The Driving Factors of the Tradeoff-Synergistic Relationship Among Forest Ecosystem Service Values in the Yangtze River Delta, China
Abstract
1. Introduction
2. Materials and Methods
2.1. Study Area
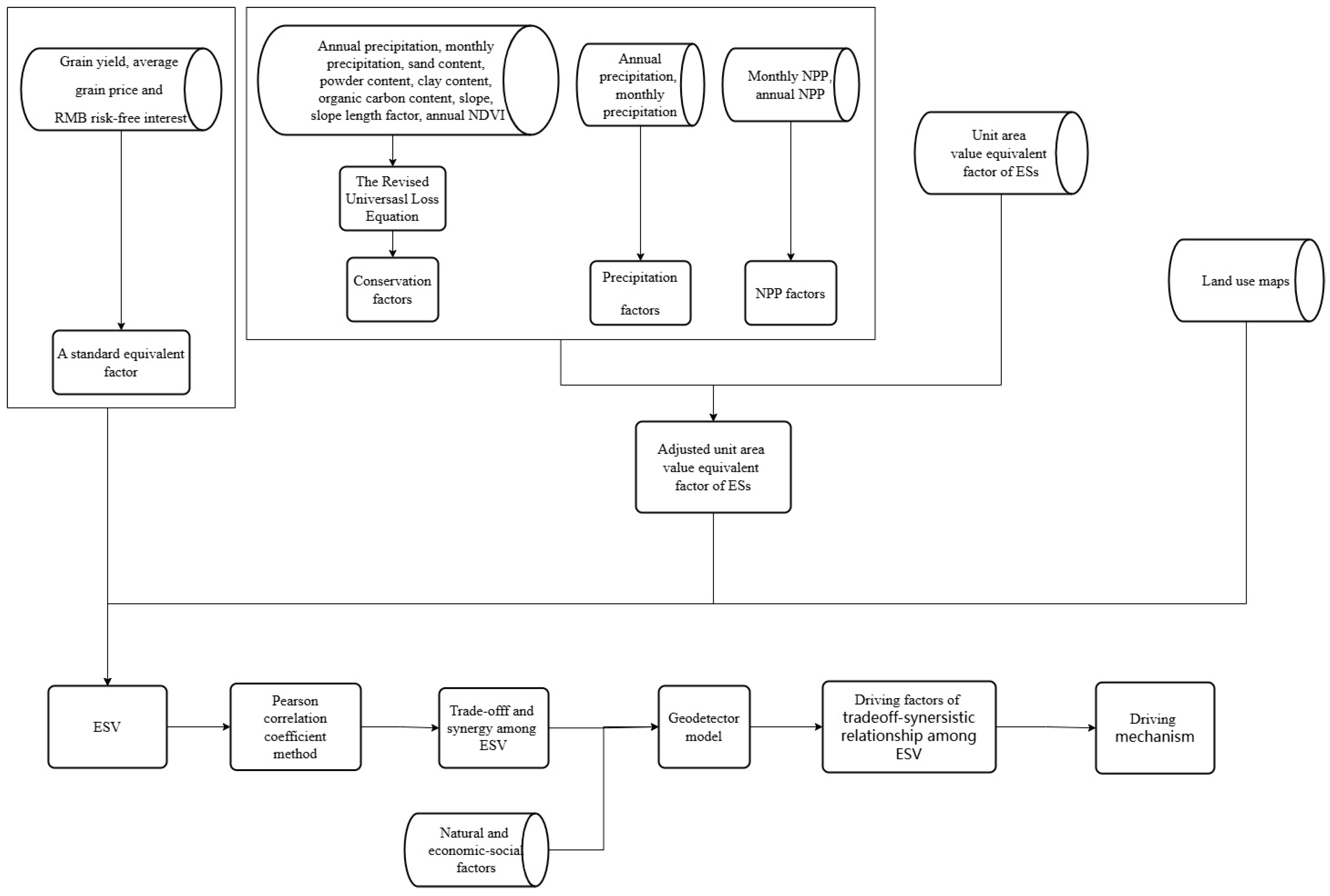
2.2. Design of the Study Procedure
2.3. Data Sources
2.4. ESV Estimation
2.5. Identifying Tradeoff-Synergistic Relationship Among ESV
2.6. Exploring Driving Factors
3. Results
3.1. Temporal Variations of the Forest ESV
3.2. Spatial Variations of the Forest ESV
3.3. Tradeoff-Synergistic Relationship Among the Forest ESV
3.4. Driving Factors of the Tradeoff-Synergistic Relationship
4. Discussion
4.1. Driving Mechanism
4.2. Policy Implications
4.3. Limitations and Further Research Outlook
5. Conclusions
- (1)
- From 2000 to 2020, the forest ESV in the Yangtze River Delta generally showed an increasing trend and exhibited the spatial pattern of higher values in the south and lower values in the north.
- (2)
- The tradeoff-synergistic relationship among the forest ESV was mainly demonstrated as a synergistic relationship. However, there were also tradeoff relationships among the forest ESV, especially the tradeoffs between the values of support and cultural services.
- (3)
- The main factors influencing the tradeoff-synergistic relationship among the forest ESV were precipitation, NDVI, and temperature. The interaction between precipitation and other factors had a more significant impact on the tradeoff-synergistic relationship among the ESV.
- (4)
- Governments should encourage high-quality economic development grounded in the principles of green development, increase forest area, and strive to seek the pathways to realize the forest ESV.
Author Contributions
Funding
Data Availability Statement
Conflicts of Interest
References
- Daily, G.C. Nature’s Services: Societal Dependence on Natural Ecosystems; Island Press: Washington, DC, USA, 1997. [Google Scholar]
- Board, M.E.A. Millennium Ecosystem Assessment: Frameworks; World Resources Institute: Washington, DC, USA, 2005. [Google Scholar]
- Barbier, E.B.; Koch, E.W.; Silliman, B.R.; Hacker, S.D.; Wolanski, E.; Primavera, J.; Granek, E.F.; Polasky, S.; Aswani, S.; Cramer, L.A.; et al. Coastal ecosystem-based management with nonlinear ecological functions and values. Science 2008, 319, 321–323. [Google Scholar] [CrossRef] [PubMed]
- Dymond, J.R.; Ausseil, A.-G.E.; Ekanayake, J.C.; Kirschbaum, M.U.F. Tradeoffs between soil, water, and carbon—A national scale analysis from New Zealand. J. Environ. Manag. 2012, 95, 124–131. [Google Scholar] [CrossRef] [PubMed]
- Maron, M.; Mitchell, M.G.E.; Runting, R.K.; Rhodes, J.R.; Mace, G.M.; Keith, D.A.; Watson, J.E.M. Towards a Threat Assessment Framework for Ecosystem Services. Trends Ecol. Evol. 2017, 32, 240–248. [Google Scholar] [CrossRef] [PubMed]
- Jaarsveld, A.S.v.; Biggs, R.; Scholes, R.J.; Bohensky, E.; Reyers, B.; Lynam, T.; Musvoto, C.; Fabricius, C. Measuring conditions and trends in ecosystem services at multiple scales: The Southern African Millennium Ecosystem Assessment (SAfMA) experience. Philos. Trans. R. Soc. B 2005, 360, 425–441. [Google Scholar] [CrossRef]
- Holling, C.S.; Meffe, G.K. Command and control and the pathology of natural resource management. Conserv. Biol. 1996, 10, 328–337. [Google Scholar] [CrossRef]
- Dai, E.; Wang, X.; Zhu, J.; Zhao, D. Methods, tools and research framework of ecosystem service trade-offs. Geogr. Res. 2016, 35, 1005–1016. [Google Scholar] [CrossRef]
- Costanza, R.; d’Arge, R.; Groot, R.d.; Farber, S.; Grasso, M.; Hannon, B.; Limburg, K.; Naeem, S.; O’Neill, R.V.; Paruelo, J.; et al. The value of the world’s ecosystem services and natural capital. Nature 1997, 387, 253–260. [Google Scholar] [CrossRef]
- Xie, G.; Lu, C.; Leng, F.; Zheng, D.; Li, S. Ecological assets valuation of the Tibetan Plateau. J. Nat. Resour. 2003, 18, 189–196. [Google Scholar] [CrossRef]
- Xie, G.; Zhen, L.; Lu, C.; Xia, Y.; Chen, C. Expert knowledge based valuation method of ecosystem services in China. J. Nat. Resour. 2008, 23, 911–919. [Google Scholar] [CrossRef]
- Xie, G.; Zhang, C.; Zhang, L.; Chen, W.; Li, S. Improvement of the evaluation method for ecosystem service value based on per unit area. J. Nat. Resour. 2015, 30, 1243–1254. [Google Scholar] [CrossRef]
- Chen, W.; Chi, G. Ecosystem services trade-offs and synergies in China, 2000-2015. Int. J. Environ. Sci. Technol. 2023, 20, 3221–3236. [Google Scholar] [CrossRef]
- Huang, L.; He, C.; Wang, B. Study on the spatial changes concerning ecosystem services value in Lhasa River Basin, China. Environ. Sci. Pollut. Res. 2022, 29, 7827–7843. [Google Scholar] [CrossRef] [PubMed]
- Ma, X.; Zhang, H. Variations in the value and trade-Offs/synergies of ecosystem services on topographic gradients in Qinghai Province, China. Sustainability 2022, 14, 15546. [Google Scholar] [CrossRef]
- Ma, X.; Zhu, J.; Zhang, H.; Yan, W.; Zhao, C. Trade-offs and synergies in ecosystem service values of inland lake wetlands in Central Asia under land use/cover change: A case study on Ebinur Lake, China. Glob. Ecol. Conserv. 2020, 24, e01253. [Google Scholar] [CrossRef]
- Liu, H.; Wu, J.; Liao, M. Ecosystem service trade-offs upstream and downstream of a dam: A case study of the Danjiangkou dam, China. Arab. J. Geosci. 2019, 12, 17. [Google Scholar] [CrossRef]
- Bradford, J.B.; D’Amato, A.W. Recognizing trade-offs in multi-objective land management. Front. Ecol. Environ. 2012, 10, 210–216. [Google Scholar] [CrossRef]
- Tian, Y.; Wang, S.; Bai, X.; Luo, G.; Xu, Y. Trade-offs among ecosystem services in a typical Karst watershed, SW China. Sci. Total Environ. 2016, 566–567, 1297–1308. [Google Scholar] [CrossRef]
- Chen, S.; Liu, X.; Yang, L.; Zhu, Z. Variations in ecosystem service value and its driving factors in the Nanjing Metropolitan Area of China. Forests 2023, 14, 113. [Google Scholar] [CrossRef]
- Song, J.; Wen, L.; Wang, F.; Li, K.; Wu, C.; Zhang, H.; Zhang, X. Spatiotemporal dynamics of ecosystem service value in Ulan Buh Desert. Acta Ecol. Sin. 2021, 41, 2201–2211. [Google Scholar] [CrossRef]
- Yang, K.; Cao, Y.; Li, S.; Wang, S.; Feng, Y.; Bai, Z. Trade-off and synergy of ecosystem service value in typical mine-agriculture-urban compound area: A case study in north Shanxi, China. Acta Ecol. Sin. 2022, 42, 9857–9870. [Google Scholar] [CrossRef]
- Jiang, C.; Zhang, H.; Zhang, Z. Spatially explicit assessment of ecosystem services in China’s Loess Plateau: Patterns, interactions, drivers, and implications. Glob. Planet. Change 2018, 161, 41–52. [Google Scholar] [CrossRef]
- Li, Y.; Zhang, L.; Qiu, J.; Yan, J.; Wan, L.; Wang, P.; Hu, N.; Cheng, W.; Fu, B. Spatially explicit quantification of the interactions among ecosystem services. Landsc. Ecol. 2017, 32, 1181–1199. [Google Scholar] [CrossRef]
- Huang, F.; Zuo, L.; Gao, J.; Jiang, Y.; Du, F.; Zhang, Y. Exploring the driving factors of trade-offs and synergies among ecological functional zones based on ecosystem service bundles. Ecol. Indic. 2023, 146, 109827. [Google Scholar] [CrossRef]
- Cademus, R.; Escobedo, F.J.; McLaughlin, D.; Abd-Elrahman, A. Analyzing trade-offs, synergies, and drivers among timber production, carbon sequestration, and water yield in Pinus elliotii Forests in Southeastern USA. Forests 2014, 5, 1409–1431. [Google Scholar] [CrossRef]
- Ndong, G.O.; Villerd, J.; Cousin, I.; Therond, O. Using a multivariate regression tree to analyze trade-offs between ecosystem services: Application to the main cropping area in France. Sci. Total Environ. 2021, 764, 142815. [Google Scholar] [CrossRef]
- Duan, P.; Xu, Y.; Guo, X.; Luo, Z.; Zhao, X. Study on multi-scale characteristics and influencing factors of trade-offs and synergies between ecosystem services in Jiangxi Province. Forests 2023, 14, 598. [Google Scholar] [CrossRef]
- Zhang, Z.; Liu, Y.; Zhang, Y.; Liu, Y.; Lu, Y.; Ren, Q. Spatial non-stationary response of the ecosystem services synergy and tradeoff to influencing factors:A case study of ecological function area in Fujian Province. Geomat. Inf. Sci. Wuhan Univ. 2022, 47, 111–125. [Google Scholar] [CrossRef]
- Zhao, J.; Li, C. Investigating ecosystem service trade-offs/synergies and their influencing factors in the Yangtze River Delta Region, China. Land 2022, 11, 106. [Google Scholar] [CrossRef]
- Zhang, Y.; Wu, D. Multi-scale analysis of ecosystem service trade-offs and associated influencing factors in Beijing-Tianjin-Hebei Region. Areal Res. Dev. 2019, 38, 141–147. [Google Scholar] [CrossRef]
- Li, C.; Zhao, J.; Zhuang, Z.; Gu, S. Spatiotemporal dynamics and influencing factors of ecosystem service trade-offs in the Yangtze River Delta urban agglomeration. Acta Ecol. Sin. 2022, 42, 5708–5720. [Google Scholar] [CrossRef]
- Wang, J.; Xu, C. Geodetector: Principle and prospective. Acta Geogr. Sin. 2017, 72, 116–134. [Google Scholar] [CrossRef]
- Song, Y.; Wang, J.; Ge, Y.; Xu, C. An optimal parameters-based geographical detector model enhances geographic characteristics of explanatory variables for spatial heterogeneity analysis: Cases with different types of spatial data. Giscience Remote Sens. 2020, 57, 593–610. [Google Scholar] [CrossRef]
- Gao, J.; Zuo, L. Revealing ecosystem services relationships and their driving factors for five basins of Beijing. J. Geogr. Sci. 2021, 31, 111–129. [Google Scholar] [CrossRef]
- Lu, Y.; Wang, J.; Jiang, X. Spatial and temporal changes of ecosystem service value and its influencing mechanism in the Yangtze River Delta urban agglomeration. Sci. Rep. 2024, 14, 19476. [Google Scholar] [CrossRef]
- Ba, Z.; Du, H.; Zhao, Y. Coupled and coordinated relationship between land-use cover change and ecosystem services value in Horqin Sandy Land. Sustainability 2024, 16, 6184. [Google Scholar] [CrossRef]
- Sun, C.; Hao, S. Ecosystem service value accounting and ecological management zoning in the Yellow River Basin. Yellow River 2024, 46, 90–98. [Google Scholar] [CrossRef]
- Qi, Q.; Wang, L.; Chen, J.; Wang, B.; He, S.; Han, J.; Li, Z.; Li, K. Interaction between rapid urban expansion and ecosystem service value trade-off/synergy in Wuhan City. Sci. Geogr. Sin. 2024, 44, 953–963. [Google Scholar] [CrossRef]
- Han, N.; Zhang, Y. Trade-offs and synergies analysis of ecosystem services and simulation in tropical islands: A case study of Hainan Island, China. Pol. J. Environ. Stud. 2024, 33, 671–683. [Google Scholar] [CrossRef]
- Wu, Y.; Liu, X.; Zhao, Q.; Liu, H.; Qu, F.; Zhang, M. Impact of land use/land cover change on ecosystem service trade-offs/synergies-A case study of Gangu County, China. Sustainability 2024, 16, 5929. [Google Scholar] [CrossRef]
- Xiao, S.; Xia, H.; Zhai, J.; Jin, D.; Gao, H. Trade-off and synergy relationships and driving factor analysis of ecosystem services in the Hexi Region. Remote Sens. 2024, 16, 3147. [Google Scholar] [CrossRef]
- Zhang, B.; Zheng, L.; Wang, Y.; Li, N.; Li, J.; Yang, H.; Bi, Y. Multiscale ecosystem service synergies/trade-offs and their driving mechanisms in the Han River Basin, China: Implications for watershed management. Environ. Sci. Pollut. Res. 2023, 30, 43440–43454. [Google Scholar] [CrossRef] [PubMed]
- Tan, F.; Lu, Z.; Zeng, F. Study on the trade-off/synergy spatiotemporal benefits of ecosystem services and its influencing factors in hilly areas of southern China. Front. Ecol. Evol. 2024, 11, 1342766. [Google Scholar] [CrossRef]
- Zhang, Y.; Sun, M.; Xin, Y.; Yang, C. Trend and influencing factor vegetation NDVI in eastern Sichuan from 2000 to 2020. Res. Soil Water Conserv. 2023, 30, 247–254+263. [Google Scholar] [CrossRef]
- Wang, Y.; He, L.; Zhao, M.; Zhao, X.; Li, C. Variation of vegetation NDVI and its response to climatic factors and huamn activities in Chongqing from 2001 to 2018. Res. Soil Water Conserv. 2021, 28, 222–229. [Google Scholar] [CrossRef]
- Wang, Y.; Sun, X. Trade-off and synergy of ecosystem services in the Yellow River Basin and their spatiotemporal heterogeneity. Environ. Sci. 2024, 1–23. [Google Scholar] [CrossRef]






| Primary Classification | Secondary Classification | ESV (Unit: Billion RMB) | ||||
|---|---|---|---|---|---|---|
| 2000 | 2005 | 2010 | 2015 | 2020 | ||
| Supply service value | Food production | 2 | 3 | 4 | 4.6 | 4.1 |
| Raw material production | 4.7 | 6.8 | 9.1 | 10.5 | 9.4 | |
| Water supply | 2.3 | 3.3 | 5.4 | 5.7 | 4.9 | |
| Regulation service value | Gas regulation | 15.4 | 22.3 | 30 | 34.6 | 30.9 |
| Climate regulation | 46.1 | 66.7 | 89.7 | 103.4 | 92.3 | |
| Environment purification | 13.5 | 19.5 | 26.3 | 30.3 | 27.1 | |
| Hydrological regulation | 28.7 | 40.7 | 67.5 | 70.6 | 60.4 | |
| Support service value | Soil conservation | 15.4 | 18.9 | 36.2 | 35.4 | 53.4 |
| Nutrient cycling | 1.4 | 2.1 | 2.8 | 3.2 | 2.9 | |
| Biodiversity | 17.1 | 24.7 | 33.2 | 38.3 | 34.2 | |
| Cultural service value | Aesthetic landscape | 7.5 | 10.8 | 14.6 | 16.8 | 30.3 |
| Total | 154.1 | 218.8 | 318.8 | 353.4 | 349.9 | |
| Driving Factors | Precipitation | NDVI | Temperature | |
|---|---|---|---|---|
| Tradeoffs/Synergies | ||||
| tradeoffs between the values of supply and regulation services | - | - | - | |
| tradeoffs between the values of supply and cultural services | 0.197 | 0.184 | 0.151 | |
| tradeoffs between the values of cultural and regulation services | 0.403 | 0.143 | 0.364 | |
| tradeoffs between the values of supply and support services | −0.347 | −0.306 | −0.089 | |
| tradeoffs between the values of support and regulation services | −0.317 | −0.294 | −0.132 | |
| tradeoffs between the values of support and cultural services | −0.072 | −0.054 | −0.017 | |
| synergies between the values of supply and regulation services | 0.007 | 0.111 | 0.004 | |
| synergies between the values of supply and cultural services | −0.072 | −0.343 | −0.029 | |
| synergies between the values of cultural and regulation services | −0.066 | −0.335 | −0.025 | |
| synergies between the values of supply and support services | 0.086 | 0.128 | −0.001 | |
| synergies between the values of support and regulation services | 0.076 | 0.096 | 0.001 | |
| synergies between the values of support and cultural services | −0.311 | −0.211 | −0.003 | |
Disclaimer/Publisher’s Note: The statements, opinions and data contained in all publications are solely those of the individual author(s) and contributor(s) and not of MDPI and/or the editor(s). MDPI and/or the editor(s) disclaim responsibility for any injury to people or property resulting from any ideas, methods, instructions or products referred to in the content. |
© 2024 by the authors. Licensee MDPI, Basel, Switzerland. This article is an open access article distributed under the terms and conditions of the Creative Commons Attribution (CC BY) license (https://creativecommons.org/licenses/by/4.0/).
Share and Cite
Chen, S.; Wu, J. The Driving Factors of the Tradeoff-Synergistic Relationship Among Forest Ecosystem Service Values in the Yangtze River Delta, China. Forests 2024, 15, 2031. https://doi.org/10.3390/f15112031
Chen S, Wu J. The Driving Factors of the Tradeoff-Synergistic Relationship Among Forest Ecosystem Service Values in the Yangtze River Delta, China. Forests. 2024; 15(11):2031. https://doi.org/10.3390/f15112031
Chicago/Turabian StyleChen, Shulin, and Jian Wu. 2024. "The Driving Factors of the Tradeoff-Synergistic Relationship Among Forest Ecosystem Service Values in the Yangtze River Delta, China" Forests 15, no. 11: 2031. https://doi.org/10.3390/f15112031
APA StyleChen, S., & Wu, J. (2024). The Driving Factors of the Tradeoff-Synergistic Relationship Among Forest Ecosystem Service Values in the Yangtze River Delta, China. Forests, 15(11), 2031. https://doi.org/10.3390/f15112031
