Water Reservoir Placement Methodology for Forest Firefighting: A Case Study of Valparaíso, Chile
Abstract
1. Introduction
1.1. Contributions and Limitations of the Study
1.2. Related Literature
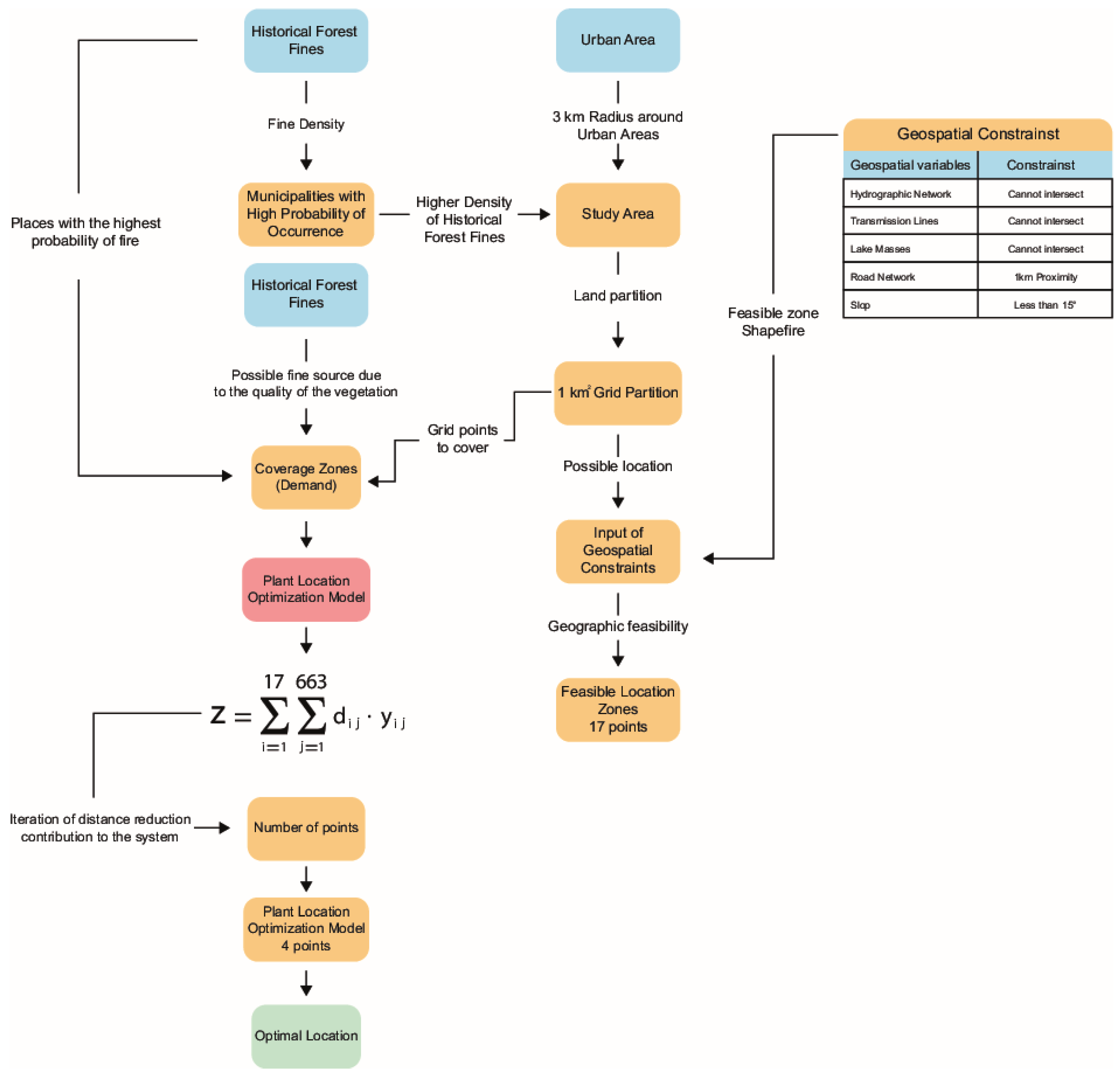
2. Materials and Methods
2.1. Mathematic Model
2.2. Case Study
2.2.1. Coverage Area
2.2.2. Coverage Area
- To facilitate accessibility for the filling system, water reservoirs must be situated within a maximum distance of 1 km from the road network.
- Due to installation challenges and redundancy in placing water resources in these areas, constructing water reservoirs on the hydrographic network or lake bodies is prohibited.
- Water reservoirs should be sited at a safe distance from power transmission lines to eliminate potential hazards arising from helicopter rotor movement.

3. Results
4. Discussion
5. Conclusions
Author Contributions
Funding
Data Availability Statement
Conflicts of Interest
References
- Ternero, R.; Sepúlveda, J.; Alfaro, M.; Fuertes, G.; Vargas, M.; Sepúlveda-Rojas, J.P.; Soto-Jancidakis, L. Analysis of pedestrian behavior for the optimization of evacuation plans in tall buildings: Case study Santiago, Chile. Buildings 2023, 13, 2907. [Google Scholar] [CrossRef]
- Sivrikaya, F.; Küçük, Ö. Modeling forest fire risk based on GIS-based analytical hierarchy process and statistical analysis in Mediterranean region. Ecol. Inform. 2022, 68, 101537. [Google Scholar] [CrossRef]
- Tiwari, A.; Shoab, M.; Dixit, A. GIS-based forest fire susceptibility modeling in Pauri Garhwal, India: A comparative assessment of frequency ratio, analytic hierarchy process and fuzzy modeling techniques. Nat. Hazards 2021, 105, 1189–1230. [Google Scholar] [CrossRef]
- Pereira, J.; Mendes, J.; Júnior, J.S.S.; Viegas, C.; Paulo, J.R. A review of genetic algorithm approaches for wildfire spread prediction calibration. Mathematics 2022, 10, 300. [Google Scholar] [CrossRef]
- Supriya, Y.; Gadekallu, T.R. Particle swarm-based federated learning approach for early detection of forest fires. Sustainability 2023, 15, 964. [Google Scholar] [CrossRef]
- Sun, W.; Bocchini, P.; Davison, B.D. Applications of artificial intelligence for disaster management. Nat. Hazards 2020, 103, 2631–2689. [Google Scholar] [CrossRef]
- Ma, W.; Feng, Z.; Cheng, Z.; Chen, S.; Wang, F. Identifying forest fire driving factors and related impacts in China using random forest algorithm. Forests 2020, 11, 507. [Google Scholar] [CrossRef]
- Mabdeh, A.N.; Al-Fugara, A.; Khedher, K.M.; Mabdeh, M.; Al-Shabeeb, A.R.; Al-Adamat, R. Forest fire susceptibility assessment and mapping using support vector regression and adaptive neuro-fuzzy inference system-based evolutionary algorithms. Sustainability 2022, 14, 9446. [Google Scholar] [CrossRef]
- Flannigan, M.D.; Stocks, B.J.; Wotton, B.M. Climate change and forest fires. Sci. Total Environ. 2000, 262, 221–229. [Google Scholar] [CrossRef]
- Abdo, H.G.; Almohamad, H.; Al Dughairi, A.A.; Al-Mutiry, M. GIS-based frequency ratio and analytic hierarchy process for forest fire susceptibility mapping in the western region of Syria. Sustainability 2022, 14, 4668. [Google Scholar] [CrossRef]
- Toptaş, B.; Hanbay, D.; Yeroǧlu, C. Separation of fire images with biogeography-based optimization. In Proceedings of the IEEE International Conference on Artificial Intelligence and Data Processing, Malatya, Turkey, 28–30 September 2018. [Google Scholar] [CrossRef]
- Tian, G.; Fathollahi-Fard, A.M.; Ren, Y.; Li, Z.; Jiang, X. Multi-objective scheduling of priority-based rescue vehicles to extinguish forest fires using a multi-objective discrete gravitational search algorithm. Inf. Sci. 2022, 608, 578–596. [Google Scholar] [CrossRef]
- Xu, L.; Huang, K.; Liu, J.; Li, D.; Chen, Y.F. Intelligent planning of fire evacuation routes using an improved ant colony optimization algorithm. J. Build. Eng. 2022, 61, 105208. [Google Scholar] [CrossRef]
- Sun, B. Adaptive modified ant colony optimization algorithm for global temperature perception of the underground tunnel fire. Case Stud. Therm. Eng. 2022, 40, 102500. [Google Scholar] [CrossRef]
- Sun, B.; Hu, Z.; Liu, X.; Xu, Z.D.; Xu, D. A physical model-free ant colony optimization network algorithm and full scale experimental investigation on ceiling temperature distribution in the utility tunnel fire. Int. J. Therm. Sci. 2022, 174, 107436. [Google Scholar] [CrossRef]
- Dong, Z.; Yu, J.; An, S.; Zhang, J.; Li, J.; Xu, D. Forest fire detection of FY-3D using genetic algorithm and brightness temperature change. Forests 2022, 13, 963. [Google Scholar] [CrossRef]
- Liu, X.; Sun, B.; Xu, Z.D.; Liu, X. An adaptive particle swarm optimization algorithm for fire source identification of the utility tunnel fire. Fire Saf. J. 2021, 126, 103486. [Google Scholar] [CrossRef]
- Tian, G.; Ren, Y.; Zhou, M. Dual-objective scheduling of rescue vehicles to distinguish forest fires via differential evolution and particle swarm optimization combined algorithm. IEEE Trans. Intell. Transp. Syst. 2016, 17, 3009–3321. [Google Scholar] [CrossRef]
- de Santana, R.O.; Delgado, R.C.; Schiavetti, A. Modeling susceptibility to forest fires in the Central Corridor of the Atlantic Forest using the frequency ratio method. J. Environ. Manag. 2021, 296, 113343. [Google Scholar] [CrossRef]
- Collins, L.; McCarthy, G.; Mellor, A.; Newell, G.; Smith, L. Training data requirements for fire severity mapping using Landsat imagery and random forest. Remote Sens. Environ. 2020, 245, 111839. [Google Scholar] [CrossRef]
- Chen, S.; Ren, J.; Yan, Y.; Sun, M.; Hu, F.; Zhao, H. Multi-sourced sensing and support vector machine classification for effective detection of fire hazard in early stage. Comput. Electr. Eng. 2022, 101, 108046. [Google Scholar] [CrossRef]
- Baek, J.; Alhindi, T.J.; Jeong, Y.S.; Jeong, M.K.; Seo, S.; Kang, J.; Choi, J.; Chung, H. Real-time fire detection algorithm based on support vector machine with dynamic time warping kernel function. Fire Technol. 2021, 57, 2929–2953. [Google Scholar] [CrossRef]
- de Venâncio, P.V.A.B.; Lisboa, A.C.; Barbosa, A.V. An automatic fire detection system based on deep convolutional neural networks for low-power, resource-constrained devices. Neural Comput. Appl. 2022, 34, 15349–15368. [Google Scholar] [CrossRef]
- Huang, L.; Liu, G.; Wang, Y.; Yuan, H.; Chen, T. Fire detection in video surveillances using convolutional neural networks and wavelet transform. Eng. Appl. Artif. Intell. 2022, 110, 104737. [Google Scholar] [CrossRef]
- Akıncı, H.A.; Akıncı, H. Machine learning based forest fire susceptibility assessment of Manavgat district (Antalya), Turkey. Earth Sci. Inform. 2023, 16, 397–414. [Google Scholar] [CrossRef]
- Naderpour, M.; Rizeei, H.M.; Ramezani, F. Forest fire risk prediction: A spatial deep neural network-based framework. Remote Sens. 2021, 13, 2513. [Google Scholar] [CrossRef]
- Ramalho, A.H.; da Silva, E.F.; Silva, J.P.; Fiedler, N.C.; Maffioletti, F.D.; Biazatti, L.D.; Moreira, T.R.; Juvanhol, R.S.; Dos Santos, A.R. Allocation of water reservoirs to fight forest fires according to the risk of occurrence. J. Environ. Manag. 2021, 296, 113122. [Google Scholar] [CrossRef] [PubMed]
- ArcGIS. Cartographic Rendering Software. Available online: https://www.arcgis.com/home/index.html (accessed on 30 November 2022).
- Holuša, J.; Koreň, M.; Berčák, R.; Resnerová, K.; Trombik, J.; Vaněk, J.; Szczygieł, R.; Chromek, I. A simple model indicates that there are sufficient water supply points for fighting forest fires in the Czech Republic. Int. J. Wildland Fire 2021, 30, 428–439. [Google Scholar] [CrossRef]
- Zaimes, G.N.; Tufekcioglu, M.; Tufekcioglu, A.; Zibtsev, S.; Corobov, R.; Emmanouloudis, D.A.; Uratu, R.; Ghulijanyan, A.; Trombitsky, I. Transboundary collaborations to enhance wildfire suppression in protected areas of the black sea region. J. Eng. Sci. Technol. Rev. 2016, 9, 108–114. [Google Scholar] [CrossRef]
- Terêncio, D.P.S.; Fernandes, L.F.S.; Cortes, R.M.V.; Moura, J.P.; Pacheco, F.A.L. Rainwater harvesting in catchments for agro-forestry uses: A study focused on the balance between sustainability values and storage capacity. Sci. Total Environ. 2018, 613–614, 1079–1092. [Google Scholar] [CrossRef]
- Češljar, G.; Stevović, S. Small reservoirs and their sustainable role in fires protection of forest resources. Renew. Sustain. Energy Rev. 2015, 47, 496–503. [Google Scholar] [CrossRef]
- Fuertes, G.; Alfaro, M.; Soto, I.; Carrasco, R.; Iturralde, D.; Lagos, C. Optimization model for location of RFID antennas in a supply chain. In Proceedings of the IEEE International Conference on Computers Communications and Control, Oradea, Romania, 8–12 May 2018; pp. 203–209. [Google Scholar] [CrossRef]
- Çolak, E.; Sunar, F. Evaluation of forest fire risk in the Mediterranean Turkish forests: A case study of Menderes region, Izmir. Int. J. Disaster Risk Reduct. 2020, 45, 101479. [Google Scholar] [CrossRef]
- Rubio, C.; Alfaro, M.; Mejia-Giraldo, A.; Fuertes, G.; Mosquera, R.; Vargas, M. Multivariate analysis in data science for the geospatial distribution of the breast cancer mortality rate in Colombia. Front. Oncol. 2023, 12, 7325. [Google Scholar] [CrossRef]
- Razavi-Termeh, S.V.; Sadeghi-Niaraki, A.; Choi, S.M. Ubiquitous GIS-based forest fire susceptibility mapping using artificial intelligence methods. Remote Sens. 2020, 12, 1689. [Google Scholar] [CrossRef]
- Toregas, C.; Swain, R.; ReVelle, C.; Bergman, L. The location of emergency service facilities. Oper. Res. 1971, 19, 1363–1373. [Google Scholar] [CrossRef]
- Church, R.; Velle, C.R. The maximal covering location problem. Pap. Reg. Sci. 1974, 32, 101–118. [Google Scholar] [CrossRef]
- Mohri, S.S.; Akbarzadeh, M.; Matin, S.H.S. A hybrid model for locating new emergency facilities to improve the coverage of the road crashes. Socioecon. Plan. Sci. 2020, 69, 100683. [Google Scholar] [CrossRef]
- Daskin, M.S.; Stern, E.H. A hierarchical objective set covering model for emergency medical service vehicle deployment. Transp. Sci. 1981, 15, 137–152. [Google Scholar] [CrossRef]
- Bao, S.; Xiao, N.; Lai, Z.; Zhang, H.; Kim, C. Optimizing watchtower locations for forest fire monitoring using location models. Fire Saf. J. 2015, 71, 100–109. [Google Scholar] [CrossRef]
- Gould, P.R.; Leinbach, T.R. Approach to the geographic assignment of hospital services. Tijdschr. Econ. Soc. Geogr. 1966, 57, 203–206. [Google Scholar]
- Ghaderi, A.; Momeni, M. A multi-period maximal coverage model for locating simultaneous ground and air emergency medical services facilities. J. Ambient. Intell. Humaniz. Comput. 2021, 12, 1577–1600. [Google Scholar] [CrossRef]
- Bélanger, V.; Lanzarone, E.; Nicoletta, V.; Ruiz, A.; Soriano, P. A recursive simulation-optimization framework for the ambulance location and dispatching problem. Eur. J. Oper. Res. 2020, 286, 713–725. [Google Scholar] [CrossRef]
- Furuta, T.; Tanaka, K.-I. A maximal covering model for helicopter emergency medical systems. In Proceedings of the Ninth International Symposium on Operations Research and Its Applications, Chengdu, China, 19–23 August 2010; pp. 2263–2278. [Google Scholar]
- Furuta, T.; Tanaka, K.-I. Minisum and minimax location models for helicopter emergency medical service systems. J. Oper. Res. Soc. Jpn. 2013, 56, 221–242. [Google Scholar] [CrossRef][Green Version]
- Navazi, F.; Tavakkoli-Moghaddam, R.; Sazvar, Z. A multi-period location-allocation-inventory problem for ambulance and helicopter ambulance stations: Robust possibilistic approach. IFAC-PapersOnLine 2018, 51, 322–327. [Google Scholar] [CrossRef]
- Ministerio de Educación. Cartographic Map Region of Valparaíso, Chile. Available online: https://centroderecursos.educarchile.cl/handle/20.500.12246/52226 (accessed on 6 June 2023).
- ODEPA. Informativo Regional: Región de Valparaíso. Available online: https://bibliotecadigital.odepa.gob.cl/bitstream/handle/20.500.12650/71111/FichaValparaisoInformativa.pdf (accessed on 25 May 2023).
- METEOCHILE. Dirección Meteorológica de Chile. Available online: http://www.meteochile.gob.cl/PortalDMC-web/index.xhtml (accessed on 25 May 2023).
- CONAF. Corporación Nacional Forestal. Available online: https://www.conaf.cl/ (accessed on 20 April 2023).
- Coordinates to Calculate Distances. Available online: https://drive.google.com/drive/folders/1pCKGCTFh737NU4qqccqpavFjTxWrY5sf (accessed on 24 May 2023).









| Definition of Variables | |
| = 0 otherwise. | |
| = 0 otherwise. | |
| Variable representing the distance between water reservoir i and fire point j. | |
| Definition of Parameters | |
| Number of water reservoirs to be installed. | |
| Number of possible locations for water reservoirs. | |
| Number of locations with a probability of fire requiring protection. | |
| Water Reservoirs | Number of Fire Points to Be Supplied [km2] | Maximum Distance [km] | Average Distance [km] |
|---|---|---|---|
| 1 | 300 | 16,273.00 | 7331.35 |
| 2 | 143 | 9431.95 | 4928.31 |
| 3 | 151 | 10,047.38 | 4968.27 |
| 4 | 69 | 13,034.26 | 5139.63 |
Disclaimer/Publisher’s Note: The statements, opinions and data contained in all publications are solely those of the individual author(s) and contributor(s) and not of MDPI and/or the editor(s). MDPI and/or the editor(s) disclaim responsibility for any injury to people or property resulting from any ideas, methods, instructions or products referred to in the content. |
© 2024 by the authors. Licensee MDPI, Basel, Switzerland. This article is an open access article distributed under the terms and conditions of the Creative Commons Attribution (CC BY) license (https://creativecommons.org/licenses/by/4.0/).
Share and Cite
Alfaro, M.; Santander, P.; Fuertes, G.; Ternero, R.; Vargas, M. Water Reservoir Placement Methodology for Forest Firefighting: A Case Study of Valparaíso, Chile. Forests 2024, 15, 201. https://doi.org/10.3390/f15010201
Alfaro M, Santander P, Fuertes G, Ternero R, Vargas M. Water Reservoir Placement Methodology for Forest Firefighting: A Case Study of Valparaíso, Chile. Forests. 2024; 15(1):201. https://doi.org/10.3390/f15010201
Chicago/Turabian StyleAlfaro, Miguel, Pavlo Santander, Guillermo Fuertes, Rodrigo Ternero, and Manuel Vargas. 2024. "Water Reservoir Placement Methodology for Forest Firefighting: A Case Study of Valparaíso, Chile" Forests 15, no. 1: 201. https://doi.org/10.3390/f15010201
APA StyleAlfaro, M., Santander, P., Fuertes, G., Ternero, R., & Vargas, M. (2024). Water Reservoir Placement Methodology for Forest Firefighting: A Case Study of Valparaíso, Chile. Forests, 15(1), 201. https://doi.org/10.3390/f15010201

