Diversity of Phytophthora Species Involved in New Diseases of Mountain Vegetation in Europe with the Description of Phytophthora pseudogregata sp. nov.
Abstract
1. Introduction
2. Materials and Methods
2.1. Field Survey and Sampling Procedure
2.2. Phytophthora Isolation and Characterization
2.3. Molecular Identification of the Isolates
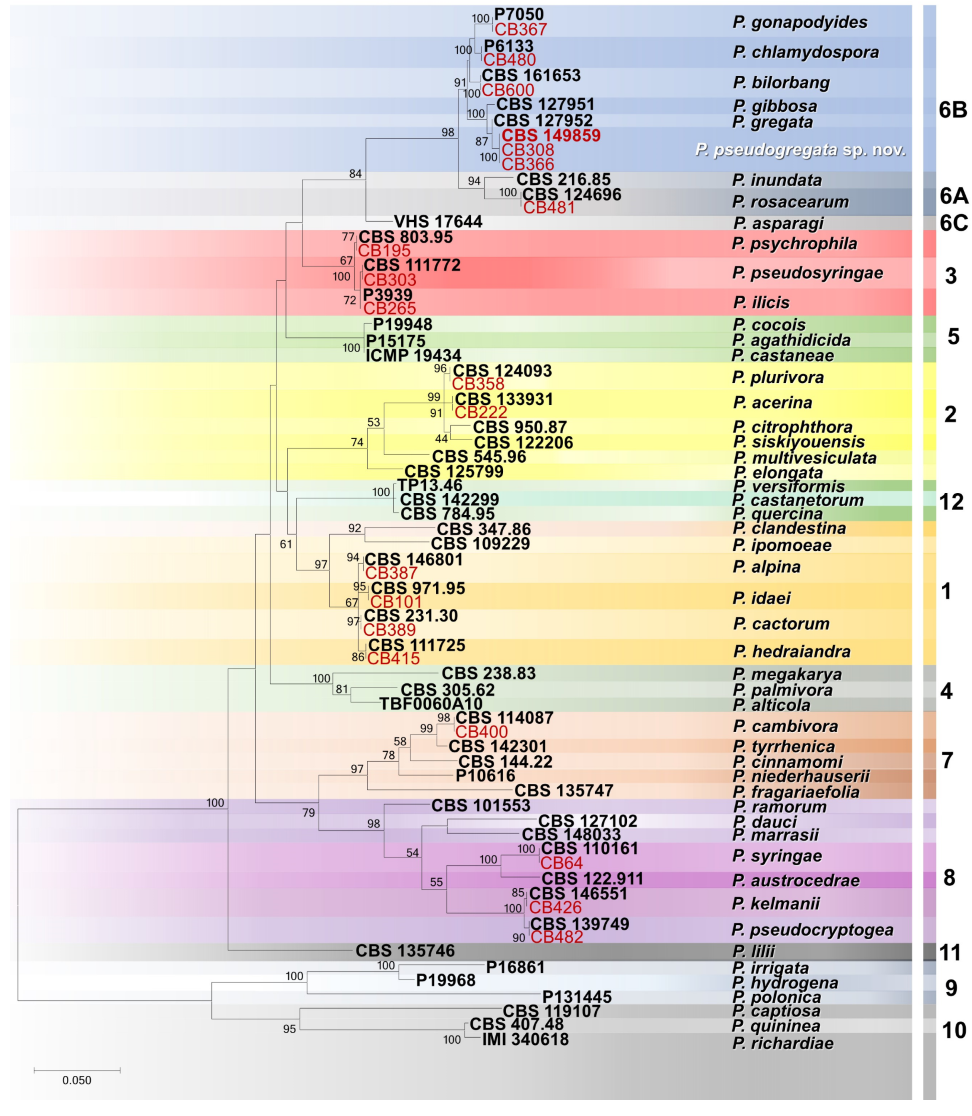
2.4. Phylogenetic Analysis
2.5. Pathogenicity Test
2.6. Data Analysis
3. Results
3.1. Symptomatology
3.2. Aetiology
3.3. Structure and Diversity of Phytophthora Communities
3.4. DNA Phylogeny
3.5. Taxonomy
3.6. Pathogenicity
4. Discussion
5. Conclusions
Author Contributions
Funding
Data Availability Statement
Conflicts of Interest
References
- Erwin, C.D.; Ribeiro, O.K. Phytophthora Diseases Worldwide; APS Press: Saint Paul, MN, USA, 1996. [Google Scholar]
- Hansen, E.M.; Reeser, P.W.; Sutton, W. Phytophthora beyond agriculture. Annu. Rev. Phytopathol. 2012, 50, 359–378. [Google Scholar] [CrossRef] [PubMed]
- Scott, P.; Bader, M.K.F.; Burgess, T.I.; Hardy, G.; Williams, N. Global biogeography and invasion risk of the plant pathogen genus Phytophthora. Environ. Sci. Policy 2019, 101, 175–182. [Google Scholar] [CrossRef]
- Bregant, C.; Mulas, A.A.; Rossetto, G.; Deidda, A.; Maddau, L.; Piras, G.; Linaldeddu, B.T. Phytophthora mediterranea sp. nov., a New Species Closely Related to Phytophthora cinnamomi from Nursery Plants of Myrtus communis in Italy. Forests 2021, 12, 682. [Google Scholar] [CrossRef]
- Rizzo, D.M.; Garbelotto, M.; Davidson, J.M.; Slaughter, G.W.; Koike, S.T. Phytophthora ramorum as the cause of extensive mortality of Quercus spp. and Lithocarpus densiflorus in California. Plant Dis. 2002, 86, 205–214. [Google Scholar] [CrossRef]
- Hansen, E.M. Phytophthora species emerging as pathogens of forest trees. Curr. For. Rep. 2015, 1, 16–24. [Google Scholar] [CrossRef]
- Burgess, T.I.; Simamora, A.V.; White, D.; Wiliams, B.; Schwager, M.; Stukely, M.J.C.; Hardy, G.E.S.J. New species from Phytophthora Clade 6a: Evidence for recent radiation. Pers. Mol. Phylogeny Evol. Fungi 2018, 41, 1–17. [Google Scholar] [CrossRef]
- Bregant, C.; Batista, E.; Hilário, S.; Linaldeddu, B.T.; Alves, A. Phytophthora species involved in Alnus glutinosa decline in Portugal. Pathogens 2023, 12, 276. [Google Scholar] [CrossRef] [PubMed]
- Walker, C.A.; van West, P. Zoospore development in the oomycetes. Fungal Biol. Rew. 2007, 21, 10–18. [Google Scholar] [CrossRef]
- Bassani, I.; Larousse, M.; Tran, Q.D.; Attard, A.; Galiana, E. Phytophthora zoospores: From perception of environmental signals to inoculum formation on the host-root surface. Comput. Struct. Biotechnol. J. 2020, 18, 3766–3773. [Google Scholar] [CrossRef]
- Marano, A.V.; Jesus, A.L.; De Souza, J.I.; Jerônimo, G.H.; Gonçalves, D.R.; Boro, M.C.; Rocha, S.C.O.; Pires-Zottarelli, C.L.A. Ecological roles of saprotrophic Peronosporales (Oomycetes, Straminipila) in natural environments. Fungal Ecol. 2016, 19, 77–88. [Google Scholar] [CrossRef]
- Linaldeddu, B.T.; Scanu, B.; Maddau, L.; Franceschini, A. Diplodia corticola and Phytophthora cinnamomi: The main pathogens involved in holm oak decline on Caprera Island (Italy). For. Pathol. 2014, 44, 191–200. [Google Scholar] [CrossRef]
- Hao, W.; Richardson, P.A.; Hong, C.X. Foliar blight of annual vinca (Catharanthus roseus) caused by Phytophthora tropicalis in Virginia. Plant Dis. 2010, 94, 274. [Google Scholar] [CrossRef] [PubMed]
- Bregant, C.; Sanna, G.P.; Bottos, A.; Maddau, L.; Montecchio, L.; Linaldeddu, B.T. Diversity and pathogenicity of Phytophthora species associated with declining alder trees in Italy and description of Phytophthora alpina sp. nov. Forests 2020, 11, 848. [Google Scholar] [CrossRef]
- Perrine-Walker, F. Phytophthora palmivora–cocoa interaction. J. Fungi 2020, 6, 167. [Google Scholar] [CrossRef] [PubMed]
- Oßwald, W.; Fleischmann, F.; Rigling, D.; Coelho, A.C.; Cravador, A.; Diez, J.; Dalio, R.J.; Horta Jung, M.; Pfanz, H.; Robin, C.; et al. Strategies of attack and defence in woody plant—Phytophthora interactions. For. Pathol. 2014, 44, 169–190. [Google Scholar] [CrossRef]
- Yang, X.; Tyler, B.M.; Hong, C. An expanded phylogeny for the genus Phytophthora. IMA Fungus 2017, 8, 355–384. [Google Scholar] [CrossRef]
- Brasier, C.; Webber, J. Sudden larch death. Nature 2010, 466, 824–825. [Google Scholar] [CrossRef]
- Harris, A.R.; Webber, J.F. Sporulation potential, symptom expression and detection of Phytophthora ramorum on larch needles and other foliar hosts. Plant Pathol. 2016, 65, 1441–1451. [Google Scholar] [CrossRef]
- Cutuli, G. Field and laboratory observations on brown rot of citrus fruit caused by Phytophthora hibernalis. Ann. Dell’ Ist. Sper. Per L’ Agrumic. 1975, 5, 99–105. [Google Scholar]
- Donahoo, R.; Blomquist, C.L.; Thomas, S.L.; Moulton, J.K.; Cooke, D.E.; Lamour, K.H. Phytophthora foliorum sp. nov., a new species causing leaf blight of azalea. Mycol. Res. 2006, 110, 1309–1322. [Google Scholar] [CrossRef]
- Álvarez, L.A.; Pérez-Sierra, A.; García-Jiménez, J.; Abad-Campos, P.; Landeras, E.; Alzugaray, R. First report of leaf spot and twig blight of Rhododendron spp. caused by Phytophthora hibernalis in Spain. Plant Dis. 2007, 91, 909. [Google Scholar] [CrossRef]
- Roberts, P.D.; Trujillo, E. First report of Phytophthora nicotianae causing leaf blight, fruit rot, and root rot of papaya in American Samoa. Plant Dis. 1998, 82, 712. [Google Scholar] [CrossRef]
- Hantula, J.; Lilja, A.; Nuorteva, H.; Parikka, P.; Werres, S. Pathogenicity, morphology and genetic variation of Phytophthora cactorum from strawberry, apple, rhododendron, and silver birch. Mycol. Res. 2000, 104, 1062–1068. [Google Scholar] [CrossRef]
- Nowicki, M.; Foolad, M.R.; Nowakowska, M.; Kozik, E.U. Potato and tomato late blight caused by Phytophthora infestans: An overview of pathology and resistance breeding. Plant Dis. 2012, 96, 4–17. [Google Scholar] [CrossRef] [PubMed]
- Drenth, A.; Guest, D. Phytophthora palmivora in tropical tree crops. In Phytophthora: A Global Perspective; CABI: Wallingford UK, 2013; pp. 187–196. [Google Scholar]
- Marin, M.V.; Seijo, T.; Oliveira, M.S.; Zuchelli, E.; Mertely, J.; Peres, N.A. First report of Phytophthora nicotianae causing crown rot of strawberry in the United States. Plant Dis. 2018, 102, 1463. [Google Scholar] [CrossRef]
- Linaldeddu, B.T.; Bregant, C.; Ruzzon, B.; Montecchio, L. Coniella granati and Phytophthora palmivora the main pathogens involved in pomegranate dieback and mortality in north-eastern Italy. Ital. J. Mycol. 2020, 49, 92–100. [Google Scholar]
- Chen, X.R.; Wen, K.; Zhou, X.; Zhu, M.Y.; Liu, Y.; Jin, J.H.; Nellist, C.F. The devastating oomycete phytopathogen Phytophthora cactorum: Insights into its biology and molecular features. Mol. Plant Pathol. 2023, in press. [Google Scholar] [CrossRef] [PubMed]
- Wickland, A.C.; Jensen, C.E.; Rizzo, D.M. Geographic distribution, disease symptoms and pathogenicity of Phytophthora nemorosa and Phytophthora pseudosyringae in California, USA. Forest Pathol. 2008, 38, 288–298. [Google Scholar] [CrossRef]
- Hansen, E.M.; Reeser, P.W.; Sutton, W. Ecology and pathology of Phytophthora ITS clade 3 species in forests in western Oregon, USA. Mycologia 2017, 109, 100–114. [Google Scholar] [CrossRef]
- Jung, T.; Nechwatal, J.; Cooke, D.E.; Hartmann, G.; Blaschke, M.; Oßwald, W.F.; Duncan, G.M.; Delatour, C. Phytophthora pseudosyringae sp. nov., a new species causing root and collar rot of deciduous tree species in Europe. Mycol. Res. 2003, 107, 772–789. [Google Scholar] [CrossRef]
- Beales, P.A.; Giltrap, P.M.; Webb, K.M.; Ozolina, A. A further threat to UK heathland bilberry (Vaccinium myrtillus) by Phytophthora pseudosyringae. Plant Pathol. 2010, 59, 406. [Google Scholar] [CrossRef]
- Fajardo, S.N.; Valenzuela, S.; Dos Santos, A.F.; Gonzßlez, M.P.; Sanfuentes, E.A. Phytophthora pseudosyringae associated with the mortality of Nothofagus obliqua in a pure stand in central-southern Chile. For. Pathol. 2017, 47, e12361. [Google Scholar] [CrossRef]
- López-Herrera, C.J.; Pérez-Jiménez, R.M.; Zea-Bonilla, T. First report of Phytophthora cactorum causing fruit rot on avocado in Spain. Plant Dis. 2005, 89, 1363. [Google Scholar] [CrossRef] [PubMed]
- Markakis, E.A.; Tzima, A.K.; Palavouzis, S.C.; Antoniou, P.P.; Paplomatas, E.J.; Tjamos, E.C. First report of Phytophthora palmivora causing fruit rot on pomegranate in Greece. Plant Dis. 2017, 101, 1060. [Google Scholar] [CrossRef]
- Ruano-Rosa, D.; Schena, L.; Agosteo, G.E.; Magnano di San Lio, G.; Cacciola, S.O. Phytophthora oleae sp. nov. causing fruit rot of olive in southern Italy. Plant Pathol. 2018, 67, 1362–1373. [Google Scholar] [CrossRef]
- Pánek, M.; Maňasová, M.; Wenzlová, J.; Zouhar, M.; Mazáková, J. Peronosporales Species Associated with Strawberry Crown Rot in the Czech Republic. J. Fungi 2022, 8, 346. [Google Scholar] [CrossRef]
- Körner, C.; Paulsen, J.; Spehn, E.M. A definition of mountains and their bioclimatic belts for global comparisons of biodiversity data. Alp. Bot. 2011, 121, 73–78. [Google Scholar] [CrossRef]
- Pauchard, A.; Milbau, A.; Albihn, A.; Alexander, J.; Burgess, T.; Daehler, C.; Englund, G.; Essl, F.; Evengard, B.; Greewood, G.B.; et al. Non-native and native organisms moving into high elevation and high latitude ecosystems in an era of climate change: New challenges for ecology and conservation. Biol. Invasions 2016, 18, 345–353. [Google Scholar] [CrossRef]
- Khaliq, I.; Burgess, T.I.; Hardy, G.E.S.J.; White, D.; McDougall, K.L. Phytophthora and vascular plant species distributions along a steep elevation gradient. Biol. Invasions 2021, 23, 1443–1459. [Google Scholar] [CrossRef]
- Linaldeddu, B.T.; Bottecchia, F.; Bregant, C.; Maddau, L.; Montecchio, L. Diplodia fraxini and Diplodia subglobosa: The Main Species Associated with Cankers and Dieback of Fraxinus excelsior in North-Eastern Italy. Forests 2020, 11, 883. [Google Scholar] [CrossRef]
- White, T.J.; Bruns, T.; Lee, S.; Taylor, J. Amplification and direct sequencing of fungal ribosomal RNA genes for phylogenetics. In PCR Protocols, a Guide to Methods and Applications; Innis, M.A., Gelfand, D.H., Sninsky, J.J., White, T.J., Eds.; Academic Press: San Diego, CA, USA, 1990; pp. 315–322. [Google Scholar]
- Martin, F.N.; Tooley, P.W. Phylogenetic relationships among Phytophthora species inferred from sequence analysis of mitochondrially encoded cytochrome oxidase I and II genes. Mycologia 2003, 95, 269–284. [Google Scholar] [CrossRef]
- Kroon, L.P.N.M.; Bakker, F.T.; Van Den Bosch, G.B.M.; Bonants, P.J.M.; Flier, W.G. Phylogenetic analysis of Phytophthora species based on mitochondrial and nuclear DNA sequences. Fungal Genet. Biol. 2004, 41, 766–782. [Google Scholar] [CrossRef]
- Thompson, J.D.; Gibson, T.J.; Plewniak, F.; Jeanmougin, F.; Higgins, D.G. The CLUSTAL_X windows interface: Flexible strategies for multiple sequence alignment aided by quality analysis tools. Nucleic Acids Res. 1997, 25, 4876–4882. [Google Scholar] [CrossRef]
- Kumar, S.; Stecher, G.; Li, M.; Knyaz, C.; Tamura, K. MEGA X: Molecular Evolutionary Genetics Analysis across computing platforms. Mol. Biol. Evol. 2018, 35, 1547–1549. [Google Scholar] [CrossRef]
- Jaccard, P. Distribution comparée de la flore alpine dans quelques régions des Alpes occidentales et orientales. Bull. Soc. Vaudoise Sci. Nat. 1901, 37, 241–272. [Google Scholar]
- Margalef, R. Temporal succession and spatial heterogeneity in phytoplankton. In Perspectives in Marine Biology; Buzzati-Traverso, A.A., Ed.; University of California Press: Berkeley, CA, USA, 1958; pp. 323–347. [Google Scholar]
- Shannon, C.E.; Wiener, W. The Mathematical Theory of Communication; University of Illinois Press: Urbana, IL, USA, 1949; 177p. [Google Scholar]
- Pielou, E.C. The measurement of diversity in different types of biological collections. J. Theoret. Biol. 1966, 13, 131–144. [Google Scholar] [CrossRef]
- Hammer, Ø.; Harper, D.A.; Ryan, P.D. PAST: Paleontological statistics software package for education and data analysis. Palaeontol. Electron 2001, 4, 9. [Google Scholar]
- Venn, J.I. On the diagrammatic and mechanical representation of propositions and reasonings. Lond. Edinb. Dublin Philos. Mag. J. Sci. 1880, 10, 1–18. [Google Scholar] [CrossRef]
- Jung, T.; Stukely, M.J.C.; Hardy, G.E.S.J.; White, D.; Paap, T.; Dunstan, W.A.; Burgess, T.I. Multiple new Phytophthora species from ITS Clade 6 associated with natural ecosystems in Australia: Evolutionary and ecological implications. Pers. Mol. Phylogeny Evol. Fungi 2011, 26, 13–39. [Google Scholar] [CrossRef]
- Scanu, B.; Linaldeddu, B.T.; Perez-Sierra, A.; Deidda, A.; Franceschini, A. Phytophthora ilicis as a leaf and stem pathogen of Ilex aquifolium in Mediterranean islands. Phytopathol. Mediterr. 2014, 53, 480–490. [Google Scholar]
- Jung, T.; Duràn, A.; Sanfuentes von Stowasser, E.; Schena, L.; Mosca, S.; Fajardo, S.; Gonzalez, M.; Ortega, A.D.N.; Bakonyi, J.; Seress, D.; et al. Diversity of Phytophthora species in Valdivian rainforests and association with severe dieback symptoms. For. Pathol. 2018, 48, e12443. [Google Scholar] [CrossRef]
- Hwang, J.; Oak, S.W.; Jeffers, S.N. Recovery of Phytophthora species from drainage points and tributaries within two forest stream networks: A preliminary report. N. Z. J. For. Sci. 2007, 41, S83–S87. [Google Scholar]
- Varela, C.P.; Vázquez, J.M.; Casal, O.A.; Martínez, C.R. First report of Phytophthora pseudosyringae on chestnut nursery stock in Spain. Plant Dis. 2007, 91, 1517. [Google Scholar] [CrossRef]
- Redondo, M.Á.; Oliva, J. First report of Phytophthora pseudosyringae causing stem canker on Fagus sylvatica in Spain. Plant Dis. 2016, 100, 1508. [Google Scholar] [CrossRef]
- Redondo, M.A.; Boberg, J.; Stenlid, J.; Oliva, J. Functional traits associated with the establishment of introduced Phytophthora spp. in Swedish forests. J. Appl. Ecol. 2018, 55, 1538–1552. [Google Scholar] [CrossRef]
- Christova, P.K.; Lyubenova, A.B.; Kostov, K.V.; Slavov, S.B. First report of Phytophthora pseudosyringae recovered from aquatic ecosystems in Bulgaria. For. Pathol. 2019, 49, e12505. [Google Scholar] [CrossRef]
- O’Hanlon, R.; Choiseul, J.; Corrigan, M.; Catarame, T.; Destefanis, M. Diversity and detections of Phytophthora species from trade and non-trade environments in Ireland. EPPO Bull. 2016, 46, 594–602. [Google Scholar] [CrossRef]
- Pérez-Sierra, A.; López-García, C.; León, M.; García-Jiménez, J.; Abad-Campos, P.; Jung, T. Previously unrecorded low temperature Phytophthora species associated with Quercus decline in a Mediterranean forest in Eastern Spain. For. Pathol. 2013, 43, 331–339. [Google Scholar] [CrossRef]
- Jung, T.; Hansen, E.M.; Winton, L.; Oswald, W.; Delatour, C. Three new species of Phytophthora from European oak forests. Mycol. Res. 2002, 106, 397–411. [Google Scholar] [CrossRef]
- Buddenhagen, I.W.; Young, R.A. A leaf and twig disease of English Holly caused by Phytophthora ilicis n. sp. Phytopathology 1957, 47, 95–101. [Google Scholar]
- Strouts, R.G.; Rose, D.R.; Reffold, T.C. Advisory services. Wales and southern England. In Report on Forest Research; HMSO: London, UK, 1988; pp. 42–43. [Google Scholar]
- Pintos, C.; Rial, C.; Aguín, O.; Mansilla, J.P. First report of Phytophthora ilicis causing twig blight on holly in Spain. New Dis. Rep. 2012, 26, 16. [Google Scholar] [CrossRef]
- Pánek, M.; Fér, T.; Mráček, J.; Tomšovský, M. Evolutionary relationships within the Phytophthora cactorum species complex in Europe. Fungal Biol. 2016, 120, 836–851. [Google Scholar] [CrossRef]
- Khaliq, I.; Hardy, G.E.S.J.; Mc Dougall, K.L.; Burgess, T.I. Phytophthora species isolated from alpine and sub-alpine regions of Australia, including the description of two new species; Phytophthora cacuminis sp. nov. and Phytophthora oreophila sp. nov. Fungal Biol. 2018, 123, 29–41. [Google Scholar] [CrossRef]
- Kennedy, D.M.; Duncan, J.M. A papillate Phytophthora species with specificity to Rubus. Mycol. Res. 1995, 99, 57–68. [Google Scholar] [CrossRef]
- De Cock, A.W.A.M.; Lévesque, C.A. New species of Pythium and Phytophthora. Stud. Mycol. 2004, 50, 481–487. [Google Scholar]
- Belisario, A.; Gilli, G.; Maccaroni, M. First report of Phytophthora hedraiandra on Viburnum tinus in Italy. Plant Pathol. 2006, 55, 573. [Google Scholar] [CrossRef]
- Moralejo, E.; Belbahri, L.; Calmin, G.; Lefort, F.; García, J.A.; Descals, E. First report of Phytophthora hedraiandra on Viburnum tinus in Spain. Plant Pathol. 2006, 55, 574. [Google Scholar] [CrossRef]
- Munda, A.; Žerjav, M.; Schroers, H.J. Phytophthora hedraiandra on rhododendron in Slovenia. Plant Pathol. 2007, 56, 355. [Google Scholar] [CrossRef]
- Yosilia, R.; Morishima, M.; Hieno, A.; Suga, H.; Kageyama, K. First report of stem rot on hydrangea caused by Phytophthora hedraiandra in Japan. J. Gen. Plant Pathol. 2020, 86, 507–512. [Google Scholar] [CrossRef]
- Schoebel, C.N.; Stewart, J.; Gruenwald, N.J.; Rigling, D.; Prospero, S. Population history and pathways of spread of the plant pathogen Phytophthora plurivora. PLoS ONE 2014, 9, e85368. [Google Scholar] [CrossRef] [PubMed]
- Ginetti, B.; Moricca, S.; Squires, J.N.; Cooke, D.E.L.; Ragazzi, A.; Jung, T. Phytophthora acerina sp. nov., a new species causing bleeding cankers and dieback of Acer pseudoplatanus trees in planted forests in northern Italy. Plant Pathol. 2014, 63, 858–876. [Google Scholar] [CrossRef]
- Seddaiu, S.; Linaldeddu, B.T. First Report of Phytophthora acerina, P. plurivora, and P. pseudocryptogea associated with declining common alder trees in Italy. Plant Dis. 2020, 104, 1874. [Google Scholar] [CrossRef]
- Linaldeddu, B.T.; Bregant, C.; Montecchio, L.; Favaron, F.; Sella, L. First report of Phytophthora acerina, P. pini and P. plurivora causing root rot and sudden death on olive trees in Italy. Plant Dis. 2020, 104, 996. [Google Scholar] [CrossRef]
- Brasier, C.M.; Cooke, D.E.; Duncan, J.M.; Hansen, E.M. Multiple new phenotypic taxa from trees and riparian ecosystems in Phytophthora gonapodyides–P. megasperma ITS Clade 6, which tend to be high-temperature tolerant and either inbreeding or sterile. Mycol. Res. 2003, 107, 277–290. [Google Scholar] [CrossRef] [PubMed]
- Nechwatal, J.; Bakonyi, J.; Cacciola, S.O.; Cooke, D.E.L.; Jung, T.; Nagy, Z.A.; Vannini, A.; Brasier, C.M. (2013). The morphology, behaviour and molecular phylogeny of Phytophthora taxon Salixsoil and its redesignation as Phytophthora lacustris sp. nov. Plant Pathol. 2013, 62, 355–369. [Google Scholar] [CrossRef]
- Grígel, J.; Černý, K.; Mrázková, M.; Havrdová, L.; Zahradník, D.; Jílková, B.; Hrabětová, M. Phytophthora root and collar rots in fruit orchards in the Czech Republic. Phytopathol. Medit. 2019, 58, 261–276. [Google Scholar]
- Abad, Z.G.; Burgess, T.I.; Redford, A.J.; Bienapfl, J.C.; Srivastava, S.; Mathew, R.; Jennings, K. IDphy: An international online resource for molecular and morphological identification of Phytophthora. Plant Dis. 2023, 107, 987–998. [Google Scholar] [CrossRef]








| Survey Sites | Country | Elevation (m a.s.l.) | Geographic Coordinates | Sampled Species * | |
|---|---|---|---|---|---|
| 1 | Italy | 1030 | 46.4711671 | 12.4611700 | Sau(3), Vm(5), Pt(4), La(2), Fe(2), Fv(2) |
| 2 | Italy | 912 | 46.4622684 | 12.4746272 | Ai(2), Sc(1) |
| 3 | Italy | 1220 | 46.4675090 | 12.4833650 | Fe(2), Lc(12), Fv(1) |
| 4 | Italy | 1060 | 46.4729600 | 12.4668290 | Vm(11), Pt(6), Fe(2), Sc(1) |
| 5 | Italy | 1012 | 46.4798320 | 12.5178940 | Fe(2), Vm(2) |
| 6 | Italy | 1900 | 46.4498739 | 12.5011762 | Rf(2) |
| 7 | Italy | 1692 | 46.4491930 | 12.5041780 | Pm(2), Vm(1) |
| 8 | Italy | 1757 | 46.4777890 | 12.5932750 | Av(18), Ri(4), Pm(1) |
| 9 | Italy | 1691 | 46.4760760 | 12.6366770 | Av(3) |
| 10 | Italy | 1251 | 46.4926832 | 12.5620431 | Ai(9) |
| 11 | Italy | 1841 | 46.4852460 | 12.5585580 | Av(2) |
| 12 | Italy | 1912 | 46.4789100 | 12.5493510 | Ld(1), Sau(1) |
| 13 | Italy | 1752 | 46.5811670 | 12.2562680 | Vm(6), Jca(3), Rf(1), Vv(1), La(1) |
| 14 | Italy | 1866 | 46.5962680 | 12.2694770 | Jc(2), Vm(2), Pm(1) |
| 15 | Italy | 1947 | 46.5109880 | 12.3933840 | Pm(5), Vm(2), Jca(1) |
| 16 | Italy | 1566 | 46.4052340 | 12.4649810 | Vm(3), Bp(2), Sa(1), Pm(1) |
| 17 | Italy | 1725 | 46.6486230 | 12.4474240 | Av(2), Sc(1) |
| 18 | Italy | 1860 | 46.6663880 | 12.4912310 | Vm(8), Rf(3) |
| 19 | Italy | 1882 | 46.6644254 | 12.4493550 | Vm(11), Vv(2), Jc(2), Cv(2), Rf(2), Pm(1), Ec(2) |
| 20 | Italy | 1920 | 46.6008270 | 12.5590990 | Vm(12), Jc(7), Cv(2), Rf(6), Rh(2) |
| 21 | Italy | 1603 | 46.6025622 | 12.5915985 | Jc(1) |
| 22 | Italy | 1320 | 46.5898670 | 12.5807640 | Pt(10) |
| 23 | Italy | 1796 | 46.4067140 | 12.0764750 | Sc(1), Av(4), Pm(2), Jc(3) |
| 24 | Italy | 1074 | 46.0994836 | 46.0994836 | Fe(2) |
| 25 | Italy | 1550 | 45.9477727 | 12.0087351 | Jc(3) |
| 26 | Italy | 1670 | 45.9746300 | 11.4080100 | Jc(10), Sc(2) |
| 27 | Italy | 1273 | 45.9428700 | 11.4237400 | Sc(6) |
| 28 | Italy | 1199 | 45.9412300 | 11.4330700 | Sc(2) |
| 29 | Italy | 1009 | 45.8648319 | 11.5232058 | Fe(1) |
| 30 | Italy | 1337 | 45.8462570 | 11.7940760 | Jc(4), Sar(2) |
| 31 | Italy | 1760 | 46.3797890 | 13.4884770 | Rf(2), Sc(2), Sa(1) |
| 32 | Italy | 1355 | 46.3787840 | 13.4757220 | Sa(2), Pm(1) |
| 33 | Italy | 888 | 46.5059780 | 13.2630950 | Ai(1) |
| 34 | Italy | 1633 | 46.2133271 | 13.5278655 | Sau(2), Sc(1) |
| 35 | Italy | 1830 | 46.5753410 | 13.1770300 | Vm(5), Rf(4), Av(2), Vv(1) |
| 36 | Italy | 1990 | 46.5705310 | 13.0514810 | Av(2) |
| 37 | Italy | 1010 | 46.5379836 | 13.0856086 | Fe(1) |
| 38 | Italy | 1735 | 46.1515890 | 11.5346470 | Vm(13), Rf(6) |
| 39 | Italy | 1750 | 46.1376260 | 11.5419110 | Vm(6), Av(1), Pt(3) |
| 40 | Italy | 2065 | 46.8869230 | 12.2004166 | Vm(6), Rf(4), Jc(1), Av(1) |
| 41 | Italy | 1502 | 46.6554920 | 12.3509230 | Vv(2), Rf(1), Pm(1) |
| 42 | Italy (Sardinia) | 1125 | 40.0437071 | 9.2064231 | Ia(2), Ag(3), Am(2), Qp(4) |
| 43 | Italy (Sardinia) | 1328 | 40.0326060 | 9.2456210 | Ia(1), Sat(1) |
| 44 | Italy (Sardinia) | 1517 | 40.0177590 | 9.2788890 | Jc(5), Gc(2), Ag(1) |
| 45 | Italy (Sardinia) | 860 | 39.9386700 | 9.4810890 | Ac(3) |
| 46 | Italy (Sardinia) | 980 | 40.3495542 | 8.8807715 | Ia(14) |
| 47 | Italy (Sardinia) | 1029 | 40.4227424 | 8.9957414 | Ia(6), Tb(1) |
| 48 | Italy (Sardinia) | 825 | 39.9213336 | 9.4757911 | Ag(2) |
| 49 | Slovenia | 1755 | 46.3549947 | 13.9057009 | Av(2), Pm(1), Ld(1), Vm(1), Sc(1), Ap(1), Sau(1) |
| 50 | Slovenia | 1615 | 46.2378426 | 13.9943075 | Av(3), Sar(1), Rf(1), Sc(2), Vm(1), Fs(1) |
| 51 | Slovenia | 704 | 46.2732634 | 13.9879130 | Ai(2) |
| 52 | Slovenia | 1450 | 45.9788312 | 13.8629901 | Fs(1) |
| 53 | Slovenia | 1495 | 45.9785910 | 13.8643530 | Pm(2) |
| 54 | Slovenia | 907 | 45.9378821 | 13.9793240 | Fs(1), Ap(1) |
| Species | Collection No. | Host | GenBank Accession Number | ||
|---|---|---|---|---|---|
| ITS | Btub | Cox1 | |||
| Phytophthora acerina | CBS 133931 | Acer pseudoplatanus | JX951285 | - | - |
| P. acerina | CB222 | Juniperus communis | OR167204 | - | - |
| P. agathidicida | P15175 | Agathis australis | KP295308 | - | - |
| P. alpina | CBS 146801 | Alnus viridis | MT707332 | - | - |
| P. alpina | CB387 | Vaccinium myrtillus | OR167205 | - | - |
| P. alticola | TBF0060A10 | Eucalyptus grandis | KX247599 | - | - |
| P. amnicola | CBS 131652 | water | JQ029956 | JQ029952 | MH477740 |
| P. amnicola | VHS 19503 | water | JQ029958 | JQ029954 | JQ029950 |
| P. asparagi | VHS 17644 | Lomandra sonderi | EU301168 | JN547592 | HQ012845 |
| P. austrocedrae | CBS 122.911 | Austrocedrus chilensis | DQ995184 | - | - |
| P. bilorbang | CBS 161653 | Rubus anglicandicans | JQ256377 | JQ256374 | MH477742 |
| P. bilorbang | SA146 | R. anglicandicans | JN547624 | JN547585 | JN547646 |
| P. bilorbang | CB600 | J. communis | OR167206 | - | - |
| P. borealis | CBS 132023 | water | HM004232 | JQ626615 | MH136854 |
| P. borealis | AKWA 57.2-0708 | water | JQ626598 | JQ626614 | JQ626624 |
| P. cactorum | CBS 231.30 | Syringa vulgaris | MG783385 | - | - |
| P. cactorum | CB389 | Sorbus aria | OR167207 | - | - |
| P. cambivora | CBS 114087 | Castanea sativa | MG783387 | MH493913 | MH136860 |
| P. cambivora | CB400 | Alnus incana | OR167208 | - | - |
| P. captiosa | CBS 119107 | Eucalyptus sp. | DQ297402 | ||
| P. castaneae | ICMP 19434 | Castanea crenata | KP295319 | - | - |
| P. castanetorum | CBS 142299 | C. sativa | MF036182 | - | - |
| P. chlamydospora | P6133 | Prunus sp. | MG865471 | MH493919 | MH136867 |
| P. chlamydospora | VHS 3753 | soil | EU301160 | JN547616 | HQ012878 |
| P. chlamydospora | CB480 | Salix alpina | OR167209 | - | - |
| P. cinnamomi | CBS 144.22 | Cinnamomum burmannii | MG865473 | - | - |
| P. citrophthora | CBS 950.87 | Citrus sp. | MG865476 | - | - |
| P. clandestina | CBS 347.86 | Trifolium subterraneum | MG865477 | - | - |
| P. cocois | P19948 | Cocos nucifera | KP295304 | - | - |
| P. crassamura | PH138 | Juniperus phoenicea | KP863493 | KX251202 | KP863485 |
| P. crassamura | CB267 | Cynara cardunculus | MZ569853 | OQ067252 | OQ067256 |
| P. dauci | CBS 127102 | Daucus carota | KC478761 | - | - |
| P. elongata | CBS 125799 | Eucalyptus marginata | GQ847754 | - | - |
| P. fluvialis | CBS 129424 | water | MG865491 | JN547595 | MH136887 |
| P. fluvialis | VHS 17350 | water | EU593261 | JN547593 | JF701440 |
| P. fragariaefolia | CBS 135747 | Fragaria × ananassa | AB819580 | - | - |
| P. gibbosa | CBS 127951 | Acacia pycnantha | MG865499 | MH493942 | MH136894 |
| P. gibbosa | VHS 22008 | Grevillea sp. | HQ012936 | JN547597 | HQ012849 |
| P. gonapodyides | P7050 | Alnus sp. | MG865501 | MH493944 | MH136896 |
| P. gonapodyides | SLPA72 | Eucalyptus obliqua | HQ012937 | JN547598 | HQ012850 |
| P. gonapodyides | CB367 | J. communis | OR167210 | - | - |
| P. gregata | CBS 127952 | Patersonia sp. | MG865503 | MH493945 | MH477746 |
| P. gregata | MJSP235 | Pinus radiata | EU301172 | JN547602 | HQ012853 |
| P. hedraiandra | CBS 111725 | Viburnum sp. | MG865504 | - | - |
| P. hedraiandra | CB415 | A. viridis | OR167211 | - | - |
| P. hydrogena | P19968 | water | KC249959 | - | - |
| P. idaei | CBS 971.95 | Rubus idaeus | MG865509 | - | - |
| P. idaei | CB101 | R. idaeus | OR167212 | - | - |
| P. ilicis | P3939 | Ilex aquifolium | MG865511 | - | - |
| P. ilicis | CB265 | I. aquifolium | OR167213 | - | - |
| P. inundata | CBS 216.85 | Salix matsudana | MG865516 | MH493958 | MH136910 |
| P. ipomoeae | CBS 109229 | Ipomoea longipedunculata | KF777191 | - | - |
| P. irrigata | P16861 | water | MG865520 | ||
| P. kelmanii | CBS 146551 | Ptilotus pyramidatus | MT210487 | - | - |
| P. kelmanii | CB426 | A. incana | OR167214 | ||
| P. lacustris | P245 | S. matsundana | JQ626605 | JQ626619 | MH136916 |
| P. lacustris | HSA1959 | water | HQ012956 | JN547618 | HQ012880 |
| P. lilii | CBS 135746 | Lilium longiflorum | MG865523 | - | - |
| P. litoralis | CBS 127953 | Banksia sp. | MG865526 | MH493967 | MH136921 |
| P. litoralis | VHS 19173 | Banksia sp. | EU869199 | JN547610 | HQ012865 |
| P. marrasii | CBS 148033 | Cynara cardunculus | MZ569854 | - | - |
| P. megakarya | CBS 238.83 | Theobroma cacao | HQ261610 | - | - |
| P. megasperma | CBS 402.72 | n/d | MG865535 | MH493973 | MH136930 |
| P. megasperma | ME16 | Punica granatum | OP999676 | OQ067253 | OQ067257 |
| P. mississippiae | P19994 | water | MG865542 | MH493980 | MH136935 |
| P. mississippiae | 57J4 | water | KX251313 | KF112853 | KF112861 |
| P. moyootj | CBS 138659 | soil | KJ372256 | KJ372303 | MH477750 |
| P. moyootj | DH103 | water | KJ372255 | KJ372301 | KJ396700 |
| P. niederhauserii | P10616 | Hedera helix | AY550915 | - | - |
| P. ornamentata | CBS 140647 | Pistacia lentiscus | MG865556 | MN207275 | MH136947 |
| P. ornamentata | PH153 | P. lentiscus | KP863497 | MN207276 | KP863487 |
| P. palmivora | CBS 305.62 | Areca catechu | MG865559 | - | - |
| P. pinifolia | CBS 122924 | Pinus radiata | MG865566 | MH493999 | MH136958 |
| P. pinifolia | CMW 26669 | P. radiata | EU725807 | JN935979 | JN935961 |
| P. plurivora | CBS 124093 | Fagus sylvatica | MG865568 | - | - |
| P. plurivora | CB358 | J. communis | OR167215 | - | - |
| P. polonica | P131445 | A. glutinosa | DQ396410 | - | - |
| P. pseudocryptogea | CBS 139749 | Isopogon buxifolius | KP288376 | - | - |
| P. pseudocryptogea | CB482 | J. communis | OR167216 | - | - |
| P. pseudogregata | CBS 149859 | J. communis | OR167217 | OR189513 | OR189516 |
| P. pseudogregata | CB308 | Rhododendron ferrugineum | OR167218 | OR189514 | OR189517 |
| P. pseudogregata | CB366 | Alnus viridis | OR167219 | OR189515 | OR189518 |
| P. pseudosyringae | CBS 111772 | Quercus robur | MG865574 | - | - |
| P. pseudosyringae | CB303 | J. communis | OR167220 | - | - |
| P. psychrophila | CBS 803.95 | Q. robur | MG865576 | - | - |
| P. psychrophila | CB195 | Quercus pubescens | OR167221 | - | - |
| P. quercina | CBS 784.95 | Quercus sp. | MG865578 | - | - |
| P. quininea | CBS 407.48 | Cinchonae officinalis | MG865580 | - | - |
| P. ramorum | CBS 101553 | Rhododendron sp. | MG865581 | - | - |
| P. richardiae | IMI 340618 | Zantedeschia aethiopica | MK496521 | - | - |
| P. riparia | CBS 132024 | water | MG865583 | JQ626607 | MH136975 |
| P. riparia | VI 3-100B9F | water | HM004225 | JQ626618 | MH136975 |
| P. rosacearum | CBS 124696 | Malus sp. | EU925376 | - | - |
| P. rosacearum | CB481 | J. communis | OR167222 | - | - |
| P. siskiyouensis | CBS 122206 | Lithocarpus densiflorus | EF523386 | - | - |
| P. syringae | CBS 110161 | Syringa vulgaris | AY230190 | - | - |
| P. syringae | CB64 | Salix atrocinerea | OR167223 | - | - |
| P. thermophila | CBS 127954 | E. marginata | MG865593 | MH494019 | MH136985 |
| P. thermophila | VHS 16164 | Banksia grandis | EU301158 | JN547614 | HQ012875 |
| P. tyrrhenica | CBS 142301 | Quercus sp. | KU899188 | - | - |
| P. versiformis | TP13.46 | Corymbia calophylla | KX011279 | - | - |
| Phytophthora sp. | CBS 147721 | A. incana | OP999674 | OQ067250 | OQ067254 |
| Phytophthora sp. | CB61 | A. incana | OP999675 | OQ067251 | OQ067255 |
| Plant Species | Symptoms Observed | Disease Incidence (%) | Mortality Rate (%) |
|---|---|---|---|
| Acer pseudoplatanus | Bleeding cankers, inner bark necrosis | nd * | nd |
| Acer monspessulanum | Bleeding cankers, inner bark necrosis | nd | nd |
| Alnus cordata | Foliar necrosis, shoot blight, wilting | nd | nd |
| Alnus glutinosa | Bleeding cankers, shoot blight, wilting | nd | nd |
| Alnus incana | Bleeding cankers, inner bark necrosis, shoot blight | 55–100 | 15–35 |
| Alnus viridis | Bleeding cankers, shoot blight, wilting, foliar necrosis, sudden death | 80–100 | 17–42 |
| Betula pendula | Bleeding cankers, inner bark necrosis | nd | nd |
| Calluna vulgaris | Shoot blight, wilting, sudden death | nd | nd |
| Erica carnea | Shoot blight, wilting | nd | nd |
| Fagus sylvatica | Bleeding cankers, inner bark necrosis | nd | nd |
| Fragaria vesca | Foliar necrosis, wilting | nd | nd |
| Fraxinus excelsior | Bleeding cankers, inner bark necrosis | ||
| Genista corsica | Wilting, sudden death | nd | nd |
| Ilex aquifolium | Foliar necrosis, wilting, bleeding cankers, inner bark necrosis | 100 | 5 |
| Juniperus communis | Shoot blight, wilting, sudden death | 25–100 | 3–40 |
| Laburnum alpinum | Bleeding cankers, inner bark necrosis | 80 | 30 |
| Larix decidua | Shoot blight, wilting | nd | nd |
| Lonicera alpigena | Foliar necrosis, wilting | nd | nd |
| Lycopodium clavatum | Foliar necrosis, wilting, sudden death | nd | nd |
| Pinus mugo | Wilting, shoot blight, sudden death | 20–60 | 5–25 |
| Populus tremula | Foliar necrosis, shoot blight, wilting | 100 | - |
| Quercus pubescens | Bleeding cankers | 100 | 27 |
| Rhododendron ferrugineum | Bleeding cankers, shoot blight, wilting, foliar necrosis, sudden death | 42–84 | 12–26 |
| Rhododendron hirsutum | Shoot blight | nd | nd |
| Rubus idaeus | Foliar necrosis | nd | nd |
| Salix alpina | Shoot blight, wilting, sudden death | 17 | 5 |
| Salix atrocinerea | Bleeding cankers, inner bark necrosis | nd | nd |
| Salix caprea | Foliar necrosis, bleeding cankers, inner bark necrosis, epicormic shoots | 68–83 | 14–34 |
| Sorbus aria | Bleeding cankers, inner bark necrosis | nd | nd |
| Sorbus aucuparia | Bleeding cankers, inner bark necrosis, shoots blight | 90 | 30 |
| Taxus baccata | Shoot blight, wilting | nd | nd |
| Vaccinium myrtillus | Foliar necrosis, fruit rot, shoot blight. sudden death | 30–80 | 10–45 |
| Vaccinium vitis-idaea | Foliar necrosis, fruit rot, shoot blight, sudden death | nd | nd |
| Tree Species | Phytophthora Isolates (Number of Sites) | ||||||||||
|---|---|---|---|---|---|---|---|---|---|---|---|
| ACE | CAC | CAM | GON | IDA | ILI | KEL | PLU | PSC | PSS | PSY | |
| Acer pseudoplatanus | - | - | - | - | - | - | - | 2 (2) | - | - | - |
| A. monspessulanum | - | - | - | - | - | - | - | - | - | 2 (1) * | - |
| Alnus cordata | - | - | - | - | - | - | - | - | - | 1 (1) * | - |
| Alnus glutinosa | - | - | - | 2 (2) | - | - | - | - | - | 3 (2) | - |
| Alnus incana | - | 1 (1) | 1 (1) * | - | 2 (1) * | - | 1 (1) * | 5 (3) | - | - | - |
| Betula pendula | - | - | - | - | - | - | - | 2 (1) | - | - | - |
| Fagus sylvatica | - | - | - | - | - | - | - | - | - | 3 (3) | - |
| Fraxinus excelsior | 4 (3) * | - | - | - | - | - | - | 5 (4) | - | 1 (1) * | - |
| Ilex aquifolium | - | - | - | 2 (1) * | - | 20 (4) | - | - | - | 1 (1) | - |
| Laburnum alpinum | - | - | 2 (1) * | - | - | - | - | - | - | - | - |
| Larix decidua | - | 1 (1) | - | - | - | - | - | - | - | 1 (1) * | - |
| Populus tremula | - | - | - | - | - | - | - | - | 2 (1) * | 16 (4) * | - |
| Quercus pubescens | - | - | - | - | - | - | - | - | - | 1 (1) | 3 (1) |
| Salix caprea | 2 (2) * | - | - | - | - | - | - | 12 (6) * | - | 3 (3) * | - |
| Sorbus aria | - | 1 (1) * | - | 2 (1) * | - | - | - | - | - | 1 (1) * | - |
| Sorbus aucuparia | - | - | 2 (1) * | - | - | - | - | 2 (2) * | - | 2 (2) * | - |
| Taxus baccata | - | - | - | - | - | - | - | - | - | 1 (1) * | - |
| Shrub and Heathland Species | Phytophthora Isolates (Number of Sites) | ||||||||||||
|---|---|---|---|---|---|---|---|---|---|---|---|---|---|
| ACE | ALP | BIL | CAC | CHL | GON | HED | PLU | PSC | PSG | PSS | ROS | SYR | |
| Alnus viridis | - | 8 (4) | - | 1 (1) * | - | 1 (1) * | 1 (1) * | 4 (2) * | 2(1) | 1 (1) * | 22 (8) | - | - |
| Calluna vulgaris | - | - | - | - | - | - | - | - | - | - | 3 (2) * | - | - |
| Erica arborea sbsp. alpina | - | - | - | - | - | - | - | - | - | - | 2 (1) * | - | - |
| Genista corsica | - | - | - | - | - | - | - | - | - | - | 1 (1) * | - | - |
| Juniperus communis | 1 (1) * | - | 2(1) * | - | - | 7 (1) * | - | 7 (4) * | - | 1(1) * | 20 (8) | 1 (1) * | - |
| Lonicera alpigena | - | 1 (1) * | - | - | - | - | - | - | - | - | - | - | - |
| Pinus mugo | - | - | - | - | - | - | - | 3 (3) * | 2(1) * | - | 9 (7) * | - | - |
| Rhododendron ferrugineum | 1 (1) * | - | - | - | - | 1 (1) * | - | 6 (3) * | - | 1(1) * | 24 (10) * | - | - |
| Rhododendron hirsutum | - | - | - | - | - | - | - | - | - | - | 2 (1)* | - | - |
| Salix alpina | - | - | - | - | 2 (1) * | - | - | 1 (1) * | - | - | 1 (1) * | - | - |
| Salix atrocinerea | - | - | - | - | - | - | - | - | - | - | - | - | 1 (1) * |
| Vaccinium myrtillus | 3 (2) * | 7 (3) * | - | - | - | 4 (2) * | - | 5 (3) * | - | - | 67 (14) | - | - |
| Vaccinium vitis-idaea | - | 1 (1) * | - | - | - | 2 (1) * | - | - | - | - | 2 (2) | - | - |
| Herbaceous and Perennial Species | Phytophthora Isolates (Number of Sites) | ||
|---|---|---|---|
| CAC | IDA | PSS | |
| Fragaria vesca | 3 (2) | - | - |
| Lycopodium clavatum | - | - | 12 (1) * |
| Rubus idaeus | - | 2 (1) | - |
| Plant Types | Taxa | Shannon Index (H) | Margalef (d) | Pielou Evenness (J) |
|---|---|---|---|---|
| Tree species | 11 | 1.867 | 2.158 | 0.588 |
| Shrub species | 13 | 1.348 | 2.227 | 0.296 |
| Herbaceous species | 3 | 0.804 | 0.706 | 0.745 |
| P. pseudogregata | P. gregata | P. gibbosa | |
|---|---|---|---|
| Number of isolates examinated | 3 | [54] | [54] |
| Sporangia | Ovoid to obpyriform, sometimes ellipsoid, nonpapillate, some semipapillate | Ovoid, limoniform, obpyriform, nonpapillate | Ovoid, ellipsoid, nonpapillate, some semipapillate |
| Length × breadth mean (µm) | 50.3 ± 6.5 × 29.9 ± 3.8 | 51.0 ± 13.8 × 30.5 ± 5.9 | 48.8 ± 9.6 × 30.8 ± 5.4 |
| Total range | 32.1–65.1 × 22.1–38.4 | 25.7–102.3 × 14.8–50.7 | 24.8–71.1 × 17.4–48.0 |
| Length/Breadth ratio | 1.7 ± 0.2 | 1.67 ± 0.32 | 1.58 ± 0.15 |
| Proliferation | Mostly external, sometimes internal, mostly extended and rarely nested | Internal extended and nested, never external, sporangiophore partly branching inside empty sporangium | Internal extended, external, never nested |
| Hyphal swellings | Globose to subglobose, mostly intercalary catenulate, rarely terminal | Globose, elongated, angular, partly catenulate | Subglobose, elongated, never catenulate |
| Chlamydospores | Not observed | Not observed | Not observed |
| Breeding system | Homotallic | Homothallic or self-fertile | Homotallic |
| Oogonia | Smooth | Smooth | Ornamented, smooth |
| Mean diameter (µm) | 33.2 ± 3.4 | 36.8 ± 4.1 | 38.1 ± 5.4 |
| Diameter range (µm) | 26.9–41.6 | 23.9–50.9 | 27.0–49.9 |
| Oospores | Aplerotic | Usually aplerotic | Always aplerotic |
| Mean diameter (µm) | 29.1 ± 3.7 | 31.6 ± 4.0 | 31.4 ± 4.6 |
| Total range (μm) | 20.5–37.8 | 21.4–45.3 | 18.9–39.4 |
| Wall thickness (μm) | 2.18 ± 0.71 | 2.65 ± 0.81 | 3.17 ± 0.69 |
| Antheridia | Mostly amphygynous (58%), less frequently paragynous (42%) | Mostly paragynous | Amphigynous |
| Length × breadth mean (µm) | 16.2 ± 2.7 × 12.5 ± 2.2 | 17.1 ± 3.0 × 11.0 ± 1.8 | 13.6 ± 2.4 × 14.0 ± 2.0 |
| Total range (µm) | 11.7–23.3 × 9.0–17.9 | 10.6–24.9 × 7.6–17.8 | 10.6–24.9 × 7.6–17.8 |
| Maximum temperature (°C) | 32 | 32.5 ≤ 35 | 32.5 ≤ 35 |
| Optimum temperature (°C) | 23 | 25 | 30 |
| Species | Isolate | Mean Lesion Length (cm) * | Wilted Foliage | Re-Isolation (%) |
|---|---|---|---|---|
| P. acerina | CB222 | 1.4 ± 0.2 e | yes | 100 |
| P. bilorbang | CB600 | 1.1 ± 0.7 f | no | 80 |
| P. gonapodyides | CB367 | 1.4 ± 0.3 de | no | 100 |
| P. plurivora | CB358 | 1.9 ± 0.2 b | yes | 100 |
| P. pseudocryptogea | CB482 | 1.7 ± 0.3 c | no | 100 |
| P. pseudogregata | CBS149859 | 1.7 ± 0.2 cd | no | 100 |
| P. pseudosyringae | CB303 | 2.3 ± 0.4 a | yes | 100 |
| P. rosacearum | CB481 | 1.3 ± 0.2 ef | no | 100 |
| Control | - | 0.2 ± 0.1 g | no | - |
| LSD critical value | 1.90 |
Disclaimer/Publisher’s Note: The statements, opinions and data contained in all publications are solely those of the individual author(s) and contributor(s) and not of MDPI and/or the editor(s). MDPI and/or the editor(s) disclaim responsibility for any injury to people or property resulting from any ideas, methods, instructions or products referred to in the content. |
© 2023 by the authors. Licensee MDPI, Basel, Switzerland. This article is an open access article distributed under the terms and conditions of the Creative Commons Attribution (CC BY) license (https://creativecommons.org/licenses/by/4.0/).
Share and Cite
Bregant, C.; Rossetto, G.; Meli, L.; Sasso, N.; Montecchio, L.; Brglez, A.; Piškur, B.; Ogris, N.; Maddau, L.; Linaldeddu, B.T. Diversity of Phytophthora Species Involved in New Diseases of Mountain Vegetation in Europe with the Description of Phytophthora pseudogregata sp. nov. Forests 2023, 14, 1515. https://doi.org/10.3390/f14081515
Bregant C, Rossetto G, Meli L, Sasso N, Montecchio L, Brglez A, Piškur B, Ogris N, Maddau L, Linaldeddu BT. Diversity of Phytophthora Species Involved in New Diseases of Mountain Vegetation in Europe with the Description of Phytophthora pseudogregata sp. nov. Forests. 2023; 14(8):1515. https://doi.org/10.3390/f14081515
Chicago/Turabian StyleBregant, Carlo, Giovanni Rossetto, Letizia Meli, Nicolò Sasso, Lucio Montecchio, Ana Brglez, Barbara Piškur, Nikica Ogris, Lucia Maddau, and Benedetto Teodoro Linaldeddu. 2023. "Diversity of Phytophthora Species Involved in New Diseases of Mountain Vegetation in Europe with the Description of Phytophthora pseudogregata sp. nov." Forests 14, no. 8: 1515. https://doi.org/10.3390/f14081515
APA StyleBregant, C., Rossetto, G., Meli, L., Sasso, N., Montecchio, L., Brglez, A., Piškur, B., Ogris, N., Maddau, L., & Linaldeddu, B. T. (2023). Diversity of Phytophthora Species Involved in New Diseases of Mountain Vegetation in Europe with the Description of Phytophthora pseudogregata sp. nov. Forests, 14(8), 1515. https://doi.org/10.3390/f14081515

