Abstract
Highly mechanized forestry operations are essential for efficient timber harvesting. Therefore, the skills of harvester operators appear to be key to productive and sustainable use of the machines. Recent research has revealed a knowledge deficit regarding the work practices of forest machine operators. This urges systematic research into forestry machine handling and a corresponding refinement of analytical methods. Current analyses of operator tasks in forestry are less formalized and focus predominantly on machine efficiency and overall performance, but not so much on the human-related conditions of work performance and workload. Therefore, the objective of this paper is to introduce hierarchical task analysis (HTA) into forestry science. HTA is a versatile, formalized human-factors method that can be used to describe the work objectives of forest machine operators. HTA is suitable, for example, for describing (in)efficient work practices and thus as a basis for designing machine operator training and for systematically evaluating assistive technologies. The task analyses in this paper draw on a recently published empirical approach to analyzing work practices, workflows, and machine operator behavior for optimal human–machine collaboration in forestry application research. Specifically, the main work methods of clearcutting and thinning stand in European forestry were considered, with examples from Scandinavian and German method application. The process of HTA is described and a prototypical approach to HTA for both working methods provided. As a result, this work could show that a single work practice affects operator goals within different work elements and sets out how inefficient work practices can be described in terms of operator goals. With the introduction and exemplary application of HTA, a structured task definition in human-centered approaches is encouraged to analyze work practices, workflows, and machine operator behavior for optimal human–machine collaboration in forestry application research.
1. Introduction
Forest harvester operators are faced with a complex machine-control task that is determining the productivity in logging operations. Studies investigating operator work therefore focus on assessing the human operators’ performance to increase harvesting productivity [1,2,3,4] and further reduce performance variance by motor-skill analysis and targeted training in operator recruitment [5]. Within a previous empirical study, the authors found that the variance of operator performance lies, among other causes, within the individual method application of the machine operators that is called work practice. Work practices are commonly identified and trained by experienced machine operators and instructors that are involved in operator training. So far, only a few scientific studies deal with the investigation of operator work practices; for example, it was shown that loading angles of 45° to the machine trail and working ranges of 4–6 m are advantageous when loading logs in transport operation [6]. Notably, however, there are knowledge gaps related to efficiency and, in particular, the lack of quantification of forest machine operators’ work practices [7] that suggest that a systematic analysis could be useful to more accurately describe and analyze work practices. For this purpose, the following section will introduce the concept of hierarchical task analysis (HTA), which, interestingly, has not been used in forestry yet.
1.1. The Concept of Hierarchical Task Analysis
Hierarchical task analysis is a widely used human-factors research method to structurally analyze a work or control task [6]. HTA was developed by John Annett [7] to represent human information processing aspects that are necessary to fulfil a task (operation). It makes it possible to represent goal-directed human behavior. Within HTA, a main task goal (goal of operation) is hierarchically organized into subgoals. Subgoals represent operations and thus inherently comprise actions to achieve the (higher-level) goal. Moreover, subgoals are determined by the information of whether they are active or not, the actions that need to be carried out to achieve the subgoal, and the presence of feedback that indicates goal fulfilment [8,9]. This structure allows the analysis of why a subgoal could not be activated and therefore the sub-operation not be completed. Initially HTA was used to identify training needs for specific control tasks (e.g., chemical industry and power plant control room; [7]). HTA is mostly applied to system control where one operator is controlling one system; however, it is now also applied to team operations in fields such as driving, piloting, or excavator operations [10,11,12]. HTA was further detailed over the years and refined [13]. With the introduction of plans as method extension, HTA provides the opportunity to account for aspects of time, sequence, and relevance of actions to achieve a goal. Subgoals of a specific higher-level goal do not necessarily need to be achieved (activated) in all respective instances of operation variants. The order and the necessity of the action can be specified within such a plan. The success of HTA lies in its versatility to adapt and extend the analysis as needed while adhering to some fundamental rules [9,14]. Dissecting a task into subgoals that lead to a hierarchical goal structure serves the idea that a fine grain analysis of the task identifies actions that may ease erroneous behavior in the human–machine system interaction. Moreover, HTA allows to recognize training needs for the entire task [8]. Notably, goals are inherently representing knowledge, actions, and skill that are required to fulfil a specific subgoal. The descriptive nature, however, allows to simplify the complexity and reduces the focus on cognitive and motor prerequisites of the work task by still outlining challenges for the operator and task dependencies. Therefore, HTA provides the possibility to identify tasks and subtasks that bear high demand for the operator. The level of detail of an HTA is a major challenge to the practitioner and shall depend on the PxC criterion (the probability of an error associated with the consequence of the error) [7]. The PxC criterion, however, is not trivial to validly determine, so [6] recommends leaving the level of detail up to the practitioner. As a guide for choosing the hierarchical depth of the HTA, [15] recommends high probabilities and low consequences of errors for the goal achievement on the job training. This would not require a deep revision of the task structure, whereas high consequences of errors require analyzing a task or system entirely by considering all behavioral and procedural aspects of goal achievement. An HTA can be both performed as graphical notation and in a table format to outline the human–machine interaction. One strength of HTA that should be emphasized is that the analyses are based on goals instead of the mere observation of operator behavior.
In summary, HTA can be applied to different human–machine systems and different workflows. The formalized description of the task can form the basis for both the design and improvement of technical support and individual operator training. These approaches include testing subtask performance, designing operator workflows for training, and specifying feedback requirements. In addition, HTA helps define evaluation criteria of support systems with respect to workload and the allocation of cognitive resources while achieving a task goal by interacting with a system.
1.2. HTA in the Context of Highly Mechanized Forestry Work
The current study aims to conduct a human-centered hierarchical task analysis (HTA) applied to the task of a forest harvester operator. The study objective is to demonstrate the use of HTA by specifying the forest harvester operators’ task within two different forestry work methods and by that provide the basis for research on the quantification of work practices. Thereby, the current work wants to shed light on (in)efficient work practices in a structured manner and derive implications to inform targeted machine operator training. Moreover, the goal is to systematically point out challenges a machine operator faces while enriching the methods used for work task and cycle analyses in the forestry domain. The analyzed forestry work methods represent the predominant operations stand thinning and clear felling in highly mechanized forestry [16,17], applied to German and Scandinavian operations. The detailed description of an HTA shall encourage forest scientists to apply human-factors methods to complement current machine operator analyses.
2. Materials and Methods
2.1. Approach to HTA in Forestry Timber Harvesting
This HTA followed the conceptual outline as described in [9,12]. First, the overall goal was defined, namely, to analyze the task of a harvester operator in mechanized timber harvesting within clear felling and thinning operation in Germany and Scandinavia to contrast inefficient and efficient work practices. The goal was agreed upon by forestry experts and human factors scientist from Sweden and Germany in the context of the EU co-funded project AVATAR.
First, information on the task of the harvester operator was collected. For this, (a) a literature search on positive and negative work practices was carried out and (b) expert opinions were obtained. The results are published in [18]. In [15], task analysis is understood as a process that entails three elements: (1) “break task content down into elements”, (2) “determine relationship among elements”, (3) “restructure in accordance”.
The literature review in [18] was used to extract descriptions of the forestry harvester operators task that states at least three work elements. The task descriptions varied substantially. Eighteen journal articles served as the basis to derive the first set of operational goals. To analyze the structure of task goals, work task descriptions were extracted. In most cases, irrespective of the field of forest research, the journal article stated a sequence of tasks or work elements, either as a table, list, or enumerated sequence. The identified sequences were analyzed with respect to communalities in count and sequence of the work elements (see Table 1). In spite of the different details of the task descriptions, a first draft of the task hierarchy was derived from the extracted sequences, which served as the starting point for further iterations of the HTA.
Table 1.
Counts of work elements across all journal articles. The sequence is based on the predominant occurrence within articles where at least three of the elements were mentioned.
Subsequently, subject matter experts (SME) were contacted and queried about the task, i.e., harvester operator instructors [18] (c.f. Table 2). Five forestry scientists were asked to review the task structure. All scientists reviewed drafts for both work methods. Respective SMEs were asked about the goals, e.g., on the positioning of the machine and how to grab trees. Then, a forestry scientist reviewed the first draft of the complete HTA. In the next phase, the analysis was re-described; therefore, the comments of the SMEs were adapted to the formal rules of the HTA, and the draft was further iterated. After completing the HTA for clear felling, the HTA was extended and iterated with the SMEs for felling a tree in thinning forest operations, in German felling operations. The latter is the standard method in mechanized timber harvesting in German forestry.
Table 2.
Demographic data of the contacted operator instructors (SMEs) that served as sources for information about the operators’ task.
2.2. HTA—Level of Detail
The advantage of HTA is the versatility and thus various application domains (e.g., control rooms, piloting, driving). However, this versatility led to a plethora of different implementations of HTA. Therefore, the task analysis within the example of clear felling and stand thinning was based on the recommendations in [9,12,14]. As the goal was to have an instrument that is conducive to further research in domains such as motor control and training design, the required level of detail of the analysis is high. The following rules constitute the design of the HTA.
Subgoals must be mutually exclusive, and goals have between two and ten subgoals on the next lower level of abstraction [12]. Plans are used to describe relations, activation status, and aspects of time within the analysis [9]. The notation in accordance with [8,9,19] is detailed in Table 3.
Table 3.
Notation of plans in HTA.
3. Results and Analysis of the HTA of Forest Operations
The HTA can be outlined within a graphical and within a table notation. The entire HTA was depicted in graphical notation of which excerpts are shown as an example within the text. The complete HTA can be found in Appendix A (see Figure A1, Figure A2 and Figure A3). Additionally for demonstration, the first hierarchy level of the HTA of clear felling is shown in table notation (Table 4).
Table 4.
Example of table notation of Figure 1a.
3.1. Higher-Level Goals of Clear Felling and Stand Thinning
Figure 1 shows the highest level of the two task analyses of Scandinavian clear felling (Figure 1a) and German stand thinning (Figure 1b) operations. The main difference between the above working techniques lies in the processing and the planning of the felling operation, where the harvester needs to be positioned to the trees. In clear felling, the route is not pre-planned and thus the planning (if necessary) lies with the operator. Moreover, the decision of which trees may be kept or not is on behalf of the operator in clear felling and stand thinning in Scandinavia. In comparison, in German stand-thinning operations, the decision of which trees are to be kept is accomplished by planning in advance of the operation. The planning is commonly carried out by the forest manager. The machine operator needs to identify the marked trees for felling and the designated machine operating trail. While processing the tree, the main difference between thinning and clear fell operations for the operator is that the processing and the pile location are more confined in stand thinning by other trees that are preserved. Furthermore, delimbing needs to take place within the machine trail, and the saw actuation of cross-cutting of the logs is not automated. The cross-cut while processing in German stand thinning is initiated manually, whereas in Scandinavia it is the operators choice to use automation.
Figure 1.
Level 0–2 of the hierarchical task analyses of the harvester operators’ task in (a) clear felling and (b) thinning stand operations.
3.2. Detailing HTA Subgoals
HTA can further be detailed to identify operator goals that are of interest within a specific work element and thus work practice. Examples of further defined subgoals are shown in Figure 2. Goals that comprise many actions and decisions were chosen for contrasting inefficient and efficient work practices. The HTA levels 4–6 give an impression of the goals in the route planning and tree grabbing phase. Here the hierarchy shows the high number of subgoals that is necessary to describe the operators’ actions and considerations while planning the route and aiming for the tree. To plan a route, the analysis of the silvicultural conditions and terrain constrains is essential to successfully drive the machine. HTA visualizes the requirements of goal achievement, including the plans that are describing choices, routines, and sequences of the operators’ actions. The parallelization of goal achievement can be used as a marker for expertise in a given task [20]. The completion of the entire HTA can be found in Appendix A.
Figure 2.
Displayed subgoals: (a) goal 1.1: Plan route of goal 1.1, position harvester, (b) goal 2.1: Grab tree, and (c) goal 2.2: Fell-cut of harvester operators in clear-felling operation.
3.3. Differences between Work Methods
Figure 3 shows the subgoals that are different in German stand thinning and Scandinavian clear felling. The route planning outlined in Figure 1 appears to be the major difference between the work methods as the initial planning is not carried out by the operator in stand thinning. However, while on the machine operating trail, the operator has still the task of planning the next suitable harvester position and for that needs to assess the silvicultural conditions to navigate to the next felling position. In addition, in German operations, the degree of head travel automation is reduced compared to that in Scandinavia, where automatic cuts are allowed. Thus, the delimbing and handling of the treetops diverge from that of clear-felling operations due to, e.g., the use of brush mats.
Figure 3.
Displayed subgoals: (a) 3.4: Position/adjust harvester head for delimbing/feeding in machine trail, (b) 3.9: Clear trees in machine trail that are different in stand thinning compared to clear felling of the goal 3: Process tree in stand-thinning operations.
3.4. HTA to Contrast Effiecient and Inefficient Work Methods for Training Design
The usefulness of HTA to reveal inefficient and efficient work practices will be demonstrated by the examples below. Moreover, implications for training design were drawn.
3.4.1. Efficient and Inefficient Work Practices
The need for a task analysis is commonly associated with a task that may be improved in terms of productivity or resilience of execution. The former was considered to contrast inefficient against efficient work practices for demonstration in clear felling. The relevant goal identified (i.e., by SMEs) was aiming for the stem at cut height within a working range of 4–6 m. This work practice includes crane control, which is a major challenge for the machine operator according to [18].
To demonstrate efficient and inefficient work practices with the example of the working range, goal 2.1 was identified: “Grab tree”. Goal 2.1 “Grab tree” is attained by seven subgoals (see Figure 2a) of which not all are completed to successfully enclose the tree with the harvester aggregate (see Plan 2.1). Plan 2.1 provides the subgoal sequence and indicates where the operator has autonomy in decision making. Thus, the felling direction and the cut height need to be decided; meanwhile, the boom is steered out towards the stem, and the aggregate is oriented in the desired direction. The change of the species in the on-board computer is only active if needed. That means that if the correct species and assortment is the current default, no action is required. Tree grabbing is completed with the closed aggregate. Efficient behavior would attain all the subgoals in one go in the desired order. The obvious inefficient behaviors that arise are failures described on the third level of the HTA. For instance, the decision for the wrong cut height. This would reduce efficiency either by reduced value recovery because a high stump is left or by the time spent that is needed to correct the harvester aggregate position at the stem (see also goal 2.2: Fell-cut). The severe mistake of missing to open or close the harvester aggregate can potentially damage the machine and thus prevent the tree from being felled. The finer, more nuanced behaviors affecting efficient and inefficient work practices such as maintaining a specific work range are described by the lower levels of the HTA. In the specific case of goal 2.1, on HTA level 4. Goal 2.1.4 “Steer out boom”, in which the work range is controlled, requires five subgoals to be attained. The machine operator must monitor and plan the boom movement in parallel and thus control the boom speed while balancing the harvester at the same time. More efficient behavior would enclose a precise notion of the crane reach and of the distance to the felled tree. This would allow for high crane speed while an efficient boom path could be implemented that ends between 4 and 6 m from the harvester crane base. In contrast, inefficient behavior arises if the distance to the tree is misperceived and thus over- or underestimated. This would lead to an inefficient and, due to required corrective movements, jerky path out of bounds of the desired work range.
Another frequently mentioned work practice in [18] is the appropriate positioning of the machine that is goal 1 “Position harvester” on level one of the HTA. This goal is preceding the goals of “Fell tree” and “Process tree” (see Plan 0). In clear felling, the subgoals “Plan route”, “Drive harvester to target position”, and “Decide tree to be kept” determine the harvester position. Therefore, the route or drive planning as well as the drive to the felling position require thorough assessment of the stand conditions. Inefficient work practices are identified by missing a subgoal such as appropriate route planning or changing the proposed sequence within “Plan 1”. A clearer picture is provided on the lower levels of the HTA such as subgoal 1.1 “Plan route” (see Figure 2). Herein, the goal of the operator is the correct assessment of the soil, terrain, vegetation, and weather conditions as well as the identification of obstacles and trees that are to be felled. Inefficient work practices would be, for example, to misjudge the vegetation age or to accept a too-small felling gap (subgoals 1.1.2.1–1.1.2.3), which negatively affects work ranges, boom movements, and the following task goals.
Next to the work practices identified already in [18], efficient (and inefficient) work practices in other work elements can also be identified with the use of HTA. For instance, while felling the tree (goal 2.2 “Fell-cut”). Here, failing to monitor the fell-cut of a rotten tree would affect the subsequent processing such that the assortment needs to be changed, or the cut logs repositioned. Moreover, if the machine operator fails to ensure that the stem is cut completely, then a damaged cut surface/log and a time-consuming re-initiation of the fell-cut would be needed. In contrast, efficient felling would be characterized by thorough monitoring of the cut process to plan for rot and to make sure that the fell-cut is completed in one go.
Such efficiency analysis could be conducted for each respective subgoal to describe positive and negative work practices.
3.4.2. Training Concepts and Exercise Design
HTA can help structure training for operators. Training needs arise because of inefficient work practices and high operator workload. For example, within subgoals that require simultaneous control, such as keyboard and joystick control. To successfully fell a tree (goal 0), all subgoals need to be attained by the machine operator. This argues for whole-task training by including HTA goals altogether. However, work practices may comprise a single goal or clusters of goals within a work task. Therefore, training should be focused on subgoals where inefficient work practices are likely to have a high impact on the operational success and challenge the machine operator. Recent research [18] reveals that important work practices require precise crane control. Here, a clear differentiation is necessary between the lack of knowledge of methods, i.e., the booms’ desired path and the lack of motor control, i.e., the ability to follow the path. Both the required knowledge and the required motor skills can be represented within a single subgoal (see Section 1.2). Thus, work-practice training may both focus on efficient motor control of the crane and foster knowledge on efficient movements. HTA can provide training goals that are relevant to the respective work practice. For demonstration purposes, the same example as above was used, and the work practice to keep a work range of 4–6 m (knowing that this does not apply to all work conditions) was chosen. This work practice involves all three first level subgoals: “Position harvester”, “Fell tree”, and “Process tree”. Within the respective subgoals, training can focus on the subgoals that decide a position, location, or involve crane movements. Within subgoal 1 “Position harvester”, this applies to subgoals 1.1 “Plan route” and 1.2 “Drive harvester to target position”. Within subgoal 2 “Fell tree”, the involved subgoal is 2.1 “Grab tree” and within subgoal 3 “Processing tree”, the relevant subgoals are 3.1 “Decide pile position” and 3.4 “Position harvester head for delimbing”. The focused training session thus must consider multiple first-level goals where the above subgoals are to be accomplished while maintaining the desired work range of 4–6 m. The lower levels of the HTA could be used to further detail the task.
For instance, if the goal is to train aiming for the tree (subgoal 2.1), the work ranges/distances of target trees to the harvester, the grabbing angles, and cut height can be varied systematically. In addition, task difficulty may be mediated by the slope or tree size to address the balance of the harvester.
HTA shows that a trainee needs to be exposed to a vast range of situations to master felling a tree. Generally, HTA can be used to structure training and set training goals. Within existing training programs, HTA can be used as a basis for scaling complexity systematically, e.g., by combining different branches of the hierarchy for part-task training on specific hierarchical levels. Nonetheless, the need for training of a specific task for a specific machine operator cannot be deducted from HTA and must be defined by an SME.
The above exemplary application of HTA is only a prototypical insight of the use of HTA for application research. Demonstrating the full potential of HTA would be out of the scope of the current paper. For comprehensive discussions on HTA, see [9,12,14,21,22,23,24].
4. Discussion
The purpose of the current study was to introduce HTA as a method and basis for research on forest machine operator work practices. It should be shown that HTA can significantly complement current approaches to task analysis such as time studies [25,26] in the field of forestry work science by emphasis on machine operator goals that drive work behavior. HTA outlines a formalized task description and helps describe and analyze complex patterns of operator behavior. Evidently, complexity is mainly indicated in HTA by the amount and combination of subgoals at a time, e.g., the demands of the positioning of the machine, boom control, and a plethora of decisions while processing a tree. Here, efficient work practices are key to productive operations. Extending work from [2,27,28], HTA allows to visualize crucial work elements such as positioning the machine, cutting a tree, and processing a tree in an operator-centered view. To add to the above studies, the current work aimed to further detail and unveil those elements and the subgoals that need to be accomplished for a successful operation. By that, HTA showed large differences in route planning between German stand-thinning and Scandinavian clear-felling operations. The in-advance planning and the selective manner in taking out trees in stand-thinning operations reduces the number of operator decisions for navigation. Contrastingly, a machine operator needs to assess target trees and suitable felling gaps more thoroughly in stand thinning compared to clear felling to preserve a younger stand. This also implies adapting work practices to different work methods to fulfill the respective task requirements. In this regard, HTA can be used to derive meaningful criteria to assess operator behavior in relation to work practices that could also inform machine-based detection of skills such as in [29]. HTA plans can be used to assess how effectively an operator’s goals can be achieved and to what extent an operator adheres to the appropriate implementation of subgoals. It also makes it possible to uncover errors that lead to conflicts in the achievement of goals and thus to inefficient work processes.
In particular, HTA helps identify parallel requirements, for example in tree control. In [27], the complexity of tree control and the role of efficient work practices have already been pointed out. In the analyses carried out above with HTA, the high number of parallel requirements in the safe and efficient control of the boom, e.g., for grabbing the tree, was discussed, and it was shown that especially the lower hierarchical levels are important for the execution of efficient processes. Here, HTA can be used as a basis for designing appropriate operating plans and verifying their execution in working practice. In this context, efficient and inefficient operator actions, as outlined above, can then also be compared.
Regarding the design of training plans, the examples in Section 3.4.2. highlight that a single work practice can span multiple subgoals and thus require training different work elements at a time. Therefore, it is recommended that subgoals relevant to a work practice be trained simultaneously. In addition, HTA shows possibilities for subtask training, in which subgoals that build on each other can be trained systematically to build up complex work practices. The description of complex goal structures is simplified by hierarchical design. This advantage of task description can be of use to scaling difficulty of the tasks for incremental training. Especially the lower levels of HTA can help determine isolate skills such as the positioning of the harvester aggregate at the stem, whereas the higher levels can help determine how to train broader skills such as the processing of the stem.
Taken together, HTA can be used to highlight the challenges faced by a machine operator in more detail. HTA reinforces the notion that goal-directed work practices are crucial to improve a machine operators’ performance. The described examples illustrate the versatile use of HTA. The authors believe that HTA could also inform the design and development of support systems that aid positive work practices and learning. For example, in the design of support systems, HTA allows to identify relevant intervention points for guidance and feedback in the work process and thereby helps to optimally embed the necessary assistive functions into the work patterns to support the goals of the machine operator. Depending on the design of assistance systems, it should be possible to adapt support interventions individually to the skills and performance level of the operators in order to compensate for skill-related productivity losses [30].
Limitations
Although HTA is a widely used tool for decades [8,12] and is characterized by the focused description of a complex task as a simplification, the HTA performed provides only limited insights into the underlying cognitive processes that drive behavior. To go further into the core of cognition, for example, to describe the cognitive processes required for a particular task, HTA would need to be extended [31]. Nonetheless, this study was able to provide new insight into the forest machine operator’s information processing required to achieve the main goals and subgoals in work tasks. Another limitation of HTA is the rules for establishing “plans” of subgoals when considering serial and parallel task requirements in all situations encountered by a harvester operator. The plan generally describes the task as it might occur in real-world situations. However, the dynamics within the operation are difficult to capture because they are taken at the cost of formalization of the task description. However, goals can change dynamically. Therefore, additional conceptualizations of the HTA are needed to better describe the dynamics at least within subgoals. This is the objective of future research.
5. Conclusions and Future Perspectives
HTA offers a wide range of uses for the structured analysis of work tasks, both for practice and for applied research. The goal of this paper was to illustrate its importance for practitioners with respect to work practices. For applied research, HTA can generally serve to generate research hypotheses, e.g., for a study of operator performance, motor learning, workload, and safety analyses in a forestry context. In addition, HTA can be used to investigate perceptual and attentional issues, like to derive operator feedback requirements for specific subtasks. The formal structure of HTA also lends itself as a basis for algorithmic and software-based monitoring as well as for feedback of work performance and work practices, for example, in the context of real-time operator support and training systems. Furthermore, in the various development and evaluation phases of work and support systems, HTA can be of use to establish relevant performance evaluation criteria. In summary, HTA provides a promising foundation for advancing the development of future human–machine interaction in forestry operations’ research.
Using HTA as a basis for knowledge representation may also facilitate future operator education. Innovative training settings are needed that bring the classic approaches of theoretical knowledge transfer in the classroom bolstered by simulators in forestry schools to the field and into practice, that is, integrating digital operator support and aptitude training in real time on the harvesting machines. This would make operator training more affordable and may reduce observed performance differences among harvester operators.
With this HTA, fruitful access to the machine operators’ task for digital assistance system design was provided. Well-educated and supported machine operators will benefit the demands of renewable energy produced in a nature-preserving manner.
Author Contributions
F.A.D. conceived, designed, and implemented the HTA; M.E. and F.H. performed interviews and reviewed the structure of the HTA. Furthermore, R.B. reviewed thoroughly. T.W., D.J. and R.B. provided insights, contacts, and resources. F.A.D. and G.R. wrote the paper. All authors have read and agreed to the published version of the manuscript.
Funding
This work was funded within the EU-project AVATAR under the umbrella of the ERA-NET Cofund Action “ForestValue—Innovating the forest-based bioeconomy” by Fachagentur Nachwachsende Rohstoffe (FNR, Germany), The Research Council of Norway (Forskningsradet), and The Swedish Innovation Agency (VINNOVA). ForestValue has received funding from the European Union’s Horizon 2020 research and innovation programme under grant agreement N° 773324.
Informed Consent Statement
The empirical basis of the HTA is provided in [18]. Informed consent was obtained from all participants in study [18].
Data Availability Statement
The empirical basis of the HTA is provided in [18]. For the data of the interviewees within that study public accessibility is not given to ensure the anonymity of private data.
Acknowledgments
The authors would like to thank Evan Hoffart from Skogkurs for the time spent interviewing harvester operator instructors. Further, the authors would like to thank Olaf Mueller from FBZ-NRW for his valuable comments.
Conflicts of Interest
The authors declare no conflict of interest. The founding sponsors had no role in the design of the study; in the collection, analyses, or interpretation of data; in the writing of the manuscript, and in the decision to publish the results.
Appendix A
Figure A1.
Displayed subgoals: goal 1.2: Drive harvester to target position (a) and goal 1.3: Decide trees to be removed (b) of goal 1.1: Position harvester of harvester operators in clear-felling operations.
Figure A1.
Displayed subgoals: goal 1.2: Drive harvester to target position (a) and goal 1.3: Decide trees to be removed (b) of goal 1.1: Position harvester of harvester operators in clear-felling operations.


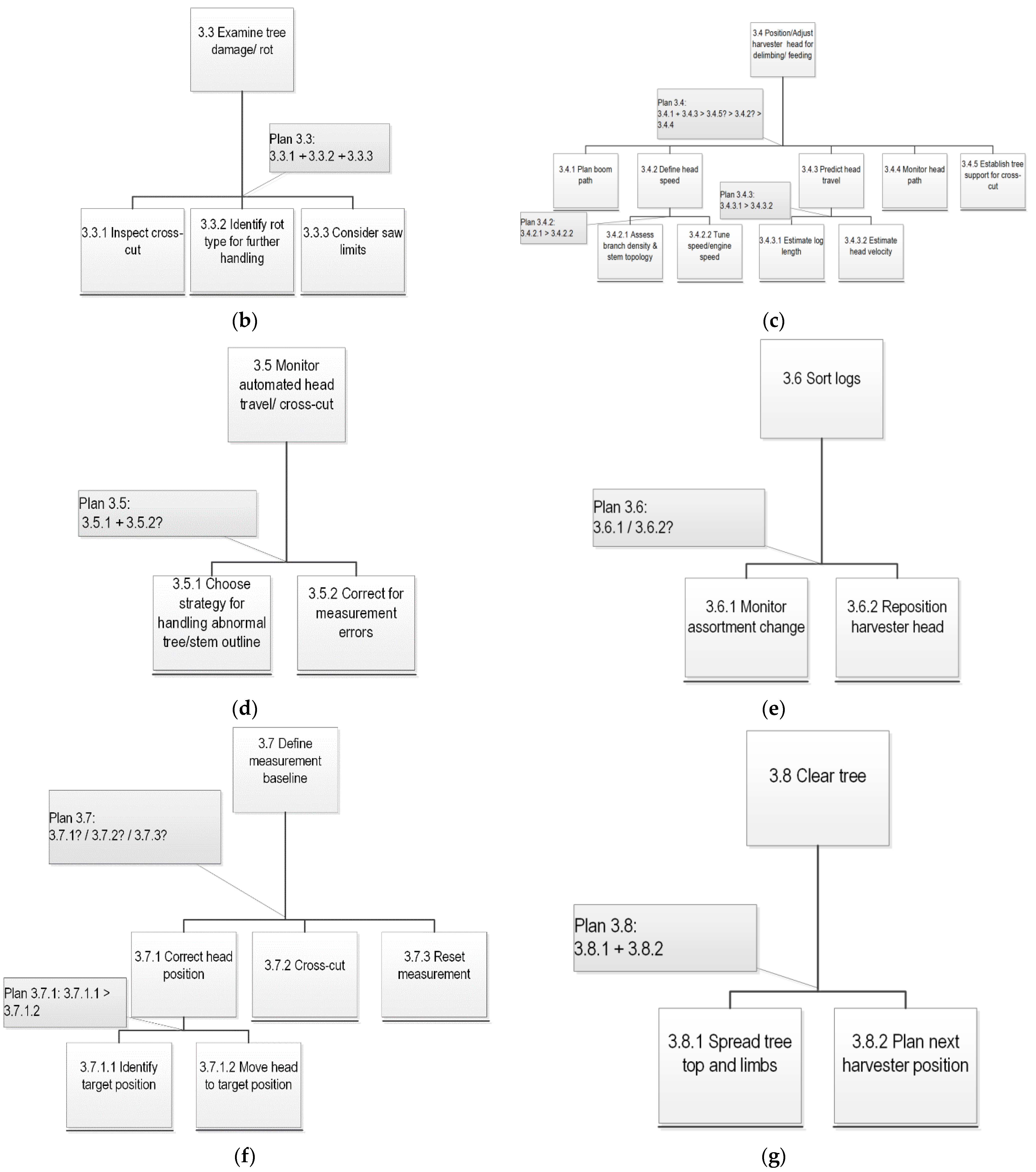
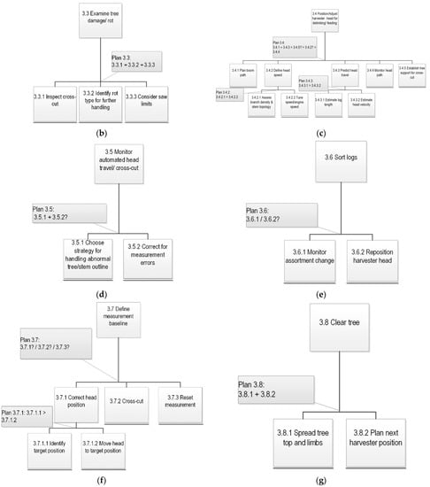
Figure A2.
Displayed subgoals 3.1: Decide pile position (a), 3.3: Examine tree damage/rot (b), 3.4: Position/adjust harvester head for delimbing (c), 3.5: Monitor automated head travel and cross-cut (d), 3.6: Sort logs (e), 3.7: Define measurement baseline (f), and 3.8: Clear tree (g) of goal 3: Process tree in clear-felling operations.
Figure A2.
Displayed subgoals 3.1: Decide pile position (a), 3.3: Examine tree damage/rot (b), 3.4: Position/adjust harvester head for delimbing (c), 3.5: Monitor automated head travel and cross-cut (d), 3.6: Sort logs (e), 3.7: Define measurement baseline (f), and 3.8: Clear tree (g) of goal 3: Process tree in clear-felling operations.


Figure A3.
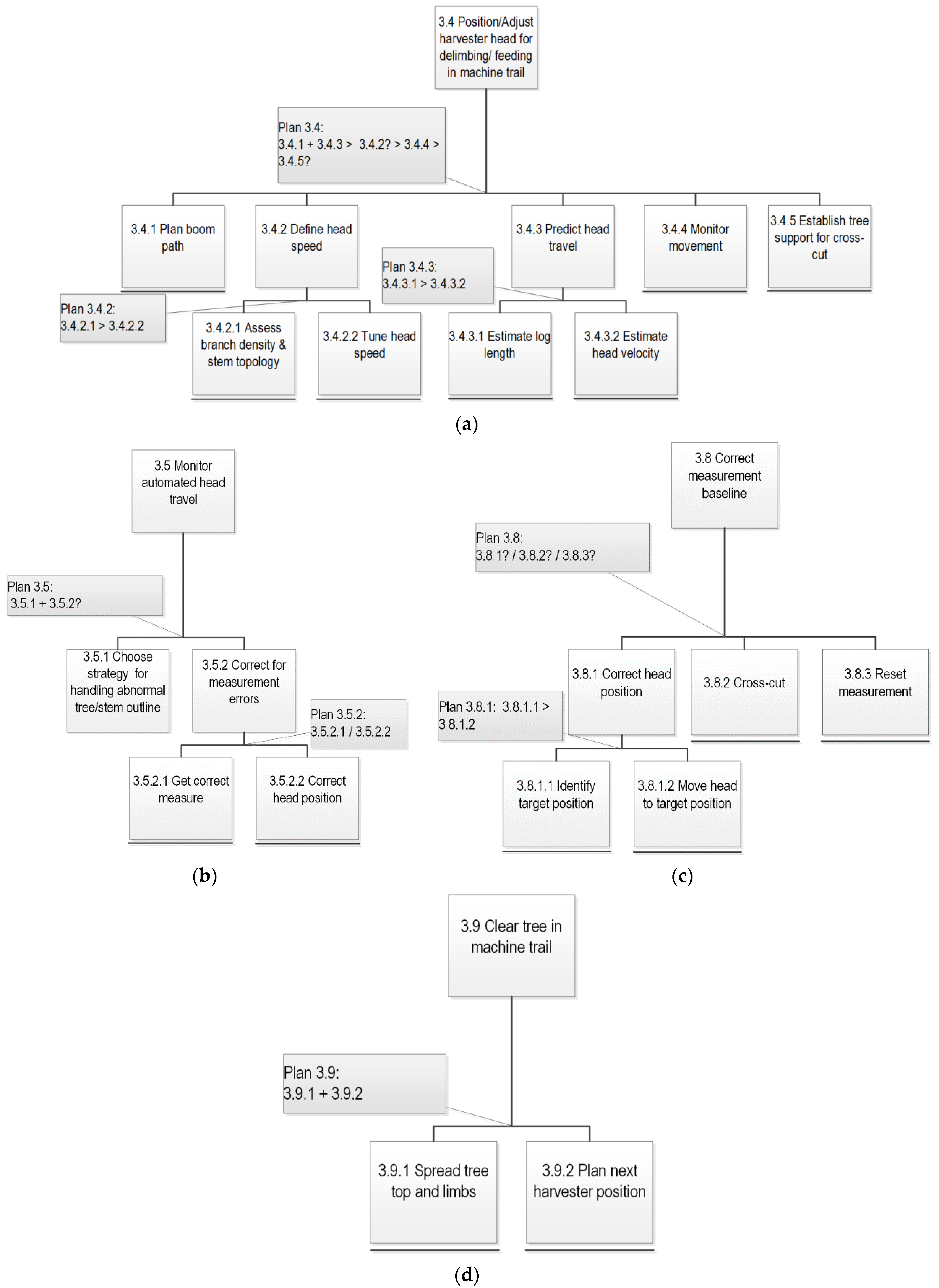
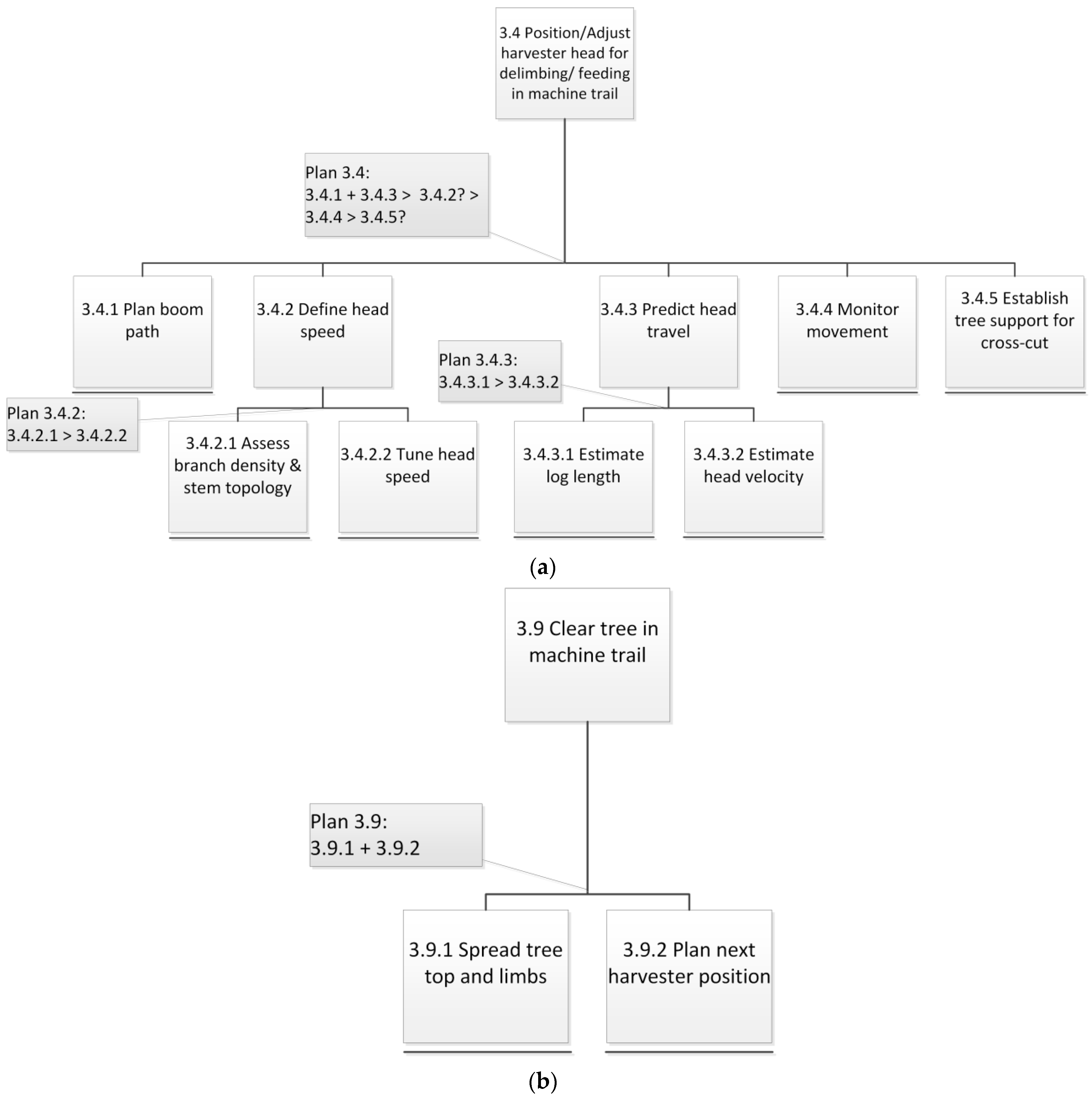
Displayed subgoals 3.4: Position/adjust harvester head for delimbing/feeding in machine trail (a), 3.5: Monitor automated head travel (b), 3.8: Correct measurement baseline (c), 3.9: Clear tree (d) in machine trail that are different in stand thinning compared to clear felling of goal 3: Process tree in stand-thinning operations.
Figure A3.
Displayed subgoals 3.4: Position/adjust harvester head for delimbing/feeding in machine trail (a), 3.5: Monitor automated head travel (b), 3.8: Correct measurement baseline (c), 3.9: Clear tree (d) in machine trail that are different in stand thinning compared to clear felling of goal 3: Process tree in stand-thinning operations.

References
- Dvořák, J.; Malkovský, Z.; Macků, J. Influence of Human Factor on the Time of Work Stages of Harvesters and Crane-Equipped Forwarders. J. For. Sci. 2008, 54, 24–30. [Google Scholar] [CrossRef]
- Ovaskainen, H.; Uusitalo, J.; Väätäinen, K. Characteristics and Significance of a Harvester Operators’ Working Technique in Thinnings. Int. J. For. Eng. 2004, 15, 67–77. [Google Scholar] [CrossRef]
- Sirén, M. Tree Damage in Single-Grip Harvester Thinning Operations. J. For. Eng. 2001, 12, 29–38. [Google Scholar]
- Purfürst, T.; Lindroos, O. The Correlation between Long-Term Productivity and Short-Term Performance Ratings of Harvester Operators. Croat. J. For. Eng. 2011, 32, 509–519. [Google Scholar]
- Pagnussat, M.; Hauge, T.; da Silva, L.E.; Martins de Almeida, R.M.; Naldony, A. Bimanual Motor Skill in Recruitment of Forest Harvest Machine Operators. Croat. J. For. Eng. (Online) 2020, 41, 25–33. [Google Scholar] [CrossRef]
- Hodgkinson, G.P.; Crawshaw, C.M. Hierarchical Task Analysis for Ergonomics Research. Appl. Ergon. 1985, 16, 289–299. [Google Scholar] [CrossRef] [PubMed]
- Annett, J. Training for Perceptual Skills. Ergonomics 1966, 9, 459–468. [Google Scholar] [CrossRef] [PubMed]
- Annett, J. Hierarchical Task Analysis. In Handbook of Cognitive Task Design; Erlbaum Mahwah; CRC Press: Boca Raton, FL, USA, 2003; pp. 17–35. [Google Scholar]
- Shepherd, A. HTA as a Framework for Task Analysis. Ergonomics 1998, 41, 1537–1552. [Google Scholar] [CrossRef]
- Kassner, A.; Baumann, M.; Weber, L. A Hierarchical Task Analysis of Merging onto a Freeway—Comparison of Driver’s and Driver Model’s Task Representation. In Human Modelling in Assisted Transportation; Cacciabue, P.C., Hjälmdahl, M., Luedtke, A., Riccioli, C., Eds.; Springer: Milan, Italy, 2011; pp. 291–298. ISBN 978-88-470-1820-4. [Google Scholar]
- Proctor, R.W.; Dunston, P.S.; So, J.C.Y.; Wang, X. Task Analysis for Improving Training of Construction Equipment Operators. In Proceedings of the Construction Research Congress 2012; American Society of Civil Engineers: West Lafayette, IN, USA, 2012; pp. 169–178. [Google Scholar]
- Stanton, N.A. Hierarchical Task Analysis: Developments, Applications, and Extensions. Appl. Ergon. 2006, 37, 55–79. [Google Scholar] [CrossRef]
- Shepherd, A. An Improved Tabular Format for Task Analysis. J. Occup. Psychol. 1976, 49, 93–104. [Google Scholar] [CrossRef]
- Richardson, J.; Ormerod, T.C.; Shepherd, A. The Role of Task Analysis in Capturing Requirements for Interface Design. Interact. Comput. 1998, 9, 367–384. [Google Scholar] [CrossRef]
- Carlisle, K.E. The Process of Task Analysis: Integrating Training’s Multiple Methods. J. Instr. Dev. 1983, 6, 31–35. [Google Scholar] [CrossRef]
- Hiesl, P.; Benjamin, J.G. Estimating Processing Times of Harvesters in Thinning Operations in Maine. For. Prod. J. 2015, 65, 180–186. [Google Scholar] [CrossRef]
- Moskalik, T.; Borz, S.A.; Dvořák, J.; Ferencik, M.; Glushkov, S.; Muiste, P.; Lazdiņš, A.; Styranivsky, O. Timber Harvesting Methods in Eastern European Countries: A Review. Croat. J. For. Eng. 2017, 38, 231–241. [Google Scholar]
- Hartsch, F.; Dreger, F.A.; Englund, M.; Hoffart, E.; Rinkenauer, G.; Wagner, T.; Jaeger, D. Positive and Negative Work Practices of Forest Machine Operators: Interviews and Literature Analysis. Forests 2022, 13, 2153. [Google Scholar] [CrossRef]
- Cunningham, H.A. Aiming Error under Transformed Spatial Mappings Suggests a Structure for Visual-Motor Maps. J. Exp. Psychol. Hum. Percept. Perform. 1989, 15, 493–506. [Google Scholar] [CrossRef]
- So, J.C.Y.; Proctor, R.W.; Dunston, P.S. Impact of Interrupting Simulated Hydraulic Excavator Training with Simulated Loader Training. Proc. Hum. Factors Ergon. Soc. Annu. Meet. 2012, 56, 2482–2486. [Google Scholar] [CrossRef]
- Shepherd, A. Hierarchical Task Analysis and Training Decisions. PLET Program. Learn. Educ. Technol. 1985, 22, 162–176. [Google Scholar] [CrossRef]
- Kirwan, B.; Ainsworth, L.K. A Guide to Task Analysis, 1st ed.; CRC Press: London, UK, 1992. [Google Scholar]
- Diaper, D.; Stanton, N. (Eds.) The Handbook of Task Analysis for Human-Computer Interaction; CRC Press: Boca Raton, FL, USA, 2003; ISBN 978-0-429-22823-0. [Google Scholar]
- Salmon, P.; Jenkins, D.; Stanton, N.; Walker, G. Hierarchical Task Analysis vs. Cognitive Work Analysis: Comparison of Theory, Methodology and Contribution to System Design. Theor. Issues Ergon. Sci. 2010, 11, 504–531. [Google Scholar] [CrossRef]
- Nurminen, T.; Korpunen, H.; Uusitalo, J. Time Consumption Analysis of the Mechanized Cut-to-Length Harvesting System. Silva Fenn. 2006, 40, 334–363. [Google Scholar] [CrossRef]
- Palander, T.; Nuutinen, Y.; Kariniemi, A.; Väätäinen, K. Automatic Time Study Method for Recording Work Phase Times of Timber Harvesting. For. Sci. 2013, 59, 472–483. [Google Scholar] [CrossRef]
- Gellerstedt, S. Operation of the Single-Grip Harvester: Motor-Sensory and Cognitive Work. Int. J. For. Eng. 2002, 13, 35–47. [Google Scholar] [CrossRef]
- Eliasson, L.; Lageson, H. Simulation Study of a Single-Grip Harvester in Thinning from below and Thinning from above. Scand. J. For. Res. 1999, 14, 589–595. [Google Scholar] [CrossRef]
- Tervo, K.; Palmroth, L.; Koivo, H. Skill Evaluation of Human Operators in Partly Automated Mobile Working Machines. IEEE Trans. Automat. Sci. Eng. 2010, 7, 133–142. [Google Scholar] [CrossRef]
- Malinen, J.; Taskinen, J.; Tolppa, T. Productivity of Cut-to-Length Harvesting by Operators’ Age and Experience. Croat. J. For. Eng. 2018, 39, 14–22. [Google Scholar]
- Militello, L.G.; Hutton, R.J.B. Applied Cognitive Task Analysis (ACTA): A Practitioner’s Toolkit for Understanding Cognitive Task Demands. Ergonomics 1998, 41, 1618–1641. [Google Scholar] [CrossRef]
Disclaimer/Publisher’s Note: The statements, opinions and data contained in all publications are solely those of the individual author(s) and contributor(s) and not of MDPI and/or the editor(s). MDPI and/or the editor(s) disclaim responsibility for any injury to people or property resulting from any ideas, methods, instructions or products referred to in the content. |
© 2023 by the authors. Licensee MDPI, Basel, Switzerland. This article is an open access article distributed under the terms and conditions of the Creative Commons Attribution (CC BY) license (https://creativecommons.org/licenses/by/4.0/).


