Net-Carbon Dioxide Surplus as an Environmental Indicator for Supporting Timber Markets: A Case Study in Italy
Abstract
1. Introduction
2. Materials and Methods
2.1. Production and Processing of Chestnut Wood
2.1.1. Timber Production
2.1.2. Timber Process
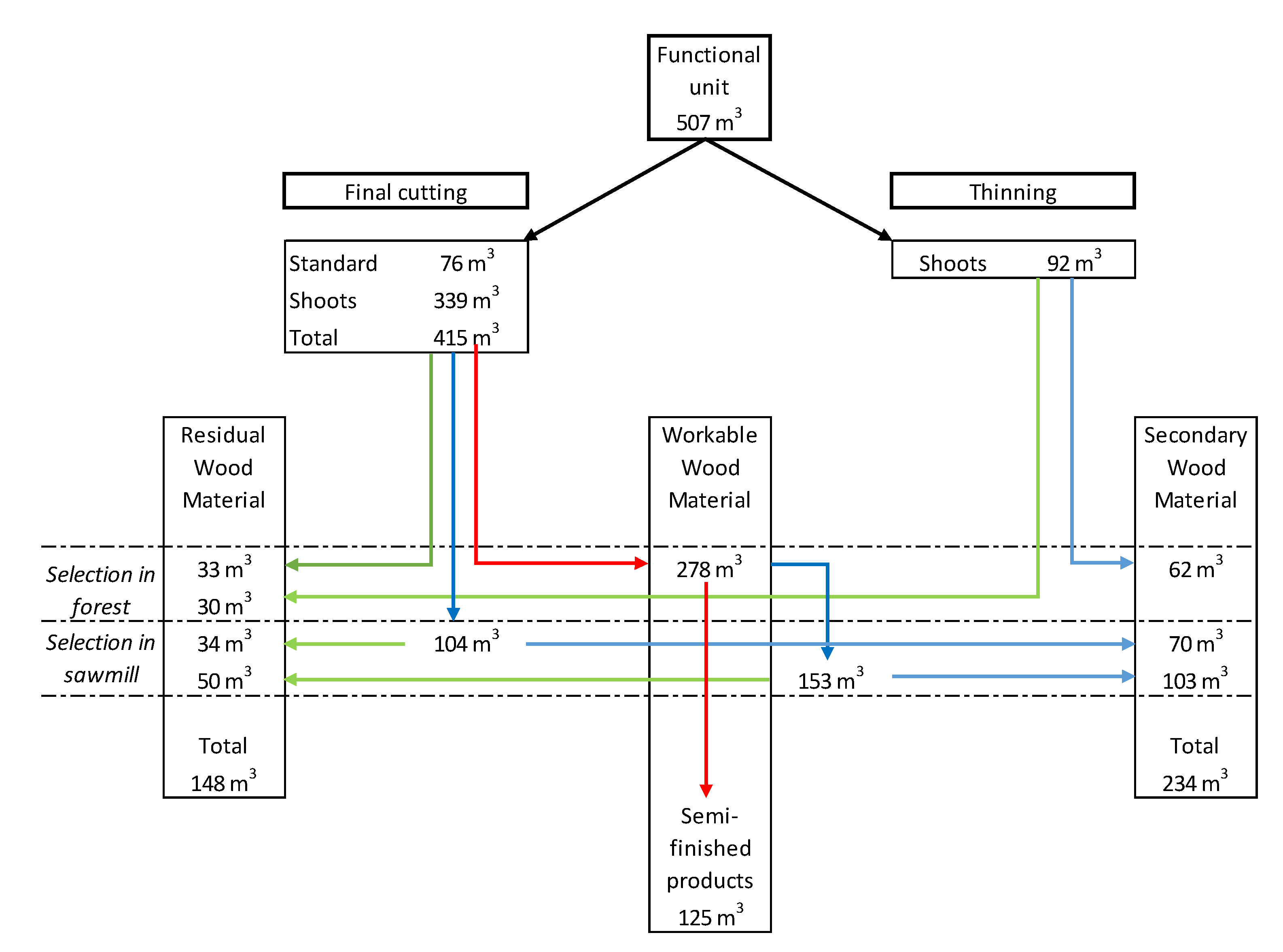
2.1.3. Timber Products
- Workable wood material (WWM): logs processed in the sawmill to obtain timber products with a long lifetime, obtained mainly from the final cutting. They are derived from the largest logs which are cut as long as possible, according to the maximum length that the lorry can accommodate (10–15 m); SFCT products are allocated into the dedicated markets.
- Secondary wood material: poles obtained mainly from thinning and final cutting (tree stems with breast height diameter less than 10 cm). These wood products are used in the agricultural sector to construct fences or other outdoor uses.
- Residual woody material: forest harvesting and sawmill residuals. The former refers to branches, damaged wood and other residual timber material, while residuals from sawmills include discards, scraps, shavings, sawdust, blocks, and other non-usable woody material. A large part of this material is chipped for energy use; this material is allocated into the biomass markets.
2.2. Life Cycle Assessment
- a combination of LCA approaches “cradle to gate” and “gate to gate”, achieving a novel “cradle to multiple gate” approach. The result of the environmental performance recorded at gate “i” was the input for the calculation of environmental performance at gate “i + 1”; given the environmental performance recorded in the transformation process, from “i” to “i + 1”; the gates in this study numbered four.
- the volume of chestnut wood between the beginning and the end of the rotation (t = 32 years) was the total production.
- the environmental performance included the annual management activities carried out in the forest section.
- compared to the conventional approach based on 1 m3 as a functional unit, in this study the functional unit was the total production of chestnut during the rotation. Secondary and residual wood production were included in the assessment of environmental performance in terms of volume produced and emissions due to harvesting, and the corresponding CO2 absorbed and emitted was registered.
- harvesting, processing and transportation activities from forest to market;
- the chipping of residuals from forest harvesting and sawmill;
- the annual activities of forest management along the rotation (e.g., checking and control);
- the administrative activities of the forest owner, the logging company and the sawmill; and
- the production of harvesting and sawmill machines and other tools, used in the forest and sawmill, as well as the construction of buildings and other infrastructure.
2.3. LCA of Chestnut Timber Products
2.3.1. Functional Unit
2.3.2. Objective and Scope
- Gate 1: at the end of forest harvesting, raw wood material was loaded onto the lorry;
- Gate 2: at the end of sawmill processing, SFCTs were loaded onto the lorry;
- Gate 3: chestnut timber products were allocated into the Rome market;
- Gate 4: chestnut timber products were distributed into the Northern Italy markets.
2.4. Calculation of CO2
2.4.1. CO2 Absorbed
2.4.2. CO2 Emitted
- Forest harvesting: includes all activities that the logging company put into practice to fell the crop, according to the administrative authorities and regional forestry regulations.
- Wood selection: wood materials that arrive at the sawmill are unloaded into the various temporary storage areas. WWM and MWM are sorted by a cut-off machine; the operator selects the wood assortments, evaluating the best ones to go into the wood-working boxes, and the others to go to secondary assortments. Damaged or small fractions are destined for biomass; residual materials go directly to the biomass area for sale to the energy sector.
- Timber transformation: the WWM is directed to the most important processing lines; it is processed to make mainly sharp-edged products and then directed to the kiln for drying. Once the commercial humidity is reached, the boards are refined and are ready to be sold in the market of high-quality chestnut wood products. The residuals from refining are discarded and, along with the damaged boards, go into the biomass storage area.
- Timber transport: for internal transportation, a crane for the raw material and a forklift for the processed timber products are used. External timber transportation involves a 2-axle lorry to move the raw material from forest to sawmill, and a 3-axle lorry to move the SFCT products to the market. It is assumed that the articulated lorry returns to the starting point at the end of the delivery.General actions involve:
- Monitoring and controls: this refers to general activities which affect the forest ownership over time, such as supervision, control, monitoring and support by the forestry consultant.
- Administrative activities: the administration of the logging company, sawmill, and forest owner are included. CO2 emissions are produced by electricity consumption for the functioning of machines (computers, telephones, printers, etc.) and to ensure employees work in a safe environment.
- Harvesting machines: they are mainly chainsaws, tractors with winches, as well as the wood chipper; they are gasoline and diesel-powered tools.
- Sawmill machinery: the main ones are the cutting machine, the trimming machine, and the kiln. However, it also includes computers, multifunctional printers and other machinery used by the administration units. All machinery is usually powered by electricity.
- Handling and transport: lorries both for transporting the timber from forest to sawmill, and then from sawmill to market; there are also forklifts and cranes for internal timber handling. These vehicles are diesel-powered.
- Other activities: each year the forest owner carries out activities directly, such as monitoring, control and other forest management interventions. A forestry consultant is involved to project stand thinning and final cut.
- Working capital is the sum of the capital invested in the purchase of tools and the construction of structures for processing wood and the structure where forest, sawmill and logging company administration is carried out.
2.4.3. Balance Sheet of CO2
- Physical process: the CO2 reduction follows the depletion of the volume of wood and the effects have been reported in the physical CO2 balance sheet. Given the stock of CO2 in the functional unit, this value is reported in the table of absorptions. Due to wood processing, secondary and residual wood material is discarded and the emission volume of CO2 emitted is recorded in the emissions table. CO2 decreases while CO2 emitted into the atmosphere increases. Finally, in the table of absorptions, the CO2 stored in the marketable WWM volume is shown.
- Formal process: a combination of the physical process of CO2 with the CO2 emitted due to the compensation of the greenhouse gases produced during the various transformation activities in the forest, in the sawmill and to transport the woody material. Results are reported in the formal CO2 balance sheet. In the table of absorptions, the CO2 stored in the WWM is recorded, while in the table of emissions, the amount of CO2 consumed to offset CO2 emissions is shown.
3. Results
3.1. Chestnut Wood Production
3.2. Carbon Dioxide Stored
3.3. CO2 Emitted
3.4. Balance Sheets of CO2
3.4.1. Physical Balance Sheet
3.4.2. Offset Balance Sheet
4. Discussion
5. Conclusions
Author Contributions
Funding
Data Availability Statement
Acknowledgments
Conflicts of Interest
References
- UN. United Nations Framework Convention on Climate Change; UNFCCC: Bonn, Germany, 1992. [Google Scholar]
- Kyoto Protocol to the United Nations Framework Convention on Climate Change; UNFCCC: Bonn, Germany, 1997.
- Brand, D. Opportunities generated by the Kyoto Protocol in the forest sector. Commonw. For. Rev. 1998, 77, 164–169. [Google Scholar]
- Cienciala, E.; Schelhaas, M.; Nabuurs, G.; Lindner, M. Expected Impact of the Kyoto Protocol on European Forestry; MEACAP Project Report, Document number MEACAP WP4 D12 Sixth Framework Programme; 2004. Available online: https://www.researchgate.net/publication/40112667_Expected_impact_of_the_Kyoto_Protocol_on_European_forestry (accessed on 18 March 2022).
- Nijnik, M.; Bizikova, L. Responding to the Kyoto Protocol through forestry: A comparison of opportunities for several countries in Europe. For. Policy Econ. 2008, 10, 257–269. [Google Scholar] [CrossRef]
- Schulze, E.-D.; Valentini, R.; Sanz, M.-J. The long way from Kyoto to MarraKesh: Implications of the Kyoto Protocol negotiations for global ecology. Glob. Chang. Biol. 2002, 8, 505–518. [Google Scholar] [CrossRef]
- Zomer, R.; Trabucco, A.; Bossio, D.; Verchot, L. Climate change mitigation: A spatial analysis of global land suitability for clean development mechanism afforestation and reforestation. Agric. Ecosyst. Environ. 2008, 126, 67–80. [Google Scholar] [CrossRef]
- Corona, P. Global change and silvicultural research. Ann. Silvic. Res. 2019, 43, 1–3. [Google Scholar]
- Lee, D.-H.; Kim, D.-H.; Kim, S.-I. Characteristics of forest carbon credit transactions in the voluntary carbon market. Clim. Policy 2017, 18, 235–245. [Google Scholar] [CrossRef]
- Alisciani, F.; Carbone, F.; Perugini, L. Criticità e problematiche nella prospettiva post-2012 per la partecipazione del settore forestale all’eventuale mercato nazionale dei crediti di carbonio. Forest 2012, 8, 149–161. [Google Scholar] [CrossRef]
- Zhang, L.; DzaKpasu, M.; Chen, R.; Wang, X. Validity and utility of ecological footprint accounting: A state-of-the-art review. Sustain. Cities Soc. 2017, 32, 411–416. [Google Scholar] [CrossRef]
- Ewing, B.; Reed, A.; Galli, A.; Kitzes, J.; WacKernagel, M. Calculation Methodology for the National Footprint Accounts; Global Footprint Network: Oakland, CA, USA, 2010. [Google Scholar]
- Patterson, T.M.; Niccolucci, V.; Marchettini, N. Adaptive environmental management of tourism in the Province of Siena, Italy using the ecological footprint. J. Environ. Manag. 2008, 86, 407–418. [Google Scholar] [CrossRef]
- Patterson, T.M.; Niccolucci, V.; Bastianoni, S. Beyond “more is better”: Ecological footprint accounting for tourism and consumption in Val di Merse, Italy. Ecol. Econ. 2007, 62, 747–756. [Google Scholar] [CrossRef]
- Cunningham, A.; Choge, S. Crafts and Conservation: The Ecological Footprint of International Markets on an African Resource. Adv. Econ. Bot. 2004, 15, 215–234. Available online: http://www.jstor.org/stable/43927645 (accessed on 7 July 2021).
- Limnios, E.A.M.; Ghadouani, A.; Schilizzi, S.G.; Mazzarol, T. Giving the consumer the choice: A methodology for Product Ecological Footprint calculation. Ecol. Econ. 2009, 68, 2525–2534. [Google Scholar] [CrossRef]
- Nie, Y.; Ji, C.; Yang, H. The forest ecological footprint distribution of Chinese log imports. For. Policy Econ. 2010, 12, 231–235. [Google Scholar] [CrossRef]
- Nepal, P.; Johnston, C.M.T.; Ganguly, I. Effects on Global Forests and Wood Product Markets of Increased Demand for Mass Timber. Sustainability 2021, 13, 13943. [Google Scholar] [CrossRef]
- INFC. Inventario Nazionale delle Foreste e dei Serbatoi Forestali di Carbonio. 2005. Available online: https://www.sian.it/inventarioforestale/ (accessed on 17 March 2022).
- Carbone, F.; Moroni, S.; Mattioli, W.; Mazzocchi, F.; Romagnoli, M.; Portoghesi, L. Competitiveness and competitive advantages of chestnut timber laminated products. Ann. For. Sci. 2020, 77, 51–70. [Google Scholar] [CrossRef]
- Angelini, A.; Mattioli, W.; Merlini, P.; Corona, P.; Portoghesi, L. Empirical modeling of chestnut coppice yield for Cimini and Vicani mountains (Central Italy). Ann. Silvic. Res. 2013, 37, 7–12. [Google Scholar]
- ISO. Environmental Management, Life Cycle Assessment, Principles and Frame Work; International Organization for Standardization: Geneva, Switzerland, 2021. [Google Scholar]
- ISO. Environmental Management, Life Cycle Assessment, Principles and Frame Work; International Organization for Standardization: Geneva, Switzerland, 2006. [Google Scholar]
- Sala, S.; Amadei, A.M.; Beylot, A.; Ardente, F. The evolution of life cycle assessment in European policies over three decades. Int. J. Life Cycle Assess. 2021, 26, 2295–2314. [Google Scholar] [CrossRef]
- Owsiania, K.M.; Bjørn, A.; Laurent, A.; Molin, C.; Ryberg, M.W. LCA Application. In Life Cycle Analysis. Theory and Practice; Hauschild, M.Z., Rosenbaum, R.K., Olsen, S.I., Eds.; Springer Link: Cham, Switzerland, 2018; pp. 31–41. [Google Scholar]
- González-García, S.; Krowas, I.; BecKer, G.; Feijoo, G.; Moreira, M.T. Cradle-to-gate life cycle inventory and environmental performance of Douglas-fir roundwood production in Germany. J. Clean. Prod. 2013, 54, 244–252. [Google Scholar] [CrossRef]
- Dias, A.C.; Arroja, L. Environmental impacts of eucalypt and maritime pine wood production in Portugal. J. Clean. Prod. 2012, 37, 368–376. [Google Scholar] [CrossRef]
- Michelsen, O.; Solli, C.; Strømman, A.H. Environmental impact and added value in forestry operations in Norway. J. Ind. Ecol. 2008, 12, 69–81. [Google Scholar] [CrossRef]
- Martínez-Alonso, C.; Berdasco, L. Carbon footprint of sawn timber products of Castanea sativa Mill. in the north of Spain. J. Clean. Prod. 2015, 102, 127–135. [Google Scholar] [CrossRef]
- Rigoni, P.; Molducci, P.; Cumani, N.; Moretti, E.; Wagensommer, R.P.; Faedi, C.; Tassinari, F.; Morganti, M.; Calvario, E.; Dalpozzo, G. Forest Management Plan Technical Document. Piano di Gestione e Assestamento Forestale dei Boschi di Proprietà del Comune di Rocca di Papa per il Decennio 2015–2024; Forestry Administration, Regione Lazio: Rome, Italy, 2015. [Google Scholar]
- Bjørn, A.; Hauschild, M.Z. Cradle to Cradle and LCA. In Life Cycle Assessment; Hauschild, M., Rosenbaum, R., Olsen, S., Eds.; Springer: Cham, Switzerland, 2018. [Google Scholar] [CrossRef]
- Wong, Y.F. A Cradle-to-Cradle Approach to Timber Post and Beam Structures; Delft University of Technology: Delft, The Netherlands, 2016. [Google Scholar]
- Laschi, A.; Marchi EGonzález-García, S. Environmental performance of wood pellets’ production through life cycle analysis. Energy 2016, 103, 469–480. [Google Scholar] [CrossRef]
- Bowers, T.; Puettmann, M.E.; Ganguly, I.; Eastin, I. Cradle-to-Gate Life-Cycle Impact Analysis of Glued-Laminated (Glulam) Timber: Environmental Impacts from Glulam Produced in the US Pacific Northwest and Southeast. For. Prod. J. 2017, 67, 368–380. [Google Scholar] [CrossRef]
- Han, H.; Oneil, E.; Bergman, R.D.; Eastin, I.L.; Johnson, L.R. Cradle-to-gate life cycle impacts of redwood forest resource harvesting in northern California. J. Clean. Prod. 2015, 99, 217–229. [Google Scholar] [CrossRef]
- Milota, M.R.; West, C.D.; Hartley, I.D. Gate-to-Gate Life-Cycle Inventory of Softwood Lumber Production. Wood Fiber Sci. 2005, 37, 47–57. [Google Scholar]
- Tanveer, A.; Uzma, N.; Adam, T.; Majid, H. Gate-to gate environmental life cycle assessment of hardwood lumber production. Int. J. Glob. Warm. 2020, 21, 173–188. [Google Scholar]
- Romagnoli, M.; Cavalli, D.; Spina, S. Chestnut wood quality. BioResources 2014, 9, 1132–1147. [Google Scholar]
- ISPRA. Italian Greenhouse Gas Inventory 1990–2019. National Inventory Report 2021; Rapporti 341/2021; ISPRA: Rome, Italy, 2021. [Google Scholar]
- Ministero delle Politiche Agricole Alimentari e Forestali. Piano del Settore Castanicolo 2010–2013; Ministero delle Politiche Agricole Alimentari e Forestali: Rome, Italy, 2013. [Google Scholar]
- International Building Code (IBC). 2021. Available online: https://codes.iccsafe.org/content/IBC2021P2 (accessed on 18 March 2022).
- New EU Forestry Strategy for 2030. 2021. Available online: https://ec.europa.eu/environment/strategy/forest-strategy_it (accessed on 18 March 2022).
- Lourenço, P.B.; Feio, A.O.; José, S.; Machado, J.S. Chestnut wood in compression perpendicular to the grain: Non-destructive correlations for test results in new and old wood. Constr. Build. Mater. 2007, 21, 1617–1627. [Google Scholar] [CrossRef]
- Marini, F.; Manetti, M.C.; Corona, P.; Portoghesi, L.; Vinciguerra, V.; Tamantini, S.; Kuzminsky, E.; Zikeli, F.; Romagnoli, M. Influence of forest stand characteristics on physical, mechanical properties and chemistry of chestnut wood. Sci. Rep. 2021, 11, 1549. [Google Scholar] [CrossRef]
- Sperandio, G. Costi di Utilizzazione in Cantieri Forestali a Diverso Livello di Meccanizzazione. In Proceedings of the Atti del Convegno Utilizzazioni e Meccanizzazione Forestale: Costi ed Opportunità, Abbadia San Salvatore, Italy, 14 November 2014. [Google Scholar]
- Brunetti, M.; Silvestri, A.; Nocetti, M.; Burato, P.; Moroni, S.; Carbone, F.; Portoghesi, L.; Romagnoli, M. Travi lamellari in castagno. Sherwood 2015, 215, 9–14. [Google Scholar]
- Manetti, M.C.; Becagli, C.; Carbone, F.; Corona, P.; Giannini, T.; Romano, R.; Pelleri, F. Linee Guida per la Selvicoltura dei Cedui di Castagno; Rete Rurale Nazionale, Consiglio per la Ricerca in Agricoltura e L’analisi Dell’economia Agraria: Rome, Italy, 2007; ISBN 9788899595579. [Google Scholar]
- Spina, S.; Romagnoli, M. Characterization of ring shake defect in chestnut wood in Lazio region (Italy). Forestry 2010, 83, 315–327. [Google Scholar] [CrossRef]






| Age | Shoots | Standard | Total Volume | ||||
|---|---|---|---|---|---|---|---|
| Year | n/ha | m3/ha | n/ha | m3/ha | m3/ha | ||
| Thinning management | Before | 19 | 2891 | 307 | 45 | 53 | 360 |
| After | 1330 | 215 | 45 | 53 | 268 | ||
| Felled | 92 | 92 | |||||
| Final cut | Before | 32 | 1330 | 359 | 45 | 76 | 435 |
| After | 45 | 20 | - | - | 20 | ||
| Felled | 1285 | 339 | 76 | 415 | |||
| Actions | |||||||
|---|---|---|---|---|---|---|---|
| FH | WS | TTF | TTP | MC | AA | ||
| Sources | Harvesting machines | X | X | X | X | ||
| Sawmill machines | X | X | X | ||||
| Handling and transport machines | X | X | X | ||||
| Other activities | X | X | |||||
| Working capital | X | X | X | X | X | X | |
| Category | Parameters | Udm |
|---|---|---|
| Entity | CV | m3 |
| Productivity | HP | m3/h |
| Consumption | HC | L/h |
| KC | L/km | |
| Conversion coefficient | CC-F | kgCO2/L |
| CC-EE | kgCO2/KWh | |
| Other parameters | T | n. |
| D | km | |
| WH | h |
| Working Capital | Energy Sources | Consuming | Emission Factors | |||
|---|---|---|---|---|---|---|
| UdM | Value | |||||
| Harvesting machines | CSW | Petrol | L/h | 1.13 | kgCO2/L | 2.13 |
| TCR + W | Diesel | L/h | 6.95 | kgCO2/L | 2.66 | |
| CRN + HyC | Diesel | L/h | 5.28 | kgCO2/L | 2.66 | |
| Sawmill machines | WCP | Diesel | L/h | 6.24 | kgCO2/L | 2.66 |
| CTM | Electric energy | kw/h | 18.80 | kgCO2/kwh | 0.55 | |
| KLN | Electric energy | kw/h | 23.51 | kgCO2/kwh | 0.55 | |
| Handling and transport machines | L-2AX (1) L-3AX (1) | Diesel | L/km | 0.29 | kgCO2/L | 2.66 |
| FKL | Diesel | L/h | 2.50 | kgCO2/L | 2.66 | |
| MWM | WWM | Total | |||||
|---|---|---|---|---|---|---|---|
| Residual Wood Material | Secondary Wood Material | ||||||
| Thinning cut | Volume | m3/ha | 30.39 | 61.69 | 0 | 92 | |
| CO2 stored | kgCO2/ha | 32,808 | 66,610 | 0 | 99,417 | ||
| Final cut | Volume | m3/ha | 118 | 172 | 125,23 | 415 | |
| CO2 stored | kgCO2/ha | 127,409 | 185,839 | 135,210 | 448,548 | ||
| Total | Volume | m3/ha | 148 | 233 | 125 | 507 | |
| CO2 stored | kgCO2/ha | 160,217 | 252,448 | 135,210 | 547,875 | ||
| Sub Actions | Sources (1) | CV | HP | WH | HC | CC-F | CO2 Emissions |
|---|---|---|---|---|---|---|---|
| m3 | m3/h | h | L/h | kgCO2/L | kgCO2 | ||
| Felling | CSW | 415.36 | 4.00 | 103.84 | 1.13 | 2.13 | 250 |
| Sectioning | CSW | 415.36 | 4.00 | 103.84 | 1.13 | 2.13 | 250 |
| Concentration and logging | TCR + W | 415.36 | 4.90 | 84.77 | 6.95 | 2.66 | 1567 |
| Sorting (workable) | CNR + HyC | 382.13 | 6.00 | 63.69 | 5.28 | 2.66 | 894 |
| Chipping | WCP | 33.23 | 18.20 | 1.83 | 6.24 | 2.66 | 30 |
| Loading (Poles) | L-2AX + HyC (2) | 103.84 | 6.00 | 17.31 | 5.28 | 2.66 | 243 |
| Loading (Shoots) | L-2AX + HyC (2) | 278.29 | 6.00 | 46.38 | 5,28 | 2.66 | 651 |
| Loading (Chips) (1) | L-2AX | 33.23 | |||||
| Total emission | 3886 |
| Sub Actions | Sources (1) | CV | HP | WH | HC | CC-F | CO2 Emissions | |
|---|---|---|---|---|---|---|---|---|
| m3 | m3/h | h | L/h | kgCO2/L | kgCO2 | |||
| Felling | CSW | 92.08 | 4.00 | 23.02 | 1.13 | 2.13 | 55 | |
| Sectioning | CWS | 92.08 | 4.00 | 23.02 | 1.13 | 2.13 | 55 | |
| Concentration and logging | TCR + W | 92.08 | 4.90 | 18.79 | 6.95 | 2.66 | 347 | |
| Sorting | CRN + HyC | 61.69 | 6.00 | 10.28 | 5.28 | 2.66 | 144 | |
| Chipping | WCP | 30.39 | 18.20 | 1.67 | 6.24 | 2.66 | 28 | |
| Loading (Shoots) | L-2AX + HyC | 61.69 | 6.00 | 10.28 | 5.28 | 2.66 | 144 | |
| Total emission | 774 | |||||||
| Sub Actions | Sources (1) | CV | HP | D&T | WH | HC | CC-F | CO2 Emissions | ||
|---|---|---|---|---|---|---|---|---|---|---|
| m3 | m3/h | km | n. | Hours | Value | kgCO2/L | kgCO2 | |||
| Transportation | L-2AX + HyC | 61.69 | 40 | 3 | L/km | 0.29 | 2.66 | 93 | ||
| Unloading | 6.00 | 10.28 | L/h | 5.28 | 2.66 | 144 | ||||
| Transportation | L-2AX + HyC | 103.84 | 40 | 5 | L/km | 0.29 | 2.66 | 154 | ||
| Unloading | 6.00 | 15.60 | L/h | 5.28 | 2.66 | 243 | ||||
| Transportation | L-2AX + HyC | 278.29 | 40 | 13 | L/km | 0.29 | 2.66 | 401 | ||
| Unloading | 6.00 | 47.26 | L/h | 5.28 | 2.66 | 651 | ||||
| Transportation (1) | L-2AX | 30.39 | 40 | 2 | L/km | 0.29 | 2.66 | 62 | ||
| 33.23 | 40 | 2 | L/km | 0.29 | 2.66 | 62 | ||||
| Total emission | 1810 | |||||||||
| Sources (1) | CV | HP | WH | HC | CC-F&CC-EE | CO2 Emissions |
|---|---|---|---|---|---|---|
| m3 | m3/h | h | L/h | kgCO2/m3 | kgCO2 | |
| CTM | 283.57 | 18.18 | 0.55 (2) | 2761 | ||
| CRN + HyC | 283.57 | 6.00 | 47.26 | 5.28 | 2.66 | 651 |
| CRN + HyC | 283.57 | 6.00 | 47.26 | 5.28 | 2.66 | 651 |
| FKL | 127.61 | 19.57 | 6.52 | 2.50 | 2.66 | 43 |
| WCP | 84.78 | 18.20 | 4.52 | 6.24 | 2.66 | 77 |
| KLN | 127.61 | 960 | 22,571.43 | 0.55 (2) | 12,316 | |
| FKL | 127.61 | 19.57 | 6.52 | 2.50 | 2.66 | 43 |
| FKL | 127.61 | 19.57 | 6.52 | 2.50 | 2.66 | 43 |
| Total emission | 16,585 |
| Sub Actions | Sources | CV | HP | D&T | WH | HC | CC-F | CO2 Emissions | ||
|---|---|---|---|---|---|---|---|---|---|---|
| m3 | m3/h | km | n. | h | Values | kgCO2/L | kgCO2 | |||
| Transportation | L-A3AX | 125 | 60 | 3 | L/km | 0.29 | 2.66 | 139 | ||
| Unloading | FKL | 125 | 19.57 | 6.40 | L/h | 2.50 | 2.66 | 43 | ||
| Total emission | 181 | |||||||||
| Activities | Gate | Flow of Woody Material | Balance Sheet of Physical CO2 | ||
|---|---|---|---|---|---|
| sequestration | emission | ||||
| WWM | MWM | WWM | MWM | ||
| m3 | m3 | kgCO2 | kgCO2 | ||
| Starting stock | 0 | 507 | 547,875 | ||
| Forest management | 278 | 229 | 300,467 | 247,408 | |
| Exit from forest | 1 | 278 | 229 | 300,467 | 247,408 |
| Sawmill process | 125 | 153 | 135,210 | 165,257 | |
| Exit from sawmill | 2 | 125 | 382 | 135,210 | 412,665 |
| Rome market | 3 | 125 | 135,210 | ||
| Actions | Total CO2 Emission for Sources | |||||||
|---|---|---|---|---|---|---|---|---|
| Operative Actions | Other Action | |||||||
| FH | WS | TTF | TTP | MC | AA | |||
| Sources | Harvesting machines | 4355 | 305 | 0 | 0 | 3 | 116 | 4780 |
| Sawmill machines | 0 | 2760 | 12,393 | 0 | 0 | 378 | 15,533 | |
| Handling and transport machines | 0 | 0 | 0 | 3240 | 29 | 81 | 3351 | |
| Other activities | 0 | 0 | 0 | 0 | 40 | 1 | 41 | |
| Working capital | 746 | 525 | 2122 | 555 | 12 | 96 | 4058 | |
| Total CO2 emission for action | 5101 | 3591 | 14,516 | 3795 | 85 | 674 | 27,765 | |
| Gates | Flow of Woody Material | Balance Sheet of Formal CO2 | Net-Carbon Dioxide Surplus | ||||
|---|---|---|---|---|---|---|---|
| Absorption | Emission | ||||||
| WWM | MWM | WWM | MWM | Activities (1) | |||
| m3 | m3 | kgCO2 | kgCO2 | kgCO2 | kgCO2 | ||
| Functional unit | 0 | 507 | 547,875 | 547,875 | |||
| Forest management | 278 | 229 | 247,4084 | 5102 | |||
| Timber selection | 3591 | ||||||
| Gate 1 | 1 | 278 | 229 | 300,467 | 247,408 | 8693 | 291,774 |
| Sawmill process | 125 | 153 | 135,210 | 165,25 | 14,516 | ||
| Timber transportation | 3796 | ||||||
| Other activities | 86 | ||||||
| Administrative activities | 677 | ||||||
| Gate 2 | 2 | 125 | 382 | 135,210 | 19,073 | 107,444 | |
| Transport to Rome | 141 | ||||||
| Gate 3 (Roma market) | 3 | 125 | 181 | 107,263 | |||
Disclaimer/Publisher’s Note: The statements, opinions and data contained in all publications are solely those of the individual author(s) and contributor(s) and not of MDPI and/or the editor(s). MDPI and/or the editor(s) disclaim responsibility for any injury to people or property resulting from any ideas, methods, instructions or products referred to in the content. |
© 2023 by the authors. Licensee MDPI, Basel, Switzerland. This article is an open access article distributed under the terms and conditions of the Creative Commons Attribution (CC BY) license (https://creativecommons.org/licenses/by/4.0/).
Share and Cite
Carbone, F.; Corona, P.; Hussain, M.; Barbarese, F. Net-Carbon Dioxide Surplus as an Environmental Indicator for Supporting Timber Markets: A Case Study in Italy. Forests 2023, 14, 419. https://doi.org/10.3390/f14020419
Carbone F, Corona P, Hussain M, Barbarese F. Net-Carbon Dioxide Surplus as an Environmental Indicator for Supporting Timber Markets: A Case Study in Italy. Forests. 2023; 14(2):419. https://doi.org/10.3390/f14020419
Chicago/Turabian StyleCarbone, Francesco, Piermaria Corona, Majid Hussain, and Francesco Barbarese. 2023. "Net-Carbon Dioxide Surplus as an Environmental Indicator for Supporting Timber Markets: A Case Study in Italy" Forests 14, no. 2: 419. https://doi.org/10.3390/f14020419
APA StyleCarbone, F., Corona, P., Hussain, M., & Barbarese, F. (2023). Net-Carbon Dioxide Surplus as an Environmental Indicator for Supporting Timber Markets: A Case Study in Italy. Forests, 14(2), 419. https://doi.org/10.3390/f14020419

