Changes in the Vegetation NPP of Mainland China under the Combined Actions of Climatic-Socioeconomic Factors
Abstract
:1. Introduction
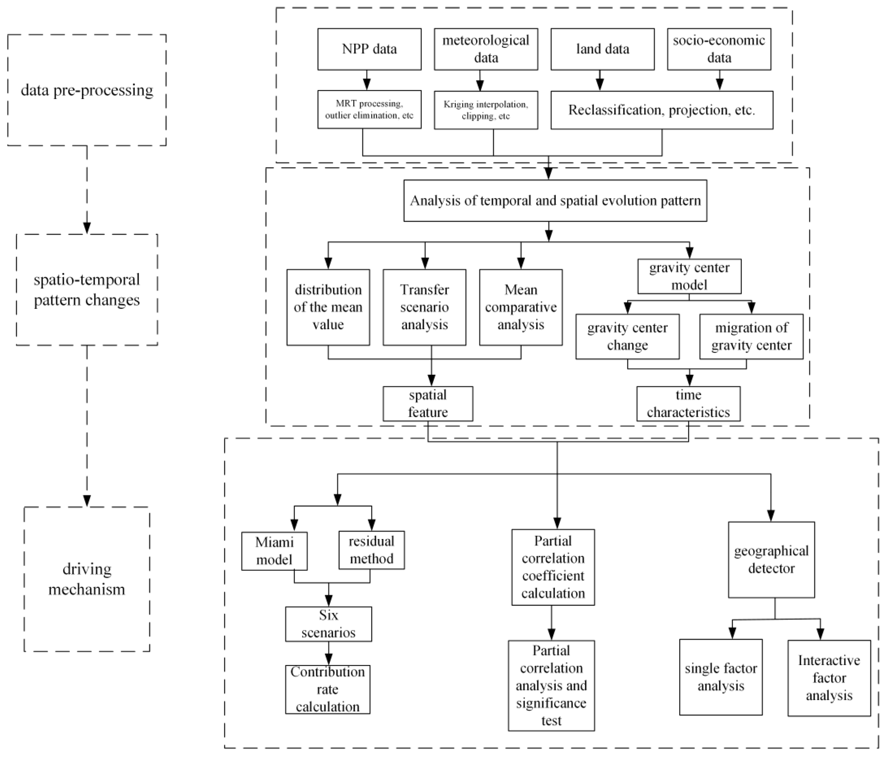
2. Materials and Methods
2.1. Study Area
2.2. Data Source and Preprocessing
2.3. Methods
2.3.1. Gravity Center Model
2.3.2. Third-Order Partial Correlation Coefficient and Significance Test
2.3.3. Climate–Human Interaction Distinction
| Index | Factor | References |
|---|---|---|
| Climate | Annual precipitation, average temperature, accumulated temperature, and sunshine | [8,9,25,30,32,36] |
| Terrain | Slope and altitude | |
| Social development | Population density and GDP |
| NPPa Status | Scenario | Kc | Kh | Climate Change Contribution Ratio | Human Activity Contribution Ratio |
|---|---|---|---|---|---|
| Increased NPPa (Ka > 0) | Scenario 1 | Kc > 0 | Kh < 0 | 100 | 0 |
| Scenario 2 | Kc < 0 | Kh > 0 | 0 | 100 | |
| Scenario 3 | Kc > 0 | Kh > 0 | |||
| Reduced NPPa (Ka < 0) | Scenario 4 | Kc < 0 | Kh > 0 | 100 | 0 |
| Scenario 5 | Kc > 0 | Kh < 0 | 0 | 100 | |
| Scenario 6 | Kc < 0 | Kh < 0 |
2.3.4. Geodetector
2.3.5. Uncertainty Estimation Approaches
3. Results
3.1. Spatial Distribution Characteristics of Vegetation NPP
3.2. Spatial Distribution of Vegetation NPP
3.3. Gravity Center Migration of Vegetation NPP
3.4. Quantitative Discrimination of Climate–Human Effect on Vegetation NPP
3.5. Dominant Factors Influencing the Evolution of Vegetation NPP in Different Sub-Regions with Time Changes
3.5.1. Third-Order Partial Correlation Analysis
3.5.2. Dominant Factor Analysis
Single Factor
Interactive Factor
4. Discussion
4.1. The Reasons for the Spatio-Temporal Changes in Vegetation NPP
4.2. The Changes in Dominant Factors Influencing the Evolution of Vegetation NPP
5. Conclusions
- (1)
- Vegetation NPP in China showed a decreasing trend from southeast to northwest. The gravity centers of Northeast, Northwest, and North China showed a trend of southward migration, indicating that the increments of vegetation NPP in the south of the corresponding region were greater than those in the north. The gravity centers of Southwest, Central South, and East China showed a trend of northward migration, indicating that the increments of vegetation NPP in the north of the corresponding region were greater than those in the south.
- (2)
- During 2000–2010, human activities contributed greatly to the vegetation NPP increase and during 2011–2022, climate change was the dominant factor for the increase in vegetation NPP.
- (3)
- Zones with significant positive correlations between vegetation NPP and accumulated temperature were mostly located in the southern part of Qinghai Province. Zones with significant positive correlations with precipitation were mostly concentrated in Inner Mongolia and other regions. Zones with significant positive correlations with temperature were widely distributed in the junction of Tibet and Qinghai Province and the northeast region. Zones with significant positive correlations with sunshine were mainly distributed in the central and eastern regions of Inner Mongolia.
- (4)
- Precipitation and land use were the dominant factors influencing changes in vegetation NPP in Northeast China, while precipitation and soil types played an important role in the vegetation NPP changes in North China. Temperature was the dominant factor influencing the change in vegetation NPP in East China, while precipitation and soil types were the main factors affecting the vegetation NPP changes in Northwest China. The explanatory power of human activities on the change in vegetation NPP in Northwest China gradually increased. Altitude and precipitation contributed considerably to the change in vegetation NPP in Southwest China. Provided that urbanization is ensured, reducing land use can effectively promote an increase in local vegetation NPP.
Author Contributions
Funding
Data Availability Statement
Conflicts of Interest
Appendix A










References
- Mustafa, A.; Szydowski, A. The Impact of Spatiotemporal Changes in Land Development (1984–2019) on the Increase in the Runoff Coefficient in Erbil, Kurdistan Region of Iraq. Remote Sens. 2020, 12, 1302. [Google Scholar] [CrossRef]
- Xia, C.; Liu, G.; Xia, H.; Jiang, F.; Meng, Y. Influence of saline intrusion on the wetland ecosystem revealed by isotopic and hydrochemical indicators in the Yellow River Delta, China. Ecol. Indic. 2021, 133, 108422. [Google Scholar] [CrossRef]
- Dong, S.Y.; Liu, W.X. Implement the new development concept to help carbon peak carbon neutrality. People’s Dly. 2023, 10, 25–31. [Google Scholar]
- Amen, A.R.M.; Mustafa, A.; Kareen, D.A.; Hameed, H.M.; Mirza, A.A.; Szydtowski, M.; Saleem, B.K.M. Mapping of Flood-Prone Areas Utilizing GIS Techniques and Remote Sensing: A Case Study of Duhok, Kurdistan Region of Iraq. Remote Sens. 2023, 15, 1102. [Google Scholar] [CrossRef]
- Fatah, K.K.; Mustafa, Y.T.; Hassan, M.O. Flood Susceptibility Mapping Using an Analytic Hierarchy Process Model Based on Remote Sensing and GIS Approaches in Akre District, Kurdistan Region, Iraq. Iraqi Geol. J. 2022, 55, 2414–6064. [Google Scholar] [CrossRef]
- Running, S.W.; Hunt, E.R., Jr. 8-Generalization of a Forest Ecosystem Process Model for Other Biomes, BIOME-BGC, and an Ap-plication for Global-Scale Models. Scaling Physiol. Process. 1993, 6, 141–158. [Google Scholar]
- Potter, C.S.; Randerson, J.T.; Field, C.B.; Matson, P.A.; Klooster, S.A. Terrestrial ecosystem production: A process model based on global satellite and surface data. Glob. Biogeochem. Cycles 1993, 7, 811–841. [Google Scholar] [CrossRef]
- Field, C.B.; Randerson, J.T.; Malmstrom, C.M. Global net Primary Production: Combining ecology and remote sensing. Remote Sens. Environ. 1995, 51, 74–88. [Google Scholar] [CrossRef]
- Mowll, W.; Blumenthal, D.M.; Cherwin, K.; Smith, A.; Symstad, A.J.; Vermeire, L.T.; Collins, S.L.; Smith, M.D.; Knapp, A.K. Climatic controls of aboveground net primary production in semi-arid grasslands along a latitudinal gradient portendlow sensitivity to warming. Oecologia 2015, 177, 959–969. [Google Scholar] [CrossRef]
- Seino, H.; Uchijima, Z. Agroclimatic Evaluation of Net Primary Productivity of Natural Vegetation: Assessment of Total Net Primary Production in Japan. J. Agric. Meteorol. 1985, 41, 139–144. [Google Scholar] [CrossRef]
- Kang, M.C.; Zhu, L.P.; Xu, X.; Cha, T.G.; Zhang, Z.Q. Study on the response of carbon and water fluxes to climate change in northern poplar plantations based on the Biome-BGC model. Ecology 2019, 39, 2378–2390. [Google Scholar]
- Xu, F.Y.; Jiao, H.B.; Ding, X.D.; Ye, Q.; Chen, F.S.; Lin, Y.L. Temporal and spatial characteristics of vegetation net primary productivity in subtropical evergreen broad-leaved forest. J. Northwest For. Univ. 2019, 34, 62–68. [Google Scholar]
- Mao, D.H.; Luo, L.; Wang, Z.M.; Zhang, C.H.; Ren, C.Y. Variations in net primary productivity and its relationships with warming climate in the permafrost zone of the Tibetan Plateau. J. Geogr. Sci. 2015, 25, 967–977. [Google Scholar] [CrossRef]
- Zhu, Y.Y.; Han, L.; Zhao, Y.H.; Ao, Y.; Li, J.J.; Xu, K.B.; Liu, B.; Ge, Y.Y. NPP simulation and its spatial and temporal pattern in Northwest China. J. Ecol. 2019, 38, 1861–1871. [Google Scholar]
- Han, W.Y.; Zhang, C.; Zeng, Y.; Liu, G.H. Spatio-temporal changes and driving factors of NPP in Lhasa River Basin from 2000 to 2015. Ecol. J. 2018, 38, 8787–8798. [Google Scholar]
- Tian, Z.H.; Zhang, D.D.; He, X.H.; Guo, H.L.; Wei, H.T. Spatio-temporal variation characteristics and driving factors of veg-etation net primary productivity in the Yellow River Basin from 2000 to 2015. Int. Soil Water Conserv. 2019, 26, 255–262. [Google Scholar]
- Luo, Y.; Zhang, S.L. Spatial and temporal distribution characteristics and driving factors of vegetation NPP in Shandong Province. Plants Guangxi 2019, 39, 690–700. [Google Scholar]
- Ji, P.P.; Gao, M.H.; Yang, X.D. Analysis of NPP driving force in arid areas of northwest China: A case study of the Ili River Valley and parts of the Tianshan Mountains in Xinjiang. Ecol. J. 2019, 39, 1–11. [Google Scholar]
- Zhu, W.Q.; Chen, Y.H.; Xu, D.; Li, J. Advances in calculation models of net primary productivity of terrestrial vegetation. J. Ecol. 2005, 11, 296–300. [Google Scholar]
- Wang, Y.B.; Zhao, Y.H.; Han, L.; Ao, Y. Spatial and temporal changes of vegetation net primary productivity and its driving factors in Qinba Mountains from 2000 to 2015. Appl. Ecol. 2018, 29, 2373–2381. [Google Scholar]
- Yang, X.; Guo, B.; Han, B.M.; Chen, S.T.; Yang, F.; Fan, Y.W.; He, T.L.; Liu, Y. Analysis of spatial and temporal evolution pattern and driving mechanism of NPP in Qinghai–Tibet Plateau. Resour. Environ. Yangtze River Basin 2019, 28, 3038–3050. [Google Scholar]
- Lv, X.; Wang, J.L.; Kang, H.J.; Zhao, Q.; Han, X.H.; Wang, Y.J. Study on the temporal and spatial variation of grass yield in the source region of the Three Rivers from 2006 to 2015 based on MODIS NPP. J. Nat. Resour. 2017, 32, 1857–1868. [Google Scholar]
- Wan, H.W.; Li, H.X.; Gao, J.X.; Sun, C.X.; Li, G.Y.; Gao, Y.H.; Li, Q. Spatial pattern analysis of carbon sequestration potential of vegetation ecosystem in China. Acta Ecol. Sin. 2022, 42, 8568–8580. [Google Scholar]
- Li, S.F.; Ge, W.Y.; Wang, F. Characteristics of drought events and their impacts on vegetation in northern China from 1982–2019. Res. Soil Water Conserv. 2023, 30, 259–521. [Google Scholar]
- Mao, D.H.; Wang, Z.M.; Han, J.X.; Ren, C.Y. Spatio-temporal Pattern of Net Primary Productivity and Its Driven Factors in Northeast China in 1982–2010. Sci. Geogr. Sin. 2012, 32, 1106–1111. [Google Scholar]
- Wang, H.; Gao, J.B.; Hou, W.J. Quantitative attribution analysis of soil erosion in different morphological types of geomorphology in Karst areas: Based on the geographical detector method. J. Geogr. Sci. 2019, 29, 271–286. [Google Scholar] [CrossRef]
- Yang, X. Research on Key Technology of Vulnerability Quantitative Evalution for Multi-Type Ecological Functional Areas. Master’s Thesis, Shandong University of Technology, Zibo, China, 2022. [Google Scholar]
- Liu, J.; Ji, Y.H.; Zhou, G.S.; Zhou, L.; Lv, X.M.; Zhou, M.Z. Temporal and spatial variations of net primary productivity (NPP) and its climate driving effect in the Qinghai-Tibet Plateau, China from 2000 to 2020. Chin. J. Appl. Ecol. 2022, 33, 1533–1538. [Google Scholar]
- Guo, Z.X.; Wang, Z.M.; Zhang, B.; Liu, D.W.; Yang, G.; Song, K.S.; Li, F. Analysis of Tempora-l Spatial Characteristics and Factors Influencing Vegetation NPP in Northeast China from 2000 to 2006. Resour. Sci. 2008, 30, 1226–1235. [Google Scholar]
- Xu, Y.; Huang, H.Y.; Dai, Q.Y.; Guo, Z.D.; Zheng, Z.W.; Pan, Y.C. Spatial-temporal Variation in Net Primary Productivity in Terrestrial Vegetation Ecosystems and Its Driving Forces in Southwest China. Environ. Sci. 2023, 44, 2704–2714. [Google Scholar]
- Liu, Y.; Liu, H.H.; Chen, Y.; Gang, C.C. Spatial-temporal dynamic characteristics and driving factors of vegetation optical depth in China from 2000 to 2018. Acta Geogr. Sin. 2023, 78, 729–745. [Google Scholar]
- He, K.D.; Sun, J.; Chen, Q.J. Effects of climatic factors and soil texture on grassland net primary productivity and precipitation use efficiency on the Tibetan Plateau. Pratacultural Sci. 2019, 36, 1053–1065. [Google Scholar]
- Liu, H.W.; Wang, C.L.; Lun, M.H.; Chen, S.W. Study on Gravity Model in Optimization of Logistics Facilities Location and Its Solution. Logist. Technol. 2013, 32, 287–290. [Google Scholar]
- Zhang, X.L.; Wang, Y.C.; Xiao, W.H.; Yang, R.X.; Wang, Y.; Zhu, L.S. The response of NPP to climate change in the Shiyang River Basin. J. Ecol. 2018, 37, 3110–3118. [Google Scholar]
- Lieth, H.; Whittaker, R.H. Primary productivity of the biosphere. ResearchGate 1975, 32, 274. [Google Scholar]
- Xu, H.J.; Wang, X.P.; Zhang, X.X. Alpine grasslands response to climatic factors and anthropogenic activities on the Tibetan Plateau from 2000 to 2012. Ecol. Eng. 2016, 92, 251–259. [Google Scholar] [CrossRef]
- Zhou, Y.Y.; Zhu, M.X.; Guo, X.J.; Li, K.; Miao, J.X.; Guo, J.J.; Xu, X.F.; Yue, D.X. Evaluation of relative impact of climate change and human activities on vegetation NPP in Shule River Basin. Ecology 2019, 39, 5127–5137. [Google Scholar]
- Qian, S.; Cui, X.J.; Jiang, Y.Q. Interpretation of QX/T 494-2019. Land Vegetation Meteorological and Ecological Quality In-spection and Evaluation Grade. Stand. Sci. 2022, 7, 125–134. [Google Scholar]
- Shi, Z.Y.; Wang, Y.T.; Zhao, Q.; Zhang, L.P.; Zhu, C.M. Spatio-temporal variation and driving mechanism of vegetation net primary productivity in China from 2001 to 2020. Ecol. Environ. Sci. 2022, 31, 2111–2123. [Google Scholar]
- Xue, M. Spatio-Temporal Distribution and Driving Forces of Vegetation Productivity in Northeast China. Master’s Thesis, Fuzhou University, Fuzhou, China, 2018. [Google Scholar]
- Xu, Y.; Zheng, Z.W.; Meng, Y.C.; Pan, Y.C.; Guo, Z.D.; Zhang, Y. Spatio-temporal variation of Net Primary Produvtivity of different vegetation types and its influencing factors exploration in Southwest China. Environ. Sci. 2023, 15, 58–64. [Google Scholar]
- Lou, Y. The Temporal-Spatial Changes of Vegetation NPP in the Main Forest Areas of Henan Province Based on CASA Model. Ph.D. Thesis, Zhengzhou University, Zhengzhou, China, 2020. [Google Scholar]
- Yan, J.N.; Wang, L.Z.; He, H.X.; Liang, D.; Song, W.J.; Han, W. Large area land cover changes monitoring with time-series remote sensing images using transferable deep models. IEEE Trans. Geosci. Remote 2022, 60, 4409917. [Google Scholar] [CrossRef]
- Huang, Y.Y. Spatial-Temporal Distribution and Driving Factors of Vegetation Net Primary Productivity in North China Plain from 2000 to 2018. Ph.D. Thesis, Northwest Normal University, Lanzhou, China, 2020. [Google Scholar]
- Tong, L.J.; Liu, Y.Y.; Wang, Q.; Yang, Y.; Li, J.L. Spatial and temporal dynamics of Net Primary Productivity and its driving factors in Northwest China. Res. Soil Water Conserv. 2019, 26, 367–374. [Google Scholar]
- Wang, S.; Zhang, S.W.; Lin, X.; Li, X.Y.; Li, R.S.; Zhao, X.Y.; Liu, M.M. Response of soil water and carbon storage to short-term grazing prohibition in arid and semi-arid grasslands of China. J. Arid. Environ. 2022, 202, 104754. [Google Scholar] [CrossRef]
- Zhang, L.H.; Wang, J.F.; Zhao, R.F.; Guo, Y.F.; Hao, L.Y. Aboveground net primary productivity and soil respiration display different responses to precipitation changes in desert grassland. J. Plant Ecol. 2022, 15, 57–70. [Google Scholar] [CrossRef]
- Guo, Y.; He, Y.J.; Wu, P.; Wu, B.L.; He, M.H.; Han, X.; Xia, T.T.; Shen, K.P.; Kang, L.L.; Tan, Q.Y.; et al. The interspecifc competition presents greater nutrient facilitation compared with intraspecifc competition through AM fungi interacting with litter for two host plants in karst soil. J. Plant Ecol. 2022, 15, 399–412. [Google Scholar] [CrossRef]
- Guo, B.; Liu, Y.F.; Fan, J.F.; Lu, M.; Zang, W.Q.; Liu, C.; Wang, B.Y.; Huang, X.Z.; Lai, J.B.; Wu, H.W. The salinization process and its response to the combined processes of climate change-human activity in the Yellow River Delta between 1984 and 2022. Catena 2023, 231, 107301. [Google Scholar] [CrossRef]
- Chen, G.P.; Cai, Q.; Fang, W.J.; Feng, Y.H.; Zhu, J.J.; Ji, C.J.; Tang, Z.Y.; Fang, J.Y. The structural characteristics and climatic and human impacts of deciduous oak forests in China. J. Plant Ecol. 2022, 15, 265–267. [Google Scholar] [CrossRef]
- Wang, S.; Tuya, H.; Zhang, S.W.; Zhao, X.Y.; Liu, Z.Q.; Li, R.S.; Lin, X. Random forest method for analysis of remote sensing inversion of aboveground biomass and grazing intensity of grasslands in Inner Mongolia, China. Int. J. Remote Sens. 2023, 44, 2867–2884. [Google Scholar] [CrossRef]
- Luo, M.; Zhang, S.W.; Huang, L.; Liu, Z.Q.; Yang, L.; Li, R.S.; Lin, X. Temporal and Spatial Changes of Ecological Environment Quality Based on RSEI: A Case Study in Ulan Mulun River Basin, China. Sustainability 2022, 14, 13232. [Google Scholar] [CrossRef]

















| Standard Deviation Ellipse Parameters | Northeast China | East China | North China | Northwest China | Southwest China | Central South China |
|---|---|---|---|---|---|---|
| Rotating angle (°) | 170.61 | 167.46 | 21.81 | 114.63 | 72.35 | 7.17 |
| Standard deviation along x-axis (km) | 8.317 | 3.068 | 7.702 | 48.940 | 14.128 | 3.532 |
| Standard deviation along y-axis (km) | 19.194 | 18.925 | 34.859 | 10.548 | 6.201 | 19.735 |
| Ellipse area (km2) | 501.510 | 182.429 | 843.525 | 1621.792 | 275.257 | 219.001 |
| Relative Action Zone | Percentage (%) 2000–2010 | Percentage (%) 2011–2022 |
|---|---|---|
| NPP increased (climatic change) | 23.87 | 36.03 |
| NPP increased (human activities) | 39.92 | 26.99 |
| NPP increased (combined effects) | 16.11 | 11.88 |
| NPP decreased (climatic change) | 12.89 | 9.09 |
| NPP decreased (human activities) | 5.00 | 14.29 |
| NPP decreased (combined effects) | 2.21 | 1.72 |
| Region | Year | TEM | PRE | POP | GDP | ELE | GRA | LAND | SOIL |
|---|---|---|---|---|---|---|---|---|---|
| NEC | 2000 | 0.181 | 0.515 | 0.007 | 0.018 | 0.439 | 0.346 | 0.443 | 0.461 |
| 2010 | 0.102 | 0.205 | 0.011 | 0.071 | 0.412 | 0.384 | 0.456 | 0.435 | |
| 2020 | 0.097 | 0.281 | 0.02 | 0.029 | 0.332 | 0.373 | 0.44 | 0.409 | |
| NC | 2000 | 0.485 | 0.584 | 0.005 | 0.004 | 0.160 | 0.237 | 0.580 | 0.714 |
| 2010 | 0.43 | 0.705 | 0.005 | 0.011 | 0.19 | 0.249 | 0.649 | 0.736 | |
| 2020 | 0.344 | 0.673 | 0.004 | 0.015 | 0.175 | 0.265 | 0.621 | 0.732 | |
| EC | 2000 | 0.441 | 0.372 | 0.094 | 0.053 | 0.341 | 0.303 | 0.347 | 0.39 |
| 2010 | 0.393 | 0.256 | 0.08 | 0.164 | 0.307 | 0.276 | 0.349 | 0.347 | |
| 2020 | 0.356 | 0.237 | 0.056 | 0.058 | 0.298 | 0.273 | 0.326 | 0.323 | |
| NWC | 2000 | 0.206 | 0.648 | 0.013 | 0.038 | 0.058 | 0.136 | 0.528 | 0.763 |
| 2010 | 0.173 | 0.691 | 0.014 | 0.152 | 0.05 | 0.118 | 0.55 | 0.783 | |
| 2020 | 0.156 | 0.682 | 0.011 | 0.203 | 0.056 | 0.111 | 0.535 | 0.798 | |
| SWC | 2000 | 0.719 | 0.776 | 0.137 | 0.011 | 0.713 | 0.03 | 0.454 | 0.753 |
| 2010 | 0.729 | 0.706 | 0.003 | 0.099 | 0.736 | 0.029 | 0.486 | 0.773 | |
| 2020 | 0.766 | 0.744 | 0.002 | 0.078 | 0.77 | 0.023 | 0.508 | 0.801 | |
| CSC | 2000 | 0.397 | 0.321 | 0.03 | 0.125 | 0.164 | 0.177 | 0.27 | 0.378 |
| 2010 | 0.35 | 0.233 | 0.128 | 0.121 | 0.172 | 0.179 | 0.29 | 0.347 | |
| 2020 | 0.317 | 0.255 | 0.111 | 0.09 | 0.174 | 0.171 | 0.27 | 0.313 |
Disclaimer/Publisher’s Note: The statements, opinions and data contained in all publications are solely those of the individual author(s) and contributor(s) and not of MDPI and/or the editor(s). MDPI and/or the editor(s) disclaim responsibility for any injury to people or property resulting from any ideas, methods, instructions or products referred to in the content. |
© 2023 by the authors. Licensee MDPI, Basel, Switzerland. This article is an open access article distributed under the terms and conditions of the Creative Commons Attribution (CC BY) license (https://creativecommons.org/licenses/by/4.0/).
Share and Cite
Liu, Y.; Xu, M.; Guo, B.; Yang, G.; Li, J.; Yu, Y. Changes in the Vegetation NPP of Mainland China under the Combined Actions of Climatic-Socioeconomic Factors. Forests 2023, 14, 2341. https://doi.org/10.3390/f14122341
Liu Y, Xu M, Guo B, Yang G, Li J, Yu Y. Changes in the Vegetation NPP of Mainland China under the Combined Actions of Climatic-Socioeconomic Factors. Forests. 2023; 14(12):2341. https://doi.org/10.3390/f14122341
Chicago/Turabian StyleLiu, Yifeng, Mei Xu, Bing Guo, Guang Yang, Jialin Li, and Yang Yu. 2023. "Changes in the Vegetation NPP of Mainland China under the Combined Actions of Climatic-Socioeconomic Factors" Forests 14, no. 12: 2341. https://doi.org/10.3390/f14122341
APA StyleLiu, Y., Xu, M., Guo, B., Yang, G., Li, J., & Yu, Y. (2023). Changes in the Vegetation NPP of Mainland China under the Combined Actions of Climatic-Socioeconomic Factors. Forests, 14(12), 2341. https://doi.org/10.3390/f14122341
