Comparative Analysis of the Complete Chloroplast Genomes of Six Endangered Cycas Species: Genomic Features, Comparative Analysis, and Phylogenetic Implications
Abstract
:1. Introduction
2. Materials and Methods
2.1. Plant Materials and DNA Extraction
2.2. Chloroplast Genome Sequencing and Assembling
2.3. Repeat Sequences and SSRs
2.4. Comparison of Whole Chloroplast Genomes and Divergent Hotspot Identification
2.5. Phylogenomic Reconstruction
3. Results
3.1. Genome Structure of Chloroplast
3.2. IR Expansion and Contraction
3.3. Variations and Divergence Hotspot Regions
3.4. SSR and Large Repeats
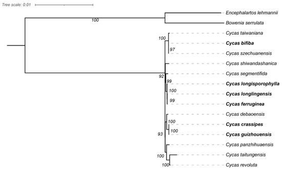
3.5. Phylogenomic Analysis
4. Discussion
5. Conclusions
Supplementary Materials
Author Contributions
Funding
Data Availability Statement
Conflicts of Interest
References
- Zhifeng, G.; Thomas, B.A. A review of fossil cycad megasporophylls, with new evidence of Crossozamia pomel and its associated leaves from the Lower Permian of Taiyuan, China. Rev. Palaeobot. Palynol. 1989, 60, 205–223. [Google Scholar] [CrossRef]
- Calonje, M.; Stevenson, D.; Stanberg, L. The World List of Cycads, Online Edition. Recuperado el 10. 2019. Available online: https://www.cycadlist.org/ (accessed on 10 May 2023).
- Osborne, R. The world cycad census and a proposed revision of the threatened species status for cycad taxa. Biol. Conserv. 1995, 71, 1–12. [Google Scholar] [CrossRef]
- Spiekermann, R.; Jasper, A.; Siegloch, A.M.; Guerra-Sommer, M.; Uhl, D. Not a lycopsid but a cycad-like plant: Iratinia australis gen. nov. et sp. nov. from the Irati Formation, Kungurian of the Paraná Basin, Brazil. Rev. Palaeobot. Palynol. 2021, 289, 104415. [Google Scholar] [CrossRef]
- Liu, J.; Lindstrom, A.J.; Chen, Y.S.; Nathan, R.; Gong, X. Congruence between ocean-dispersal modelling and phylogeography explains recent evolutionary history of Cycas species with buoyant seeds. New Phytol. 2021, 232, 1863–1875. [Google Scholar] [CrossRef] [PubMed]
- Zheng, Y.; Liu, J.; Feng, X.; Gong, X. The distribution, diversity, and conservation status of Cycas in China. Ecol. Evol. 2017, 7, 3212–3224. [Google Scholar] [CrossRef]
- Tao, Y.; Chen, B.; Kang, M.; Liu, Y.; Wang, J. Genome-wide evidence for complex hybridization and demographic history in a group of Cycas from China. Front. Genet. 2021, 12, 717200. [Google Scholar] [CrossRef]
- Hill, K. Infrageneric relationships, phylogeny, and biogeography of the genus Cycas (Cycadaeceae). In Proceedings of the Third International Conference on Cycad Biology; Cycad Society of South Africa: Stellenbosch, South Africa, 1995; pp. 139–175. [Google Scholar]
- Hill, K. Character evolution, species recognition and classification concepts in the Cycadaceae. In Cycad Classification: Concepts and Recommendations; CABI Publishing: Wallingford, UK, 2004; pp. 23–44. [Google Scholar]
- Xiao, L.-Q.; Möller, M. Nuclear ribosomal ITS functional paralogs resolve the phylogenetic relationships of a late-Miocene radiation Cycad Cycas (Cycadaceae). PLoS ONE 2015, 10, e0117971. [Google Scholar] [CrossRef]
- Saina, J.K.; Li, Z.-Z.; Gichira, A.W.; Liao, Y.-Y. The complete chloroplast genome sequence of tree of heaven (Ailanthus altissima (Mill.) (Sapindales: Simaroubaceae), an important pantropical tree. Int. J. Mol. Sci. 2018, 19, 929. [Google Scholar] [CrossRef]
- Liu, J.; Zhang, S.; Nagalingum, N.S.; Chiang, Y.-C.; Lindstrom, A.J.; Gong, X. Phylogeny of the gymnosperm genus Cycas L.(Cycadaceae) as inferred from plastid and nuclear loci based on a large-scale sampling: Evolutionary relationships and taxonomical implications. Mol. Phylogenetics Evol. 2018, 127, 87–97. [Google Scholar] [CrossRef]
- Han, J.; Wang, M.; Qiu, Q.; Guo, R. Characterization of the complete chloroplast genome of Cycas panzhihuaensis. Conserv. Genet. Resour. 2017, 9, 21–23. [Google Scholar] [CrossRef]
- Wang, Y.; Wang, Z.; Zhang, L.; Yang, X. The complete chloroplast genome of Cycas szechuanensis, an extremely endangered species. Mitochondrial DNA Part B 2018, 3, 974–975. [Google Scholar] [CrossRef]
- Zhang, D.; Cao, Y.; Lu, Z. The complete chloroplast genome of Cycas bifida, an extremely small population protected species. Mitochondrial DNA Part B 2021, 6, 2960–2961. [Google Scholar] [CrossRef]
- Lohse, M.; Drechsel, O.; Bock, R. OrganellarGenomeDRAW (OGDRAW): A tool for the easy generation of high-quality custom graphical maps of plastid and mitochondrial genomes. Curr. Genet. 2007, 52, 267–274. [Google Scholar] [CrossRef]
- Librado, P.; Rozas, J. DnaSP v5: A software for comprehensive analysis of DNA polymorphism data. Bioinformatics 2009, 25, 1451–1452. [Google Scholar] [CrossRef]
- Katoh, K.; Misawa, K.; Kuma, K.i.; Miyata, T. MAFFT: A novel method for rapid multiple sequence alignment based on fast Fourier transform. Nucleic Acids Res. 2002, 30, 3059–3066. [Google Scholar] [CrossRef]
- Darriba, D.; Taboada, G.L.; Doallo, R.; Posada, D. jModelTest 2: More models, new heuristics and parallel computing. Nat. Methods 2012, 9, 772. [Google Scholar] [CrossRef] [PubMed]
- Posada, D.; Crandall, K.A. MODELTEST: Testing the model of DNA substitution. Bioinformatics 1998, 14, 817–818. [Google Scholar] [CrossRef] [PubMed]
- Dong, W.; Xu, C.; Li, W.; Xie, X.; Lu, Y.; Liu, Y.; Jin, X.; Suo, Z. Phylogenetic resolution in Juglans based on complete chloroplast genomes and nuclear DNA sequences. Front. Plant Sci. 2017, 8, 1148. [Google Scholar] [CrossRef] [PubMed]
- Clegg, M.T.; Zurawski, G. Chloroplast DNA and the study of plant phylogeny: Present status and future prospects. In Molecular Systematics of Plants; Springer: Boston, MA, USA, 1992; pp. 1–13. [Google Scholar]
- Zeb, U.; Wang, X.; AzizUllah, A.; Fiaz, S.; Khan, H.; Ullah, S.; Ali, H.; Shahzad, K. Comparative genome sequence and phylogenetic analysis of chloroplast for evolutionary relationship among Pinus species. Saudi J. Biol. Sci. 2022, 29, 1618–1627. [Google Scholar] [CrossRef] [PubMed]
- Ravi, V.; Khurana, J.; Tyagi, A.; Khurana, P. An update on chloroplast genomes. Plant Syst. Evol. 2008, 271, 101–122. [Google Scholar] [CrossRef]
- Mehmood, F.; Shahzadi, I.; Waseem, S.; Mirza, B.; Ahmed, I.; Waheed, M.T. Chloroplast genome of Hibiscus rosa-sinensis (Malvaceae): Comparative analyses and identification of mutational hotspots. Genomics 2020, 112, 581–591. [Google Scholar]
- Tang, J.; Zou, R.; Wei, X.; Li, D. Complete Chloroplast Genome Sequences of Five Ormosia Species: Molecular Structure, Comparative Analysis, and Phylogenetic Analysis. Horticulturae 2023, 9, 796. [Google Scholar] [CrossRef]
- Asaf, S.; Khan, A.L.; Khan, A.R.; Waqas, M.; Kang, S.-M.; Khan, M.A.; Lee, S.-M.; Lee, I.-J. Complete chloroplast genome of Nicotiana otophora and its comparison with related species. Front. Plant Sci. 2016, 7, 843. [Google Scholar] [CrossRef] [PubMed]
- Shahzadi, I.; Mehmood, F.; Ali, Z.; Malik, M.S.; Waseem, S.; Mirza, B.; Ahmed, I.; Waheed, M.T. Comparative analyses of chloroplast genomes among three Firmiana species: Identification of mutational hotspots and phylogenetic relationship with other species of Malvaceae. Plant Gene 2019, 19, 100199. [Google Scholar]
- Song, W.; Ji, C.; Chen, Z.; Cai, H.; Wu, X.; Shi, C.; Wang, S. Comparative analysis the complete chloroplast genomes of nine Musa species: Genomic features, comparative analysis, and phylogenetic implications. Front. Plant Sci. 2022, 13, 832884. [Google Scholar] [CrossRef] [PubMed]
- Xie, D.-F.; Yu, Y.; Deng, Y.-Q.; Li, J.; Liu, H.-Y.; Zhou, S.-D.; He, X.-J. Comparative analysis of the chloroplast genomes of the Chinese endemic genus Urophysa and their contribution to chloroplast phylogeny and adaptive evolution. Int. J. Mol. Sci. 2018, 19, 1847. [Google Scholar] [CrossRef] [PubMed]
- Kelchner, S.A. The evolution of non-coding chloroplast DNA and its application in plant systematics. Ann. Mo. Bot. Gard. 2000, 87, 482–498. [Google Scholar] [CrossRef]
- Liang, C.; Wang, L.; Lei, J.; Duan, B.; Ma, W.; Xiao, S.; Qi, H.; Wang, Z.; Liu, Y.; Shen, X. A comparative analysis of the chloroplast genomes of four Salvia medicinal plants. Engineering 2019, 5, 907–915. [Google Scholar] [CrossRef]
- Yaradua, S.S.; Alzahrani, D.A.; Albokhary, E.J.; Abba, A.; Bello, A. Complete chloroplast genome sequence of Justicia flava: Genome comparative analysis and phylogenetic relationships among Acanthaceae. BioMed. Res. Int. 2019, 2019, 4370258. [Google Scholar] [CrossRef]
- Yang, Y.; Zhou, T.; Duan, D.; Yang, J.; Feng, L.; Zhao, G. Comparative analysis of the complete chloroplast genomes of five Quercus species. Front. Plant Sci. 2016, 7, 959. [Google Scholar] [CrossRef]
- Cui, Y.; Nie, L.; Sun, W.; Xu, Z.; Wang, Y.; Yu, J.; Song, J.; Yao, H. Comparative and phylogenetic analyses of ginger (Zingiber officinale) in the family Zingiberaceae based on the complete chloroplast genome. Plants 2019, 8, 283. [Google Scholar] [CrossRef] [PubMed]
- Yang, X.; Deng, T.; Tang, W.; Wu, T. Characterization of the complete chloroplast genome of Cycas ferruginea, a vulnerable species. Mitochondrial DNA Part B 2022, 7, 1048–1049. [Google Scholar] [CrossRef] [PubMed]
- Hill, K. The genus Cycas (Cycadaceae) in China. Telopea 2008, 12, 71–118. [Google Scholar] [CrossRef]
- Whitelock, L.M. The Cycads; Timber Press: Oregon, Portland, 2002. [Google Scholar]






| Sample | Total Genome | LSC | IR | SSC | Gene Number | |||||||
|---|---|---|---|---|---|---|---|---|---|---|---|---|
| Length (bp) | G+C Content (%) | Length (bp) | G+C Content (%) | Length (bp) | G+C Content (%) | Length (bp) | G+C Content (%) | Total | PCGs | tRNA | rRNA | |
| Cycas longisporophylla | 162,045 | 39.44 | 88,823 | 38.73 | 25,049 | 42.03 | 23,124 | 36.55 | 131 | 86 | 37 | 8 |
| Cycas bifida | 162,159 | 39.42 | 88,946 | 38.7 | 25,053 | 42.02 | 23,107 | 36.52 | 131 | 86 | 37 | 8 |
| Cycas guizhouensis | 162,048 | 39.42 | 88,826 | 38.71 | 25,060 | 42.01 | 23,102 | 36.54 | 131 | 86 | 37 | 8 |
| Cycas crassipes | 162,050 | 39.42 | 88,828 | 38.71 | 25,060 | 42.01 | 23,102 | 36.54 | 131 | 86 | 37 | 8 |
| Cycas longlingensis | 162,038 | 39.44 | 88,819 | 38.72 | 25,049 | 42.03 | 23,121 | 36.55 | 131 | 86 | 37 | 8 |
| Cycas ferruginea | 162,043 | 39.43 | 88,823 | 38.72 | 25,049 | 42.03 | 23,122 | 36.55 | 131 | 86 | 37 | 8 |
Disclaimer/Publisher’s Note: The statements, opinions and data contained in all publications are solely those of the individual author(s) and contributor(s) and not of MDPI and/or the editor(s). MDPI and/or the editor(s) disclaim responsibility for any injury to people or property resulting from any ideas, methods, instructions or products referred to in the content. |
© 2023 by the authors. Licensee MDPI, Basel, Switzerland. This article is an open access article distributed under the terms and conditions of the Creative Commons Attribution (CC BY) license (https://creativecommons.org/licenses/by/4.0/).
Share and Cite
Tang, J.; Zou, R.; Chen, T.; Pan, L.; Zhu, S.; Ding, T.; Chai, S.; Wei, X. Comparative Analysis of the Complete Chloroplast Genomes of Six Endangered Cycas Species: Genomic Features, Comparative Analysis, and Phylogenetic Implications. Forests 2023, 14, 2069. https://doi.org/10.3390/f14102069
Tang J, Zou R, Chen T, Pan L, Zhu S, Ding T, Chai S, Wei X. Comparative Analysis of the Complete Chloroplast Genomes of Six Endangered Cycas Species: Genomic Features, Comparative Analysis, and Phylogenetic Implications. Forests. 2023; 14(10):2069. https://doi.org/10.3390/f14102069
Chicago/Turabian StyleTang, Jianmin, Rong Zou, Taiguo Chen, Lipo Pan, Shujing Zhu, Tao Ding, Shengfeng Chai, and Xiao Wei. 2023. "Comparative Analysis of the Complete Chloroplast Genomes of Six Endangered Cycas Species: Genomic Features, Comparative Analysis, and Phylogenetic Implications" Forests 14, no. 10: 2069. https://doi.org/10.3390/f14102069
APA StyleTang, J., Zou, R., Chen, T., Pan, L., Zhu, S., Ding, T., Chai, S., & Wei, X. (2023). Comparative Analysis of the Complete Chloroplast Genomes of Six Endangered Cycas Species: Genomic Features, Comparative Analysis, and Phylogenetic Implications. Forests, 14(10), 2069. https://doi.org/10.3390/f14102069

