Response and Regulatory Network Analysis of Roots and Stems to Abiotic Stress in Populus trichocarpa
Abstract
:1. Introduction
2. Materials and Methods
2.1. RNA-seq Data Processing
2.2. Identification of Differentially Expressed Genes
2.3. Construction of Gene Regulatory Network
2.4. GO Enrichment Analysis
3. Results
3.1. Illumuna-Seq and Mapping
3.2. Analysis of Differentially Expressed Genes (DEGs) in Roots and Stems
3.3. GO Enrichment Analysis
3.4. Functional Enrichment Analysis of TFs in Response to Abiotic Stress
4. Discussion
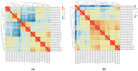
4.1. Correlation Characteristics of Original Data
4.2. Differential Gene Expression between Roots and Stems
4.3. Functional Classification of Differentially Expressed Genes
4.4. Centrality Analysis Method of TFs Importance and Its Role in Abiotic Stress Response
5. Conclusions
Supplementary Materials
Author Contributions
Funding
Institutional Review Board Statement
Informed Consent Statement
Data Availability Statement
Acknowledgments
Conflicts of Interest
References
- Krasensky, J.; Jonak, C. Drought, salt, and temperature stress-induced metabolic rearrangements and regulatory networks. J. Exp. Bot. 2012, 63, 1593. [Google Scholar] [CrossRef] [PubMed]
- Larcher, W. Physiological Plant Ecology. Ecophysiology and Stress Physiology of Functional Groups, 4th ed.; Springer Science & Business Media: New York, NY, USA, 2003; Volume 47, p. 500. [Google Scholar]
- Allen, C.D.; Breshears, D.D.; Mcdowell, N.G. On underestimation of global vulnerability to tree mortality and forest die-off from hotter drought in the Anthropocene. Ecosphere 2015, 6, 1–55. [Google Scholar] [CrossRef]
- Ingridh, M.S.; Julcinara, O.B.; Thuanny, L.; Tamyris, D.M.; Palacio, D.; Muniz, D.; Benvindo, D.; Bestete, D.; Vinicius, W.; Wagner, C.O. Heat Stress Affects the Physiological and Biochemical Quality of Dalbergia nigra Seeds in vitro. For. Sci. 2021, 67, 731–739. [Google Scholar]
- Sifan, L.I.; Mengyan, L.I.; Zhang, R.; Leng, P.; Shen, M.J. The Comparison of Cold tolerance of Three Species of Evergreen Broad-leaved Woody Plants. Agric. Biotechnol. 2021, 10, 6. [Google Scholar]
- Song, Q.; Joshi, M.; Joshi, V. Transcriptomic Analysis of Short-Term Salt Stress Response in Watermelon Seedlings. Int. J. Mol. Sci. 2020, 21, 6036. [Google Scholar] [CrossRef]
- Tuskan, G.A.; DiFazio, S.; Jansson, S.; Bohlmann, J.; Grigoriev, I.; Hellsten, U.; Putnam, N.; Ralph, S.; Rombauts, S.; Salamov, A.; et al. The Genome of Black Cottonwood, Populus trichocarpa (Torr. & Gray). Science 2006, 313, 1596–1604. [Google Scholar] [CrossRef]
- Filichkin, S.A.; Michael, H.; Dharmawardhana, P.D.; Singh, S.K.; Christopher, S.; Asa, B.H.; Reddy, A.S.N.; Pankaj, J. Abiotic Stresses Modulate Landscape of Poplar Transcriptome via Alternative Splicing, Differential Intron Retention, and Isoform Ratio Switching. Front. Plant Sci. 2018, 9, 5. [Google Scholar] [CrossRef]
- Edgar, R.C. Search and clustering orders of magnitude faster than BLAST. Bioinformatics 2010, 26, 2460–2461. [Google Scholar] [CrossRef]
- Langmead, B.; Salzberg, S.L. Fast gapped-read alignment with Bowtie 2. Nat. Methods 2012, 9, 357–359. [Google Scholar] [CrossRef]
- Li, B.; Dewey, C.N. RSEM: Accurate transcript quantification from RNA-Seq data with or without a reference genome. BMC Bioinform. 2011, 12, 323. [Google Scholar] [CrossRef]
- Robinson, M.; Mccarthy, D.; Smyth, G.K. Nursing, p. edgeR: Differential expression analysis of digital gene expression data. Bioinformatics 2010, 26, 139. [Google Scholar] [CrossRef] [PubMed]
- Huynh-Thu, V.A.; Irrthum, A.; Wehenkel, L.; Geurts, P. Inferring Regulatory Networks from Expression Data Using Tree-Based Methods. PLoS ONE 2010, 5, e12776. [Google Scholar] [CrossRef] [PubMed]
- Shannon, P. Cytoscape: A Software Environment for Integrated Models of Biomolecular Interaction Networks. Genome Res. 2003, 13, 2498–2504. [Google Scholar] [CrossRef]
- Jin, J.; Feng, T.; De-Chang, Y.; Yu-Qi, M.; Lei, K.; Luo, J.; Gao, G. PlantTFDB 4.0: Toward a central hub for transcription factors and regulatory interactions in plants. Nucleic Acids Res. 2017, 45, D1040–D1045. [Google Scholar] [CrossRef]
- Tian, T.; Yue, L.; Hengyu, Y.; Qi, Y.; Xin, Y.; Zhou, D.; Wenying, X.; Zhen, S. AgriGO v2.0: A GO analysis toolkit for the agricultural community, 2017 update. Nucleic Acids Res. 2017, 45, W122–W129. [Google Scholar] [CrossRef] [PubMed]
- Zhu, J.K. Abiotic Stress Signaling and Responses in Plants. Cell 2016, 167, 313–324. [Google Scholar] [CrossRef]
- Yang, C.; Shen, W.; Chen, H.; Chu, L.; Xu, Y.; Zhou, X.; Liu, C.; Chen, C.; Zeng, J.; Li, Q.; et al. Characterization and subcellular localization of histone deacetylases and their roles in response to abiotic stresses in soybean. BMC Plant Biol. 2018, 18, 226. [Google Scholar] [CrossRef]
- Lamke, J.; Brzenzinka, K.; Altmann, S.; Baurle, I. A hit-and-run heat shock factor governs sustained histone methylation and transcriptional stress memory. EMBO J. 2016, 35, 162–175. [Google Scholar] [CrossRef]
- Mittler, R. Oxidative stress, antioxidants and stress tolerance. Trends Plant Sci. 2002, 7, 405–410. [Google Scholar] [CrossRef]
- Halder, T.; Upadhyaya, G.; Basak, C.; Das, A.; Chakraborty, C.; Ray, S. Dehydrins Impart Protection against Oxidative Stress in Transgenic Tobacco Plants. Front. Plant Sci. 2018, 9, 136. [Google Scholar] [CrossRef]
- Halder, T.; Agarwal, T.; Ray, S. Isolation, cloning, and characterization of a novel Sorghum dehydrin (SbDhn2) protein. Protoplasma 2016, 253, 1475–1488. [Google Scholar] [CrossRef] [PubMed]
- Xu, H.X.; Li, X.Y.; Xu, C.J.; Chen, J.W. Overexpression of Loquat Dehydrin Gene EjDHN1 Promotes Cold Tolerance in Transgenic Tobacco. Russ. J. Plant Physiol. 2018, 65, 69–77. [Google Scholar] [CrossRef]
- Anwar, A.; Kim, J.K. Transgenic Breeding Approaches for Improving Abiotic Stress Tolerance: Recent Progress and Future Perspectives. Int. J. Mol. Sci. 2020, 21, 2695. [Google Scholar] [CrossRef] [PubMed]
- Gonzalez, D.H. Introduction to Transcription Factor Structure and Function. In Plant Transcription Factors; Academic Press: Cambridge, MA, USA, 2016; pp. 3–11. [Google Scholar] [CrossRef]
- Biswas, A.; Sen, B.; Bandyopadhyay, S.; Mal, C. Co-regulatory functions of miRNA and lncRNA in adapting biotic and abiotic stress in economically important dicot plants. Plant Gene 2021, 26, 100275. [Google Scholar] [CrossRef]
- He, X.; Guo, S.; Wang, Y.; Wang, L.; Sun, J. Systematic identification and analysis of heat-stress-responsive lncRNAs, circRNAs and miRNAs with associated co-expression and ceRNA networks in cucumber (Cucumis sativus L.). Physiol. Plant 2020, 168, 736–754. [Google Scholar] [CrossRef]
- Li, S.; Cheng, Z.; Peng, M. Genome-wide identification of miRNAs targets involved in cold response in cassava. Plant Omics 2020, 13, 57–64. [Google Scholar] [CrossRef]
- Opsahl, T.; Agneessens, F.; Skvoretz, J. Node centrality in weighted networks: Generalizing degree and shortest paths. Soc. Networks 2010, 32, 245–251. [Google Scholar] [CrossRef]
- Freeman, L.C. Centrality in social networks conceptual clarification. Soc. Netw. 1978, 1, 215–239. [Google Scholar] [CrossRef]




| Cold | Drought | Heat | Salt | |||||
|---|---|---|---|---|---|---|---|---|
| Prolonged | Short Term | Prolonged | Short Term | Prolonged | Short Term | Prolonged | Short Term | |
| Root | 5371 | 6741 | 4480 | 5680 | 6477 | 4408 | 4468 | 4993 |
| Stem | 3461 | 4187 | 6937 | 2751 | 7913 | 6659 | 5320 | 1935 |
| Tissue | Treatment | Gene Expression Levels | ||
|---|---|---|---|---|
| Up | Down | |||
| Root | Cold | Prolonged | 2173 (40.46%) | 3198 (59.54%) |
| Short term | 2679 (50.12%) | 2666 (49.88%) | ||
| Drought | Prolonged | 1886 (42.10%) | 2594 (57.90%) | |
| Short term | 2039 (45.69%) | 2424 (54.31%) | ||
| Heat | Prolonged | 2779 (42.91%) | 3698 (57.09%) | |
| Short term | 2460 (41.41%) | 3480 (58.59%) | ||
| Salt | Prolonged | 2031 (45.46%) | 2437 (54.54%) | |
| Short term | 2294 (57.62%) | 1687 (42.38%) | ||
| Stem | Cold | Prolonged | 1486 (42.94%) | 1975 (57.06%) |
| Short term | 1911 (45.64%) | 2276 (54.36%) | ||
| Drought | Prolonged | 3905 (56.29%) | 3032 (43.71%) | |
| Short term | 1550 (56.34%) | 1201 (43.66%) | ||
| Heat | Prolonged | 3777 (47.73%) | 4136 (52.27%) | |
| Short term | 3207 (48.16%) | 3452 (51.87%) | ||
| Salt | Prolonged | 2914 (54.77%) | 2406 (45.23%) | |
| Short term | 758 (39.17%) | 1177 (60.83%) | ||
| Cold | Drought | Heat | Salt | ||
|---|---|---|---|---|---|
| BP | 21 | 10 | 23 | 34 | |
| roots | MF | 10 | 31 | 21 | 16 |
| CC | 2 | 2 | 6 | 0 | |
| BP | 21 | 22 | 17 | 21 | |
| stems | MF | 14 | 6 | 3 | 15 |
| CC | 0 | 0 | 0 | 1 | |
| Cold | Drought | Heat | Salt | |
|---|---|---|---|---|
| Root | 224 | 211 | 204 | 258 |
| Stem | 214 | 187 | 176 | 210 |
Publisher’s Note: MDPI stays neutral with regard to jurisdictional claims in published maps and institutional affiliations. |
© 2022 by the authors. Licensee MDPI, Basel, Switzerland. This article is an open access article distributed under the terms and conditions of the Creative Commons Attribution (CC BY) license (https://creativecommons.org/licenses/by/4.0/).
Share and Cite
Tao, R.; Liu, Y.; Jing, W. Response and Regulatory Network Analysis of Roots and Stems to Abiotic Stress in Populus trichocarpa. Forests 2022, 13, 1300. https://doi.org/10.3390/f13081300
Tao R, Liu Y, Jing W. Response and Regulatory Network Analysis of Roots and Stems to Abiotic Stress in Populus trichocarpa. Forests. 2022; 13(8):1300. https://doi.org/10.3390/f13081300
Chicago/Turabian StyleTao, Ran, Yaqiu Liu, and Weipeng Jing. 2022. "Response and Regulatory Network Analysis of Roots and Stems to Abiotic Stress in Populus trichocarpa" Forests 13, no. 8: 1300. https://doi.org/10.3390/f13081300
APA StyleTao, R., Liu, Y., & Jing, W. (2022). Response and Regulatory Network Analysis of Roots and Stems to Abiotic Stress in Populus trichocarpa. Forests, 13(8), 1300. https://doi.org/10.3390/f13081300
