Next Article in Journal
Study on Synergistic Characteristics of Accumulation Landslides Supported by Arbor Species
Next Article in Special Issue
Exploring the Spatial Characteristics of Stay Areas in Walking Tours through the Lens of Volunteered GPS Trajectories: A Case Study of the Zhuhai–Macao Metropolitan Area
Previous Article in Journal
The Use of Bryophytes, Lichens and Bromeliads for Evaluating Air and Water Pollution in an Andean City
 
 
Font Type:
Arial Georgia Verdana
Font Size:
Aa Aa Aa
Line Spacing:
Column Width:
Background:
Article

Past Experience, Motivation, Attitude, and Satisfaction: A Comparison between Locals and Tourists for Taihu Lake International Cherry Blossom Festival

1
College of Landscape Architecture, Zhejiang A&F University, Hangzhou 311300, China
2
Business School, Xiangtan University, Xiangtan 411105, China
3
Wuxi Taigong Sanatorium Co., Ltd., Wuxi 214086, China
4
School of Natural Resources, West Virginia University, Morgantown, WV 26506, USA
5
College of Economics and Management, Zhejiang A&F University, Hangzhou 311300, China
*
Authors to whom correspondence should be addressed.
These authors contributed equally to this work.
Forests 2022, 13(10), 1608; https://doi.org/10.3390/f13101608
Submission received: 4 August 2022 / Revised: 6 September 2022 / Accepted: 26 September 2022 / Published: 1 October 2022
(This article belongs to the Special Issue Urban Forest Construction and Sustainable Tourism Development)

Abstract

Although urban forests are important components of the urban tourism system, research on urban forests from the perspective of tourism is limited. This is particularly true for research on cherry blossom festivals held in urban areas in the context of China. This paper, for the first time, examined the similarities and differences between locals and tourists in their past experience, motivation, attitude, satisfaction, and loyalty as well as the interrelationships among these variables as they relate to the Taihu Lake International Cherry Blossom Festival (TLICBF) in Wuxi City, Jiangsu Province, China, based on data collected onsite in 2019 from 412 usable questionnaires. Results show that responses from locals and tourists were quite similar. Moreover, TLICBF attendees’ motivation of attending the festival significantly influenced their attitudes toward the festival, which significantly predicted their overall satisfaction with the festival. It is worth noting that it is the positive comparison, not the frequency of visits, that significantly influenced TLICBF attendees’ attitudes toward and overall satisfaction with the festival. In addition, motivations and benefits were also qualitatively examined, with a measure of 21 items for the former and 25 items for the latter being developed. Research implications, research limitations, and future research needs are discussed.

1. Introduction

Urban forests can be defined as “the sum of all woody and associated vegetation in and around dense human settlements, ranging from small communities in rural settings to metropolitan areas” [1] (p. 27), while urban tourism can refer to “tourism in urban areas” [2] (p. 4). Although urban forests and urban tourism have been examined extensively in the literature, they are often examined separately, with the former being primarily investigated from the environmental, social, recreational, and aesthetic perspectives and the latter focused on the historical and cultural aspects of tourism despite the fact that urban forests are important components of the urban tourism system [2].
Four main types of tree- or flower-related tourism attractions in urban areas can be identified: tree-related festivals, trees planted for tourism, urban parks/arboreta, and streetscape and cityscape trees [3]. In terms of the tree or flower-related festivals, they are often considered as an effective means for city image enhancement and part of economic development strategies. For example, the National Cherry Blossom Festival in Washington D.C., the United States, attracted 1.5 million people annually in recent years before the outbreak of COVID-19, generating hundreds of millions of dollars to the capital region [4]. Indeed, “the Cherry blossom has become as much a symbol of the nation’s capital as the White House and the National Monuments” [5] (p. 15).
While the history of the National Cherry Blossom Festival in D.C. can be traced back to nearly one century ago, it is not until recently that many cities in China began to use cherry blossom festivals and other types of floral festivals to enhance the city image and promote local economic development. For example, the Taihu Lake International Cherry Blossom Festival (TLICBF) in Wuxi City, Jiangsu Province, the study area of this paper, was not open for the public until 2010. Since then, TLICBF has developed into the largest and most popular floral festival of its kind in China, attracting millions of local residents and tourists each year to experience the charm and beauty of the blossom and to participate in other cultural and recreational activities associated with the festival.
While cherry blossom festivals are gaining popularity across China, few studies if any have been conducted of cherry blossom attendees in the country. Questions on what motivated people to attend, what are the benefits perceived by them, how positive they are toward cherry blossom festivals, how satisfied and loyal they are with the festivals, and how much they are willing to pay (WTP) for attending a cherry blossom festival remain largely unanswered in China. Although these questions have been widely examined in other domains of tourism studies, research on festivals in general and cherry blossom festivals in particular that compare locals with tourists are rare [6,7,8]. To the best of our knowledge, no studies have been conducted to compare locals and tourists in the context of cherry blossom festivals not only in China but also in other parts of the world, except for one conducted of the National Cherry Blossom Festival attendees in Washington D.C., USA [9]. In addition, no studies have qualitatively analyzed cherry blossom festival attendee’s motivations and benefits from the perspectives of locals and tourists. Locals may perceive the festival differently from tourists, as has been exhibited in other tourism-related studies [10,11,12]. In view of this, this paper uses the TLICBF as an example to understand: (1) the stated motivations and benefits of locals and tourists using a qualitative analysis, (2) the similarities and differences in motivations, attitudes, past experience, satisfaction, loyalty, and WTP between local residents and tourists using t-tests; and (3) the interrelationships between these variables using structural equation modeling (SEM). All analyses were conducted using NVivo 12, SPSS 28, and AMOS 28.
TLICBF was chosen as the study area for this research for three reasons. First, it is the largest and most popular floral festival of its kind in China and also one of three top locations to view cherry blossoms in the world. Second, as with the National Cherry Blossom Festival in Washington, D.C., TLICBF also has its roots in Japan, or in other words, the festival has an international connotation even though it is held in a Chinese city. Third, the festival offers different cultural and recreational activities beyond just viewing cherry blossoms. This diversity of activities makes it meaningful to examine motivations, benefits, and other variables in SEMs.

1.1. Motivation, Attitude, and Overall Satisfaction

Travel motivation can be defined as factors or needs that drive people to travel and to engage in tourism activities [13]. It is a “state of need, a condition that exerts a push on the individual towards certain types of action that are seen as likely to bring satisfaction” [14] (p. 16). There are four types of driving factors or motivators: physical, cultural, interpersonal, and status and prestige [15], which can be grouped into two categories: push and pull, with the former including interpersonal motivators and status and prestige motivators and the latter including physical motivators and cultural motivators. It is these motivators that come into play to cause an individual to travel. For some people, push factors may weigh more than pull factors, while the opposite is true for some others. Basically, it is both push and pull factors that drive an individual to travel [16].
Attitude is “a learned predisposition to respond in a consistently favorable or unfavorable manner with respect to a given object” [17] (p. 10), while overall satisfaction (OS) refers to “an overall evaluation based on the total purchase and consumption experience with a good or service over time” [18] (p. 54). The three variables, namely motivation, attitude, and OS, have been examined in previous studies in a way that motivation is antecedent to attitude and OS, while attitude is a variable that predicts OS. For example, one study [19] examined the causal relationships between motivation, satisfaction, and loyalty among festival attendees in Taiwan, finding that motivation directly affected satisfaction. Another study also found that motivation had a direct impact on attitude among Chinese outbound travelers [20]. Recently, a third study [21] examined the relationships between motivation and attitude among the D.C. National Cherry Blossom Festival attendees, finding that motivation of attending the festival was significantly related to attendee’s attitudes toward the festival. Thus, the following three hypotheses were proposed:
H1: 
TLICBF attendees’ motivation of attending the festival will significantly influence their attitudes toward the festival.
H2: 
TLICBF attendees’ motivation of attending the festival will significantly predict their OS with the festival.
H3: 
TLICFB attendees’ attitudes toward the festival will significantly predict their OS with the festival.

1.2. Past experience, Attitude, Overall Satisfaction, and Loyalty

The interrelationships between past experience, attitude, OS, and loyalty have been widely examined in the literature on tourism, leisure, and recreation. Past experience can refer to the frequency of visits (or first time visit vs. repeat visits) to the same destination or previous experiences (which may be positive or negative) with other similar destinations [22]. It is argued that “the difference between present and past experiences can be a norm used to evaluate tourist satisfaction” [23] (p. 48). Norm theory [24] suggests that past experience can serve as a norm with which the current experience can be compared, whereas satisfaction may result from a positive comparison and dissatisfaction from a negative comparison. This comparison standard can also be applied to the same destination, whereas the disparity between current visit and previous visit can be used to assess satisfaction of an individual’s current trip to the same destination.
Past experience has been commonly used as an antecedent variable when its relationship with other variables such as attitude is examined. For example, a study [25] found that tourists’ previous perceptions of Spaniards were significantly related to their holiday satisfaction as well as their attitude changes. Past experience measured by the frequency of visits was also found in another study [21] to significantly predict cherry blossom festival attendees’ attitudes and their intention to revisit and recommend.
Findings on the association between frequency of visits and OS are mixed. While the majority of studies found that repeaters were more likely than first timers to be satisfied with their visit to a destination, the opposite is true in some other studies, and there are also studies that found no difference between the two groups [19]. In contrast, findings on past experience with other destinations are consistent in that positive comparison always leads to OS [22,23,26]. For example, previous experience with other destinations were significantly associated with attribute satisfaction, which, in turn, significantly predicted OS in a study that comparatively examined past experience, OS, and destination loyalty in two national parks in China [22]. Based on these findings, the following four hypotheses were proposed:
H4: 
Positive comparison of the TLICBF will significantly influence TLICBF attendees’ attitudes toward the festival.
H5: 
Frequency of visits will be significantly related to attitudes.
H6: 
Positive comparison of the TLICBF will significantly influence OS.
H7: 
Frequency of visits will be significantly associated with OS.
OS has been found to be consistently associated with destination loyalty in previous studies. That is, the more satisfied an individual, the more likely it is that he/she will revisit the destination, recommend the destination to others, and speak positively about the destination. OS was also found to significantly influence WTP, another type of behavioral intention [27] that has been less researched compared to behavioral intentions and is measured by revisit intention and word of mouth [22]. For example, tourists were more likely to pay more if they were more satisfied with their overall experience in Lushan, a famous national park in China [22]. Another study [28] found that OS had the most significant impact on visitors’ willingness to pay higher entry fees to the Annapurna conservation area in Nepal. These findings led to two hypotheses being proposed as follows:
H8: 
OS will significantly predict loyalty measured by revisit intentions and word of mouth.
H9: 
OS will significantly predict WTP.

2. Materials and Methods

2.1. Study Area

The study area of the TLICBF is located in Taihu Lake, Wuxi City, Jiangsu Province (Figure 1). The lake is the third largest freshwater lake in China, with an area of 2250 square kilometers. The lake is home to 90 islands/islets, including Yuantouzhu (also called Turtle Head Peninsula), the most popular scenic area of the lake, with over 30,000 cherry trees of different species planted. The first 1500 cherry trees were planted in the peninsula in 1988 by over 400 Japanese sponsored by the Sino-Japanese Cherry Plantation Association, whose goal was to promote cultural understanding and friendship between Japan and China through the planting of cherry trees [29]. Thus, cherry trees in the island not only symbolize the charm of nature but also the friendship between the two countries. It is said that Yuantouzhu is among the top three places in the world to view cherry blossoms (the other two are Hirosaki, Japan, which hosts the Hirosaki Cherry Blossom Festival, and the Tidal Basin in Washington, D.C., the home of the National Cherry Blossom Festival) [30].

2.2. Questionnaire

A questionnaire was developed based on previous studies [3,21,22]. This questionnaire consisted of three sections. Section one asked questions about festival attendees’ socio-demographic characteristics and trip information. Section two included questions on attitude, OS, and festival loyalty, while section three involved three open-ended questions on WTP, motivation, and benefit. Specifically, in section three, survey participants were asked to indicate how much they would like to pay as an entrance fee for attending the festival if attending the festival is free of charge, why they came to the festival, and what benefits they would obtain from attending the festival.

2.3. Measures

Attendees’ past experience was measured by frequency of visits as well as by comparison of their current visit with their most recent visit. In terms of motivation, in addition to the open-ended question to qualitatively derive attendees’ motivation for attending the festival, their motivation was also quantitatively measured by asking them to circle a point on a percentage scale ranging from 0 (cherry blossoms are not the reason for attending the festival) to 100 (cherry blossoms are the only reason for attending the festival) [21,31]:
0 10 20 30 40 50 60 70 80 90 100
+---------+----------+---------+----------+---------+--------+---------+----------+---------+----------+
Attendees’ attitudes toward the festival were measured by 16 items adopted from previous studies [3,21]. Example items are “the cherry blossoms can beautify and enhance the city’s image” and “viewing cherry blossoms can increase my love of nature”. Festival loyalty was measured by the three traditionally used items (i.e., revisiting, recommending, and speaking positively) and one less-used item on sharing with friends via social media. Finally, OS was measured by a single item: “overall, I am satisfied with my visit to the TLICBF”. The single-item measure of OS has been used in many other studies [22,32,33,34]. Survey participants were asked to indicate how much they disagreed or agreed with each of these items on a 5-point Likert scale (1 = strongly disagree, 5 = strongly agree).

2.4. Data Collection

Data were collected during the period of the festival from 1 March to 1 May 2019. Surveys were conducted onsite using convenience sampling method by the lead author of this paper in collaboration with Wuxi Wanda International Travel Agency, Jiangnan University, Wuxi Taigong Nursing Home, Wuxi New Liangxi Education Group Ltd., Wuxi Wenlv Group, and Taihu Sanatorium of Jiangsu Province, China. Specifically, one person in a group who had the most recent birthday and was 18 years of age or older was asked to complete the questionnaire (an exit survey), following the USDA National Visitor Use Monitoring (NVUM) Program to assure randomness.
A total of 485 questionnaires were distributed during the festival period. Of this number, 417 were collected onsite, resulting in a return rate of 86%. Of the 417 returned questionnaires, five were deleted due to systematic missing responses, resulting in 412 usable questionnaires for analysis, including 237 questionnaires completed by locals and 175 by tourists.

2.5. Data Analysis

After the five incomplete questionnaires were removed, missing data patterns were random, ranging between 0.5 and 2.4%, which can be considered inconsequential [35]. Thus, missing data were not replaced with any imputing methods, and all analyses were conducted with missing data omitted using case-wise deletion. In addition, data skewness and kurtosis used for SEM were also tested, with the absolute values of all SEM variables less than two and three for skewness and kurtosis, respectively, implying the appropriateness of the data for SEM analyses [36].
Data analysis consisted of five steps. First, the stated motivations and benefits by locals and tourists were identified with word frequencies visualized using NVivo 12. Second, the whole sample was factor analyzed using principal components analysis with varimax rotation. An eigenvalue of 1.00 or more was used to identify factors. This study’s sample size (>400) is good for factor analysis [37]. A factor loading of 0.50 and above was chosen for a factor [38]. In addition, an item with a cross loading of 0.15 or more was excluded from further analysis [39].
Third, t-tests were conducted between locals and tourists to examine the differences and similarities between the two groups in motivation, past experience, attitude, OS, loyalty, and WTP. Fourth, the measurement model was tested using confirmatory factor analysis (CFA). Three parameters—composite reliability (CR), average variance extracted (AVE), and maximum shared variance (MSV)—were used to assess the construct’s reliability and validity. Basically, CR > 0.70, AVE > 0.5, and AVE > MSV indicate good internal consistency, convergent validity, and discriminant validity, respectively [40].
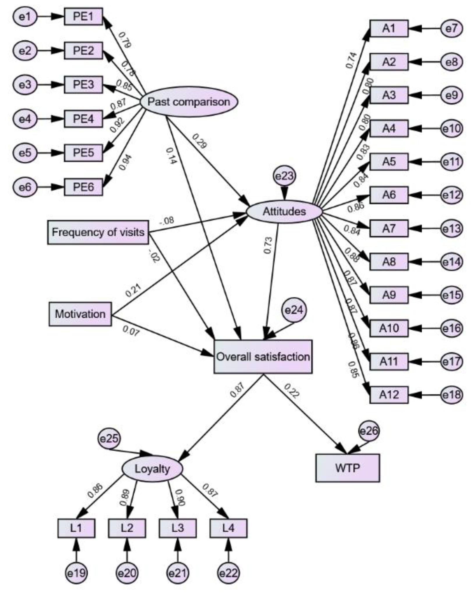
Fourth, a SEM was built to examine the relationships among past experience, motivation, attitude, OS, and loyalty (intention to revisit/word of mouth and WTP), with past experience (frequency of visits and past comparison) and motivation as antecedent variables [22]. A conceptual SEM model is presented in Figure 2.
Finally, a multiple group analysis of SEM was conducted to see if the relationship magnitude between a pair of variables is statistically different between locals and tourists. The critical ratio > 1.96 or <−1.96 indicates that a significant difference exists in the pair of variables between the two groups [21].

3. Results

3.1. Socio-Demographic Characteristics

Table 1 presents the socio-demographic characteristics of the survey participants. The majority of participants were females (60.4% females vs. 39.6% males), particularly for locals (67.7% females and 32.3% males vs. 50.6% females and 49.4% males for tourists). Most attendees (70.6%) were aged 25 to 44 (72.6% for locals vs. 67.9% for tourists) and were well-educated, with 85.4% of locals and 79.6% of residents having at least one bachelor’s degree or over. In terms of income, a small number of participants (6.7%) reported an income less than CNY 12,000 (7.0% for locals vs. 6.4% for tourists) while 18.4% reported an income over CNY 100,000+ (14.8% for locals vs. 23.3% for tourists), with the rest of 74.8% having an income between CNY 12,001 and CNY 100,000 (78.2% for locals vs. 70.3% for tourists).

3.2. Qualitative Analysis of Motivations and Benefits

In order to further understand major factors driving people to attend the festival and associated benefits, survey participants were asked to answer the open-ended questions about their major motivations for attending the festival and major benefits from attending the festival. Figure 3 and Figure 4 present frequency of words on motivations and Figure 5 and Figure 6 on benefits reported most frequently by each group (only the 50 most frequently used words were visualized using NVivo 12). Table 2 presents percentages of the 30 most frequently used words regarding motivations and benefits for locals and tourists.
Both groups stated that viewing cherry blossoms was their most important reason for attending the festival although this is more a case for locals than for tourists. As Table 2 shows, the top three words are “view”, “cherry”, and “blossom” for both groups, accounting for 42.04% for locals and 31.43% for tourists. In addition, locals were more likely than tourists to attend the festival for taking photos, tasting gourmets, and enjoying outings in spring although these were also major motivators for tourists. Other common motivators for both groups include relaxation, family togetherness, with friends, and natural scenery and beauty.
In terms of benefits, attending the festival was considered to be the source of mind pleasure, which is among the top benefits stated by both groups, with the two words “mind” and “pleasure” accounting for 18.75% and 12.46% of the total percentage, respectively. Another frequently mentioned benefit is related to beauty (4.72% for locals vs. 3.89% for tourists), which refers to the experience of natural beauty or the role of cherry blossoms in city beautification. Other common benefits for both groups include relaxation, learning knowledge about cherry blossoms, increase of environmental awareness, sharing of photos and videos via social media, family relationship enhancement, etc.
Although locals were more likely than tourists to attend the festival for viewing the blossoms, motivations expressed by the two groups are quite comparable, which makes it possible to develop one Likert-scale measurement that applies to both groups (see Appendix A). A total of 21 motivation items are outlined. Of them, nine are pull motivators, and twelve are push motivators. The eight pull motivators relate to the supply side (cherry blossoms, close to nature, scenic beauty, sightseeing, spring outing, fresh air, gourmet, take photos/videos, and cultural activities and performances), while the twelve push motivators reflect festival attendees’ needs for relaxation, body and mind pleasure, being with friends, family togetherness, etc. In addition, a total of 25 items measuring benefits are outlined in Appendix B. These items are categorized into two groups: self-benefits (relax, take photos/videos, body and mind pleasure, learn more about flowers/cherry blossoms, etc.) and social benefits (beautify the city, attract tourists, enhance image, etc.).

3.3. Factor Analysis

Results of factor analysis are presented in Table 3. One item, “I felt it was an invaluable experience by attending the festival”, was removed and excluded from further analysis because of it being cross loaded on two factors (loading difference < 0.15). Approximately 82% of the total variance was explained, with the first factor “attitudes” accounting for the majority (57.5%) of the total variance, followed by “past comparison” (17.1%) and “loyalty” (4.4%). The KMO of 0.96 and p < 0.001 suggest a good fit of the data for factor analysis. In addition, Cronbach’s alpha value for each factor is much higher than 0.70, implying excellent construct reliability.

3.4. t-Tests

Results of t-tests are presented in Table 4. As shown, both groups were not significantly different from each other in the three subscales: past comparison, attitudes and loyalty, and in OS. However, they differed significantly (albert at the significant level of 0.1) in motivation and WTP. Specifically, locals tended to be more likely than tourists to attend the festival because of cherry blossoms while paying less WTP than tourists.

3.5. Measurement Models

Table 5 presents CR, AVE, and MSV for locals, tourists, and the two groups combined. The CR is above 0.70 and AVE is above 0.50 for all subscales for each group. AVE is consistently greater than MSV except AVE of 0.71 for the attitude subscale in the aggregated group, which is slightly less than MSV of 0.73 for loyalty ⟷ attitudes, and AVE of 0.74 (attitudes), 0.65 (past comparison), and 0.74 (loyalty) for tourists are lower than MSV of 0.84 for loyalty ⟷ attitudes, respectively. Thus, the three subscales for each analysis group have a very good composite reliability and convergent validity and a moderate to good discriminant validity.
Before the multiple group comparison analysis is conducted, the measurement invariance between locals and tourists should be tested. The test results are presented in Table 6. Both the unconstrained and constrained measurement models had a fair goodness of fit with χ2/df less than 4, RMSEA less than 0.10, and other indices such as IFI and CFI close to 0.90. In addition, the chi-square difference of 33.3 between the two models was not significant (p > 0.05). This suggests that the measurement model was invariant for both locals and tourists, indicating it is appropriate for a multi-group analysis.

3.6. Structural Models

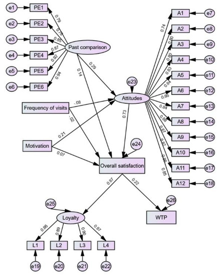
Figure 7, Figure 8 and Figure 9 present SEMs for the aggregated data, locals, and tourists, respectively. The model fit parameters are presented in Table 7. As shown, the data fit the model well for each group with the ratio χ2/df less than 5, RMSEA close to 0.10, and IFI and CFI close to 0.90.
Interestingly, the relationship patterns and regression weights are highly similar across locals, tourists, and the aggregated. Specifically, motivation was significantly and positively related to attitudes (p < 0.01 for both locals and tourists), supporting H1: “TLICBF attendees’ motivation of attending the festival will significantly influence their attitudes toward the festival”. However, the relationship between motivation and OS was not significant (p > 0.05). Thus, H2: “TLICBF attendees’ motivation of attending the festival will significantly predict their OS with the festival” was not supported. It should be noted that attitudes not only significantly and positively influenced OS but also mediated the impact of past comparison on OS. Thus, in addition to its direct impact on OS, past comparison also had an indirect impact on OS through its impact on attitudes (p < 0.01 for locals, p < 0.001 for tourists). In contrast, past experience measured by frequency of visits was not significantly related to attitudes or to OS (p > 0.05). Therefore, H3: “TLICFB attendees’ attitudes toward the festival will significantly predict their OS with the festival”, H4: “Positive comparison of the TLICBF will significantly influence TLICBF attendees’ attitudes toward the festival”, and H6: “Positive comparison of the TLICBF will significantly influence OS” were fully supported, while H5: “Frequency of visits will be significantly related to attitudes” and H7: “Frequency of visits will be significantly associated with OS” were rejected. Finally, OS was found to be significantly and positively associated with loyalty (p < 0.001) and WTP (p < 0.001 for locals and p < 0.01 for tourists), supporting H8: “OS will significantly predict loyalty measured by revisit intentions and word of mouth” and H9: “OS will significantly predict WTP”. Results of hypothesis tests are summarized in Table 8, and direct effect, indirect effect, and total effect are presented in Table 9.

3.7. Structural Comparisons between Locals and Tourists

The regression weights that link two variables in Figure 8 (locals) are visually similar to those shown in Figure 9 (tourists) except for the pair linking past comparison with attitudes, which was 0.20 for locals and 0.42 for tourists. However, this link strength was not significantly different after running the multiple group comparison analysis (with a z score of 0.956). As with the regression weights between past comparison and attitudes, no significant differences were found for all other path coefficients between the two groups.

4. Discussion

At least five interesting findings from this study deserve further discussions. First, locals and tourists were not significantly different from each other in their attitudes toward the festival, past comparison of the festival quality, motivation (quantitatively measured by percentages ranging from 0 to 100), OS, and loyalty (measured by behavioral intentions), and WTP (another type of loyalty). In addition, no significant differences existed between the two groups in the regression magnitudes based on the SEM multiple group comparison analysis. This suggests that both locals and tourists not only shared similar perceptions about TLICBF (as reflected by the t-tests) but also similar destination loyalty formation process (as reflected by the multiple group comparison analysis). This high consistency is in a sharp contrast not only with the literature on attitudes toward tourism development but also on pro-environmental behaviors between residents/local visitors and tourists, whereas attitudes held by residents/local visitors are hardly similar to attitudes held by tourists [10,11,12]. For example, local visitors were found to be more likely to engage in the pro-environmental behaviors in nature-based destinations than tourists due to their moral considerations and obligations [11]. That said, locals in this study were more likely than tourists to attend the festival because of the cherry blossoms (p < 0.1), suggesting cherry blossoms meant more for locals than for tourists. This finding is in line with one study (though not related to cherry blossoms) that found that residents were more highly motivated to attend light festivals than visitors [41].
Second, in terms of past experience, it is the past comparison of the festival quality, not the frequency of visits, that influenced OS. That is, the festival attendees would be more satisfied if they felt their current experience with the festival was better when compared with their past experience with the festival. This finding endorses previous studies that also found that frequency of visits had no significant impact on OS [22,42,43], while past comparison had [23]. This implies that both first timers and repeaters were satisfied with their experience with the festival, or in other words, festival attendees’ satisfaction does not diminish nor increase significantly with their frequency of visits. This phenomenon may be explained by the uniqueness of the festival, whereas the cherry blossoms are always visually pleasant for festival attendees regardless of how many times they have attended [19]. Uniqueness also plays an important role in determining a destination’s lifecycle. It is argued that ‘‘only in the case of the truly unique area could one anticipate an almost timeless attractiveness’’ [44] (p. 9), and thus, a destination with unique charismatic resources (i.e., cherry blossoms) can permanently attract people to visit [45].
Third, motivation’s direct impact on OS was not significant. However, its impact on attitudes was significant. Thus, motivation had an impact on OS indirectly through its impact on attitudes, supporting previous studies that the two variables were indirectly correlated with each other [22,46,47]. It should be noted that motivation in the SEMs was measured as a single variable that reflects the importance of cherry blossoms and not measured with multiple items in a Likert scale typically used in the literature. Thus, such a comparison should be made cautiously.
Fourth, loyalty has been commonly measured with three items (revisiting, recommending, and speaking positively), and this study introduced a fourth item, i.e., sharing experience in social media, which was statistically grouped with the other three items using factor analysis, suggesting this new item is conceptually similar to the other three items, and future research may need to develop more items on eWOM to reflect the multiple dimensional nature of loyalty. Indeed, a number of respondents mentioned that taking festival photos and videos to share with friends via social media as part of their motivations and benefits as will be discussed below. In addition, another type of loyalty—WTP, which has been less researched in the literature—was also tested in the SEM models. Interestingly, while OS significantly and positively predicted both loyalty and WTP, the regression weights were significantly different, with the relationship strength between OS and loyalty being significantly stronger than that between OS and WTP for both groups (p < 0.001, z = 3.276 for locals vs. p < 0.05, z =2.254). This suggests that festival attendees “may be prone to saying positive things about a destination while being a little conservative when asked to pay” [22] (p. 14).
Fifth, and finally, this study asked participants to report the major motivators that drove them to come to the festival and the major benefits they may attain from attending the festival. It is argued that people often travel for multiple reasons, which can be better understood by directly asking them why they travel [48,49]. This eliciting approach allows for the identification of all possible motivators that can then be used to create a measurement scale based on a further distillation of major motivators stated by participants. This qualitative approach of deriving cherry blossom festival motivations is a response to the call made by a previous study that “research is needed to develop a full-scale measurement that consider both the pull and push aspects of motivation” [21] (p. 65) for attending a cherry blossom festival. It is hoped that motivations elicited from the study participants would be used to create a Likert-style measurement that can be used in a follow-up survey study or can be used by other studies related to cherry blossoms. Unfortunately, a replica survey with the new measurement scale has not been conducted yet due to the outbreak of COVID-19. Future research needs to test the reliability and validity of the motivation measure and benefit measure among attendees of the festival or other cherry blossoms/floral festivals in China.

5. Conclusions

Urban tourism is often perceived as “gray tourism” because of its urban settings featured by built environments [4]. However, such “gray tourism” usually involves urban forests as green elements/ingredients. As a unique component of urban forests, cherry blossoms play an important role in enhancing the image of a city, beautifying the urban landscape and providing the opportunity for people to feel the charm of nature and experiencing the beauty of life. However, studies on cherry blossoms are limited, and few if any have been conducted in the context of China. As such, this study for the first time comparatively examined festival attendees’ perceptions of the TLICBF, the largest and most popular cherry blossom festival in China. It is our hope to “cast a brick to attract jade” so that more studies of cherry blossoms would be conducted in the context of China and other parts of the world. For example, a cross-cultural comparison study may be conducted of the two festivals: the National Cherry Blossom Festival in Washington, D.C., and the TLICFB because the two festivals share something in common (i.e., a cultural linkage to Japan, each being one of most popular festivals in the world, and many opportunities to experience various cultural and recreational activities besides viewing the cherry blossoms) but in different cultural contexts.

5.1. Research Implications

This study is of significant methodological and managerial implications. Methodologically, a mixed method involving comparative quantitative analysis (t-tests and SEMs) and qualitative analysis (word clouds) was used, allowing for a better understanding of locals and tourists in their perceptions of the festival. Managerially, since viewing the cherry blossoms for body and mind pleasure is the most important reason for most attendees, maintaining/enhancing the quality of the blossoms and the festival should be the top priority of the city. Additionally, the festival needs to provide opportunities for attendees to learn more about cherry trees/blossoms in terms of their planting and maintenance, varieties/species, and importance as a link for cultural understanding and friendship between China and Japan so as to increase attendees’ knowledge about cherry trees, environmental awareness, and love of nature.

5.2. Research Limitations and Future Research Needs

Although this study is of significant methodological and managerial implications as discussed above, it is not without limitations as with many other studies. First, this study used a convenience sampling method for data collection, which may result in biases of results because the sample was not chosen at random [21]. One approach to reducing the sampling bias is to increase the sample size, which should be considered in future research. Second, motivation in the statistical analyses was measured using a percentage scale ranging from 0 (cherry blossoms are not the reason for attending the festival) to 100 (cherry blossoms are the only reason for attending the festival). This measure is more reflective of the pull aspect than the push aspect of the cherry blossom festival. Thus, the full-scale measurement developed in this paper that includes items measuring both the pull and push motivations needs to be used in future studies [21]. Third, the generalizability of this study’s findings may be limited and may not be applicable to other cities in China or other types of festivals because this study was carried out in only a single city in the country.

Author Contributions

Conceptualization, methodology, and formal analysis, J.L. and J.D.; validation, F.Z.; investigation, Y.L., Y.Z. and W.H.; resources, W.H.; data curation, Y.L.; writing—original draft preparation, Y.Z. and Y.L.; writing—review and editing, J.D. and C.P.; visualization, J.D. and C.P. All authors have read and agreed to the published version of the manuscript.

Funding

This research was funded by Zhejiang Soft Science Research Program, P.R. China (grant number 2022C35090) and by National Forestry and Grassland Administration Soft Science Project (grant number 2020131027).

Institutional Review Board Statement

Ethical review and approval were waived for this study due to the study being reviewed and approved by the festival.

Informed Consent Statement

Not applicable.

Data Availability Statement

The data presented in this study are available on request from the corresponding authors.

Acknowledgments

We would like to thank Wuxi Wanda International Travel Agency, Jiangnan University, Wuxi Taigong Nursing Home, Wuxi New Liangxi Education Group Ltd., Wuxi Wenlv Group, and Taihu Sanatorium of Jiangsu Province, and Wuxi Culture, Radio, Film and Tourism Bureau for their help with the data collection.

Conflicts of Interest

The authors declare no conflict of interest.

Appendix A. Cherry Blossom Festival Motivation Measurement

Table A1. Subscales and items for the motivation measurement.
Table A1. Subscales and items for the motivation measurement.
ItemStrongly DisagreeMildly DisagreeNeutralMildly AgreeStrongly Agree
No.Pull
1View cherry blossoms12345
2Close to nature12345
3Scenic beauty 12345
4Sightseeing 12345
5Fresh air12345
6Spring outing 12345
7Gourmet 12345
8Take photos/videos 12345
9Cultural activities and performances
Push12345
10Relax12345
11Body and mind pleasure 12345
12Promote relationship with friends12345
13Family togetherness 12345
14Learn more about cherry blossoms12345
15Share experience in social media12345
16Self-cultivate12345
17Socialize 12345
18Making friends12345
19Enhance quality of life12345
20Fitness 12345
21Childhood memory 12345

Appendix B. Cherry Blossom Festival Benefits Measurement

Table A2. Subscales and items for benefits measurement.
Table A2. Subscales and items for benefits measurement.
ItemStrongly DisagreeMildly DisagreeNeutralMildly AgreeStrongly Agree
No.Self-benefits
1Relax12345
2Take photos/videos12345
3Body and mind pleasure12345
4Broaden knowledge 12345
5Learn more about flowers/cherry blossoms12345
6Develop interests in observing flowers12345
7Share in social media 12345
8Harmony with nature12345
9Enhance friendships 12345
10Enhance parent–child relationship 12345
11Enhance quality of life12345
12Increase my desire to live a better life12345
13Enjoy the beauty of nature 12345
14Increase kids’ love of nature12345
15Socialize 12345
16Learn more about the history between China and Japan12345
17Have a great time12345
18Social Benefits12345
19Beautify the city 12345
20Attract tourists 12345
21Stimulate domestic demands12345
22Enhance images 12345
23Increase environmental awareness 12345
24Increase residents’ pride12345
25Increase the friendship between China and Japan12345

References

  1. Miller, R.W. Urban Forestry: Planning and Managing Urban Greenspaces; Prentice-Hall: Englewood Cliffs, NJ, USA, 2002; p. 27. [Google Scholar]
  2. Law, C.M. Urban Tourism: The Visitor Economy and the Growth of Large Cities, 2nd ed.; Continuum: New York, NY, USA, 2002; p. 4. [Google Scholar]
  3. Deng, J.; Arano, K.G.; Pierskalla, C.; McNeel, J. Linking urban forests and urban tourism: A case of Savannah, Georgia. Tour Anal. 2010, 15, 167–181. [Google Scholar] [CrossRef]
  4. National Cherry Blossom Festival. Available online: https://nationalcherryblossomfestival.org/about-us/ (accessed on 20 March 2022).
  5. McClellan, A. The Cherry Blossom Festival: Sakura Celebration; Bunker Hill Publishing Inc.: Piermont, NY, USA, 2005; p. 15. [Google Scholar]
  6. Bourdeau, L.; de Coster, L.; Paradis, S. Measuring satisfaction among festival goers: Differences between tourists and residents as visitors to a music festival in an urban environment. Int. J. Arts Manag. 2001, 3, 40–50. [Google Scholar]
  7. Woosnam, K.M.; Jiang, J.; Van Winkle, C.; Kim, H.; Maruyama, N.E. Explaining festival impacts on a hosting community through motivations to attend. Event Manag. 2016, 20, 11–25. [Google Scholar] [CrossRef]
  8. Quillian, E.S. Residents’ and Tourists’ Motivations, Attachment, and Perceived Impacts at U.S. Festivals: A National Panel Study. Unpublished. Master’s Thesis, University of Georgia, Athens, GA, USA, 2019. [Google Scholar]
  9. Deng, J.; Pierskalla, C. Impact of past experience on perceived value, overall satisfaction, and destination loyalty: A comparison between visitor and resident attendees of a festival. Event Manag. 2011, 15, 163–177. [Google Scholar] [CrossRef]
  10. Harrill, R. Residents’ attitudes toward tourism development: A literature review with implications for tourism planning. J. Plan. Lit. 2004, 18, 251–266. [Google Scholar] [CrossRef]
  11. Li, Q.; Wu, M.-Y. Rationality or morality? A comparative study of pro-environmental intentions of local and nonlocal visitors in nature-based destinations. J. Destin. Mark. Manag. 2019, 11, 130–139. [Google Scholar] [CrossRef]
  12. Deng, J.; Bender, M.Y. Visitors’ Perceptions of Tourism Development in West Virginia. Available online: https://www.fs.usda.gov/treesearch/pubs/13856 (accessed on 5 September 2022).
  13. Pizam, A.; Neumann, Y.; Reichel, A. Tourist satisfaction. Ann. Tour. Res. 1979, 6, 195–197. [Google Scholar] [CrossRef]
  14. Moutinho, L. Consumer behaviour in tourism. Eur. J. Mark. 1987, 21, 3–44. [Google Scholar] [CrossRef]
  15. McIntosh, R.W.; Goeldner, C.R. Tourism: Principles, Practices, Philosophies, 5th ed.; John Wiley: New York, NY, USA, 1986; p. 20. [Google Scholar]
  16. Dann, G. Anomie, ego-enhancement and tourism. Ann. Tour. Res. 1977, 4, 184–194. [Google Scholar] [CrossRef]
  17. Fishbein, M.; Ajzen, I. Belief, Attitude, Intention, and Behaviour: An Introduction to Theory and Research; Addison-Wesley: Boston, MA, USA, 1975; p. 10. [Google Scholar]
  18. Anderson, E.W.; Fornell, C.; Lehmann, D.R. Customer satisfaction, market share, and profitability: Findings from Sweden. J. Mark. 1994, 58, 53–66. [Google Scholar] [CrossRef]
  19. Lee, T.; Hsu, F. Examining how attending motivation and satisfaction affects the loyalty for attendees at aboriginal festivals. Int. J. Tour. Res. 2011, 15, 1522–1970. [Google Scholar] [CrossRef]
  20. Hsu, C.H.C.; Cai, L.A.; Li, M. Expectation, motivation, and attitude: A tourist behavioral model. J. Travel Res. 2010, 49, 282–296. [Google Scholar] [CrossRef]
  21. Li, J.; Deng, J.; Pierskalla, C. Impact of attendees’ motivation and past experience on their attitudes toward the National Cherry Blossom Festival in Washington, D.C. Urban For. Urban Green. 2018, 36, 57–67. [Google Scholar] [CrossRef]
  22. Yuan, J.; Li, J.; Deng, J.; Arbogast, D. Past Experience and Willingness to Pay: A Comparative Examination of Destination Loyalty in Two National Parks, China. Sustainability 2021, 13, 8774. [Google Scholar] [CrossRef]
  23. Yoon, Y.; Usyal, M. An examination of the effects of motivation and satisfaction on destination loyalty: A structural model. Tour. Manag. 2005, 26, 45–56. [Google Scholar] [CrossRef]
  24. LaTour, S.A.; Peat, N.C. Conceptual and methodological issues in consumer satisfaction research. Adv. Consum. Res. 1979, 6, 31–35. [Google Scholar]
  25. Gomez-Jacinto, L.; Martin-Garcia, J.S.; Bertiche-Haud’Huyze, C. A model of tourism experience and attitude change. Ann. Tour. Res. 1999, 26, 1024–1027. [Google Scholar] [CrossRef]
  26. Weaver, P.A.; Weber, K.; McCleary, K.W. Destination evaluation: The role of pervious travel experience and trip characteristics. J. Travel Res. 2007, 45, 333–344. [Google Scholar] [CrossRef]
  27. Tanford, S. Antecedents and outcomes of hospitality loyalty: A meta-analysis. Cornell Hosp. Q. 2016, 57, 122–137. [Google Scholar] [CrossRef]
  28. Baral, N.; Stern, M.J.; Bhattarai, R. Contingent valuation of ecotourism in Annapurna conservation area, Nepal: Implications for sustainable park finance and local development. Ecol. Econ. 2008, 66, 218–227. [Google Scholar] [CrossRef]
  29. CGTN. The Most Beautiful Cherry Valley: Yuantouzhu Island. Available online: https://news.cgtn.com/news/2020-01-18/The-Most-Beautiful-Cherry-Valley-Yuantouzhu-Island--NlA3qBcNQQ/index.html (accessed on 18 January 2020).
  30. Wuxi: One of the Top Three Places to View Cherry Blossoms. Available online: https://www.163.com/dy/article/G43K8NMC0544PSP9.html (accessed on 26 September 2022).
  31. Tyrrell, T.J.; Johnston, R.J. A framework for assessing direct economic impacts of tourists events: Distinguishing origins, destinations, and causes of expenditures. J. Travel Res. 2001, 40, 94–100. [Google Scholar] [CrossRef]
  32. Pinto, P.; Silva, J.A.; Mendes, J.; Guerreiro, M. Tourist Satisfaction and Destination Loyalty intention: A Structural and Categorical Analysis. Int. J. Bus. Sci. Appl. Manag. 2006, 1, 25–44. [Google Scholar]
  33. Baloglu, S.; Pekcan, A.; Chen, S.L.; Santos, J. The relationship between destination performance, overall satisfaction, and behavioural intention for distinct segments. J. Qual. Assu. Hosp. Tour. 2003, 4, 149–165. [Google Scholar] [CrossRef]
  34. Bigne, J.E.; Sanchez, M.I.; Sanchez, J. Tourism image, evaluation variables and after-purchase behaviour: Inter-relationship. Tour. Manag. 2001, 22, 607–616. [Google Scholar] [CrossRef]
  35. Schafer, J.L. Multiple imputation: A primer. Stat. Methods Med. Res. 1999, 8, 3–15. [Google Scholar] [CrossRef] [PubMed]
  36. Kline, R.B. Principles and Practice of Structural Equation Modeling, 2nd ed.; Guilford Press: New York, NY, USA, 2005; p. 23. [Google Scholar]
  37. Comrey, A.; Lee, H. A First Course in Factor Analysis, 2nd ed.; Lawrence Erlbaum Associates: Hillsdale, NJ, USA, 1992; p. 51. [Google Scholar]
  38. Hair, J.F.; Black, W.C.; Babin, B.J.; Anderson, R.E. Multivariate Data Analysis, 7th ed.; Prentice Hall: Upper Saddle River, NJ, USA, 2010; p. 9. [Google Scholar]
  39. Hasegawa, T.; Gudykunst, W.B. Silence in Japan and the United States. J. Cross Cult. Psychol. 1998, 29, 668–685. [Google Scholar] [CrossRef]
  40. Fornell, C.; Larcker, D.F. Evaluating structural equation models with unobserved variables and measurement error. J. Mark. Res. 1981, 18, 39–50. [Google Scholar] [CrossRef]
  41. Camprubi, R.; Coromina, L. Residents versus visitors at light festivals in cities: The case of Barcelona. J. Policy Res. Tour. Leis. Events 2019, 11, 455–468. [Google Scholar] [CrossRef]
  42. Zeinali, B.; Jafarpour, M. Does visitors’ demographics, status, length of stay, and travel party affect loyalty indicators? A case of visitors to El-Golu Park, Iran. Eur. J. Hosp. Tour. Res. 2015, 3, 24–40. [Google Scholar]
  43. IEEE. Available online: https://ieeexplore.ieee.org/document/4680205 (accessed on 20 June 2021).
  44. Butler, R.W. The concept of a tourist area cycle of evolution: Implications for management of resources. Can. Geogr. Géographe Can. 1980, 24, 5–12. [Google Scholar] [CrossRef]
  45. Zhong, L.; Deng, J.; Xiang, B. Tourism development and the tourism area life-cycle model: A case study of Zhangjiajie National Forest Park, China. Tour. Manag. 2008, 29, 841–856. [Google Scholar] [CrossRef]
  46. Albayrak, T.; Caber, M. Examining the relationship between tourist motivation and satisfaction by two competing methods. Tour. Manag. 2018, 69, 201–213. [Google Scholar] [CrossRef]
  47. Knight, J.; Song, L.; Gunatilaka, R. Subjective well-being and its determinants in rural China. China Econ. Rev. 2009, 20, 635–649. [Google Scholar] [CrossRef]
  48. Hvenegaard, G.T. Using Tourist Typologies for Ecotourism Research. J. Ecotour. 2002, 1, 7–18. [Google Scholar] [CrossRef]
  49. Holden, A.; Sparrowhawk, J. Understanding the Motivations of Ecotourists: The Case of Trekkers in Annapurna, Nepal. Int. J. Tour. Res. 2002, 4, 435–446. [Google Scholar] [CrossRef]
Figure 1. Location of the study area.
Figure 1. Location of the study area.
Forests 13 01608 g001
Figure 2. A conceptual SEM.
Figure 2. A conceptual SEM.
Forests 13 01608 g002
Figure 3. Stated motivations by locals.
Figure 3. Stated motivations by locals.
Forests 13 01608 g003
Figure 4. Stated motivations by tourists.
Figure 4. Stated motivations by tourists.
Forests 13 01608 g004
Figure 5. Stated benefits by locals.
Figure 5. Stated benefits by locals.
Forests 13 01608 g005
Figure 6. Stated benefits by tourists.
Figure 6. Stated benefits by tourists.
Forests 13 01608 g006
Figure 7. SEM for locals and tourists combined.
Figure 7. SEM for locals and tourists combined.
Forests 13 01608 g007
Figure 8. SEM for locals.
Figure 8. SEM for locals.
Forests 13 01608 g008
Figure 9. SEM for tourists.
Figure 9. SEM for tourists.
Forests 13 01608 g009
Table 1. Socio-demographical characteristics.
Table 1. Socio-demographical characteristics.
LocalsTouristsAggregated
No.%No.%No.%
Gender
 Female 15967.78850.624760.4
 Male 7632.38649.416239.6
Age
 18–24239.8169.4399.6
 25–34 10344.04828.115137.3
 35–446728.66839.813533.3
 45–653816.22917.06716.5
 65+31.3105.8133.2
Education
 Less than high school31.3137.6164.0
 High school or equivalent 3013.33520.66516.4
 Bachelor’s degree 18481.410159.428572.0
 Master’s degree or above 94.02112.4307.6
Income (in CNY)
 Less than 12,000167.0116.4276.7
 12,001–30,0004419.02313.46716.7
 30,001–60,0005925.73620.99523.6
 60,001–80,0002912.62715.75613.9
 80,001–100,0004820.93520.38320.6
 100,000+3414.84023.37418.4
Table 2. Frequency of words for locals and tourists.
Table 2. Frequency of words for locals and tourists.
MotivationsBenefits
Locals %Tourists %Locals%Tourists %
Cherry 15.25Blossom 11.05Pleasure9.44Mind 6.23
Blossom 14.91Cherry 11.05Mind 9.31Pleasure 6.23
View 11.88View 9.33Beauty 4.72Beauty 3.89
Photograph 3.25Spring 3.80Body 4.19Relaxed 3.89
Gourmet 3.14Friends 3.28Nature 3.28Nature 2.72
Spring2.91Outing 3.28Relaxed 2.75Time 2.72
Beauty 2,24Tourism 3.28Enhanced 2.49Great 2.53
Outing 2.24Photograph 2.42Increased 2.23Body 2.33
Relax 2.24Family 2.25Cherry 2.10Cherry 2.33
Family 1.91Gourmet 1.73Life 2.10Enhanced2.33
Togetherness 1.79Togetherness 1.73Scenery 2.10Learned 2.33
Nature 1.68Beauty 1.55Blossom 1.97Blossom 2.14
Feel 1.46Mood 1.55Friends 1.70Family 2.14
Life 1.46Visit 1.55Family 1.57Life 2.14
Enjoy 1.35Relax 1.38Learned 1.57Friends 1.95
Friends 1.35Business 1.21Time 1.57Photos 1.95
Leisure 1.35Mind 1.21Great1.44Increased1.75
Sightseeing 1.35Pleasure 1.21Photos1.44Scenery 1.75
Kids 1.12Scenery 1.21City1.31Experience 1.56
Enrich 1.01Attraction 1.04Enjoyed1.31Joyfulness 1.56
Table 3. Exploratory factor analysis for attitudes, past experience, and loyalty.
Table 3. Exploratory factor analysis for attitudes, past experience, and loyalty.
CodeFactor (Proportion):
Scale Name and Items
Factor
123
Factor 1Attitudes
A1Cherry blossoms can enhance the city’s image0.7700.0810.275
A2Cherry blossoms make the city more attractive0.8200.1280.292
A3The cherry blossom festival increases the pride of the city’s residents 0.8530.1410.208
A4Cherry blossoms can strength people’s awareness of environmental protection0.8280.1780.234
A5Cherry blossoms can enhance the harmony between people and nature 0.8430.1880.217
A6Viewing cherry blossoms can increase my quality of life0.8380.1630.270
A7Viewing cherry blossoms can increase my desire to know more about flowers0.7250.2020.402
A8Viewing cherry blossoms can increase my love of nature0.7450.1800.425
A9Viewing cherry blossoms makes me enjoy the beauty of life0.7430.1380.457
A10Viewing cherry blossoms makes me joyful 0.7340.1250.492
A11Viewing cherry blossoms makes me feel the beauty of nature0.7540.0780.477
A12Viewing cherry blossoms can enrich my leisure experience0.7280.1220.480
* A13I felt it was an invaluable experience by attending the festival0.5570.2040.673
Factor 2Past comparison
PE1Quality of cherry blossoms 0.1180.8550.099
PE2Size of cherry blossoms0.0630.8580.119
PE3Cherry blossoms-related activities 0.1460.8720.129
PE4Organization and management 0.1500.8630.083
PE5Quality of service 0.1570.9030.068
PE6Overall experience0.1670.9090.110
Factor 3Loyalty
L1I am willing to revisit 0.4390.1840.777
L2I am willing to recommend to family and friends 0.4760.1670.775
L3I am willing to say positively about cherry blossoms0.5230.1040.746
L4I am willing to share my experience via social media 0.4670.1110.749
Eigenvalues13.23.91.0
% of variance57.517.14.4
Cumulative % -74.681.7
Standardized Cronbach’s a0.970.950.95
KMO = KMO: 0.96, p < 0.001. * Note. A13 was removed from further analysis due to it being cross loaded on two factors.
Table 4. t-Tests between locals and tourists.
Table 4. t-Tests between locals and tourists.
Subscales/VariablesMeanMean
Difference
tp95% Confidence Interval of the Difference
Locals Tourists
Subscales Past comparison3.873.800.070.6490.517−0.140.28
Attitudes4.194.110.080.9570.339−0.080.24
Loyalty4.194.21−0.03−0.3000.764−0.200.14
VariablesMotivation 78.5174.314.211.860 *0.064−0.248.65
WTP45.3250.51−5.19−1.703 *0.089−11.170.80
Overall satisfaction4.154.19−0.04−0.4290.668−0.230.15
* p < 0.1.
Table 5. Composite reliability, average variance extracted, and maximum shared variance.
Table 5. Composite reliability, average variance extracted, and maximum shared variance.
Composite Reliability (CR)LocalsTouristsAggregated
  Attitudes 0.950.940.97
  Past comparison0.970.960.94
  Loyalty 0.950.920.93
Average variance extracted (AVE)
  Attitudes 0.750.740.71
  Past comparison0.760.650.74
  Loyalty 0.820.740.78
Maximum shared variance (MSV)
Past comparison⟷attitudes 0.080.230.12
Loyalty ⟷ past comparison 0.100.120.11
Loyalty ⟷ attitudes 0.660.840.73
Table 6. Measurement invariance test between locals and tourists.
Table 6. Measurement invariance test between locals and tourists.
Chi-square dfχ2/dfRMSEAIFICFI
Unconstrained measurement model 1488.84123.510.0780.890.89
Constrained measurement model1522.14343.610.0800.890.89
Chi-square difference 33.3 *22
* p > 0.05.
Table 7. SEM parameters.
Table 7. SEM parameters.
Chi-square dfχ2/dfRMSEAIFICFI
Aggregated 1363.362944.640.0940.890.89
Locals1104.492943.780.1080.880.88
Tourists754.172942.570.0950.880.88
Table 8. Results of hypothesis tests.
Table 8. Results of hypothesis tests.
Hypotheses Results
H1: TLICBF attendees’ motivation of attending the festival will significantly influence their attitudes toward the festivalSupported
H2: TLICBF attendees’ motivation of attending the festival will significantly predict their OS with the festival Rejected
H3: TLICFB attendees’ attitudes toward the festival will significantly predict their OS with the festivalSupported
H4: Positive comparison of the TLICBF will significantly influence TLICBF attendees’ attitudes toward the festivalSupported
H5: Frequency of visits will be significantly related to attitudes Rejected
H6: Positive comparison of the TLICBF will significantly influence OSSupported
H7: Frequency of visits will be significantly associated with OS Rejected
H8: OS will significantly predict loyalty measured by revisit intentions and word of mouthSupported
H9: OS will significantly predict WTPSupported
Table 9. Direct effect, indirect effect, and total effect.
Table 9. Direct effect, indirect effect, and total effect.
PathDirect EffectIndirect EffectTotal Effect
Motivation → Attitudes0.21 ***-0.21
0.21 **-0.21
0.21 **-0.21
Attitudes → OS0.73 ***-0.73
0.70 ***-0.70
0.78 ***-0.78
Past comparison → OS0.14 ***0.210.36
0.16 ***0.140.30
0.11 *0.330.44
Past comparison → Attitudes0.29 ***-0.29
0.20 **-0.20
0.42 ***-0.42
OS → Loyalty 0.87 ***-0.87
0.88 ***-0.88
0.86 ***-0.86
OS → WTP0.22 ***-0.22
0.23 ***-0.23
0.19 **-0.19
* p < 0.1, ** p < 0.01, *** p < 0.001. Note: only significant regression weights are included in the table. Values in bold refer to the two groups combined, while values in italics and regular fonts refer to locals and tourists, respectively.
Publisher’s Note: MDPI stays neutral with regard to jurisdictional claims in published maps and institutional affiliations.

Share and Cite

MDPI and ACS Style

Li, J.; Zhong, Y.; Li, Y.; Hu, W.; Deng, J.; Pierskalla, C.; Zhang, F. Past Experience, Motivation, Attitude, and Satisfaction: A Comparison between Locals and Tourists for Taihu Lake International Cherry Blossom Festival. Forests 2022, 13, 1608. https://doi.org/10.3390/f13101608

AMA Style

Li J, Zhong Y, Li Y, Hu W, Deng J, Pierskalla C, Zhang F. Past Experience, Motivation, Attitude, and Satisfaction: A Comparison between Locals and Tourists for Taihu Lake International Cherry Blossom Festival. Forests. 2022; 13(10):1608. https://doi.org/10.3390/f13101608

Chicago/Turabian Style

Li, Jian, Yizhou Zhong, Yanni Li, Wu Hu, Jinyang Deng, Chad Pierskalla, and Fu’an Zhang. 2022. "Past Experience, Motivation, Attitude, and Satisfaction: A Comparison between Locals and Tourists for Taihu Lake International Cherry Blossom Festival" Forests 13, no. 10: 1608. https://doi.org/10.3390/f13101608

APA Style

Li, J., Zhong, Y., Li, Y., Hu, W., Deng, J., Pierskalla, C., & Zhang, F. (2022). Past Experience, Motivation, Attitude, and Satisfaction: A Comparison between Locals and Tourists for Taihu Lake International Cherry Blossom Festival. Forests, 13(10), 1608. https://doi.org/10.3390/f13101608

Note that from the first issue of 2016, this journal uses article numbers instead of page numbers. See further details here.

Article Metrics

Back to TopTop