A Two-Stage DSS to Evaluate Optimal Locations for Bioenergy Facilities
Abstract
1. Introduction
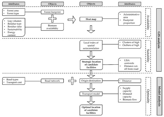
2. Materials and Methods
2.1. GIS Analysis
2.2. Transportation Model Analysis
2.2.1. Transportation Cost Formula
- Tractor–Trailer:
- ○
- A B-train vehicle with a gross weight of 62.50 tonnes;
- ○
- A maximum volume of 300 m3;
- ○
- A tractor purchase price of AUD 300k and a trailer price of AUD 85k;
- ○
- A tractor salvage value of AUD 60k and a trailer value of AUD 8.5k;
- ○
- A 5 y tractor life and 10 y trailer life.
- Operator:
- ○
- A rate of 40 AUD h−1;
- ○
- A 30% fringe benefit.
- Utilization:
- ○
- Two hundred and thirty operating days y−1—1 shift day−1;
- ○
- A maximum 12-h shift−1 with 0 h of shift−1 overtime;
- ○
- An operational delay time of 5% and 95% available time.
- Operation (loaded-unloaded):
- ○
- Class 1 road: 80–85 km h−1 speed and 81.3–41.0 L 100 km−1 fuel consumption;
- ○
- Class 2 road: 60 km h−1 speed and 89.8–48.0 L 100 km−1 fuel consumption;
- ○
- Class 3 road: 40 km h−1 speed and 113.9–55.0 L 100 km−1 fuel consumption;
- ○
- Class 4 road: 20–25 km h−1 speed and 137.9–60.7 L 100 km−1 fuel consumption;
- ○
- A loading/unloading/personal time of 70 min trip−1;
- ○
- An engine idle fuel consumption of 4 L h−1;
- ○
- A chip-weighted density of 425 kg/m3;
- ○
- A moisture content of 40%;
- ○
- A volume with a maximum weight of 89 m3.
- Operating cost:
- ○
- A fuel cost of 1.42 AUD L−1;
- ○
- A maintenance cost of 0.40 AUD km−1;
- ○
- A loan interest rate equal to 10%;
- ○
- Registration costs of 8k AUD y−1, 18k AUD y−1 insurance and 3k AUD y−1 miscellaneous costs;
- ○
- Profit and overhead costs equal to 8%;
2.2.2. Transportation Model
2.3. Study Area and Data Management
2.4. Sensitivity
- A combination of the gate price, harvest and stumpage cost;
- Biomass availability;
- Fuel price.
2.4.1. Gate Price, Harvest and Stumpage Cost
2.4.2. Biomass Availability
2.4.3. Fuel Price
3. Results
3.1. GIS Analysis: Strategic Facility Locations
3.2. Model Analysis: Optimal Facility Location
3.3. Sensitivity Analysis
3.3.1. Gate Price, Harvest and Stumpage Cost
3.3.2. Biomass Availability
3.3.3. Fuel Price
4. Discussion
5. Conclusions
- Location “476” was identified to be the optimal location for bioenergy production from forest biomass across a range of facility capacities.
- The ATCUj of the average facility in Queensland ranges from 33,700 AUD MW−1 at 5 MW capacity to 79,400 AUD MW−1 at 100 MW with an ATDUj of 86 km MW−1 at 5 MW and 341 km MW−1 at 100 MW.
- The sensitivity analysis showed that fuel prices and biomass availability have an influence on the transport cost. Biomass availability also influences the selection of the optimal facility location. At the lowest capacity level and 100% biomass availability, location “801” was the optimal location; with increasing capacity or reduced availability, location “476” was the optimal site.
- The sensitivity analysis also showed that changes in the biomass price and the costs of the supply chain have an impact on the maximum allowable transport distance and cost. In the base case, the maximum allowable transport distance for a facility in Queensland is 89 km MW−1 and the maximum allowable transport cost is 25,200 AUD MW−1.
Author Contributions
Funding
Acknowledgments
Conflicts of Interest
Appendix A
- Harvest cost:
- ○
- 48.25 AUD odt−1: Base case or reference cost value. Calculated according to the weighted average of total native forest biomass (356,376 odt) and plantation forest biomass (756,468 odt) in the case study area of Queensland. The average harvest cost for plantation biomass is estimated to be 38.37 AUD odt−1 according to the average of two case studies in Australia. Case study one is a softwood plantation cut-to-length harvesting system in the Green Triangle, Australia [69] with harvest, extraction and onsite chipping. Case study two is an integrated harvest operation with harvest, extraction and onsite chipping in pine plantations in Western Australia using the Fibreplus method [70]. The harvesting cost of native forest biomass is estimated to be 69.23 AUD odt−1 for Queensland specifically, according to a personal communication [71].
- ○
- 37.29 AUD odt−1: Low-cost case. Calculated according to the weighted average of total native forest and plantation forest biomass in Queensland. The average harvest cost for plantation biomass is estimated to be 22.25 AUD odt−1 according to the average of three case studies in Australia. Case study one is a hardwood plantation cut-to-length harvesting system in the Green Triangle, Australia [69] with harvest, extraction and chipping at the mill. Case study two is a hardwood plantation whole-tree harvesting system in the Green Triangle, Australia [69] with harvest, extraction and chipping at the mill. Case study three is an integrated harvest operation with harvest, extraction and chipping at the mill in pine plantations in Western Australia using the Fibreplus method [70]. The harvesting cost of native forest biomass is estimated to be 69.23 AUD odt−1 for Queensland specifically, according to a personal communication [71].
- ○
- 77.16 AUD odt−1: High-cost case. Calculated according to the weighted average of total native forest and plantation forest biomass in Queensland. The average harvest cost for plantation biomass is estimated to be 80.90 AUD odt−1 according to the average of two case studies in Australia. Case study one is a softwood plantation cut-to-length harvesting system in Victoria with harvest, extraction and roadside chipping (Bruks Chipper) [72]. Case study two is a softwood plantation cut-to-length harvesting system in Victoria with harvest and in-field chipping (Bruks Chipper) [73]. The harvesting cost of native forest biomass is estimated to be 69.23 AUD odt−1 for Queensland specifically, according to a personal communication [71].
- Stumpage cost:
- ○
- 0.00 AUD odt−1: Base case or reference cost value. There is currently no stumpage cost paid to the landowner for forest biomass.
- ○
- 10.00 AUD odt−1: Moderate-cost case based on a trial in Western Australia where the industry was asked what they would pay for biomass from the roadside [74].
- ○
- Gate price:
References
- Australian Government Forests. Wood and Australia’s Carbon Balance. In CRC Greenhouse Accounting; Australian Government Forest and Wood Products Research and Development Corporation: Canberra, Australia, 2006. [Google Scholar]
- ABARES. Australia’s State of the Forests Report 2018; Australian Government Department of Agriculture and Water Resources: Canberra, Australia, 2018.
- Berndes, G.; Abts, B.; Asikainen, A.; Cowie, A.; Dale, V.; Egnell, G.; Lindner, M.; Marelli, L.; Paré, D.; Pingoud, K.; et al. Forest Biomass, Carbon Neutrality and Climate Change Mitigation; European Forest Institute: Joensuu, Finland, 2016. [Google Scholar]
- IEA Bioenergy. Sustainable Production of Woody Biomass for Energy; A Position Paper Prepared by IEA Bioenergy; IEA Bioenergy: Rotorua, New Zealand, 2002; Volume 3. [Google Scholar]
- Sharma, B.; Ingalls, R.G.; Jones, C.L.; Khanchi, A. Biomass supply chain design and analysis: Basis, overview, modeling, challenges, and future. Renew. Sustain. Energy Rev. 2013, 24, 608–627. [Google Scholar] [CrossRef]
- Bridgwater, A.V.; Toft, A.J.; Brammer, J.G. A techno-economic comparison of power production by biomass fast pyrolysis with gasification and combustion. Renew. Sustain. Energy Rev. 2002, 6, 181–246. [Google Scholar] [CrossRef]
- Raison, R.J. Opportunities and impediments to the expansion of forest bioenergy in Australia. Biomass Bioenergy 2006, 30, 1021–1024. [Google Scholar] [CrossRef]
- KPMG. Bioenergy State of the Nation Report; Bioenergy Australia: Canberra, Australia, 2018. [Google Scholar]
- Department of the Environment and Energy. Australian Energy Update 2018; Australian Government: Canberra, Australia, 2018.
- Zhang, F.; Wang, J.; Liu, S.; Zhang, S.; Sutherland, J.W. Integrating GIS with optimization method for a biofuel feedstock supply chain. Biomass Bioenergy 2017, 98, 194–205. [Google Scholar] [CrossRef]
- De Meyer, A.; Cattrysse, D.; Rasinmäki, J.; Van Orshoven, J. Methods to optimise the design and management of biomass-for-bioenergy supply chains: A review. Renew. Sustain. Energy Rev. 2014, 31, 657–670. [Google Scholar] [CrossRef]
- Ghaffariyan, M.R.; Brown, M.; Acuna, M.; Sessions, J.; Gallagher, T.; Kühmaier, M.; Spinelli, R.; Visser, R.; Devlin, G.; Eliasson, L.; et al. An international review of the most productive and cost effective forest biomass recovery technologies and supply chains. Renew. Sustain. Energy Rev. 2017, 74, 145–158. [Google Scholar] [CrossRef]
- Shabani, N.; Akhtari, S.; Sowlati, T. Value chain optimization of forest biomass for bioenergy production: A review. Renew. Sustain. Energy Rev. 2013, 23, 299–311. [Google Scholar] [CrossRef]
- Iakovou, E.; Karagiannidis, A.; Vlachos, D.; Toka, A.; Malamakis, A. Waste biomass-to-energy supply chain management: A critical synthesis. Waste Manag. 2010, 30, 1860–1870. [Google Scholar] [CrossRef]
- Mafakheri, F.; Nasiri, F. Modeling of biomass-to-energy supply chain operations: Applications, challenges and research directions. Energy Policy 2014, 67, 116–126. [Google Scholar] [CrossRef]
- Shi, X.; Elmore, A.; Li, X.; Gorence, N.J.; Jin, H.; Zhang, X.; Wang, F. Using spatial information technologies to select sites for biomass power plants: A case study in Guangdong Province, China. Biomass Bioenergy 2008, 32, 35–43. [Google Scholar] [CrossRef]
- Hock, B.K.; Blomqvist, L.; Hall, P.; Jack, M.; Möller, B.; Wakelin, S.J. Understanding forest-derived biomass supply with GIS modelling. J. Spat. Sci. 2012, 57, 213–232. [Google Scholar] [CrossRef]
- Acuna, M. Timber and biomass transport optimization: A review of planning issues, solution techniques and decision support tools. Croat. J. For. Eng. 2017, 38, 279–290. [Google Scholar]
- Ranta, T. Logging residues from regeneration fellings for biofuel production-a GIS-based availability analysis in Finland. Biomass Bioenergy 2005, 28, 171–182. [Google Scholar] [CrossRef]
- Voivontas, D.; Assimacopoulos, D.; Koukios, E.G. Assessment of biomass potential for power production: A GIS based method. Biomass Bioenergy 2001, 20, 101–112. [Google Scholar] [CrossRef]
- Han, H.; Chung, W.; Wells, L.; Anderson, N. Optimizing biomass feedstock logistics for forest residue processing and transportation on a tree-shaped road network. Forests 2018, 9, 121. [Google Scholar] [CrossRef]
- Anderson, N.; Chung, W.; Loeffler, D.; Jones, J.G. A productivity and cost comparison of two systems for producing biomass fuel from roadside forest treatment residues. For. Prod. J. 2012, 62, 222–233. [Google Scholar] [CrossRef]
- Visser, R.; Berkett, H.; Spinelli, R. Determining the effect of storage conditions on the natural drying of radiata pine logs for energy use. N. Z. J. For. Sci. 2014, 44, 1–8. [Google Scholar] [CrossRef]
- Acuna, M.; Anttila, P.; Sikanen, L.; Prinz, R.; Asikainen, A. Predicting and controlling moisture content to optimise forest biomass logistics. Croat. J. For. Eng. 2012, 33, 225–238. [Google Scholar]
- Noon, C.E.; Daly, M.J. GIS-based biomass resource assessment with BRAVO. Biomass Bioenergy 1996, 10, 101–109. [Google Scholar] [CrossRef]
- Awudu, I.; Zhang, J. Uncertainties and sustainability concepts in biofuel supply chain management: A review. Renew. Sustain. Energy Rev. 2012, 16, 1359–1368. [Google Scholar] [CrossRef]
- Zhang, F.; Johnson, D.M.; Sutherland, J.W. A GIS-based method for identifying the optimal location for a facility to convert forest biomass to biofuel. Biomass Bioenergy 2011, 35, 3951–3961. [Google Scholar] [CrossRef]
- Akhtari, S.; Sowlati, T.; Griess, V.C. Integrated strategic and tactical optimization of forest-based biomass supply chains to consider medium-term supply and demand variations. Appl. Energy 2018, 213, 626–638. [Google Scholar] [CrossRef]
- Perpiña, C.; Martínez-Llario, J.C.; Pérez-Navarro, Á. Multicriteria assessment in GIS environments for siting biomass plants. Land Use Policy 2013, 31, 326–335. [Google Scholar] [CrossRef]
- Comber, A.; Dickie, J.; Jarvis, C.; Phillips, M.; Tansey, K. Locating bioenergy facilities using a modified GIS-based location-allocation-algorithm: Considering the spatial distribution of resource supply. Appl. Energy 2015, 154, 309–316. [Google Scholar] [CrossRef]
- Buchholz, T.; Rametsteiner, E.; Volk, T.A.; Luzadis, V.A. Multi Criteria Analysis for bioenergy systems assessments. Energy Policy 2009, 37, 484–495. [Google Scholar] [CrossRef]
- Jiang, H.; Eastman, J.R. Application of fuzzy measures in multi-criteria evaluation in GIS. Int. J. Geogr. Inf. Sci. 2000, 14, 173–184. [Google Scholar] [CrossRef]
- Woo, H.; Acuna, M.; Moroni, M.; Taskhiri, M.S.; Turner, P. Optimizing the location of biomass energy facilities by integrating Multi-Criteria Analysis (MCA) and Geographical Information Systems (GIS). Forests 2018, 9, 585. [Google Scholar] [CrossRef]
- Delivand, M.K.; Cammerino, A.R.B.; Garofalo, P.; Monteleone, M. Optimal locations of bioenergy facilities, biomass spatial availability, logistics costs and GHG (greenhouse gas) emissions: A case study on electricity productions in South Italy. J. Clean. Prod. 2015, 99, 129–139. [Google Scholar] [CrossRef]
- Mladenović, N.; Brimberg, J.; Hansen, P.; Moreno-Pérez, J.A. The p-median problem: A survey of metaheuristic approaches. Eur. J. Oper. Res. 2007, 179, 927–939. [Google Scholar] [CrossRef]
- Current, J.R.; Re Velle, C.S.; Cohon, J.L. The maximum covering/shortest path problem: A multiobjective network design and routing formulation. Eur. J. Oper. Res. 1985, 21, 189–199. [Google Scholar] [CrossRef]
- Brimberg, J.; Hansen, P.; Mladenović, N.; Taillard, E.D. Improvements and Comparison of Heuristics for Solving the Uncapacitated Multisource Weber Problem. Oper. Res. 2000, 48, 444–460. [Google Scholar] [CrossRef]
- Zhan, F.B.; Chen, X.; Noon, C.E.; Wu, G. A GIS-enabled comparison of fixed and discriminatory pricing strategies for potential switchgrass-to-ethanol conversion facilities in Alabama. Biomass Bioenergy 2005, 28, 295–306. [Google Scholar] [CrossRef]
- Guilhermino, A.; Lourinho, G.; Brito, P.; Almeida, N. Assessment of the Use of Forest Biomass Residues for Bioenergy in Alto Alentejo, Portugal: Logistics, Economic and Financial Perspectives. Waste Biomass Valorization 2018, 9, 739–753. [Google Scholar] [CrossRef]
- Frombo, F.; Minciardi, R.; Robba, M.; Rosso, F.; Sacile, R. Planning woody biomass logistics for energy production: A strategic decision model. Biomass Bioenergy 2009, 33, 372–383. [Google Scholar] [CrossRef]
- Nord-Larsen, T.; Talbot, B. Assessment of forest-fuel resources in Denmark: Technical and economic availability. Biomass Bioenergy 2004, 27, 97–109. [Google Scholar] [CrossRef]
- Freppaz, D.; Minciardi, R.; Robba, M.; Rovatti, M.; Sacile, R.; Taramasso, A. Optimizing forest biomass exploitation for energy supply at a regional level. Biomass Bioenergy 2004, 26, 15–25. [Google Scholar] [CrossRef]
- Van Holsbeeck, S.; Srivastava, S.K. Feasibility of locating biomass-to-bioenergy conversion facilities using spatial information technologies: A case study on forest biomass in Queensland, Australia. Biomass Bioenergy 2020, 139, 105620. [Google Scholar] [CrossRef]
- Anselin, L. Local Indicators of Spatial Association—LISA. Geogr. Anal. 1995, 27, 93–115. [Google Scholar] [CrossRef]
- Dijkstra, E.W. A Note on Two Problems in Connexion with Graphs. Numer. Math. 1959, 1, 269–271. [Google Scholar] [CrossRef]
- [Dataset] Mark Brown (University of the Sunshine Coast, Sippy Downs, QLD, Australia). Personal communication, 22 August 2019.
- NHVR. Common Heavy Freight Vehicle Configurations; National Heavy Vehicle Regulator: Brisbane, Australia, 2019. [Google Scholar]
- RACQ. Annual Fuel Price Report 2019; Royal Automobile Club of Queensland: Eight Mile Plains, Australia, 2020. [Google Scholar]
- Department of Agriculture and Fisheries. Forest Products Pocket Facts—2017; Queensland Government: Brisbane, Australia, 2017.
- Department of Agriculture and Fisheries. Queensland Forest & Timber Industry; Queensland Government: Brisbane, Australia, 2016.
- [Dataset] ABARES Australian Forest and Wood Products Statistics—March and June Quarters 2019. Available online: https://www.agriculture.gov.au/abares/research-topics/forests/forest-economics/forest-wood-products-statistics (accessed on 30 April 2020).
- Lock, P.; Whittle, L. Future Opportunities for Using Forest and Sawmill Residues in Australia; Australian Government Department of Agriculture and Water Resources: Canberra, Australia, 2018.
- Altus Renewables. Available online: https://www.altusrenewables.com (accessed on 5 May 2020).
- Department of the Environment and Energy. Australian Energy Statistics, Table O; Australian Government: Canberra, Australia, 2019.
- [Dataset] ABARES Australian Forest and Wood Products Statistics: March and June Quarters 2018. Available online: https://www.agriculture.gov.au/abares/research-topics/forests/forest-economics/forest-wood-products-statistics (accessed on 5 April 2019).
- [Dataset] Queensland Government Queensland Spatial Catalogue-QSpatial: Agricultural Land Audit-Potential Softwood Plantation Forestry-Queensland. Available online: https://www.daf.qld.gov.au/archive/business-priorities/environment/ag-land-audit (accessed on 9 September 2019).
- [Dataset] Queensland Government Open Data Portal: Agricultural Land Audit-Potential Native Forestry-Queensland 2019. Available online: https://www.data.qld.gov.au/dataset/agricultural-land-audit-queensland-series/resource/7ea4aeec-54bf-4fcc-9cd2-827d984163d (accessed on 9 September 2019).
- [Dataset] ABARES Forests of Australia. Available online: http://www.agriculture.gov.au/abares/forestsaustralia/forest-data-maps-and-tools/spatial-data/forest-cover (accessed on 9 September 2019).
- [Dataset] Queensland Government Queensland Spatial Catalogue-QSpatial: Agricultural Land Audit-Potential Hardwood Plantation Forestry-Queensland. Available online: http://qldspatial.information.qld.gov.au/catalogue/custom/index.page (accessed on 9 September 2019).
- Neldner, V.J.; Niehus, R.E.; Wilson, B.A.; McDonald, W.J.F.; Ford, A.J.; Accad, A. The Vegetation of Queensland. Descriptions of Broad Vegetation Groups, Version 3; Queensland Government: Brisbane, Australia, 2017.
- [Dataset] Geoscience Australia GEODATA TOPO 20K Series 3. Bioregional Assessment Source Dataset 2006. Available online: https://data.gov.au/data/dataset/a0650f18-518a-4b99-a553-44f82f28bb5f (accessed on 9 September 2019).
- Australian Bureau of Statistics Australian Statistical Geography Standard (ASGS): Volume 1. Available online: https://www.abs.gov.au/ausstats/abs@.nsf/mf/1270.0.55.001 (accessed on 9 September 2019).
- ESRI. ArcGIS Desktop 10.7; Esri Australia Pty. Ltd.: Brisbane, QLD, Australia, 2020. [Google Scholar]
- LINDO. What’sBest! 16.0; LINDO Systems, Inc.: Chicago, IL, USA, 2020. [Google Scholar]
- Farine, D.R.; O’Connell, D.A.; Raison, R.J.; May, B.M.; O’Connor, M.H.; Crawford, D.F.; Herr, A.; Taylor, J.A.; Jovanovic, T.; Campbell, P.K.; et al. An assessment of biomass for bioelectricity and biofuel, and for greenhouse gas emission reduction in Australia. GCB Bioenergy 2012, 4, 148–175. [Google Scholar] [CrossRef]
- Crawford, D.F.; O’Connor, M.H.; Jovanovic, T.; Herr, A.; Raison, R.J.; O’Connell, D.A.; Baynes, T. A spatial assessment of potential biomass for bioenergy in Australia in 2010, and possible expansion by 2030 and 2050. GCB Bioenergy 2016, 8, 707–722. [Google Scholar] [CrossRef]
- Department of Science Information Technology and Innovation. Australian Biomass for Bioenergy Assessment Queensland Technical Methods—Forestry; Queensland Government: Brisbane, Australia, 2017.
- IndustryEdge. Australian Hardwood Chip Export Volume & Price Forecasts and Stumpage and Harvest Cost Review; IndustryEdge Pty Ltd.: Geelong West, Australia, 2013. [Google Scholar]
- Rodriguez, L.C.; May, B.; Herr, A.; O’Connell, D. Biomass assessment and small scale biomass fired electricity generation in the Green Triangle, Australia. Biomass Bioenergy 2011, 35, 2589–2599. [Google Scholar] [CrossRef]
- Ghaffariyan, M.R.; Spinelli, R.; Magagnotti, N.; Brown, M. Integrated harvesting for conventional log and energy wood assortments: A case study in a pine plantation in Western Australia. South. For. J. For. Sci. 2015, 77, 249–254. [Google Scholar] [CrossRef]
- Ryan, S. (Private Forestry Service Queensland, Gympie, QLD, Australia). Personal communication, 2020.
- Ghaffariyan, M.R.; Sessions, J.; Brown, M. Evaluating productivity, cost, chip quality and biomass recovery for a mobile chipper in Australian roadside chipping operations. J. For. Sci. 2012, 58, 530–535. [Google Scholar] [CrossRef]
- Ghaffariyan, M.R.; Sessions, J.; Brown, M. Collecting harvesting residues in pine plantations using a mobile chipper in Victoria (Australia). Silva Balc. 2014, 15, 81–95. [Google Scholar]
- Brown, M. (University of the Sunshine Coast, Sippy Downs, QLD, Australia). Personal communication, 2020.
- KPMG. Australian Pine Log Price Index (Stumpage) Updated to June 2017; HVP Plantations: Myrtleford, Australia, 2017. [Google Scholar]
- Rothe, A.; Moroni, M.; Neyland, M.; Wilnhammer, M. Current and potential use of forest biomass for energy in Tasmania. Biomass Bioenergy 2015, 80, 162–172. [Google Scholar] [CrossRef]
- Yoshioka, T.; Sakurai, R.; Kameyama, S.; Inoue, K.; Hartsough, B. The optimum slash pile size for grinding operations: Grapple excavator and horizontal grinder operations model based on a Sierra Nevada, California Survey. Forests 2017, 8, 442. [Google Scholar] [CrossRef]







| Capacity Level | TCj (AUD) | ATCUj (AUD MW−1) | TDj (km) | ATDUj (km MW−1) | ||||
|---|---|---|---|---|---|---|---|---|
| (MW) | Mean | Std Dev | Mean | Std Dev | Mean | Std Dev | Mean | Std Dev |
| 5 | 169,000 | 67,200 | 33,700 | 13,400 | 430 | 375 | 86 | 75 |
| 10 | 387,000 | 182,000 | 38,700 | 18,200 | 1140 | 1010 | 114 | 101 |
| 15 | 634,000 | 334,000 | 42,300 | 22,300 | 2000 | 1860 | 134 | 124 |
| 20 | 907,000 | 513,000 | 45,400 | 25,700 | 3020 | 2860 | 151 | 143 |
| 30 | 1,510,000 | 917,000 | 50,500 | 30,600 | 5380 | 5110 | 179 | 170 |
| 40 | 2,170,000 | 1,370,000 | 54,200 | 34,100 | 8000 | 7610 | 200 | 190 |
| 50 | 2,880,000 | 1,850,000 | 57,600 | 37,100 | 10,900 | 10,300 | 219 | 207 |
| 60 | 3,650,000 | 2,380,000 | 60,900 | 39,600 | 14,200 | 13,200 | 237 | 221 |
| 70 | 4,540,000 | 2,980,000 | 64,900 | 42,600 | 18,200 | 16,600 | 260 | 237 |
| 80 | 5,560,000 | 3,760,000 | 69,500 | 47,000 | 22,800 | 20,900 | 285 | 262 |
| 90 | 6,710,000 | 4,820,000 | 74,600 | 53,500 | 28,200 | 26,900 | 314 | 298 |
| 100 | 7,940,000 | 6,030,000 | 79,400 | 60,300 | 34,100 | 33,600 | 341 | 336 |
| Scenario | Stumpage Cost (AUD odt−1) | Harvest Cost (AUD odt−1) | Gate Price (AUD odt−1) | TCmax (AUD odt−1) | TCmax (AUD MW−1) | TDmax (km MW−1) |
|---|---|---|---|---|---|---|
| 1 (base) | 0.00 | 48.25 | 64.80 | 16.55 | 25,200 | 89 |
| 2 | 0.00 | 48.25 | 79.00 | 30.75 | 46,700 | 210 |
| 3 | 0.00 | 37.29 | 79.00 | 41.71 | 63,400 | 302 |
| 4 | 0.00 | 37.29 | 64.80 | 27.51 | 41,800 | 182 |
| 5 | 0.00 | 37.29 | 50.40 | 13.11 | 19,900 | 60 |
| 6 | 10.00 | 48.25 | 79.00 | 20.75 | 31,500 | 125 |
| 7 | 10.00 | 48.25 | 64.80 | 6.55 | 9960 | 4 |
| 8 | 10.00 | 37.29 | 79.00 | 31.71 | 48,200 | 218 |
| 9 | 10.00 | 37.29 | 64.80 | 17.51 | 26,600 | 97 |
| 10 | 28.27 | 37.29 | 79.00 | 13.44 | 20,400 | 63 |
| Capacity (MW) | 5 | 10 | 15 | 20 | 30 | 40 | 50 | 60 | 70 | 80 | 90 | 100 |
| J under TCmax | 41 | 33 | 28 | 24 | 17 | 16 | 16 | 16 | 10 | 10 | 7 | 7 |
| J = 128 | 32% | 26% | 22% | 19% | 13% | 13% | 13% | 13% | 8% | 8% | 5% | 5% |
| TDmax (km MW−1) | 302 | 218 | 210 | 182 | 125 | 97 | 89 | 63 | 60 | 4 | |
|---|---|---|---|---|---|---|---|---|---|---|---|
| J under TDmax | |||||||||||
| Capacity (MW) | 5 | 99% | 95% | 91% | 89% | 75% | 66% | 63% | 45% | 45% | 1% |
| 10 | 94% | 88% | 87% | 81% | 65% | 55% | 52% | 39% | 38% | 0% | |
| 15 | 93% | 83% | 80% | 73% | 59% | 48% | 44% | 33% | 31% | 0% | |
| 20 | 92% | 77% | 74% | 67% | 52% | 44% | 38% | 31% | 28% | 0% | |
| 30 | 88% | 66% | 63% | 59% | 48% | 38% | 35% | 24% | 22% | 0% | |
| 40 | 78% | 60% | 60% | 58% | 45% | 35% | 35% | 18% | 18% | 0% | |
| 50 | 74% | 58% | 58% | 56% | 43% | 34% | 28% | 15% | 15% | 0% | |
| 60 | 66% | 58% | 58% | 53% | 39% | 27% | 21% | 14% | 14% | 0% | |
| 70 | 62% | 58% | 58% | 52% | 36% | 20% | 16% | 13% | 13% | 0% | |
| 80 | 62% | 55% | 55% | 52% | 32% | 17% | 16% | 11% | 9% | 0% | |
| 90 | 62% | 55% | 53% | 49% | 30% | 16% | 16% | 8% | 8% | 0% | |
| 100 | 61% | 53% | 52% | 45% | 27% | 16% | 13% | 8% | 8% | 0% | |
| Availability | 5 MW | 10 MW | 15 MW | 20 MW |
|---|---|---|---|---|
| 100% | 801 | 801 | 801 | 801 |
| 90% | 801 | 801 | 801 | 125 |
| 80% | 801 | 801 | 801 | 125 |
| 70% | 801 | 801 | 801 | 476 |
| 60% | 801 | 801 | 125 | 476 |
| 50% | 801 | 801 | 476 | 476 |
© 2020 by the authors. Licensee MDPI, Basel, Switzerland. This article is an open access article distributed under the terms and conditions of the Creative Commons Attribution (CC BY) license (http://creativecommons.org/licenses/by/4.0/).
Share and Cite
Van Holsbeeck, S.; Ezzati, S.; Röser, D.; Brown, M. A Two-Stage DSS to Evaluate Optimal Locations for Bioenergy Facilities. Forests 2020, 11, 968. https://doi.org/10.3390/f11090968
Van Holsbeeck S, Ezzati S, Röser D, Brown M. A Two-Stage DSS to Evaluate Optimal Locations for Bioenergy Facilities. Forests. 2020; 11(9):968. https://doi.org/10.3390/f11090968
Chicago/Turabian StyleVan Holsbeeck, Sam, Sättar Ezzati, Dominik Röser, and Mark Brown. 2020. "A Two-Stage DSS to Evaluate Optimal Locations for Bioenergy Facilities" Forests 11, no. 9: 968. https://doi.org/10.3390/f11090968
APA StyleVan Holsbeeck, S., Ezzati, S., Röser, D., & Brown, M. (2020). A Two-Stage DSS to Evaluate Optimal Locations for Bioenergy Facilities. Forests, 11(9), 968. https://doi.org/10.3390/f11090968

