Electric Vehicle Routing Problem with Heterogeneous Energy Replenishment Infrastructures Under Capacity Constraints
Abstract
1. Introduction
- Extension of EVRP to EVRP-HERI-CCs: Conventional EVRP studies have generally assumed charging-based energy replenishment, overlooking both HERI networks and CI capacity constraints in their problem formulations. By distinguishing the functional independence of CI and BSI and imposing capacity limitations on CI, we extend the classical EVRP into EVRP-HERI-CCs, highlighting the unique characteristics and advantages of heterogeneous energy replenishment networks.
- MIP model and heuristic algorithm: We formulate the MIP model tailored to the problem and design a HACO algorithm integrated with a VNS mechanism. The algorithm incorporates a dynamic rescheduling mechanism that proactively resolves charging conflicts through global optimization during its two-phase solution construction process, thereby maximizing the utilization of available charging resources. Furthermore, it employs an energy management strategy to transition from full charging to partial charging, reducing energy replenishment costs. Extensive numerical experiments validate the algorithm’s effectiveness.
- In-depth analysis of capacity constraints of CI: Computational experiments confirm that the proposed algorithm adaptively optimizes routing plans under CI capacity constraints by leveraging HERI synergies, with comparative cost analyses and large-scale sensitivity studies providing actionable insights for CI capacity deployment.
2. Literature Review
2.1. EVRP Research Without CI Capacity Constraints
2.2. EVRP Research with CI Capacity Constraints
2.3. EVRP Research Incorporating BSI
2.4. EVRP Research Under HERI
3. Problem Description and Mathematical Modeling
3.1. Problem Description
3.2. Mathematical Formulation
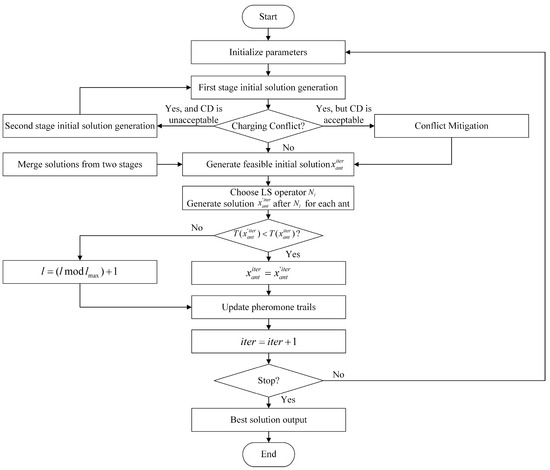
4. Algorithm Design
4.1. Conflict Resolution Mechanisms for Limited Charging Resources
4.1.1. Charging Sequence Feasibility Theorem
- If the charging task of is an immediate predecessor, the charging demand of cannot be met.
- If the charging task of vehicle is an immediate predecessor, a feasible deferred charging schedule exists to simultaneously satisfy the charging demands of both and .
- (1)
- Scenario 1. Charging task is the immediate predecessor.
- (2)
- Scenario 2. Charging task is the immediate predecessor.
4.1.2. Dynamic Rescheduling Conflict Mitigation
4.2. Hybrid Ant Colony Optimization Algorithm
4.2.1. Algorithmic Framework
4.2.2. Solution Construction
- (1)
- Feasible access node set generation
- (2)
- Heuristic information and state transition probability
- (3)
- Two-stage construction of feasible initial solutions
4.2.3. Local Search
- (1)
- Destroy Route: Distribution tasks should be accomplished by as few vehicles as possible. Inspired by the destruction and repair operator of the ALNS algorithm [43], this paper introduces a Destroy Route operator. This operator aims to remove one of the shortest routes from the multi-route solution and attempts to reinsert the customer nodes from that route into other routes based on the best improvement rule to minimize the number of vehicles required for the distribution tasks. Following the approach of Vidal et al. [44], we set a granularity threshold to restrict the search to nearby vertices, preventing wasted computation from a full route traversal without finding a feasible insertion point. The schematic diagram of Destroy Route operator is presented in Figure 7.
- (2)
- 2P-Swap: The Swap operator has been proven effective in handling EVRP [8], yet existing studies primarily rely on single-phase implementations. To address the unique challenges of this study, where swapping deployed energy replenishment infrastructures with external nodes may cause route infeasibility due to energy constraints, we propose a two-phase Swap operator (2P-Swap). The first phase exchanges customer nodes between routes to generate feasible solutions under load constraints, while the second phase swaps customer nodes and energy replenishment infrastructures within the same route, enhancing exploration while ensuring compliance with energy and time constraints. This approach balances solution quality and feasibility. The schematic diagram of 2P-Swap operator is presented in Figure 8.
- (3)
- 2-opt: Felipe et al. [31] split a complete vehicle route into several segments by setting cut nodes at CI and then perform the best-improvement 2-opt operation on each segment to eliminate intersections. The 2-opt operator used in this study also aims for the best improvement but has a broader scope. It can be applied between any two nodes in a route that meet the criteria for the application of the operator, with the nodes being either customers or energy replenishment infrastructures. The schematic diagram of 2-opt operator is presented in Figure 9.
- (4)
- Remove Infrastructure: The initial solutions generated by the HACO algorithm, driven by pheromone updates and evaporation, exhibit inherent greediness and randomness, potentially leading to redundant energy replenishment infrastructures in the routes. Specifically, if a vehicle’s remaining energy upon arriving at an infrastructure is sufficient for successive infrastructure or to return to the depot, the visit becomes unnecessary, indicating redundancy. Eliminating such infrastructures reduces intermediate energy replenishment costs and prevents unnecessary detours. The schematic diagram of Remove Infrastructure operator is presented in Figure 10.
- (5)
- Change Infrastructure: To further leverage the cost advantages of CI, the algorithm first identifies all BSIs along the current route. It then evaluates the feasibility of replacing each BSI with a CI, considering capacity constraints and maximum route duration. If feasible, the replacement is made, and the total route cost is recalculated. The schematic diagram of Change Infrastructure operator is presented in Figure 11.
4.2.4. Pheromone Update
5. Computational Experiments
5.1. Problem Instances
- The depot is located away from customer points and energy replenishment infrastructures.
- Energy replenishment infrastructures are centrally located among customer points, with a limited capacity of CI.
- A maximum duration limit is imposed on single-vehicle routes, prohibiting service beyond this limit.
5.2. Algorithm Parameter Settings
5.3. Experimental Experiments and Comparative Analysis
5.3.1. Comparison with the Gurobi Solver on Small-Scale Instances
- (1)
- The HACO algorithm outperforms Gurobi in 6/10 and 9/10 instances under unlimited and limited capacities of CI, respectively, with solution quality improvements of 3.12% and 4.05%, demonstrating strong optimization capabilities.
- (2)
- Gurobi reaches its time limit on all small-scale instances, failing to obtain optimal solutions within 1 h. In contrast, HACO achieves solutions comparable to or better than Gurobi within 60 s, showing significant computational efficiency.
- (3)
- The HACO algorithm effectively leverages the synergistic advantages of HERI by guiding vehicles to utilize both CI and BSI, achieving overall cost optimization. This is evident in instances C15_2, C15_3, and C15_4, where HACO employs battery swapping, unlike Gurobi, yet achieves lower total costs.
5.3.2. Heuristic Optimization Under Unlimited Capacity of CI
- (1)
- The HACO algorithm demonstrates superior performance in solving the EVRP with unlimited capacity of CI, achieving optimal solutions in 35 out of 40 instances and delivering the lowest cost values across all C15 instances. The SA algorithm consistently yields sub-optimal solutions, showing enhanced competitiveness with increasing problem scale and outperforming HACO in five medium-to-large instances. Conversely, the GA algorithm exhibits the least favorable performance.
- (2)
- The BR-GRASP algorithm reveals inherent limitations in its greedy and short-sighted approach. In smaller-scale C15 and C25 instances, it predominantly selects CIs due to their lower energy replenishment costs, neglecting BSI. However, the prolonged duration of CI significantly reduces vehicle availability for customer delivery, necessitating additional vehicle deployment and consequently increasing fixed costs. This ultimately results in total costs that may not be superior to scenarios employing both CIs and BSI. This phenomenon substantiates the cost-effectiveness of HERI in electric logistics fleet management.
- (3)
- GA and GA-GSK exhibit the poorest performance among all algorithms. As the problem scale increases, their excessive reliance on BSI leads to significantly higher energy replenishment costs, as well as total costs. These algorithms first construct a giant tour of customer nodes before inserting CI or BSI to meet energy constraints. However, crossover and mutation operations frequently introduce redundant HERI. Unlike HACO’s Remove Infrastructure operator, they lack mechanisms to eliminate over-replenishment. Notably, GA-GSK consistently outperforms GA across all instances by employing GSK’s balanced exploration–exploitation knowledge management strategy during mutation.
- (4)
- In the majority of instances, the proposed algorithm successfully fulfills all customer delivery requirements with the minimal fleet size. HACO’s ability to minimize vehicle deployment demonstrates its effectiveness in leveraging the complementary advantages of HERI, optimally utilizing BSI when appropriate to achieve total cost minimization, even in scenarios with abundant CI.
5.3.3. Heuristic Optimization Under Limited Capacity of CI
5.4. Cost Performance Differences with Partial and Full Charging
- (1)
- Reducing energy costs. When vehicles require only minimal energy for subsequent tasks, partial charging enables on-demand energy replenishment at CI, minimizing unnecessary energy consumption and associated costs.
- (2)
- Alleviating the capacity pressure of CI. By reducing individual charging times, partial charging increases infrastructure turnover rates, effectively easing capacity constraints when serving multiple vehicles.
5.5. Sensitivity Analysis
6. Conclusions and Future Works
Author Contributions
Funding
Data Availability Statement
Acknowledgments
Conflicts of Interest
Nomenclature
| Abbreviations | |
| EVRP | Electric vehicle routing problem |
| CI | Charging infrastructure |
| BSI | Battery swapping infrastructure |
| HERIs | Heterogeneous energy replenishment infrastructures |
| MIP | Mixed-integer programming |
| HACO | Hybrid ant colony optimization |
| BR-GRASP | Biased and randomized greedy randomized adaptive search procedure |
| SA | Simulated annealing |
| FIFO | First-in-first-out |
| CC | Charging cost |
| TC | Total cost |
| Sets | |
| Set of customers | |
| Set of CIs | |
| Set of BSIs | |
| Set of BSIs and their copies | |
| Ordered set of all charging pumps in CI c | |
| Ordered set of all cloned charging pumps for charging pump , where | |
| Ordered set of remaining cloned charging pumps without the last one in | |
| Set of depots (departure) | |
| Set of depots (arrival) | |
| Parameters | |
| Vehicle load (kg) | |
| On-board battery capacity (kWh) | |
| Number of charging pumps in | |
| Vehicle speed (km/h) | |
| Distance between nodes and (km) | |
| Travel time from to (min) | |
| Demand of customer (kg) | |
| Service time of customer (min) | |
| Charging speed of the charging pump (min/kWh) | |
| Duration of battery swapping (min) | |
| Energy consumption factor (kWh/km) | |
| Maximum duration per route (min) | |
| Cost of operation per vehicle (CNY/vehicle) | |
| Variable cost per unit distance (CNY/km) | |
| Unit electricity cost of charging (CNY/kWh) | |
| Battery swapping cost (CNY/swap) | |
| Decision variables | |
| Arrival time of the vehicle at node (min) | |
| Load of vehicle upon at node (kg) | |
| Remaining battery level of the vehicle upon arrival at node (kWh) | |
| Remaining battery level of the vehicle upon departure from node (kWh) | |
| One if the vehicle traverses arc (); otherwise, zero | |
| Amount of energy replenished by the vehicle at CI (kWh) | |
| One if the vehicle swaps to battery at BSI ; otherwise, zero | |
References
- European Commission. The European Green Deal Sets Out How to Make Europe the First Climate-Neutral Continent by 2050, Boosting the Economy, Improving People’s Health and Quality of Life, Caring for Nature, and Leaving No One Behind; European Commission: Brussels, Belgium, 2019; Available online: https://ec.europa.eu/commission/presscorner/detail/en/ip_19_6691 (accessed on 2 March 2025).
- PRC State Council. Notice of the State Council on Printing and Distributing the Action Plan for Carbon Peaking Before 2030; PRC State Council: Beijing, China, 2021. Available online: https://www.gov.cn/zhengce/content/2021-10/26/content_5644984.htm (accessed on 2 March 2025).
- U.S. Department of State. The Long-Term Strategy of the United States—Pathways to Net-Zero Greenhouse Gas Emissions by 2050; U.S. Department of State: Washington, DC, USA, 2021. Available online: https://unfccc.int/sites/default/files/resource/US-LongTermStrategy-2021.pdf (accessed on 2 March 2025).
- European Environment Agency. Sustainability of Europe’s Mobility Systems; European Environment Agency: Copenhagen, Denmark, 2024. Available online: https://www.eea.europa.eu/en/analysis/publications/sustainability-of-europes-mobility-systems (accessed on 2 March 2025).
- Liu, Z.; Zhou, S.; Liu, S. Optimization of multimodal transport paths considering a low-carbon economy under uncertain demand. Algorithms 2025, 18, 92. [Google Scholar] [CrossRef]
- Kucukoglu, I.; Dewil, R.; Cattrysse, D. The electric vehicle routing problem and its variations: A literature review. Comput. Ind. Eng. 2021, 161, 107650. [Google Scholar] [CrossRef]
- Erdogan, S.; Miller-Hooks, E. A green vehicle routing problem. Transp. Res. Part E Logist. Transp. Rev. 2012, 48, 100–114. [Google Scholar] [CrossRef]
- Wang, W.Q.; Zhao, J.Y. Partial linear recharging strategy for the electric fleet size and mix vehicle routing problem with time windows and recharging stations. Eur. J. Oper. Res. 2023, 308, 929–948. [Google Scholar] [CrossRef]
- Zhao, M.; Lu, Y. A heuristic approach for a real-world electric vehicle routing problem. Algorithms 2019, 12, 45. [Google Scholar] [CrossRef]
- Diefenbach, H.; Emde, S.; Glock, C.H. Multi-depot electric vehicle scheduling in in-plant production logistics considering non-linear charging models. Eur. J. Oper. Res. 2023, 306, 828–848. [Google Scholar] [CrossRef]
- Bruglieri, M.; Mancini, S.; Pisacane, O. The green vehicle routing problem with capacitated alternative fuel stations. Comput. Oper. Res. 2019, 112, 104759. [Google Scholar] [CrossRef]
- Bezzi, D.; Ceselli, A.; Righini, G. A route-based algorithm for the electric vehicle routing problem with multiple technologies. Transp. Res. Part C Emerging Technol. 2023, 157, 104374. [Google Scholar] [CrossRef]
- Wu, H. A survey of battery swapping stations for electric vehicles: Operation modes and decision scenarios. IEEE Trans. Intell. Transp. Syst. 2022, 23, 10163–10185. [Google Scholar] [CrossRef]
- Conrad, R.G.; Figliozzi, M.A. The recharging vehicle routing problem. In Proceedings of the 2011 Industrial Engineering Research Conference, Norcross, GA, USA, 21–25 May 2011. [Google Scholar]
- Schneider, M.; Stenger, A.; Goeke, D. The electric vehicle-routing problem with time windows and recharging stations. Transp. Sci. 2014, 48, 500–520. [Google Scholar] [CrossRef]
- Montoya, A.; Guéret, C.; Mendoza, J.E.; Villegas, J.G. The electric vehicle routing problem with nonlinear charging function. Transp. Res. Part B Methodol. 2017, 103, 87–110. [Google Scholar] [CrossRef]
- Froger, A.; Mendoza, J.E.; Jabali, O.; Laporte, G. Improved formulations and algorithmic components for the electric vehicle routing problem with nonlinear charging functions. Comput. Oper. Res. 2019, 104, 256–294. [Google Scholar] [CrossRef]
- Bruglieri, M.; Paolucci, M.; Pisacane, O. A matheuristic for the electric vehicle routing problem with time windows and a realistic energy consumption model. Comput. Oper. Res. 2023, 157, 106261. [Google Scholar] [CrossRef]
- McCabe, D.; Ban, X.G. Optimal locations and sizes of layover charging stations for electric buses. Transp. Res. Part C Emerging Technol. 2023, 152, 104157. [Google Scholar] [CrossRef]
- Froger, A.; Jabali, O.; Mendoza, J.E.; Laporte, G. The electric vehicle routing problem with capacitated charging stations. Transp. Sci. 2022, 56, 460–482. [Google Scholar] [CrossRef]
- Lam, E.; Desaulniers, G.; Stuckey, P.J. Branch-and-cut-and-price for the electric vehicle routing problem with time windows, piecewise-linear recharging and capacitated recharging stations. Comput. Oper. Res. 2022, 145, 105870. [Google Scholar] [CrossRef]
- Karimpour, A.; Setak, M.; Hemmati, A. Estimating energy consumption and charging duration of electric vehicle in multigraph. Comput. Oper. Res. 2023, 155, 106216. [Google Scholar] [CrossRef]
- Keskin, M.; Laporte, G.; Catay, B. Electric vehicle routing problem with time-dependent waiting times at recharging stations. Comput. Oper. Res. 2019, 107, 77–94. [Google Scholar] [CrossRef]
- Dastpak, M.; Errico, F.; Jabali, O.; Malucelli, F. Dynamic routing for the electric vehicle shortest path problem with charging station occupancy information. Transp. Res. Part C Emerging Technol. 2024, 158, 104411. [Google Scholar] [CrossRef]
- Deng, Y.L.; Chen, Z.B.; Yan, P.Y.; Zhong, R.X. Battery swapping and management system design for electric trucks considering battery degradation. Transp. Res. Part D Transp. Environ. 2023, 122, 103860. [Google Scholar] [CrossRef]
- Hu, X.; Yang, Z.J.; Sun, J.; Zhang, Y.L. Optimal pricing strategy for electric vehicle battery swapping: Pay-per-swap or subscription? Transp. Res. Part E Logist. Transp. Rev. 2023, 171, 103030. [Google Scholar] [CrossRef]
- Jie, W.C.; Yang, J.; Zhang, M.; Huang, Y.X. The two-echelon capacitated electric vehicle routing problem with battery swapping stations: Formulation and efficient methodology. Eur. J. Oper. Res. 2019, 272, 879–904. [Google Scholar] [CrossRef]
- Yang, J.; Sun, H. Battery swap station location-routing problem with capacitated electric vehicles. Comput. Oper. Res. 2015, 55, 217–232. [Google Scholar] [CrossRef]
- Hof, J.; Schneider, M.; Goeke, D. Solving the battery swap station location-routing problem with capacitated electric vehicles using an AVNS algorithm for vehicle-routing problems with intermediate stops. Transp. Res. Part B Methodol. 2017, 97, 102–112. [Google Scholar] [CrossRef]
- Souza, A.L.S.; Papini, M.; Penna, P.H.V.; Souza, M.J.F. A flexible variable neighbourhood search algorithm for different variants of the electric vehicle routing problem. Comput. Oper. Res. 2024, 168, 106713. [Google Scholar] [CrossRef]
- Felipe, Á.; Ortuño, M.T.; Righini, G.; Tirado, G. A heuristic approach for the green vehicle routing problem with multiple technologies and partial recharges. Transp. Res. Part E Logist. Transp. Rev. 2014, 71, 111–128. [Google Scholar] [CrossRef]
- Keskin, M.; Çatay, B. A matheuristic method for the electric vehicle routing problem with time windows and fast chargers. Comput. Oper. Res. 2018, 100, 172–188. [Google Scholar] [CrossRef]
- Mao, H.T.; Shi, J.M.; Zhou, Y.Z.; Zhang, G.Q. The electric vehicle routing problem with time windows and multiple recharging options. IEEE Access 2020, 8, 114864–114875. [Google Scholar] [CrossRef]
- Lai, Z.J.; Li, S. Towards a multimodal charging network: Joint planning of charging stations and battery swapping stations for electrified ride-hailing fleets. Transp. Res. Part B Methodol. 2024, 183, 102928. [Google Scholar] [CrossRef]
- Maristany de las Casas, P.; Borndörfer, R.; Kraus, L.; Sedeño-Noda, A. An FPTAS for dynamic multiobjective shortest path problems. Algorithms 2021, 14, 43. [Google Scholar] [CrossRef]
- Li, Y.B.; Soleimani, H.; Zohal, M. An improved ant colony optimization algorithm for the multi-depot green vehicle routing problem with multiple objectives. J. Cleaner Prod. 2019, 227, 1161–1172. [Google Scholar] [CrossRef]
- Huang, Y.H.; Blazquez, C.A.; Huang, S.H.; Paredes-Belmar, G.; Latorre-Nuñez, G. Solving the feeder vehicle routing problem using ant colony optimization. Comput. Ind. Eng. 2019, 127, 520–535. [Google Scholar] [CrossRef]
- Lesch, V.; König, M.; Kounev, S.; Stein, A.; Krupitzer, C. Tackling the rich vehicle routing problem with nature-inspired algorithms. Appl. Intell. 2022, 52, 9476–9500. [Google Scholar] [CrossRef]
- Bruglieri, M.; Ferone, D.; Festa, P.; Pisacane, O. A GRASP with penalty objective function for the green vehicle routing problem with private capacitated stations. Comput. Oper. Res. 2022, 143, 105770. [Google Scholar] [CrossRef]
- Hien, V.Q.; Dao, T.C.; Binh, H.T.T. A greedy search based evolutionary algorithm for electric vehicle routing problem. Appl. Intell. 2023, 53, 2908–2922. [Google Scholar] [CrossRef]
- Mohamed, A.W.; Hadi, A.A.; Mohamed, A.K.; Awad, N.H. Evaluating the performance of adaptive gainingsharing knowledge based algorithm on CEC 2020 benchmark problems. In Proceedings of the 2020 IEEE Congress on Evolutionary Computation (CEC), Glasgow, UK, 19–24 July 2020. [Google Scholar]
- Mohamed, A.W.; Hadi, A.A.; Mohamed, A.K. Gaining-sharing knowledge based algorithm for solving optimization problems: A novel nature-inspired algorithm. Int. J. Mach. Learn. Cybern. 2019, 11, 1501–1529. [Google Scholar] [CrossRef]
- Dönmez, S.; Koç, Ç.; Altıparmak, F. The mixed fleet vehicle routing problem with partial recharging by multiple chargers: Mathematical model and adaptive large neighborhood search. Transp. Res. Part E Logist. Transp. Rev. 2022, 167, 102917. [Google Scholar] [CrossRef]
- Vidal, T.; Crainic, T.G.; Gendreau, M.; Lahrichi, N.; Rei, W. A hybrid genetic algorithm for multidepot and periodic vehicle routing problems. Oper. Res. 2012, 60, 611–624. [Google Scholar] [CrossRef]
- Miao, C.W.; Chen, G.Z.; Yan, C.L.; Wu, Y.Y. Path planning optimization of indoor mobile robot based on adaptive ant colony algorithm. Comput. Ind. Eng. 2021, 156, 107230. [Google Scholar] [CrossRef]














| Symbol | Explanation | Quantity |
|---|---|---|
| On-board battery capacity | 32 kWh | |
| Charging power | 0.94 min/kWh | |
| Unit energy replenishment cost for charging | 1.45 CNY/kWh | |
| Battery swapping cost | 100 CNY/swap | |
| Duration of battery swapping | 5 min | |
| The cost of operation per vehicle | 197.20 CNY/vehicle | |
| Variable cost per unit distance | 1 CNY/km | |
| Vehicle speed | 40 km/h | |
| Energy consumption factor | 0.2 kWh/km | |
| Maximum duration of one route | 420 min | |
| Service time of customer i | 30 min |
| Parameters | Parameter Values and Results | |||
|---|---|---|---|---|
| 2 | 3 | 4 | 5 | |
| 9127.64 | 8893.62 | 9207.57 | 8648.33 | |
| 0.1 | 0.2 | 0.3 | 0.4 | |
| 9002.25 | 8866.73 | 9003.82 | 8971.00 | |
| 0.5 | 0.6 | 0.7 | 0.8 | |
| 8825.921 | 8764.76 | 9115.67 | 8992.04 | |
| Gurobi | HACO | ||||||||
|---|---|---|---|---|---|---|---|---|---|
| Instance | #Veh | #BS | TC | t (s) | #Veh | #BS | TC | t (s) | GAP1 |
| C15_1 | 5 | 0 | 1948.21 | >3600 | 5 | 0 | 1937.86 | 49.40 | 0.53% |
| C15_2 | 5 | 0 | 1930.44 | >3600 | 4 | 1 | 1690.96 | 62.10 | 14.16% |
| C15_3 | 5 | 0 | 1931.93 | >3600 | 4 | 1 | 1692.10 | 32.57 | 14.17% |
| C15_4 | 5 | 0 | 1922.78 | >3600 | 4 | 2 | 1785.45 | 120.50 | 7.69% |
| C15_5 | 4 | 0 | 1519.39 | >3600 | 4 | 0 | 1520.87 | 35.16 | −0.10% |
| C15_6 | 4 | 0 | 1508.49 | >3600 | 4 | 0 | 1526.11 | 51.01 | −1.15% |
| C15_7 | 4 | 0 | 1553.33 | >3600 | 4 | 0 | 1541.01 | 65.64 | 0.80% |
| C15_8 | 4 | 0 | 1493.01 | >3600 | 4 | 0 | 1517.39 | 43.31 | −1.61% |
| C15_9 | 4 | 0 | 1526.88 | >3600 | 4 | 0 | 1525.59 | 54.04 | 0.08% |
| C15_10 | 4 | 1 | 1584.52 | >3600 | 4 | 1 | 1640.44 | 54.50 | −3.41% |
| Average | 4.4 | 0.1 | 1691.90 | >3600 | 4.1 | 0.5 | 1637.78 | 56.82 | 3.12% |
| Gurobi | HACO | ||||||||
|---|---|---|---|---|---|---|---|---|---|
| Instance | #Veh | #BS | TC | t (s) | #Veh | #BS | TC | t (s) | GAP2 |
| C15_1 | 5 | 0 | 1950.21 | >3600 | 5 | 0 | 1937.86 | 81.11 | 0.64% |
| C15_2 | 5 | 0 | 1922 | >3600 | 4 | 1 | 1690.96 | 48.31 | 13.66% |
| C15_3 | 5 | 0 | 1944.8 | >3600 | 4 | 1 | 1696.14 | 51.57 | 14.66% |
| C15_4 | 5 | 0 | 1955.78 | >3600 | 4 | 2 | 1786.65 | 54.49 | 9.47% |
| C15_5 | 4 | 0 | 1524.92 | >3600 | 4 | 0 | 1520.87 | 37.53 | 0.27% |
| C15_6 | 4 | 0 | 1513.49 | >3600 | 4 | 0 | 1510.22 | 109.59 | 0.22% |
| C15_7 | 4 | 0 | 1544.92 | >3600 | 4 | 0 | 1540.93 | 46.68 | 0.26% |
| C15_8 | 4 | 0 | 1493.01 | >3600 | 4 | 0 | 1516.35 | 58.51 | −1.54% |
| C15_9 | 4 | 0 | 1548.94 | >3600 | 4 | 0 | 1525.59 | 45.76 | 1.53% |
| C15_10 | 4 | 1 | 1662.88 | >3600 | 4 | 1 | 1640.44 | 45.12 | 1.37% |
| Average | 4.4 | 0.1 | 1706.10 | >3600 | 4.1 | 0.5 | 1636.60 | 57.87 | 4.05% |
| HACO | BR-GRASP | SA | GA | GA-GSK | |||||||||||||||
|---|---|---|---|---|---|---|---|---|---|---|---|---|---|---|---|---|---|---|---|
| Instance | #Veh | #BS | TC | #Veh | #BS | TC | GAP3 | #Veh | #BS | TC | GAP4 | #Veh | #BS | TC | GAP5 | #Veh | #BS | TC | GAP6 |
| C15_1 | 5 | 0 | 1937.86 | 5 | 0 | 1956.06 | 0.94% | 5 | 0 | 1952.86 | 0.77% | 5 | 0 | 1982.27 | 2.29% | 5 | 0 | 1977.08 | 2.02% |
| C15_2 | 4 | 1 | 1690.96 | 5 | 0 | 1945.98 | 15.08% | 4 | 2 | 1776.76 | 5.07% | 5 | 0 | 2055.60 | 21.56% | 5 | 0 | 2042.97 | 20.82% |
| C15_3 | 4 | 1 | 1692.10 | 5 | 0 | 1963.38 | 16.03% | 4 | 2 | 1777.67 | 5.06% | 4 | 3 | 1885.96 | 11.46% | 4 | 3 | 1885.96 | 11.46% |
| C15_4 | 4 | 2 | 1785.45 | 5 | 0 | 1973.63 | 10.54% | 4 | 2 | 1790.53 | 0.28% | 4 | 4 | 1985.55 | 11.21% | 4 | 4 | 1985.55 | 11.21% |
| C15_5 | 4 | 0 | 1520.87 | 4 | 0 | 1521.69 | 0.05% | 4 | 0 | 1522.33 | 0.10% | 4 | 0 | 1527.70 | 0.45% | 4 | 0 | 1522.99 | 0.14% |
| C15_6 | 4 | 0 | 1526.11 | 4 | 0 | 1530.23 | 0.27% | 4 | 0 | 1534.74 | 0.57% | 4 | 0 | 1539.60 | 0.88% | 4 | 0 | 1539.60 | 0.88% |
| C15_7 | 4 | 0 | 1541.01 | 4 | 0 | 1564.76 | 1.54% | 4 | 0 | 1541.37 | 0.02% | 4 | 0 | 1575.83 | 2.26% | 4 | 0 | 1573.78 | 2.13% |
| C15_8 | 4 | 0 | 1517.39 | 4 | 0 | 1526.98 | 0.63% | 4 | 0 | 1521.72 | 0.29% | 4 | 0 | 1534.45 | 1.12% | 4 | 0 | 1534.33 | 1.12% |
| C15_9 | 4 | 0 | 1525.59 | 4 | 0 | 1544.61 | 1.25% | 4 | 0 | 1541.24 | 1.03% | 4 | 0 | 1545.38 | 1.30% | 4 | 0 | 1545.38 | 1.30% |
| C15_10 | 4 | 1 | 1640.44 | 5 | 0 | 1918.36 | 16.94% | 4 | 1 | 1657.36 | 1.03% | 4 | 1 | 1651.43 | 0.67% | 4 | 1 | 1651.43 | 0.67% |
| Average | 4.1 | 0.5 | 1637.78 | 4.5 | 0 | 1744.57 | 6.33% | 4.1 | 0.7 | 1661.66 | 1.42% | 4.2 | 0.8 | 1728.38 | 5.32% | 4.2 | 0.8 | 1725.91 | 5.17% |
| C25_1 | 6 | 0 | 2355.80 | 6 | 0 | 2365.86 | 0.43% | 6 | 0 | 2357.34 | 0.07% | 6 | 1 | 2487.42 | 5.59% | 5 | 3 | 2361.67 | 0.25% |
| C25_2 | 6 | 0 | 2334.09 | 6 | 0 | 2338.83 | 0.20% | 6 | 0 | 2336.77 | 0.11% | 6 | 1 | 2440.17 | 4.55% | 6 | 1 | 2438.79 | 4.49% |
| C25_3 | 6 | 0 | 2379.32 | 6 | 0 | 2385.89 | 0.28% | 6 | 0 | 2379.78 | 0.02% | 6 | 1 | 2470.84 | 3.85% | 6 | 1 | 2470.84 | 3.85% |
| C25_4 | 6 | 0 | 2333.95 | 6 | 0 | 2348.16 | 0.61% | 6 | 0 | 2342.86 | 0.38% | 6 | 0 | 2386.13 | 2.24% | 6 | 0 | 2386.13 | 2.24% |
| C25_5 | 6 | 0 | 2323.28 | 6 | 0 | 2336.75 | 0.58% | 6 | 0 | 2347.74 | 1.05% | 6 | 0 | 2358.25 | 1.51% | 6 | 0 | 2355.40 | 1.38% |
| C25_6 | 5 | 0 | 1949.23 | 5 | 0 | 1955.61 | 0.33% | 5 | 0 | 1940.13 | −0.47% | 5 | 3 | 2247.52 | 15.30% | 5 | 2 | 2143.07 | 9.94% |
| C25_7 | 5 | 2 | 2144.52 | 6 | 0 | 2344.04 | 9.30% | 6 | 0 | 2332.45 | 8.76% | 5 | 4 | 2336.04 | 8.93% | 5 | 4 | 2335.49 | 8.91% |
| C25_8 | 5 | 2 | 2145.37 | 6 | 0 | 2356.95 | 9.86% | 5 | 3 | 2252.22 | 4.98% | 5 | 4 | 2343.01 | 9.21% | 5 | 2 | 2150.11 | 0.22% |
| C25_9 | 6 | 0 | 2330.63 | 6 | 0 | 2337.47 | 0.29% | 6 | 0 | 2331.85 | 0.05% | 6 | 0 | 2391.71 | 2.62% | 6 | 0 | 2380.66 | 2.15% |
| C25_10 | 6 | 0 | 2372.49 | 6 | 0 | 2376.99 | 0.19% | 6 | 0 | 2374.91 | 0.10% | 6 | 1 | 2480.17 | 4.54% | 6 | 1 | 2471.80 | 4.19% |
| Average | 5.7 | 0.4 | 2266.87 | 5.9 | 0 | 2314.66 | 2.21% | 5.8 | 0.3 | 2299.60 | 1.51% | 5.7 | 1.5 | 2394.13 | 5.83% | 5.6 | 1.4 | 2349.40 | 3.76% |
| C50_1 | 11 | 1 | 4462.15 | 11 | 3 | 4644.80 | 4.09% | 11 | 2 | 4511.39 | 1.10% | 11 | 6 | 4974.09 | 11.47% | 11 | 5 | 4874.76 | 9.25% |
| C50_2 | 11 | 0 | 4301.41 | 11 | 0 | 4338.48 | 0.86% | 11 | 1 | 4392.96 | 2.13% | 11 | 4 | 4739.33 | 10.18% | 11 | 4 | 4735.57 | 10.09% |
| C50_3 | 11 | 0 | 4297.33 | 11 | 1 | 4450.47 | 3.56% | 11 | 0 | 4331.55 | 0.80% | 11 | 5 | 4807.71 | 11.88% | 11 | 5 | 4708.92 | 9.58% |
| C50_4 | 10 | 2 | 4096.90 | 11 | 0 | 4327.49 | 5.63% | 11 | 0 | 4278.83 | 4.44% | 11 | 3 | 4654.49 | 13.61% | 11 | 3 | 4632.10 | 13.06% |
| C50_5 | 11 | 0 | 4303.96 | 11 | 0 | 4341.19 | 0.87% | 11 | 0 | 4291.54 | −0.29% | 11 | 4 | 4690.06 | 8.97% | 11 | 4 | 4683.06 | 8.81% |
| C50_6 | 11 | 0 | 4306.36 | 11 | 0 | 4329.96 | 0.55% | 11 | 0 | 4310.84 | 0.10% | 11 | 5 | 4848.66 | 12.59% | 11 | 5 | 4833.05 | 12.23% |
| C50_7 | 11 | 0 | 4304.67 | 11 | 1 | 4455.92 | 3.51% | 11 | 0 | 4313.64 | 0.21% | 11 | 4 | 4724.71 | 9.76% | 11 | 4 | 4720.63 | 9.66% |
| C50_8 | 11 | 0 | 4330.37 | 11 | 1 | 4480.03 | 3.46% | 11 | 1 | 4403.62 | 1.69% | 11 | 4 | 4757.64 | 9.87% | 11 | 4 | 4698.57 | 8.50% |
| C50_9 | 11 | 0 | 4293.86 | 11 | 0 | 4344.61 | 1.18% | 11 | 0 | 4298.40 | 0.11% | 11 | 4 | 4740.53 | 10.40% | 11 | 4 | 4731.73 | 10.20% |
| C50_10 | 10 | 4 | 4313.53 | 11 | 1 | 4436.80 | 2.86% | 11 | 0 | 4331.69 | 0.42% | 11 | 4 | 4747.33 | 10.06% | 11 | 4 | 4747.33 | 10.06% |
| Average | 10.8 | 0.7 | 4301.05 | 11 | 0.7 | 4414.97 | 2.66% | 11 | 0.4 | 4346.45 | 1.07% | 11 | 4.3 | 4768.46 | 10.88% | 11 | 4.2 | 4736.57 | 10.14% |
| C100-1 | 22 | 3 | 8938.36 | 22 | 3 | 8964.13 | 0.29% | 22 | 3 | 8991.37 | 0.59% | 21 | 14 | 9625.67 | 7.69% | 21 | 14 | 9600.92 | 7.41% |
| C100-2 | 21 | 4 | 8634.82 | 22 | 3 | 8968.90 | 3.87% | 21 | 3 | 8513.49 | −1.41% | 21 | 13 | 9523.00 | 10.29% | 21 | 13 | 9517.22 | 10.22% |
| C100-3 | 22 | 3 | 8922.85 | 22 | 4 | 9079.21 | 1.75% | 22 | 4 | 9044.09 | 1.36% | 21 | 17 | 9875.47 | 10.68% | 21 | 16 | 9835.83 | 10.23% |
| C100-4 | 21 | 0 | 8192.61 | 22 | 0 | 8608.53 | 5.08% | 21 | 1 | 8296.80 | 1.27% | 21 | 12 | 9369.75 | 14.37% | 21 | 11 | 9308.48 | 13.62% |
| C100-5 | 22 | 2 | 8824.04 | 22 | 2 | 8915.28 | 1.03% | 21 | 5 | 8707.62 | −1.32% | 22 | 10 | 9641.13 | 9.26% | 22 | 10 | 9593.39 | 8.72% |
| C100-6 | 21 | 4 | 8613.41 | 22 | 2 | 8825.19 | 2.46% | 21 | 4 | 8643.94 | 0.35% | 21 | 13 | 9497.84 | 10.27% | 21 | 13 | 9476.62 | 10.02% |
| C100-7 | 21 | 5 | 8748.09 | 22 | 3 | 8968.59 | 2.52% | 22 | 3 | 8951.39 | 2.32% | 22 | 13 | 9892.08 | 13.08% | 22 | 13 | 9885.13 | 13.00% |
| C100-8 | 21 | 6 | 8816.89 | 22 | 3 | 8984.54 | 1.90% | 22 | 1 | 8701.80 | −1.31% | 21 | 15 | 9769.96 | 10.81% | 21 | 15 | 9730.82 | 10.37% |
| C100-9 | 21 | 5 | 8737.95 | 21 | 7 | 8978.39 | 2.75% | 21 | 6 | 8809.67 | 0.82% | 21 | 14 | 9599.24 | 9.86% | 22 | 9 | 9556.92 | 9.37% |
| C100-10 | 21 | 3 | 8473.39 | 22 | 2 | 8836.17 | 4.28% | 21 | 5 | 8704.68 | 2.73% | 21 | 12 | 9393.64 | 10.86% | 21 | 11 | 9266.07 | 9.35% |
| Average | 21.3 | 3.5 | 8690.24 | 21.9 | 2.9 | 8912.89 | 2.59% | 21.4 | 3.5 | 8736.49 | 0.54% | 21.2 | 13.3 | 9618.78 | 10.72% | 21.3 | 12.5 | 9577.14 | 10.23% |
| HACO | BR-GRASP | SA | GA | GA-GSKK | |||||||||||||||
|---|---|---|---|---|---|---|---|---|---|---|---|---|---|---|---|---|---|---|---|
| Instance | #Veh | #BS | TC | #Veh | #BS | TC | GAP7 | #Veh | #BS | TC | GAP8 | #Veh | #BS | TC | GAP9 | #Veh | #BS | TC | GAP10 |
| C15_1 | 5 | 0 | 1937.86 | 5 | 1 | 2092.92 | 8.00% | 5 | 0 | 1942.18 | 0.22% | 5 | 1 | 2065.40 | 6.58% | 5 | 1 | 2065.40 | 6.58% |
| C15_2 | 4 | 1 | 1690.96 | 4 | 2 | 1776.76 | 5.07% | 5 | 0 | 1960.92 | 13.77% | 5 | 1 | 2085.20 | 23.31% | 4 | 4 | 1961.03 | 15.97% |
| C15_3 | 4 | 1 | 1696.14 | 4 | 3 | 1873.15 | 10.44% | 4 | 2 | 1772.45 | 4.31% | 4 | 5 | 2071.89 | 22.15% | 4 | 1 | 1791.74 | 5.64% |
| C15_4 | 4 | 2 | 1786.65 | 4 | 2 | 1792.53 | 0.33% | 5 | 0 | 1970.88 | 9.35% | 4 | 3 | 1886.64 | 5.60% | 4 | 3 | 1886.64 | 5.60% |
| C15_5 | 4 | 0 | 1520.87 | 4 | 0 | 1523.34 | 0.16% | 4 | 0 | 1522.09 | 0.08% | 4 | 0 | 1527.70 | 0.45% | 4 | 0 | 1522.99 | 0.14% |
| C15_6 | 4 | 0 | 1510.22 | 4 | 0 | 1555.15 | 2.98% | 4 | 0 | 1526.11 | 1.05% | 4 | 1 | 1649.76 | 9.24% | 4 | 1 | 1647.24 | 9.07% |
| C15_7 | 4 | 0 | 1540.93 | 4 | 1 | 1636.55 | 6.21% | 4 | 0 | 1544.83 | 0.25% | 4 | 1 | 1656.07 | 7.47% | 4 | 1 | 1650.06 | 7.08% |
| C15_8 | 4 | 0 | 1516.35 | 4 | 0 | 1526.98 | 0.70% | 4 | 0 | 1517.39 | 0.07% | 4 | 1 | 1632.50 | 7.66% | 4 | 1 | 1630.06 | 7.50% |
| C15_9 | 4 | 0 | 1525.59 | 4 | 0 | 1564.77 | 2.57% | 4 | 0 | 1527.13 | 0.10% | 4 | 0 | 1581.33 | 3.65% | 4 | 0 | 1581.33 | 3.65% |
| C15_10 | 4 | 1 | 1640.44 | 4 | 2 | 1755.16 | 6.99% | 4 | 1 | 1661.90 | 1.29% | 4 | 1 | 1695.42 | 3.35% | 4 | 1 | 1683.98 | 2.65% |
| Average | 4.1 | 0.5 | 1636.60 | 4.1 | 1.1 | 1709.73 | 4.34% | 4.3 | 0.3 | 1694.59 | 3.05% | 4.2 | 1.4 | 1785.19 | 8.95% | 4.1 | 1.3 | 1742.05 | 6.39% |
| C25_1 | 5 | 2 | 2350.86 | 6 | 0 | 2356.55 | 0.24% | 6 | 0 | 2151.14 | −8.50% | 6 | 1 | 2487.42 | 5.81% | 6 | 1 | 2472.38 | 5.17% |
| C25_2 | 6 | 0 | 2332.27 | 6 | 1 | 2442.68 | 4.73% | 6 | 0 | 2329.30 | −0.13% | 6 | 1 | 2458.58 | 5.42% | 6 | 1 | 2450.77 | 5.08% |
| C25_3 | 6 | 0 | 2378.67 | 6 | 2 | 2608.21 | 9.65% | 6 | 0 | 2379.32 | 0.03% | 6 | 0 | 2399.25 | 0.87% | 6 | 0 | 2399.25 | 0.87% |
| C25_4 | 6 | 0 | 2333.95 | 6 | 1 | 2454.91 | 5.18% | 6 | 0 | 2355.94 | 0.94% | 5 | 3 | 2356.14 | 0.95% | 5 | 3 | 2356.03 | 0.95% |
| C25_5 | 5 | 2 | 2150.58 | 5 | 2 | 2154.63 | 0.19% | 6 | 0 | 2363.64 | 9.91% | 6 | 0 | 2350.24 | 9.28% | 6 | 0 | 2350.24 | 9.28% |
| C25_6 | 5 | 0 | 1947.82 | 5 | 2 | 2145.33 | 10.14% | 5 | 2 | 2144.31 | 10.09% | 5 | 3 | 2242.11 | 15.11% | 5 | 3 | 2221.50 | 14.05% |
| C25_7 | 5 | 2 | 2151.87 | 6 | 0 | 2391.41 | 11.13% | 6 | 1 | 2422.28 | 12.57% | 6 | 0 | 2407.77 | 11.89% | 6 | 0 | 2306.30 | 7.18% |
| C25_8 | 5 | 2 | 2151.12 | 5 | 3 | 2252.22 | 4.70% | 6 | 1 | 2441.93 | 13.52% | 6 | 0 | 2368.81 | 10.12% | 6 | 0 | 2365.63 | 9.97% |
| C25_9 | 6 | 0 | 2333.23 | 6 | 1 | 2442.32 | 4.68% | 6 | 0 | 2334.02 | 0.03% | 6 | 1 | 2458.48 | 5.37% | 6 | 1 | 2450.49 | 5.03% |
| C25_10 | 6 | 0 | 2368.77 | 6 | 1 | 2468.62 | 4.22% | 6 | 0 | 2389.22 | 0.86% | 6 | 2 | 2567.90 | 8.41% | 6 | 2 | 2464.94 | 4.06% |
| Average | 5.5 | 0.8 | 2249.91 | 5.7 | 1.3 | 2371.69 | 5.49% | 5.9 | 0.4 | 2331.11 | 3.93% | 5.8 | 1.1 | 2409.67 | 7.32% | 5.8 | 1.1 | 2383.75 | 6.16% |
| C50_1 | 11 | 2 | 4534.81 | 11 | 5 | 4835.64 | 6.63% | 11 | 2 | 4529.77 | −0.11% | 11 | 6 | 4943.79 | 9.02% | 11 | 6 | 4943.07 | 9.00% |
| C50_2 | 11 | 0 | 4301.41 | 11 | 5 | 4809.71 | 11.82% | 11 | 1 | 4394.17 | 2.16% | 11 | 5 | 4767.80 | 10.84% | 11 | 5 | 4767.80 | 10.84% |
| C50_3 | 11 | 0 | 4331.55 | 11 | 4 | 4754.82 | 9.77% | 11 | 0 | 4333.71 | 0.05% | 11 | 5 | 4829.29 | 11.49% | 11 | 5 | 4817.70 | 11.22% |
| C50_4 | 10 | 2 | 4096.90 | 11 | 3 | 4603.32 | 12.36% | 11 | 0 | 4275.88 | 4.37% | 11 | 4 | 4745.92 | 15.84% | 11 | 4 | 4646.65 | 13.42% |
| C50_5 | 11 | 0 | 4303.96 | 11 | 5 | 4814.92 | 11.87% | 11 | 2 | 4475.33 | 3.98% | 11 | 5 | 4804.11 | 11.62% | 11 | 5 | 4729.84 | 9.89% |
| C50_6 | 11 | 0 | 4306.36 | 11 | 4 | 4733.52 | 9.92% | 12 | 1 | 4775.06 | 10.88% | 11 | 5 | 4832.24 | 12.21% | 11 | 5 | 4805.46 | 11.59% |
| C50_7 | 11 | 0 | 4313.64 | 11 | 4 | 4740.24 | 9.89% | 12 | 0 | 4694.50 | 8.83% | 11 | 4 | 4713.04 | 9.26% | 11 | 4 | 4704.95 | 9.07% |
| C50_8 | 11 | 0 | 4330.37 | 11 | 5 | 4838.81 | 11.74% | 11 | 3 | 4581.83 | 5.81% | 11 | 5 | 4808.10 | 11.03% | 11 | 5 | 4808.10 | 11.03% |
| C50_9 | 10 | 0 | 4293.86 | 11 | 4 | 4699.73 | 9.45% | 11 | 1 | 4401.84 | 2.51% | 11 | 5 | 4794.89 | 11.67% | 11 | 5 | 4589.28 | 6.88% |
| C50_10 | 10 | 4 | 4313.53 | 11 | 4 | 4719.83 | 9.42% | 11 | 0 | 4326.74 | 0.31% | 11 | 5 | 4888.36 | 13.33% | 11 | 5 | 4681.04 | 8.52% |
| Average | 10.7 | 0.8 | 4312.64 | 11 | 4.3 | 4755.05 | 10.29% | 11.2 | 1 | 4478.88 | 3.88% | 11 | 4.9 | 4812.75 | 11.63% | 11 | 4.9 | 4749.39 | 10.15% |
| C100_1 | 21 | 6 | 8861.79 | 22 | 9 | 9593.15 | 8.25% | 22 | 3 | 8959.28 | 1.09% | 21 | 14 | 9625.67 | 8.62% | 21 | 14 | 9587.92 | 8.19% |
| C100_2 | 21 | 4 | 8634.59 | 22 | 9 | 9555.15 | 10.66% | 22 | 2 | 8786.71 | 1.73% | 21 | 13 | 9546.55 | 10.56% | 21 | 13 | 9546.55 | 10.56% |
| C100_3 | 22 | 3 | 8939.39 | 22 | 9 | 9586.02 | 7.23% | 22 | 4 | 9012.63 | 0.81% | 22 | 12 | 9853.68 | 10.23% | 22 | 12 | 9852.88 | 10.22% |
| C100_4 | 21 | 2 | 8396.43 | 21 | 10 | 9141.46 | 8.87% | 21 | 2 | 8437.23 | 0.48% | 21 | 12 | 9369.75 | 11.59% | 21 | 12 | 9284.06 | 10.57% |
| C100_5 | 21 | 5 | 8740.05 | 22 | 8 | 9465.41 | 8.30% | 22 | 2 | 8796.95 | 0.65% | 22 | 11 | 9860.01 | 12.81% | 22 | 11 | 9771.08 | 11.80% |
| C100_6 | 21 | 4 | 8608.48 | 22 | 7 | 9286.94 | 7.88% | 21 | 4 | 8568.86 | −0.46% | 21 | 14 | 9546.30 | 10.89% | 21 | 13 | 9506.56 | 10.43% |
| C100_7 | 21 | 5 | 8741.57 | 22 | 9 | 9582.85 | 9.62% | 22 | 1 | 8730.13 | −0.13% | 21 | 16 | 9808.30 | 12.20% | 22 | 11 | 9710.34 | 11.08% |
| C100_8 | 21 | 5 | 8709.71 | 22 | 7 | 9352.16 | 7.38% | 22 | 4 | 9041.42 | 3.67% | 21 | 15 | 9773.66 | 12.22% | 21 | 15 | 9672.15 | 11.05% |
| C100_9 | 21 | 6 | 8850.17 | 21 | 12 | 9458.82 | 6.88% | 22 | 4 | 9011.00 | 1.78% | 21 | 14 | 9599.24 | 8.46% | 21 | 14 | 9525.88 | 7.63% |
| C100_10 | 21 | 3 | 8509.47 | 21 | 11 | 9244.06 | 8.63% | 21 | 1 | 8309.56 | −2.41% | 21 | 12 | 9389.14 | 10.34% | 21 | 11 | 9266.07 | 8.89% |
| Average | 21.1 | 4.3 | 8699.17 | 21.7 | 9.1 | 9426.60 | 8.37% | 21.7 | 2.7 | 8765.38 | 0.72% | 21.2 | 13.3 | 9637.23 | 10.79% | 21.3 | 12.6 | 9572.35 | 10.04% |
| Partial Charging (PC) | Full Charging (FC) | |||||
|---|---|---|---|---|---|---|
| Instance | GAP11 | |||||
| C15_1 | 35.53 | 1937.86 | 69.68 | 1972.01 | 0.51 | 1.76% |
| C15_2 | 32.65 | 1690.96 | 75.05 | 1733.36 | 0.43 | 2.51% |
| C15_3 | 24.89 | 1696.14 | 74.51 | 1745.76 | 0.33 | 2.93% |
| C15_4 | 19.65 | 1786.65 | 48.69 | 1815.68 | 0.40 | 1.63% |
| C15_5 | 21.62 | 1520.87 | 75.13 | 1574.37 | 0.29 | 3.52% |
| C15_6 | 22.98 | 1523.66 | 74.65 | 1575.33 | 0.31 | 3.39% |
| C15_7 | 25.97 | 1540.93 | 78.63 | 1593.58 | 0.33 | 3.42% |
| C15_8 | 21.25 | 1516.35 | 80.67 | 1575.78 | 0.26 | 3.92% |
| C15_9 | 23.31 | 1525.59 | 46.40 | 1548.68 | 0.50 | 1.51% |
| C15_10 | 17.93 | 1640.44 | 46.40 | 1668.91 | 0.39 | 1.74% |
| Average | 24.58 | 1637.94 | 66.98 | 1680.35 | 0.38 | 2.63% |
| C25_1 | 21.92 | 2151.14 | 75.06 | 2204.27 | 0.29 | 2.47% |
| C25_2 | 42.50 | 2332.27 | 153.06 | 2442.82 | 0.28 | 4.74% |
| C25_3 | 52.93 | 2378.67 | 173.13 | 2498.87 | 0.31 | 5.05% |
| C25_4 | 42.88 | 2333.95 | 148.01 | 2439.08 | 0.29 | 4.50% |
| C25_5 | 24.74 | 2150.58 | 77.25 | 2203.09 | 0.32 | 2.44% |
| C25_6 | 36.38 | 1947.82 | 102.69 | 2114.14 | 0.35 | 8.54% |
| C25_7 | 20.75 | 2151.87 | 51.46 | 2182.58 | 0.40 | 1.43% |
| C25_8 | 20.46 | 2151.12 | 77.29 | 2207.96 | 0.26 | 2.64% |
| C25_9 | 42.90 | 2334.02 | 146.01 | 2437.13 | 0.29 | 4.42% |
| C25_10 | 50.71 | 2368.77 | 167.42 | 2485.48 | 0.30 | 4.93% |
| Average | 35.62 | 2230.02 | 117.14 | 2321.54 | 0.31 | 4.12% |
| C50_1 | 76.31 | 4534.81 | 240.00 | 4698.50 | 0.32 | 3.61% |
| C50_2 | 83.67 | 4301.41 | 296.19 | 4513.93 | 0.28 | 4.94% |
| C50_3 | 90.45 | 4331.55 | 279.82 | 4520.92 | 0.32 | 4.37% |
| C50_4 | 57.87 | 4096.90 | 210.27 | 4249.31 | 0.28 | 3.72% |
| C50_5 | 84.25 | 4303.96 | 295.43 | 4515.14 | 0.29 | 4.91% |
| C50_6 | 84.79 | 4306.36 | 271.05 | 4492.63 | 0.31 | 4.33% |
| C50_7 | 86.42 | 4313.64 | 299.54 | 4526.76 | 0.29 | 4.94% |
| C50_8 | 90.19 | 4330.37 | 296.88 | 4537.07 | 0.30 | 4.77% |
| C50_9 | 81.98 | 4293.86 | 263.78 | 4475.66 | 0.31 | 4.23% |
| C50_10 | 45.85 | 4313.53 | 149.30 | 4416.98 | 0.31 | 2.40% |
| Average | 78.18 | 4312.64 | 260.23 | 4494.69 | 0.30 | 4.22% |
| C100_1 | 129.97 | 8861.79 | 411.33 | 9143.15 | 0.32 | 3.18% |
| C100_2 | 134.65 | 8634.59 | 451.19 | 8951.12 | 0.30 | 3.67% |
| C100_3 | 152.49 | 8939.39 | 494.60 | 9281.49 | 0.31 | 3.83% |
| C100_4 | 142.35 | 8396.43 | 499.18 | 8753.27 | 0.29 | 4.25% |
| C100_5 | 125.44 | 8740.05 | 416.34 | 9030.94 | 0.30 | 3.33% |
| C100_6 | 129.44 | 8608.48 | 448.09 | 8927.13 | 0.29 | 3.70% |
| C100_7 | 127.93 | 8741.57 | 422.30 | 9035.94 | 0.30 | 3.37% |
| C100_8 | 126.43 | 8709.71 | 417.76 | 9001.05 | 0.30 | 3.34% |
| C100_9 | 122.43 | 8850.17 | 410.56 | 9138.30 | 0.30 | 3.26% |
| C100_10 | 141.26 | 8509.47 | 488.61 | 8856.83 | 0.29 | 4.08% |
| Average | 133.24 | 8699.16 | 446.00 | 9011.92 | 0.30 | 3.60% |
Disclaimer/Publisher’s Note: The statements, opinions and data contained in all publications are solely those of the individual author(s) and contributor(s) and not of MDPI and/or the editor(s). MDPI and/or the editor(s) disclaim responsibility for any injury to people or property resulting from any ideas, methods, instructions or products referred to in the content. |
© 2025 by the authors. Licensee MDPI, Basel, Switzerland. This article is an open access article distributed under the terms and conditions of the Creative Commons Attribution (CC BY) license (https://creativecommons.org/licenses/by/4.0/).
Share and Cite
Song, B.; Xu, R. Electric Vehicle Routing Problem with Heterogeneous Energy Replenishment Infrastructures Under Capacity Constraints. Algorithms 2025, 18, 216. https://doi.org/10.3390/a18040216
Song B, Xu R. Electric Vehicle Routing Problem with Heterogeneous Energy Replenishment Infrastructures Under Capacity Constraints. Algorithms. 2025; 18(4):216. https://doi.org/10.3390/a18040216
Chicago/Turabian StyleSong, Bowen, and Rui Xu. 2025. "Electric Vehicle Routing Problem with Heterogeneous Energy Replenishment Infrastructures Under Capacity Constraints" Algorithms 18, no. 4: 216. https://doi.org/10.3390/a18040216
APA StyleSong, B., & Xu, R. (2025). Electric Vehicle Routing Problem with Heterogeneous Energy Replenishment Infrastructures Under Capacity Constraints. Algorithms, 18(4), 216. https://doi.org/10.3390/a18040216
