Optimization of Multimodal Transport Paths Considering a Low-Carbon Economy Under Uncertain Demand
Abstract
1. Introduction
2. Literature Review
3. Materials and Methods
3.1. Problem Description
3.2. Model Building
3.3. Model Transformation Under Different Low-Carbon Policies
- I.
- Model A—Choice model under mandatory carbon emission policy.
- II.
- Model B—Choice Model under a Carbon Tax Policy.
- III.
- Model C—Choice model under carbon trading policy.
- IV.
- Model D—Selection Model under the Carbon Offset Policy.
4. Algorithm Design
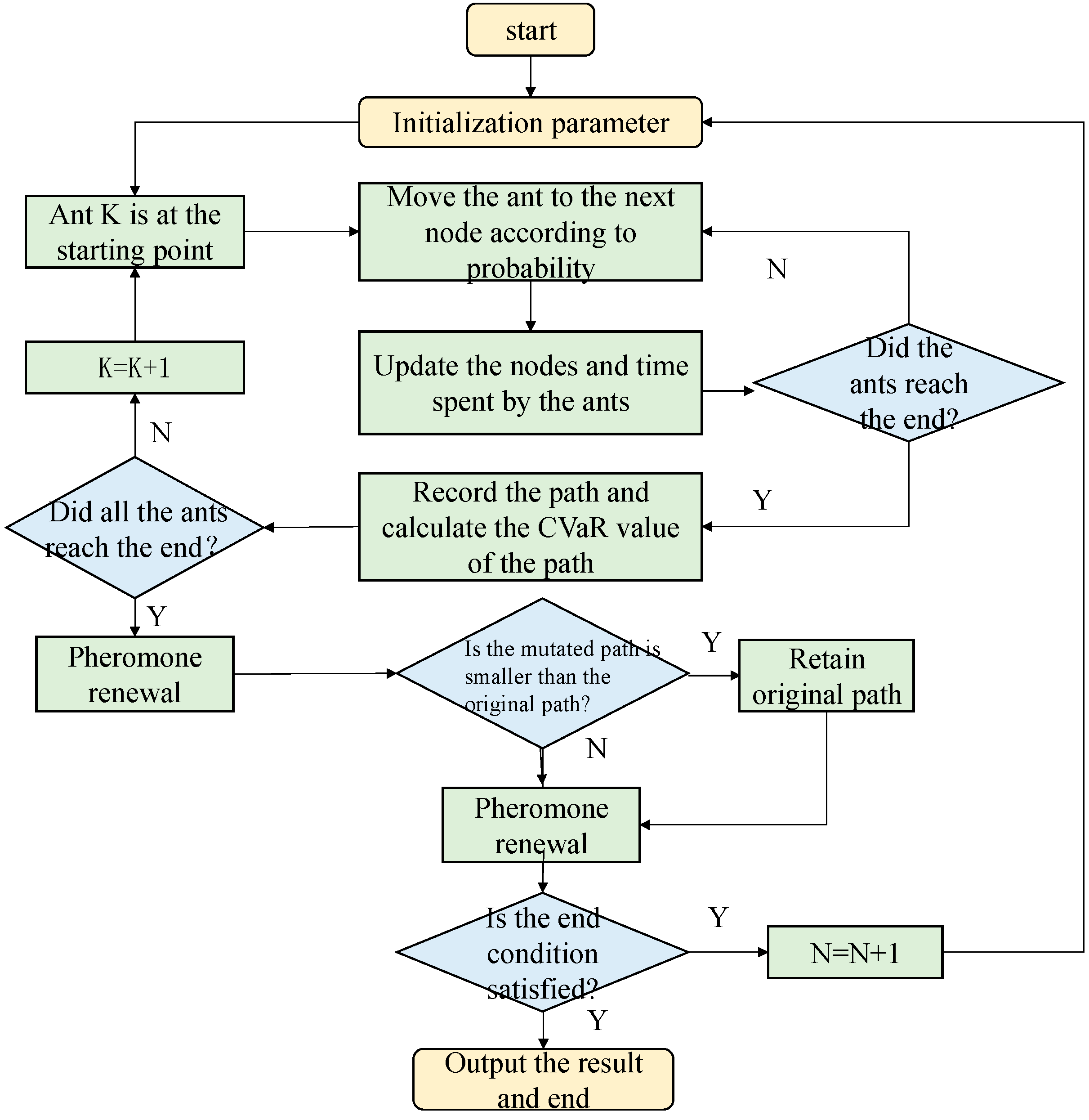
4.1. Simulated Annealing–Ant Colony Hybrid Algorithm
4.2. Algorithmic Solution Process
5. Calculation Analysis and Discussion
5.1. Algorithm Comparison
5.2. Analysis of the Results
5.2.1. Low-Carbon Economy Multimodal Transportation Program Impact Analysis
5.2.2. Analysis of Carbon Emissions and Economic Costs of a Low-Carbon Economy
5.3. Case Study
6. Conclusions
- (1)
- In the process of multimodal transportation, the transportation cost and carbon emissions under different low-carbon policies will also change. With different departure times, the transportation cost will also change accordingly. This study provides new ideas for multimodal transportation path selection under different low-carbon policies, while the designed algorithm is applicable to multimodal transportation path optimization problems under uncertain demand, which can produce better solutions with better robustness. It can also be extended and applied to other shortest-path problems.
- (2)
- In future research, the dual uncertainty in transportation time and transportation demand can be considered, and the carbon emission problem can be combined with the nature of goods, such as agricultural products, dangerous goods, etc. Carbon tax (carbon price), time constraints, economic costs and other factors can be taken into account so that optimal decision-making can be carried out and the environment can be protected at the same time.
Author Contributions
Funding
Data Availability Statement
Conflicts of Interest
References
- Masmoudi, M.A.; Baldacci, R.; Mancini, S.; Kuo, Y.H. Multi-compartment waste collection vehicle routing problem with bin washer. Transp. Res. Part E Logist. Transp. Rev. 2024, 189, 103681. [Google Scholar] [CrossRef]
- Available online: https://www.gov.cn/xinwen/2021-10/26/content_5644906.htm (accessed on 26 October 2021).
- Turnpenny, J.; O’Riorden, T. Developing Regional and Local Scenarios for Climate Change Mitigation and Adaptation, Part 2: Scenario Creation; Working Paper 67; Tyndall Centre for Climate Research: Norwich, UK, 2005. [Google Scholar]
- Liverman, D.M.; Vilas, S. Neoliberalism and the environment in Latin America. Annu. Rev. Environ. Resour. 2006, 31, 327–363. [Google Scholar] [CrossRef]
- Dantzig, G.B.; Ramser, J.H. The truck dispatching problem. Manag. Sci. 1959, 6, 80–91. [Google Scholar] [CrossRef]
- Yuan, B.; Cui, W. Optimization of machine schedules and vehicle routes in the mobile additive manufacturing mode. Int. J. Prod. Res. 2024, 1–17. [Google Scholar] [CrossRef]
- Giusti, R.; Manerba, D.; Bruno, G.; Tadei, R. Synchro modal logistics: An overview of critical success factors, enabling technologies, and open research issues. Transp. Res. Part E Logist. Transp. Rev. 2019, 129, 92–110. [Google Scholar] [CrossRef]
- Giusti, R.; Iorfida, C.; Li, Y.; Manerba, D.; Musso, S.; Perboli, G.; Tadei, R.; Yuan, S. Sustainable and de-stressed international supply-chains through the SYNCHRO-NET approach. Sustainability 2019, 11, 1083. [Google Scholar] [CrossRef]
- Crainic, T.G.; Giusti, R.; Manerba, D.; Tadei, R. The synchronized location-transshipment problem. Transp. Res. Procedia 2021, 52, 43–50. [Google Scholar] [CrossRef]
- Ceulemans, E.; Cardenas, I.; van Hassel, E.; Vanelslander, T. Synchro modal transport vs. conventional hinterland transport: A stakeholder theory analysis. Transp. Rev. 2024, 45, 1–25. [Google Scholar] [CrossRef]
- Sumalee, A.; Uchida, K.; Lam, W.H.K. Stochastic multi-modal transport network under demand uncer-tainties and adverse weather conditions. Transp. Res. Part C Emerg. Technol. 2011, 19, 338–356. [Google Scholar] [CrossRef]
- Zhang, X.; Jin, F.-Y.; Yuan, X.-M.; Zhang, H.-Y. Low-carbon multimodal transportation path optimization under dual uncertainty of demand and time. Sustainability 2021, 13, 8180. [Google Scholar] [CrossRef]
- Liu, S. Multimodal Transportation Route Optimization of Cold Chain Container in Time-Varying Network Considering Carbon Emissions. Sustainability 2023, 15, 4435. [Google Scholar] [CrossRef]
- Zhang, M.; Han, X. Low-carbon multimodal transportation path optimization based on multi-objective fuzzy chance-constrained programming. J. Comput. Appl. 2023, 43, 636. [Google Scholar]
- Liu, W.S.; Xiao, B.H. Research on green multimodal transportation path optimization based on fuzzy opportunity constraint planning and robust optimization. J. Chang. Univ. Technol. (Nat. Sci. Ed.) 2022, 19, 96–104. [Google Scholar] [CrossRef]
- Harbaoui Dridi, I.; Ben Alaïa, E.; Borne, P.; Bouchriha, H. Optimisation of the multi-depots pick-up and delivery problems with time windows and multi-vehicles using PSO algorithm. Int. J. Prod. Res. 2020, 58, 4201–4214. [Google Scholar] [CrossRef]
- Oudani, M. A simulated annealing algorithm for intermodal transportation on incomplete networks. Appl. Sci. 2021, 11, 4467. [Google Scholar] [CrossRef]
- Moghadam, S.S.; Ghomi, S.F.; Karimi, B. Vehicle routing scheduling problem with cross docking and split deliveries. Comput. Chem. Eng. 2014, 69, 98–107. [Google Scholar] [CrossRef]
- Wang, Z.; Liao, W.; Zhang, Y. Rescheduling optimization of sustainable multi-objective fuzzy flexible job shop under uncertain environment. Int. J. Prod. Res. 2024, 62, 1–17. [Google Scholar] [CrossRef]
- Ghoseiri, K.; Ghannadpour, S.F. Multi-objective vehicle routing problem with time windows using goal programming and genetic algorithm. Appl. Soft Comput. 2010, 10, 1096–1107. [Google Scholar] [CrossRef]
- Lei, Q.; Wang, Q.; Lu, X. Research on Optimization Model of Multimodal Transportation Routing with Time Restriction. In Proceedings of the ICLEM 2012: Logistics for Sustained Economic Development—Technology and Management for Efficiency, Chengdu, China, 8–10 October 2012; pp. 13–18. [Google Scholar]
- Liao, Z.; Wang, L. A adaptability of Carbon Taxes and Carbon Trading in the Multimodal Transport Development. In Proceedings of the 2016 6th International Conference on Mechatronics, Computer and Education Information (MCEI 2016), Shenyang, China, 11–13 November 2016; Volume 37, pp. 1–16. [Google Scholar]
- Lv, X.W.; Yang BHuang, Z.D. Research on optimal path selection of multimodal transport under mixed time window constraints. Railw. Transp. Econ. 2018, 40, 6–11. [Google Scholar] [CrossRef]
- Wang, Q.Z.; Chen, J.M.; Tseng, M.L.; Luan, H.M.; Ali, M.H. Modelling green multimodal transport route performance with Witness simulation software. J. Clean. Prod. 2019, 248, 119245. [Google Scholar] [CrossRef]
- Chen, N.; Li, Y.; Ni, S.; Yang, Y. Green multimodal transport path optimization under soft constraints of receiving time window. Comput. Simul. 2020, 37, 209–214. [Google Scholar]
- Nan, Y. Research on multimodal transport path optimization model and algorithm with time window. J. Guangdong Inst. Transp. Technol. 2020, 19, 26–30+36. [Google Scholar]
- Zhu, P.; Lv, X.; Shao, Q.; Kuang, C.; Chen, W. Optimization of Green Multimodal Transport Schemes Considering Order Consolidation under Uncertainty Conditions. Sustainability 2024, 16, 6704. [Google Scholar] [CrossRef]
- Wu, P.; Li, Z.; Ji, H.T. Green multimodal transport path and speed optimization considering emission control zones. Transp. Syst. Eng. Inf. 2023, 23, 20–29. [Google Scholar] [CrossRef]
- Liu, Y.; Liu, S.; Wei, Z.; Ning, H. Low-carbon multimodal transport path optimization based on genetic particle swarm algorithm. In Advances in Intelligent Systems and Computing; Springer: Berlin/Heidelberg, Germany, 2024; Volume 1205, Chapter 3. [Google Scholar] [CrossRef]
- Qin, X.; Zong, Q.; Li, X.; Zhang, B.; Zhang, X. Multi-robot task allocation based on improved ant colony algorithm. Space Control Technol. Appl. 2018, 44, 55–59. [Google Scholar]
- Solomon, M. Algorithms for the vehicle routing and scheduling problems with time window constraints. Oper. Res. 1997, 35, 254–265. [Google Scholar] [CrossRef]










| Author | Particular Year | Reference | Objectives | Restriction | Algorithms |
|---|---|---|---|---|---|
| Ghoseiri K | 2010 | [20] | Minimum total fleet size and distance | Time window constraint | Genetic algorithm |
| Lei Q | 2012 | [21] | Minimal total cost | Time window constraint | K-shortest circuit method |
| Liao Z | 2016 | [22] | Minimal total cost | Carbon trading and carbon tax | Exact algorithm |
| Lv X.W | 2018 | [23] | Minimize total cost, carbon footprint | Hybrid time window constraints | Particle swarm based on simulated annealing |
| Wang | 2019 | [24] | Minimal carbon footprint | - | Entropy weight fuzzy analysis |
| Chen N J | 2020 | [25] | Minimum total transportation costs and maximum satisfaction | Time window for receipt and time frame for transportation | Ant colony algorithm |
| Yang N | 2020 | [26] | Minimal total cost | Time window constraint | K-short-circuit–GA hybrid algorithm |
| Wu P | 2023 | [27] | Minimal total cost | Carbon emissions and time window constraints | Adaptive genetic algorithm |
| Zhu P | 2024 | [28] | Minimal total cost | Delay time, time window constraints | Genetic algorithm |
| Y. Liu | 2024 | [29] | Minimize transportation time, cost and carbon emissions | Time window constraint | PSO-GA hybrid algorithm |
| Parameter | Meaning |
|---|---|
| The time taken at time point from to , min | |
| After is changed from to , the most recent departure moment of , min | |
| The moment of arrival of at in terms of | |
| The moment of leaving | |
| The duration of time required to be moved from node to through , Yuan | |
| Demand for goods, kg | |
| Cost of unit transit from node to , Yuan | |
| Transportation distance from node to via | |
| Carbon emissions from node to for transportation mode , kg | |
| Carbon emissions per unit when switching from transportation mode to at node | |
| Unit waiting costs for waiting for buses to dispatch | |
| Probability of scenario occurring | |
| Uncertain demand under Scenario | |
| Feasible solutions of the objective function under scenario | |
| Scenario determines the optimal solution of the objective function under | |
| Maximum regret value allowed under scenario |
| Variant | Instructions |
|---|---|
| At , choosing from to equals 1; otherwise, it equals 0 | |
| After transitions from to , it equals 1; otherwise, it equals 0 |
| Transportation Mode Shift | /min | /CNY | /kg | ||||||
|---|---|---|---|---|---|---|---|---|---|
| Road | Railroad | Airplane | Road | Railroad | Airplane | Road | Railroad | Airplane | |
| Road | - | 0.268 | 0.2 | - | 8.57 | 11.42 | - | 1.56 | 3.12 |
| Railroad | 0.267 | - | 0.35 | 8.57 | - | 17.14 | 1.56 | - | 6 |
| Airplane | 0.2 | 0.35 | - | 11.42 | 17.14 | - | 3.12 | 6 | - |
| Mode of Transportation | Road | Railroad | Airplane |
|---|---|---|---|
| Velocity () | 90 | 60 | 600 |
| () | 2 | 1 | 4 |
| 0.2 | 0.004 | 0.19 | |
| schedule | - | 8:00 | 9:00 |
| 10:30 | 11:00 | ||
| 12:00 | 13:00 | ||
| 14:30 | 15:00 | ||
| 17:30 | 17:00 | ||
| 20:00 | 19:00 |
| Model Classification | Carbon Allowance | Carbon Tax/Carbon Price (CNY/T) | (kg) | Target Value Path (Fractional Part 1: Road; 2: Rail; 3: Air) | |
|---|---|---|---|---|---|
| A | [3,4] | - | 3684 | 86,938 | 1 → 7.2 → 3.1 → 4.1 → 5.2 → 10.3 → 25 |
| B | - | 400 | 3894 | 118,775 | 1 → 7.2 → 3.1 → 4.1 → 5.2 → 10.2 → 15.3 → 25 |
| C | 5t | 70 | 3708 | 88,418 | 1 → 7.2 → 3.1 → 4.1 → 5.2 → 10.2 → 15.3 → 25 |
| D | 5t | 70 | 3756 | 114,038 | 1 → 7.2 → 3.1 → 4.1 → 5.2 → 10.2 → 15.3 → 25 |
| Mode of Transportation | Proportion |
|---|---|
| Road | 34.8% |
| Rail | 47.8% |
| Airplane | 17.4% |
| (CNY/t) | (CNY) | (kg) | Cost of Carbon Emissions | Path (Fractional Part 1: Road; 2: Railroad; 3: Airplane) |
|---|---|---|---|---|
| 0 | 86,834 | 3669 | 0 | 1 → 7.2 → 3.1 → 4.1 → 5.2 → 10.2 → 15.3 → 25 |
| 300 | 99,547 | 3894 | 1168.2 | 1 → 7.2 → 3.1 → 4.1 → 5.2 → 10.2 → 15.3 → 25 |
| 400 | 118,775 | 3894 | 1557.6 | 1 → 7.2 → 3.1 → 4.1 → 5.2 → 10.2 → 15.3 → 25 |
| 500 | 124,723 | 3871 | 1935.5 | 1 → 7.2 → 3.1 → 4.1 → 5.2 → 10.3 → 25 |
| 1000 | 127,435 | 3756 | 3756 | 1 → 7.2 → 3.1 → 4.1 → 5.2 → 10.3 → 25 |
| Number | Total Transportation Costs | Actual Carbon Emissions | Costs/Benefits of Carbon Emissions | ||
|---|---|---|---|---|---|
| 1 | 0.1t | 70 CNY/t | 114,256 | 3669 | 249.83 |
| 2 | 1t | 70 CNY/t | 107,335 | 3734 | 191.38 |
| 3 | 5t | 70 CNY/t | 107,064 | 3870 | −79.1 |
| 4 | 8t | 70 CNY/t | 106,849 | 3799 | −294.07 |
| 5 | 10t | 70 CNY/t | 106,706 | 3760 | −436.8 |
| Number | Total Transportation Costs | Actual Carbon Emissions | Cost of Carbon Emissions | ||
|---|---|---|---|---|---|
| 1 | 0.1t | 70 CNY/t | 115,374 | 3842 | 261.94 |
| 2 | 1t | 70 CNY/t | 111,296 | 3899 | 202.93 |
| 3 | 5t | 70 CNY/t | 119,182 | 3756 | 350 |
| 4 | 8t | 70 CNY/t | 119,380 | 3756 | 560 |
| 5 | 10t | 70 CNY/t | 119,520 | 3756 | 700 |
| Serial Number | City | Serial Number | City | Serial Number | City |
|---|---|---|---|---|---|
| 1 | Guangzhou | 7 | Hefei | 13 | Jinan |
| 2 | Fuzhou | 8 | Shanghai | 14 | Taiyuan |
| 3 | Changsha | 9 | Nanjing | 15 | Shijianzhuang |
| 4 | Nancang | 10 | Xuzhou | 16 | Tianjin |
| 5 | Hangzhou | 11 | Zhengzhou | 17 | Beijing |
| 6 | Wuhan | 12 | Handan |
Disclaimer/Publisher’s Note: The statements, opinions and data contained in all publications are solely those of the individual author(s) and contributor(s) and not of MDPI and/or the editor(s). MDPI and/or the editor(s) disclaim responsibility for any injury to people or property resulting from any ideas, methods, instructions or products referred to in the content. |
© 2025 by the authors. Licensee MDPI, Basel, Switzerland. This article is an open access article distributed under the terms and conditions of the Creative Commons Attribution (CC BY) license (https://creativecommons.org/licenses/by/4.0/).
Share and Cite
Liu, Z.; Zhou, S.; Liu, S. Optimization of Multimodal Transport Paths Considering a Low-Carbon Economy Under Uncertain Demand. Algorithms 2025, 18, 92. https://doi.org/10.3390/a18020092
Liu Z, Zhou S, Liu S. Optimization of Multimodal Transport Paths Considering a Low-Carbon Economy Under Uncertain Demand. Algorithms. 2025; 18(2):92. https://doi.org/10.3390/a18020092
Chicago/Turabian StyleLiu, Zhiwei, Sihui Zhou, and Song Liu. 2025. "Optimization of Multimodal Transport Paths Considering a Low-Carbon Economy Under Uncertain Demand" Algorithms 18, no. 2: 92. https://doi.org/10.3390/a18020092
APA StyleLiu, Z., Zhou, S., & Liu, S. (2025). Optimization of Multimodal Transport Paths Considering a Low-Carbon Economy Under Uncertain Demand. Algorithms, 18(2), 92. https://doi.org/10.3390/a18020092
