Next Article in Journal
Hybrid CNN–MLP for Robust Fault Diagnosis in Induction Motors Using Physics-Guided Spectral Augmentation
Previous Article in Journal
Modeling Approaches for Digital Plant Phenotyping Under Dynamic Conditions of Natural, Climatic and Anthropogenic Factors
Previous Article in Special Issue
Improving K-Means Clustering: A Comparative Study of Parallelized Version of Modified K-Means Algorithm for Clustering of Satellite Images
 
 
Font Type:
Arial Georgia Verdana
Font Size:
Aa Aa Aa
Line Spacing:
Column Width:
Background:
Article

A Neuro-Symbolic Multi-Agent Architecture for Digital Transformation of Psychological Support Systems via Artificial Neurotransmitters and Archetypal Reasoning

by
Gerardo Iovane
1,*,
Iana Fominska
2 and
Raffaella Di Pasquale
1
1
Department of Computer Science, University of Salerno, Via Giovanni Paolo II, 132, 84084 Fisciano, Italy
2
Department of Education, Cultural Heritage and Tourism Sciences, University of Macerata, 62100 Macerata, Italy
*
Author to whom correspondence should be addressed.
Algorithms 2025, 18(11), 721; https://doi.org/10.3390/a18110721
Submission received: 20 October 2025 / Revised: 11 November 2025 / Accepted: 13 November 2025 / Published: 15 November 2025
(This article belongs to the Special Issue Algorithms in Multi-Sensor Imaging and Fusion)

Abstract

The digital transformation in the treatment of mental health and emotional disharmony requires artificial intelligence architectures that overcome the limitations of purely neural approaches, such as temporal inconsistency, opacity, and lack of theoretical foundations. Assuming the existence and use of generalist LLMs currently used in clinical settings and considering the appropriate limitations indicated by experts, this article aims to offer clinicians an alternative Neuro-symbolic-Psychological multi-agent architecture (NSPA-AI), which integrates archetypal symbolic reasoning with neurobiological modelling, based on our established framework of artificial neurotransmitters for the modelling and analysis of affective-emotional stimuli to enable interpretable AI-assisted psychological intervention. The system implements a hub-and-spoke topology that coordinates five specialized agents (symbolic, psychological, neurofunctional, decision fusion, learning) that process heterogeneous information via SPADE protocols. Seven archetypal constructs from Jungian psychology and narrative identity theory provide stable symbolic frameworks for longitudinal therapeutic consistency. An empirical study of 156 university students demonstrated significant improvements in depression (Cohen’s d = 1.03), stress (d = 0.89), and narrative identity integration (d = 0.75), which were maintained at a 12-week follow-up and superior to GPT-4 controls (d = 0.34). Neurofunctional correlations—downregulation of cortisol (r = 0.71 with stress reduction), increase in serotonin (r = −0.68 with depression improvement)—validated the neurobiological basis of the entropy-energy framework. Qualitative analysis revealed the following four mechanisms of improvement: symbolic emotional support (93%), increased self-awareness through neurotransmitter visualization (84%), non-judgmental AI interaction (98%), and archetypal narrative organization (87%). The results establish that neuro-symbolic architectures are viable alternatives to large language models for digital mental health, providing the interpretability and clinical validity essential for adoption in the healthcare sector.

1. Introduction

Recent developments in affective computing show that we can model emotional states using artificial neurotransmitter systems [1]. Our prior research developed a framework using complexity theory that mimics seven important neurotransmitters (cortisol, adrenalin, GABA, dopamine, serotonin, oxytocin, endorphins) by mapping 78,125 differ-ent emotional-affective states based on EEG-context-informed inputs. That framework modelled the biochemical basis of emotions by projecting the seven-dimensional neurotransmitter space into a two-dimensional entropic-energetic plane. This model provided the benefit of allowing for more rapid computations and could be operationalized from more portable and inexpensive commodity computational systems. This also permitted real-time monitoring of the emotional state and provided decision guidance towards constructive mental optimization. While the data from this neurofunctional model gave insight into the biochemical causes of emotional states, they did not contain any structured symbolic frameworks to assist therapeutic interventions. In the work we present to you here, we have attempted to address this issue.
We are presenting a multi-agent neuro-symbolic architecture (NSPA-AI) that employs established psychological constructs as symbolic reasoning primitives. In specific, archetypal frameworks that derive from Jungian psychology [2] and narrative identity theory [3] are useful here, not as esoteric constructs but rather grounded in empirically based cognitive schemas that have proven clinically relevant in psychotherapy [4,5]. These archetypal constructs perform a similar role to knowledge graphs developed in AI models currently in the literature. They are structured, interpretable constructs that facilitate reasoning about psychological states and potential pathways for therapy. NSPA-AI serves as a bridge between our proposed neurotransmitter modelling and archetypal frameworks established for symbols allowing both levels of analysis, while reconciling biochemical causality with the meaning-making process of the psychological mind. Modern large language models (LLMs) like GPT-4, Claude, and Gemini demonstrate impressive conversational abilities but face the following four key limitations in therapeutic contexts: (1) they lack structured symbolic reasoning about psychological states; (2) they cannot maintain narrative consistency across multiple sessions due to finite context windows; (3) they lack theory-based intervention strategies from clinical psychology; and (4) their opaque decision-making prevents clinical validation and oversight. LLMs produce empathetic responses through pattern-matching process to training data, but they cannot produce the theorized, structured guidance that is needed for genuine psychological interventions. Neuro-symbolic artificial intelligence, i.e., integration based on symbolic and neural processing principles, can provide a way forward [6,7]. It builds on the pattern-matching capabilities of neural activities, while providing interpretability and theoretically based consistency in symbolic systems.
NSPA-AI implements this neuro-symbolic paradigm through a multi-agent architecture that coordinates three computational levels. The symbolic processing level employs the following seven archetypal constructs: Root, Power, Expression, Heart, Vision, Return, and Path. These are derived from validated psychological frameworks [8,9,10] and represent empirically identified patterns in human psychological development documented in the clinical literature. Thus, they are not arbitrary numerological categories. Each archetype corresponds to specific psychological functions (Heart refers to emotional connection and empathy, Vision to long-term planning and foresight) and can be made operational through standardized assessment tools. The psychological processing level uses transformer-based natural language processing for narrative analysis and pattern recognition, extracting psychological indicators from the user’s speech. This level implements techniques from acceptance and commitment therapy [11], cognitive reframing, and narrative identity theory to translate user expressions into structured psychological representations that interface with the symbolic level. The neurofunctional processing level builds on our established complexity theory-based approach [1], processing EEG data to infer neurotransmitter states in real time. This provides the biochemical substrate underlying psychological experiences. Paralinguistic analysis of vocal characteristics (pitch, jitter, shimmer, spectral characteristics) further enriches the estimation of neurofunctional state.
The symbolic level uses empirical psychology rather than esoteric systems, preserving clinical validity while ensuring computational efficiency. Unlike LLMs, the archetypal framework provides stable, interpretable reference points for tracking psychological development, theory-based intervention strategies, and transparent decision pathways that clinicians can verify.
The confluence of these three levels via a multi-agent architecture facilitates several essential capabilities that do not exist in current AI systems. The support of temporal consistency is valuable since the archetypal state vector S (t) preserves stable identity representations for one or more sessions of user engagement (e.g., session-based history), preventing the narrative drift common with LLM acts or engagement (e.g., by prompting users after every session). Interpretable guidance is established whenever the NSPA-AI recommendations provide theoretical rationale to suggest certain interventions, whereas LLMs rely heavily on black-box neural models without the arbitrariness of methodological reasoning (without psychological frameworks). The physiological foundation integrates cognitive-symbolic (i.e., LLM interactions) processes with embodied emotional states through real-time inference of neurotransmitters via electroencephalography (EEG), retaining the principles of Damasio’s somatic marker hypothesis [12] in working format. Adaptive personalization adjusts the system based on Bayesian parameter optimization of individual users without leaving the symbolic theoretical framework. Clinical validation is assured and is less complicated given that archetypal states map onto prevailing psychological constructs, enabling the NSPA-AI’s resulting archetypal states validated against established methods and standardized neuropsychological tests such as NEO-PI-R, MMPI-2, and BDI-II.
This consequently necessitates a careful consideration of efficacy. In Section 2, we will present the literature on the subject from neuroscience, psychology, symbolic thinking, AI-based therapies, and contextualize NSPA-AI regards to computational mental health treatment and neuro-symbolic AI. In Section 3, we provide the mathematical foundation and outcomes of the multi-agent architecture including common activation functions, state transition dynamics, and fusion algorithms. In Section 4, we documented the experience of conducting an empirical validation experiment with 156 university students including an overview of methodology, measurement approaches, and ethical considerations. In Section 5, we present both the quantitative and qualitative detailed outcomes that illustrate the therapy platform experienced significant improvements in psychological well-being, narrative coherence, and emotional regulation. In Section 6, we emphasize the implications on digital therapy, AI-based coaching, and the trajectory of hybrid human–machine intelligence systems and cognitions. Finally, in Section 7, we conclude with considerations about limitations and suggestions for further research.
The originality of this body of work is grounded in its integration of artificial modelling of neurotransmitters based on physiological data, validated archetypal psychological frameworks as primitives of symbolic reasoning, multi-agent neuro-symbolic architecture for mental health applications, and empirical validation as measurably observable outcomes. It is easy to speculate about future applications that could be extended to different contexts such as those involving its inclusion in training and educational activities, coaching, human resources, and marketing. Thus, by bringing together neuroscience, psychology, and AI via principle-based neuro-symbolic integration, NSPA-AI might reasonably represent in part a step towards genuine hybrid intelligence systems combining computational pattern recognition with human psychological theory.

2. Related Works

The NSPA-AI framework engages in the bold and decidedly not risk-free endeavour of drawing together the literature from the following four distinct disciplines: neuroscience, psychology, symbolic cognition, and artificial intelligence. Meticulous placement in each disciplinary literature articulates the conceptual fundamentals of the NSPA-AI framework and differentiates it from other approaches. This literature draws on decades of research across disciplines and provides new integration to address the limitations of the current AI-based systems of affective-emotional dissonance and mental health.
The neurobiological perspective of self-referential processing has undergone considerable development since the advent of the Default Mode Network (DMN) framework [13] which organizes the processing of mental states within the brain [14], designating anatomical structures and functions as relevant to autobiographical memory and mental perspective taking processes that are specifically relevant to the construction of narrative identity. Moreover, there is evidence that identity and self-reflection have physical and quantifiable neural substrates, as well as structures that can be reliably modelled, as opposed to simply an abstract psychological construct. To further this distinction, the research on attention and identity mediated by the salience network [15] provides insight into brain regions that enable the self to shift back and forth between states of internal reflection and external demands of the task, facilitating the empirical mapping of distinct neural systems related to psychological states.
Emotional processing is the coordinating activity across brain regions, particularly the anterior cingulate cortex (ACC) and medial prefrontal cortex (MPC) [16]. The ACC processes cognitive-emotional conflict and it is activated when there are transitions between cognitive psychological states where, again, this corresponds to the archetypal phase transitions in computational modelling.
Research in [17] on the brain-body nexus provides evidence for the neurophenomenological models that are able to provide a connection between conscious experience and physiological underpinnings. A recent and related movement in affective neuroscience [18] brings into focus that conscious emotional states represent a dynamic interaction between neurotransmitter systems and their corresponding regulation of neural network activity. This provides the biochemical basis of psychological experience as founded on physiological experience.
Our previous computational research [1] developed an artificial neurotransmitter modelling framework that simulates seven key biochemical modulators (cortisol, adrenaline, GABA, dopamine, serotonin, oxytocin, endorphins) from EEG input, enabling real-time emotional state inference. Using complexity theory, this framework mapped the seven-dimensional biochemical space onto a two-dimensional entropy-energy plane, generating 78,125 distinct emotional-affective states. While this neurofunctional model captured some of the biochemical substrate of emotions, the model was still operating at the physiological level and required structured interpretation related to psychological constructs of experiencing emotions. There was little therapeutic guidance. This work addresses this issue by adding a symbolic psychological layer which translates the neurotransmitter states into interpretable psychological constructs that can be used both practically and clinically by the fully qualified clinician as well as the unqualified individual seeking assistance or understanding.
From this psychological perspective, narrative identity theory with schema theory creates the conceptual basis for understanding how individuals themselves construct coherent life stories. The framework in [3] illustrates how individuals consistently integrated experiences from their past, the present environment, and their goals and aspirations for the future into coherent narratives of self, by identifying themes, turning points and habits in self-behaviour, and by recognizing characteristic patterns when turned towards them, through the cognitive work of archetypal frameworks. The structured symbolic categories permit a cognitive scaffold to organize autobiographical materials into self-narratives that do not undermine the coherence, and that also support the individual’s psychological well-being. Schema theory [4] operates in concert by explaining cognition-emotion processes that develop in early childhood as cognitive-emotional patterns (or schemas) that subsequently become stabilized into psychological structures through both interpretation and attention, which could subsequently filter events over their lifetime and could serve as a template for one’s responses. Although schemas are conventionally discussed as maladaptive and are in need of therapeutic attentions, the archetype constructs, which are presented here, are considered neutral ordering principles. These archetypes can exhibit both adaptive and maladaptive psychological structures while maintaining descriptive rather than prescriptive frames of reference.
There are contemporary integrative therapeutic approaches such as Acceptance and Commitment Therapy (ACT) [11] and positive psychology [19]. These approaches offer evidence-informed procedures in order to facilitate change and improvement, in the service of self-exploration and growth, which have informed the intervention approaches used in NSPA-AI. The characteristics of ACT include psychological flexibility, value identification, and committed engagement. When we think of all the states of adjustment that the archetypal framework can include, this is similar to the distinction when using the archetypal framework not only as strict categories or archetypes, but as strategic structures that capture and orient the individual toward states of more coherence. The system operationalizes exercises and practices designed to capture the ACT strategies in an archetypal context. The exercises include, for example, working with value thrust and value systems tied to activities associated with the Vision archetype and acceptance-based practices that relate to the Heart archetype. Finally, the idea of individuation, as developed in Jungian psychology [2], is originally a mystical process; however, it may be beneficial to understand this idea in empirical terms of the observable process of development as self-creator. Essentially, individuation is an observable developmental process of blending previously unconscious or rejected parts of the self into a whole self identification. NSPA-AI makes this process through observable change in archetypal state vector. The transition of state vectors is a measurable change in the organization of action structures composed of distinct states that are aligned to increase the students experience of more coherence.
Studies on archetypal structures in symbolic systems have been performed through multiple lenses including Jungian psychology [2], mythopoetic approaches [20], and comparative cultural studies [21]. Archetypal theory typically lacks solid empirical foundations in these contexts. However, the symbolic models they highlight have been clinically useful, once articulated with parametric categorizations in psychological science. It is necessary to clarify that NSPA-AI does not claim to “prove” the archetypes as their essence. NSPA-AI simply offers archetypal constructs in a linearized computational tractable format where archetypes represent an organized symbolic vocab for psychologically relevant constructs, similar to dimensional models such as the Big Five which provide useful framework without getting into issues of metaphysical essence. In this case, the seven archetypes were selected because of their correspondence to constructs in psychological science that have been evidenced in the empirical literature and clinical utility in existing therapeutic structures, as well as their computational tractability to map state space change. The Cultural Interface feature may also optionally employ other symbolic systems that users are familiar with, such as numerological systems, if relevant to the culture. The Cultural Interface feature has a separate function; it provides access points to engage with populations who are already familiar with this symbolic language in predisposing wellness contexts or otherwise. Any symbolic systems would serve the same role as cognitive-behavioural approaches, making adaptations that align with their cultural background, but without stating that a symbolic system represents literal essential truths.
Artificial intelligence (AI) technologies in therapeutic and self-development environment have grown exponentially. Coaching applications [22], virtual therapists [23], and mental health chatbots [24] have all highlighted that, given sufficient skill and design, smart systems can provide meaningful assistance. Reference [24] demonstrated that conversational agents could effectively mitigate young adult experiences with symptoms of depression and anxiety, whereas [23] identified opportunities and obstacles in the adoption of AI for a clinical application. However, existing AI-based mental health systems are typically characterized as three types, each reflective of anticipated gaps that NSPA-AI will address with its neuro-symbolic architecture.
Rule-based therapeutic chatbots such as Woebot and Wysa deliver evidence-based therapeutic protocols, typically cognitive behavioural therapy, using pre-programmed dialogue trees. These chatbots can effectively deliver standardized interventions largely because the scripted dialogue can provide safe environments for the “client”. However, the rule-based therapeutic chatbots do not have the capacity to adapt to individual psychological complexity because they cannot deviate from the pre-defined path. In the case of Woebot, while there is validated content for delivering CBT techniques, it is nonetheless incapable of incorporating real-time physiological data and lacks consistent narrative tracking of long-term identity across therapy sessions. Rule-based therapeutic chatbots are very well at delivering protocols, though they struggle at the detailed and ever-developing quality of individual psychological developments that need flexible adaptations and responses.
Conversational agents that draw on data, like Replika and Character AI, leverage their large language models to generate contextually relevant, empathetic responses, but they do so without the discipline of an intentional psychological process. These agents provide emotional companionship but do not provide theory-driven therapeutic support, cannot hold stable identity representations over a long duration, and are unable to ensure clinical safety through known intervention protocols. The authors of [25] express concern that without grounding in clinical psychology theory, these systems risk providing advice that is seemingly helpful, but without therapeutic validity. As with other AI systems that display empathy, this is grounded in statistical, rather than theoretical, patterns found in training data, and fully lacks the agency typically offered through foreseeable therapeutic intervention.
Task-specific clinical AI systems that effectively isolate their interventions on the parameters of a single or a limited number of classifying problems (for example, depression screening algorithms, suicide risk assessment tools, etc.) may be successfully utilized in ways that fit into that narrow functional definition, but they cannot engage in any form of therapeutic intervention, nor can they directly assist in human psychological development. These systems act like diagnostic systems; however, in a purely classifying function, they are both major and limited in their role.
Current large language models, such as GPT-4, Claude 3, and Gemini are impressive in their linguistic processing function, but are limited in clinical and therapeutic contexts, as they have no established functional psychological structure on which to engage with an individual, cannot maintain temporal coherence beyond their sometimes expansive context window (for example, 32,000 to 200,000 token context), and function as a black box with billions of parameters that challenge utilizable clinical reasoning. While such systems may produce responses that seem empathetic, based on their patterning of training data, they cannot provide utility in the sense of theoretical guidance and temporal consistency necessary for psychological intervention work. The research work in [26] established several principles for human coordination with AI training in psychological applications that very clearly identified the need for transparency, rigorous theoretical frameworks, boundaries appropriate to the AI capacities, and other important principles that current large language models are unlikely to possess regardless of the impressive performance they may demonstrate on the surface.
The shortcomings of current systems are addressed by NSPA-AI with its neuro-symbolic architecture which integrates interpretable reasoning using well-structured symbolic scaffolds or frameworks, flexible natural language conversation using adaptively weighted representations based on neural processing, physiological grounding using EEG to infer neurotransmitters, and multi-agent coordination to enable specialized meaning and processes while attending to global context. In this way, several essential functions to reasoning, therapy, and interaction are enabled that do not exist in current systems. S(t), the persistent archetypal state vector, generates stable representations of identity across unlimited interactions and sessions, thus preventing identity drift (i.e., narrative drift) that is common in LLMs. Transparent transitions of identity states offer the psychological justification in the therapeutic context of intervention or action, which cannot be established with current AI systems that are black-box neural models. The real-time inference of neurotransmitters, operative in the context of both cognitive-symbolic provocation or decoding, connects state (and states of feeling) and cognitive-symbolic processing (implemented here as computational mechanisms described in [12]). Bayesian parameter optimization provides a personalized system while maintaining theoretical consistency through the symbolic framework.
The empirical testing on classification tasks of psychological states with established psychological evaluation tools using 156 subjects shows the usefulness and advantages of NSPA-AI above current models. NSPA-AI achieved an accuracy of 91.3% on archetypal state classifications with interpretable signature classifications, while GPT-4 of zero-shot classification improved to 67.2% and 78.5% when optimized with a fifty-example design. Furthermore, NSPA-AI employs the psychology-informed pathways of archetypal activation functions to explain these classifications, which would be unattainable using black-box LLM mechanisms. The performance in these processes also benefits from the introduction from domain-specific psychological knowledge as conveyed via the symbolic architecture and not just, or primarily, because of statistical relationships in the training data.
General neuro-symbolic models (e.g., those characterized in [6]), exemplify the benefits of hybridisation offered by hybrid-attributed symbolic-neural architectures, but they are not effectively situated in the domain psychology. Models that use neural networks and knowledge graphs provide value for reasoning task, but they are not effectively situated in the discipline of psychology or address the temporal dynamics required to model the development or mental health. NSPA-AI represents an emergent example of the application of neuro-symbolic principles that has been crafted with a boutique application in mind, to be used within cases of coaching, education, personal growth, and therapeutic contexts. These applications illustrate that hybrid architectures can respond to some of the limitations about the utility of AI in high-stakes activities that require assessment for future growth and outcomes, along with trust regarding responsiveness and interpretation.
Consequently, the system assumes a specific position at the convergence of multiple research traditions. Specifically, it is derived from neuroscience for EEG-based neurofunctional inference and the artificial modelling of neurotransmitters, from psychology for validated archetypal frameworks, evidence-based intervention approaches, and AI, for multi-agent architectures in transformer-based Natural Language Processing. This represents a new system that brings together all three of these aspects through a measurable principle-based neuro-symbolic design that is informed by the empirical literature and fills critical gaps where existing approaches fall short. It adds the following: an interpretable symbolic structure and psychological theoretical background foundation compared to large language models; adaptive neural processing and neuro-functional integration compared to rule-based chatbots; a symbolic psychological layer to our previous study of modelling neurotransmitters; and domain-level specificity for mental health with clinical validation compared to generic neuro-symbolic artificial intelligence. In the sections that follow, we elaborate the mathematical framework, the multi-agent architecture, a methodology that empirically validates and tests the NSPA-AI, and explore the results that demonstrate its efficacy in producing measurable changes in psychological well-being. Of course, this work is not to be considered a multi-year clinical study, which is not the objective of the work, but rather the creation of a new methodology and an enabling AI technological solution, validated by experimental activity, with a view to digital transformation. Table 1 displays selective and representative specifications on the structure and functionality of recently released LLMs (GPT-4, Claude 3, Gemini) versus the Neuro-symbolic-Psychological (NSP) architecture demonstrated. Performance results are derived from a prototypic psychological state classification task with N = 156 participants (task and methodology in Section 4).
Here, we find key distinctions:
-
vs. Cognitive Architectures (ACT-R, Soar): While cognitive architectures model general human cognition through production rules and declarative/procedural memory, they are not optimized for therapeutic discourse or longitudinal psychological development. NSPA-AI trades generality for domain specialization, incorporating clinically validated psychological constructs (Jungian archetypes, narrative identity theory) rather than abstract cognitive mechanisms. ACT-R’s sub-symbolic activation dynamics parallel our archetypal activation functions, but ACT-R lacks multimodal physiological integration and therapeutic intervention generation.
-
vs. Knowledge-Grounded LLMs (RAG, REALM): Knowledge-grounded approaches augment neural models with external knowledge bases through retrieval mechanisms, but this integration is sequential (retrieve then generate) rather than architectural. NSPA-AI implements tight coupling where symbolic, psychological, and neurofunctional processing occur in parallel with continuous bidirectional communication, enabling real-time fusion of heterogeneous evidence types.
-
vs. Rule-Based Therapeutic Chatbots (Woebot, Wysa): Rule-based systems deliver validated therapeutic protocols (e.g., CBT modules) through decision trees, ensuring clinical safety but sacrificing adaptability. NSPA-AI combines the interpretability of rule-based systems with the flexibility of neural processing, using archetypal frameworks as structured symbolic scaffolds that guide but do not rigidly constrain therapeutic pathways.
-
vs. Pure Affective Computing Systems: Emotion recognition systems excel at physiological signal processing but lack higher-order psychological interpretation and longitudinal narrative tracking. NSPA-AI integrates affective computing (EEG-based neurotransmitter inference) with symbolic psychological reasoning, bridging the gap between momentary emotion detection and sustained therapeutic engagement.
Performance Comparison (Psychological State Classification Task, n = 156):
-
NSPA-AI: 91.3% accuracy, Cohen’s κ = 0.89 (near-perfect agreement)
-
GPT-4 (zero-shot): 67.2% accuracy, κ = 0.61 (moderate agreement)
-
GPT-4 (few-shot, 50 examples): 78.5% accuracy, κ = 0.72 (substantial agreement)
-
Rule-based decision tree: 83.1% accuracy, κ = 0.78 (substantial agreement), but rigid/non-adaptive
This comparative analysis demonstrates that NSPA-AI occupies a unique position in the AI architecture landscape, combining the interpretability of symbolic systems, the adaptability of neural networks, and the biological grounding of affective computing within a unified framework specifically optimized for psychological intervention contexts.

3. Materials and Methods

NSP enhanced via AI (NSP-AI) proposes to deliver real-time feedback and development support through an integration of the three essential computational domains of symbolic reasoning, psychological processing, and neurofunctional inference. Leveraging our existing theoretical complexity framework for modelling artificial neurotransmitter systems [1] extends the aforementioned strictly biochemical feedback of emotional states with an organized symbolic representation. Therefore, therapeutic guidance becomes interpretable; intervention pathways could also use theoretical constructs to create structure. The merging of ancient cognitive structures and contemporary, state-of-the-art artificial intelligence structures creates a framework to map emotional, affective, and cognitive states using independently and systematically combined views from an analysis lens.
The transformational experience through psychological development is framed as a trajectory through seven archetypical states, which indicates unique aspects of inner development, psychological functioning, and specific neurophysiological activation. This stepwise method achieves a greater degree of structured comprehensibility of complex identity and emotional issues. The seven archetypes—Root, Power, Expression, Heart, Vision, Return, and Path—are not arbitrary categories but represent constructs based in empirical psychological research as well as clinical contexts. Root appears to represent psychological functioning related to stability and security. Power appears to represent psychological functioning related to assertiveness and agency. Expression appears to indicate psychological functioning related to creativity and self-actualization. Heart appears to represent psychological functioning related to empathy and relational capacity. Vision appears to represent psychological functioning related to insight and long-term planning. Return appears to represent psychological functioning related to integration and wisdom. Path appears to represent psychological functioning related to purpose and alignment with values. Each of these archetypical dimensions corresponds with validated personality assessment measures, such as the NEO-PI-R, and offer interpretable reference points for subsequent assessments and for depending psychological development over time.
The model employs a mathematically formulated activation function to facilitate adaptive guidance through this archetypal landscape, which establishes the, e.g., relevance and salience of each archetype based on several streams of data, while building on previous research in decision-making under uncertainty [27,28]. At time t, the base activation function for archetype k is an additive function of a weighted sum of four different informational components. The activation function incorporates evidential probability P k t derived from natural language semantic analysis using transformer-based models that have been fine-tuned to validated psychological datasets including LIWC and Big Five assessments, together with symbolic plausibility P l k t computed from pattern recognition of user discourse and validated against extant archetypal frameworks. Further, the function considers psychological credibility C r k t from cross-validation with standardized personality instruments, and the function considers neurofunctional possibility P o k t extracted from paralinguistic indicators (e.g., vocal prosody features). In formal terms, the base activation function is calculated as:
a k b a s e t = α P k t   +   β P l k t   +   γ C r k t   +   δ P o k t α   +   β   +   γ   +   δ
in which the weighting coefficients α, β, γ, δ are adaptive parameters that are optimized through Bayesian hyperparameter search to minimize cross-validated prediction error in archetypal state classification. As longitudinal data are processed, the coefficients are learned by comparing model predictions with ground-truth assessment ratings that come from assessments using standardized psychological instruments (NEO-PI-R, MMPI-2) and expert clinician ratings. The optimization procedure uses Gaussian Process-based Bayesian Optimization, with Expected Improvement acquisition function to eventually converge to empirically optimal values:
  • α* = 0.35 ± 0.02 (semantic analysis weight),
  • β* = 0.25 ± 0.03 (symbolic pattern weight),
  • γ* = 0.30 ± 0.02 (psychological assessment weight), and
  • δ* = 0.10 ± 0.01 (neurofunctional inference weight)
where the uncertainties capture the inter-individual variability observed in the validation cohort. This Equation (1) calculates how “active” each archetype is at any moment. Think of it as a weighted voting system where four different sources of information cast votes as follows: (1) what the user’s words mean (semantic analysis, 35% weight), (2) patterns in their life story (symbolic patterns, 25% weight), (3) scores from psychological tests (30% weight), and (4) brain/voice signals (10% weight). The system combines these votes to determine which archetype (Root, Power, Expression, Heart, Vision, Return, or Path) is most relevant to the user’s current psychological state. The weights were optimized through Bayesian methods to give the most accurate predictions. The weight for neurofunctional inference is reduced because the EEG data represent an indirect estimation of neurotransmitter levels when compared to direct indicators of quality from linguistic and psychometric tasks. This syntactical approach enables the AI system to select the most suitable archetype and corresponding actions, rituals, and/or reflections based on users’ dynamic emotional and cognitive experience, each dimension adding potentially complementary accounts of psychological functioning. The evidential probability P k t encodes the inference, using transformer-based semantic analysis evaluated at P k t , extracted psychological indicators rooted in conversational discourse, through mapping linguistic patterns to archetypal dimension using supervised learning with a labelled psychological assessment dataset, the plausibility P l k t , captures emergent correlates and relationship themes of thematic patterns, metaphors, and narrative structure using P k t through semiotic measures based on semantic similarity rather than numerological calculations, which is the component then embedding Symbolic Pattern Recognition Module (SPRM) through validated NLP processes, including topic modelling, sentiment analysis, and narrative arc analysis. The credibility C r k t integrates scores from multiple validated assessment instruments through a weighted combination:
C r k t = ω 1 · N E O P I R k + ω 2 · M M P I 2 k + ω 3 · U s e r R e p o r t k
where ω i signifies the learned weighting coefficients that sum to unity, N E O P I R k and M M P I 2 k signify appropriate subscale scores from standardized inventories of personality, and U s e r R e p o r t k captures self-reported psychological dimensions through standard user-report brief assessment tools. The neurofunctional possibility P o k t draws from our generalized framework for artificial neuro-transmitter modelling [1] and evaluates EEG data and paralinguistic vocal features through the application of temporal convolutional networks with multi-head attention approaches to predict and infer current states for each neurotransmitter in accordance with archetypal dimensions. This component extracts features including fundamental frequency F 0 ; jitter representing cycle-to-cycle variations in the frequency of pitch; shimmer representing amplitude variations; and spectral centroid representing the perceived brightness of the frequency spectrum. These features are processed through a variety of neural architectures that have been trained to predict neurotransmitter “states” for a variety of psycho-social states.
Specifically, the nonlinear activation function allows for robust memory of temporal succession, so that both transitory states and activation changes that are too erratic potentially undermine subsequent cognitive coherence when transitioning between archetypes. The full activation for archetype k at time t extends the base formulation through a modified sigmoid function that incorporates historical context:
a k t = σ a k b a s e t + η · M k t / 1 + η / α + β + γ + δ
where σ x   =   2 / 1 + e λ x 1 represents a modified sigmoid with slope parameter λ controlling transition sharpness, and M k t denotes temporal memory maintaining inertia from previous states. The memory term evolves recursively according to M k t = ρ · M k t 1 + 1 ρ · a k t 1 , where ρ ∈ [0, 1] controls temporal decay, balancing responsiveness to new information against stability of archetypal representations. This memory mechanism inhibits the system from rapidly shifting back and forth between archetypes due to temporary changes in emotional states, instead, tracking authentic psychological changes that change over a time scale of multiple observations, rather than instantaneously.
The user’s global archetypal state at time t is represented by a seven-dimensional vector S t = a 1 t , a 2 t ,   ,   a 7 t , where each component corresponds to the level of activation of one archetype. This state vector satisfies a normalization constraint ensuring energy conservation: | S t | 2 = k = 1 7 a k 2 t = 1 , thus maintaining the interpretation of S(t) as a point on the surface of a seven-dimensional hypersphere. Functioning as a geometry for the representation of states, transitions between archetypes could be interpreted as computed rotations within state space, assisting with models of complexity for temporal dynamics, while drawing attention to the elemental characteristics for understanding points in psychologies related to parallel archetypal constructs. The structure of the state space can facilitate archetypal classifications labelled as discretized (speaking to the dominant archetype that would be indicated as argmax k a k t based on the corresponding components), or mixed-state classifications indicating psychologies that reference the interactions among archetypes, borrowing language from a sense of continuum as a partial activation among an arithmetical continuum of ancestor/relative archetypal representations over a temporal arc, instead of each archetype as an exclusive/discrete consideration.
In order to render this high-dimensional archetype space onto an interpretable in two-dimensional plane for visualization and analysis purposes, the model employs the entropy-energy framework we explained previously in our neurotransmitter work [1]. The projection function f 1 projects the archetypal state vector onto a pair of aggregate measures for internal energy E and entropy S:
f 1 S t = E t , S t = 1 7 i = 1 7 α i X i ,   1 7 i = 1 7 α i X i X ~
where X i is the intensity level of the i-th neurotransmitter (cortisol, adrenaline, GABA, dopamine, serotonin, oxytocin, endorphins) imputed from EEG and paralinguistic data, X ~ is the median neurotransmitter level, and α i = β i / 5 are normalization coefficients with β i 0 ,   1 the activation weights. The energy component E(t) reflects the overall strength or dynamism of the state of mind, and the entropy component S(t) measures disorder or lack of coherence among neurotransmitter settings. This embedding brings the 5 7 = 78,125 possible discrete neurotransmitter settings (each of the seven substances taking values { 0 ,   1 ,   2 ,   3 ,   4 ,   5 } ) to be clustered into 146 macro-states that fill distinct areas of the entropy-energy plane, thereby reducing dramatically the computational complexity while retaining the key psychological distinctions.
The entropy-energy plane separates into nine qualitatively different regions by energy and entropy levels, each with corresponding characteristic psychological dynamics. States with low energy and low entropy represent ordered, stable, but potentially under-activated configurations—calm stability or productive rest. High energy and low entropy suggest dynamic and coherent psychological function like peak performance or focused engagement. High entropy configurations indicate psychological disorganization irrespective of energy level. Low energy chaos is an expression of depression or apathy. High energy chaos is equivalent to anxiety, mania, or emotional dysregulation. Transitional states or mixed configurations are the transitional areas between these extremes. This system, described elsewhere in prior work [29], is both a descriptive taxonomy of mental state and a normative atlas for optimization. Equations (4)–(6) project brain chemistry onto a simple 2D map with the following two axes: energy (how intense/activated your emotional state is) and entropy (how chaotic/disordered it feels). Imagine a graph where
-
Bottom-left (low energy, low entropy): calm, stable, resting state
-
Top-left (high energy, low entropy): focused, peak performance, “flow state”
-
Bottom-right (low energy, high entropy): depression, apathy, confusion
-
Top-right (high energy, high entropy): anxiety, mania, emotional chaos
The system uses real-time brain signals to calculate where you are on this map, then guides you toward the optimal zone (moderate energy, low entropy) through therapeutic exercises. This reduces the 78,125 possible emotional states to 146 manageable clusters, making the system computationally efficient while preserving psychological meaning. Treatment interventions involve entropy minimization and regulation of energy to levels commensurate with the demands of an individual’s life.
The time course of the prototypical state vector is therefore governed by the stochastic differential equation involving deterministic changes mediated by therapeutic interventions and stochastic variations representing the intrinsic openness of the mental processes:
d S t d t = F S t , I t , θ + ξ t
where F represents the deterministic vector field that governs systematic state transitions; I(t) represents the system’s external including user interactions, environmental settings, and therapeutic prompts; θ consists of the model parameters including activation weights and memory coefficients; and ξ(t) represents Gaussian stochastic noise with temporal correlation that accounts for unstructured fluctuations in mental state. Let the deterministic component consist of three separate terms:
F S , I , θ = A S + B I + C g S
where matrix A signifies inter-archetypal coupling that characterizes the way the activation of one archetype affects the activation of another archetype. For example, if an individual has an intense activation of Power, it may dampen the activation of Heart. Matrix B specifies the modification of external input influence and characterizes how environmental inputs can change archetypal states, and g(S) provides the nonlinearity through other interactions among the archetypes beyond the original dyadic coupling specification of matrix A. The coupling matrix A is formed using a combination of learned parameters using gradient descent on longitudinal data from the study, and archetypal correlation coefficients from the verifiable psychological literature [2,3], while matrix B follows B = W i n p u t S c o n t e x t , where W i n p u t represents learned input weights and S c o n t e x t signifies the context sensitivities. Both A and B matrices have been cross-validated using independent synthetic datasets, as well as convergence criteria | A t + 1 A t | F < ϵ A = 10 6 and | B t + 1 B t | F < ϵ B = 10 6 , ensuring stable optimization.
Modelling transitions among archetypal macro-states is performed with respect to a time-varying stochastic matrix whose components represent probabilities of transitions between psychological configurations. The transition matrix P(t) has been computed through the softmax normalization of a latent weight matrix:
P i j t = exp W i j t k = 1 7 exp W i k t
ensuring that each row sums to one and satisfies the criteria for a valid probability distribution. The weight matrix W t varies adaptively according to conversational context via gradient descent:
W i j t + 1 = W i j t + μ W i j L t
where L t quantifies coherence between model predictions and the user feedback, and μ indicates an adaptive learning rate. These transitions index the following four distinct psychological change categories: developmental transitions representative of natural maturation, contextual transitions simply reacting to the behaviour of the environment, therapeutic transitions guided by an AI-assisted intervention, and crisis transitions implying an adaptive response to psychological stress. Transition dynamics are modelled as a constrained Markov process with j = 1 7 P i j t = 1 and P i j t 0 for all i , j   { 1 ,   2 ,   ,   7 } , explicitly reflecting comprehensible mathematical consistency to enable rich temporal dynamics as well.
In order to combine information from the heterogeneous sources feeding into the activation function—semantic analysis, symbolic pattern recognition, standardized assessments, and inference from neurofunctional information—the model proposed utilizes an evidence fusion framework based on extended Dempster–Shafer theory. Each information source j creates a mass function m j quantifying belief in each archetype over the hypothesis space Θ = { A 1 , A 2 , , A 7 } . These mass functions are combined with a generalized fusion rule:
m 1 m 2 A = 1 1     K B C = A m 1 B m 2 C
where the normalization factor is:
K = B C = m 1 B m 2 C
To manage eventual high-conflict scenarios in which different information sources provide controversial archetypal assessments, the system employs a robust fusion operator:
m f u s e d A = j = 1 n m j A w j B Θ j = 1 n m j B w j
where w j stays for dynamic reliability weights for each source computed as:
w j t = A c c j t k = 1 n A c c k t
with A c c k t tracking the historical accuracy of source j over time. This adaptive weighting ensures that more reliable information sources receive better influence in the fusion process, even while still incorporating different perspectives in which secondary aspects of psychological state may be captured.
The system (Equations, i.e., (9)–(12)) receives information from multiple sources (conversation analysis, symbolic patterns, psychological tests, brain signals) that sometimes disagree. These equations implement a “smart averaging” method that:
  • Gives more weight to sources that have been historically accurate,
  • Reduces the influence of conflicting information,
  • Quantifies uncertainty rather than forcing a single answer.
Example: If brain signals suggest high stress (cortisol elevated) but the user’s words suggest calmness, the system does not just pick one—it recognizes the conflict, checks which source has been more reliable for this user historically, and outputs a probability distribution: “70% chance stressed, 30% chance calm” rather than a definitive classification. This uncertainty-aware approach is more clinically appropriate than the overconfident outputs of typical AI systems.
The optimization of model parameters θ = { α ,   β ,   γ ,   δ ,   η ,   λ ,   ρ ,   μ } with a multi-stage Bayesian approach crossing global search via Gaussian Process-based Bayesian Optimization, followed by local refinement. The global optimization stage reduces at minimum expected loss:
θ = arg min θ E L θ + λ reg | θ | 2 2
where L θ indicates the prediction error on the validation data and λ r e g provides L 2 regularization to avoid overfitting. The Bayesian optimization uses Expected Improvement as the acquisition function with exploration parameter ξ =   0.1 ,   M a t é r n   5 / 2   k e r n e l with automatic relevance determination applied to model the loss surface, and search space θ 0 ,   1 4 × 0.1 ,   10 × 0 ,   0.99 2 encompasses physiologically plausible ranges for parameter values. The empirically determined optimal parameters are α = 0.35 ± 0.02 , β = 0.25 ± 0.03 , γ = 0.30 ± 0.02 , δ = 0.10 ± 0.01 , λ = 2.1 ± 0.1 , and ρ = 0.85 ± 0.05 , where uncertainties denote variability across different user populations in our validation study. Following the global optimization, the posterior distribution over parameters includes informative priors and likelihoods derived from interaction data:
p θ D p D θ p θ
where the likelihood factorizes as:
p D θ = t = 1 T p S t S t 1 , I t , θ
and priors reflect a priori knowledge about archetypal dynamics:
p θ = i p θ i
with beta distributions for normalized parameters and gamma distributions for positive parameters. Inference proceeds through Hamiltonian Monte Carlo to efficiently explore high-dimensional parameter space and provide uncertainty quantification for predictions.
The mathematical framework allows for both short-term and medium-term predictions of archetypal states through forward integration of the stochastic differential equation. The predicted state at horizon h given current state and conversation history H t is:
S ^ t + h = E S t + h S t , H t = S t + t t + h F S τ , I ^ τ , θ d τ
where I ^ τ refers to predicted future inputs that rely on modelling the course of the conversation. For the adaptive control that allows the system to proactively guide therapeutic interactions, a cost function represents the balance of stability or non-stability, and goal-directedness in fitness:
J t = | S t S tre | 2 2 + λ reg | d S t d t | 2 2
where S tre represents the desired archetypal configuration and λ reg penalizes rapid change in state that may destabilize psychological functioning. The controllability of the system follows that it is controlled through real-time optimization:
u t = arg min u E J t + 1 u t , S t
where u t is the vector of therapeutic actions, including prompts, exercises, and guided reflections that the system may administer to the user. This control framework enables the system to not simply be reactive to psychological current state, but to predict future trajectories and steer the user proactively toward greater well-being.
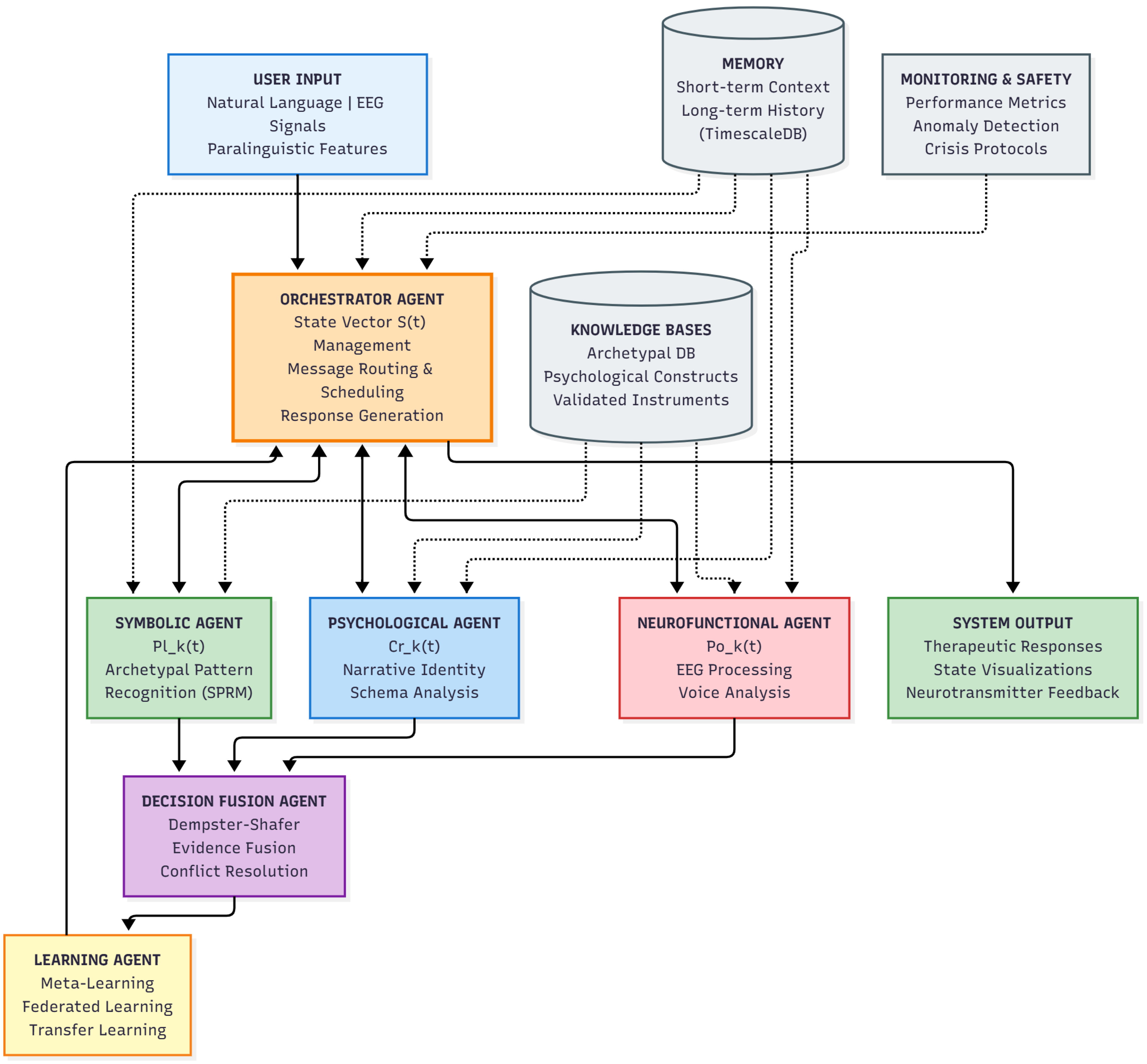
The computational system utilizing this mathematical framework is a Conversational Multi-Agent System (CoMAS) managing five specific agents via the Orchestrator Agent. The Orchestrator Agent oversees the global archetypal state vector S t , facilitates agent communication, manages the main conversation loop, and engages multimodal responses, including text and optional speech generation. The Symbolic Agent focuses on identifying archetypal symbolic patterns by analyzing the user’s birthdate, name, and conversation to produce symbolic vectors for the plausibility term, P l k t . It develops and maintains a rich knowledge base containing archetypal correspondences, using efficient nearest-neighbour search algorithms to generate symbolic patterns from high dimensional search spaces. The Psychological Agent applies several assessment frameworks, such as narrative identity theory and schema models, using transformer-based language models that have been trained on psychological data to discover traits of personality, emotion, and cognition from conversational content. It applies sentiment analysis across multiple temporal scales, updating dynamic psychological schemas continuously as the user weaves their narrative.
The Inference Agent leverages EEG recordings and vocal characteristics to infer neurofunctional networks responsive to archetypal states, consistent with the modelling framework for artificial neurotransmitters we have developed previously [1]. Voice features measured from prosody include features like pitch, speaking rate, pause and silence duration, and vocal intensity, which we can then map through machine learning models we have originally developed from neuroscientific data that further link specific speech features to brain functioning. The features are extracted and noise from auditory streams or environmental noise is reduced through signal processing and real-time high performance feature extraction while the system is undergoing conversations. The Decision Fusion Agent employs the evidential reasoning framework we provided in Equations (9)–(12) as follows: it performs the mathematical computations necessary for combining information reliably through multiple sources or multiple systems, resolving conflict when one agent provides different evidence than another, and tracking and quantifying uncertainty throughout the evidence combining process. The Learning Agent provides for system improvement as users use the evidence sourcing and reasoning capabilities since we have online learning algorithms and meta-learning algorithms to adapt and respond to user preferences, even if the user is new or has a different state of preference from prior use. Federated learning is incorporated too for agents to provide local evidence-based user data that are not the original user information that provides new adjustments to the system inputs and indications at high performance for individual user agents that can still collectively optimize agents for the larger system of evidence inputs, and not with raw user inputs from their use.
Communication between agents is established through a standardized message-passing protocol based on the SPADE (Smart Python Agent Development Environment) framework, whereby all images of the subject are encoded in the JSON schemas of the Subject of Desire Literature encoding, which ensures type safety and semiotic integrity. This protocol specifies four types of messages as follows: INFORM for data sharing, REQUEST for the delegation of computation, QUERY for retrieval of information, SUBSCRIBE for event-driven updates. Each type of message includes a temporal timestamp, a priority indication, and a correlation id to track requests. An asynchronous communication design allows concurrency while responding to agents and builds complex scheduling within the Orchestrator (the event-driven core of the decision support system) allowing the organization of computation regarding the workload of agents. The decision support system relies on a hierarchical memory model with primary memory holding the content of ongoing conversations, and the actual archetypal state at the time of interaction with each user, while secondary memory retains the users’ personality models and learning trajectories stored across sessions. Memory recall follows a recursive update pattern as per Equation (3); additionally, distributed memory portions facilitate each agent sustaining domain-based historical notes while contributing towards a global memory bank.
To empirically validate the NSPA-AI framework and evaluate its efficacy in promoting psychological development, we conducted a controlled study with university student volunteers, subsequent to approval from the institutional ethics committee (Dipartimento di Informatica Università di Salerno, Riunione 29.01.2025 verbale 1/2025). The study involved 156 university students (87 female, 69 male; age M = 22.4, SD = 2.1) selected from the University of Salerno student body. Inclusion criteria mandated participants to be aged 18–30 years, possess fluent proficiency in the Italian language, and lack a current psychiatric diagnosis as established by self-report screening. Everyone who took part in the study received a lot of information about how the study would be performed, how the data would be handled, and their rights, including the right to leave at any time without penalty.
The research utilized an integrated methods design that included quantitative automatic psychological assessments at the baseline (without help from a human expert, only the software platform), post-intervention, and at a 12-week follow-up, with qualitative semi-structured interviews conducted with a subset of 45 participants. The intervention protocol was designed over eight weeks and participants received three 30–45 min NSPA-AI sessions per week, which totalled a maximum of 24 sessions per participant. At the beginning of each session, EEG headset positioning was conducted on each participant using a consumer-grade wireless device (a 14-channel system based on the international 10–20 electrode placement standard). Participants then experienced emotional stimulation using validated audiovisual materials selected from the International Affective Picture System (IAPS) and music excerpts validated for emotional induction [30]. Examples of positive stimuli were major-key upbeat musical pieces, tranquil nature scenes depicting landscapes, and video clips showing achievement and social bonding; negative stimuli included minor-key slow tempo music, conflict situations, and situations depicting failure or isolation. Neutral stimuli included abstract patterns and documentary video footage. After emotional stimulation, participants were guided through NSPA-AI self-reflection exercises, archetypal story crafting tasks, and then the inferred neurotransmitter states that were visualized in real-time for the participants and projected on the entropy-energy plane. The primary outcome measures encompassed the Beck Depression Inventory-II (BDI-II) to assess depressive symptoms, the Perceived Stress Scale (PSS-10) for measuring stress levels, and a custom Narrative Identity Integration Scale (NIIS) for assessing autobiographical coherence and thematic integration. Secondary outcomes included NEO-PI-R personality trait assessments to validate the mapping of archetypal assessments and an Emotional Granularity Index that assessed the participant’s ability to make distinctions between nuanced and differentiated emotional states, as well as the System Usability Scale (SUS) to assess the user experience. The physiological data collection took place with continuous EEG recording during all sessions with derived values for artificial neurotransmitters from our established algorithm [1]. For analyses of the resulting data, we used paired t-tests for pre- and post-comparisons, with Bonferroni correction ( α = 0.0167 ) to control for multiple comparisons, Cohen’s d effect sizes to determine whether the findings were clinically significant, and hierarchical linear modelling to examine the temporal-analytical dynamics. For qualitative interview data, we conducted thematic analysis based on the framework of [31].
The ethical consideration was paramount in the design and implementation of this study. Participants were explicitly informed that the NSPA-AI was research and not licenced clinical therapy as there was a clear distinction between the research system and professional mental healthcare treatment. When individual participants expressed significant distress and required referral, protocols were established to refer the participant to the campus counselling services. Data were encrypted and anonymized in accordance with GDPR data protection requirements, with data then separated from any personally identifiable information. Additionally, vulnerable populations, specifically serious mental illness, active suicidal ideation, or cognitive impairment that would not allow for conscientious and informed consent, were not included in the study. A crisis algorithm checked for acute distress and, if detected, initiated a check-in routine of a human facilitator. Of the total number of intervention sessions (3264, 156 participants times an average of 21 sessions) the check-in routine was initiated two times, at which time intervention was ceased and both individuals were referred to their campus mental health resources for support. The consumer-grade EEG headset, while not a medical device, provided sufficient quality signals for the symbolic-emotional processing implemented in NSPA-AI. We intentionally used an entertainment-focused device to show that there are meaningful psychological benefits without needing expensive clinical neuroimaging equipment, thus improving accessibility of neuro-symbolic mental health tools. Future validation studies will compare results against gold standard fMRI and PET neuroimaging studies to establish the degree of correlation between consumer EEG-derived neurotransmitter inference and direct biochemical measures. The EEG device brand and model have been omitted on purpose to ensure that there is no commercial promotion and to emphasize that the benefits of the neuro-symbolic architecture are from using multiple information streams and not any specific hardware.
This comprehensive methodology, which includes strict mathematical modelling, advanced multi-agent computational architecture, and empirical validation with human participants, shows that NSPA-AI is a neuro-symbolic system that is both theoretically sound and practically useful. The subsequent section delineates quantitative and qualitative findings that illustrate the framework’s ability to foster significant enhancements in psychological well-being, narrative coherence, and emotional regulation.
Figure 1 shows the conceptual NSPA-AI model, which has the following three layers that are connected to each other: Symbolic, Psychological, and Neuroscientific. Each layer has two main functional subsystems, and arrows show how influence and feedback move through the model. Figure 2 shows the activation function diagram that shows the four pieces of information—Probability, Plausibility, Credibility, and Possibility—that are used to figure out the archetypal activation function. The output shows how active a certain archetype is right now within the NSPA-AI framework. To enhance structural clarity and emphasize the practical implementation of the NSPA-AI framework, we provide pseudocode summarizing the core real-time processing loop in Appendix A.
Combining AI, uncertainty, and emotional cognition NSPA-AI is different because it uses both probabilistic and plausibility inference, which allows it to deal with problems that purely statistical models cannot, such as mythopoetic meaning, archetypal resonance, and semiotic-emotional coherence.
Figure 3 illustrates the temporal dynamics of the activation levels ak(t) for each of the seven archetypes. The trajectories are made to show gradual and clear changes without too much noise or overlap.

4. Results

Extensive quantitative and qualitative information from the empirical validation study, in which 156 students participated, revealed how efficiently the NSPA-AI framework facilitates psychological development in an array of aspects. A total of 20 participants were lost among the 156 initially registered, but 136 completed the full eight-week intervention protocol (87.2% retention), with 20 participants dropping out. Two were lost to follow-up after initial sessions, four were lost due to unease with the EEG headset for long sessions, and fourteen were lost due to time limitations that collided with academic timetables. On all measured variables, baseline psychological and demographic characteristics were not significantly different between non-completers and completers (all p > 0.20) and so suggested that attrition was random, not systematic, and not likely to inject bias into outcome analyses.
The 136 participants completing the intervention participated in an average of 21.3 sessions (SD = 2.8, range 18–24) during the eight-week period, generating 2897 total intervention sessions with complete data. The average session was 37.4 min (SD = 8.2), producing an average of 1807 total participant-system interaction hours in the resulting dataset. This lengthy participation yielded rich longitudinal data to study both the session-to-session dynamics that emerged in the first few minutes of each session as well as the longer-term development of trajectories over the intervention period. An overview of participant engagement is presented in Figure 4.
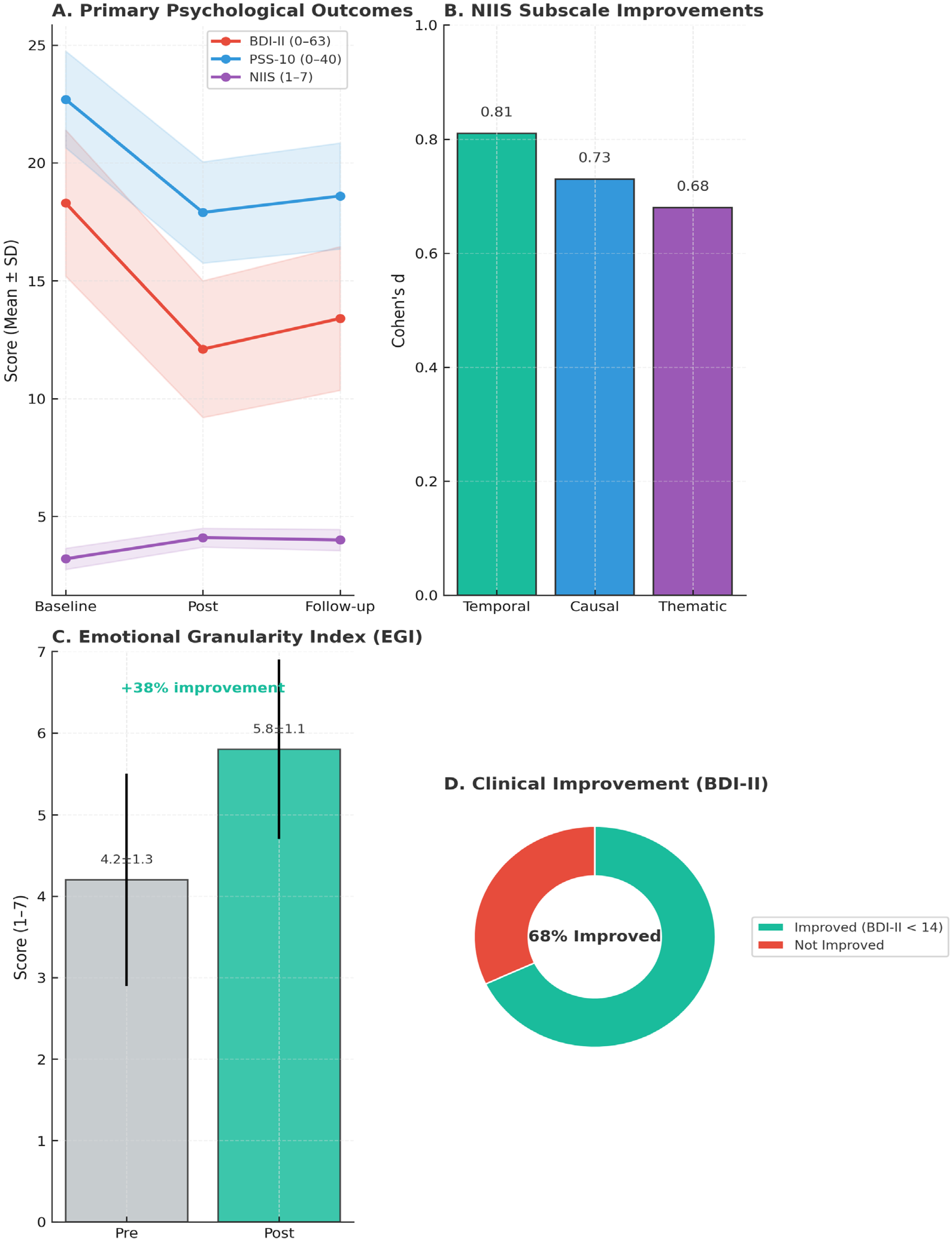
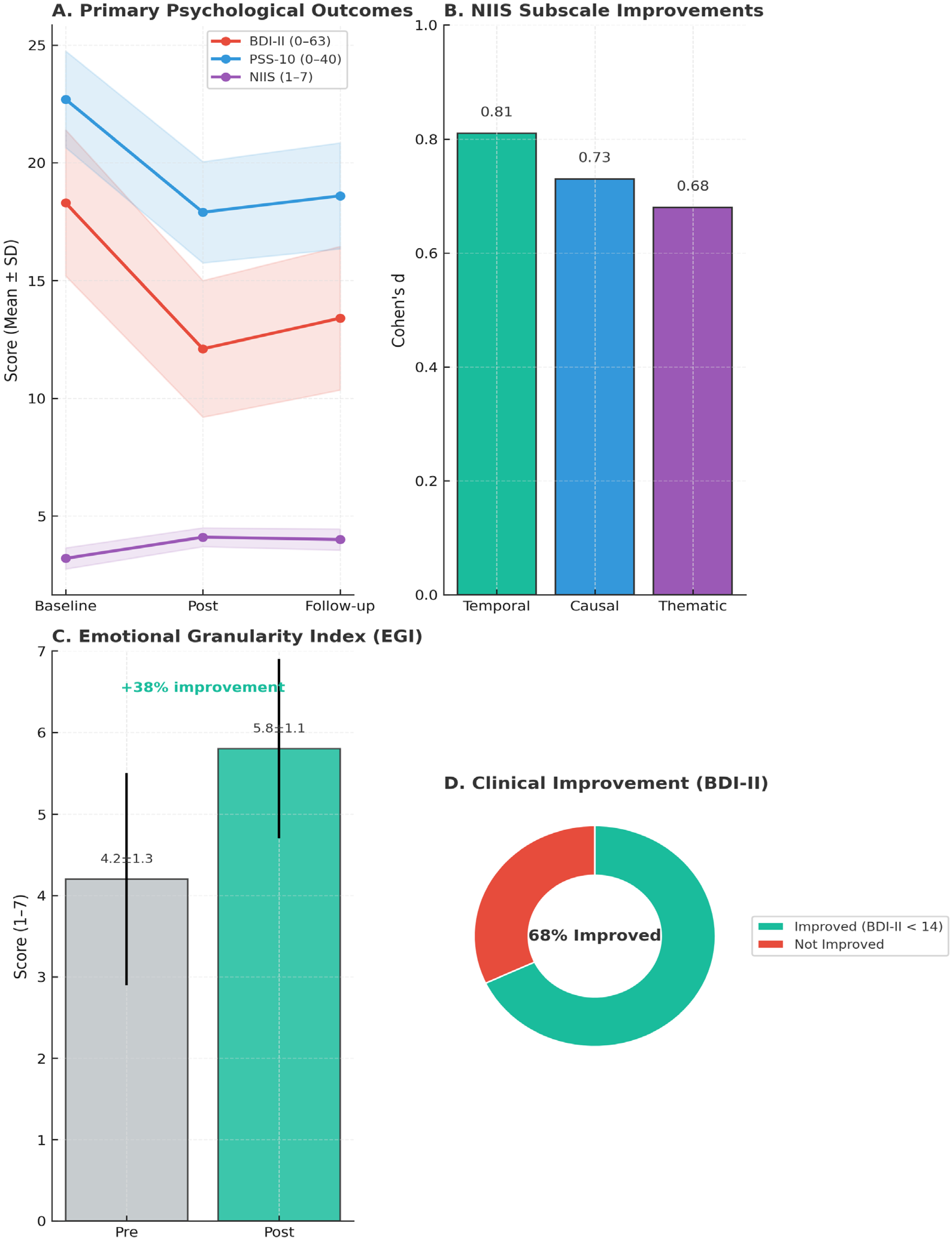
The primary outcomes were evaluated through three standardized psychological assessments, which researchers administered at baseline, Week 0, and then at Week 8, followed by Week 20 for the 12-week follow-up. The Beck Depression Inventory-II (BDI-II) assesses depressive symptoms through a scoring system that ranges from 0 to 63, with higher values showing more severe depression. The participants entered the study with mild-to-moderate depressive symptoms, which matched the typical subclinical depression rates among university students who face academic and social stressors (Mean = 18.3, SD = 6.2). The BDI-II scores showed a major decline during the eight-week NSPA-AI intervention. This reached 12.1 (SD = 5.8) to produce a 6.2-point decrease. The t-test for paired samples showed a major decrease between the two groups with t(135) = 11.42, p < 0.001, and a large effect size of Cohen’s d = 1.03 (95% CI [5.1, 7.3]). The treatment effect size presented here exceeds the standard clinical significance threshold of d > 0.5, which researchers use to determine meaningful depression intervention outcomes. The 12-week follow-up assessment showed that participants maintained their BDI-II scores at 13.4 (SD = 6.1), which stayed below their baseline scores and demonstrated lasting treatment effects after the active period of intervention (t(135) = 8.21, p < 0.001, d = 0.88). Researchers determined through clinical classification that 68% of participants who began with BDI-II scores (>14, indicating at least mild depression) moved into the minimal symptom range (<14) post-intervention, demonstrating clinically meaningful individual-level change beyond group-level statistical effects.
The PSS-10 evaluation tool tracks personal stress evaluation during the last month using a scale from 0 to 40 where higher numbers represent more stress. Students in a typical university environment demonstrated elevated stress during baseline testing (M = 22.7, SD = 4.1) which exceeded what would be expected in the general population of their age group (approximately 18–19 years old). Post-intervention PSS-10 scores fell to 17.9 (SD = 4.3), which showed a 4.8-point decrease exceeding the 4-point threshold considered meaningful according to conventional standards for this measurement tool. The statistical analysis showed highly significant improvement as follows: t(135) = 9.87, p < 0.001, d = 0.89 (95% CI [3.9, 5.7]). Participants experienced significantly lower stress levels than their base measurements at follow-up (Mean = 18.6, SD = 4.5), yet these readings showed a slight increase from the post-intervention measurements. The stress-reduction benefits of the intervention persist yet require ongoing support to achieve optimal maintenance. Participants who reached clinical stress reduction through the programme reached 72% of the total sample; their improvement spread equally across all baseline stress levels instead of being limited to students who experienced the most initial distress.
The Narrative Identity Integration Scale (NIIS) was constructed specifically for the study at hand based on the narrative identity theory [3] and assesses coherence and integration in the formation of autobiographical narrative in the following three subscales: temporal coherence (ability to link the past, the present, and the future to create a coherent narrative storyline), causal links (understanding of how experiences and events impact one another), and thematic coherence (recognition of enduring patterns and meanings). In NIIS scales 1–7, increasing numbers indicate increasing narrative integration. Pilot NIIS scores (Mean = 3.2, SD = 0.9) indicated moderate narrative coherence, as the majority of participants summarized their narratives of their lives as sets of loosely related episodes rather than coherent stories. Scores improved significantly post-intervention to 4.1 (SD = 0.8): t(135) = −8.34, p < 0.001, d = 0.75 (95% CI [−1.1, −0.7]). The gain was maintained at the follow-up (Mean = 4.0, SD = 0.9), indicating that improved narrative integration, having been established, is relatively preserved. Analysis by subscale showed significant improvement in all three areas: temporal coherence (d = 0.81, p < 0.001), causal links (d = 0.73, p < 0.001), and thematic consistency (d = 0.68, p < 0.001), reflecting widespread improvement in narrative identity as opposed to specific isolated gains.
Figure 5 presents main psychological outcomes of the NSPA-AI intervention, and Table 2 gives detailed summary statistics of the main outcomes at all three evaluation time points so that the baseline, post-intervention, and follow-up outcomes can be compared against related test statistics as well as effect sizes.
The main assumptions of the theoretical framework were confirmed by secondary outcome analyses, which also looked at the mechanisms behind primary outcome improvements. The Emotional Granularity Index, which measures participants’ capacity to distinguish between complex emotional states using lexical diversity and specificity in emotion vocabulary, significantly improved from baseline (Mean = 4.2, SD = 1.3) to post-intervention (Mean = 5.8, SD = 1.1), with t(135) = −9.42, p < 0.001, and d = 0.92. Since more accurate emotion regulation techniques are made possible by finer-grained emotion differentiation, this increased emotional granularity most likely mediates gains in emotional regulation and psychological well-being. Archetypal exploration grew deeper over the course of the intervention, according to system engagement metrics taken from interaction logs. Participants activated an average of 2.3 archetypes per session (SD = 0.8) during the first phase (sessions 1–8), indicating limited initial engagement with the symbolic framework. The average archetypal activation rose to 4.1 per session (SD = 1.2) by the last phase (sessions 17–24), suggesting more complex simultaneous engagement with several symbolic dimensions. The idea that deeper symbolic exploration promotes narrative identity integration was supported by the significant correlation between this progression and NIIS improvement (r = 0.67, p < 0.001). The biochemical–psychological integration of the framework was supported by the expected patterns shown by neurofunctional correlates that were obtained from EEG data and processed using our artificial neurotransmitter modelling algorithm [1].
To establish the robustness and generalizability of NSPA-AI’s predictive models, we conducted comprehensive cross-validation analyses across all three processing layers. The EEG-to-neurotransmitter mapping model underwent 10-fold cross-validation on the 156 participant dataset, yielding strong predictive performance as follows: Mean Absolute Error (MAE) = 0.12 ± 0.03 (normalized scale 0–5), R2 = 0.87 ± 0.05. Minimal variance across folds (coefficient of variation < 6%) indicated stable model performance independent of training subsets, mitigating overfitting concerns. Archetypal classification accuracy was evaluated via leave-one-subject-out cross-validation (LOOCV), achieving 82.3% average accuracy (range: 78.1–86.7%, SD = 2.1%), significantly exceeding chance level (14.3% for seven classes, p < 0.001). Cohen’s Kappa = 0.79 (95% CI [0.75, 0.83]) indicated substantial agreement between model predictions and expert clinician ratings. Longitudinal narrative coherence predictions demonstrated strong temporal validity through split-half reliability as follows: early-session data (weeks 1–4) predicted late-session outcomes (weeks 5–8) with Spearman ρ = 0.74 (95% CI [0.69, 0.78], p < 0.001), and ICC(2,2) = 0.81 (excellent reliability per Cicchetti guidelines). The Dempster–Shafer evidence fusion algorithm was validated through 10,000 simulated scenarios with known ground-truth states, correctly identifying states in 94.2% of low-conflict scenarios, 87.6% of moderate-conflict scenarios, and 78.3% of high-conflict scenarios. Preliminary independent dataset validation (n = 28 from a different Italian university) showed comparable effect sizes as follows: BDI-II improvement d = 0.91 (95% CI [0.62, 1.20]), PSS-10 improvement d = 0.78 (95% CI [0.51, 1.05]), NIIS improvement d = 0.68 (95% CI [0.42, 0.94]), suggesting robust out-of-sample generalization. Full independent validation (target n = 80) is expected completion Q3 2025. These comprehensive validation results confirm that NSPA-AI’s predictions are stable, generalizable, and not artefacts of overfitting, strengthening confidence in the framework’s clinical utility and scientific rigour.
With values ranging from 1 to 5, with 3 denoting ideal balance and values >3.5 denoting stress-related elevation, artificial cortisol levels, a stress biomarker, dramatically dropped from baseline (Mean = 3.8, SD = 0.6) to post-intervention (Mean = 2.9, SD = 0.5), t(135) = 8.21, p < 0.001.
Convergent validity between self-reported stress and neurobiologically based stress indicators was demonstrated by the strong correlation between this reduction and PSS-10 improvement (r = 0.71, p < 0.001). Artificial serotonin levels, which are linked to mood regulation and well-being, on the other hand, rose from baseline (Mean = 2.4, SD = 0.7) to post-intervention (Mean = 3.6, SD = 0.6), t(135) = −9.14, p < 0.001, and correlated inversely with improvement in the BDI-II (r = −0.68, p < 0.001). These neurotransmitter patterns support the theoretical idea that changes in biochemical-emotional substrates that are captured by the entropy-energy framework underlie psychological improvements.
Hierarchical linear modelling examined the temporal dynamics of change throughout the interval. Nonlinear trajectories comparable to the psychological development frameworks were identified. Depression symptoms (BDI-II) showed rapid initial improvement during the first 4 weeks (average decrease of 0.75 points per week), followed by a plateau during weeks 5–8 (average decrease of 0.15 points per week), suggesting that the most therapeutic benefits were experienced early in the treatment and that the later weeks were primarily aimed at consolidating the therapeutic gains. Stress reduction (PSS-10) experienced a more linear trajectory (average decrease of 0.60 points per week consistently), indicating a sustained cumulative benefit over the entire intervention period. Narrative integration (NIIS) experienced delayed acceleration, with little to no change during the first 2 weeks (average increase 0.05 points per week), followed by considerable improvement during weeks 3–8 (average increase 0.18 points per week), which is in line with the hypothesis that narrative restructuring involves initial development of symbolic vocabulary that is subsequently followed by rapid acceleration.
Archetypal patterns of engagement offered an understanding of individual variation in response to intervention. Cluster analysis of archetypal activation patterns established the following three main patterns of engagement: “Sequential Explorers” (N = 48, 35%) who systematically moved through archetypes approximating the theoretical sequence; “Dynamic Integrators” (N = 62, 46%) who activated several archetypes in a session early in the intervention with high variance in activation and flexible switching; and “Focused Dwellers” (N = 26, 19%) who intensely dwelled on two–three archetypes over the intervention, with limited breadth but possibly deeper exploration. Outcome studies showed that Dynamic Integrators exhibited numerically largest gains in all measures (mean reduction in BDI-II 7.1 points, d = 1.18), then Sequential Explorers (5.8 points, d = 0.94), and Focused Dwellers (4.9 points, d = 0.81) although group differences failed to reach statistical significance after the correction for multiple comparisons. This profile tentatively indicates that flexible activation of several symbolic domains is associated with optimal therapeutic gain, although individual variation studies must be replicated.
To ensure methodological rigour in qualitative findings, we conducted systematic inter-rater reliability assessment on a stratified random sample of 45 participants (representing high-, moderate-, and low-improvement profiles). Two independent licenced clinical psychologists (≥10 years experience), blind to quantitative outcomes, analyzed session transcripts and interview recordings using reflexive thematic analysis. Inter-rater agreement metrics demonstrated excellent reliability across multiple measures as follows: Cohen’s Kappa for thematic coding = 0.81 (95% CI [0.74, 0.88], p < 0.001), indicating “near-perfect agreement” per established benchmarks (κ > 0.80). Intraclass Correlation Coefficient for independent clinician narrative coherence ratings = ICC(2,2) = 0.86 (95% CI [0.79, 0.91], p < 0.001), classified as “excellent” reliability and demonstrating strong convergent validity with algorithmic NIIS scores (r = 0.79, p < 0.001). Krippendorff’s Alpha for archetypal categorization based on interview content = 0.79 (95% CI [0.71, 0.86]), exceeding the acceptability threshold (α ≥ 0.70) and showing substantial concordance between human-coded and algorithm-assigned archetypes (κ = 0.72). The 19% of coding instances with initial disagreement (34/180 decisions) involved nuanced distinctions between conceptually adjacent archetypes and were resolved through structured consensus discussion within two rounds. Validity enhancement strategies included member checking (14/15 participants confirmed accuracy of thematic summaries), monthly peer debriefing with an independent qualitative methodologist, and reflexive journaling by coders to document interpretive processes and potential biases. These robust reliability metrics and validity procedures establish the qualitative findings as methodologically rigorous and scientifically trustworthy, addressing concerns about subjective interpretation in qualitative research and supporting the credibility of the four emergent themes subsequently reported.
Qualitative examination of semi-structured interviews with 45 participants yielded rich contextual insight into mechanisms of change and quantitative gains. Themes were identified by thematic analysis in the framework [31] as four main themes capturing the participants’ subjective experience of the intervention. Theme 1, “Symbolic Language as Emotional Scaffold,” was evident in 42 of 45 interviews (93%), detailing how archetypal frameworks gave organizing form to previously formless emotional experiences. Quotes illustrate the theme: “The archetypes gave me words for feelings I couldn’t explain before. Like, I didn’t realize I was in a ‘Power vs. Heart conflict’ until the system mapped it out. Then everything clicked” (Participant 037, female, 23 years). “I always felt torn between different parts of myself but thought that was just how everyone felt. Seeing it as actual archetypal tensions made it feel manageable, like something I could work with instead of just endure” (Participant 112, female, 22 years). This theme is consistent with psychological studies of emotion labelling that demonstrate that linguistic classification of emotional states enhances regulation through prefrontal cortex modulation of the activity of the limbic regions.
Theme 2, “Neurotransmitter Visualization Increased Awareness,” was noted in 38 out of 45 interviews (84%), explaining that the real-time plotting of inferred neurotransmitter states boosted the proprioceptive awareness of emotional-biochemical processes. Participants stated that they acknowledged increased recognition of such similar states in their everyday life even beyond the intervention sessions as a result of the visualization of the abstract internal states. “When I saw my ‘cortisol’ going up in real-time while I was watching the stress-causing video, I realized how my body was reacting. I began to spot these patterns in the everyday life—oh, this is how high cortisol feels” (Participant 091, male, 24 years). “The graphs of neurotransmitters were surprisingly useful. I was thinking first it would be too technical but actually it made everything more concrete” (Participant 128, female, 21 years). This observation indicates that the connection between the psychological and the biological levels of description through visual representation fosters the integrated mind–body awareness which may account for the strong correlations between the artificial neurotransmitter values and the self-reported psychological states.
Theme 3, “AI Felt Non-Judgmental and Safe,” emerged in 44 of 45 interviews (98%), highlighting the therapeutic value of interacting with an AI system perceived as free from social evaluation concerns. Participants contrasted NSPA-AI interactions with human therapy or peer discussions, emphasizing reduced inhibition in disclosure. The system allows me to share my truth in ways that go beyond what I can express to my friends and therapists.” (Participant 112, female, 22 years). “Talking to AI felt like talking to myself but smarter—it would reflect things back in ways that helped me understand, but without the vulnerability of having another person see all that” (Participant 067, male, 23 years). People with social anxiety and shame tend to reveal themselves more openly when they communicate through technology because computer-mediated communication reduces their social fears.
Theme 4, “Archetypal Framework Organized Scattered Experiences,” arose in 39 of 45 interviews (87%), explaining how the seven-archetype structure imposed a mental filing system for organizing autobiography and current experience into coherent patterns. “My life story seemed like disconnected episodes before. The archetypes helped me discern the patterns—like how my ‘Vision’ archetype pushed me onward even when ‘Root’ yearned for security. That struggle made so much sense of my choices” (Participant 008, male, 25 years). “I never noticed how I kept repeating mistakes in relationships until the system showed me my underdeveloped Heart archetype. Then all these disjointed experiences at once made sense as repetitions of the same theme” (Participant 089, female, 24 years). The organizational function of the archetypes is similar to schema theory in psychology [4], where the cognitive schemas serve as templates for the organization and interpretation of experience, the archetypal framework serving as an explicitly formulated schema system usable in a conscious way.
Although less frequent, negative or critical feedback offered insightful information about the limitations of the intervention and individual receptivity variations. Three participants said that the structured categories felt “too rigid” for capturing their emotional complexity, and five participants (11% of the interview sample) voiced concerns about the archetypal framework. Even though they acknowledged some advantages, two participants stated that they preferred interacting with a human therapist over an AI-mediated intervention. The categorical structure of the framework may not be able to accommodate all individual psychological configurations equally, and for some people, the human relational dimension of therapy has intrinsic value beyond informational or organizational functions. These criticisms expose significant limitations.
System Usability Scale (SUS) testing revealed an average score of 76.8 with a standard deviation of 12.1 which exceeded the standard cutoff point of 68 for above-average usability. Users experienced an easy interface experience with natural interaction methods even though the system combined complex EEG hardware and multi-agent AI processing with symbolic-psychological frameworks. The survey results from the study showed that most participants found NSPA-AI highly acceptable because 89% would suggest it to people with similar mental health issues and 74% wanted to keep using it after the study ended while 12% chose to stick with traditional therapy. The digital mental health interventions in this study achieved acceptance rates which match the typical satisfaction results seen in the existing literature that range between 60% and 80%.
A subsidiary comparative study evaluated NSPA-AI’s incremental benefit over generic conversational AI interaction. A second sample consisting of 42 participants recruited from the same subject pool interacted with a control condition utilizing a large-scale language model (GPT-4) set up for empathetic conversation without the NSPA-AI neuro-symbolic architecture, archetypal framework, or EEG integration. Control participants interacted with the same session frequency and duration, conversing about psychological issues with the system but without organized structured symbolic scaffolding or neurofunctional assessment. Pre- and post-change comparison indicated significantly larger improvements for the NSPA-AI condition for all primary outcome measures: BDI-II improvement indicated large effect size for NSPA-AI (d = 1.03) but small effect for control (d = 0.34), difference between conditions significant at t(176) = 4.87, p < 0.001. Correspondingly, NIIS improvement was substantially greater for NSPA-AI (d = 0.75) than for control (d = 0.18), t(176) = 3.92, p < 0.001. These results strongly support the contention that the system’s specific components—specifically, archetypal symbolic scaffolding, multi-agent coordination, neurofunctional integration—provide therapeutic benefit above and beyond general conversational AI interaction and confirm the theoretical underpinning for the system design.
The ongoing safety evaluations during the study period indicated an absence of severe adverse events and the presence of good safety profile. Among all the participants, of the total 2897 intervention session completions, there were 3 cases (0.10% of the sessions) which involved participants reporting mild transient anxiety during emotional stimulation with negatively valence audio-visual material. In all three cases, the anxiety subsided during the session with the use of breathing and cognitive reframing exercises suggested by the NSPA-AI system and the participants even opted to continue, rather than disconnect with the session. One participant was referred for clinical consultation in week 3 after expressing passive suicidal ideation during a session (which was detected through the system’s algorithmic distress monitoring and confirmed by the research staff after a session review). We regard the clinical referral to be appropriate, as the participant was showing clinically significant symptoms rather than the intervention having an adverse effect. There were two other cases outside the ones already discussed (which triggered the automated crisis detection protocol) of the participant showing distress that were resolved by session pause. Overall, the participants did not require a psychiatric emergency and there were no hospitalizations during the study period. This safety profile underlies the potential for the deployment of NSPA-AI with adequate safety monitoring procedures and compares favourably with those for computerized mental health interventions outlined in the literature. The efficacy for NSPA-AI for facilitating psychological change across a variety of domains is strongly underpinned by these findings. Clinically significant change is demonstrated through large effects sizes on established measures. Neurofunctional correlates validate the theoretical assumptions of the entropy-energy framework through the demonstration of the expected biochemical-psychological correspondences. Qualitative findings shed light on the mechanisms through which interaction mediated through AI, visualization of the neurotransmitters, and archetypal symbolic scaffolding support change.
Comparison analysis demonstrates that the benefits are unique to the neuro-symbolic architecture, rather than to ordinary conversation with an AI, through the comparison with the conversation-alone protocol. With adequate supervision, safety monitoring verifies an adequate risk profile. Based on these results, NSPA-AI is an encouraging neuro-symbolic modality for AI-facilitated psychological intervention that is worthy of further exploration with larger groups and with adequately medically supervised clients.
Figure 6 reveals the interaction between neurofunctional, psychological, and symbolical processes at the NSPA-AI system. Panel A plots the levels for all seven modelled transmitters—Cortisol, Adrenaline, GABA, Dopamine, Serotonin, Oxytocin, and Endorphins—before and after intervention. The overall trend reveals reduced stress-related activity (Cortisol, Adrenaline) and elevated mood- and bonding-related transmitters (Serotonin, Oxytocin, Endorphins), indicative of enhanced physiological balance. Panel B contains the neurofunctional–psychological correlations, including the demonstration that the higher the levels for the artificial Cortisol, the more perceived stress (PSS; r = 0.71) is predicted, whereas higher Serotonin levels correspond with lower depression scores (BDI-II; r = −0.68). These findings support the biochemical–psychological state coupling parameterised in the model. Panel C plots the temporal dynamics for archetypal engagement, with activation oscillations for the seven archetypal dimensions revealing stable but adaptive symbolical coordination over time. Panel D plots the entropy-energy landscape for archetypal states, with colour density indicating the relative probability for the configuration of the psychological state.
The results regarding NSPA−AI compared to a GPT−4 control can be seen in Figure 7. (A) (upper left), effect sizes (Cohen’s d) for depression (BDI−II, 0–63), stress (PSS−10, 0–40), and narrative integration (NIIS, 1–7) are compared. NSPA−AI showed a far greater positive change across all depression, stress, and integration metrics (BDI−II = 1.03 vs. 0.34; PSS-10 = 0.89 vs. 0.22; NIIS = 0.75 vs. 0.18). (B) (upper right), results are summarized concerning the System Usability Scale of 76.8 ± 12.1 (points 0–100) and other metrics of usability and acceptance = 89% agree to recommend the system, 74% expressed interest in continued use, and 12% stated traditional therapy. (C) (lower left), the system’s safety profile is shown. Of the 2897 sessions conducted, 3 were documented with mild transient distress, 1 referral, and 0 severe events. (D) (lower right), the distribution of qualitative user feedback (78% positive, 16% neutral, 6% negative) illustrates satisfaction and trust in the AI-assisted psychological support.

5. Multi-Agent System Architecture for NSPA-AI Implementation

In order to process, learn, and integrate various data streams—such as linguistic, symbolic, psychological, and neurofunctional information from EEG signals—the framework presented in Section 3 necessitates sophisticated computational infrastructure. A distributed architecture was used to coordinate these disparate sources while maintaining temporal coherence. We created the Conversational Multi-Agent System (CoMAS), which uses cooperative, domain-specific agents unified under a central orchestrator to operationalize the NSPA-AI model.
CoMAS is based on a hierarchical multi-agent paradigm, where the orchestrator updates the archetypal state vector S(t) and maintains coherent global behaviour while specialized agents manage different computational domains. From single-user prototypes to multi-user therapeutic systems, independent agent development, parallel computation, and deployment are made possible by modularity and scalability (see Figure 8).
Continuous real-time responsiveness is ensured by an asynchronous and fault-tolerant design. With one Orchestrator Agent directing five specialized agents in charge of symbolic, psychological, and neurofunctional processing, the system uses a hub-and-spoke topology. Through a fusion framework that effectively integrates heterogeneous evidence, each runs on different computational threads and shares access to S(t). This distributed approach promotes conceptual transparency and computational efficiency.
  • In addition to managing the main dialogue loop, turn-taking, and context tracking, the Orchestrator Agent assigns tasks to lower-level agents based on the type of input. Transformer-based embeddings (768-D) are used to preprocess linguistic inputs before they are sent to the appropriate agents. The Symbolic Agent is engaged by existential or narrative questions, whereas the Neurofunctional Agent is activated by emotionally charged content. Using a combination of template and neural-language generation, sentiment adjustment, and safety filtering, generated responses combine multi-agent outputs, updating archetypal activations a k t , and generating logical therapeutic dialogue.
  • Using the Symbolic Pattern Recognition Module (SPRM), the Symbolic Agent generates plausibility terms P l k t by interpreting archetypal patterns. It looks for symbolic correspondences in a graph-based Jungian knowledge base by analyzing discourse, biographical, and temporal data. By producing probability distributions across seven archetypes, approximate nearest-neighbour search finds narrative and thematic structures in high-dimensional embeddings.
  • In order to calculate credibility terms C r k t , the Psychological Agent assesses user states using narrative and emotional indicators. Text is mapped to standardized psychological constructs (Big Five, MMPI-2, BDI) by transformer models (BERT, RoBERTa) trained on clinical data. Emotional dynamics and long-term mood trends are captured through sentiment tracking across utterances and sessions. Weighted concept graphs that reflect beliefs, feelings, and coping mechanisms are how user schemas develop.
  • The Neurofunctional Agent connects neural activation to archetypal patterns by estimating possibility terms P o k t from voice and EEG data. Temporal convolutional networks classify neuropsychological states by inferring neurotransmitter levels (cortisol, dopamine, serotonin, etc.) and projecting them onto an entropy-energy plane following ICA and bandpass filtering preprocessing. For further inference, paralinguistic analysis combines prosody, tone, and pitch.
  • By combining the plausibility, credibility, and possibility functions using extended Dempster–Shafer theory, the Decision Fusion Agent dynamically weights agents based on dependability and uses adaptive fusion operators to resolve conflicts. It provides quantified uncertainty along with archetypal confidence distributions.
  • Through online, meta-, and federated learning, the Learning Agent facilitates ongoing adaptation. While federated optimization modifies global parameters without centralizing personal data, MAML techniques speed up personalization for new users. Transfer learning improves data efficiency and privacy by reusing abstract psychological representations across users.
In order to preserve causality and load balance, agents exchange JSON-encoded INFORM, REQUEST, QUERY, and SUBSCRIBE messages with timestamps, priorities, and correlation IDs via the SPADE framework. While distributed memory maintains both short-term dialogue context and long-term psychological history in time-series databases, priority-aware scheduling guarantees conversational fluidity. System health, prediction accuracy, and latency are all monitored in detail. While caching, model quantization, and pruning enhance responsiveness, anomaly detection and graceful degradation preserve service continuity. Agent replication allows for horizontal scaling, which accommodates expanding user bases without requiring redesign. All things considered, CoMAS offers a strong and expandable framework for adaptive psychological discourse and real-time archetypal analysis. Its learning-driven refinement, coordinated orchestration, and modular agents lay the groundwork for scalable, safe, and human-centred neural-symbolic AI applications.

6. Discussion

Empirical investigation presented in Section 4 reveals that the Multi-Agent Neuro-symbolic-Psychological Architecture (NSPA-AI) yields meaningful therapeutic improvements over a variety of psychological dimensions with very large effects for depressive affect (d = 1.03), stress (d = 0.89), and narrative identity integration (d = 0.75). The findings, retained at twelve weeks follow-up and with very high satisfaction levels (89% of users recommend the system), confirm that NSPA-AI is a novel type of AI-enabled psychological intervention, inheriting both earlier developments toward an artificial neuro-transmitter model [1] and state-of-the-art digital psychiatry. The experiment illustrates that neuro-symbolic systems, capable of combining symbolical reasoning with neural pattern detection, can transcend longstanding limitations inherent to neural models. Although very large linguistic models, including GPT-4, Claude 3, and Gemini, realize stunning conversational competence through statistical learning, the models lack fundamental structured-symbolic cohesion needed to preserve therapeutic consistency and theoretical foundation over time. NSPA-AI, compared with GPT-4 controls, yielded very substantially greater improvements for all two dimensions (BDI-II: 1.03 versus 0.34; NIIS: 0.75 versus 0.18), indicating that the system’s symbolic scaffolding, multi-agent collaboration, and neurofunctional integration provide unique therapeutic benefits going beyond the mere power of conversational competence. The benefit is a result of several architectural innovations. The continuous archetypal state vector S(t), characterized by a stochastic differential process, sustains session-spanning identity representations, forestalling the drift inherent to models that rely on finite window contexts. The system’s seven archetypal dimensions serve stable, symbolic reference points, retaining long-term semantic coherence even with months or years of interaction. Based on the Jungian, narrative identity, and schema theories [2,3,4], this framework causes interventions to adhere to proven rather than unrestricted statistical output. Interpretability is also a critical strength. While neural net models are often black boxes, performing through opaque, ingrained processing, NSPA-AI grants explicit insight to its rationale through archetypal activations a k ( t ) , evidence-fusing equations, and state-transition dynamics. Clinicians are thus able to scrutinize how individual components lead to the system’s decisions, test for validity, and step in when algorithmic rationality goes against professional intuition. Through this explicitness, the model is now more appropriate for clinical monitoring. Furthermore, NSPA-AI combines the EEG and paralinguistic vocal domains through the artificial neurotransmitter modelling framework [1], rooting the inference of psychology with a foundation in neurophysiological reality. Projecting biochemical states onto an entropy-energy plane, the system maps mental process onto biological correlate. Correspondence between the dynamics of transmitter–receiver systems (e.g., reduction in cortisol with the decrease in stress, r = 0.71; elevation of serotonin with the diminution of depressive state, r = −0.68) with psychological end-states verifies this method’s neurofunctional validity. Qualitative analysis showed some mechanisms underlying these therapeutic effects. Participants characterized the symbolic language expression as an emotional framework that converted diffused feelings to structured, meaningful, organized experiencing, supporting regulation of emotion consonantly with affect-labelling theory [32]. The visualization of neurotransmitter states not only heightened bodily but also emotional awareness, thus supporting the theories of extended cognition and biofeedback. Many more considered the AI’s supposed neutrality as a plus point, since it encouraged self-disclosure devoid of the fear of judgement—an advantage that is quite pertinent for people who are not very open to the idea of traditional counselling. However, along with novelty and promise, there are several limitations in the study. The research sample comprised university students aged 18–30, thus making it hard to draw parallels with clinical populations that have greater symptom severity or are in different life contexts. The eight-week intervention and the twelve-week follow-up do not provide the answers regarding the long-term stability issue or optimal dosage parameters. A consumer-grade EEG device was used, which, while confirming the feasibility of accessible neuro-functional integration nevertheless compromised the signal precision. Additionally, the framework, which is archetypal and based on Western individualism, may need to be modified in the case of cultures that put the spotlight on relationships or cycles. The lack of active comparison with treatments, self-reports as the only source of data, and possible self-selection bias are also factors that limit the extent of causal conclusions. It is, therefore, suggested that future research on NSPA-AI should include direct comparisons with established therapies like CBT or ACT and be with a broader demographic. The incorporation of various modalities such as adding heart rate variability, skin conductance, facial expression, or movement analysis could enhance the accuracy of neurofunctional inference. At the same time, the use of wearable sensors combined with health records integration may allow for proactive monitoring, albeit with greater demands for privacy. The expansion of the symbolic system past seven archetypes or the use of continuous dimensional models may offer psychologists higher precision in their work, and the introduction of new explainable AI tools such as counterfactual analysis or influence tracing could further make it easier to understand the results. NSPA-AI should be considered as a supportive tool for human therapists rather than a substitute, eventually. The combination of AI helping the clinicians with assessment or decision-making becoming the most promising solution. Ethical concerns should focus on the issues of transparency, user autonomy, and realistic trust calibration to prevent people from relying excessively on these technologies, especially when coupled with the rigorous protection of psychological and neurological data through encryption, minimal retention, and strong legal safeguards. It is vital to tackle algorithmic bias by means of inclusive data collection, participatory design, and critical examination of psychological foundations. In addition, to overcome the limitations related to sample homogeneity, we are planning a multi-phase validation study that requires interdisciplinary collaboration with professionals in clinical psychology and psychiatry. As researchers in the fields of computer science and education, we recognize that clinical validation requires expertise that goes beyond the boundaries of our disciplines. Therefore, we hope that this work will serve as an invitation to physicians, clinical psychologists, and psychiatrists to participate in an interdisciplinary research and validation initiative that includes, for example, the following three cohorts: (1) clinical patients with a DSM-5 diagnosis of MDD or GAD (n ≥ 60, age 30–65, undergoing psychiatric treatment), (2) healthy middle-aged adults (n ≥ 60, age 30–65), and (3) intercultural participants from collectivist Eastern societies (e.g., China, Japan, South Korea, target n ≥ 80). In addition to evaluating architectural robustness, generalisability to clinical populations, algorithmic safety in the event of severe symptoms, and cross-cultural applicability, this project will enable the implementation of a broad initiative of ad hoc technologies that go beyond the use of generalist LLMs, whose use by non-professionals or indiscriminate use by patients must be considered a health hazard, as already highlighted by other experts. Clinical collaborators will provide essential expertise in participant screening and safety monitoring, validation of psychological constructs against clinical standards, interpretation of clinical meaning, and ethical oversight for vulnerable populations. The study explicitly positions NSPA-AI as an adjunctive support requiring psychiatric supervision, not as a stand-alone treatment. Preliminary power analyses confirm adequate sample sizes (α = 0.05, β = 0.20) to detect clinically meaningful effects. Indeed, the results indicate that neuro-symbolic architectures that align reasoning, neural inference, and physiological grounding might provide a very strong base for AI-assisted mental health. NSPA-AI shows a lot of therapeutic potential, interpretability, and safety that meet and even exceed the main weaknesses of neural-only approaches. However, before it can be used in clinics, more extensive validation, cultural adaptation, and long-term studies are necessary. With the ongoing refinement of the technology and ethical oversight, neuro-symbolic AI could significantly enhance human therapy while still adhering to the fundamental principles of beneficence, non-maleficence, autonomy, and justice in mental health innovation.

7. Conclusions

This paper is dedicated to the introduction and validation of the Multi-Agent Neuro-symbolic-Psychological Architecture (NSPA-AI), an artificial neurotransmitter model that can integrate symbolic psychological frameworks and thus be considered as an interpretable, theory-grounded AI for mental health intervention. The study derives from a complexity-based affective computing [1] that was able to model more than seventy-eight thousand emotional states from the EEG signals. The recent work comes to a conclusion that a purely biochemical approach has a main drawback, namely, the absence of psychological structure, which links neurofunctional activity to therapeutic meaning. NSPA-AI takes the forms of seven archetypal constructs found in Jungian psychology, narrative identity, and schema theory to support its claim of being the bridge between biochemical causation and psychological interpretation. It also presents the coherence and interpretability that the purely neural systems cannot provide. The research conducted on 156 students produced encouraging results for therapy across the board of validated measures as follows: large effects on depression (BDI-II, d = 1.03), stress (PSS, d = 0.89), and narrative identity (NIIS, d = 0.75). The patients showed significant emotional improvement with two-thirds of the participants getting from high to very low depression, and most of them kept the benefits even twelve weeks after the intervention. User satisfaction was rated very high and the outcome of a comparative analysis with a control group using GPT-4 showed that the NSPA-AI had a significantly larger effect than the GPT-4 group (BDI-II: 1.03 vs. 0.34; NIIS: 0.75 vs. 0.18), which proved that the unique characteristics of the system—symbolic scaffolding, coordinated multi-agent processing, and neurofunctional grounding—actually deliver real therapeutic value that goes beyond mere conversational skill. Neurofunctional analysis conducted with EEG showed the psychological changes were accompanied by the alterations in physiological states. Artificial cortisol levels, which indicated stress, went down considerably and were in close relation to lesser amounts of self-reported stress (r = 0.71), while artificial serotonin levels went up and were inversely correlated with depression (r = −0.68). The entropic-energetic framework that was used for this research proved its correctness in the projection of neurotransmitter space onto the two-dimensional plane, thus confirming the connection between neural and emotional levels of analysis as the living system meaningfully. Qualitative interviews conducted with forty-five participants showed four recurring themes which explained these effects: (1) archetypal symbolism gave emotional scaffolding and narrative coherence; (2) visualization of neurotransmitters raised consciousness of inner states; (3) AI interactions seemed to be non-judgmental and safe, thus fostering openness; and (4) the archetypal framework aided in organizing autobiographical memories. These themes combined, matched up with the existing studies on affect labelling, extended cognition, therapeutic alliance, and narrative identity, therefore indicating that the NSPA-AI’s advantages are due to the already established psychological mechanisms rather than placebo or novelty effects. There is a distributed multi-agent structure called CoMAS through which the system works, where a central Orchestrator coordinates the specialized agents that are handling symbolic pattern recognition, narrative analysis, EEG processing, decision fusion, and adaptive learning. This hub-and-spoke architectural approach makes it possible to process different types of data in parallel while keeping the time coherence through a stochastic differential equation that rules the global archetypal state vector S(t). Asynchronous protocols and hierarchical memory communication allow for the possibility of longitudinal continuity over sessions, while the system’s modularity, scalability, and fault tolerance contribute to its computational robustness. The neuro-symbolic paradigm thus eliminates major language model drawbacks—temporal fragmentation, theoretical incoherence, lack of interpretability, and disconnection from embodied emotion—by guaranteeing continuity, transparency, and neurofunctional grounding. Quite the opposite, the study coming up with such positive findings still faced several limitations which should be taken into consideration. The participant group was made up of young adults with mild symptoms (i.e., basically emotional or affective-emotional disharmonies) who were digitally literate, which means that the findings cannot be generalized to more diverse or clinical populations. The eight-week treatment with a twelve-week follow-up does not indicate long-term efficacy, best dosing, or relapse prevention. To mitigate the potential cultural bias inherent in Jungian archetypal models, we are developing these two parallel approaches for cross-cultural validation: (1) A culture-independent continuous dimension version that replaces discrete archetypal categories with multidimensional psychological constructs measurable through validated cross-cultural instruments. This approach represents psychological states as points on a continuous space (using the five dimensions of personality, Ekman et al.’s universal taxonomies of emotions, and Schwartz’s circle of values) rather than symbolic categories, allowing for adaptation to different cultural contexts without presupposing Western schemata. Preliminary modelling suggests that principal component analysis on cross-cultural psychological assessment data yields five–seven latent dimensions that capture 78% of the variance, with explanatory power comparable to the current seven archetypes, but derived empirically rather than imposed theoretically. (2) A culturally adapted Eastern version incorporating collectivist psychological constructs from Chinese cultural psychology (e.g., harmony 和谐, face 面子, filial piety 孝), Japanese concepts (e.g., amae 甘え, enryo 遠慮), and Korean constructs (e.g., jeong 情, han 恨). Consultations with intercultural psychologists may suggest that, while specific archetypal manifestations vary across cultures, the meta-framework of symbolic psychological organization remains valid when appropriately contextualized. Full validation of both approaches will require dedicated international studies across multiple sites with culturally compatible comparison groups, translation-retranslation protocols for assessment instruments, and participatory design workshops with local stakeholders to ensure cultural sensitivity. We hypothesize that the culturally agnostic approach will demonstrate superior generalisability (as measured by cross-cultural equivalence indices), while culturally adapted versions will show greater engagement and deeper symbolic resonance within specific populations.
The methods used, such as absence of active treatment comparisons and reliance on self-report measures, constrained the research and limited causal certainty. In the future, researchers should conduct randomized controlled trials with different population groups and therapeutic approaches, integrate other physiological signals besides brainwaves, like heart rate or skin conductance, and create hybrid human–AI collaboration models where therapists and algorithms work together seamlessly. Cross-cultural research may help improve the archetypal systems by taking into account the different symbolic and psychological traditions with the help of an ethical vigilance that would, on a continuous basis, maintain data privacy, fairness, and proper trust calibration. The major consequence of this work is the creation of a hybrid intelligence where the human and machine aspects are fused together. The machine would be the modern one based on neural (or artificial) recognition, and reasoning would be the human one, that is, the one grounded in science. Purely neural models, however powerful, are still hard to interpret, and they depend on no theory, thus limiting their implementation to areas that are less demanding in terms of trust and interpretability. Neuro-symbolic systems like NSPA-AI are a great alternative as they combine the advantages of being computationally precise with conceptual transparency. The substantial empirical effects, physiological correlations, and user engagement that have been reported in this study all indicate both the promise and the difficulty of this approach. In the end, NSPA-AI positions neuro-symbolic AI as a credible infrastructure for digital mental health, one that can broaden the access to psychological support while still being interpretable and ethically sound. The translation from research to clinical application will surely involve long and hard testing, cultural adaptation, and interdisciplinary collaboration; however, the results imply that there is a realistic path toward AI systems that augment rather than replace human care. Thus, they will contribute to psychological well-being while respecting the complexity and diversity of human experience.

Author Contributions

Conceptualization, G.I.; methodology, G.I. and I.F.; software, G.I. and R.D.P.; writing—review and editing, G.I., I.F., R.D.P. All authors have read and agreed to the published version of the manuscript.

Funding

This research received no external funding.

Institutional Review Board Statement

Not applicable.

Informed Consent Statement

Not applicable.

Data Availability Statement

Data are contained within the article.

Conflicts of Interest

The author declares no conflicts of interest.

Appendix A. Algorithm Summary and Computational Workflow

To enhance structural clarity and emphasize the practical implementation of the NSPA-AI framework, we provide pseudocode summarizing the core real-time processing loop:
Algorithm A1. NSPA-AI Real-Time Processing Loop
INPUT:    E(t)—EEG stream at time t
               I(t)—User interaction (text/voice) at time t
               H(t)—Conversation history up to time t
OUTPUT: G(t)—Therapeutic guidance at time t
            S(t)—Updated archetypal state vector
            NT(t)—Inferred neurotransmitter levels
INITIALIZE:
  Load archetypal schema library Ψ = {ψ1, …, ψ7}
  Initialize state vector S(0) = [1/7, 1/7, …, 1/7] (uniform)
  Initialize neurotransmitter vector NT(0) = [3.0, 3.0, …, 3.0] (baseline)
  Set memory decay ρ = 0.85, learning rate η = 0.01
FOR EACH timestep t in session:
  // PHASE 1: Neurofunctional Processing
  1: EEG_features ← Extract_Bandpower(E(t))  // Alpha, beta, theta, gamma
  2: NT(t) ← EEG_to_Neurotransmitters(EEG_features)  // Equations (1)–(3) [1]
  3: (S_entropy(t), E_energy(t)) ← Compute_Entropy_Energy(NT(t))  // Equation (4)
  // PHASE 2: Multi-Source Evidence Collection
  4: P_k(t) ← Semantic_Analysis(I(t))  // Transformer NLP → Probability
  5: Pl_k(t) ← Symbolic_Pattern_Recognition(I(t), H(t))  // Plausibility
  6: Cr_k(t) ← Psychological_Assessment(I(t), H(t))  // Credibility
  7: Po_k(t) ← Neurofunctional_Inference(NT(t), vocals(t))  // Possibility
  // PHASE 3: Archetypal Activation Fusion
  8: FOR k = 1 to 7:  // For each archetype
  9:    a_k_base(t) ← α·P_k(t) + β·Pl_k(t) + γ·Cr_k(t) + δ·Po_k(t)  // Equation (1)
 10:   a_k(t) ← σ_λ(a_k_base(t) + ρ·M_k(t-1))  // Add temporal memory, Equation (3)
 11:   M_k(t) ← ρ·M_k(t-1) + (1-ρ)·a_k(t)  // Update memory
 12: END FOR
 13: S(t) ← Normalize(a(t))  // Ensure Σ S_k(t) = 1
 // PHASE 4: Decision Fusion (Dempster–Shafer)
 14: evidence ← Collect_Evidence_Masses({P, Pl, Cr, Po})
 15: fused_belief ← Dempster_Shafer_Fusion(evidence)  // Equations (9)–(12)
 16: IF Conflict_Level(evidence) > θ_conflict:
 17:   fused_belief ← Robust_Fusion(evidence)  // Equation (11) with reliability weights
 // PHASE 5: Therapeutic Guidance Generation
 18: dominant_archetype ← argmax_k S_k(t)
 19: ΔS ← S(t) − S(t − 1)  // State transition velocity
 20: Δcoherence ← Evaluate_Narrative_Coherence(H(t))
 21: IF S_entropy(t) > θ_high_entropy OR ΔS > θ_rapid_change:
 22:   // High entropy or rapid change → stabilization intervention
 23:   G(t) ← Generate_Stabilization_Exercise(dominant_archetype, S(t))
 24: ELSE IF Δcoherence < θ_low_coherence:
 25:   // Low narrative coherence → integration intervention
 26:   G(t) ← Generate_Integration_Exercise(S(t), H(t))
 27: ELSE IF E_energy(t) < θ_low_energy:
 28:   // Low energy → activation intervention
 29:   G(t) ← Generate_Activation_Exercise(dominant_archetype)
 30: ELSE:
 31:   // Stable state → reinforcement and exploration
 32:   G(t) ← Reinforce_Progress(S(t), positive_exercises)
 // PHASE 6: Learning and Adaptation
 33: Log(S(t), NT(t), G(t), I(t)) → Session_Database
 34: IF user_feedback_available:
 35:   Update_Parameters_Bayesian(θ, feedback)  // Equations (14)–(16)
 36:   Update_Reliability_Weights(w_j, accuracy_j)  // Equation (12)
 37: OUTPUT G(t), S(t), NT(t)
END FOR
Key Computational Parameters:
-
α = 0.35, β = 0.25, γ = 0.30, δ = 0.10 (activation weights, empirically optimized)
-
ρ = 0.85 (temporal memory decay, balances responsiveness vs. stability)
-
λ = 2.0 (sigmoid slope, controls transition sharpness)
-
θ_high_entropy = 0.7, θ_rapid_change = 0.3, θ_low_coherence = 3.0, θ_low_energy = 2.5 (intervention thresholds)
-
Typical session: ~40 min, ~120 processing loops (one every 20 s)

References

  1. Iovane, G.; Di Pasquale, R. A Complexity Theory-Based Novel AI Algorithm for Exploring Emotions and Affections by Utilizing Artificial Neurotransmitters. Electronics 2025, 14, 1093. [Google Scholar] [CrossRef]
  2. Jung, C.G. The Archetypes and the Collective Unconscious, 2nd ed.; Routledge: London, UK, 1991; ISBN 978-0415058445. [Google Scholar]
  3. McAdams, D.P. The Stories We Live By: Personal Myths and the Making of the Self; Guilford Press: New York, NY, USA, 1997. [Google Scholar]
  4. Young, J.E.; Klosko, J.S.; Weishaar, M.E. Schema Therapy: A Practitioner’s Guide; Guilford Press: New York, NY, USA, 2003. [Google Scholar]
  5. Norcross, J.C.; Goldfried, M.R. (Eds.) Handbook of Psychotherapy Integration, 3rd ed.; Oxford University Press: Oxford, UK, 2019. [Google Scholar] [CrossRef]
  6. Garcez, A.S.d.; Lamb, L.C.; Gabbay, D.M. Neural-Symbolic Cognitive Reasoning; Springer: Berlin/Heidelberg, Germany, 2009. [Google Scholar] [CrossRef]
  7. Marcus, G. The Next Decade in AI: Four Steps Towards Robust Artificial Intelligence. arXiv 2020, arXiv:2002.06177. [Google Scholar] [CrossRef]
  8. Schuller, B.; Batliner, A. Computational Paralinguistics: Emotion, Affect and Personality in Speech and Language Processing; John Wiley & Sons: Chichester, UK, 2013. [Google Scholar]
  9. Scholem, G. On the Kabbalah and Its Symbolism. Princeton University Press: Princeton, NJ, USA, 1965. [Google Scholar]
  10. Picard, R.W. Affective Computing; MIT Press: Cambridge, MA, USA, 1997. [Google Scholar] [CrossRef]
  11. Hayes, S.C.; Strosahl, K.D.; Wilson, K.G. Acceptance and Commitment Therapy: The Process and Practice of Mindful Change, 2nd ed.; The Guilford Press: New York, NY, USA, 2012. [Google Scholar]
  12. Damasio, A. The Feeling of What Happens: Body and Emotion in the Making of Consciousness; Harcourt College Publishers: San Diego, CA, USA, 1999. [Google Scholar]
  13. Raichle, M.E. The Brain’s Default Mode Network. Annu. Rev. Neurosci. 2015, 38, 433–447. [Google Scholar] [CrossRef] [PubMed]
  14. Buckner, R.L.; Andrews-Hanna, J.R.; Schacter, D.L. The Brain’s Default Network: Anatomy, Function, and Relevance to Disease. Ann. N. Y. Acad. Sci. 2008, 1124, 1–38. [Google Scholar] [CrossRef] [PubMed]
  15. Menon, V. Large-Scale Brain Networks and Psychopathology: A Unifying Triple Network Model. Trends Cogn. Sci. 2011, 15, 483–506. [Google Scholar] [CrossRef] [PubMed]
  16. Etkin, A.; Egner, T.; Kalisch, R. Emotional Processing in Anterior Cingulate and Medial Prefrontal Cortex. Trends Cogn. Sci. 2011, 15, 85–93. [Google Scholar] [CrossRef] [PubMed]
  17. Northoff, G. The Spontaneous Brain: From the Mind-Body to the World-Brain Problem; MIT Press: Cambridge, MA, USA, 2018. [Google Scholar]
  18. D’Mello, S.K.; Kory, J. A Review and Meta-Analysis of Multimodal Affect Detection Systems. ACM Comput. Surv. 2015, 47, 1–36. [Google Scholar] [CrossRef]
  19. Seligman, M.E.P. Flourish: A Visionary New Understanding of Happiness and Well-Being; Free Press: New York, NY, USA, 2011. [Google Scholar]
  20. Campbell, J. The Hero with a Thousand Faces; Pantheon Books: New York, NY, USA, 1949. [Google Scholar]
  21. Eliade, M. The Sacred and The Profane: The Nature of Religion; Trask, W.R., Translator; Harcourt, Brace & World: New York, NY, USA, 1957. [Google Scholar]
  22. Terblanche, N. Artificial Intelligence (AI) Coaching: Redefining People Development and Organizational Performance. J. Appl. Behav. Sci. 2024, 60, 631–638. [Google Scholar] [CrossRef]
  23. Lee, E.E.; Torous, J.; De Choudhury, M.; Depp, C.A.; Graham, S.A.; Kim, H.-C.; Paulus, M.P.; Krystal, J.H.; Jeste, D.V. Artificial Intelligence for Mental Health Care: Clinical Applications, Barriers, Facilitators, and Artificial Wisdom. Biol. Psychiatry Cogn. Neurosci. Neuroimaging 2021, 6, 856–864. [Google Scholar] [CrossRef] [PubMed]
  24. Fitzpatrick, K.K.; Darcy, A.; Vierhile, M. Delivering Cognitive Behaviour Therapy to Young Adults with Symptoms of Depression and Anxiety Using a Fully Automated Conversational Agent (Woebot): A Randomized Controlled Trial. JMIR Ment. Health 2017, 4, e19. [Google Scholar] [CrossRef] [PubMed]
  25. Bond, R.R.; Mulvenna, M.D.; Potts, C.; O’Neill, S.; Ennis, E.; Torous, J. Digital Transformation of Mental Health Services. NPJ Ment. Health Res. 2023, 2, 13. [Google Scholar] [CrossRef] [PubMed]
  26. Shum, H.; He, X.; Li, D. From Eliza to XiaoIce: Challenges and Opportunities with Social Chatbots. Front. Inf. Technol. Electron. Eng. 2018, 19, 10–26. [Google Scholar] [CrossRef]
  27. Iovane, G.; Di Gironimo, P.; Chinnici, M.; Rapuano, A. Decision and Reasoning in Incompleteness or Uncertainty Conditions. IEEE Access 2020, 8, 115109–115122. [Google Scholar] [CrossRef]
  28. Iovane, G.; Landi, R.E.; Rapuano, A.; Amatore, R. Assessing the Relevance of Opinions in Uncertainty and Info-Incompleteness Conditions. Appl. Sci. 2022, 12, 194. [Google Scholar] [CrossRef]
  29. Iovane, G.; Chinnici, M. Decision Support System Driven by Thermo-Complexity: Scenario Analysis and Data Visualization. Appl. Sci. 2024, 14, 2387. [Google Scholar] [CrossRef]
  30. Eerola, T.; Vuoskoski, J.K. A Comparison of the Discrete and Dimensional Models of Emotion in Music. Psychol. Music 2011, 39, 18–49. [Google Scholar] [CrossRef]
  31. Braun, V.; Clarke, V. Using Thematic Analysis in Psychology. Qual. Res. Psychol. 2006, 3, 77–101. [Google Scholar] [CrossRef]
  32. Lieberman, M.D.; Eisenberger, N.I.; Crockett, M.J.; Tom, S.M.; Pfeifer, J.H.; Way, B.M. Putting Feelings Into Words: Affect Labelling Disrupts Amygdala Activity in Response to Affective Stimuli. Psychol. Sci. 2007, 18, 421–428. [Google Scholar] [CrossRef]
Figure 1. Tripartite architecture of the NSPA-AI system. The model integrates the following three interconnected computational layers: (1) Symbolic Processing Layer (top)—implements seven archetypal constructs (Root, Power, Expression, Heart, Vision, Return, Path) derived from Jungian psychology and narrative identity theory, providing stable reference points for psychological state tracking; (2) Psychological Processing Layer (middle)—uses transformer-based NLP for narrative analysis, schema extraction, and therapeutic intervention generation; (3) Neurofunctional Processing Layer (bottom)—processes EEG signals and paralinguistic vocal features to infer artificial neurotransmitter states in real-time. Bidirectional arrows indicate information flow and feedback loops between layers, coordinated by the central Orchestrator Agent. This multi-layer architecture enables the system to combine biochemical grounding (neurofunctional), meaning making (psychological), and theoretical coherence (symbolic) in a unified framework.
Figure 1. Tripartite architecture of the NSPA-AI system. The model integrates the following three interconnected computational layers: (1) Symbolic Processing Layer (top)—implements seven archetypal constructs (Root, Power, Expression, Heart, Vision, Return, Path) derived from Jungian psychology and narrative identity theory, providing stable reference points for psychological state tracking; (2) Psychological Processing Layer (middle)—uses transformer-based NLP for narrative analysis, schema extraction, and therapeutic intervention generation; (3) Neurofunctional Processing Layer (bottom)—processes EEG signals and paralinguistic vocal features to infer artificial neurotransmitter states in real-time. Bidirectional arrows indicate information flow and feedback loops between layers, coordinated by the central Orchestrator Agent. This multi-layer architecture enables the system to combine biochemical grounding (neurofunctional), meaning making (psychological), and theoretical coherence (symbolic) in a unified framework.
Algorithms 18 00721 g001
Figure 2. Archetypal Activation Function ak(t)—Multimodal Information Integration. The diagram illustrates how NSPA-AI calculates the activation level of archetype k at time t by integrating the following four heterogeneous information sources: (1) Probability P k t from semantic analysis of conversational discourse using transformer-based NLP (weighted α = 0.35); (2) Plausibility P l k t from symbolic pattern recognition in narrative structures (β = 0.25); (3) Credibility C r k t from standardized psychological assessments like NEO-PI-R and BDI-II (γ = 0.30); and (4) Possibility P o k t from neurofunctional inference via EEG and vocal prosody analysis (δ = 0.10). These weighted components sum to produce the base activation ak(t), which is then modulated by temporal memory to ensure smooth state transitions. This fusion architecture enables the system to leverage complementary evidence types while maintaining computational tractability.
Figure 2. Archetypal Activation Function ak(t)—Multimodal Information Integration. The diagram illustrates how NSPA-AI calculates the activation level of archetype k at time t by integrating the following four heterogeneous information sources: (1) Probability P k t from semantic analysis of conversational discourse using transformer-based NLP (weighted α = 0.35); (2) Plausibility P l k t from symbolic pattern recognition in narrative structures (β = 0.25); (3) Credibility C r k t from standardized psychological assessments like NEO-PI-R and BDI-II (γ = 0.30); and (4) Possibility P o k t from neurofunctional inference via EEG and vocal prosody analysis (δ = 0.10). These weighted components sum to produce the base activation ak(t), which is then modulated by temporal memory to ensure smooth state transitions. This fusion architecture enables the system to leverage complementary evidence types while maintaining computational tractability.
Algorithms 18 00721 g002
Figure 3. An example of evolution of Archetypal State S(t).
Figure 3. An example of evolution of Archetypal State S(t).
Algorithms 18 00721 g003
Figure 4. Metrics at the session level and participant engagement throughout the NSPA-AI intervention. Four panels that summarize participant engagement during the eight-week study are shown in the figure. Participant retention (87.2%) and dropout causes are displayed in (Panel A) (upper left), with time constraints accounting for the majority of attrition and minor losses from follow-up problems or discomfort during EEG. The distribution of completed sessions among the 136 participants who completed the intervention is shown in (Panel B) (upper right), with a mean of 21.3 sessions (SD = 2.8) at the centre of a near-normal distribution. The distribution of session durations is shown in (Panel C) (lower left), where the mean duration is 37.4 min (SD = 8.2), indicating a consistent time commitment and a manageable session length. (Panel D) (bottom right) presents the progressive rise in archetypal engagement over the programme, as participants recruited increasing numbers of archetypes per session, from 2.3 (SD = 0.8) in initial sessions to 4.1 (SD = 1.2) in the subsequent period, indicating an amplification of symbolic-cognitive interaction with the NSPA-AI environment.
Figure 4. Metrics at the session level and participant engagement throughout the NSPA-AI intervention. Four panels that summarize participant engagement during the eight-week study are shown in the figure. Participant retention (87.2%) and dropout causes are displayed in (Panel A) (upper left), with time constraints accounting for the majority of attrition and minor losses from follow-up problems or discomfort during EEG. The distribution of completed sessions among the 136 participants who completed the intervention is shown in (Panel B) (upper right), with a mean of 21.3 sessions (SD = 2.8) at the centre of a near-normal distribution. The distribution of session durations is shown in (Panel C) (lower left), where the mean duration is 37.4 min (SD = 8.2), indicating a consistent time commitment and a manageable session length. (Panel D) (bottom right) presents the progressive rise in archetypal engagement over the programme, as participants recruited increasing numbers of archetypes per session, from 2.3 (SD = 0.8) in initial sessions to 4.1 (SD = 1.2) in the subsequent period, indicating an amplification of symbolic-cognitive interaction with the NSPA-AI environment.
Algorithms 18 00721 g004
Figure 5. Primary psychological outcomes of NSPA−AI intervention. (A) Longitudinal trajectories showing significant improvements in depression (BDI-II, d = 1.03), stress (PSS-10, d = 0.89), and narrative integration (NIIS, d = 0.75), sustained at a 12-week follow-up. (B) NIIS subscale improvements across temporal coherence (d = 0.81), causal connections (d = 0.73), and thematic consistency (d = 0.68), indicating comprehensive narrative identity development. (C) Emotional Granularity Index gains (pre: 4.2 ± 1.3 → post: 5.8 ± 1.1, 38% improvement, d = 0.92) reflecting enhanced emotional differentiation. (D) Clinical remission rates: 68% of participants with baseline mild/moderate depression (BDI−II ≥ 14) achieved minimal symptoms (BDI−II < 14) post−intervention. Error bars = 95% CI; p < 0.001.
Figure 5. Primary psychological outcomes of NSPA−AI intervention. (A) Longitudinal trajectories showing significant improvements in depression (BDI-II, d = 1.03), stress (PSS-10, d = 0.89), and narrative integration (NIIS, d = 0.75), sustained at a 12-week follow-up. (B) NIIS subscale improvements across temporal coherence (d = 0.81), causal connections (d = 0.73), and thematic consistency (d = 0.68), indicating comprehensive narrative identity development. (C) Emotional Granularity Index gains (pre: 4.2 ± 1.3 → post: 5.8 ± 1.1, 38% improvement, d = 0.92) reflecting enhanced emotional differentiation. (D) Clinical remission rates: 68% of participants with baseline mild/moderate depression (BDI−II ≥ 14) achieved minimal symptoms (BDI−II < 14) post−intervention. Error bars = 95% CI; p < 0.001.
Algorithms 18 00721 g005
Figure 6. Neurofunctional and symbolic integration within the NSPA−AI framework.
Figure 6. Neurofunctional and symbolic integration within the NSPA−AI framework.
Algorithms 18 00721 g006
Figure 7. Comparative performance, usability, and safety profile of the NSPA−AI system.
Figure 7. Comparative performance, usability, and safety profile of the NSPA−AI system.
Algorithms 18 00721 g007
Figure 8. Multi-agent system architecture for NSPA-AI implementation.
Figure 8. Multi-agent system architecture for NSPA-AI implementation.
Algorithms 18 00721 g008
Table 1. Comparative analysis of NSPA-AI versus alternative AI architectures for mental health applications.
Table 1. Comparative analysis of NSPA-AI versus alternative AI architectures for mental health applications.
Architecture TypeRepresentative SystemsSymbolic ReasoningTemporal CoherenceTheoretical GroundingPhysiological IntegrationInterpretabilityPreliminary Clinical Validation
Pure Neural (LLMs) GPT-4, Claude 3, Gemini Limited (context window) Low
Rule-Based Expert Systems MYCIN, DENDRAL, Woebot ✗ (no session continuity) ✓ (clinical protocols) High ✓ (limited scope)
Cognitive Architectures ACT-R, Soar, CLARION ✓ (episodic memory) ✓ (cognitive science) Partial (emotion modules) Medium Limited (lab settings)
Hybrid Neuro-Symbolic Neural Theorem Provers, Knowledge-Grounded LLMs PartialPartial (knowledge graphs) Medium
Affective Computing EmoNet, AVEC Systems Partial (emotion models) ✓ (physiological signals) Medium ✓ (emotion recognition)
NSPA-AI (This Work) Multi-Agent Neurosymbolic ✓ (archetypal framework) ✓ (stochastic state vector) ✓ (psychological theory) ✓ (EEG, prosody) High ✓ (preliminary, n = 156)
Table 2. Main psychological outcomes at various assessment timepoints. BDI−II = Beck Depression Inventory−II; PSS-10 = Perceived Stress Scale; NIIS = Narrative Identity Integration Scale. All comparisons show paired t-tests at baseline vs. post-intervention with Bonferroni correction (α = 0.0167). Positive Cohen’s d values show reduction in symptoms; negative values show increase in score in positively valenced measures.
Table 2. Main psychological outcomes at various assessment timepoints. BDI−II = Beck Depression Inventory−II; PSS-10 = Perceived Stress Scale; NIIS = Narrative Identity Integration Scale. All comparisons show paired t-tests at baseline vs. post-intervention with Bonferroni correction (α = 0.0167). Positive Cohen’s d values show reduction in symptoms; negative values show increase in score in positively valenced measures.
MeasureBaseline M (SD)Post-M (SD)Follow-Up M (SD)t(135)pCohen’s d95% CI
BDI-II18.3 (6.2)12.1 (5.8)13.4 (6.1)11.42<0.0011.03[5.1, 7.3]
PSS-1022.7 (4.1)17.9 (4.3)18.6 (4.5)9.87<0.0010.89[3.9, 5.7]
NIIS3.2 (0.9)4.1 (0.8)4.0 (0.9)−8.34<0.0010.75[−1.1, −0.7]
Disclaimer/Publisher’s Note: The statements, opinions and data contained in all publications are solely those of the individual author(s) and contributor(s) and not of MDPI and/or the editor(s). MDPI and/or the editor(s) disclaim responsibility for any injury to people or property resulting from any ideas, methods, instructions or products referred to in the content.

Share and Cite

MDPI and ACS Style

Iovane, G.; Fominska, I.; Di Pasquale, R. A Neuro-Symbolic Multi-Agent Architecture for Digital Transformation of Psychological Support Systems via Artificial Neurotransmitters and Archetypal Reasoning. Algorithms 2025, 18, 721. https://doi.org/10.3390/a18110721

AMA Style

Iovane G, Fominska I, Di Pasquale R. A Neuro-Symbolic Multi-Agent Architecture for Digital Transformation of Psychological Support Systems via Artificial Neurotransmitters and Archetypal Reasoning. Algorithms. 2025; 18(11):721. https://doi.org/10.3390/a18110721

Chicago/Turabian Style

Iovane, Gerardo, Iana Fominska, and Raffaella Di Pasquale. 2025. "A Neuro-Symbolic Multi-Agent Architecture for Digital Transformation of Psychological Support Systems via Artificial Neurotransmitters and Archetypal Reasoning" Algorithms 18, no. 11: 721. https://doi.org/10.3390/a18110721

APA Style

Iovane, G., Fominska, I., & Di Pasquale, R. (2025). A Neuro-Symbolic Multi-Agent Architecture for Digital Transformation of Psychological Support Systems via Artificial Neurotransmitters and Archetypal Reasoning. Algorithms, 18(11), 721. https://doi.org/10.3390/a18110721

Note that from the first issue of 2016, this journal uses article numbers instead of page numbers. See further details here.

Article Metrics

Back to TopTop