An Enhanced Particle Swarm Optimization (PSO) Algorithm Employing Quasi-Random Numbers
Abstract
1. Introduction
2. Materials and Methods
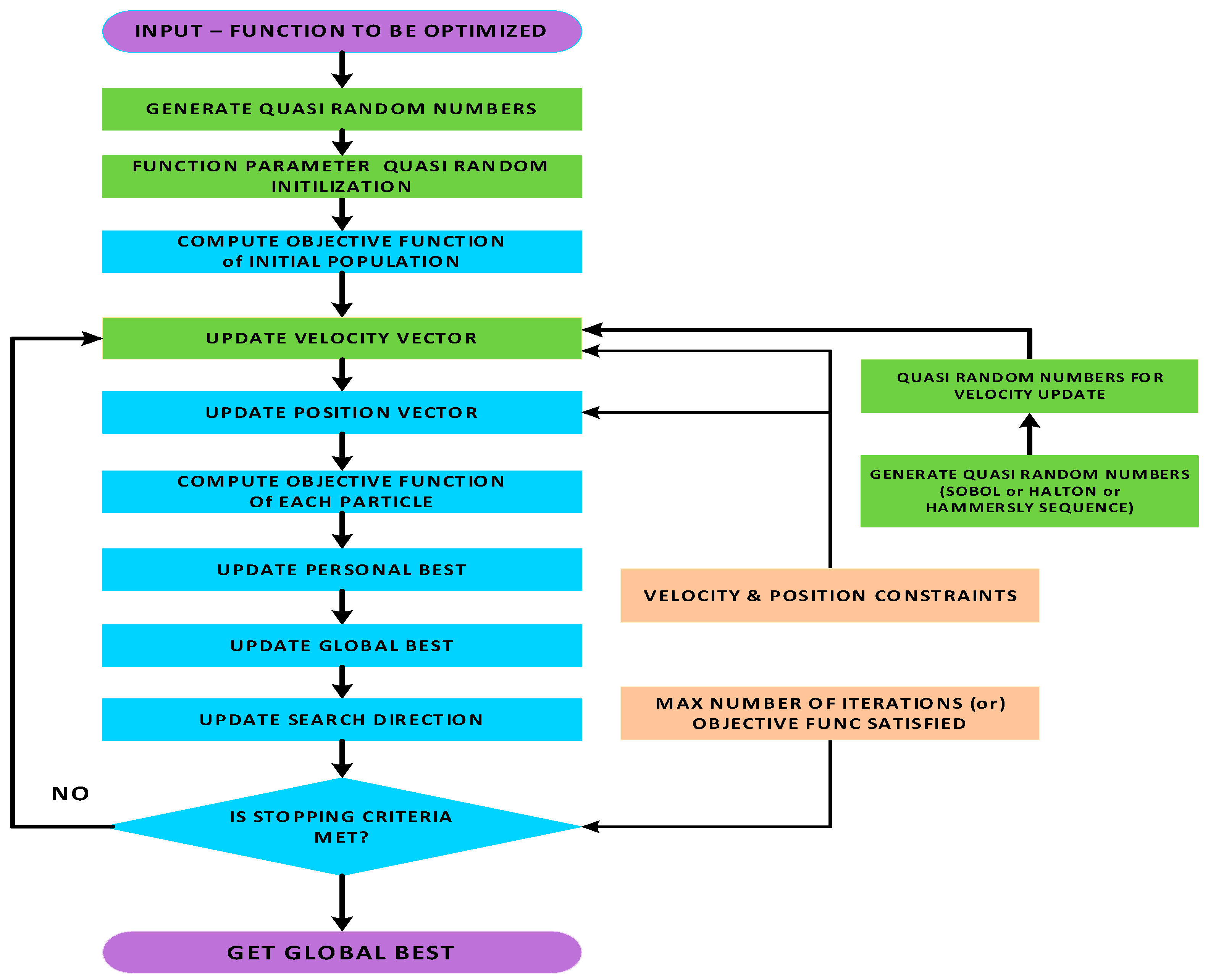
- Initialize Parameters:
- o
- Define the population size (number of particles), ;Define the number of decision variables (dimension), ;
- o
- Define the maximum number of iterations, ;
- o
- Define the inertia weight, ;
- o
- Define acceleration constants: cognitive and social, ;
- o
- Initialize the position and velocity of each particle randomly within the search space.
- Set the best-known position for each particle n, to its initial position.
- Evaluate Fitness:
- Update the personal best position for each particle if its current fitness is better than its previous best fitness.
- Update Global Best:
- o
- Determine the particle with the best fitness among all particles in the swarm, .
- o
- Update the global best position with the particle’s position with the best fitness, .
- o
- Update Velocities and Positions:
- Check Stopping Criteria:
- o
- If the maximum number of iterations is reached or a satisfactory solution is found, stop the algorithm.
- o
- Otherwise, go back to step 2 and repeat the process.
- Output:
3. Results
4. Discussion
5. Conclusions
Author Contributions
Funding
Data Availability Statement
Conflicts of Interest
References
- Shami, T.M.; El-Saleh, A.A.; Alswaitti, M.; Al-Tashi, Q.; Summakieh, M.A.; Mirjalili, S. Particle Swarm Optimization: A Comprehensive Survey. IEEE Access 2022, 10, 10031–10061. [Google Scholar] [CrossRef]
- Kennedy, J.; Eberhart, R. Particle swarm optimization. In Proceedings of the ICNN’95—International Conference on Neural Networks, Perth, WA, Australia, 27 November–1 December 1995; Volume 4, pp. 1942–1948. [Google Scholar] [CrossRef]
- Bansal, J.C.; Singh, P.K.; Saraswat, M.; Verma, A.; Jadon, S.S.; Abraham, A. Inertia Weight strategies in Particle Swarm Optimization. In Proceedings of the 2011 Third World Congress on Nature and Biologically Inspired Computing, Salamanca, Spain, 19–21 October 2011; pp. 633–640. [Google Scholar] [CrossRef]
- Li, N.; Qin, Y.-Q.; Sun, D.-B.; Zou, T. Particle swarm optimization with mutation operator. In Proceedings of the 2004 International Conference on Machine Learning and Cybernetics (IEEE Cat. No.04EX826), Shanghai, China, 26–29 August 2004; Volume 4, pp. 2251–2256. [Google Scholar] [CrossRef]
- Clerc, M.; Kennedy, J. The particle swarm–Explosion, stability, and convergence in a multidimensional complex space. IEEE Trans. Evol. Comput. 2002, 6, 58–73. [Google Scholar] [CrossRef]
- Engelbrecht, A.P. Particle swarm optimization with crossover: A review and empirical analysis. Artif. Intell. Rev. 2016, 45, 131–165. [Google Scholar] [CrossRef]
- Chen, Y.; Li, L.; Xiao, J.; Yang, Y.; Liang, J.; Li, T. Particle swarm optimizer with crossover operation. Eng. Appl. Artif. Intell. 2018, 70, 159–169. [Google Scholar] [CrossRef]
- Zhou, Z.; Li, F.; Abawajy, J.H.; Gao, C. Improved PSO Algorithm Integrated with Opposition-Based Learning and Tentative Perception in Networked Data Centers. IEEE Access 2020, 8, 55872–55880. [Google Scholar] [CrossRef]
- Mandal, B.; Roy, P.K.; Mandal, S. Hybridization of Particle Swarm Optimization with Biogeography-Based Optimization for Reactive Power and Voltage Control. In Proceedings of the 2014 Fourth International Conference of Emerging Applications of Information Technology, Kolkata, India, 19–21 December 2014; pp. 34–39. [Google Scholar] [CrossRef]
- Cai, Y.; Yang, S.X. An improved PSO-based approach with dynamic parameter tuning for cooperative target searching of multi-robots. In Proceedings of the 2014 World Automation Congress (WAC), Waikoloa, HI, USA, 3–7 August 2014; pp. 616–621. [Google Scholar] [CrossRef]
- Morokoff, W.J.; Caflisch, R.E. Quasi-Random Sequences and Their Discrepancies. SIAM J. Sci. Comput. 1994, 15, 1251–1279. [Google Scholar] [CrossRef]
- Niederreiter, H. Random Number Generation and Quasi-Monte Carlo Methods; CBMS-NSF Regional Conference Series in Applied Mathematics 63; Society for Industrial and Applied Mathematics: Philadelphia, PA, USA, 1992. [Google Scholar]
- Sobol, I.M. Uniformly distributed sequences with an additional uniform property. USSR J. Comput. Math. Math. Phys. Engl. Transl. 1976, 16, 1332–1337. [Google Scholar] [CrossRef]
- Diwekar, U.M.; Gebreslassie, B.H. Efficient Ant Colony Optimization (EACO) Algorithm for Deterministic Optimization. Int. J. Swarm Intel. Evol. Comput. 2016, 5, 131. [Google Scholar] [CrossRef]
- Hadia, S.K.; Joshi, A.H.; Patel, C.K.; Kosta, Y.P. Solving City Routing Issue with Particle Swarm Optimization. Int. J. Comput. Appl. 2012, 47, 15. [Google Scholar]
- Hadia, S.K.; Joshi, A.H.; Salman, C.A.; Ahmad, I.; Al-Madani, S. Particle swarm optimization for task assignment problem. Microprocess. Microsyst. 2002, 26, 363–371. [Google Scholar]
- Zhong, W.H.; Zhang, J.; Chen, W.N. A novel discrete particle swarm optimization to solve traveling salesman problem. In Proceedings of the IEEE Congress on Evolutionary Computation (CEC), Singapore, 25–28 September 2007; pp. 3283–3287. [Google Scholar]
- Wang, K.P.; Huang, L.; Zhou, C.G.; Pang, W. Particle swarm optimization for solving traveling salesman problem. In Proceedings of the 2003 International Conference on Machine Learning and Cybernetic, Xi’an, China, 5 November 2003; Volume 3, pp. 1583–1585. [Google Scholar]
- Mirjalili, S.; Gandomi, A.H.; Mirjalili, S.Z.; Saremi, S.; Faris, H.; Mirjalili, S.M. Salp Swarm Algorithm: A bio-inspired optimizer for engineering design problems. Adv. Eng. Softw. 2017, 114, 163–191. [Google Scholar] [CrossRef]
- Umapathy, P.; Venkataseshaiah, C.; Arumugam, M.S. Particle Swarm Optimization with Various Inertia Weight Variants for Optimal Power Flow Solution. Discret. Dyn. Nat. Soc. 2010, 2010, 462145. [Google Scholar] [CrossRef]
- Nikabadi, A.; Ebadzadeh, M. Particle swarm optimization algorithms with adaptive Inertia Weight: A survey of the state of the art and a Novel method. IEEE J. Evol. Comput. 2008, 14, 305–313. [Google Scholar]
- Ratnaweera, A.; Halgamuge, S.K.; Watson, H. Self-Organizing Hierarchical Particle Swarm Optimizer with Time-Varying Acceleration Coefficients. IEEE Trans. Evol. Comput. 2004, 8, 240–255. [Google Scholar] [CrossRef]
- Zhan, Z.H.; Zhang, J.; Li, Y.; Chung, H.-H. Adaptive Particle Swarm Optimization. IEEE Trans. Syst. Man Cybernetics. Part B Cybern. 2009, 39, 1362–1381. [Google Scholar] [CrossRef] [PubMed]
- Qu, B.Y.; Suganthan, P.N.; Das, S. A Distance-Based Locally Informed Particle Swarm Model for Multimodal Optimization. IEEE Trans. Evol. Comput. 2013, 17, 387–402. [Google Scholar] [CrossRef]
- Shieh, H.-L.; Kuo, C.-C.; Chiang, C.-M. Modified particle swarm optimization algorithm with simulated annealing behavior and its numerical verification. Appl. Math. Comput. 2011, 218, 4365–4383. [Google Scholar] [CrossRef]
- Feng, Z.-K.; Niu, W.-J.; Cheng, C.-T. Multi-objective quantum-behaved particle swarm optimization for economic environmental hydrothermal energy system scheduling. Energy 2017, 131, 165–178. [Google Scholar] [CrossRef]
- Liu, D.; Xiao, Z.; Li, H.; Liu, D.; Hu, X.; Malik, O.P. Accurate Parameter Estimation of a Hydro-Turbine Regulation System Using Adaptive Fuzzy Particle Swarm Optimization. Energies 2019, 12, 3903. [Google Scholar] [CrossRef]
- Wang, J.; Wang, X.; Li, X.; Yi, J. A Hybrid Particle Swarm Optimization Algorithm with Dynamic Adjustment of Inertia Weight Based on a New Feature Selection Method to Optimize SVM Parameters. Entropy 2023, 25, 531. [Google Scholar] [CrossRef] [PubMed]








| Function | Formula | Range | |
|---|---|---|---|
| Continuous Optimization Problems | |||
| 1 | Cigar | ||
| 2 | Parabolic | ||
| 3 | Ellipsoid | ||
| Mixed-Variable Combinatorial Optimization Problems | |||
| 4 | Cigar | ||
| 5 | Parabolic | ||
| 6 | Ellipsoid | ||
| Number of Dimensions | PSO Enhanced (Iterations) | PSO Conventional (Iterations) | PSO Enhanced Standard Deviation | PSO Conventional Standard Deviation | PSO Enhanced Compute Time (secs) | PSO Conventional Compute Time (secs) | Iterations’ Improvement Percentage |
|---|---|---|---|---|---|---|---|
| 5 | 85 | 107 | 1.9 | 5.1 | 0.31 | 0.37 | 21% |
| 10 | 167 | 193 | 2.4 | 6.3 | 0.46 | 0.68 | 14% |
| 15 | 183 | 312 | 5.2 | 30.5 | 0.69 | 1.1 | 42% |
| 20 | 231 | 447 | 26.5 | 30.1 | 0.87 | 1.6 | 49% |
| Number of Dimensions | PSO Enhanced (Iterations) | PSO Conventional (Iterations) | PSO Enhanced Standard Deviation | PSO Conventional Standard Deviation | Salp Swarm Standard Deviation | PSO Enhanced Compute Time (secs) | PSO Conventional Compute Time (secs) | Iterations’ Improvement Percentage |
|---|---|---|---|---|---|---|---|---|
| 5 | 93 | 97 | 3.1 | 6.8 | N/A | 0.47 | 0.41 | 4% |
| 10 | 119 | 156 | 6.1 | 9.1 | N/A | 0.54 | 0.71 | 24% |
| 15 | 147 | 209 | 11.2 | 11.8 | N/A | 0.73 | 0.87 | 30% |
| 20 | 195 | 264 | 12.6 | 15.8 | N/A | 0.91 | 1.1 | 27% |
| Number of Dimensions | PSO Enhanced (Iterations) | PSO Conventional (Iterations) | Salp Swarm (Iterations) | PSO Enhanced Standard Deviation | PSO Conventional Standard Deviation | Salp Swarm Standard Deviation | PSO Enhanced Compute Time (secs) | PSO Conventional Compute Time (secs) | Iterations’ Improvement Percentage |
|---|---|---|---|---|---|---|---|---|---|
| 5 | 42 | 54 | 43 | 0.9 | 3.2 | 0.8 | 0.17 | 0.21 | 23% |
| 10 | 67 | 91 | 71 | 1.2 | 4.5 | 0.9 | 0.26 | 0.37 | 26% |
| 15 | 82 | 136 | 88 | 1.91 | 7.1 | 0.89 | 0.33 | 0.53 | 40% |
| 20 | 102 | 178 | 120 | 1.95 | 7.9 | 1.1 | 0.42 | 0.59 | 43% |
| Number of Dimensions | PSO Enhanced (Iterations) | PSO Conventional (Iterations) | Salp Swarm (Iterations) | PSO Enhanced Standard Deviation | PSO Conventional Standard Deviation | Salp Swarm Standard Deviation | PSO Enhanced Compute Time (secs) | PSO Conventional Compute Time (secs) | Iterations’ Improvement Percentage |
|---|---|---|---|---|---|---|---|---|---|
| 5 | 42 | 47 | 85 | 2.2 | 3.5 | 1.5 | 0.19 | 0.23 | 11% |
| 10 | 62 | 68 | 98 | 3.5 | 4.9 | 1.69 | 0.27 | 0.38 | 20% |
| 15 | 78 | 106 | 352 | 2.5 | 3.5 | 35.1 | 0.38 | 0.53 | 27% |
| 20 | 94 | 151 | 364 | 4.5 | 8.2 | 30.2 | 0.46 | 0.64 | 38% |
| Number of Dimensions | PSO Enhanced (Iterations) | PSO Conventional (Iterations) | Salp Swarm (Iterations) | PSO Enhanced Standard Deviation | PSO Conventional Standard Deviation | Salp Swarm Standard Deviation | PSO Enhanced Compute Time (secs) | PSO Conventional Compute Time (secs) | Iterations’ Improvement Percentage |
|---|---|---|---|---|---|---|---|---|---|
| 5 | 48 | 60 | 44 | 2.2 | 3.7 | 0.875 | 0.20 | 0.24 | 20% |
| 10 | 70 | 96 | 75 | 4.1 | 3.1 | 1.1 | 0.31 | 0.42 | 27% |
| 15 | 92 | 154 | 96 | 3.9 | 5.1 | 2.8 | 0.41 | 0.68 | 40% |
| 20 | 105 | 184 | 132 | 4.2 | 9.2 | 2.9 | 0.52 | 0.88 | 43% |
| Number of Dimensions | PSO Enhanced (Iteration) | PSO Conventional (Iterations) | Salp Swarm (Iterations) | PSO Enhanced Standard Deviation | PSO Conventional Standard Deviation | Salp Swarm Standard Deviation | PSO Enhanced Compute Time (secs) | PSO Conventional Compute Time (secs) | Iterations’ Improvement Percentage |
|---|---|---|---|---|---|---|---|---|---|
| 5 | 45 | 53 | 90 | 3.5 | 4.6 | 11.9 | 0.26 | 0.26 | 15% |
| 10 | 62 | 89 | 109 | 4.9 | 8.3 | 29.1 | 0.42 | 0.43 | 30% |
| 15 | 84 | 128 | 342 | 4.4 | 6.7 | 54.3 | 0.52 | 0.65 | 35% |
| 20 | 90 | 165 | 350 | 3.2 | 7.8 | 63.6 | 0.63 | 0.88 | 46% |
| Number of Dimensions | PSO Enhanced (Iterations) | PSO Conventional (Iterations) | PSO Enhanced Standard Deviation | PSO Conventional Standard Deviation | PSO Enhanced Compute Time (secs) | PSO Conventional Compute Time (secs) | Iterations’ Improvement Percentage |
|---|---|---|---|---|---|---|---|
| 5 | 61 | 101 | 3.2 | 5.1 | 0.51 | 0.35 | 40% |
| 10 | 111 | 189 | 5.1 | 6.3 | 0.77 | 0.64 | 42% |
| 15 | 188 | 298 | 6.8 | 30.5 | 1.1 | 1.03 | 37% |
| 20 | 220 | 451 | 10.1 | 30.1 | 1.3 | 1.51 | 52% |
| Number of Dimensions | PSO Enhanced (Iterations) | PSO Conventional (Iterations) | PSO Enhanced Standard Deviation | PSO Conventional Standard Deviation | PSO Enhanced Compute Time (secs) | PSO Conventional Compute Time (secs) | Iterations’ Improvement Percentage |
|---|---|---|---|---|---|---|---|
| 5 | 96 | 95 | 2.87 | 4.9 | 0.67 | 0.40 | 1% |
| 10 | 107 | 156 | 4.12 | 5.8 | 0.81 | 0.65 | 32% |
| 15 | 157 | 204 | 9.75 | 14.5 | 1.03 | 0.88 | 23% |
| 20 | 190 | 265 | 13.3 | 8.31 | 1.30 | 1.16 | 29% |
| Number of Dimensions | PSO Enhanced (Iterations) | PSO Conventional (Iterations) | PSO Enhanced Standard Deviation | PSO Conventional Standard Deviation | PSO Enhanced Compute Time (secs) | PSO Conventional Compute Time (secs) | Iterations’ Improvement Percentage |
|---|---|---|---|---|---|---|---|
| 5 | 38 | 52 | 0.9 | 3.1 | 0.41 | 0.20 | 30% |
| 10 | 64 | 88 | 1.1 | 4.4 | 0.6 | 0.33 | 28% |
| 15 | 79 | 142 | 1.15 | 6.5 | 0.76 | 0.52 | 45% |
| 20 | 103 | 174 | 1.6 | 5.5 | 0.92 | 0.55 | 41% |
| Number of Dimensions | PSO Enhanced (Iterations) | PSO Conventional (Iterations) | PSO Enhanced Standard Deviation | PSO Conventional Standard Deviation | PSO Enhanced Compute Time (secs) | PSO Conventional Compute Time (secs) | Iterations’ Improvement Percentage |
|---|---|---|---|---|---|---|---|
| 5 | 38 | 46 | 1.37 | 2.66 | 0.46 | 0.21 | 18% |
| 10 | 60 | 77 | 3.1 | 4.31 | 0.62 | 0.33 | 23% |
| 15 | 71 | 107 | 3.9 | 5.78 | 0.81 | 0.48 | 35% |
| 20 | 92 | 146 | 6.99 | 7.52 | 0.94 | 0.67 | 38% |
| Number of Dimensions | PSO Enhanced (Iterations) | PSO Conventional (Iterations) | PSO Enhanced Standard Deviation | PSO Conventional Standard Deviation | PSO Enhanced Compute Time (secs) | PSO Conventional Compute Time (secs) | Iterations’ Improvement Percentage |
|---|---|---|---|---|---|---|---|
| 5 | 38 | 60 | 2.7 | 3.7 | 0.6 | 0.24 | 40% |
| 10 | 75 | 96 | 3.08 | 3.1 | 1.0 | 0.42 | 24% |
| 15 | 86 | 154 | 3.01 | 5.1 | 1.27 | 0.68 | 45% |
| 20 | 152 | 184 | 3.44 | 9.2 | 1.44 | 0.88 | 35% |
| Number of Dimensions | PSO Enhanced (Iterations) | PSO Conventional (Iterations) | PSO Enhanced Standard Deviation | PSO Conventional Standard Deviation | PSO Enhanced Compute Time (secs) | PSO Conventional Compute Time (secs) | Iterations’ Improvement Percentage |
|---|---|---|---|---|---|---|---|
| 5 | 42 | 53 | 2.54 | 4.6 | 0.50 | 0.26 | 21% |
| 10 | 61 | 89 | 2.75 | 8.3 | 0.70 | 0.43 | 32% |
| 15 | 110 | 128 | 6.19 | 6.7 | 0.91 | 0.65 | 14% |
| 20 | 120 | 165 | 7.1 | 7.8 | 1.2 | 0.88 | 27% |
| Function Type | PSO Sobol Contant Weight Inertia | PSO Conventional Random Weight Inertia | PSO Sobol Random Weight Inertia | Standard Deviation PSO Sobol Contant Weight Inertia | Standard Deviation PSO Conventional Random Weight Inertia | Standard Deviation PSO Sobol Random Weight Inertia | Improvement in Random Inertia (Conventional vs. Sobol) |
|---|---|---|---|---|---|---|---|
| Cigar— Continuous | 85 | 54 | 48 | 1.9 | 1.88 | 3.9 | 11.1% |
| Ellipse— Continuous | 48 | 35 | 30 | 2.2 | 1.2 | 1.8 | 14.3% |
| Parabola—Continuous | 42 | 31 | 29 | 0.9 | 1.7 | 1.3 | 6.45% |
| Cigar—Mixed | 93 | 108 | 95 | 3.1 | 14.3 | 3.6 | 12.03% |
| Ellipse—Mixed | 45 | 57 | 47 | 3.5 | 8.5 | 4.6 | 17.54% |
| Parabola—Mixed | 42 | 52 | 43 | 2.2 | 15.8 | 5.5 | 17.3% |
| Function Type | PSO Sobol Contant Weight Inertia | PSO Conventional Random Weight Inertia | PSO Sobol Random Weight Inertia | Standard Deviation PSO Sobol Contant Weight Inertia | Standard Deviation PSO Conventional Random Weight Inertia | Standard Deviation PSO Sobol Random Weight Inertia | Improvement in Random Inertia (Conventional vs. Sobol) |
|---|---|---|---|---|---|---|---|
| Cigar— Continuous | 167 | 76 | 67 | 2.4 | 2.6 | 1.8 | 11.8% |
| Ellipse— Continuous | 70 | 35 | 30 | 4.1 | 1.8 | 1.7 | 14.3% |
| Parabola—Continuous | 67 | 31 | 29 | 1.2 | 2.3 | 1.6 | 6.5% |
| Cigar—Mixed | 119 | 177 | 136 | 6.1 | 9.2 | 16.1 | 23.2% |
| Ellipse—Mixed | 62 | 99 | 84 | 4.9 | 8.0 | 17.2 | 15.2% |
| Parabola—Mixed | 62 | 89 | 71 | 3.5 | 8.2 | 4.5 | 20.2% |
| Function Type | PSO Sobol Contant Weight Inertia | PSO Conventional Random Weight Inertia | PSO Sobol Random Weight Inertia | Standard Deviation PSO Sobol Contant Weight Inertia | Standard Deviation PSO Conventional Random Weight Inertia | Standard Deviation PSO Sobol Random Weight Inertia | Improvement in Random Inertia (Conventional vs. Sobol) |
|---|---|---|---|---|---|---|---|
| Cigar— Continuous | 183 | 96 | 85 | 5.2 | 2.1 | 2.2 | 11.5% |
| Ellipse— Continuous | 92 | 63 | 56 | 3.9 | 1.2 | 1.6 | 11.1% |
| Parabola—Continuous | 82 | 61 | 52 | 1.91 | 1.3 | 1.9 | 14.8% |
| Cigar—Mixed | 147 | 260 | 166 | 11.2 | 44.8 | 16.4 | 36.2% |
| Ellipse—Mixed | 84 | 140 | 100 | 4.4 | 11.9 | 6.9 | 28.6% |
| Parabola—Mixed | 78 | 133 | 86 | 2.5 | 30.1 | 5.7 | 35.3% |
| Function Type | PSO Sobol Contant Weight Inertia | PSO Conventional Random Weight Inertia | PSO Sobol Random Weight Inertia | Standard Deviation PSO Sobol Contant Weight Inertia | Standard Deviation PSO Conventional Random Weight Inertia | Standard Deviation PSO Sobol Random Weight Inertia | Improvement in Random Inertia (Conventional vs. Sobol) |
|---|---|---|---|---|---|---|---|
| Cigar— Continuous | 231 | 118 | 98 | 26.5 | 5.4 | 3.5 | 16.9% |
| Ellipse— Continuous | 105 | 77 | 66 | 4.2 | 2.8 | 2.7 | 14.3% |
| Parabola—Continuous | 102 | 74 | 62 | 1.95 | 2.1 | 1.9 | 16.2% |
| Cigar—Mixed | 195 | 330 | 234 | 12.6 | 37.1 | 21.2 | 29.1% |
| Ellipse—Mixed | 90 | 213 | 120 | 3.2 | 28.4 | 19.2 | 43.7% |
| Parabola—Mixed | 94 | 193 | 105 | 4.5 | 23.6 | 5.1 | 45.6% |
| Number of Cities | PSO Enhanced (Iterations) | PSO Conventional (Iterations) | PSO Enhanced Standard Deviation | PSO Conventional Standard Deviation | PSO Enhanced Compute Time (secs) | PSO Conventional Compute Time (secs) | Iterations’ Improvement Percentage |
|---|---|---|---|---|---|---|---|
| 10 | 74 | 103 | 16.1 | 28.9 | 0.98 | 1.18 | 28% |
| 15 | 414 | 478 | 88.7 | 130.2 | 7.85 | 8.7 | 13% |
| 20 | 1705 | 1927 | 210.2 | 371.4 | 16.55 | 17.8 | 11.5% |
| Number of Cities | PSO Enhanced (Iterations) | PSO Conventional (Iterations) | PSO Enhanced Standard Deviation | PSO Conventional Standard Deviation | PSO Enhanced Compute Time (secs) | PSO Conventional Compute Time (secs) | Iterations’ Improvement Percentage |
|---|---|---|---|---|---|---|---|
| 10 | 78 | 103 | 18.2 | 28.9 | 1.26 | 1.18 | 24% |
| 15 | 431 | 478 | 76.7 | 130.2 | 8.98 | 8.7 | 9.8% |
| 20 | 1760 | 1927 | 212.1 | 371.4 | 17.39 | 17.8 | 8.6% |
Disclaimer/Publisher’s Note: The statements, opinions and data contained in all publications are solely those of the individual author(s) and contributor(s) and not of MDPI and/or the editor(s). MDPI and/or the editor(s) disclaim responsibility for any injury to people or property resulting from any ideas, methods, instructions or products referred to in the content. |
© 2024 by the authors. Licensee MDPI, Basel, Switzerland. This article is an open access article distributed under the terms and conditions of the Creative Commons Attribution (CC BY) license (https://creativecommons.org/licenses/by/4.0/).
Share and Cite
Kannan, S.K.; Diwekar, U. An Enhanced Particle Swarm Optimization (PSO) Algorithm Employing Quasi-Random Numbers. Algorithms 2024, 17, 195. https://doi.org/10.3390/a17050195
Kannan SK, Diwekar U. An Enhanced Particle Swarm Optimization (PSO) Algorithm Employing Quasi-Random Numbers. Algorithms. 2024; 17(5):195. https://doi.org/10.3390/a17050195
Chicago/Turabian StyleKannan, Shiva Kumar, and Urmila Diwekar. 2024. "An Enhanced Particle Swarm Optimization (PSO) Algorithm Employing Quasi-Random Numbers" Algorithms 17, no. 5: 195. https://doi.org/10.3390/a17050195
APA StyleKannan, S. K., & Diwekar, U. (2024). An Enhanced Particle Swarm Optimization (PSO) Algorithm Employing Quasi-Random Numbers. Algorithms, 17(5), 195. https://doi.org/10.3390/a17050195

