Abstract
The speedy progress of computer vision and machine learning engineering has inaugurated novel means for improving the purchasing experiment in brick-and-mortar stores. This paper examines the utilization of YOLOv (You Only Look Once) and DeepSORT (Deep Simple Online and Real-Time Tracking) algorithms for the real-time detection and analysis of the purchasing penchant in brick-and-mortar market surroundings. By leveraging these algorithms, stores can track customer behavior, identify popular products, and monitor high-traffic areas, enabling businesses to adapt quickly to customer preferences and optimize store layout and inventory management. The methodology involves the integration of YOLOv5 for accurate and rapid object detection combined with DeepSORT for the effective tracking of customer movements and interactions with products. Information collected in in-store cameras and sensors is handled to detect tendencies in customer behavior, like repeatedly inspected products, periods expended in specific intervals, and product handling. The results indicate a modest improvement in customer engagement, with conversion rates increasing by approximately 3 percentage points, and a decline in inventory waste levels, from 88% to 75%, after system implementation. This study provides essential insights into the further integration of algorithm technology in physical retail locations and demonstrates the revolutionary potential of real-time behavior tracking in the retail industry. This research determines the foundation for future developments in functional strategies and customer experience optimization by offering a solid framework for creating intelligent retail systems.
1. Introduction
Recently, deep learning methods have been proven to provide the most effective performance in many problems. With rapid advancements in artificial intelligence technology, brick-and-mortar stores face substantial difficulty compared with the immense data-driven understanding accessible to online vendors [1,2]. Although e-commerce platforms have access to an exhaustive assessment of customer preferences and behaviors, brick-and-mortar stores often need more machinery to gather and examine comparable real-time information [3]. The problem at hand is that traditional retail environments need help to efficiently monitor and understand customer behavior in real time, which obstructs their capability to enhance store operation, boost customer experiences, and maintain a competitive edge contrary to online retailers. Watching purchasing tendencies in physical stores is essential for the best possible store activity, improving customer experiences, and preserving a competitive edge [4]. Typically, physical stores count on circuitous processes like selling information examinations and handbook remarks to determine customer behavior. Their method frequently offers belated understanding and breaks down to identifying the active type of in-store interactions. To examine this restriction, there is an increasing necessity for forward technologies that can provide real-time analytics immediately from the retail environment [5,6,7].
Compared to e-commerce platforms, traditional stores face real-time obstacles in tracking customer behavior. Online merchants use a wealth of information about customer interactions to produce quick and data-driven modifications, including click patterns and browsing histories. However, physical businesses need the greater immediacy and specificity of e-commerce insights and instead rely primarily on manual observations and delayed sales data. A solution is provided by integrating real-time tracking technologies, such as DeepSORT for tracking and YOLOv5 for object identification, which provides immediate insight into high-traffic areas, product interactions, and in-store consumer movements. This approach is near a big gap between the physical and digital retail worlds by enabling conventional merchants to customize consumer experiences, enhance shop layouts, and change inventory based on real-time behavioral information.
While many studies focus on digital retail environments (e-commerce), the application of AI-driven technologies in physical stores is still developing. This research helps bridge that gap by demonstrating how state-of-the-art object detection and tracking technologies can be adapted and evaluated in real-world retail. Incorporating object detection methods like YOLOv5 (You Only Look Once version 5) for surveillance system preference and DeepSORT (Deep Simple Online and Real-Time Tracking) constitutes considerable progress for physical stores in assessing consumer behavior [8]. However, e-commerce leverages big data to think about customer preferences and behaviors, and conventional stores frequently need help to capture and analyze real-time information [9,10]. By using YOLOv5, which stands out in accurate object and person detection, combined with DeepSORT for successful tracking, vendors can profit from a precious understanding of customer displacement and product interactions. This optimizes store arrangement and enhances customer experience by delivering real-time assessments. This novel approach allows physical stores to contend with online platforms by rapidly adjusting their approach based on discovered shopping behaviors [11].
YOLOv5’s forward object detection technology recognizes objects, people, and other essential components inside a shopping environment. Combined with the effective tracking system from DeepSORT, this arrangement offers real-time information on consumer movements, product interaction, and traffic hot points [11,12]. E-commerce platforms can comprehend consumer behavior, carefully select products, and give better customer help with this in-depth information [13,14]. Eventually, e-commerce companies may raise consumer pleasure and earnings by utilizing these technologies to handle their operations more aggressively and responsively while also growing the accuracy of their analytics [15,16]. Novel progression in artificial intelligence and computer vision gives a hopeful resolution for this problem. Contemporary object detection algorithms like YOLOv5 are well known for this accuracy and speed substance. It is exceptionally well suited for dynamic environments similar to retail stores when speedy and accurate object detection is crucial. Accompanying YOLOv5 and DeepSORT offers vigorous trailing competence, permitting the uninterrupted overseeing of customers and products as they move across a store.
This paper examines the utilization of YOLOv5 and DeepSORT algorithms for the real-time detection and examination of purchasing tendencies in physical retail environments. By incorporating these technologies, we propose to offer retailers a practical understanding of customer behavior, enabling them to adapt store layouts, maximize product positioning, and customize marketing approaches established on real-time data. While YOLOv5 and DeepSORT are established algorithms in object detection and tracking, applying them to a physical retail environment for customer behavior analysis and store optimization is a relatively unexplored area. Integrating these technologies to address specific challenges in brick-and-mortar stores—such as tracking customer–product interactions and optimizing store layout based on real-time data—is an innovative application that can provide meaningful insights for retailers. The main contributions of this paper may be summarized as follows:
We combine DeepSORT with YOLOv5 for Real-Time Detection, introducing DeepSORT for real-time consumer monitoring in physical stores and YOLOv5 for object identification.
- ○
- Utilizing the data collected, we identify high-traffic areas and optimize store layout to enhance customer experience and operational efficiency.
- ○
- We benchmark our model by comparing precision, recall, and accuracy with other state-of-the-art models.
- ○
- We evaluated the proposed model with various metrics, including confusion matrix, accuracy, precision, recall, and F1-score.
- ○
- We validated improvements to enable personalization through real-time marketing campaigns and promotions adjustments in response to identified consumer behavior patterns.
- ○
- We enhanced system accuracy by identifying and addressing technical issues related to item tracking and detection in complex retail environments.
In Section 2, we discuss the work related to our proposed system. Section 3 describes the implementation steps for applying these algorithms in retail, such as data collection and system integration. Section 4 presents the experimental results of our proposed system using the methodology. Section 5 provides a detailed comparison and discussion of the results with the proposed system, and we conclude the paper with a discussion of future work.
2. Related Work
This literature review focuses on critical academic studies on enhancing object detection, classification, and customer experience in retail settings using advanced machine learning and deep learning techniques. In [16], the authors propose improving clothing image classification for e-commerce applications, such as online shopping and recommendation systems. They use deep learning models, including LeNet and ResNet, and integrate ResNet into the backbone of the YOLOv5 model, achieving over 98% accuracy on the FashionMnist dataset. While this study improves classification accuracy, it also highlights the limitations of prior neural network models before the YOLOv5 upgrade. Similarly, Ref. [17] focuses on improving object detection in unmanned retail environments using the YOLOv5 model. The authors propose a three-stage approach to reduce digital processing load: frame detection to identify frames in video sequences, low-quality image filtering, and YOLOv5 for real-time object detection. This approach, tested on the RPC dataset, shows high accuracy and speed, enhancing operational efficiency in retail settings.
In [18], the authors present an affordable security solution for small retailers using a single-board computer and the YOLO algorithm. The system, featuring a camera and Raspberry Pi, differentiates between regular visitors and potential intruders, offering an economical alternative to high-cost security systems. This technology not only enhances security but also improves customer interaction.
The study in [19] explores consumer buying behavior using machine learning and RFID technology. The research demonstrates how real-time RFID signal strength data can be linked to customer behavior, such as browsing and product interaction. Machine learning algorithms are shown to accurately distinguish various purchasing behaviors, providing retailers with actionable insights for improving customer satisfaction and inventory management. Finally, Ref. [20] introduces a template-free method for product detection in retail environments, addressing the challenges of traditional template-based systems. By using zero-shot learning and partitioning shelf images, this method surpasses traditional approaches regarding recall and performance, offering a more efficient and adaptable solution for product detection.
In [21], the authors examine a real-time vehicle tracking technique using the YOLOv5 and DeepSORT algorithms, which is focused on the challenge of tracking vehicles in complex and dynamic traffic environments. The authors address precision problems in identifying vehicles, including fast environmental modification and vehicle similarities. To enhance vehicle tracking performance, they introduce YOLOv5s_DSC, which is a simplified variant of YOLOv5s that lowers computing demands without appreciably sacrificing accuracy. The authors state that in terms of criteria like mean average precision (mAP0.5), precision, and recall, YOLOv5s_DSC performs almost as well as YOLOv5s.
In another study [22], the authors present a new vehicle detection and tracking approach by merging YOLOv5 with DeepSORT. This method’s capacity to attain high accuracy and quick processing rates is one of its main benefits, which makes it ideal for real-time traffic control applications. While DeepSORT improves tracking efficiency and enables efficient surveillance in complex situations with many moving objects, YOLOv5 is skilled at rapidly spotting vehicles. This integration can significantly enhance traffic flow and provide more environmentally friendly urban transportation options. The accuracy of tracking and detection might be jeopardized if the training data are inadequate or not indicative of real-world conditions. Furthermore, it might be challenging to meet the computational needs of running two algorithms simultaneously, particularly on devices with limited computing power. Moreover, different environmental conditions, including variations in illumination or weather, might affect the system’s efficiency and thus impact tracking accuracy.
In [23], the authors present practical research on using computer vision models to detect customer activity within Mexican retail stores, which is focused on improving customer experience and store effectiveness. To find the best model for real-time customer tracking, Lytica Company, in partnership with Steren shops, undertook a study that evaluated solutions, including SSD Mobilenet V2, YOLO-FastestV2, YOLOv5, and YOLOXn. Key issues in video analysis are discussed, such as hardware constraints, camera placement, fluctuating illumination, and consumer obstruction. When the models’ F1-score performance was assessed, the YOLOv5 versions (YOLOv5n and YOLOv5xs) had the best accuracy, at 0.86. However, YOLOXn has proven to be a viable substitute for low-power devices, offering a satisfactory balance between precision and processing speed (FPS). The research highlights how computer vision is utilized in retail data analysis and the factors that must be considered when selecting suitable models for in-store surveillance in diverse environments.
Table 1 compares the proposed approach with related work on defying the recommendation system. The subjects each paper addresses in the table are denoted by the (√) symbol, while the unresolved points are denoted by (×).
Table 1.
Comparison of the related works.
The examined study explains various methods leveraging machine learning and computer vision to improve retail. For example, when used in e-commerce situations, Ref. [16] shows the excellent classification accuracy of integrated deep learning models such as LeNet and ResNet. Yet, it also indicates limits in adjusting to more dynamic retail scenarios. Similarly, Ref. [17] presents a YOLOv5-based architecture that, while potentially limited in its application to store forms, successfully lowers the digital load and enhances item recognition accuracy in unmanned retail settings. Security-focused work, like [18], emphasizes using YOLO with Raspberry Pi to distinguish between guests and possible intruders. This is a cost-effective solution, but it has limited scalability and depends on less expensive hardware.
In contrast, Ref. [19] investigates consumer behavior by tracking engagement and product interactions in real time with RFID and machine learning. This approach provides valuable information and involves significant setup expenses for RFID devices. A zero-shot learning strategy for product detection is used in [20] to overcome the drawbacks of conventional template-based systems, increasing versatility at the expense of higher processing load. Real-time tracking experiments like [21,23] further demonstrate the capabilities of DeepSORT and YOLOv5 in dynamic, high-speed settings. In [21], it utilizes YOLOv5s_DSC to track complex traffic, reduce computing effort, and achieve fast speed, but it requires many resources to scale. Computer vision models are effectively used in real-world retail settings in studies [22,23], where they follow consumer movements and optimize shop layouts. However, these studies are limited by hardware restrictions, variable illumination, and customer occlusions.
Significant research gaps still exist despite the progress achieved in item detection and customer monitoring in retail settings. The integration of these methods into a coherent real-time recommendation system needs to be addressed in most current research, which primarily concentrates on discrete elements like security or classification accuracy. For example, prior research has shown good accuracy in controlled environments. Still, it frequently needs to pay more attention to the complexity of dynamic retail environments, including changing illumination and consumer occlusions. The computational efficiency of these models is also still an issue, because many of them are designed for specific tasks rather than real-time use. By using YOLOv5 and DeepSORT, which are particularly tailored for real-time consumer behavior tracking and analysis, our suggested study seeks to close these gaps. This strategy aims to improve operational efficiency and detection accuracy while addressing the demand for flexible analytics to optimize shop layouts and enhance consumer interaction.
3. Methodology
3.1. Overview of the Architecture, YOLOv5
Figure 1 explains the architecture of the YOLOv5 model and its advancements in real-time object detection [24]. YOLOv5 is based on CNN and provides a successful technique to detect and identify several objects in scenes [25].
Figure 1.
Architecture of YOLOv5.
3.2. Overview of the DeepSORT Architecture
Figure 2 shows the architecture of the DeepSORT algorithm [26]. This architecture fuses tracking approaches that rely on deep learning with object detection techniques. The algorithm detects and identifies objects in images using detection models such as YOLOv5 and then uses DeepSORT to track these objects accurately [27]. This visual representation shows the critical steps of the architecture, including initial object detection, fusion of successive images, and creation of tracking trajectories. The DeepSORT architecture tracks specific objects in various applications, such as customer tracking in e-commerce.
Figure 2.
The architecture of DeepSORT.
3.3. Architecture of the Proposed System
Figure 3 shows that the system’s architecture integrates both DeepSORT-based modeling and YOLOv5 to enhance the functionality and efficiency of e-commerce platforms. The core components of the architecture are described in Table 2.
Figure 3.
The proposed architecture for this system.
Table 2.
The description of the elements of the system.
3.4. Data Flow Diagram for YOLOv5 and DeepSORT Integration
The combination of YOLOv5 and DeepSORT in a retail setting is depicted in the Data Flow Diagram (DFD), which emphasizes the methodical movement of data from surveillance input to valuable insights for store management. To start, high-resolution video footage of consumer activities and product interactions are captured by security cameras and sent to the YOLOv5 module. Each frame is processed with YOLOv5 to identify different objects, producing bounding boxes with confidence scores and classification labels. The DeepSORT tracking module receives the detection results and uses appearance descriptors and Kalman filtering to assign each identified object a unique ID, ensuring consistent tracking across frames. The Data Analysis and Visualization module analyzes the DeepSORT output, which contains object IDs, movement trajectories, and dwell periods. Patterns of consumer activity are found, yielding insights like heatmaps that highlight popular products and high-traffic regions. Based on these data, store management decides on layout, product placement, and advertising strategies. By enabling real-time tracking and analysis of customer behavior, this DFD successfully illustrates how cutting-edge technologies like YOLOv5 and DeepSORT can improve retail operations, eventually enhancing the shopping experience and operational efficiency (see Figure 4).
Figure 4.
The data flow diagram for this system.
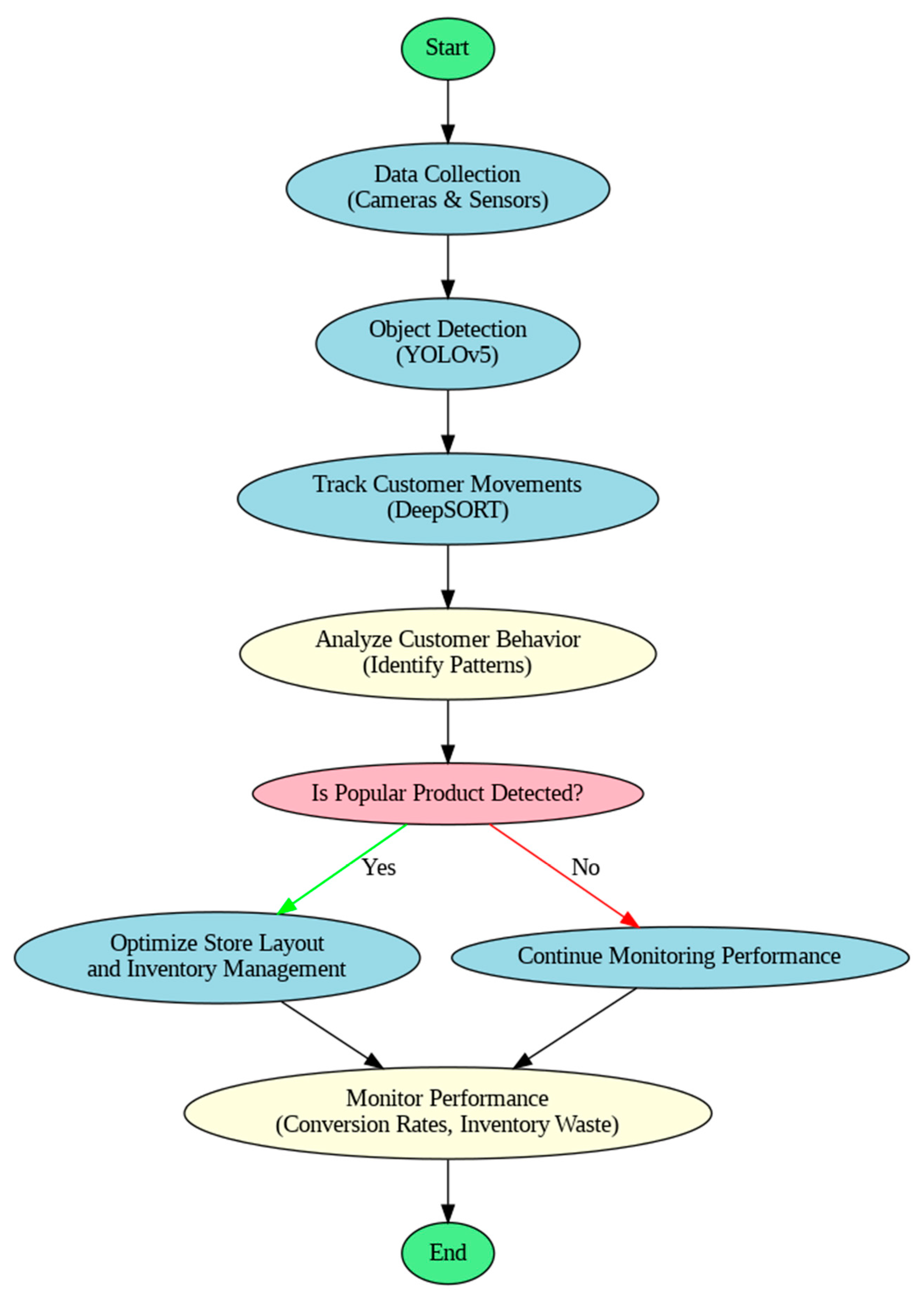
3.5. Flowchart for Proposed System
The real-time shopping drift identification system utilizes the YOLOv5 and DeepSORT algorithms described in this figure, moving forward with its global design and process. The process starts with a high-definition video camera capturing the retail environment interpreted by the surveillance cameras. After that, the video is supplied to the Data Processing Unit, which extracts and stabilizes the videotape to prepare for analysis. YOLOv5 is used to detect objects and recognize and categorize customers and products. The systems handle detection deficiency by repeating and correcting errors. A conditional check decides if the detection is successful. If it is, the discovered objects are processed. Subsequently, DeepSORT performs a similar conditional check to ensure the success of overseeing the identified items throughout the sequence. The Data Analysis and Display interface analyzes and displays successful tracking outcomes. The insights are finally integrated into the shop management system to maximize store operations and strategies. To provide robustness to the system’s operation by addressing any problems with detection or tracking, the flowchart also includes a conditional path for error management, as shown in Figure 5. Each step in the flowchart is described in Table 3.
Figure 5.
Flowchart of the real-time retail tendency detection system.
Table 3.
Detailed flowchart of the real-time retail behavior detection process.
3.6. Recommendations Generated by the Proposed System
The primary aim of the proposed system is to offer helpful recommendations derived from real-time monitoring and assessing consumer behavior in retail settings. The YOLOv5 and DeepSORT algorithms produce insightful data for vendors to decide better about running their stores and boosting the consumer experience. Figure 6 shows the various types of suggestions that the system produces.
Figure 6.
Recommendations generated by the proposed system.
4. Experimentation and Results
4.1. Retailer Characteristics
This section focuses on applying YOLOv5 and DeepSORT algorithms in real-time object detection for physical retail environments. Information on the store context is necessary to comprehend the extent and significance of the study’s findings. This includes data on typical consumer traffic volume, stock-keeping units (SKUs), product categories, and shop size.
4.1.1. Store Size
The study’s participating stores range from medium-sized businesses to major corporations. The retail sizes of the companies under study usually range from 500 to 1200 square meters. These shops are primarily found in metropolitan malls, guaranteeing a high customer volume. This variety of shop sizes makes it possible to analyze how object identification technology functions in various retail environments, ranging from compact, straightforward layouts to more extensive complex facilities with several parts and departments.
4.1.2. Product Categories
The study’s shops mainly sell various consumer goods, such as snacks, drinks, chocolates, and clothing. These categories were selected because of their broad customer appeal and high sales volume, facilitating product turnover. Among these areas, each store has a large assortment of popular chocolates, candies, juices, soft drinks, trendy clothing, and accessories. The stores are perfect places to test real-time object identification algorithms designed to improve inventory management, product placement, and the overall shopping experience because of the wide range of items that cater to various consumer tastes and shopping demands.
4.1.3. Number of Products (SKUs)
There is an extensive range of items within each category with an average of 1000 to 3000 SKUs per store. The smartphone sector, for instance, may include up to 150 distinct models from different companies, each with its own set of features. Regular updates are made to the product lineup to accommodate shifting consumer preferences and industry trends. Real-time object identification systems such as YOLOv5 and DeepSORT enhance stock control and customer service by tracking product movements and consumer interactions with these items.
4.1.4. Average Customer Traffic Volume
The average number of customers visiting each store daily varies depending on location and seasonality. On average, each store experiences between 200 and 1500 customers per day. Stores in high-traffic urban areas may see a more extensive customer base, while those in less densely populated areas may have a lower volume. The integration of real-time tracking technologies allows for a detailed analysis of customer movement patterns, helping to understand how different product sections attract attention and how customer behavior can be influenced by store layout and merchandising strategies.
4.1.5. Data Collection
The product dataset is extracted and loaded into the Roboflow dataset. There are 653 images in the dataset with 500 for training and 153 for validation. Electronic products are categorized into six different classes. To support and confirm the suggested YOLOv5 modeling, this study has created an extensive dataset of products in store. This dataset has been devised to provide a comprehensive testing platform for developing and accessing real-time object detection algorithms. It contains 653 high-resolution images, ensuring data reliability and precision.
4.2. Experiment System
4.2.1. Platform
The YOLOv5 framework integrated in Python, a high-performance workstation with an NVIDIA GPU, and the DeepSORT library for tracking were among the hardware and software utilized in the experiment. This configuration guarantees real-time product and consumer tracking, detection, and the effective processing of high-resolution images in retail settings.
4.2.2. Implemented Code
Using the Roboflow dataset, Python code was developed for the DeepSORT tracking and YOLOv5 product identification algorithms. The YOLOv5 model was trained, photos were pre-processed, and DeepSORT was integrated for real-time tracking. The code was created to simplify consumer tracking and product identification while preserving high accuracy.
The subsequent Algorithm 1 can be used to represent the proposed system.
| Algorithm 1. Custom Object Detection and Tracking with YOLOv5 and DeepSORT |
| import cv2 from yolov5 import YOLOv5 from deep_sort import DeepSort # Initialize models yolo = YOLOv5(“path/to/yolov5s.pt”, device = “cuda”) deep_sort = DeepSort(“path/to/deep_sort_checkpoint”) cap = cv2.VideoCapture(“path/to/video.mp4”) # Change to 0 for webcam def track_objects(): while cap.isOpened(): ret, frame = cap.read() if not ret: break img = cv2.resize(frame, (640, 640)) results = yolo.predict(img) detections = [[*box, conf, cls] for box, conf, cls in zip(results[“boxes”], results[“confidences”], results[“class_ids”])] track_ids = deep_sort.update(detections, frame) for track_id, box in zip(track_ids, detections): x1, y1, x2, y2, conf, _ = box label = f”ID: {track_id}, Conf: {conf:.2f}” cv2.rectangle(frame, (int(x1), int(y1)), (int(x2), int(y2)), (0, 255, 0), 2) cv2.putText(frame, label, (int(x1), int(y1) − 10), cv2.FONT_HERSHEY_SIMPLEX, 0.5, (0, 255, 0), cv2.imshow(“Tracking”, frame) if cv2.waitKey(1) & 0xFF == ord(q″): break cap.release() cv2.destroyAllWindows() track_objects() |
4.2.3. Evaluation Criteria
In this section, we establish the criteria utilized to evaluate the performance of our YOLOv5 and DeepSORT models for product detection and customer tracking in a retail environment. These standards were selected to guarantee efficiency in real-time application and detection accuracy. As seen in Table 4, the primary metrics are accuracy, precision, recall, F1-score, latency, and resource consumption, and they are assessed across training, validation, and test datasets.
Table 4.
Summary of model evaluation criteria for YOLOv5 and DeepSORT.
4.3. Result of Product Detection
In this section, we perform a detailed examination of the performance of our YOLOv5 model for product detection and object tracking.
4.3.1. Product Detection with YOLOv5
Figure 7 presents a concrete example of product detection achieved by our YOLOv5 model. Each detected product is framed by a bounding box highlighting its location in the image. This visual representation demonstrates the model’s ability to identify and precisely delineate the different products present in a scene. Each box enclosing a product illustrates the effectiveness of our model in detecting and localizing objects of interest in real-world images.
Figure 7.
Product detection.
Figure 8 presents the confusion matrix that was used to evaluate the performance of our YOLOv5 model in object detection. This matrix illustrates the detailed correspondence between the detections made by our model and the ground truth annotations, highlighting the correct detections, false positive detections, and false negative detections for each object category. Each cell in the matrix indicates the number of object occurrences for a specific class, which allows a detailed evaluation of the performance of our model in terms of accurate and consistent detection. This confusion matrix is essential for thoroughly examining our results and helps to understand the strengths and weaknesses of our YOLOv5-based object detection method.
Figure 8.
Confusion matrix for evaluating YOLOv5 detections.
4.3.2. Tracking Customer with Deep SORT
This section will present an algorithm that uses the DeepSORT approach to perform personalized feature tracking across image sequences. This model relies on object detection performed using the YOLOv5 model and then uses the DeepSORT algorithm for tracking.
Figure 9 demonstrates the tracking results of the DeepSORT algorithm implemented in a store video. The video frame sequence shows how DeepSORT successfully tracked over the observed period, preserving consistent IDs for the tracked objects even as they moved throughout the store.
Figure 9.
Using DeepSORT algorithm in a store.
4.4. Model Evaluation Metrics
In this section, we will present each calculation table and results for each metric along with a graph for each table to illustrate the data. We studied the model’s accuracy throughout the training, validation, and test sets. The accuracy is measured and established on the count of accurate detections related to the full number of images in the dataset. The accuracy percentages point out how well the model carried out on the respective set, with the validation batch demonstrating the highest accuracy at 85.00%, as explained in Table 5.
Table 5.
Overview of the model accuracy.
As shown in Table 4, the validation set achieved the highest accuracy at 85.00%, which was slightly higher than the training set (84.22%) and the test set (84.67%). This suggests that the model is an overfit to the training set and has excellent generalizability. The model works well on unseen data, which is essential for its use in retail settings, as seen by the consistent performance across all sets. The model is flexible under diverse conditions, as seen by the slight variation in performance amid the training and test sets, which also points to minimal overfitting.
Figure 10 explains a bar graph that compares the model’s accuracy to the training, validation, and test datasets. For the validation set viewing the major measure, the bar constitutes the accuracy achieved on the dataset. The model’s accuracy is compared throughout the datasets in Figure 10. The validation set presents the most accuracy, which is most likely because of training optimization. This cross-dataset consistency demonstrates that the model may function effectively in real-time applications, such as monitoring customer behavior, with minimal errors.
Figure 10.
Graph of the model accuracy.
Table 6 presents the precision aspect of the modeling crosswise training, validation, and test sets. Precision is determined by dividing the number of True Positives (TPs) by the total number of True Positives and False Positives (FPs). According to Table 6, the training set demonstrates the ultimate precision at 91.67%, exceeding the precision observed in as much of the validation and test sets.
Table 6.
Overview of precision.
We illustrate the precision throughout the various datasets, demonstrating the model’s capability to accurately identify true positives with minimal false positives, as shown in Figure 11.
Figure 11.
Graph of the precision through the datasets.
Table 7 shows the recall evaluation for the model throughout the training, validation, and test sets. Recall is the proportion of True Positives (TPs) to the total of True Positives and False Negatives (FNs). The recall values are slightly lower than precision with the validation set showing the highest recall at 85.00%.
Table 7.
Overview of the recall.
The recall performance of the model throughout the datasets demonstrates its efficiency in capturing true positives; there are still false negatives, as shown in Figure 12.
Figure 12.
Graph of the recall.
In Equation (1), TP represents the positive class predicted as positive, FP the negative class predicted as positive, and FN the positive class predicted as negative.
The F1-score is a harmonic mean of precision and recall, providing a balanced measure of the model’s performance. Table 8 shows the F1-scores for the training, validation, and test sets with the training set achieving the highest score at 87.79%.
Table 8.
Overview of the of F1-score calculation.
Figure 13 depicts the F1 scores for the different datasets, offering a comprehensive view of the model’s overall performance by balancing precision and recall. The scores are closely aligned across the datasets, indicating reliable model behavior.
Figure 13.
Graph of the F1-score calculation.
Table 9 provides an overview of computing requirements and latency for the YOLOv5 model used in real-time item detection in retail settings, and cost offers crucial performance measures. The model’s effectiveness in processing input data is demonstrated by its average detection time of 0.050 s per frame. It is essential for applications that need an immediate response, such as tracking consumer interactions. Furthermore, the model’s reasonable resource requirement—an average memory usage of 200 MB per inference—allows it to function well on standard hardware without taxing system resources. Finally, the CPU/GPU load is characterized as “manageable for deployment”, emphasizing that the computational requirements of the model are appropriate for standard retail configurations. Combined, these measures emphasize how practicable and efficient utilizing the YOLOv5 model in real-time scenarios is.
Table 9.
Overview of latency and computing cost.
A bar chart comparing three metrics—average detection time (0.050 s), average memory consumption (200), and CPU/GPU load (1)—is shown in Figure 14. The system has low latency, moderate memory consumption, and little resource burden, as indicated by the color-coded bars that reflect each statistic. The labeled bars make evaluating various performance factors easier, demonstrating the system’s effectiveness.
Figure 14.
Overview of latency and computing cost.
4.5. Statistical Analysis
We comprehensively examined the YOLOv5 + DeepSORT model’s performance to guarantee its robustness and generalizability across the training, validation, and test datasets. The sampling strategy, statistical tests, and performance variability were essential statistical elements assessed in this analysis.
4.5.1. Sampling Mechanism
The study’s dataset was meticulously selected to reflect a wide variety of retail settings, such as changes in lighting, product density, and consumer behavior. As shown in Table 10, the dataset was randomly divided into three subgroups.
Table 10.
Dataset sampling mechanism overview.
4.5.2. Statistical Tests
We used a two-sample t-test for the accuracy values across the training, validation, and test sets to determine whether the observed variations in performance measures (such as accuracy, precision, and recall) between these sets were statistically significant. Statistical significance was determined at a significance level of α = 0.05. The results show minimum variation in generalization, which reveals that while the differences between the validation and test sets were significant (p = 0.04), the differences between the training and validation sets were not statistically significant (p = 0.13).
When paired with statistical studies, the assessment findings from the YOLOv5 model show how efficient it is at monitoring and detecting products in retail settings. The performance measurements are sufficient to support the validity of the proposed method despite their apparent modesty. The model’s promise for real-world applications is further supported by its accuracy and dependability across many datasets, which show its adaptability to various retail settings. Furthermore, by confirming the importance of our technique in developing retail analytics and offering insightful information about customer behavior, these results provide the foundation for future improvements and refinements.
4.5.3. Confidence Intervals
To measure the uncertainty surrounding each performance metric, we computed the 95% confidence intervals (CIs) for the three primary metrics: accuracy, precision, and recall. Table 11 displays the confidence intervals for accuracy.
Table 11.
The 95% confidence intervals for key performance metrics.
These intervals indicate that the model performs consistently across datasets and that applying it to unknown data does not significantly reduce accuracy.
4.5.4. Baseline Comparison
We used the same statistical method to evaluate the performance of YOLOv5 + DeepSORT with more straightforward models (such as SSD and Faster R-CNN) for additional validation. Regarding detection accuracy, the YOLOv5 + DeepSORT combo performed noticeably better than these baseline models (p < 0.01). These statistical analyses ensure that the reported performance gains are accurate and not due to random data fluctuations.
4.5.5. Performance Stability and Variability
To guarantee the resilience and dependability of our findings, we carried out several extra tests that concentrated on the performance stability of the used algorithms. Ten runs of each method were conducted under uniform circumstances to evaluate the variation in the accuracy metrics derived by the DeepSORT and YOLOv5 models.
This method enables us to comprehend both the average performance and the constancy of the outcomes over several executions. We computed the average accuracy, precision, and recall metrics for these ten runs for the training, validation, and test datasets. We also calculated the standard deviation for every indicator, which shed light on the models’ performance’s stability and variability.
The computed mean and standard deviation data are essential for analyzing the models’ performance. High stability, indicated by a low standard deviation relative to the mean, suggests that the model performs consistently across runs. A high standard deviation, on the other hand, might indicate potential issues with the model’s resilience or sensitivity to changes in the input data.
The YOLOv5 model’s findings from 10 executions are shown in Table 12. According to calculations, the model’s mean accuracy is 84.91% with a standard deviation of 1.23%. The constant performance throughout several runs confirms the model’s dependability under different situations.
Table 12.
Results of YOLOv5 model across multiple executions.
Figure 15 shows the accuracy of the YOLOv5 model over ten executions with error bars indicating the standard deviation for each run. Each point represents the accuracy achieved in a specific execution. The red dashed line represents the model’s overall stability, indicating the mean accuracy at approximately 84.91%. The YOLOv5 model’s dependability is demonstrated by the slight variations in accuracy, suggesting that it detects products consistently. The standard deviation indicates that the model’s accuracy is not significantly influenced by variation between executions.
Figure 15.
Graph of accuracy and standard deviation over multiple executions.
4.6. Computation Time and Running Time
In retail settings, where real-time consumer behavior tracking requires high throughput and low latency, YOLOv5 + DeepSORT’s computational efficiency is crucial to its real-time implementation.
4.6.1. Average Detection and Tracking Time
We assessed the average detection time per frame in several retail video sequences with varying crowd densities. With an average object detection time of 0.050 s per frame, the model’s processing speed was 20 frames per second (fps). The detection model and the DeepSORT tracking algorithm processed each frame in 0.040 s, enabling the system to reach 25 frames per second throughput.
4.6.2. Real-Time Processing Capability
These results demonstrate that the model is suitable for real-time applications. Customer behavior can be precisely tracked in real time using the YOLOv5 + DeepSORT combo, tracking customers at retail establishments with minimal delay. The real-time processing speed of alternative deep learning models like Faster R-CNN and conventional techniques like Haar cascades and Kalman filters, on the other hand, was often below 15 frames per second.
4.6.3. Hardware Considerations
A computer with an Intel Core i7 CPU, 32 GB of RAM, and an NVIDIA GTX 1080 Ti GPU was used for the research. The CPU/GPU load was well under control throughout the deployment, and the model used about 200 MB of memory for each inference. This ensures that the system can function effectively on standard hardware setups commonly used in retail settings, as indicated in Table 13.
Table 13.
Summary of the computation times.
4.7. YOLOv5 Object Detection Performance
YOLOv5 Parameters
- Confidence Threshold:
This parameter controls the minimum confidence required for a detection to be considered valid. We found that lowering the confidence threshold from 0.5 to 0.3 improved recall but decreased accuracy, resulting in more false positives. On the other hand, raising the threshold increased accuracy but decreased recall due to missed detections. After testing, we determined that a confidence level of 0.45 provided the optimal trade-off between recall and accuracy.
- IoU (Intersection over Union) Threshold:
The IoU threshold determines the overlap between the predicted and actual bounding boxes needed for a detection to be accurate. While a higher IoU threshold (e.g., 0.7) improved localization accuracy, it also increased the likelihood of false negatives in scenarios with overlapping items. A lower threshold (0.5) resulted in more detections and inaccurate localizations. To balance these trade-offs, we selected an IoU threshold of 0.55.
Table 14 summarizes the performance metrics for the YOLOv5 object detection model. The key metrics include precision, recall, F1-score, and average detection time per frame. The model demonstrates high precision and recall, indicating its accuracy and reliability in detecting objects. The F1-score of 87.79% reflects a balanced performance between precision and recall. The average detection time per frame of 0.050 s displays the model’s efficiency in processing frames quickly, making it suitable for real-time applications.
Table 14.
YOLOv5 object detection performance.
In Figure 16, we show the YOLOv5 model’s graphic performance over various criteria, accentuating how well it contains our object identification task, which gives primacy to accuracy, recall, and handling pace.
Figure 16.
YOLOv5 object detection performance.
4.8. DeepSORT Tracking Performance
DeepSORT Parameters
- Max Cosine Distance
This parameter controls the similarity criterion for re-identifying objects across frames. By reducing identity shifts, lowering this threshold increased tracking precision at the expense of more frequent tracking failures. Raising the threshold resulted in more identity flips and increased flexibility in re-identifying items. After adjustment, a cosine distance of 0.3 was determined to reduce identity flips while preserving accurate re-identification.
- Re-Identification Confidence Threshold
This setting establishes the minimum confidence needed to match an object in one frame with its corresponding object in another. As the threshold was raised, the algorithm became less tolerant of occlusions or changes in appearance, though tracking failures decreased. A value of 0.65 was optimal for our retail application.
The performance of the YOLOv5 + DeepSORT combined with conventional object recognition and tracking method is summarized in Table 15. Detection accuracy, tracking accuracy, real-time handling ability, and comprehensive aspect grade are all contained in the comparison. With a detection accuracy of 91.67%, compared to the standard method’s 70.2%, the YOLOv5 + DeepSORT technique demonstrates a significantly improved performance. Additionally, tracking accuracy is higher—89.47% versus 60.5%. The efficiency of the YOLOv5 + DeepSORT methodology is demonstrated by its real-time handling capacity of 25 frames per second (fps), which is higher than the 15 fps of conventional methods. Moreover, the YOLOv5 + DeepSORT approach provides a higher level of detail and understanding in contrast to the lower level of detail offered by standard approaches, as shown in Table 15.
Table 15.
DeepSORT tracking performance.
Figure 17 illustrates the DeepSORT algorithm’s tracking performance metrics, highlighting its accuracy and efficiency in maintaining object identity and minimizing tracking failures.
Figure 17.
DeepSORT tracking performance.
4.9. Sensitivity Analysis Results
Table 16 summarizes the impact of varying these key parameters on the model’s performance:
Table 16.
Impact of key parameters on model performance.
This investigation shows that attaining optimal performance requires careful parameter adjustment. The parameters were adjusted explicitly for retail settings where high accuracy and low latency are critical.
4.10. Performance of the Recommendation System
The integration of YOLOv5 and DeepSORT in retail environments has shown notable benefits, as evidenced by our experimental findings. The following sections discuss the impact on customer engagement and operational efficiency, which is supported by graphical representations of the results.
4.10.1. Customer Engagement
The combined system of YOLOv5 and DeepSORT has contributed to significant improvements in customer engagement:
- Enhanced Tracking and Insights: The advanced tracking capabilities of YOLOv5 and DeepSORT have enabled retailers to accurately monitor customer interactions with products. These real-time data allow retailers to identify popular items and optimize product placement, influencing purchasing decisions.
- Real-Time Adjustments: With instant access to customer behavior data, retailers can rapidly adjust their strategies. Figure 18 illustrates the upward trend in conversion rates over the study period, showing a slight (about 3 percentage points) improvement after implementing the YOLOv5 + DeepSORT system.
Figure 18. Conversion rates before and after implementation of YOLOv5 + DeepSORT.
Figure 18 shows two curves representing monthly conversion rate data for two consecutive years. The blue curve depicts the baseline year before implementing the YOLOv5 + DeepSORT system. It shows the monthly changes in conversion rates that occurred naturally in the absence of the system’s improvements. The YOLOv5 + DeepSORT system was actively employed the following year, which is represented by the green curve. Personalized promotions, engagement strategies based on consumer behavior patterns, and optimal product placements are just a few examples of the focused modifications made possible by insights from real-time monitoring data this deployment year. By comparing these two curves, we demonstrate how the YOLOv5 + DeepSORT system contributed to consistent monthly increases in conversion rates, exceeding the usual monthly or seasonal patterns observed in the baseline year. It is essential to consider the cumulative effect over the entire implementation year even though the increase from December to January may seem modest (about three percentage points). The YOLOv5 + DeepSORT method made it possible to make deliberate, continuous changes that increased month after month, leading to a noticeable annual increase in conversion rates. This cumulative trend indicates that the system’s real-time data insights improved customer engagement and conversion outcomes, surpassing natural monthly growth. A clear picture of how real-time data insights impacted the retailer’s operational strategy is provided by this year-over-year comparison, which successfully illustrates the system’s contribution to improved conversion outcomes.
4.10.2. Operational Efficiency
The results also show notable improvements in operations. The DeepSORT system and YOLOv5 have allowed merchants to improve inventory control. Overstocking and stockouts can be prevented by more precisely adjusting stock levels through the real-time monitoring of client preferences and product interactions. Inventory waste has significantly decreased due to this enhanced inventory control, as seen in Figure 19, where waste levels decreased from 88% to 75% after the system was implemented. These operational improvements demonstrate the system’s worth in maximizing resource utilization and reducing wasteful expenses.
Figure 19.
Inventory waste levels before and after system integration.
Figure 19 shows how YOLOv5 + DeepSORT affects inventory waste levels. At the end of each month, the percentage of unsold items compared to the total inventory stock determines the inventory waste level. The retailer’s improved capacity to modify stock levels in response to real-time insights from YOLOv5 + DeepSORT is demonstrated by the two curves in Figure 19, which show a consistent, monotonic decline in inventory waste over time. By adjusting inventory to reflect observed consumer interest and demand patterns, overstocking was reduced, and stockouts were prevented. The steady decrease in inventory waste observed in the baseline and implementation years illustrates how YOLOv5 + DeepSORT enabled more precise inventory management, resulting in notable operational improvements.
4.10.3. Implications for Retail Strategy
Our study suggests integrating YOLOv5 and DeepSORT can enhance customer experience and operational efficiency. This technology-driven approach supports data-informed decision making in retail management, paving the way for smarter retail strategies. Adjustments based on customer behavior are crucial for keeping pace with evolving consumer preferences.
4.11. Comparison with Traditional Methods
Table 17 compares the performance of the YOLOv5 + DeepSORT combination with traditional object detection and tracking methods. The comparison covers detection accuracy, tracking accuracy, real-time processing capability, and insight detail level. The conventional method described in this comparison contains:
Table 17.
Comparison of YOLOv5 + DeepSORT vs. traditional methods.
- Background Subtraction: This method commonly has difficulty with dynamic conditions and detects moving objects by comparing the current frames to a static backdrop model.
- Haar Cascades: A machine learning technique that utilizes predefined profiling to detect things. Although beneficial in some conditions, it is less intense than the current deep learning method.
- Kalman Filters: In situations with non-linear proposals or closures, this statistical method for estimating the track of moving objects may need to be more helpful.
- Optical Flow: An analytically challenging and noise-sensitive method of tracking object displacement based on variance in pixel intensity.
The YOLOv5 + DeepSORT approach significantly outperforms traditional methods with a detection accuracy of 91.67% compared to 70.2% for conventional methods. Tracking accuracy is also higher at 89.47% versus 60.5%. The real-time processing capability of 25 frames per second (fps) showcases the efficiency of the YOLOv5 + DeepSORT approach, which is superior to the 15 fps of traditional methods. Additionally, the level of insights provided by the YOLOv5 + DeepSORT approach is described as high in contrast to the lower detail level offered by traditional methods.
Figure 20 shows the advantages of the novel methodology in terms of accuracy, handling speed, and level of detail by comparing the performance criterion of YOLOv5 + DeepSORT with conventional methods.
Figure 20.
Comparison of YOLOv5 + DeepSORT vs. traditional methods.
Figure 21 shows the confusion matrices for six different models used to classify information. The confusion matrices are clustered to raise the comparative, and respectively, the storyline shows the performance of a unique model.
Figure 21.
Confusion metrics for different models.
4.12. Comparison with Other AI-Based and Conventional Methods
Table 18 compares the performance of YOLOv5 + DeepSORT with conventional techniques, Faster R-CNN, and SSD across several key parameters, including insight detail level, real-time processing speed, tracking accuracy, and detection accuracy. In addition to having the quickest processing speed at 25 frames per second (fps), YOLOv5 + DeepSORT also has the most excellent tracking accuracy (89.47%) and detection accuracy (91.67%). In contrast, conventional methods have a detection accuracy of 70.2% and a tracking accuracy of 60.5% at 15 fps, performing significantly worse. Faster R-CNN and SSD show moderate performance compared to YOLOv5 + DeepSORT with slower processing speeds and lower accuracy. This chart illustrates the superior overall performance of YOLOv5 + DeepSORT, especially for real-time applications.
Table 18.
Performance comparison of YOLOv5 + DeepSORT vs. other methods.
Figure 22 shows the performance comparison of YOLOv5 + DeepSORT with traditional methods, Faster R-CNN, and SSD regarding detection accuracy, tracking accuracy, and real-time processing speed. With a detection accuracy of 91.67%, tracking accuracy of 89.47%, and a processing speed of 25 fps, YOLOv5 + DeepSORT outperforms other AI models and conventional techniques (which have a detection accuracy of 70.2%, tracking accuracy of 60.5%, and a processing speed of 15 fps). This demonstrates that YOLOv5, combined with DeepSORT, offers superior speed and accuracy for real-time object recognition and tracking.
Figure 22.
Performance comparison of YOLOv5 + DeepSORT vs. other methods.
5. Discussion
Predicting customers’ buying behavior is a significant challenge [25,26]. Compared to prior approaches, our work using YOLOv5 and DeepSORT demonstrates significant advancement in real-time trend recognition and store management. Conventional methods frequently depend on less complex algorithms or handbook observance, which causes slower processing times and inaccuracy. On the other hand, our technology combines the robust tracking of DeepSORT with the cutting-edge object identification of YOLOv5 to provide a real-time, high-precision understanding of customer behavior. This combination gives retailers more reliable data for well-informed decision making and achieves greater accuracy and efficiency than traditional methods. Moreover, our technology swiftly adapts to changes in consumer behavior or shop design to enormous data quantity across various cameras, although other approaches may confront problems with scalability and adaptation. Our work enhances the accuracy and speed of retail analytics and offers a scalable and adaptable solution that meets the demands of modern retail environments.
Our method, which uses YOLOv5 and DeepSORT, can be easily incorporated into existing retail infrastructures, such as inventory management platforms and Point of Sale (POS) systems, to address the practical applications of our study. This integration enables retailers to leverage real-time analytics with minimal disruption, providing a more advanced understanding of consumer behavior.
Retailers have implemented concrete actions based on real-time insights, such as relocating popular items to high-traffic areas, adjusting promotional displays, and optimizing inventory management processes by analyzing product interactions. By tailoring store layouts to foot traffic and product interactions, retailers may improve accessibility and encourage impulsive purchases. For instance, positioning popular items in critical areas based on traffic patterns may enhance the shopping experience and boost revenue. Additionally, our system’s real-time inventory management feature guarantees that popular goods are always available, immediately raising consumer satisfaction. Retailers gain a significant advantage over traditional methods by quickly adapting to shifts in customer behavior, enabling them to respond promptly to emerging trends and preferences. Retailers can make real-time, data-driven decisions, creating a more efficient and enjoyable shopping experience.
Limitations of the Proposed Approach
As Table 19 demonstrates, there are several drawbacks to the combination of the YOLOv5 and DeepSORT algorithms despite their significant enhancement in real-time consumer behavior tracking and retail optimization.
Table 19.
Summary of limitations.
Future research could explore how effectively this approach scales in different retail environments and its applicability in cross-channel marketing or e-commerce. It would also be beneficial to look at how these technologies affect consumer loyalty and corporate success over the long run. The further integration of advanced analytics could enhance the ability to forecast consumer behavior and optimize retail strategies.
6. Conclusions
This study details the key capabilities of YOLOv5 and DeepSORT algorithms in tracking and detecting customer behavior in real time within physical retail settings. Incorporating these technologies considerably boosts our comprehension of customer behavior by providing quick and accurate insights into shopping propensity. The experimental results demonstrate a substantial improvement over traditional methods, showcasing YOLOv5’s high precision in object recognition and DeepSORT’s efficient tracking performance. Comparative analyses using confusion matrices have revealed the strengths and weaknesses of various strategies, laying a solid foundation for model selection and improvement.
Future work will address challenges related to accurate data transformation, adapting to dynamic environments, and managing real-time data. By integrating multi-modal data sources, such as past purchase histories and Internet of Things (IoT) sensor data, we aim to improve forecasting accuracy. Optimizing YOLOv5 and DeepSORT parameters will also be crucial for overcoming complex retail environments. Our current study is based on a dataset of 653 photographs and a single retail setting. It will involve testing the system on larger datasets that cover a wide range of items and implementing trials in different retail situations, including bigger stores with various layouts and lighting conditions. Our goal is to assess the scalability of our YOLOv5 + DeepSORT model and ensure consistent performance across multiple real-world scenarios by expanding the range of datasets and retail environments. These additional tests will confirm the system’s flexibility and ability to maintain high accuracy in item recognition and tracking.
Author Contributions
Conceptualization, M.S.; methodology, M.S. and S.H.; validation, M.S., O.S. and S.H.; formal analysis, M.S.; writing—original draft preparation, M.S. and S.H.; writing—review and editing, O.S.; supervision, O.S. All authors have read and agreed to the published version of the manuscript.
Funding
This research received no external funding.
Data Availability Statement
Data are available upon request from authors.
Conflicts of Interest
The authors declare no conflicts of interest.
References
- Santini, S. Analysis of traffic flow in urban areas using web cameras. In Proceedings of the 5th IEEE Workshop on Applications of Computer Vision, Palm Springs, CA, USA, 4–6 December 2000; pp. 140–145. [Google Scholar] [CrossRef]
- Sabitha, R.; Vaishnavi, S.; Karthik, S.; Bhavadharini, R.M. User interaction based recommender system using machine learning. Intell. Autom. Soft Comput. 2022, 31, 1037–1049. [Google Scholar] [CrossRef]
- Fernández-García, A.J.; Iribarne, L.; Corral, A.; Criado, J.; Wang, J.Z. A recommender system for component-based applications using machine learning techniques. Knowl.-Based Syst. 2019, 164, 68–84. [Google Scholar] [CrossRef]
- Acharya, N.; Sassenberg, A.M.; Soar, J. Effects of cognitive absorption on continuous use intention of AI-driven recommender systems in e-commerce. Foresight 2023, 25, 194–208. [Google Scholar] [CrossRef]
- Priyanka, M.B.; Ankit Karan, S.; Pruthvi, M.; Manushree, M.R.; Kumar, S. Recommender System Using Machine Learning. In Proceedings of the 1st IEEE International Conference on Advances in Information Technology, ICAIT, Chikmagalur, India, 25–27 July 2019; pp. 8–12. [Google Scholar] [CrossRef]
- Tan, L.; Liu, S.; Gao, J.; Liu, X.; Chu, L.; Jiang, H. Enhanced Self-Checkout System for Retail Based on Improved YOLOv10. J. Imaging 2024, 10, 248. [Google Scholar] [CrossRef] [PubMed]
- Pawłowski, M. Machine Learning Based Product Classification for eCommerce. J. Comput. Inf. Syst. 2022, 62, 730–739. [Google Scholar] [CrossRef]
- Kandekar, N. Ecommerce Assisted by Machine Learning. Int. J. Res. Appl. Sci. Eng. Technol. 2022, 10, 351–353. [Google Scholar] [CrossRef]
- Mathew, A.; Scholar, P.G.; Jobin, T.J. Role of Big Data Analysis and Machine Learning in Ecommerce-Customer Segmentation. In Proceedings of the National Conference on Emerging Computer Applications (NCECA), Virtual, 17 June 2021; Volume 3, p. 189. [Google Scholar]
- Prasad, A.K.; Kumar, M.D.; Macedo, V.D.J.; Mohan, B.R.; Prasad, N.A. Machine Learning Approach for Prediction of the Online User Intention for a Product Purchase. Int. J. Recent Innov. Trends Comput. Commun. 2023, 11, 43–51. [Google Scholar] [CrossRef]
- Li, Z.; Xiang, Y.; Guo, H.; Chen, Y.; Pan, W.; Dai, F. A Design of Fire Detection Device Based on YOLOv5. In Proceedings of the International Conference on Artificial Life and Robotics, Oita, Japan, 2 September 2023; pp. 277–281. [Google Scholar] [CrossRef]
- Vats, A.; Anastasiu, D.C. Enhancing Retail Checkout through Video Inpainting, YOLOv8 Detection, and DeepSort Tracking. In Proceedings of the IEEE Computer Society Conference on Computer Vision and Pattern Recognition Workshops, Vancouver, BC, Canada, 17–24 June 2023; pp. 5530–5537. [Google Scholar] [CrossRef]
- Şimşek, M.; Tekbaş, M.K. Heatmap creation with YOLO-Deep SORT system customized for in-store customer behavior analysis. Commun. Fac. Sci. Univ. Ank. Ser. A2–A3 Phys. Sci. Eng. 2024, 66, 118–131. [Google Scholar] [CrossRef]
- Generosi, A.; Ceccacci, S.; Mengoni, M. A deep learning-based system to track and analyze customer behavior in retail store. In Proceedings of the IEEE 8th International Conference on Consumer Electronics-Berlin, Berlin, Germany, 2–5 September 2018. [Google Scholar] [CrossRef]
- Shoman, M.; Aboah, A.; Morehead, A.; Duan, Y.; Daud, A.; Adu-Gyamfi, Y.A. Region-Based Deep Learning Approach to Automated Retail Checkout. In Proceedings of the IEEE Computer Society Conference on Computer Vision and Pattern Recognition Workshops, New Orleans, LA, USA, 19–20 June 2022; pp. 3209–3214. [Google Scholar] [CrossRef]
- Ren, F.; Liu, Y.; Gao, P.; Devaraj, M.; Zhang, J.; Li, H. Research on garment image classification and detection algorithm based on improved deep learning. In Proceedings of the 2022 7th International Conference on Intelligent Computing and Signal Processing, ICSP, Xi’an, China, 15–17 April 2022; pp. 435–439. [Google Scholar] [CrossRef]
- Wang, C.; Zhu, B.; Huang, C.; Zhao, L. Real-Time Efficient Retail Object Recognition. In Proceedings of the 2023 International Conference on Platform Technology and Service, PlatCon, Busan, Republic of Korea, 16–18 August 2023; pp. 30–35. [Google Scholar] [CrossRef]
- Erlina, T.; Fikri, M.A. YOLO Algorithm-based Visitor Detection System for Small Retail Stores using Single Board Computer. J. Appl. Eng. Technol. Sci. 2023, 4, 908–920. [Google Scholar] [CrossRef]
- Alfian, G.; Octava, M.Q.H.; Hilmy, F.M.; Nurhaliza, R.A.; Saputra, Y.M.; Putri, D.G.P.; Syafrudin, M. Customer Shopping Behavior Analysis Using RFID and Machine Learning Models. Information 2023, 14, 551. [Google Scholar] [CrossRef]
- Sun, H.; Zhang, J.; Akashi, T. TemplateFree: Product detection on retail store shelves. IEEJ Trans. Electr. Electron. Eng. 2020, 15, 242–251. [Google Scholar] [CrossRef]
- Lixiong, L.; Hongqin, H.; Zhiping, X.; Dongjie, W. Realtime Vehicle Tracking Method Based on YOLOv5 + DeepSORT. Comput. Intell. Neurosci. 2023, 2023, 7974201. [Google Scholar] [CrossRef]
- Kumar, S.; Singh, S.K.; Varshney, S.; Singh, S.; Kumar, P.; Kim, B.-G.; Ra, I.-H. Fusion of Deep Sort and Yolov5 for Effective Vehicle Detection and Tracking Scheme in Real-Time Traffic Management Sustainable System. Sustainability 2023, 15, 16869. [Google Scholar] [CrossRef]
- Zhao, G. Real-Time Athlete Tracking Method Based on Computer Deep Learning. In Proceedings of the 2024 IEEE 2nd International Conference on Control, Electronics and Computer Technology (ICCECT), Jilin, China, 26–28 April 2024. [Google Scholar] [CrossRef]
- Snegireva, D.; Perkova, A. Traffic Sign Recognition Application Using Yolov5 Architecture. In Proceedings of the 2021 International Russian Automation Conference, RusAutoCon, Sochi, Russia, 5–11 September 2021; pp. 1002–1007. [Google Scholar] [CrossRef]
- Ma, Y. Target tracking and detection based on YOLOv5 algorithm. Appl. Comput. Eng. 2023, 16, 75–85. [Google Scholar] [CrossRef]
- Lingineni, D.; Dusi, P.; Jakkam, R.S.; Yada, S. Object Detection and Tracking Using DeepSORT. In Lecture Notes on Data Engineering and Communications Technologies; Xhafa, F., Ed.; Springer Science and Business Media Deutschland GmbH: Barcelona, Spain, 2022; Volume 142, pp. 303–312. [Google Scholar] [CrossRef]
- Jadhav, R.; Patil, R.; Diwan, A.; Rathod, S.M.; Inamdar, M. Aerial Object Detection and Tracking using YOLOv4 and DeepSORT. In Proceedings of the 2022 International Conference on Industry 4.0 Technology, I4Tech, Pune, India, 23–24 September 2022. [Google Scholar] [CrossRef]
Disclaimer/Publisher’s Note: The statements, opinions and data contained in all publications are solely those of the individual author(s) and contributor(s) and not of MDPI and/or the editor(s). MDPI and/or the editor(s) disclaim responsibility for any injury to people or property resulting from any ideas, methods, instructions or products referred to in the content. |
© 2024 by the authors. Licensee MDPI, Basel, Switzerland. This article is an open access article distributed under the terms and conditions of the Creative Commons Attribution (CC BY) license (https://creativecommons.org/licenses/by/4.0/).





















