Image Edge Detector with Gabor Type Filters Using a Spiking Neural Network of Biologically Inspired Neurons
Abstract
1. Introduction
2. Background
2.1. Edge Detection Algorithms
2.2. Biologically Inspired Neuron Models
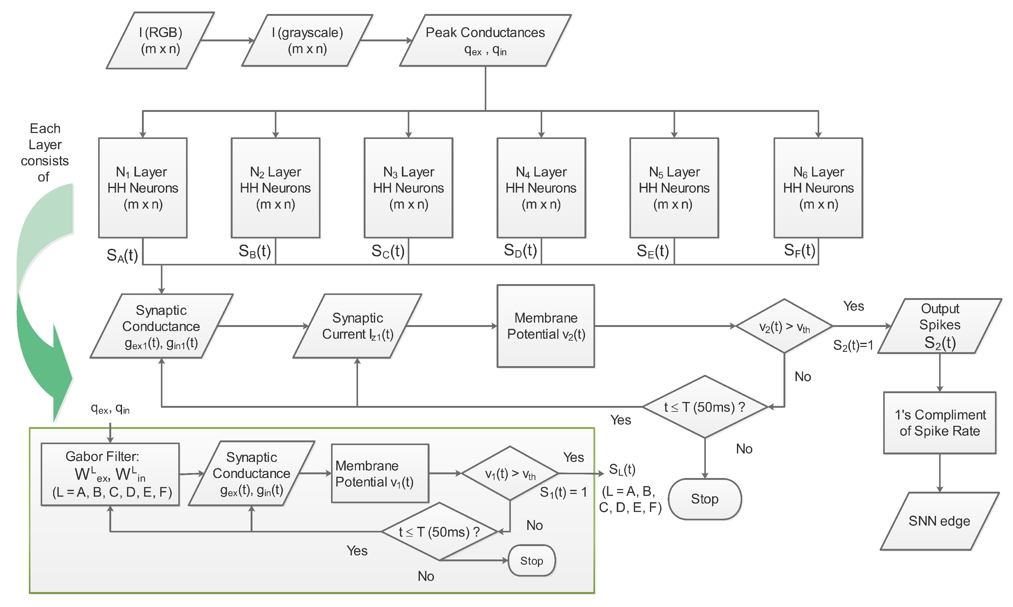
3. Spiking Neural Network
3.1. Membrane Potential and Spikes
3.2. Gabor Feature Based Edge Detector
4. Results and Discussion
4.1. Comparison of SNN Edges with Sobel and Canny Edge Detectors
4.2. Edge Based Classification of Digits Using a Convolutional Neural Network (CNN)
5. Conclusions
Funding
Acknowledgments
Conflicts of Interest
References
- Demin, V.; Nekhaev, D. Recurrent Spiking Neural Network Learning Based on a Competitive Maximization of Neuronal Activity. Front. Neuroinform. 2018, 12, 79. [Google Scholar] [CrossRef]
 - Bellec, G.; Salaj, D.; Subramoney, A.; Legenstein, R.A.; Maass, W. Long short-term memory and learning-to-learn in networks of spiking neurons. In Proceedings of the 32nd Conference on Neural Information Processing Systems (NeurIPS 2018), Montreal, QC, Canada, 3–8 December 2018. [Google Scholar]
 - Florian, R.V. Reinforcement Learning Through Modulation of Spike-Timing-Dependent Synaptic Plasticity. Neural Comput. 2007, 19, 1468–1502. [Google Scholar] [CrossRef] [PubMed]
 - Gers, F.A.; Schraudolph, N.N.; Schmidhuber, J. Learning Precise Timing with LSTM Recurrent Networks. J. Mach. Learn. Res. 2002, 3, 115–143. [Google Scholar]
 - Cui, Y.; Ahmad, S.; Hawkins, J. Continuous Online Sequence Learning with an Unsupervised Neural Network Model. Neural Comput. 2016, 28, 2474–2504. [Google Scholar] [CrossRef] [PubMed]
 - Yu, Q.; Tang, H.; Tan, K.C.; Yu, H. A brain-inspired spiking neural network model with temporal encoding and learning. Neurocomputing 2014, 138, 3–13. [Google Scholar] [CrossRef]
 - Berry, M.J., II; Meister, M. Refractoriness and Neural Precision. J. Neurosci. 1998, 18, 2200–2211. [Google Scholar] [CrossRef] [PubMed]
 - Wu, Q.; McGinnity, M.; Maguire, L.; Belatreche, A.; Glackin, B. Edge Detection Based on Spiking Neural Network Model. In Lecture Notes in Computer Science, Proceedings of the Advanced Intelligent Computing Theories and Applications, With Aspects of Artificial Intelligence, ICIC 2007, Qingdao, China, 21–24 August 2007; Huang, D.-S., Heutte, L., Loog, M., Eds.; Springer: Berlin/Heidelberg, Germany, 2007; Volume 4682. [Google Scholar]
 - Yedjour, H.; Meftah, B.; Leźoray, O.; Benyettou, A. Edge detection based on Hodgkin–Huxley neuron model simulation. Cogn. Process. 2017, 8, 315–323. [Google Scholar] [CrossRef] [PubMed]
 - Cassidy, A.; Sawada, J.; Merolla, P.; Arthur, J.; Alvarez-lcaze, R.; Akopyan, F.; Jackson, B.L.; Modha, D. TrueNorth: A high-performance, low-power neurosynaptic processor for multi-sensory perception, action, and cognition. In Proceedings of the Government Microcircuits Applications and Critical Technology Conference, Orlando, FL, USA, 14–17 March 2016; pp. 14–17. [Google Scholar]
 - Hodgkin, A.L.; Huxley, A. A quantitative description of membrane current and its application to conduction and excitation in nerve. J. Physiol. 1952, 117, 500–544. [Google Scholar] [CrossRef] [PubMed]
 - Izhikevich, E.M. Simple models of spiking neurons. IEEE Trans. Neural Netw. 2003, 14, 1569–1572. [Google Scholar] [CrossRef] [PubMed]
 - Moldakarimov, S.; Bazhenov, M.; Sejnowski, T.J. Top-down inputs enhance orientation selectivity in neurons of the primary visual cortex during perceptual learning. PLoS Comput. Biol. 2014, 10, e1003770. [Google Scholar] [CrossRef] [PubMed]
 - Tsitiridis, A.; Conde, C.; de Diego, I.M.; del Rio Saez, J.S.; Gomez, J.R.; Cabello, E. Gabor feature processing in spiking neural networks from retina-inspired data. In Proceedings of the 2015 International Joint Conference on Neural Networks (IJCNN), Killarney, Irland, 12–17 July 2015. [Google Scholar]
 - Yang, Z.; Murray, A.; Wörgötter, F.; Cameron, K.; Boonsobhak, V. A Neuromorphic Depth-From-Motion Vision Model With STDP Adaptation. IEEE Trans. Neural Netw. 2006, 17, 482–495. [Google Scholar] [CrossRef] [PubMed]
 - Davies, M.; Srinivasa, N.; Lin, T.H.; Chinya, G.; Cao, Y.; Choday, S.H.; Dimou, G.; Joshi, P.; Iman, N.; Jain, S.; et al. Loihi: A neuromorphic manycore processor with on-chip learning. IEEE Micro 2018, 38, 8–99. [Google Scholar] [CrossRef]
 - Roberts, L.G. Machine perception of 3-D solids. In Optical and Electro-Optical Information Processing; MIT Press: Cambridge, MA, USA, 1965. [Google Scholar]
 - Canny, J. A Computational Approach to Edge Detection. IEEE Trans. Pattern Anal. Mach. Intell. 1986, 6, 679–698. [Google Scholar] [CrossRef]
 - Sobel, I. An Isotropic 3 × 3 Gradient Operator, Machine Vision for Three—Dimensional Scenes; Freeman, H., Ed.; Academic Press: New York, NY, USA, 1990; pp. 376–379. [Google Scholar]
 - Destexhe, A.; Rudolph, M.; Fellous, J.M.; Sejnowski, T. Fluctuating synaptic conductances recreate in vivo-like activity in neocortical neurons. Neuroscience 2001, 107, 13–24. [Google Scholar] [CrossRef]
 - Aaby, D. A Comparitive Study of Numerical Methods for the Hodgkin-Huxley Model of Nerve Cell Action Potentials; University of Dayton: Dayton, OH, USA, 2009. [Google Scholar]
 - Siciliano, R. The Hodgkin-Huxley Model, Its Extensions, Analysis and Numerics. 2012. Available online: https://www.math.mcgill.ca/gantumur/docs/reps/RyanSicilianoHH.pdf (accessed on 8 November 2019).
 - Martin, D.; Fowlkes, C.; Tal, D.; Malik, J. A Database of Human Segmented Natural Images and its Application to Evaluating Segmentation Algorithms and Measuring Ecological Statistics. In Proceedings of the Eighth International Conference On Computer Vision (ICCV 2001), Vancouver, BC, Canada, 7–14 July 2001. [Google Scholar]
 - Vemuru, K.V.; Clark, J.D. Low-exposure image frame generation algorithms for feature extraction and classification. In Proceedings of the SPIE, Real-Time Image Processing and Deep Learning 2019, Baltimore, MA, USA, 14 May 2019; Volume 10996, p. 109960D. [Google Scholar]
 - Xiao, J.; Hays, J.; Ehinger, K.; Oliva, A.; Torralba, A. SUN Database: Large-scale Scene Recognition from Abbey to Zoo. In Proceedings of the IEEE Conference on Computer Vision and Pattern Recognition, San Francisco, CA, USA, 13–18 June 2010. [Google Scholar]
 - MATLAB and Statistics Toolbox Release 2018b; The MathWorks, Inc.: Natick, MA, USA, 2018.
 










© 2020 by the author. Licensee MDPI, Basel, Switzerland. This article is an open access article distributed under the terms and conditions of the Creative Commons Attribution (CC BY) license (http://creativecommons.org/licenses/by/4.0/).
Share and Cite
Vemuru, K.V. Image Edge Detector with Gabor Type Filters Using a Spiking Neural Network of Biologically Inspired Neurons. Algorithms 2020, 13, 165. https://doi.org/10.3390/a13070165
Vemuru KV. Image Edge Detector with Gabor Type Filters Using a Spiking Neural Network of Biologically Inspired Neurons. Algorithms. 2020; 13(7):165. https://doi.org/10.3390/a13070165
Chicago/Turabian StyleVemuru, Krishnamurthy V. 2020. "Image Edge Detector with Gabor Type Filters Using a Spiking Neural Network of Biologically Inspired Neurons" Algorithms 13, no. 7: 165. https://doi.org/10.3390/a13070165
APA StyleVemuru, K. V. (2020). Image Edge Detector with Gabor Type Filters Using a Spiking Neural Network of Biologically Inspired Neurons. Algorithms, 13(7), 165. https://doi.org/10.3390/a13070165