Optical and Electric Multifunctional CMOS Image Sensors for On-Chip Biosensing Applications
Abstract
:1. Introduction
2. Application Targets for Multifunctional On-Chip Image Sensors and Approaches to Multifunctional Implementation

3. Optical + Passive Electric Sensing CMOS Image Sensor





4. Optical + Active Electric Sensing CMOS Image Senor




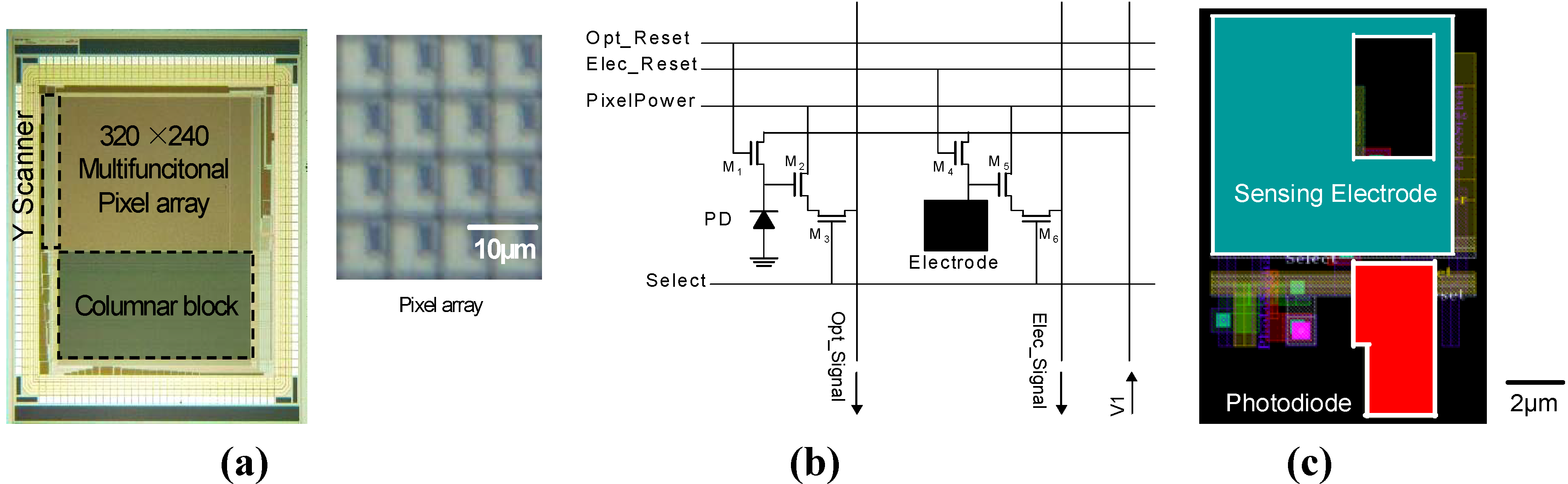
5. Pixel Level Integration of Passive and Active Electric Sensing Functionality


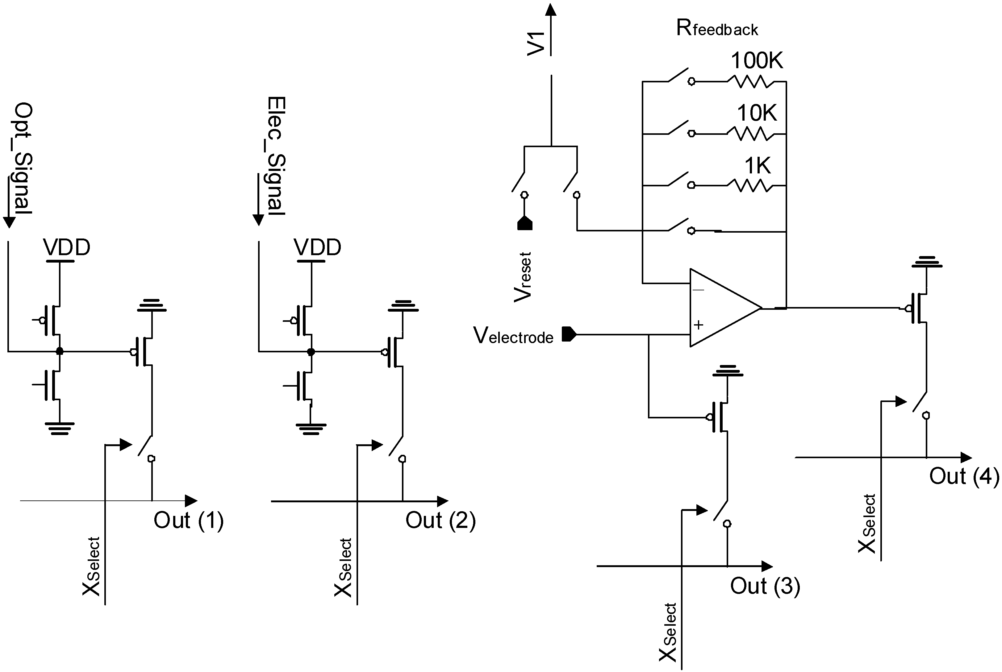
6. Implementation of Random-Access Functionality onto Active Electric Pixel for Local Stimulation or Current Injection



7. Conclusions
Acknowledgments
References
- Tokuda, T.; Yamamoto, A.; Kagawa, K.; Nunoshita, M.; Ohta, J. A CMOS image sensor with optical and potential dual imaging function for on-chip bioscientific applications. Sens. Actuators A 2006, 125, 273–280. [Google Scholar] [CrossRef]
- Tokuda, T.; Ng, D.; Yamamoto, A.; Kagawa, K.; Nunoshita, M.; Ohta, J. An optical and potential dual-image CMOS sensor for on-chip neural and DNA imaging applications. In Proceedings of Technical Digest of IEEE International Symposium on Circuits and Systems, Island of Kos, Greece, May 2006; pp. 1127–1130.
- Tokuda, T.; Kadowaki, I.; Kagawa, K.; Nunoshita, M.; Ohta, J. A new scheme for imaging on-chip dry DNA spots using optical/potential dual-image complementary metal oxide semiconductor sensor. Jpn. J. Appl. Phys. 2007, 46, 2806–2810. [Google Scholar] [CrossRef]
- Tokuda, T.; Tanaka, K.; Matsuo, M.; Kagawa, K.; Nunoshita, M.; Ohta, J. Optical and electrochemical dual-image CMOS sensor for on-chip biomolecular sensing applications. Sens. Actuators A 2007, 135, 315–322. [Google Scholar] [CrossRef]
- Tokuda, T.; Kadowaki, I.; Kagawa, K.; Nunoshita, M.; Ohta, J. An optical/potential/voltammetric multifunctional CMOS image sensor for on-chip biomolecular/neural sensing applications. In Proceedings of International Conference on Solid State Devices and Materials, Yokohama, Japan, 12–15 September 2006; Volume 894.
- Sawada, K.; Ohshina, T.; Hizawa, T.; Takao, H.; Ishida, M. A novel fused sensor for photo-and ion-sensing. Sens. Actuators B 2005, 106, 614–618. [Google Scholar] [CrossRef]
- Nakazawa, H.; Ishida, M.; Sawada, K. Progressive-type fused pH and optical image sensor. Jpn. J. Appl. Phys. 2010, 49, 04DL04. [Google Scholar] [CrossRef]
- Nakazawa, H.; Ishii, H.; Ishida, M.; Sawada, K. A fused pH and fluorescence sensor using the same sensing area. Appl. Phys. Express 2010, 3, 047001:1–047001:3. [Google Scholar] [CrossRef]
- Manaresi, N.; Romani, A.; Medoro, G.; Altomare, L.; Leonardi, A.; Tartagni, M.; Guerrieri, R. A CMOS chip for individual cell manipulation and detection. IEEE J. Solid-State Circuits 2003, 38, 2297–2305. [Google Scholar] [CrossRef]
- Medoro, G.; Manaresi, N.; Leonardi, A.; Altomare, L.; Tartagni, M.; Guerrieri, R. A lab-on-a-chip for cell detection and manipulation. IEEE Sensors J. 2003, 3, 317–325. [Google Scholar] [CrossRef]
- Romani, A.; Manaresi, N.; Marzocchi, L.; Medoro, G.; Leonardi, A.; Altomare, L.; Tartagni, M.; Guerrieri, R. Capacitive sensor array for localization of bioparticles in CMOS lab-on-a-chip. In Proceeding of 2004 IEEE International Solid-State Circuits Conference (IEEE Cat. No.04CH37519), San Francisco, CA, USA, 10 September 2004; pp. 224–225.
- Lamture, J.B.; LBeattie, K.; Burke, B.E.; Eggers, M.D.; Ehrlich, D.J.; Fowler, R.; Hollis, M.A.; Kosicki, B.B.; Reich, R.K.; Smith, S.R.; Varma, R.S.; Hogan, M.E. Direct detection of nucleic acid hybridization on the surface of a charge coupled device. Nucleic Acids Res. 1994, 22, 2121–2125. [Google Scholar] [CrossRef] [PubMed]
- Eggers, M.; Hogan, M.; Reich, R.K.; Lamture, J.; Ehrlich, D.; Hollis, M.; Kosicki, B.; Powdrill, T.; Beattie, K.; Smith, S. A microchip for quantitative detection of molecules utilizing luminescent and radioisotope reporter groups. BioTechniques 1994, 17, 516–525. [Google Scholar]
- Eltoukhy, H.; Salama, K.; El Gamal, A.; Ronaghi, M.; Davis, R. A 0.18 µm CMOS 10−6 lux bioluminescence detection system-on-chip. In Proceeding of 2004 IEEE International. Solid-State Circuits Conference, San Francisco, CA, USA, 10 September 2004; pp. 222–223.
- Salama, K.; Eltoukhy, H.; Hassibi, A.; El Gamal, A. Modeling and simulation of luminescence detection platforms. Biosens. Bioelectron. 2004, 19, 1377–1386. [Google Scholar] [CrossRef] [PubMed]
- Mallard, F.; Marchand, G.; Ginot, F.; Campagnolo, R. Opto-electronic DNA chip: High performance chip reading with an all-electric interface. Biosens. Bioelectron. 2005, 20, 1813–1820. [Google Scholar] [CrossRef] [PubMed]
- Abshire, P.A. CMOS contact imager for monitoring cultured cells. In Proceeding of 2005 IEEE International Symposium on Circuits and Systems, Kobe, Japan, 23–26 May 2005; pp. 3491–3494.
- Eltoukhy, H.; Salama, K. A 0.18-µm CMOS bioluminescence detection lab-on-Chip. IEEE J. Solid-State Circuits 2006, 41, 651–662. [Google Scholar] [CrossRef]
- Pine, J. Recording action potentials from cultured neurons with extracellular microcircuit electrodes. J. Neurosci. Methods 1980, 2, 19–31. [Google Scholar] [CrossRef] [PubMed]
- GROSS, G.; Rieske, E.; Kreutzberg, G.; Meyer, A. A new fixed-array multi-microelectrode system designed for long-term monitoring of extracellular single unit neuronal activity in vitro. Neurosci. Lett. 1977, 6, 101–105. [Google Scholar] [CrossRef] [PubMed]
- Hashimoto, K.; Ito, K.; Ishimori, Y. Novel DNA sensor for electrochemical gene detection. Anal. Chim. Acta 1994, 286, 219–224. [Google Scholar] [CrossRef]
- Tanaka, H.; Yoshinobu, T.; Iwasaki, H. Application of the chemical imaging sensor to electrophysiological measurement of a neural cell. Sens. Actuators B 1999, 59, 21–25. [Google Scholar] [CrossRef]
- Iwasaki, Y.; Tobita, T.; Kurihara, K.; Horiuchi, T.; Suzuki, K.; Niwa, O. Imaging of electrochemical enzyme sensor on gold electrode using surface plasmon resonance. Biosens. Bioelectron. 2002, 17, 783–788. [Google Scholar] [CrossRef] [PubMed]
- Hayashi, K.; Horiuchi, T.; Kurita, R.; Torimitsu, K.; Niwa, O. Real-time electrochemical imaging using an individually addressable multi-channel electrode. Biosens. Bioelectron. 2000, 15, 523–529. [Google Scholar] [CrossRef] [PubMed]
- Barker, A.L.; Unwin, P.R.; Gardner, J.W.; Rieley, H. A multi-electrode probe for parallel imaging in scanning electrochemical microscopy. Electrochem. Commun. 2004, 6, 91–97. [Google Scholar] [CrossRef]
- Najafi, K.; Wise, K.D. An implantable multielectrode array with on-chip signal processing. IEEE J. Solid-State Circuits 1986, 21, 1035–1044. [Google Scholar] [CrossRef]
- Olsson, R.H.; Wise, K.D. A three-dimensional neural recording microsystem with implantable data compression circuitry. IEEE J. Solid-State Circuits 2005, 40, 2796–2804. [Google Scholar] [CrossRef]
- Normann, R.A. Technology insight: Future neuroprosthetic therapies for disorders of the nervous system. Nat. Clin. Pract. Neurol. 2007, 3, 444–452. [Google Scholar] [CrossRef] [PubMed]
- Bergveld, P. Development of an ion-sensitive solid-state device for neurophysiological measurements. IEEE Trans. Biomed. Eng. 1970, BME-17, 70–71. [Google Scholar]
- Bergveld, P. A critical evaluation of direct electrical protein detection methods. Biosens. Bioelectron. 1991, 6, 55–72. [Google Scholar] [CrossRef] [PubMed]
- Bergveld, P. Thirty years of ISFETOLOGY What happened in the past 30 years and what may happen in the next 30 years. Sens. Actuators B 2003, 88, 1–20. [Google Scholar] [CrossRef]
- Berggren, C.; Stålhandske, P.; Brundell, J.; Johansson, G. A feasibility study of a capacitive biosensor for direct detection of DNA hybridization. Electroanalysis 1999, 11, 156–160. [Google Scholar] [CrossRef]
- Berggren, C.; Bjarnason, B.; Johansson, G. Capacitive biosensors. Electroanalysis 2001, 13, 173–180. [Google Scholar] [CrossRef]
- Martinoia, S.; Rosso, N.; Grattarola, M.; Lorenzelli, L.; Margesin, B.; Zen, M. Development of ISFET array-based microsystems for bioelectrochemical measurements of cell populations. Biosens. Bioelectron. 2001, 16, 1043–1050. [Google Scholar] [CrossRef] [PubMed]
- Bockelmann, U.; Pouthas, F.; Gentil, C.; Co, D. DNA detection on transistor arrays following mutation-specific enzymatic amplification. Appl. Phys. Lett. 2004, 84, 1594–1596. [Google Scholar] [CrossRef]
- Uslu, F.; Ingebrandt, S.; Mayer, D.; Böcker-Meffert, S.; Odenthal, M.; Offenhäusser, A. Labelfree fully electronic nucleic acid detection system based on a field-effect transistor device. Biosens. Bioelectron. 2004, 19, 1723–1731. [Google Scholar] [CrossRef] [PubMed]
- Sakata, T.; Miyahara, Y. Detection of DNA recognition events using multi-well field effect devices. Biosens. Bioelectron. 2005, 21, 827–832. [Google Scholar] [CrossRef] [PubMed]
- Sakata, T.; Miyahara, Y. Direct transduction of allele-specific primer extension into electrical signal using genetic field effect transistor. Biosens. Bioelectron. 2007, 22, 1311–1316. [Google Scholar] [CrossRef] [PubMed]
- Kim, D.-S.; Jeong, Y.-T.; Park, H.-J.; Shin, J.-K.; Choi, P.; Lee, J.-H.; Lim, G. An FET-type charge sensor for highly sensitive detection of DNA sequence. Biosens. Bioelectron. 2004, 20, 69–74. [Google Scholar] [CrossRef] [PubMed]
- Wong, H.S.; White, M.H. A self-contained CMOS integrated pH sensor. In Proceeding of 1988 Electron Devices Meeting, San Francisco, CA, USA, 11–14 December 1988; pp. 658–661.
- Bousse, L.; Shott, J.; Meindl, J. A process for the combined fabrication of ion sensors and CMOS circuits. IEEE Electron Device Lett. 2002, 9, 44–46. [Google Scholar] [CrossRef]
- Bausells, J.; Carrabina, J.; Errachid, A.; Merlos, A. Ion-sensitive field-effect transistors fabricated in a commercial CMOS technology. Sens. Actuators B 1999, 57, 56–62. [Google Scholar] [CrossRef]
- Chin, Y.L.; Chou, J.C.; Sun, T.P.; Chung, W.Y.; Hsiung, S.K. A novel pH sensitive ISFET with on chip temperature sensing using CMOS standard process. Sens. Actuators B 2001, 76, 582–593. [Google Scholar] [CrossRef]
- Hammond, P.; Ali, D. Design of a single-chip pH sensor using a conventional 0.6-μm CMOS process. IEEE Sensors J. 2004, 4, 706–712. [Google Scholar] [CrossRef]
- Hammond, P.A.; Cumming, D.R.S. Performance and system-on-chip integration of an unmodified CMOS ISFET. Sens. Actuators 2005, 112, 254–258. [Google Scholar] [CrossRef]
- Milgrew, M.J.; Riehle, M.O.; Cumming, D.R.S. A large transistor-based sensor array chip for direct extracellular imaging. Sens. Actuators 2005, 112, 347–353. [Google Scholar] [CrossRef]
- Fossum, E.R. CMOS image sensors: Electronic camera-on-a-chip. IEEE Tran. Electron Devices 1997, 44, 1689–1698. [Google Scholar] [CrossRef]
- Teranishi, N.; Kohono, A.; Ishihara, Y.; Oda, E.; Arai, K. No image lag photodiode structure in the interline CCD image sensor. In Proceedings of 1982 International Electron Devices Meeting, San Francisco, CA, USA, December 1982; pp. 324–327.
- Pancrazio, J.J.; Bey, P.P.; Loloee, A.; Manne, S.; Chao, H.C.; Howard, L.L.; Gosney, W.M.; Borkholder, D.A.; Kovacs, G.T.; Manos, P.; Cuttino, D.S.; Stenger, D.A. Description and demonstration of a CMOS amplifier-based-system with measurement and stimulation capability for bioelectrical signal transduction. Biosens. Bioelectron. 1998, 13, 971–979. [Google Scholar] [CrossRef] [PubMed]
- Gilchrist, K.H.; Barker, V.N.; Fletcher, L.E.; DeBusschere, B.D.; Ghanouni, P.; Giovangrandi, L.; Kovacs, G.T. General purpose, field-portable cell-based biosensor platform. Biosens. Bioelectron. 2001, 16, 557–564. [Google Scholar] [CrossRef] [PubMed]
- DeBusschere, B.D.; Kovacs, G.T. Portable cell-based biosensor system using integrated CMOS cell-cartridges. Biosens. Bioelectron. 2001, 16, 543–556. [Google Scholar] [CrossRef] [PubMed]
- Zeck, G.; Fromherz, P. Noninvasive neuroelectronic interfacing with synaptically connected snail neurons immobilized on a semiconductor chip. Proc. Natl. Acad. Sci. USA 2001, 98, 10457–10462. [Google Scholar] [CrossRef] [PubMed]
- Eversmann, B.; Jenkner, M.; Hofmann, F.; Paulus, C.; Brederlow, R.; Holzapfl, B.; Fromherz, P.; Merz, M.; Brenner, M.; Schreiter, M.; Gabl, R.; Plehnert, K.; Steinhauser, M.; Eckstein, G.; Schmitt-Landsiedel, D.; Thewes, R. A 128 × 128 CMOS biosensor array for extracellular recording of neural activity. IEEE J. Solid-State Circuits 2003, 38, 2306–2317. [Google Scholar] [CrossRef]
- Kovacs, G.T. A electronic sensors with living cellular components. Proc. IEEE. 2003, 91, 915–929. [Google Scholar] [CrossRef]
- Fromherz, P. Semiconductor chips with ion channels, nerve cells and brain. Physica E 2003, 16, 24–34. [Google Scholar] [CrossRef]
- Lambacher, A.; Jenkner, M.; Merz, M.; Eversmann, B.; Kaul, R.A.; Hofmann, F.; Thewes, R.; Fromherz, P. Electrical imaging of neuronal activity by multi-transistor-array (MTA) recording at 7 µm resolution. Appl. Phys. A 2004, 79, 1607–1611. [Google Scholar] [CrossRef]
- Meyburg, S.; Goryll, M.; Moers, J.; Ingebrandt, S.; Böcker-Meffert, S.; Lüth, H.; Offenhäusser, A. N-Channel field-effect transistors with floating gates for extracellular recordings. Biosens. Bioelectron. 2006, 21, 1037–1044. [Google Scholar] [CrossRef] [PubMed]
- Meyburg, S.; Stockmann, R.; Offenh, A.; Ingebrandt, S. Advanced CMOS process for floating gate field-effect transistors in bioelectronic applications. Sens. Actuators 2007, 128, 208–217. [Google Scholar] [CrossRef]
- Fromherz, P. Joining microelectronics and microionics: Nerve cells and brain tissue on semiconductor chips. Solid-State Electron. 2008, 52, 1364–1373. [Google Scholar] [CrossRef]
- Berdondini, L.; van Der Wal, P.D.; Guenat, O.; de Rooij, N.F.; Koudelka-Hep, M.; Seitz, P.; Kaufmann, R.; Metzler, P.; Blanc, N.; Rohr, S. High-density electrode array for imaging in vitro electrophysiological activity. Biosens. Bioelectron. 2005, 21, 167–174. [Google Scholar] [CrossRef] [PubMed]
- Heer, F.; Franks, W.; McKay, I.; Taschini, S.; Hierlemann, A.; Baltes, H. CMOS microelectrode array for extracellular stimulation and recording of electrogenic cells. In Proceedings of 2004 IEEE International Symposium on Circuits and Systems (IEEE Cat. No.04CH37512), San Francisco, CA, USA, 2 September 2004; p. IV-53-6.
- Heer, F.; Hafizovic, S.; Franks, W.; Ugniwenko, T.; Blau, A.; Ziegler, C.; Hierlemann, A. CMOS microelectrode array for bidirectional interaction with neuronal networks. In Proceedings of 2005 European Solid-State Circuits Conference, Grenoble, France, 12–16 September 2005; pp. 335–338.
- Hafizovic, S.; Heer, F.; Ugniwenko, T.; Frey, U.; Blau, A.; Ziegler, C.; Hierlemann, A. A CMOS-based microelectrode array for interaction with neuronal cultures. J. Neurosci. Methods 2007, 164, 93–106. [Google Scholar] [CrossRef] [PubMed]
- Frey, U.; Egert, U.; Heer, F.; Hafizovic, S.; Hierlemann, A. Microelectronic system for high-resolution mapping of extracellular electric fields applied to brain slices. Biosens. Bioelectron. 2009, 24, 2191–2198. [Google Scholar] [CrossRef]
- Frey, U.; Sedivy, J.; Heer, F.; Pedron, R.; Ballini, M.; Mueller, J.; Bakkum, D.; Hafizovic, S.; Faraci, F.D.; Greve, F.; Kirstein, K.-U.; Hierlemann, A. Switch-matrix-based high-density microelectrode array in CMOS technology. IEEE J. Solid-State Circuits 2010, 45, 467–482. [Google Scholar] [CrossRef]
- Li, J.; Xue, M.; Lu, Z.; Zhang, Z.; Feng, C.; Chan, M. A high-density conduction-based micro-DNA identification array fabricated with a CMOS compatible process. IEEE Tans. Electron Devices 2003, 50, 2165–2170. [Google Scholar] [CrossRef]
- Schienle, M.; Paulus, C.; Frey, A.; Hofmann, F.; Holzapfl, B.; Schindler-Bauer, P.; Thewes, R. A fully electronic DNA sensor with 128 positions and in-pixel A/D conversion. IEEE J. Solid-State Circuits 2004, 39, 2438–2445. [Google Scholar] [CrossRef]
- Dill, K.; Montgomery, D.D.; Ghindilis, A.L.; Schwarzkopf, K.R.; Ragsdale, S.R.; Oleinikov, A.V. Immunoassays based on electrochemical detection using microelectrode arrays. Biosens. Bioelectron. 2004, 20, 736–742. [Google Scholar] [CrossRef] [PubMed]
- Dill, K.; Montgomery, D.D.; Ghindilis, A.L.; Schwarzkopf, K.R. Immunoassays and sequence-specific DNA detection on a microchip using enzyme amplified electrochemical detection. J. Biochem. Bioph. Methods 2004, 59, 181–187. [Google Scholar] [CrossRef]
- Frey, A.; Schienle, M.; Paulus, C.; Hofmann, F.; Schindler-Bauer, P.; Holzapfl, B.; Atzesberger, M.; Beer, G.; Fritz, M.; Haneder, T.; Hanke, H.; Thewes, R. A digital CMOS DNA chip. In Proceedings of 2005 IEEE International Symposium on Circuits and Systems, Kobe, Japan, 23–26 May 2005; pp. 2915–2918.
- Stagni, C.; Esposti, D.; Guiducci, C.; Paulus, C.; Schienle, M.; Augustyniak, M.; Zuccheri, G.; Samori, B.; Benini, L.; Ricco, B.; Thewes, R. Fully electronic CMOS DNA detection array based on capacitance measurement with on-chip analog-to-digital conversion. In Proceedings of 2006 IEEE International Solid State Circuits Conference—Digest of Technical Papers, San Francisco, CA, USA, 6–9 February 2006; pp. 69–78.
- Gemma, N.; O’uchi, S.; Funaki, H.; Okada, J.; Hongo, S. CMOS integrated DNA chip for quantitative DNA analysis. In Proceedings of 2006 IEEE International Solid State Circuits Conference—Digest of Technical Papers, IEEE, San Francisco, CA, USA, 6–9 February 2006; pp. 2288–2297.
- Levine, P.M.; Gong, P.; Levicky, R.; Shepard, K.L. Active CMOS sensor array for electrochemical biomolecular detection. IEEE J. Solid-State Circuits 2008, 43, 1859–1871. [Google Scholar] [CrossRef]
- Heer, F.; Keller, M.; Yu, G.; Janata, J.; Josowicz, M.; Hierlemann, A. CMOS electro-chemical DNA-detection array with on-chip ADC. In Proceedings of 2008 IEEE International Solid-State Circuits Conference, San Francisco, CA, USA, 3–7 February 2008; pp. 168–604.
© 2010 by the authors; licensee MDPI, Basel, Switzerland. This article is an open access article distributed under the terms and conditions of the Creative Commons Attribution license (http://creativecommons.org/licenses/by/3.0/).
Share and Cite
Tokuda, T.; Noda, T.; Sasagawa, K.; Ohta, J. Optical and Electric Multifunctional CMOS Image Sensors for On-Chip Biosensing Applications. Materials 2011, 4, 84-102. https://doi.org/10.3390/ma4010084
Tokuda T, Noda T, Sasagawa K, Ohta J. Optical and Electric Multifunctional CMOS Image Sensors for On-Chip Biosensing Applications. Materials. 2011; 4(1):84-102. https://doi.org/10.3390/ma4010084
Chicago/Turabian StyleTokuda, Takashi, Toshihiko Noda, Kiyotaka Sasagawa, and Jun Ohta. 2011. "Optical and Electric Multifunctional CMOS Image Sensors for On-Chip Biosensing Applications" Materials 4, no. 1: 84-102. https://doi.org/10.3390/ma4010084
APA StyleTokuda, T., Noda, T., Sasagawa, K., & Ohta, J. (2011). Optical and Electric Multifunctional CMOS Image Sensors for On-Chip Biosensing Applications. Materials, 4(1), 84-102. https://doi.org/10.3390/ma4010084
