Progress in Self-Repair Technology for Concrete Cracks via Biomineralization
Abstract
1. Introduction
2. Advances in Biological Self-Healing Research
2.1. Repair Methods of Fungi, Bacteria and Biological Communities
- Fungal Remediation Techniques
- Bacterial Remediation Technology
- Mixed Bacteria Remediation Technology
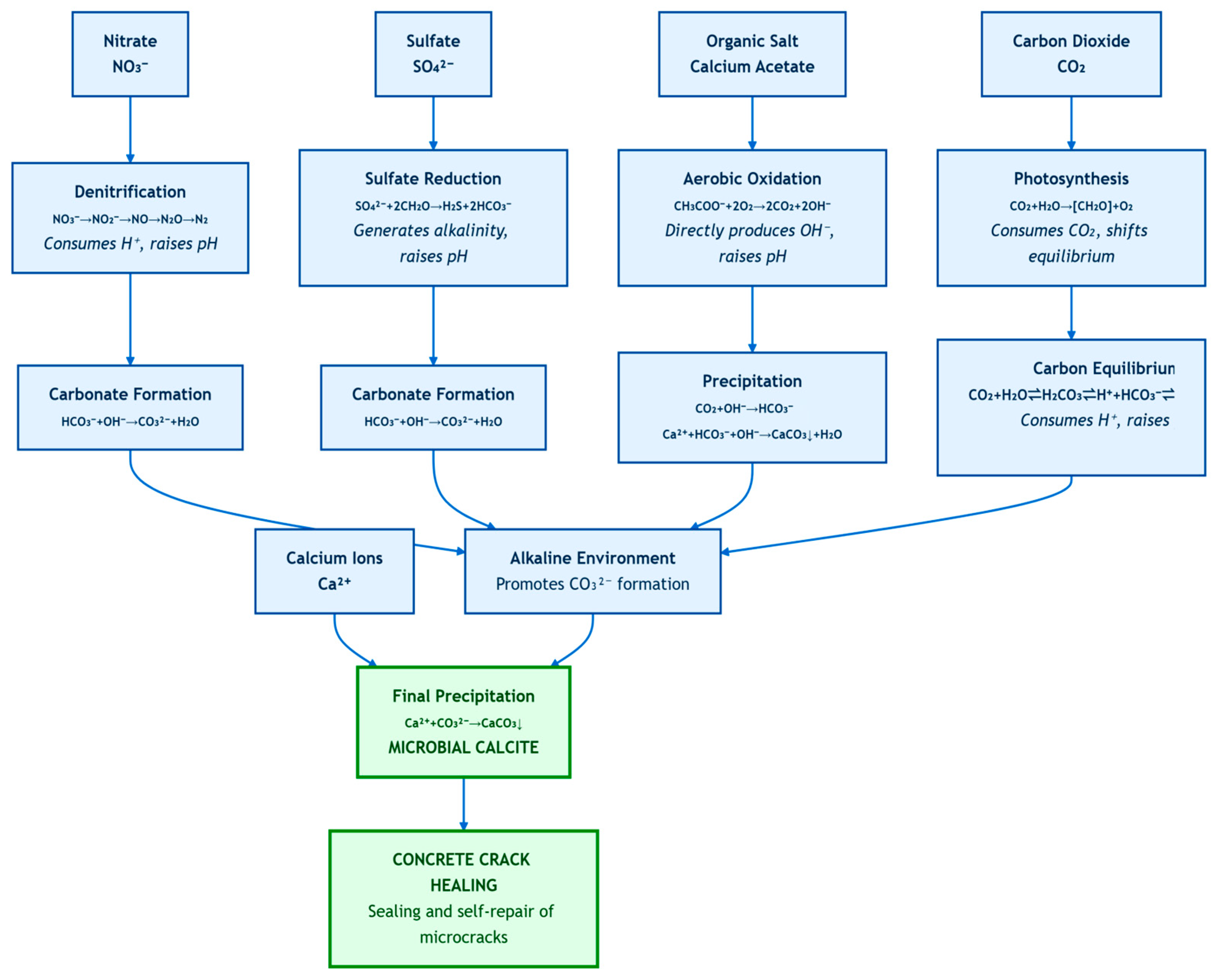
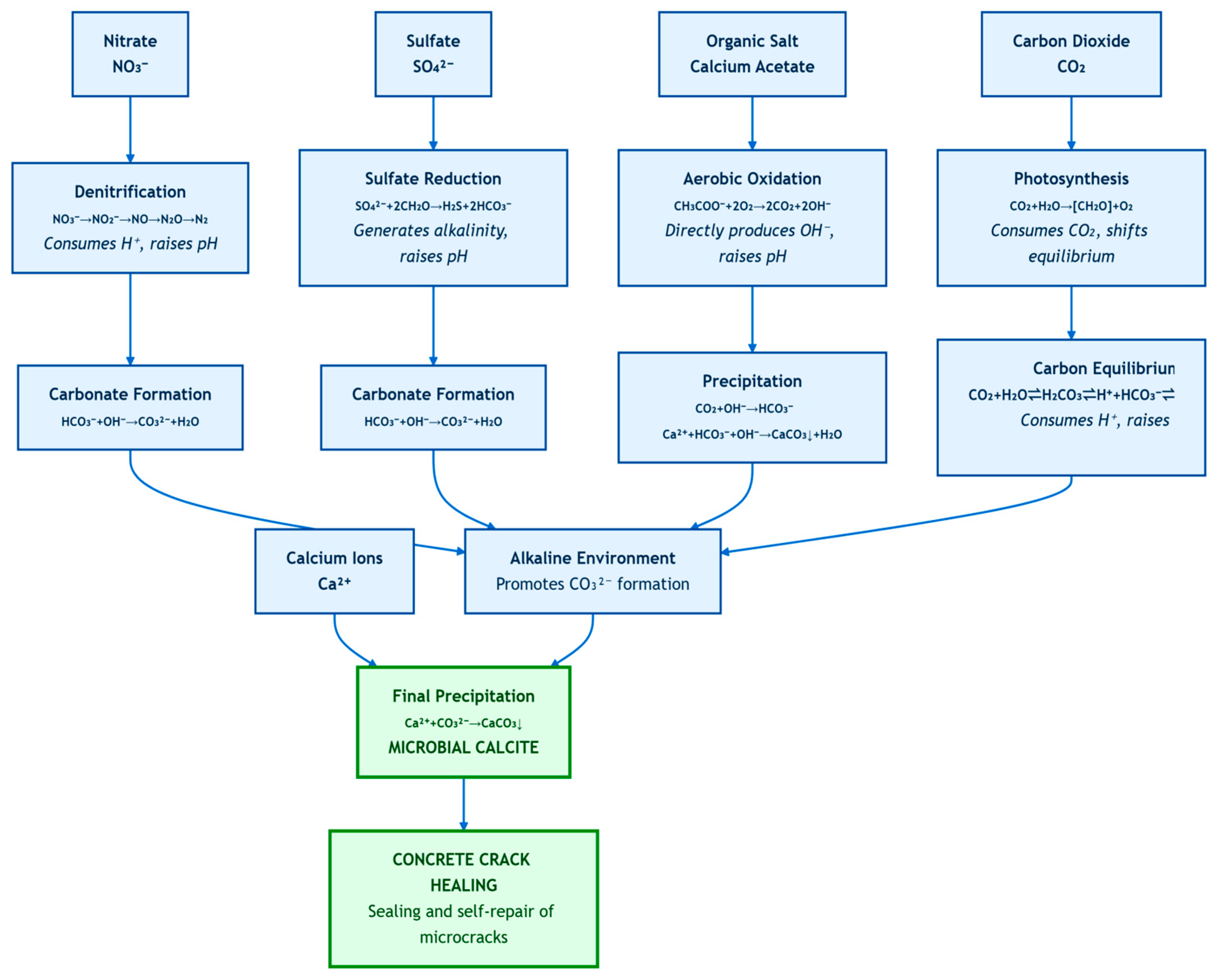
2.2. Microbial Remediation Reaction Mechanism
2.3. Biological Enzyme Repair Technology
2.4. Microalgae Remediation Technology
2.5. Microcapsules Remediation Technology
2.6. Collaborative Remediation Technology of Inorganic Minerals and Microorganisms
3. Conclusions and Future Prospects
3.1. Conclusions
3.2. Outlook
Funding
Data Availability Statement
Acknowledgments
Conflicts of Interest
References
- Aytekin, B.; Mardani, A.; Yazıcı, Ş. State-of-art review of bacteria-based self-healing concrete: Biomineralization process, crack healing, and mechanical properties. Constr. Build. Mater. 2023, 378, 131198. [Google Scholar] [CrossRef]
- Nguyen, T.H.; Ghorbel, E.; Fares, H.; Cousture, A. Bacterial self-healing of concrete and durability assessment. Cem. Concr. Compos. 2019, 104, 103340. [Google Scholar] [CrossRef]
- Bandyopadhyay, A.; Saha, A.; Ghosh, D.; Dam, B.; Samanta, A.K.; Dutta, S. Microbial repairing of concrete & its role in CO2 sequestration: A critical review. Beni-Suef Univ. J. Basic Appl. Sci. 2023, 12, 7. [Google Scholar] [CrossRef]
- Santos, J.B.d.; Melo, G.d.S.; Fernández Ruiz, M. Punching performance of flat slabs with openings accounting for the influence of moment transfer and shear reinforcement. Eng. Struct. 2024, 303, 117461. [Google Scholar] [CrossRef]
- Souza, L.; Al-Tabbaa, A. Microfluidic fabrication of microcapsules tailored for self-healing in cementitious materials. Constr. Build. Mater. 2018, 184, 713–722. [Google Scholar] [CrossRef]
- Fang, G.; Liu, Y.; Qin, S.; Ding, W.; Zhang, J.; Hong, S.; Xing, F.; Dong, B. Visualized tracing of crack self-healing features in cement/microcapsule system with X-ray microcomputed tomography. Constr. Build. Mater. 2018, 179, 336–347. [Google Scholar] [CrossRef]
- Shaheen, N.; Khushnood, R.A.; Khaliq, W.; Murtaza, H.; Iqbal, R.; Khan, M.H. Synthesis and characterization of bio-immobilized nano/micro inert and reactive additives for feasibility investigation in self-healing concrete. Constr. Build. Mater. 2019, 226, 492–506. [Google Scholar] [CrossRef]
- Gu, J. Concrete structure crack causes discussion. Urban Constr. Theory Res. 2024, 1, 128–130. [Google Scholar] [CrossRef]
- Feng, J.; Chen, B.; Sun, W.; Wang, Y. Microbial induced calcium carbonate precipitation study using Bacillus subtilis with application to self-healing concrete preparation and characterization. Constr. Build. Mater. 2021, 280, 122460. [Google Scholar] [CrossRef]
- Hilloulin, B.; Van Tittelboom, K.; Gruyaert, E.; De Belie, N.; Loukili, A. Design of polymeric capsules for self-healing concrete. Cem. Concr. Compos. 2015, 55, 298–307. [Google Scholar] [CrossRef]
- Khaliq, W.; Ehsan, M.B. Crack healing in concrete using various bio influenced self-healing techniques. Constr. Build. Mater. 2016, 102, 349–357. [Google Scholar] [CrossRef]
- Wiktor, V.; Jonkers, H.M. Bacteria-based concrete: From concept to market. Smart Mater. Struct. 2016, 25, 084006. [Google Scholar] [CrossRef]
- Andre, R.S.; Sanfelice, R.C.; Pavinatto, A.; Mattoso, L.H.C.; Correa, D.S. Hybrid nanomaterials designed for volatile organic compounds sensors: A review. Mater. Des. 2018, 156, 154–166. [Google Scholar] [CrossRef]
- Liang, H.-H.; Ho, M.-C. Toxicity characteristics of commercially manufactured insulation materials for building applications in Taiwan. Constr. Build. Mater. 2007, 21, 1254–1261. [Google Scholar] [CrossRef]
- Shamsuddoha, M.; Hüsken, G.; Schmidt, W.; Kühne, H.-C.; Baeßler, M. Ternary mix design of grout material for structural repair using statistical tools. Constr. Build. Mater. 2018, 189, 170–180. [Google Scholar] [CrossRef]
- Wang, J.; Ji, S.; Huang, S.; Jiang, Z.; Wang, S.; Zhang, H.; Wang, Z.; Zhang, J. Crack Sealing in Concrete with Biogrout: Sustainable Approach to Enhancing Mechanical Strength and Water Resistance. Materials 2024, 17, 6283. [Google Scholar] [CrossRef] [PubMed]
- Jianming, Y.; Luming, W.; Jie, Z. Experimental study on the deformation characteristics of magnesium potassium phosphate cement paste at early hydration ages. Cem. Concr. Compos. 2019, 103, 175–182. [Google Scholar] [CrossRef]
- Achal, V.; Pan, X. Characterization of Urease and Carbonic Anhydrase Producing Bacteria and Their Role in Calcite Precipitation. Curr. Microbiol. 2010, 62, 894–902. [Google Scholar] [CrossRef]
- Dhami, N.K.; Reddy, M.S.; Mukherjee, A. Synergistic Role of Bacterial Urease and Carbonic Anhydrase in Carbonate Mineralization. Appl. Biochem. Biotechnol. 2014, 172, 2552–2561. [Google Scholar] [CrossRef]
- Mondal, S.; Ghosh, A. Microbial Concrete as a Sustainable Option for Infrastructural Development in Emerging Economies. In Urbanization Challenges in Emerging Economies, Proceedings of ASCE India Conference 2017, New Delhi, India, 12–14 December 2017; The American Society of Civil Engineers (ASCE): Reston, VA, USA, 2018; pp. 413–423. [Google Scholar]
- Jonkers, H.M.; Thijssen, A.; Muyzer, G.; Copuroglu, O.; Schlangen, E. Application of bacteria as self-healing agent for the development of sustainable concrete. Ecol. Eng. 2010, 36, 230–235. [Google Scholar] [CrossRef]
- Fahimizadeh, M.; Diane Abeyratne, A.; Mae, L.S.; Singh, R.K.R.; Pasbakhsh, P. Biological Self-Healing of Cement Paste and Mortar by Non-Ureolytic Bacteria Encapsulated in Alginate Hydrogel Capsules. Materials 2020, 13, 3711. [Google Scholar] [CrossRef]
- Zhang, X.; Qian, C. A new type capsule-based healing agent for concrete and its protective function of spores. Smart Mater. Struct. 2020, 29, 105035. [Google Scholar] [CrossRef]
- Wong, P.Y.; Mal, J.; Sandak, A.; Luo, L.; Jian, J.; Pradhan, N. Advances in microbial self-healing concrete: A critical review of mechanisms, developments, and future directions. Sci. Total Environ. 2024, 947, 174553. [Google Scholar] [CrossRef]
- Bagga, M.; Hamley-Bennett, C.; Alex, A.; Freeman, B.L.; Justo-Reinoso, I.; Mihai, I.C.; Gebhard, S.; Paine, K.; Jefferson, A.D.; Masoero, E.; et al. Advancements in bacteria based self-healing concrete and the promise of modelling. Constr. Build. Mater. 2022, 358, 129412. [Google Scholar] [CrossRef]
- Raza, A.; El Ouni, M.H.; Khan, Q.u.Z.; Azab, M.; Khan, D.; Elhadi, K.M.; Alashker, Y. Sustainability assessment, structural performance and challenges of self-healing bio-mineralized concrete: A systematic review for built environment applications. J. Build. Eng. 2023, 66, 105839. [Google Scholar] [CrossRef]
- Qian, C.; Wu, Z.; Ren, X.; Fan, W.; Qu, J. Study on crack repair effect of microbial self–healing concrete and corrosion inhibition of steel bar. Structures 2024, 70, 107810. [Google Scholar] [CrossRef]
- Huang, H.; Du, C.; Yi, F.; Zhang, C.; Xu, C. Optimization of multicomponent microbial systems and elucidation of their enhancement mechanisms in concrete crack repair. Structures 2025, 73, 108487. [Google Scholar] [CrossRef]
- Li, Z.; Hu, K.; Feng, G.; Long, W.; Luo, Q.; Chen, C. Repair of undersea concrete using biopolymer-assisted plant urease. J. Build. Eng. 2024, 93, 109825. [Google Scholar] [CrossRef]
- Teong, T.K.L.; Hartanto, R.S.; Ledet, J.; Du, H.; Gupta, S.; Jiang, H.Y.; Kua, H.W.; Pang, S.D.; Wang, S.; Todd, P.A. Marine bioreceptivity among green concretes. Ecol. Eng. 2024, 204, 107284. [Google Scholar] [CrossRef]
- Rengaraju, S.; Arena, N.; Kanavaris, F.; Jędrzejewska, A.; Al-Tabbaa, A. Environmental life cycle assessment of self-healing concrete with microcapsules and impregnated lightweight aggregates. J. Build. Eng. 2025, 111, 113105. [Google Scholar] [CrossRef]
- Wu, M.; Hu, X.; Zhang, Q.; Xue, D.; Zhao, Y. Growth environment optimization for inducing bacterial mineralization and its application in concrete healing. Constr. Build. Mater. 2019, 209, 631–643. [Google Scholar] [CrossRef]
- Khushnood, R.A.; Ali, A.M.; Faraz Bhatti, M.; Ahmed Khan, H. Self-healing fungi concrete using potential strains Rhizopus oryzae and Trichoderma longibrachiatum. J. Build. Eng. 2022, 50, 104155. [Google Scholar] [CrossRef]
- Luo, J.; Chen, X.; Crump, J.; Zhou, H.; Davies, D.G.; Zhou, G.; Zhang, N.; Jin, C. Interactions of fungi with concrete: Significant importance for bio-based self-healing concrete. Constr. Build. Mater. 2018, 164, 275–285. [Google Scholar] [CrossRef]
- Zhao, J.; Csetenyi, L.; Gadd, G.M. Fungal-induced CaCO3and SrCO3 precipitation: A potential strategy for bioprotection of concrete. Sci. Total Environ. 2022, 816, 151501. [Google Scholar] [CrossRef]
- Zhang, X.; Fan, X.; Li, M.; Samia, A.; Yu, X. Study on the behaviors of fungi-concrete surface interactions and theoretical assessment of its potentials for durable concrete with fungal-mediated self-healing. J. Clean. Prod. 2021, 292, 125870. [Google Scholar] [CrossRef]
- Khan, N.; Khan, H.A.; Khushnood, R.A.; Bhatti, M.F.; Baig, D.I. Self-healing of recycled aggregate fungi concrete using Fusarium oxysporum and Trichoderma longibrachiatum. Constr. Build. Mater. 2023, 392, 131910. [Google Scholar] [CrossRef]
- Rokaya, N.; Carr, E.C.; Tiwari, S.; Wilson, R.A.; Jin, C. Design of Co-culturing system of diazotrophic cyanobacteria and filamentous fungi for potential application in self-healing concrete. Mater. Today Commun. 2025, 44, 112093. [Google Scholar] [CrossRef]
- Brierley, C.L. Bioremediation of metal-contaminated surface and groundwaters. Geomicrobiol. J. 1990, 8, 201–223. [Google Scholar] [CrossRef]
- Occhipinti, R.; Boron, W.F. Role of Carbonic Anhydrases and Inhibitors in Acid–Base Physiology: Insights from Mathematical Modeling. Int. J. Mol. Sci. 2019, 20, 3841. [Google Scholar] [CrossRef] [PubMed]
- Su, Y.; Zheng, T.; Qian, C. Application potential of Bacillus megaterium encapsulated by low alkaline sulphoaluminate cement in self-healing concrete. Constr. Build. Mater. 2021, 273, 121740. [Google Scholar] [CrossRef]
- Yang, S.; Aldakheel, F.; Caggiano, A.; Wriggers, P.; Koenders, E. A Review on Cementitious Self-Healing and the Potential of Phase-Field Methods for Modeling Crack-Closing and Fracture Recovery. Materials 2020, 13, 5265. [Google Scholar] [CrossRef]
- Hao, Z.; Su, Y.; Liu, S.; Zhang, X. Roles of bacteria and extracellular polymeric substance in calcium carbonate formation: Insights from the effects of calcium source and deposition rate on nucleation. Biochem. Eng. J. 2024, 202, 109160. [Google Scholar] [CrossRef]
- Zhang, Z.; Weng, Y.; Ding, Y.; Qian, S. Use of Genetically Modified Bacteria to Repair Cracks in Concrete. Materials 2019, 12, 3912. [Google Scholar] [CrossRef]
- Xu, X.; Guo, H.; Cheng, X.; Li, M. The promotion of magnesium ions on aragonite precipitation in MICP process. Constr. Build. Mater. 2020, 263, 120057. [Google Scholar] [CrossRef]
- Cui, Z.; He, X.; Dai, F.; Liu, Y.; Yang, S. Influence of bacterial concentration and fissure aperture on improving dynamic mechanical properties of MICP repaired fissured sandstone. J. Rock Mech. Geotech. Eng. 2025, in press. [Google Scholar] [CrossRef]
- Alshaeer, H.A.Y.; Irwan, J.M.; Alshalif, A.F.; Noman, E.A.; Amran, M.; Gamil, Y.; Alhokabi, A.; Al-Gheethi, A.A. Optimisation of compressive strength of foamed concrete with a novel Aspergillus iizukae EAN605 fungus. Case Stud. Constr. Mater. 2023, 19, e02400. [Google Scholar] [CrossRef]
- Zhang, J.; Zhao, C.; Zhou, A.; Yang, C.; Zhao, L.; Li, Z. Aragonite formation induced by open cultures of microbial consortia to heal cracks in concrete: Insights into healing mechanisms and crystal polymorphs. Constr. Build. Mater. 2019, 224, 815–822. [Google Scholar] [CrossRef]
- Han, R.; Xu, S.; Zhang, J.; Liu, Y.; Zhou, A. Insights into the effects of microbial consortia-enhanced recycled concrete aggregates on crack self-healing in concrete. Constr. Build. Mater. 2022, 343, 128138. [Google Scholar] [CrossRef]
- Huang, H.; Du, C.; Yi, F.; Wang, M.; Lv, Z. Enhancing concrete crack healing: Revealing the synergistic impacts of multicomponent microbial repair systems. Case Stud. Constr. Mater. 2024, 21, e03402. [Google Scholar] [CrossRef]
- Ahmad, M.A.; Zhang, J.; Liu, B.; Guohao, X.; Xiaoyi, T.; Haoying, G.; Changjie, S.; Runhao, L.; Xiaona, X.; Weilin, L.; et al. Synergistic effect of composite bacteria on self-healing process of concrete crack. Case Stud. Constr. Mater. 2024, 20, e03028. [Google Scholar] [CrossRef]
- Xiang, J.; Qu, L.; Fei, X.; Qiu, J.; Kong, X. Depth-dependent self-healing capacity and mechanism of cracked fiber-reinforced concrete by bacterial community. J. Build. Eng. 2024, 84, 108485. [Google Scholar] [CrossRef]
- Wang, J.Y.; Snoeck, D.; Van Vlierberghe, S.; Verstraete, W.; De Belie, N. Application of hydrogel encapsulated carbonate precipitating bacteria for approaching a realistic self-healing in concrete. Constr. Build. Mater. 2014, 68, 110–119. [Google Scholar] [CrossRef]
- Erşan, Y.Ç.; Hernandez-Sanabria, E.; Boon, N.; de Belie, N. Enhanced crack closure performance of microbial mortar through nitrate reduction. Cem. Concr. Compos. 2016, 70, 159–170. [Google Scholar] [CrossRef]
- Webster, A.; May, E. Bioremediation of weathered-building stone surfaces. Trends Biotechnol. 2006, 24, 255–260. [Google Scholar] [CrossRef] [PubMed]
- Zheng, T.; Qian, C. Influencing factors and formation mechanism of CaCO3 precipitation induced by microbial carbonic anhydrase. Process Biochem. 2020, 91, 271–281. [Google Scholar] [CrossRef]
- Junwale, R.; Nikode, A.; Bhutange, S.; Latkar, M.V. Crack healing in cement mortar using enzyme induced calcium carbonate precipitation. Constr. Build. Mater. 2023, 394, 132223. [Google Scholar] [CrossRef]
- Joshi, S.; Goyal, S.; Mukherjee, A.; Reddy, M.S. Microbial healing of cracks in concrete: A review. J. Ind. Microbiol. Biotechnol. 2017, 44, 1511–1525. [Google Scholar] [CrossRef]
- Van Tittelboom, K.; De Belie, N.; De Muynck, W.; Verstraete, W. Use of bacteria to repair cracks in concrete. Cem. Concr. Res. 2010, 40, 157–166. [Google Scholar] [CrossRef]
- Rajadesingu, S.; Palani, N.; Mendonce, K.C.; Vijayakumar, P.; Monisha, P.; Ayyadurai, S. State-of-the-art review on advancements of eco-friendly bacterial-infused self-healing concrete for sustainable constructions. J. Build. Eng. 2024, 91, 109669. [Google Scholar] [CrossRef]
- Meng, H.; Shu, S.; Gao, Y.; Yan, B.; He, J. Multiple-phase enzyme-induced carbonate precipitation (EICP) method for soil improvement. Eng. Geol. 2021, 294, 106374. [Google Scholar] [CrossRef]
- Long, M.; Du, H.; Sun, L. Soybean urease induced calcium carbonate deposition to repair high temperature damaged concrete. Chin. Sci. Technol. Pap. 2022, 17, 1346–1350+1357. [Google Scholar]
- Junwale, R.D.; Bhutange, S.P.; Latkar, M.V. Effect of enzyme Induced carbonate precipitate on mechanical properties of PPC Mortar. Mater. Today Proc. 2023, in press. [Google Scholar] [CrossRef]
- Yang, Y.; Li, M.; Tao, X.; Zhang, S.; He, J.; Zhu, L.; Wen, K. The Effect of Nucleating Agents on Enzyme-Induced Carbonate Precipitation and Corresponding Microscopic Mechanisms. Materials 2022, 15, 5814. [Google Scholar] [CrossRef]
- Ding, R.; Wang, Z.; Zhao, X.; Cao, P.; Chen, X.; Chen, W. Experimental Study on Coastal Sediment Reinforcement by Induced Carbonate Precipitation by Different Enzyme Sources. Water 2023, 15, 1525. [Google Scholar] [CrossRef]
- Rosewitz, J.A.; Wang, S.; Scarlata, S.F.; Rahbar, N. An enzymatic self-healing cementitious material. Appl. Mater. Today 2021, 23, 101035. [Google Scholar] [CrossRef]
- Wang, S.; Scarlata, S.F.; Rahbar, N. A self-healing enzymatic construction material. Matter 2022, 5, 957–974. [Google Scholar] [CrossRef]
- Nur, M.M.A.; Dewi, R.N. Opportunities and challenges of microalgae in biocement production and self-repair mechanisms. Biocatal. Agric. Biotechnol. 2024, 56, 103048. [Google Scholar] [CrossRef]
- Ramanan, R.; Kannan, K.; Deshkar, A.; Yadav, R.; Chakrabarti, T. Enhanced algal CO2 sequestration through calcite deposition by Chlorella sp. and Spirulina platensis in a mini-raceway pond. Bioresour. Technol. 2010, 101, 2616–2622. [Google Scholar] [CrossRef] [PubMed]
- Chandra, S.; Bhattacharya, S.; Pandit, S.; Banerjee, S.; Roy, A.; Rai, A.K. Cyanobacteria as an eco-friendly bioresource for EPS production with crack healing capacity in concrete. Biocatal. Agric. Biotechnol. 2023, 54, 102909. [Google Scholar] [CrossRef]
- Taher, F.M.; Faried, A.S.; EL-Tawab, A.A.; Osman, K.M. Effect of Dunaliella Salina Alga on Compressive Strength of Concrete. Int. Res. J. Eng. Technol. 2020, 7, 1675–1679. [Google Scholar]
- Srinivas, K.; Alengaram, U.J.; Ibrahim, S.; Phang, S.M.; Vello, V.; Jun, H.K.; Alnahhal, A.M. Evaluation of crack healing potential of cement mortar incorporated with blue-green microalgae. J. Build. Eng. 2021, 44, 102958. [Google Scholar] [CrossRef]
- Lee, Y.-Y.; Jonas, L.; Hill, R.; Place, A.; Silsbe, G.; Hunsicker, S.; North, E.; Li, Y. Engineering whiting events in culture: A microalgae-driven calcium carbonate and biomass production process at high pH and alkalinity with the marine microalga Nannochloropsis oceanica IMET1. J. CO2 Util. 2024, 80, 102669. [Google Scholar] [CrossRef]
- Zhang, G.-Z.; Liu, Z.-H.; Zhang, J.; Zhao, H.; Xia, Y.; Su, Y.; Wang, H.; Wang, L. Algae-bacteria symbiosis for cracks active repair in cement mortar: A novel strategy to enhance microbial self-healing efficacy. Constr. Build. Mater. 2025, 483, 141815. [Google Scholar] [CrossRef]
- White, S.R.; Sottos, N.R.; Geubelle, P.H.; Moore, J.S.; Kessler, M.R.; Sriram, S.R.; Brown, E.N.; Viswanathan, S. Autonomic healing of polymer composites. Nature 2001, 409, 794–797. [Google Scholar] [CrossRef]
- Ahmad, M.A.; Zhang, J.; Bing, L.; Tan, P.; Deng, X. Unlocking the efficacy of cement-shell encapsulation for microbial self-healing process of concrete cracks. J. Mater. Res. Technol. 2024, 32, 2733–2742. [Google Scholar] [CrossRef]
- Milla, J.; Hassan, M.M.; Rupnow, T.; Daly, W.H. Measuring the crack-repair efficiency of steel fiber reinforced concrete beams with microencapsulated calcium nitrate. Constr. Build. Mater. 2019, 201, 526–538. [Google Scholar] [CrossRef]
- Qian, C.; Zheng, T.; Zhang, X.; Su, Y. Application of microbial self-healing concrete: Case study. Constr. Build. Mater. 2021, 290, 123226. [Google Scholar] [CrossRef]
- Olanrewaju, O.; Oladele, I.O.; Adelani, S.O. Natural fiber biocomposites: A comprehensive review of current developments and material properties of plant and animal fiber reinforcements in cement concrete, and ultra-high-performance concrete. Next Mater. 2025, 9, 101337. [Google Scholar] [CrossRef]
- Azad, H.K.M.; Diganto, M.H.; Rahman, M.Z.; Zhu, D. Durability problems of concrete structures rehabilitated with fiber-reinforced polymer. In Eco-Efficient Repair and Rehabilitation of Concrete Infrastructures; Woodhead Publishing: Cambridge, UK, 2024; pp. 217–248. [Google Scholar] [CrossRef]
- Du, Z.; Li, C.; Wang, P.; Jin, Z.; Tian, L.; Wang, A.; Zhang, M. Dual-trigger microcapsules for autonomous crack healing in marine concrete: Synergistic response to mechanical stress and chloride ions. J. Build. Eng. 2025, 113, 114151. [Google Scholar] [CrossRef]
- Althoey, F.; Stutzman, P.; Steiger, M.; Farnam, Y. Thermo-chemo-mechanical understanding of damage development in porous cementitious materials exposed to sodium chloride under thermal cycling. Cem. Concr. Res. 2021, 147, 106497. [Google Scholar] [CrossRef]
- He, J.; Qiao, C.; Farnam, Y. Durability evaluation of reinforced concrete with surface treatment of soy methyl ester-polystyrene under freeze-thaw cycles and calcium chloride. Cem. Concr. Compos. 2023, 137, 104927. [Google Scholar] [CrossRef]
- Althoey, F.; Balapour, M.; Farnam, Y. Reducing detrimental sulfate-based phase formation in concrete exposed to sodium chloride using supplementary cementitious materials. J. Build. Eng. 2022, 45, 103639. [Google Scholar] [CrossRef]
- De Luca, I.; Pedram, P.; Moeini, A.; Cerruti, P.; Peluso, G.; Di Salle, A.; Germann, N. Nanotechnology Development for Formulating Essential Oils in Wound Dressing Materials to Promote the Wound-Healing Process: A Review. Appl. Sci. 2021, 11, 1713. [Google Scholar] [CrossRef]
- Laschi, C.; Mazzolai, B. Bioinspired materials and approaches for soft robotics. MRS Bull. 2021, 46, 345–349. [Google Scholar] [CrossRef]
- Xiao, X.; Unluer, C.; Chu, S.; Yang, E.-H. Single bacteria spore encapsulation through layer-by-layer self-assembly of poly(dimethyldiallyl ammonium chloride) and silica nanoparticles for self-healing concrete. Cem. Concr. Compos. 2023, 140, 105105. [Google Scholar] [CrossRef]
- Yang, L.; Hu, X.; Liu, Y.; Zhou, D.; Yuan, B.; Liu, S.; Luo, Z.; Li, X.; Jin, D.; Xu, F. Multiscale characterization of geopolymers modified with alkali-catalyzed nano-silica: Effects on dispersion and mechanical properties. Cem. Concr. Compos. 2026, 165, 106324. [Google Scholar] [CrossRef]
- Zhang, L.V.; Suleiman, A.R.; Allaf, M.M.; Marani, A.; Tuyan, M.; Nehdi, M.L. Crack self-healing in alkali-activated slag composites incorporating immobilized bacteria. Constr. Build. Mater. 2022, 326, 126842. [Google Scholar] [CrossRef]
- Houshmand Khaneghahi, M.; Kamireddi, D.; Rahmaninezhad, S.A.; Sadighi, A.; Schauer, C.L.; Sales, C.M.; Najafi, A.R.; Cotton, A.; Street, R.; Farnam, Y. Development of a nature-inspired polymeric fiber (BioFiber) for advanced delivery of self-healing agents into concrete. Constr. Build. Mater. 2023, 408, 133765. [Google Scholar] [CrossRef]
- Wu, M.; Hu, X.; Zhang, Q.; Cheng, W.; Xue, D.; Zhao, Y. Application of bacterial spores coated by a green inorganic cementitious material for the self-healing of concrete cracks. Cem. Concr. Compos. 2020, 113, 103718. [Google Scholar] [CrossRef]









| Fixes | The Main Application Is the Fracture Type | Main Construction Steps | Merit | Demerits |
|---|---|---|---|---|
| Apply epoxy paint | Fine and shallow cracks that are difficult to fill in the slurry, cracks that do not stretch, and cracks that are no longer active. | (1) Clean and dry the surface near the crack. (2) Fill with epoxy cement, and evenly apply the cement to scrape the surface of the fracture. | Improve the stain resistance of concrete, increase the strength of concrete, and prolong the service life of concrete. | The difficulty of construction is increased (a certain proportion needs to be mastered, and there are certain requirements for the experience and skills of construction personnel.) |
| Filling method | Patch wider cracks, shallow deep cracks. | The grouting material used for repairing cracks is pressed into the crack cavity at a certain pressure within a certain period of time. | The loss rate is small, which helps to improve the recovery rate of concrete resources and has strong adaptability. | The process is complex, which increases the difficulty and time of operation, the cost is high, and the requirements for filling materials are high. |
| Secondary dough pressing method | This crack is usually found on the surface of a newly poured structural component that is exposed to air, and this crack is neither deep nor wide. | (1) The plastic concrete adopts the method of pressing and wiping once. (2) The hardened concrete infiltrates the cement slurry into the crack. | Improve the flatness and solidity of the concrete surface, enhance the compactness and durability of concrete, and improve the frost resistance and weathering resistance of concrete. | Long repair time and high repair requirements; Avoid plastering under the scorching sun or direct sunlight to avoid premature drying and cracking of concrete; It may not be cured in place, which will affect the strength of concrete |
| Surface strip method | For cracks, the range of movement is not limited to one plane, and there are waterproof requirements, and it is inconvenient to chisel and repair the active cracks. | (1) Place a flexible rubber sealing strip on top of the crack. (2) Use a binder to bond the periphery to the concrete, so that the sealing strip can move freely with the cracks. | The bond is firm, not easy to fall off, excellent performance, has a strong “self-repair” function, good durability and easy construction, and there is no material waste in the seam tape. | The cracks are clean, the cracks are completely dry, and the construction temperature is suitable. |
| Performance Indicators | Bacteria (Taking Bacillus Pasteurella and Other Urease Bacteria as Examples) | Fungi (Taking Various Filamentous Fungi as Examples) |
|---|---|---|
| Main repair mechanism | Biomineralization: Through metabolic activities (such as urea hydrolysis), calcium carbonate (CaCO3) crystals are induced to form, achieving chemical bonding and healing. | Physical filling: Mechanically filling and lapping cracks through a rapidly growing mycelial network. |
| Crack healing width | It is relatively wide and can usually effectively repair cracks of 0.2 to 0.5 mm, with some research reports reaching 1 to 2 mm. | It is relatively narrow and mainly suitable for micro-cracks of less than 0.2 mm. The mycelium is difficult to form effective support in wider cracks. |
| CaCO3 content/deposition capacity | High. This is its core repair mechanism. The deposition rate of CaCO3 is directly related to the repair effect and can significantly enhance the density. | Extremely low or even none. Fungi mainly rely on physical filling and basically do not produce or only produce trace amounts of minerals with cementing effects. |
| pH tolerance | Strong. Especially alkali-resistant Bacillus, its spores can survive for a long time in the highly alkaline environment of concrete (pH > 12) and be activated when the cracks come into contact with water. | Moderate to weak. Although some fungi have a certain degree of alkali tolerance, the extremely alkaline environment inside concrete can severely inhibit the germination of their spores and the growth of mycelium. |
| Strength recovery (compressive strength/flexural strength | Significant. Calcium carbonate crystals chemically combine with the concrete matrix, which can effectively restore mechanical properties, and the strength recovery rate usually reaches over 90%. | Limited and uncertain. Mycelial filling can temporarily restore a certain degree of impermeability, but it may form a weak interface, making little contribution to the long-term recovery of mechanical properties. It may even have a negative impact due to the introduction of water and organic matter. |
| Long-term stability | High. The generated calcium carbonate is an inorganic mineral with stable properties, which can coexist perfectly with the concrete substrate and provide a long-lasting repair effect. | Low. Mycelium is an organic substance. When it dries out and its nutrients are exhausted, it will die and decompose, leaving new gaps. The repair effect may only be temporary. |
| Microbial Capsules | The Combination of Inorganic and Organic | |
|---|---|---|
| Core component | Shell: Urea-formaldehyde resin, gelatin, etc. Core material: Microbial spores, nutrients | Microbial spores + inorganic gel materials such as sodium alginate |
| Repair mechanism | Passive trigger: Crack expansion pierces the capsule, releasing the healing agent to polymerize and bond | Synergistic repair: Microorganisms produce calcium carbonate to form a framework, and calcium alginate gel instantly blocks leaks and fills voids |
| Typical healing rate | The initial repair efficiency is relatively high, reaching 80% to 95%, but it is usually one-time | For a 1 mm crack, the 7-day strength recovery rate is approximately 22.7%, and it can achieve instantaneous leakage sealing with the water seepage coefficient reduced from 9.76 to 0 |
| Main advantages | The repair speed is fast and the efficiency of repairing specific cracks is high | Combining the advantages of both: the repair product is more flexible, can achieve instantaneous leak sealing, and the repair rate and effect are improved |
| Main challenges and limitations | 1. Strength influence: As inclusions, it may reduce the initial strength of concrete 2. High cost: The preparation and mixing processes are complex 3. Single repair: Usually, it can only be repaired once 4. Trigger mechanism: The crack needs to expand large enough to puncture the capsule | 1. Complex process: The preparation and quality control of multi-component composite systems have high requirements 2. Research stage: Mostly laboratory research, long-term performance and engineering application data need to be accumulated |
| Repair Technology | Repair Mechanism | Repair Efficiency/Capability | Main Advantages | Main Limitations | Potential Application Scenarios |
|---|---|---|---|---|---|
| Fungal repair | Physical filling of the mycelial network may be accompanied by biomineralization | It can form a dense mycelial network; The mineralization ability is usually lower than that of bacteria | The mycelial network has strong expansion capabilities and may achieve long-distance repair | The survival challenge is significant: The survival rate is low in the highly alkaline environment of concrete | It is still in the exploratory stage and may be used for surface sealing where strength requirements are not high |
| Bacterial repair | Microbial mineralization: Metabolism generates calcium carbonate (CaCO3) precipitate to seal the cracks | It can repair micro-crackers smaller than 0.2 mm. Field tests have reduced the capillary water absorption coefficient of the concrete surface by over 90% | Technology is relatively mature, the restoration effect is clear, and the mineral sedimentation is stable and long-lasting | It is necessary to ensure the survival of bacteria in concrete. Common bacterial strains may require external nutrition | Surface repair and micro-crack repair: It is suitable for treating surface defects and existing micro-cracks in concrete |
| Mixed microbial system | Different microorganisms (such as fungi and cyanobacteria) work together to complete mineralization | Under the synergy, microorganisms are healthier and more efficient, and can form more calcium carbonate | With complementary functions, it is expected to achieve self-nutrition supply and reduce reliance on external substances | The balance and control of microbiota are difficult, the system is complex, and the research is still in its early stage | A fully autonomous and self-repairing system for the future, inspired by the lichen symbiotic system |
| Enzyme-induced calcium carbonate precipitation (EICP) | Directly utilize urease to catalyze the hydrolysis of urea and induce calcium carbonate precipitation | Quick and direct response, high efficiency; Omit the microbial culture process | The process is simplified, and the cost is relatively low (such as extracting urease from soybeans); There is no need to maintain microbial activity | Enzymes may become inactive in a concrete environment. One repair, lacking the ability to sustain repairs | Soil reinforcement and dust control: They also have application prospects in crack repair |
| Microcapsule encapsulation | Repair agents (such as bacteria, nutrients, enzymes) are embedded in microcapsules and released when the cracks expand | The 28-day compressive strength recovery rate of mortar specimens mixed with 1% microcapsules can reach 80% | Precise positioning, the repair agent is well protected, which can significantly increase the survival rate of microorganisms in concrete | The interface bonding with the cement matrix is a key challenge; It is usually a one-time repair | Built-in self-healing concrete: Suitable for critical structures that have self-healing requirements for early micro-cracks |
| Microalgae assist in healing | Carbon and nitrogen are obtained from the air by nitrogen-fixing cyanobacteria (such as anabaena and Candida), and they work together with fungi to produce calcium carbonate | It grows well in a laboratory environment with only air and light and can form calcium carbonate | Theoretically, it can be fully autotrophic, requiring only air, sunlight and water, without the need for additional nutrients | Heavily dependent on light, its application in underground or indoor structures is limited; The research is very preliminary | The conceptual self-sustaining repair system in extreme environments is currently only a laboratory concept |
| Organic-inorganic mixed repair | Inorganic active substances penetrate with water as the carrier, catalyzing the further hydration of unhydrated cement forming crystals and seal the pores | The reaction speed is fast, and the leakage can be solved within 3 days. The maintenance cost can be reduced by 70% to 90% | Good compatibility with concrete; Long-lasting performance (dormant when dry, reactivated when exposed to water) | The repair relies on unhydrated cement particles, and the effect on aged concrete or repeated repairs may diminish | Waterproofing and anti-seepage maintenance for new construction projects and anti-seepage and leakage repair for existing structures |
| Early Micro-Cracks in Newly Built Concrete | Damage to Long-Term Aging Structures | |
|---|---|---|
| Repair strategy | “Proactive preventive” self-repair | “Passive intervention-based” repair and enhancement |
| Objective | It automatically repairs immediately when cracks appear (usually less than 0.5 mm) to prevent their expansion and enhance durability. | Repair the already formed wide cracks (possibly >0.5 mm) to restore the integrity and load-bearing capacity of the structure. |
| Recommended microbial types | Alkali-resistant Bacillus, spore-forming bacteria | Urease bacteria, complex microbial communities, and strains with strong environmental adaptability |
| Repair method | It is directly added to the concrete mixture during the production process. | When repairing, apply it to the cracked area by injection or spraying. |
| Microbial protection strategy | Microcapsule encapsulation, porous aggregate loading, hydrogel encapsulation. | It does not require long-term protection and is usually prepared in a repair slurry containing nutrients for direct use. |
| Nutrient source | It is encapsulated together with microorganisms or evenly dispersed in the concrete matrix. | It is included in the repair slurry or gel and injected into the crack along with the bacterial liquid. |
| Mechanism of action | The pre-buried microorganisms are activated when water enters the cracks, generating CaCO3 to seal the cracks. | Under the suitable environment and nutrients provided by humans, microorganisms rapidly mineralize inside the cracks. |
| Key advantages | Fully automatic, timely and requiring no manual intervention, it is particularly suitable for hard-to-reach areas. | It has high flexibility and can “prescribe the right medicine” based on the specific condition of the injury. The selection of bacterial strains is not subject to the long-term limitation of the initial high alkalinity of concrete. |
| Main challenges | 1. Ensure the long-term survival rate of microorganisms throughout the decades-long lifespan of concrete. 2. The repair capacity for wider cracks is limited. 3. It may have a slight impact on initial workability and strength. | 1. Manual operation is required, and accessibility is the prerequisite. 2. Uniformity and depth control of the repair effect. 3. The repair cost is usually higher than that of preventive incorporation. |
Disclaimer/Publisher’s Note: The statements, opinions and data contained in all publications are solely those of the individual author(s) and contributor(s) and not of MDPI and/or the editor(s). MDPI and/or the editor(s) disclaim responsibility for any injury to people or property resulting from any ideas, methods, instructions or products referred to in the content. |
© 2025 by the authors. Licensee MDPI, Basel, Switzerland. This article is an open access article distributed under the terms and conditions of the Creative Commons Attribution (CC BY) license (https://creativecommons.org/licenses/by/4.0/).
Share and Cite
Zong, M.; Wang, W.; Ma, H.; Cedrick, N.; Sun, Y.; Yan, X.; Liu, H.; Zhu, P.; Hua, M. Progress in Self-Repair Technology for Concrete Cracks via Biomineralization. Materials 2025, 18, 5004. https://doi.org/10.3390/ma18215004
Zong M, Wang W, Ma H, Cedrick N, Sun Y, Yan X, Liu H, Zhu P, Hua M. Progress in Self-Repair Technology for Concrete Cracks via Biomineralization. Materials. 2025; 18(21):5004. https://doi.org/10.3390/ma18215004
Chicago/Turabian StyleZong, Meirong, Wenhao Wang, Haozhe Ma, Nshuti Cedrick, Yuting Sun, Xiancui Yan, Hui Liu, Pinghua Zhu, and Minqi Hua. 2025. "Progress in Self-Repair Technology for Concrete Cracks via Biomineralization" Materials 18, no. 21: 5004. https://doi.org/10.3390/ma18215004
APA StyleZong, M., Wang, W., Ma, H., Cedrick, N., Sun, Y., Yan, X., Liu, H., Zhu, P., & Hua, M. (2025). Progress in Self-Repair Technology for Concrete Cracks via Biomineralization. Materials, 18(21), 5004. https://doi.org/10.3390/ma18215004

