Optimizing EDM of Gunmetal with Al2O3-Enhanced Dielectric: Experimental Insights and Machine Learning Models
Abstract
1. Introduction
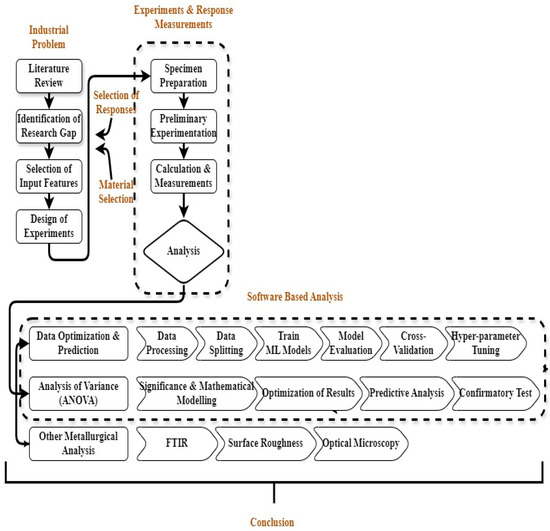
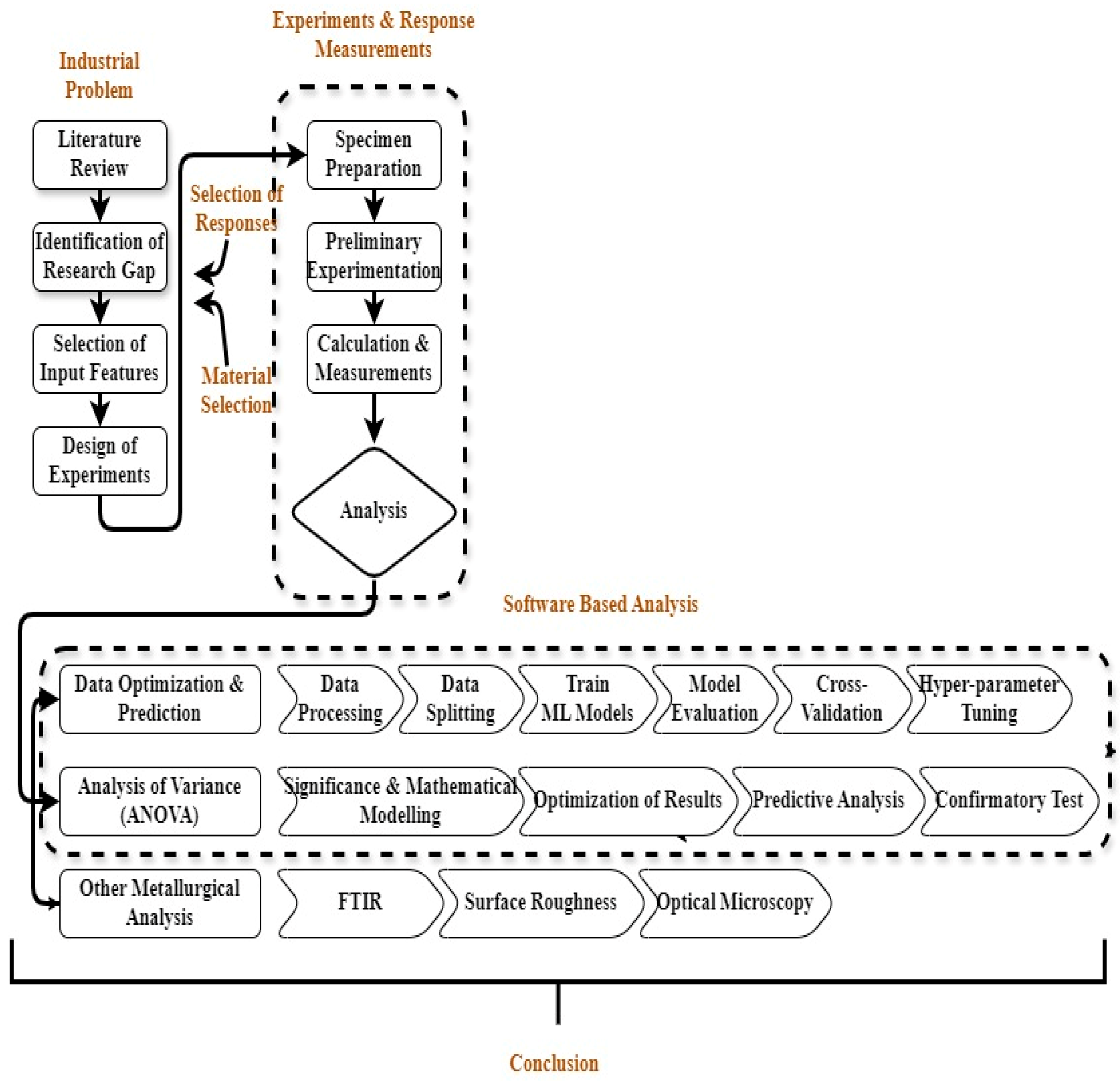
2. Materials and Methods
2.1. Material Selection
2.2. Preparation of Al2O3 Nanoparticle-Mixed EDM Oil
2.3. FTIR Spectral Analysis of EDM Oil with and Without Al2O3
2.4. Equipment and Experimental Setup
2.5. Experimental Design
3. Results and Discussion
3.1. Influence of Process Parameters on MRR and EWR
3.2. Influence on Surface Roughness (Ra, Rq, Rz)
3.3. Implementation of Machine Learning Models
- Experimental Design and Data Collection
- b.
- Data Preprocessing
- Data Cleaning: Missing values and outliers were addressed.
- Normalization: Numerical features such as current, voltage, and Ton were scaled for consistency.
- Feature Engineering: The categorical variable “Dielectric Type” was one-hot encoded to differentiate the two dielectric conditions.
- c.
- Model Selection and Training
- Linear Regression;
- Ridge Regression;
- Support Vector Regression (SVR);
- Random Forest;
- Gradient Boosting;
- Neural Networks.
- Mean Squared Error (MSE): Measures the average squared difference between actual and predicted values.
- Absolute Mean Error (AME): Represents the average of absolute differences between actual and predicted values.
- Sum of Squared Errors (SSE): Sum of squared differences between actual and predicted values.
- Root Mean Squared Error (RMSE): Square root of MSE, gives an idea of the magnitude of the errors.
- Coefficient of Determination (R2): Indicates how well the model explains the variability of the target variable; a value closer to 1 means a better fit.
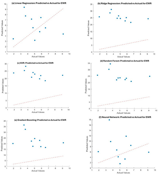
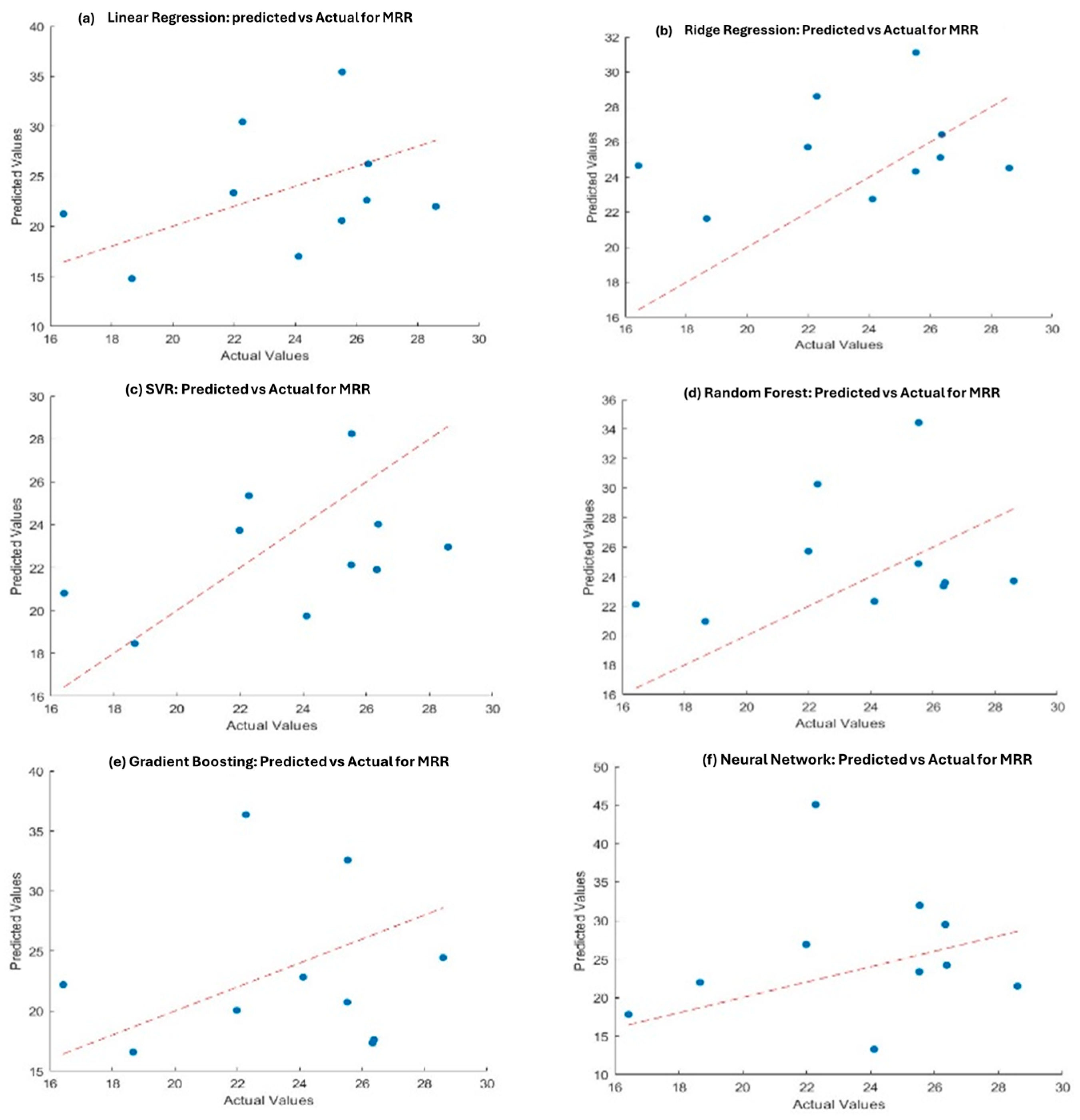
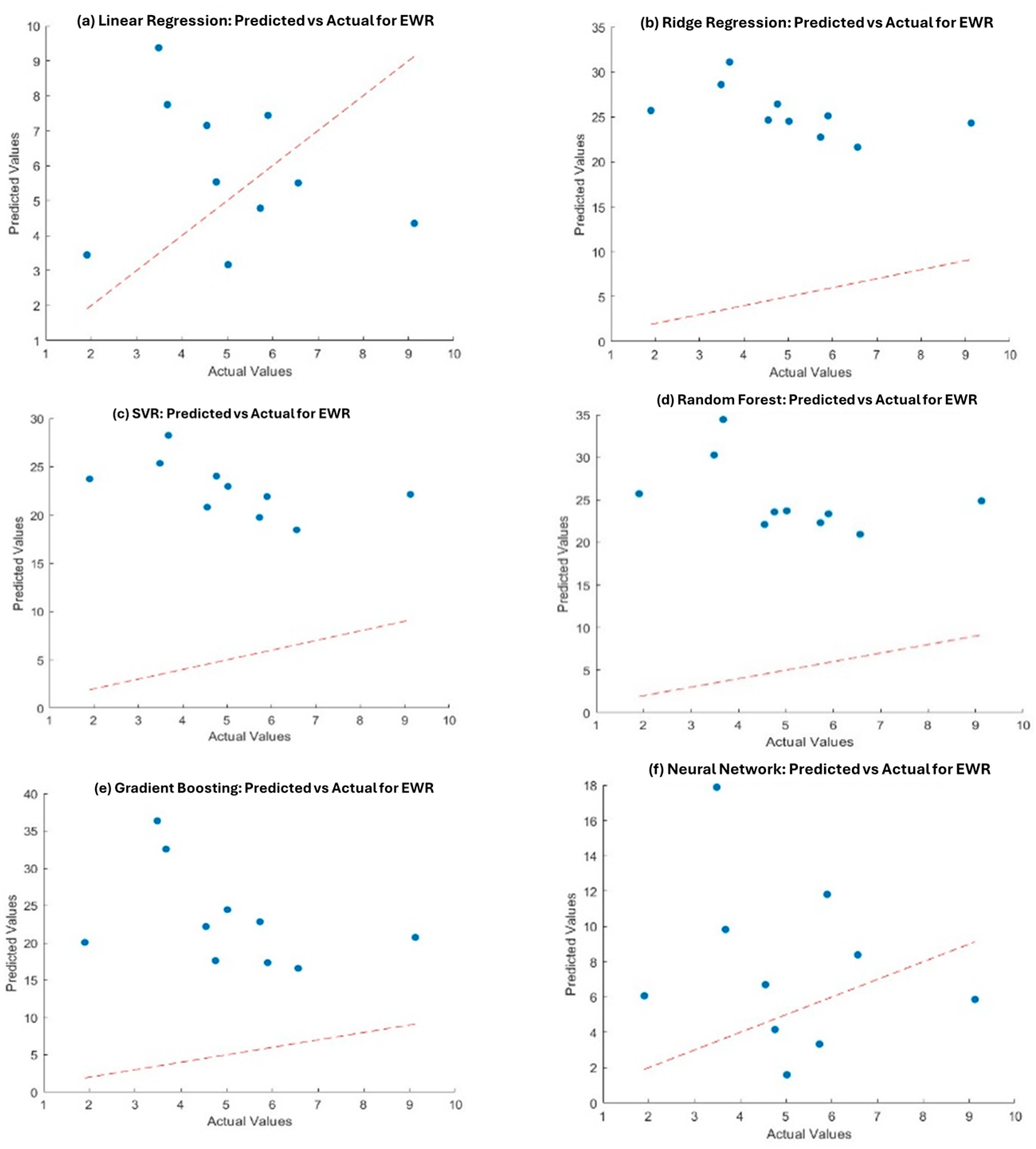
3.3.1. Model Performance Metrics for MRR and EWR
3.3.2. Model Performance Metrics for Ra, Rq, and Rz
3.4. Analysis of Variance (ANOVA) with Pure EDM Oil and Al2O3-Infused EDM Oil
3.5. Optical Microscopy and Surface Topography Analysis
4. Conclusions
- Productivity improvement: Al2O3 nanoparticle-mixed EDM oil achieved up to 15% higher MRR than conventional dielectric fluid under optimal conditions, highlighting its potential for rough machining applications where efficiency is critical.
- Tool life extension: EWR was reduced by ~20% with the Al2O3-based dielectric, indicating more efficient heat dissipation and reduced electrode degradation.
- Surface quality enhancement: Average surface roughness values improved by ~10% due to more stable discharge conditions and uniform flushing in the nanoparticle fluid.
- Microscopic evidence of new science: Surface analysis confirmed fewer micro-cracks and improved surface integrity when using the Al2O3-based dielectric, offering a clear scientific contribution to understanding dielectric effects on surface morphology.
- Predictive accuracy: Among the six machine learning models tested, Neural Networks and Gradient Boosting consistently delivered the highest prediction accuracy for MRR and surface finish, even with limited experimental data. This demonstrates the potential of combining data-driven approaches with EDM research.
Author Contributions
Funding
Institutional Review Board Statement
Informed Consent Statement
Data Availability Statement
Acknowledgments
Conflicts of Interest
References
- Kumar, A.; Mandal, A.; Dixit, A.R.; Das, A.K. Performance evaluation of Al2O3 nano powder mixed dielectric for electric discharge machining of Inconel 825. Mater. Manuf. Process. 2018, 33, 986–995. [Google Scholar] [CrossRef]
- Mohanty, S.; Mishra, A.; Nanda, B.K.; Routara, B.C. Multi-objective parametric optimization of nano powder mixed electrical discharge machining of AlSiCp using response surface methodology and particle swarm optimization. Alex. Eng. J. 2018, 57, 609–619. [Google Scholar] [CrossRef]
- Kumar, D.; Singh, N.K.; Bajpai, V. Recent trends, opportunities and other aspects of micro-EDM for advanced manufacturing: A comprehensive review. J. Braz. Soc. Mech. Sci. Eng. 2020, 42, 222. [Google Scholar] [CrossRef]
- Kumar, A.; Mandal, A.; Dixit, A.R.; Das, A.K.; Kumar, S.; Ranjan, R. Comparison in the performance of EDM and NPMEDM using Al2O3 nanopowder as an impurity in DI water dielectric. Int. J. Adv. Manuf. Technol. 2019, 100, 1327–1339. [Google Scholar] [CrossRef]
- Niu, Y.J.; Hong, W. Dielectric nanomaterials for power energy storage: Surface modification and characterization. ACS Appl. Nano Mater. 2019, 2, 627–642. [Google Scholar] [CrossRef]
- Venkatesh, M.S.; Raghavan, G.S.V. An overview of dielectric properties measuring techniques. Can. Biosyst. Eng. 2005, 47, 15–30. [Google Scholar]
- Li, Y.; Luo, Y.; Deng, H.; Shi, S.; Tian, S.; Wu, H.; Tang, J.; Zhang, C.; Zhang, X.; Zha, J.; et al. Advanced dielectric materials for triboelectric nanogenerators: Principles, methods, and applications. Adv. Mater. 2024, 36, 2314380. [Google Scholar] [CrossRef]
- Wu, K.; Lei, C.; Yang, W.; Chai, S.; Chen, F.; Fu, Q. Surface modification of boron nitride by reduced graphene oxide for preparation of dielectric material with enhanced dielectric constant and well-suppressed dielectric loss. Compos. Sci. Technol. 2016, 134, 191–200. [Google Scholar] [CrossRef]
- Niu, Q.; Luo, J.; Xia, Y.; Sun, S.; Chen, Q. Surface modification of bio-char by dielectric barrier discharge plasma for Hg0 removal. Fuel Process. Technol. 2017, 156, 310–316. [Google Scholar] [CrossRef]
- Mohanty, S.; Routara, B.C.; Nanda, B.K.; Das, D.K.; Sahoo, A.K. Study of machining characteristics of Al-SiCp12% composite in nano powder mixed dielectric electrical discharge machining using RSM. Mater Today Proc. 2018, 5, 25581–25590. [Google Scholar] [CrossRef]
- Rai, N.; Singh, C.P.; Ranjta, L. Structural, Thermal and Electrical Studies of Al2O3 Nanoparticle Soaked Electrolyte Gel Films for Novel Proton Conducting (H+ Ion) Eco-Friendly Device Applications. Am. J. Nano Res. Appl. 2022, 10, 1–8. [Google Scholar] [CrossRef]
- Hazra, S.; Mohanty, S.; Kumar, S.; Basak, R.; Das, A.K. Experimental investigation of powder mixed micro-electrical discharge drilling on SS304 substrate. Mater. Today Proc. 2022, 62, 270–275. [Google Scholar] [CrossRef]
- Nowicki, R.; Oniszczuk-Świercz, D.; Świercz, R. Experimental Investigation on the Impact of Graphite Electrodes Grain Size on Technological Parameters and Surface Texture of Hastelloy C-22 after Electrical Discharge Machining with Negative Polarity. Materials 2024, 17, 2257. [Google Scholar] [CrossRef] [PubMed]
- Makenzi, M.M.; Bernard, W.I. A review of flushing techniques used in electrical discharge machining. In Proceedings of the Sustainable Research and Innovation Conference, Pretoria, South Africa, 20–24 June 2022; Available online: https://sri.jkuat.ac.ke/jkuatsri/index.php/sri/article/view/404/386 (accessed on 25 September 2025).
- Wong, Y.S.; Lim, L.C.; Lee, L.C. Effects of flushing on electro-discharge machined surfaces. J. Mater. Process. Technol. 1995, 48, 299–305. [Google Scholar] [CrossRef]
- Masuzawa, T.; Heuvelman, C. A self-flushing method with spark-erosion machining. CIRP Ann. 1983, 32, 109–111. [Google Scholar] [CrossRef]
- Yadav, S.; Agarwal, D.; Sharma, A.K.; Singh, R.K.; Chauhan, S.; Mohanty, S. Experimental investigation of Al2O3 nano-powder-mixed dielectric in EDM-assisted micro-milling. Micromachines 2025, 16, 725. [Google Scholar] [CrossRef]
- Patel Gowdru Chandrashekarappa, M.; Kumar, S.; Pimenov, D.Y.; Giasin, K. Experimental analysis and optimization of EDM parameters on HcHcr steel in context with different electrodes and dielectric fluids using hybrid taguchi-based PCA-utility and CRITIC-utility approaches. Metals 2021, 11, 419. [Google Scholar] [CrossRef]
- Jv, R.; Abimannan, G. Analysis on the performance of micro and nano molybdenum di-sulphide powder suspended dielectric in the electrical discharge machining process—A comparison. Nanomaterials 2022, 12, 3587. [Google Scholar] [CrossRef]
- Yadav, S.; Kumar, V.; Misra, J.P.; Singh, R.K.; Upadhyay, V. Surface modification by electrical discharge machining: A systematic literature review and bibliometric analysis. Proc. Inst. Mech. Eng. Part E J. Process. Mech. Eng. 2023, 239, 09544089231215695. [Google Scholar] [CrossRef]
- Boominathan, E.; Krishnan, G.; Gurijala, C.; Vm, J. Studies on the effect of SiC nanopowder concentration and discharge energy on surface roughness and recast layer in micro ED milling of Inconel 718 alloy. Phys. Script. 2024, 100, 15901. [Google Scholar] [CrossRef]
- Chaurasia, S.; Bisaria, H.; Singh, S.; Debnath, K. Powder mixed micro-electric discharge milling of Ni-rich NiTi SMA: An investigation on machining performance and biocompatibility. Mater. Manuf. Process. 2024, 39, 2208–2217. [Google Scholar] [CrossRef]
- Mahajan, R.; Krishna, H.; Singh, A.K.; Ghadai, R.K. A review on copper and its alloys used as electrode in EDM. In IOP Conference Series: Materials Science and Engineering; IOP Publishing: Bristol, UK, 2018; Volume 377, p. 012183. [Google Scholar] [CrossRef]
- Li, L.; Wong, Y.S.; Fuh, J.Y.H.; Lu, L. EDM performance of TiC/copper-based sintered electrodes. Mater. Des. 2001, 22, 669–678. [Google Scholar] [CrossRef]
- Balasubramanian, P.; Senthilvelan, T. Optimization of machining parameters in EDM process using cast and sintered copper electrodes. Procedia Mater. Sci. 2014, 6, 1292–1302. [Google Scholar] [CrossRef]
- Khan, A.A. Electrode wear and material removal rate during EDM of aluminum and mild steel using copper and brass electrodes. Int. J. Adv. Manuf. Technol. 2008, 39, 482–487. [Google Scholar] [CrossRef]
- Gaitonde, V.N.; Karnik, S.R.; Faustino, M.; Davim, J.P. Machinability analysis in turning tungsten–copper composite for application in EDM electrodes. Int. J. Refract. Met. Hard Mater. 2010, 28, 221–227. [Google Scholar] [CrossRef]
- Sharma, D.; Hiremath, S.S. Review on tools and tool wear in EDM. Mach. Sci. Technol. 2021, 25, 802–873. [Google Scholar] [CrossRef]
- Kossymbayev, A.; Ali, S.; Talamona, D.; Perveen, A. Powder-Mixed Micro Electrical Discharge Machining-Assisted Surface Modification of Ti-35Nb-7Zr-5Ta Alloy in Biomedical Applications. Eng. Proc. 2025, 92, 71. [Google Scholar] [CrossRef]
- Kaigude, A.R.; Khedkar, N.K.; Jatti, V.S.; Salunkhe, S.; Cep, R.; Nasr, E.A. Surface roughness prediction of AISI D2 tool steel during powder mixed EDM using supervised machine learning. Sci. Rep. 2024, 14, 9683. [Google Scholar] [CrossRef]
- Gupta, A.; Sinha, A.; Jain, S. Effect of Al2O3 Nanoparticles on Performance of EDM Process Using Oil-Based Dielectrics. J. Manuf. Process. 2019, 45, 789–797. [Google Scholar] [CrossRef]
- Hussain, A.; Mahmud, M. Influence of Deionized Water on Performance of EDM Process: A Comparative Study. Int. J. Adv. Manuf. Technol. 2017, 91, 2347–2359. [Google Scholar] [CrossRef]
- Khan, M.; Patel, R. Nanoparticle-Enhanced Dielectrics in EDM: A Review of Recent Advancements. Mater. Sci. Eng. R. Rep. 2022, 147, 100124. [Google Scholar] [CrossRef]
- Kumar, A.; Rajurkar, K.P. Comparative Study of EDM Performance with Conventional and Hybrid Dielectrics. J. Manuf. Sci. Eng. 2016, 138, 21005. [Google Scholar] [CrossRef]
- Pramanik, A.; Ghosh, A. Effect of Dielectric Fluids on EDM Performance in Machining of Titanium Alloy. Procedia CIRP 2014, 13, 292–297. [Google Scholar] [CrossRef]
- Singh, S.; Kumar, V.; Gupta, V. Influence of Deionized Water on EDM Performance: A Review. Mater. Manuf. Process. 2015, 30, 968–978. [Google Scholar] [CrossRef]
- Soni, S.; Kumar, M. Study on the Impact of EDM Oil on Machining Efficiency and Surface Integrity. Precis. Eng. 2018, 53, 123–135. [Google Scholar] [CrossRef]
- Jameson, E.C. Electrical Discharge Machining; Society of Manufacturing Engineers: Dearborn, MI, USA, 2001. [Google Scholar]
- Saxena, K.K.; Agarwal, S.; Mukhopadhyay, J. Effect of Machining Parameters on Surface Roughness in µ-EDM of Conductive SiC. In Proceedings of the ASME 2014 International Mechanical Engineering Congress and Exposition, Volume 2B: Advanced Manufacturing, Montreal, QC, Canada, 14–20 November 2014. [Google Scholar] [CrossRef]
- Singh, B.; Kumar, J.; Kumar, S. Experimental Investigation on Surface Characteristics in Powder-Mixed Electro Discharge Machining of AA6061/10% SiC Composite. Mater. Manuf. Process. 2014, 29, 287–297. [Google Scholar] [CrossRef]
- Yadav, A.; Mohanty, S.; Dwivedi, S.; Dixit, A.R. Selective surface modification of SS304 using hybrid powder-mixed EDC process. Surf. Eng. 2022, 38, 8–21. [Google Scholar] [CrossRef]
- Kiran, P.; Mohanty, S.; Das, A.K. Sustainable surface modification of Ti-alloy using powder mixed in bio-dielectrics through micro-electrical discharge coating process. J. Clean. Prod. 2022, 362, 132375. [Google Scholar] [CrossRef]
- Tyagi, R.; Mandal, A.; Das, A.K.; Tripathi, A.; Prakash, C.; Campilho, R.; Saxena, K.K. Electrical discharge coating a potential surface engineering technique: A state of the art. Processes 2022, 10, 1971. [Google Scholar] [CrossRef]
- Mazarbhuiya, R.M.; Rahang, M.; Saha, S.; Veeman, D. Parametric study on selective surface modification in EDM using TOPSIS. Surf. Eng. 2025, 41, 417–430. [Google Scholar] [CrossRef]
- Singh, D.; Goyal, P.; Sehgal, S. The Machining and Surface Modification of H13 Die Steel via the Electrical Discharge Machining Process Using Graphite Mixed Dielectric. J. Manuf. Mater. Process. 2024, 8, 125. [Google Scholar] [CrossRef]















| Material/Parameters | Properties and Its Values (Units) |
|---|---|
| Electrode | Copper (19 mm dia. and 82 mm length) |
| Density—8.96 g/cm3 | |
| Melting Point—1084 °C | |
| Electrical Conductivity—100% IACS | |
| Tensile Strength—200–250 MPa | |
| Thermal Conductivity—390–400 W/m·K | |
| Hardness (Vickers)—50–100 HV | |
| Workpiece | Gunmetal (80 mm dia. and 10 mm thickness) |
| Density—8.7 g/cm3 | |
| Melting Point—1000–1050 °C | |
| Electrical Conductivity—15–18% IACS | |
| Tensile Strength—200–250 MPa | |
| Thermal Conductivity—40–50 W/m·K | |
| Hardness (Brinell)—60–100 HB | |
| Nanoparticle | Al2O3 (Spherical with dia. 20–50 nm) |
| Density—3.95–4.1 g/cm3 | |
| Melting Point—2072 °C | |
| Electrical Resistivity—1014–1016 Ω·cm | |
| Thermal Conductivity—30 W/m·K | |
| Hardness (Mohs)—9 | |
| Dielectric | Pure EDM oil and Al2O3 mixed EDM oil |
| Current (I) | 5, 10, and 15 A |
| Voltage (V) | 30, 40, and 50 V |
| Pulse on time (Ton) | 30, 50, and 75 µs |
| Wavenumber (cm−1) | Functional Group | EDM Oil (Sample 1) | EDM Oil + Al2O3 (Sample 2) |
|---|---|---|---|
| 2900–2950 | C-H Stretching (Alkanes) | Present | Present, with potential intensity changes |
| 1750–1700 | C=O Stretching (Carbonyls) | Possibly present | Possibly present with slight shifts |
| 1450–1375 | C-H Bending (Alkanes) | Present | Present, possibly modified |
| 1000–1300 | C-O Stretching (Alcohols, Ethers) | Present | Present with potential shifts |
| 500–800 | M-O (Metal–Oxygen) Stretching | Not Present | Present (due to Al2O3) |
| Exp. No. | Current (A) | Voltage (V) | Ton (µs) | MRR (mg/min) | EWR (mg/min) | Ra (µm) | Rq (µm) | Rz (µm) |
|---|---|---|---|---|---|---|---|---|
| 1 | 5 | 30 | 30 | 22.28 ± 0.45 | 3.49 ± 0.07 | 4.09 ± 0.08 | 5.02 ± 0.10 | 22.36 ± 0.45 |
| 2 | 5 | 30 | 50 | 40.72 ± 0.81 | 8.27 ± 0.17 | 4.52 ± 0.09 | 5.77 ± 0.12 | 29.25 ± 0.58 |
| 3 | 5 | 30 | 75 | 25.54 ± 0.51 | 3.68 ± 0.07 | 4.29 ± 0.09 | 5.26 ± 0.11 | 22.65 ± 0.45 |
| 4 | 5 | 40 | 30 | 20.28 ± 0.41 | 3.72 ± 0.07 | 3.51 ± 0.07 | 4.41 ± 0.09 | 20.93 ± 0.42 |
| 5 | 5 | 40 | 50 | 24.09 ± 0.48 | 4.40 ± 0.09 | 3.91 ± 0.08 | 4.91 ± 0.10 | 23.95 ± 0.48 |
| 6 | 5 | 40 | 75 | 26.75 ± 0.54 | 2.86 ± 0.06 | 4.27 ± 0.09 | 5.32 ± 0.11 | 25.51 ± 0.51 |
| 7 | 5 | 50 | 30 | 27.01 ± 0.54 | 6.24 ± 0.12 | 3.98 ± 0.08 | 4.96 ± 0.10 | 23.66 ± 0.47 |
| 8 | 5 | 50 | 50 | 23.26 ± 0.47 | 4.23 ± 0.08 | 4.48 ± 0.09 | 5.63 ± 0.11 | 27.95 ± 0.56 |
| 9 | 5 | 50 | 75 | 24.67 ± 0.49 | 3.77 ± 0.08 | 5.23 ± 0.10 | 6.26 ± 0.13 | 27.59 ± 0.55 |
| 10 | 10 | 30 | 30 | 31.59 ± 0.63 | 16.40 ± 0.33 | 4.34 ± 0.09 | 5.47 ± 0.11 | 26.76 ± 0.54 |
| 11 | 10 | 30 | 50 | 34.64 ± 0.69 | 16.71 ± 0.33 | 5.08 ± 0.10 | 6.16 ± 0.12 | 26.55 ± 0.53 |
| 12 | 10 | 30 | 75 | 47.10 ± 0.94 | 12.90 ± 0.26 | 5.10 ± 0.10 | 6.07 ± 0.12 | 26.27 ± 0.53 |
| 13 | 10 | 40 | 30 | 26.34 ± 0.53 | 5.90 ± 0.12 | 4.25 ± 0.09 | 5.25 ± 0.11 | 23.30 ± 0.47 |
| 14 | 10 | 40 | 50 | 26.77 ± 0.54 | 6.16 ± 0.12 | 5.82 ± 0.12 | 6.88 ± 0.14 | 28.78 ± 0.58 |
| 15 | 10 | 40 | 75 | 23.53 ± 0.47 | 3.82 ± 0.08 | 6.70 ± 0.13 | 8.01 ± 0.16 | 33.86 ± 0.68 |
| 16 | 10 | 50 | 30 | 12.58 ± 0.25 | 3.76 ± 0.08 | 4.88 ± 0.10 | 5.92 ± 0.12 | 26.69 ± 0.53 |
| 17 | 10 | 50 | 50 | 25.52 ± 0.51 | 9.13 ± 0.18 | 5.51 ± 0.11 | 7.01 ± 0.14 | 33.83 ± 0.68 |
| 18 | 10 | 50 | 75 | 21.99 ± 0.44 | 1.91 ± 0.04 | 5.07 ± 0.10 | 6.38 ± 0.13 | 30.34 ± 0.61 |
| 19 | 15 | 30 | 30 | 20.06 ± 0.40 | 7.25 ± 0.15 | 6.60 ± 0.13 | 8.26 ± 0.17 | 36.78 ± 0.74 |
| 20 | 15 | 30 | 50 | 20.63 ± 0.41 | 6.30 ± 0.13 | 5.06 ± 0.10 | 6.50 ± 0.13 | 30.61 ± 0.61 |
| 21 | 15 | 30 | 75 | 20.16 ± 0.40 | 6.78 ± 0.14 | 5.59 ± 0.11 | 6.85 ± 0.14 | 31.00 ± 0.62 |
| 22 | 15 | 40 | 30 | 16.96 ± 0.34 | 6.09 ± 0.12 | 4.55 ± 0.09 | 5.61 ± 0.11 | 25.44 ± 0.51 |
| 23 | 15 | 40 | 50 | 16.43 ± 0.33 | 4.55 ± 0.09 | 5.21 ± 0.10 | 6.84 ± 0.14 | 34.17 ± 0.68 |
| 24 | 15 | 40 | 75 | 23.98 ± 0.48 | 5.01 ± 0.10 | 5.38 ± 0.11 | 6.74 ± 0.13 | 32.59 ± 0.65 |
| 25 | 15 | 50 | 30 | 18.67 ± 0.37 | 6.57 ± 0.13 | 4.22 ± 0.08 | 5.52 ± 0.11 | 28.30 ± 0.57 |
| 26 | 15 | 50 | 50 | 24.11 ± 0.48 | 5.73 ± 0.11 | 4.68 ± 0.09 | 5.98 ± 0.12 | 28.77 ± 0.58 |
| 27 | 15 | 50 | 75 | 25.17 ± 0.50 | 5.28 ± 0.11 | 6.20 ± 0.12 | 7.77 ± 0.16 | 33.33 ± 0.67 |
| Exp. No. | Current (A) | Voltage (V) | Ton (µs) | MRR (mg/min) | EWR (mg/min) | Ra (µm) | Rq (µm) | Rz (µm) |
|---|---|---|---|---|---|---|---|---|
| 1 | 5 | 30 | 30 | 25.78 ± 0.52 | 3.52 ± 0.07 | 3.75 ± 0.08 | 4.60 ± 0.09 | 20.19 ± 0.40 |
| 2 | 5 | 30 | 50 | 36.79 ± 0.74 | 7.47 ± 0.15 | 4.14 ± 0.08 | 5.36 ± 0.11 | 27.71 ± 0.55 |
| 3 | 5 | 30 | 75 | 28.62 ± 0.57 | 3.32 ± 0.07 | 3.93 ± 0.08 | 4.88 ± 0.10 | 21.07 ± 0.42 |
| 4 | 5 | 40 | 30 | 22.52 ± 0.45 | 3.54 ± 0.07 | 3.26 ± 0.07 | 4.10 ± 0.08 | 19.36 ± 0.39 |
| 5 | 5 | 40 | 50 | 26.76 ± 0.54 | 4.18 ± 0.08 | 3.64 ± 0.07 | 4.57 ± 0.09 | 22.07 ± 0.44 |
| 6 | 5 | 40 | 75 | 32.43 ± 0.65 | 2.31 ± 0.05 | 3.97 ± 0.08 | 4.65 ± 0.09 | 23.72 ± 0.47 |
| 7 | 5 | 50 | 30 | 28.71 ± 0.57 | 5.85 ± 0.12 | 3.70 ± 0.07 | 4.59 ± 0.09 | 22.61 ± 0.45 |
| 8 | 5 | 50 | 50 | 25.60 ± 0.51 | 3.98 ± 0.08 | 4.17 ± 0.08 | 5.12 ± 0.10 | 23.50 ± 0.47 |
| 9 | 5 | 50 | 75 | 27.22 ± 0.54 | 3.58 ± 0.07 | 4.86 ± 0.10 | 5.52 ± 0.11 | 25.66 ± 0.51 |
| 10 | 10 | 30 | 30 | 34.75 ± 0.70 | 15.38 ± 0.31 | 4.04 ± 0.08 | 5.10 ± 0.10 | 24.89 ± 0.50 |
| 11 | 10 | 30 | 50 | 38.11 ± 0.76 | 15.86 ± 0.32 | 4.72 ± 0.09 | 5.75 ± 0.12 | 24.68 ± 0.49 |
| 12 | 10 | 30 | 75 | 51.81 ± 1.04 | 12.26 ± 0.25 | 4.74 ± 0.09 | 5.67 ± 0.11 | 21.53 ± 0.43 |
| 13 | 10 | 40 | 30 | 28.97 ± 0.58 | 5.60 ± 0.11 | 3.95 ± 0.08 | 4.88 ± 0.10 | 22.67 ± 0.45 |
| 14 | 10 | 40 | 50 | 29.45 ± 0.59 | 5.85 ± 0.12 | 5.41 ± 0.11 | 6.40 ± 0.13 | 26.77 ± 0.54 |
| 15 | 10 | 40 | 75 | 25.88 ± 0.52 | 3.93 ± 0.08 | 6.23 ± 0.12 | 7.15 ± 0.14 | 31.48 ± 0.63 |
| 16 | 10 | 50 | 30 | 20.84 ± 0.42 | 3.57 ± 0.07 | 4.53 ± 0.09 | 5.51 ± 0.11 | 24.82 ± 0.50 |
| 17 | 10 | 50 | 50 | 28.08 ± 0.56 | 8.67 ± 0.17 | 5.12 ± 0.10 | 6.51 ± 0.13 | 31.16 ± 0.62 |
| 18 | 10 | 50 | 75 | 24.81 ± 0.50 | 1.81 ± 0.04 | 4.71 ± 0.09 | 5.94 ± 0.12 | 28.21 ± 0.56 |
| 19 | 15 | 30 | 30 | 22.07 ± 0.44 | 6.89 ± 0.14 | 6.14 ± 0.12 | 7.68 ± 0.15 | 32.40 ± 0.65 |
| 20 | 15 | 30 | 50 | 22.99 ± 0.46 | 5.99 ± 0.12 | 4.70 ± 0.09 | 5.04 ± 0.10 | 28.47 ± 0.57 |
| 21 | 15 | 30 | 75 | 22.19 ± 0.44 | 6.44 ± 0.13 | 5.19 ± 0.10 | 6.37 ± 0.13 | 28.83 ± 0.58 |
| 22 | 15 | 40 | 30 | 19.66 ± 0.39 | 5.79 ± 0.12 | 4.23 ± 0.08 | 5.22 ± 0.10 | 23.66 ± 0.47 |
| 23 | 15 | 40 | 50 | 18.07 ± 0.36 | 4.32 ± 0.09 | 3.85 ± 0.08 | 6.36 ± 0.13 | 31.78 ± 0.64 |
| 24 | 15 | 40 | 75 | 26.38 ± 0.53 | 4.76 ± 0.10 | 5.00 ± 0.10 | 6.27 ± 0.13 | 30.31 ± 0.61 |
| 25 | 15 | 50 | 30 | 20.54 ± 0.41 | 6.24 ± 0.12 | 3.92 ± 0.08 | 5.13 ± 0.10 | 26.32 ± 0.53 |
| 26 | 15 | 50 | 50 | 24.52 ± 0.49 | 5.44 ± 0.11 | 4.35 ± 0.09 | 5.56 ± 0.11 | 26.76 ± 0.54 |
| 27 | 15 | 50 | 75 | 28.59 ± 0.57 | 5.02 ± 0.10 | 5.77 ± 0.12 | 7.23 ± 0.14 | 30.99 ± 0.62 |
| Performance Metrics for MRR | |||||
| Model | MSE (MRR) | AME (MRR) | SSE (MRR) | RMSE (MRR) | R2 (MRR) |
| Linear Regression | 57.60 | 6.34 | 576.04 | 7.58 | 0.069 |
| Ridge Regression | 52.87 | 5.15 | 528.74 | 7.27 | 0.15 |
| SVR | 68.98 | 5.90 | 689.81 | 8.30 | −0.12 |
| Random Forest | 42.90 | 4.82 | 429.05 | 6.55 | 0.30 |
| Gradient Boosting | 28.28 | 4.36 | 282.82 | 5.31 | 0.54 |
| Neural Network | 68.96 | 7.18 | 689.69 | 8.30 | 0.65 |
| Performance Metrics for EWR | |||||
| Model | MSE (EWR) | AME (EWR) | SSE (EWR) | RMSE (EWR) | R2 (EWR) |
| Linear Regression | 12.17 | 2.45 | 121.73 | 3.49 | 0.2390 |
| Ridge Regression | 353.81 | 18.43 | 3538.072 | 18.81 | −21.1177 |
| SVR | 282.37 | 16.09 | 2823.67 | 16.80 | −16.6517 |
| Random Forest | 334.48 | 17.99 | 3344.77 | 18.29 | −19.9093 |
| Gradient Boosting | 388.93 | 18.97 | 3889.26 | 19.72 | −23.3131 |
| Neural Network | 7.58 | 1.99 | 75.83 | 2.75 | 0.8726 |
| Performance Metrics for Ra | |||||
| Model | MSE (Ra) | AME (Ra) | SSE (Ra) | RMSE (Ra) | R2 (Ra) |
| Linear Regression | 0.17 | 0.37 | 1.66 | 0.41 | 0.76 |
| Ridge Regression | 434.62 | 20.76 | 4346.21 | 20.85 | −629.42 |
| SVR | 346.72 | 18.42 | 3467.15 | 18.62 | −501.91 |
| Random Forest | 418.85 | 20.32 | 4188.50 | 20.47 | −606.54 |
| Gradient Boosting | 482.05 | 21.30 | 4820.48 | 21.96 | −698.21 |
| Neural Network | 1.120 | 0.92 | 11.95 | 1.09 | 0.99 |
| Performance Metrics for Rq | |||||
| Model | MSE (Rq) | AME (Rq) | SSE (Rq) | RMSE (Rq) | R2 (Rq) |
| Linear Regression | 0.21 | 0.40 | 2.14 | 0.46 | 0. 81 |
| Ridge Regression | 390.22 | 19.63 | 3902.17 | 19.75 | −354.67 |
| SVR | 308.13 | 17.30 | 3081.26 | 17.55 | −279.85 |
| Random Forest | 375.56 | 19.20 | 3755.58 | 19.38 | −341.31 |
| Gradient Boosting | 436.45 | 20.18 | 4364.47 | 20.89 | −396.81 |
| Neural Network | 1.59 | 1.05 | 15.94 | 1.26 | 0.98 |
| Performance Metrics for Rz | |||||
| Model | MSE (RZ) | AME (RZ) | SSE (RZ) | RMSE (RZ) | R2 (RZ) |
| Linear Regression | 5.24 | 1.88 | 52.43 | 2.29 | 0.74 |
| Ridge Regression | 30.84 | 4.46 | 308.42 | 5.55 | −0.51 |
| SVR | 53.79 | 6.05 | 537.88 | 7.33 | −1.63 |
| Random Forest | 35.41 | 4.67 | 354.06 | 5.95 | −0.73 |
| Gradient Boosting | 55.51 | 6.08 | 555.08 | 7.45 | −1.72 |
| Neural Network | 17.54 | 3.39 | 175.36 | 4.19 | 0.90 |
| Response | Significant Factors (p < 0.05) | R2 | R2 (adj) | R2 (pred) | Interpretation |
|---|---|---|---|---|---|
| MRR | Current (A), Voltage (V) | 47.50% | 31.74% | 4.31% | Moderate model fit; both current and voltage significantly affect MRR. |
| EWR | Current (A), Voltage (V) | 56.58% | 43.56% | 20.87% | Good model fit; both current and voltage significantly affect EWR. |
| Ra | Current (A), Ton (µs) | 52.77% | 38.61% | 13.93% | Moderate model fit; current and Ton significantly affect Ra. |
| Rq | Current (A), Ton (µs) | 55.48% | 42.12% | 18.85% | Good model fit; current significantly affects Rq. |
| Rz | Current (A) | 57.15% | 44.30% | 21.91% | Good model fit; current significantly affects Rz. |
| MRR | Current (A), Voltage (V) | 47.50% | 31.74% | 4.31% | Moderate model fit; both current and voltage significantly affect MRR. |
| EWR | Current (A), Voltage (V) | 56.58% | 43.56% | 20.87% | Good model fit; both current and voltage significantly affect EWR. |
| Ra | Current (A), Ton (µs) | 52.77% | 38.61% | 13.93% | Moderate model fit; current and Ton significantly affect Ra. |
| Rq | Current (A), Ton (µs) | 55.48% | 42.12% | 18.85% | Good model fit; current significantly affects Rq. |
| Rz | Current (A) | 57.15% | 44.30% | 21.91% | Good model fit; current significantly affects Rz. |
Disclaimer/Publisher’s Note: The statements, opinions and data contained in all publications are solely those of the individual author(s) and contributor(s) and not of MDPI and/or the editor(s). MDPI and/or the editor(s) disclaim responsibility for any injury to people or property resulting from any ideas, methods, instructions or products referred to in the content. |
© 2025 by the authors. Licensee MDPI, Basel, Switzerland. This article is an open access article distributed under the terms and conditions of the Creative Commons Attribution (CC BY) license (https://creativecommons.org/licenses/by/4.0/).
Share and Cite
Kanwal, S.; Sharma, U.; Chauhan, S.; Sharma, A.K.; Katiyar, J.K.; Singh, R.K.; Mohanty, S. Optimizing EDM of Gunmetal with Al2O3-Enhanced Dielectric: Experimental Insights and Machine Learning Models. Materials 2025, 18, 4578. https://doi.org/10.3390/ma18194578
Kanwal S, Sharma U, Chauhan S, Sharma AK, Katiyar JK, Singh RK, Mohanty S. Optimizing EDM of Gunmetal with Al2O3-Enhanced Dielectric: Experimental Insights and Machine Learning Models. Materials. 2025; 18(19):4578. https://doi.org/10.3390/ma18194578
Chicago/Turabian StyleKanwal, Saumya, Usha Sharma, Saurabh Chauhan, Anuj Kumar Sharma, Jitendra Kumar Katiyar, Rabesh Kumar Singh, and Shalini Mohanty. 2025. "Optimizing EDM of Gunmetal with Al2O3-Enhanced Dielectric: Experimental Insights and Machine Learning Models" Materials 18, no. 19: 4578. https://doi.org/10.3390/ma18194578
APA StyleKanwal, S., Sharma, U., Chauhan, S., Sharma, A. K., Katiyar, J. K., Singh, R. K., & Mohanty, S. (2025). Optimizing EDM of Gunmetal with Al2O3-Enhanced Dielectric: Experimental Insights and Machine Learning Models. Materials, 18(19), 4578. https://doi.org/10.3390/ma18194578

