Nano-Innovations in Cancer Therapy: The Unparalleled Potential of MXene Conjugates
Abstract
1. Introduction
2. Synthesis of MXenes
2.1. Top-Down Approach
2.2. Bottom-Up Approaches
3. Properties of MXenes
3.1. Electronic and Transport Properties
3.2. Optical Properties
3.3. Magnetic Properties
3.4. Mechanical Properties
4. Fabrication of MXene Conjugates
4.1. Hydrothermal/Solvothermal Synthesis
4.2. Deposition Methods
4.3. Solution Processing
4.4. Dropcasting and Adsorption
| Types of Conjugates | Method of Preparation/Design | Reason for Usage | Application | Reference | |
|---|---|---|---|---|---|
| Metal conjugates | Pt-TBA−Ti3C2Tx (Platinum nanoparticle deposited MXene) | Atomic layer deposition (ALD) Etching agent: HF Delaminating agent: TBAOH | Excellent hydrogen evolution reaction (HER) activity, Stability, homogenous dispersion Excellent conductivity | Effective commercial catalysts for HER. | [91] |
| Ti3C2/ZIF-67/CNTs | In situ synthesis with mixing | Amplified detection signal High stability and reproducibility | Electrochemical sensors in pharmacology | [101] | |
| Quantum dots nanoconjugates | Nonoxidized MQDs-Ti3C2Tx | Self-designed micro explosion method | Destruction of tumor blood vessel integrity and cancer cell death Excellent biocompatibility with normal cells In vivo therapeutic performance shows highly desired tumor suppression and killing effect | Cancer Catalytic Therapy | [102] |
| PLL-protected Ti3C2 MQDs | Sonication cutting Hydrothermal synthesis | Excellent blue luminescence High sensitive fluorescence for detection of trypsin and Cyt-c | Fluorometric determination of cytochrome c and trypsin | [103] | |
| MXene-Polymer nanoconjugates | Ti3C2 functionalized with soybean phospholipid (SP), and poly (lactic-co-glycolic acid) (PLGA) | Two-step exfoliation approach of HF etching then TPAOH intercalation | Highly effective photothermal therapy (PTT) agent for tumor therapy Novel photothermal agent used for cancer therapy | Anticancer therapy | [104] |
| MnOx/Ti3C2–SP | Simple redox reaction | Multifunctional theragnostic agent for MR/PA imaging-guided PTT against cancer In vivo biocompatibility evaluation ensures safe clinical translation | pH-Responsive MRI-Guided Tumor Hyperthermia | [105] | |
| MXene hydrogels | MXene Composite Hydrogels | HF etching Liquid-phase exfoliation (LPE) | Dual-modality PTT and chemotherapy against cancer Favorable biocompatibility | Light-Induced Swelling and Bimodal Photothermal Chemotherapy | [79] |
| Ti3C2/PAM NC hydrogels | In situ free radical polymerization | Excellent mechanical properties, high deformability, and stretching ability due to uniform fine structures High drug load and drug release percentages, making them suitable for biomedicine applications | Enhanced mechanical and drug release properties | [106] | |
| Biomimetic MXene | Nb2C plasmon | In situ preparation | Effective in destroying tumor cells due to lower heat resistance compared to normal cells Photoacoustic imaging revealed increased blood perfusion at the tumor site | Targeted cancer treatment | [107] |
| MXene and AuNP@BLM (biomimetic bilayer lipid membrane) | Drop-casting method | Specificity shown by discriminating noncomplementary DNA and mismatched sequences Possibility of microfluidic platform assembly for BRCA1 diagnosis | Bilayer lipid membrane biosensor for zeptomole detection of BRCA1 gene | [108] | |
| MoS2 QDs-MXene heterostructure and Au NPs@biomimetic lipid layer | Microwave-assisted hydrothermal method | Clinical detection of miRNA-135b in exosomes in the ascites of gastric cancer patients Application as a potential diagnostic tool for gastric cancer | ECL sensor in cancer detection | [109] | |
| MXene-graphene | Au-Pd/MXene/LSG (Laser-scribed graphene) | Drop-casting | It is a cost-effective electrode material and biocompatible High electrocatalytic activities towards the oxidation of ascorbic acid, dopamine, and uric acid Skin-adaptable, user-friendly, and label-free direct measurement | Detection of ascorbic acid, dopamine, and uric acid | [110] |
| TiC2Tx nanolinks and graphene | Liquid-phase exfoliation HF etching Delamination | Integrated temperature sensing with strain sensors allows accurate strain measurement without complex temperature compensation Superior sensitivity in strain and temperature measurements | All-printed thin-film bimodal sensor | [111] | |
5. MXene-Based Conjugates for Nanotheranostics
5.1. MXene–Polymer Conjugates
5.2. MXene–Metal Conjugates
5.3. MXene–Graphene Conjugates
5.4. MXene–Hydrogel Conjugates
5.5. Biomimetic MXenes
5.6. MXene–Quantum Dot Conjugates
5.7. MXene–Radio Conjugates
6. Toxicity Perspectives of MXene Nanoconjugates
7. Clinical Translations: Chances and Challenges
8. Conclusions and Future Standpoints
Author Contributions
Funding
Institutional Review Board Statement
Informed Consent Statement
Data Availability Statement
Acknowledgments
Conflicts of Interest
References
- Duan, X.; Wang, C.; Pan, A.; Yu, R.; Duan, X. Two-Dimensional Transition Metal Dichalcogenides as Atomically Thin Semiconductors: Opportunities and Challenges. Chem. Soc. Rev. 2015, 44, 8859–8876. [Google Scholar] [CrossRef]
- Högberg, H.; Hultman, L.; Emmerlich, J.; Joelsson, T.; Eklund, P.; Molina-Aldareguia, J.M.; Palmquist, J.-P.; Wilhelmsson, O.; Jansson, U. Growth and Characterization of MAX-Phase Thin Films. Surf. Coat. Technol. 2005, 193, 6–10. [Google Scholar] [CrossRef]
- Naguib, M.; Kurtoglu, M.; Presser, V.; Lu, J.; Niu, J.; Heon, M.; Hultman, L.; Gogotsi, Y.; Barsoum, M.W. Two-dimensional Nanocrystals Produced by Exfoliation of Ti3AlC2. Adv. Mater. 2011, 23, 4248–4253. [Google Scholar] [CrossRef] [PubMed]
- Akhter, R.; Maktedar, S.S. MXenes: A Comprehensive Review of Synthesis, Properties, and Progress in Supercapacitor Applications. J. Mater. 2023, 9, 1196–1241. [Google Scholar] [CrossRef]
- Huang, W.; Ma, C.; Li, C.; Zhang, Y.; Hu, L.; Chen, T.; Tang, Y.; Ju, J.; Zhang, H. Highly Stable MXene (V2CTx)-Based Harmonic Pulse Generation. Nanophotonics 2020, 9, 2577–2585. [Google Scholar] [CrossRef]
- Lim, K.R.G.; Shekhirev, M.; Wyatt, B.C.; Anasori, B.; Gogotsi, Y.; Seh, Z.W. Fundamentals of MXene Synthesis. Nat. Synth. 2022, 1, 601–614. [Google Scholar] [CrossRef]
- Kumar, J.A.; Prakash, P.; Krithiga, T.; Amarnath, D.J.; Premkumar, J.; Rajamohan, N.; Vasseghian, Y.; Saravanan, P.; Rajasimman, M. Methods of Synthesis, Characteristics, and Environmental Applications of MXene: A Comprehensive Review. Chemosphere 2022, 286, 131607. [Google Scholar] [CrossRef]
- Mallakpour, S.; Behranvand, V.; Hussain, C.M. MXenes-Based Materials: Structure, Synthesis, and Various Applications. Ceram. Int. 2021, 47, 26585–26597. [Google Scholar] [CrossRef]
- Iravani, S.; Varma, R.S. MXene-Based Composites as Nanozymes in Biomedicine: A Perspective. Nano-Micro Lett. 2022, 14, 213. [Google Scholar] [CrossRef]
- Zamhuri, A.; Lim, G.P.; Ma, N.L.; Tee, K.S.; Soon, C.F. MXene in the Lens of Biomedical Engineering: Synthesis, Applications and Future Outlook. Biomed. Eng. Online 2021, 20, 33. [Google Scholar] [CrossRef]
- Liu, Z.; Zhang, Y.; Zhang, H.-B.; Dai, Y.; Liu, J.; Li, X.; Yu, Z.-Z. Electrically Conductive Aluminum Ion-Reinforced MXene Films for Efficient Electromagnetic Interference Shielding. J. Mater. Chem. C 2020, 8, 1673–1678. [Google Scholar] [CrossRef]
- Liu, J.; Peng, W.; Li, Y.; Zhang, F.; Fan, X. 2D MXene-Based Materials for Electrocatalysis. Trans. Tianjin Univ. 2020, 26, 149–171. [Google Scholar] [CrossRef]
- Nahirniak, S.; Ray, A.; Saruhan, B. Challenges and Future Prospects of the MXene-Based Materials for Energy Storage Applications. Batteries 2023, 9, 126. [Google Scholar] [CrossRef]
- Shinde, P.A.; Patil, A.M.; Lee, S.; Jung, E.; Jun, S.C. Two-Dimensional MXenes for Electrochemical Energy Storage Applications. J. Mater. Chem. A 2022, 10, 1105–1149. [Google Scholar] [CrossRef]
- Ampong, D.N.; Agyekum, E.; Agyemang, F.O.; Mensah-Darkwa, K.; Andrews, A.; Kumar, A.; Gupta, R.K. MXene: Fundamentals to Applications in Electrochemical Energy Storage. Discov. Nano 2023, 18, 3. [Google Scholar] [CrossRef] [PubMed]
- Anthony, D.P.; Hegde, M.; Shetty, S.S.; Rafic, T.; Mutalik, S.; Rao, B.S.S. Targeting Receptor-Ligand Chemistry for Drug Delivery across Blood-Brain Barrier in Brain Diseases. Life Sci. 2021, 274, 119326. [Google Scholar] [CrossRef]
- Kulkarni, S.; Pandey, A.; Mutalik, S. Heterogeneous Surface-Modified Nanoplatforms for the Targeted Therapy of Haematological Malignancies. Drug Discov. Today 2020, 25, 160–167. [Google Scholar] [CrossRef]
- Kumar Teli, M.; Mutalik, S.; Rajanikant, G.K. Nanotechnology and Nanomedicine: Going Small Means Aiming Big. Curr. Pharm. Des. 2010, 16, 1882–1892. [Google Scholar] [CrossRef]
- Sharma, A.K.; Prasher, P.; Aljabali, A.A.; Mishra, V.; Gandhi, H.; Kumar, S.; Mutalik, S.; Chellappan, D.K.; Tambuwala, M.M.; Dua, K. Emerging Era of “Somes”: Polymersomes as Versatile Drug Delivery Carrier for Cancer Diagnostics and Therapy. Drug Deliv. Transl. Res. 2020, 10, 1171–1190. [Google Scholar] [CrossRef]
- Dhas, N.; Parekh, K.; Pandey, A.; Kudarha, R.; Mutalik, S.; Mehta, T. Two Dimensional Carbon Based Nanocomposites as Multimodal Therapeutic and Diagnostic Platform: A Biomedical and Toxicological Perspective. J. Control. Release 2019, 308, 130–161. [Google Scholar] [CrossRef]
- Soman, S.; Kulkarni, S.; Pandey, A.; Dhas, N.; Subramanian, S.; Mukherjee, A.; Mutalik, S. 2D Hetero-Nanoconstructs of Black Phosphorus for Breast Cancer Theragnosis: Technological Advancements. Biosensors 2022, 12, 1009. [Google Scholar] [CrossRef]
- Pandey, A.; Nikam, A.N.; Padya, B.S.; Kulkarni, S.; Fernandes, G.; Shreya, A.B.; García, M.C.; Caro, C.; Páez-Muñoz, J.M.; Dhas, N. Surface Architectured Black Phosphorous Nanoconstructs Based Smart and Versatile Platform for Cancer Theranostics. Coord. Chem. Rev. 2021, 435, 213826. [Google Scholar] [CrossRef]
- Soman, S.; Kulkarni, S.; Pandey, A.; Dhas, N.; Shirur, K.S.; Gude, R.S.; Vidya, S.M.; Nayak, S.; George, S.D.; Mutalik, S. Unlocking the Power of Mxenes—Crafting a 2D Nanoplatform for Tomorrow: Synthesis, Functionalization, Stability, and Biomedical Applications. Mater. Today Commun. 2024, 38, 107711. [Google Scholar] [CrossRef]
- Rahman, U.U.; Humayun, M.; Ghani, U.; Usman, M.; Ullah, H.; Khan, A.; El-Metwaly, N.M.; Khan, A. MXenes as Emerging Materials: Synthesis, Properties, and Applications. Molecules 2022, 27, 4909. [Google Scholar] [CrossRef]
- Noor, U.; Mughal, M.F.; Ahmed, T.; Farid, M.F.; Ammar, M.; Kulsum, U.; Saleem, A.; Naeem, M.; Khan, A.; Sharif, A.; et al. Synthesis and Applications of MXene-Based Composites: A Review. Nanotechnology 2023, 34, 262001. [Google Scholar] [CrossRef] [PubMed]
- Peng, C.; Wei, P.; Chen, X.; Zhang, Y.; Zhu, F.; Cao, Y.; Wang, H.; Yu, H.; Peng, F. A Hydrothermal Etching Route to Synthesis of 2D MXene (Ti3C2, Nb2C): Enhanced Exfoliation and Improved Adsorption Performance. Ceram. Int. 2018, 44, 18886–18893. [Google Scholar] [CrossRef]
- Zhang, J.; Zhao, T.; Han, F.; Hu, Y.; Li, Y. Photothermal and Gene Therapy Combined with Immunotherapy to Gastric Cancer by the Gold Nanoshell-Based System. J. Nanobiotechnol. 2019, 17, 80. [Google Scholar] [CrossRef] [PubMed]
- Urbankowski, P.; Anasori, B.; Makaryan, T.; Er, D.; Kota, S.; Walsh, P.L.; Zhao, M.; Shenoy, V.B.; Barsoum, M.W.; Gogotsi, Y. Synthesis of Two-Dimensional Titanium Nitride Ti4N3 (MXene). Nanoscale 2016, 8, 11385–11391. [Google Scholar] [CrossRef] [PubMed]
- Liu, L.; Orbay, M.; Luo, S.; Duluard, S.; Shao, H.; Harmel, J.; Rozier, P.; Taberna, P.-L.; Simon, P. Exfoliation and Delamination of Ti3C2Tx MXene Prepared via Molten Salt Etching Route. ACS Nano 2022, 16, 111–118. [Google Scholar] [CrossRef] [PubMed]
- Alhabeb, M.; Maleski, K.; Anasori, B.; Lelyukh, P.; Clark, L.; Sin, S.; Gogotsi, Y. Guidelines for Synthesis and Processing of Two-Dimensional Titanium Carbide (Ti3C2Tx MXene). Chem. Mater. 2017, 29, 7633–7644. [Google Scholar] [CrossRef]
- Chen, J.; Chen, M.; Zhou, W.; Xu, X.; Liu, B.; Zhang, W.; Wong, C. Simplified Synthesis of Fluoride-Free Ti3C2Tx via Electrochemical Etching toward High-Performance Electrochemical Capacitors. ACS Nano 2022, 16, 2461–2470. [Google Scholar] [CrossRef]
- Khan, U.; Luo, Y.; Kong, L.B.; Que, W. Synthesis of Fluorine Free MXene through Lewis Acidic Etching for Application as Electrode of Proton Supercapacitors. J. Alloys Compd. 2022, 926, 166903. [Google Scholar] [CrossRef]
- Zhang, T.; Jiang, X.; Li, G.; Yao, Q.; Lee, J.Y. A Red-Phosphorous-Assisted Ball-Milling Synthesis of Few-Layered Ti3C2Tx (MXene) Nanodot Composite. ChemNanoMat 2018, 4, 56–60. [Google Scholar] [CrossRef]
- Malaki, M.; Maleki, A.; Varma, R.S. MXenes and Ultrasonication. J. Mater. Chem. A 2019, 7, 10843–10857. [Google Scholar] [CrossRef]
- Zhang, W.; Zhang, X. The Effect of Ultrasound on Synthesis and Energy Storage Mechanism of Ti3C2Tx MXene. Ultrason. Sonochem. 2022, 89, 106122. [Google Scholar] [CrossRef] [PubMed]
- Chen, R.; Rui, K.; Yang, X.; Huang, A.; Zhang, Y.; Lin, H.; Yan, Y.; Zhu, J.; Huang, W. Topochemical Pyrolytic Synthesis of Quasi-Mxene Hybrids via Ionic Liquid-Iron Phthalocyanine as a Self-Template. Chem. Commun. 2019, 55, 771–774. [Google Scholar] [CrossRef] [PubMed]
- Wang, Y.; Li, C.; Han, X.; Liu, D.; Zhao, H.; Li, Z.; Xu, P.; Du, Y. Ultrasmall Mo2C Nanoparticle-Decorated Carbon Polyhedrons for Enhanced Microwave Absorption. ACS Appl. Nano Mater. 2018, 1, 5366–5376. [Google Scholar] [CrossRef]
- Raagulan, K.; Kim, B.M.; Chai, K.Y. Recent Advancement of Electromagnetic Interference (EMI) Shielding of Two Dimensional (2D) MXene and Graphene Aerogel Composites. Nanomaterials 2020, 10, 702. [Google Scholar] [CrossRef] [PubMed]
- Wang, D.; Zhou, C.; Filatov, A.S.; Cho, W.; Lagunas, F.; Wang, M.; Vaikuntanathan, S.; Liu, C.; Klie, R.F.; Talapin, D.V. Direct Synthesis and Chemical Vapor Deposition of 2D Carbide and Nitride MXenes. Science 2023, 379, 1242–1247. [Google Scholar] [CrossRef]
- Xu, C.; Wang, L.; Liu, Z.; Chen, L.; Guo, J.; Kang, N.; Ma, X.-L.; Cheng, H.-M.; Ren, W. Large-Area High-Quality 2D Ultrathin Mo2C Superconducting Crystals. Nat. Mater. 2015, 14, 1135–1141. [Google Scholar] [CrossRef]
- Ronchi, R.M.; Arantes, J.T.; Santos, S.F. Synthesis, Structure, Properties and Applications of MXenes: Current Status and Perspectives. Ceram. Int. 2019, 45, 18167–18188. [Google Scholar] [CrossRef]
- Champagne, A.; Charlier, J.-C. Physical Properties of 2D MXenes: From a Theoretical Perspective. J. Phys. Mater. 2020, 3, 032006. [Google Scholar] [CrossRef]
- Pogorielov, M.; Smyrnova, K.; Kyrylenko, S.; Gogotsi, O.; Zahorodna, V.; Pogrebnjak, A. MXenes—A New Class of Two-Dimensional Materials: Structure, Properties and Potential Applications. Nanomaterials 2021, 11, 3412. [Google Scholar] [CrossRef]
- Kannan, K.; Sadasivuni, K.K.; Abdullah, A.M.; Kumar, B. Current Trends in MXene-Based Nanomaterials for Energy Storage and Conversion System: A Mini Review. Catalysts 2020, 10, 495. [Google Scholar] [CrossRef]
- Kim, S.J.; Koh, H.-J.; Ren, C.E.; Kwon, O.; Maleski, K.; Cho, S.-Y.; Anasori, B.; Kim, C.-K.; Choi, Y.-K.; Kim, J.; et al. Metallic Ti3C2Tx MXene Gas Sensors with Ultrahigh Signal-to-Noise Ratio. ACS Nano 2018, 12, 986–993. [Google Scholar] [CrossRef]
- Ding, G.; Zeng, K.; Zhou, K.; Li, Z.; Zhou, Y.; Zhai, Y.; Zhou, L.; Chen, X.; Han, S.-T. Configurable Multi-State Non-Volatile Memory Behaviors in Ti3C2 Nanosheets. Nanoscale 2019, 11, 7102–7110. [Google Scholar] [CrossRef] [PubMed]
- Velusamy, D.B.; El-Demellawi, J.K.; El-Zohry, A.M.; Giugni, A.; Lopatin, S.; Hedhili, M.N.; Mansour, A.E.; Fabrizio, E.D.; Mohammed, O.F.; Alshareef, H.N. MXenes for Plasmonic Photodetection. Adv. Mater. 2019, 31, 1807658. [Google Scholar] [CrossRef] [PubMed]
- Wang, K.; Zhou, Y.; Xu, W.; Huang, D.; Wang, Z.; Hong, M. Fabrication and Thermal Stability of Two-Dimensional Carbide Ti3C2 Nanosheets. Ceram. Int. 2016, 7, 8419–8424. [Google Scholar] [CrossRef]
- Hu, C.; Shen, F.; Zhu, D.; Zhang, H.; Xue, J.; Han, X. Characteristics of Ti3C2X–Chitosan Films with Enhanced Mechanical Properties. Front. Energy Res. 2017, 4, 41. [Google Scholar] [CrossRef]
- Khazaei, M.; Ranjbar, A.; Arai, M.; Sasaki, T.; Yunoki, S. Electronic Properties and Applications of MXenes: A Theoretical Review. J. Mater. Chem. C 2017, 5, 2488–2503. [Google Scholar] [CrossRef]
- Khazaei, M.; Arai, M.; Sasaki, T.; Chung, C.-Y.; Venkataramanan, N.S.; Estili, M.; Sakka, Y.; Kawazoe, Y. Novel Electronic and Magnetic Properties of Two-dimensional Transition Metal Carbides and Nitrides. Adv. Funct. Mater. 2013, 23, 2185–2192. [Google Scholar] [CrossRef]
- Li, X.; Yin, X.; Liang, S.; Li, M.; Cheng, L.; Zhang, L. 2D Carbide MXene Ti2CTX as a Novel High-Performance Electromagnetic Interference Shielding Material. Carbon 2019, 146, 210–217. [Google Scholar] [CrossRef]
- Papadopoulou, K.A.; Chroneos, A.; Parfitt, D.; Christopoulos, S.-R.G. A Perspective on MXenes: Their Synthesis, Properties, and Recent Applications. J. Appl. Phys. 2020, 128, 170902. [Google Scholar] [CrossRef]
- Muhammed, M.M.; Mokkath, J.H. Surface Termination Dependent Optical Characteristics of MXene Nanoflakes. Mater. Today Chem. 2023, 29, 101447. [Google Scholar] [CrossRef]
- Huang, D.; Xie, Y.; Lu, D.; Wang, Z.; Wang, J.; Yu, H.; Zhang, H. Demonstration of a White Laser with V2C MXene-Based Quantum Dots. Adv. Mater. 2019, 31, 1901117. [Google Scholar] [CrossRef]
- Xue, Q.; Zhang, H.; Zhu, M.; Pei, Z.; Li, H.; Wang, Z.; Huang, Y.; Huang, Y.; Deng, Q.; Zhou, J. Photoluminescent Ti3C2 MXene Quantum Dots for Multicolor Cellular Imaging. Adv. Mater. 2017, 29, 1–6. [Google Scholar] [CrossRef]
- Sana, S.S.; Santhamoorthy, M.; Haldar, R.; Raorane, C.J.; Iravani, S.; Varma, R.S.; Kim, S.-C. Recent Advances on MXene-Based Hydrogels for Antibacterial and Drug Delivery Applications. Process Biochem. 2023, 132, 200–220. [Google Scholar] [CrossRef]
- Xu, Q.; Ding, L.; Wen, Y.; Yang, W.; Zhou, H.; Chen, X.; Street, J.; Zhou, A.; Ong, W.-J.; Li, N. High Photoluminescence Quantum Yield of 18.7% by Using Nitrogen-Doped Ti3C2 MXene Quantum Dots. J. Mater. Chem. C 2018, 6, 6360–6369. [Google Scholar] [CrossRef]
- Jiang, X.; Liu, S.; Liang, W.; Luo, S.; He, Z.; Ge, Y.; Wang, H.; Cao, R.; Zhang, F.; Wen, Q. Broadband Nonlinear Photonics in Few-layer MXene Ti3C2Tx (T= F, O, or OH). Laser Photonics Rev. 2018, 12, 1700229. [Google Scholar] [CrossRef]
- Jhon, Y.I.; Koo, J.; Anasori, B.; Seo, M.; Lee, J.H.; Gogotsi, Y.; Jhon, Y.M. Metallic MXene Saturable Absorber for Femtosecond Mode-locked Lasers. Adv. Mater. 2017, 29, 1702496. [Google Scholar] [CrossRef]
- Meng, S.; Kong, T.; Ma, W.; Wang, H.; Zhang, H. 2D Crystal–Based Fibers: Status and Challenges. Small 2019, 15, 1902691. [Google Scholar] [CrossRef] [PubMed]
- Fadahunsi, A.A.; Li, C.; Khan, M.I.; Ding, W. MXenes: State-of-the-Art Synthesis, Composites and Bioapplications. J. Mater. Chem. B 2022, 10, 4331–4345. [Google Scholar] [CrossRef] [PubMed]
- Jiang, X.; Kuklin, A.V.; Baev, A.; Ge, Y.; Ågren, H.; Zhang, H.; Prasad, P.N. Two-Dimensional MXenes: From Morphological to Optical, Electric, and Magnetic Properties and Applications. Phys. Rep. 2020, 848, 1–58. [Google Scholar] [CrossRef]
- Yoon, Y.; Anh Le, T.P.; Tiwari, A.; Kim, I.W.; Barsoum, M.; Lee, H. Low Temperature Solution Synthesis of Reduced Two Dimensional Ti3C2 MXenes with Paramagnetic Behaviour. Nanoscale 2018, 10, 22429–22438. [Google Scholar] [CrossRef] [PubMed]
- Lv, P.; Li, Y.-L.; Wang, J.-F. Monolayer Ti2C MXene: Manipulating Magnetic Properties and Electronic Structures by an Electric Field. Phys. Chem. Chem. Phys. 2020, 22, 11266–11272. [Google Scholar] [CrossRef] [PubMed]
- Ibrahim, Y.; Mohamed, A.; Abdelgawad, A.M.; Eid, K.; Abdullah, A.M.; Elzatahry, A. The Recent Advances in the Mechanical Properties of Self-Standing Two-Dimensional MXene-Based Nanostructures: Deep Insights into the Supercapacitor. Nanomaterials 2020, 10, 1916. [Google Scholar] [CrossRef]
- Bai, Y.; Zhou, K.; Srikanth, N.L.; Pang, J.H.; He, X.; Wang, R. Dependence of Elastic and Optical Properties on Surface Terminated Groups in Two-Dimensional MXene Monolayers: A First-Principles Study. RSC Adv. 2016, 6, 35731–35739. [Google Scholar] [CrossRef]
- Yorulmaz, U.; Özden, A.; Perkgöz, N.K.; Ay, F.; Sevik, C. Vibrational and Mechanical Properties of Single Layer MXene Structures: A First-Principles Investigation. Nanotechnology 2016, 27, 335702. [Google Scholar] [CrossRef]
- Mashtalir, O.; Cook, K.M.; Mochalin, V.N.; Crowe, M.; Barsoum, M.W.; Gogotsi, Y. Dye Adsorption and Decomposition on Two-Dimensional Titanium Carbide in Aqueous Media. J. Mater. Chem. A 2014, 2, 14334–14338. [Google Scholar] [CrossRef]
- Maleski, K.; Mochalin, V.N.; Gogotsi, Y. Dispersions of Two-Dimensional Titanium Carbide MXene in Organic Solvents. Chem. Mater. 2017, 29, 1632–1640. [Google Scholar] [CrossRef]
- Zhang, C.J.; Pinilla, S.; McEvoy, N.; Cullen, C.P.; Anasori, B.; Long, E.; Park, S.-H.; Seral-Ascaso, A.; Shmeliov, A.; Krishnan, D.; et al. Oxidation Stability of Colloidal Two-Dimensional Titanium Carbides (MXenes). Chem. Mater. 2017, 29, 4848–4856. [Google Scholar] [CrossRef]
- Huang, S.; Mochalin, V.N. Hydrolysis of 2D Transition-Metal Carbides (MXenes) in Colloidal Solutions. Inorg. Chem. 2019, 58, 1958–1966. [Google Scholar] [CrossRef]
- Mičušík, M.; Šlouf, M.; Stepura, A.; Soyka, Y.; Ovodok, E.; Procházka, M.; Omastová, M. Aging of 2D MXene Nanoparticles in Air: An XPS and TEM Study. Appl. Surf. Sci. 2023, 610, 155351. [Google Scholar] [CrossRef]
- Iqbal, A.; Hong, J.; Ko, T.Y.; Koo, C.M. Improving Oxidation Stability of 2D MXenes: Synthesis, Storage Media, and Conditions. Nano Converg. 2021, 8, 9. [Google Scholar] [CrossRef] [PubMed]
- Habib, T.; Zhao, X.; Shah, S.A.; Chen, Y.; Sun, W.; An, H.; Lutkenhaus, J.L.; Radovic, M.; Green, M.J. Oxidation Stability of Ti3C2Tx MXene Nanosheets in Solvents and Composite Films. Npj 2D Mater. Appl. 2019, 3, 8. [Google Scholar] [CrossRef]
- Zheng, Y.; Chen, W.; Sun, Y.; Huang, C.; Wang, Z.; Zhou, D. High Conductivity and Stability of Polystyrene/MXene Composites with Orientation-3D Network Binary Structure. J. Colloid Interface Sci. 2021, 595, 151–158. [Google Scholar] [CrossRef] [PubMed]
- Dai, C.; Chen, Y.; Jing, X.; Xiang, L.; Yang, D.; Lin, H.; Liu, Z.; Han, X.; Wu, R. Two-Dimensional Tantalum Carbide (MXenes) Composite Nanosheets for Multiple Imaging-Guided Photothermal Tumor Ablation. ACS Nano 2017, 11, 12696–12712. [Google Scholar] [CrossRef] [PubMed]
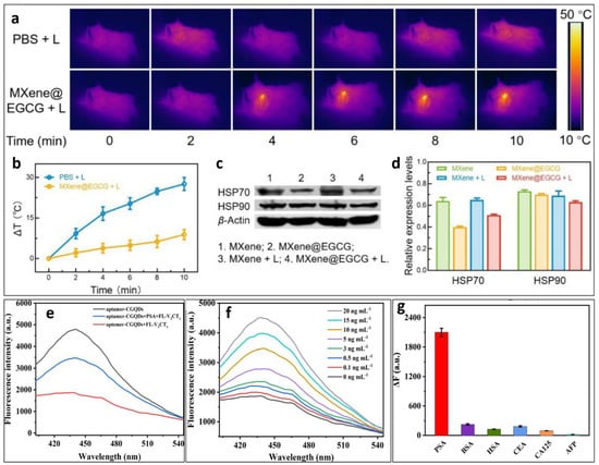
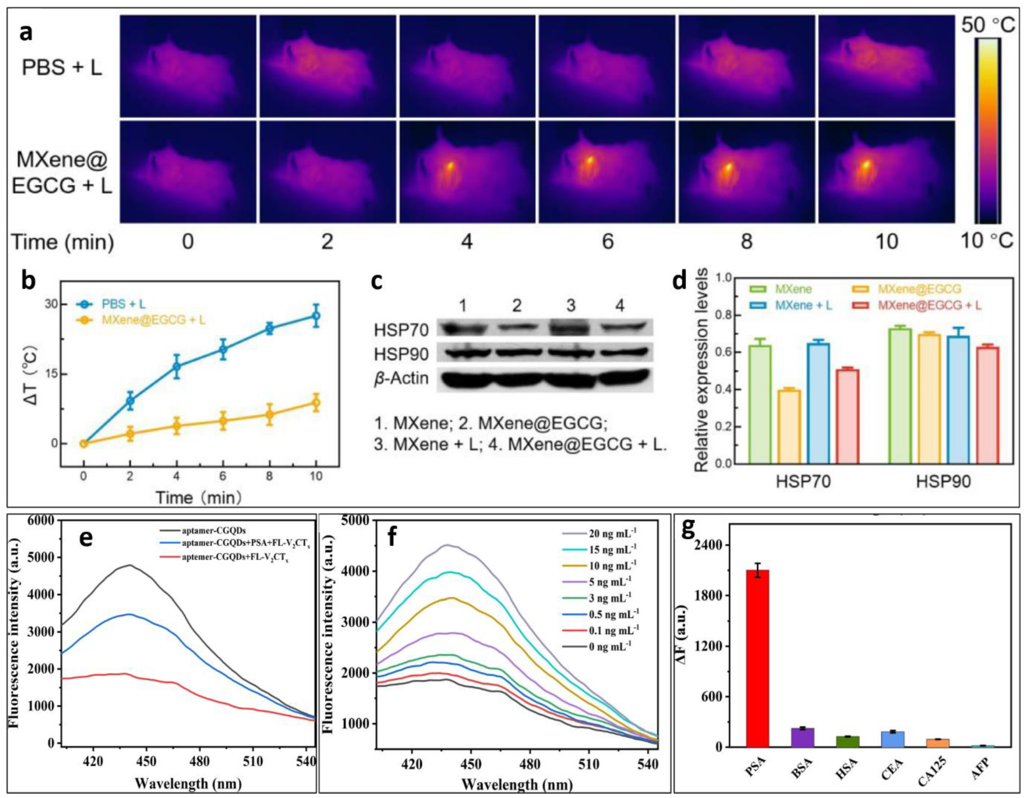
- Liu, G.; Zou, J.; Tang, Q.; Yang, X.; Zhang, Y.; Zhang, Q.; Huang, W.; Chen, P.; Shao, J.; Dong, X. Surface Modified Ti3C2 MXene Nanosheets for Tumor Targeting Photothermal/Photodynamic/Chemo Synergistic Therapy. ACS Appl. Mater. Interfaces 2017, 9, 40077–40086. [Google Scholar] [CrossRef] [PubMed]
- Xing, C.; Chen, S.; Liang, X.; Liu, Q.; Qu, M.; Zou, Q.; Li, J.; Tan, H.; Liu, L.; Fan, D. Two-Dimensional MXene (Ti3C2)-Integrated Cellulose Hydrogels: Toward Smart Three-Dimensional Network Nanoplatforms Exhibiting Light-Induced Swelling and Bimodal Photothermal/Chemotherapy Anticancer Activity. ACS Appl. Mater. Interfaces 2018, 10, 27631–27643. [Google Scholar] [CrossRef] [PubMed]
- Korupalli, C.; You, K.-L.; Getachew, G.; Rasal, A.S.; Dirersa, W.B.; Zakki Fahmi, M.; Chang, J.-Y. Engineering the Surface of Ti3C2 MXene Nanosheets for High Stability and Multimodal Anticancer Therapy. Pharmaceutics 2022, 14, 304. [Google Scholar] [CrossRef]
- Ni, N.; Zhang, X.; Ma, Y.; Yuan, J.; Wang, D.; Ma, G.; Dong, J.; Sun, X. Biodegradable Two-Dimensional Nanomaterials for Cancer Theranostics. Coord. Chem. Rev. 2022, 458, 214415. [Google Scholar] [CrossRef]
- Das, P.; Ganguly, S.; Saha, A.; Noked, M.; Margel, S.; Gedanken, A. Carbon-Dots-Initiated Photopolymerization: An In Situ Synthetic Approach for MXene/Poly(Norepinephrine)/Copper Hybrid and Its Application for Mitigating Water Pollution. ACS Appl. Mater. Interfaces 2021, 13, 31038–31050. [Google Scholar] [CrossRef] [PubMed]
- Liu, X.; Zhang, H.; Song, Y.; Shen, T.; Sun, J. Facile Solvothermal Synthesis of ZnO/Ti3C2Tx MXene Nanocomposites for NO2 Detection at Low Working Temperature. Sens. Actuators B Chem. 2022, 367, 132025. [Google Scholar] [CrossRef]
- Demazeau, G. Solvothermal Reactions: An Original Route for the Synthesis of Novel Materials. J. Mater. Sci. 2008, 43, 2104–2114. [Google Scholar] [CrossRef]
- Jaya Prakash, N.; Kandasubramanian, B. Nanocomposites of MXene for Industrial Applications. J. Alloys Compd. 2021, 862, 158547. [Google Scholar] [CrossRef]
- Guan, C.; Yue, X.; Fan, J.; Xiang, Q. MXene Quantum Dots of Ti3C2: Properties, Synthesis, and Energy-Related Applications. Chin. J. Catal. 2022, 43, 2484–2499. [Google Scholar] [CrossRef]
- Lim, K.R.G.; Handoko, A.D.; Nemani, S.K.; Wyatt, B.; Jiang, H.-Y.; Tang, J.; Anasori, B.; Seh, Z.W. Rational Design of Two-Dimensional Transition Metal Carbide/Nitride (MXene) Hybrids and Nanocomposites for Catalytic Energy Storage and Conversion. ACS Nano 2020, 14, 10834–10864. [Google Scholar] [CrossRef]
- Jiang, X.-P.; Tian, B.-Z.; Sun, Q.; Li, X.-L.; Chen, J.; Tang, J.; Zhang, P.; Yang, L.; Chen, Z.-G. Enhanced Thermoelectric Performance in MXene/SnTe Nanocomposites Synthesized via a Facile One-Step Solvothermal Method. J. Solid State Chem. 2021, 304, 122605. [Google Scholar] [CrossRef]
- De, S.; Maity, C.K.; Acharya, S.; Sahoo, S.; Shim, J.-J.; Nayak, G.C. MXene (Ti3C2Tx) Supported CoS2/CuCo2S4 Nanohybrid for Highly Stable Asymmetric Supercapacitor Device. J. Energy Storage 2022, 50, 104617. [Google Scholar] [CrossRef]
- Zahra, Q.U.A.; Ullah, S.; Shahzad, F.; Qiu, B.; Fang, X.; Ammar, A.; Luo, Z.; Abbas Zaidi, S. MXene-Based Aptasensors: Advances, Challenges, and Prospects. Prog. Mater. Sci. 2022, 129, 100967. [Google Scholar] [CrossRef]
- Zhang, X.; Shao, B.; Sun, Z.; Gao, Z.; Qin, Y.; Zhang, C.; Cui, F.; Yang, X. Platinum Nanoparticle-Deposited Ti3C2Tx MXene for Hydrogen Evolution Reaction. Ind. Eng. Chem. Res. 2020, 59, 1822–1828. [Google Scholar] [CrossRef]
- Jian, X.; He, M.; Chen, L.; Zhang, M.; Li, R.; Gao, L.; Fu, F.; Liang, Z. Three-Dimensional Carambola-like MXene/Polypyrrole Composite Produced by One-Step Co-Electrodeposition Method for Electrochemical Energy Storage. Electrochim. Acta 2019, 318, 820–827. [Google Scholar] [CrossRef]
- Sarkar, P.; Nicholson, P.S. Electrophoretic Deposition (EPD): Mechanisms, Kinetics, and Application to Ceramics. J. Am. Ceram. Soc. 1996, 79, 1987–2002. [Google Scholar] [CrossRef]
- Rakhi, R.B.; Ahmed, B.; Anjum, D.; Alshareef, H.N. Direct Chemical Synthesis of MnO2 Nanowhiskers on Transition-Metal Carbide Surfaces for Supercapacitor Applications. ACS Appl. Mater. Interfaces 2016, 8, 18806–18814. [Google Scholar] [CrossRef]
- Tian, W.; VahidMohammadi, A.; Reid, M.S.; Wang, Z.; Ouyang, L.; Erlandsson, J.; Pettersson, T.; Wågberg, L.; Beidaghi, M.; Hamedi, M.M. Multifunctional Nanocomposites with High Strength and Capacitance Using 2D MXene and 1D Nanocellulose. Adv. Mater. 2019, 31, 1902977. [Google Scholar] [CrossRef] [PubMed]
- Cao, Y.; Deng, Q.; Liu, Z.; Shen, D.; Wang, T.; Huang, Q.; Du, S.; Jiang, N.; Lin, C.-T.; Yu, J. Enhanced Thermal Properties of Poly(Vinylidene Fluoride) Composites with Ultrathin Nanosheets of MXene. RSC Adv. 2017, 7, 20494–20501. [Google Scholar] [CrossRef]
- Carey, M.; Barsoum, M.W. MXene Polymer Nanocomposites: A Review. Mater. Today Adv. 2021, 9, 100120. [Google Scholar] [CrossRef]
- Gao, L.; Li, C.; Huang, W.; Mei, S.; Lin, H.; Ou, Q.; Zhang, Y.; Guo, J.; Zhang, F.; Xu, S.; et al. MXene/Polymer Membranes: Synthesis, Properties, and Emerging Applications. Chem. Mater. 2020, 32, 1703–1747. [Google Scholar] [CrossRef]
- Ng, V.M.H.; Huang, H.; Zhou, K.; Lee, P.S.; Que, W.; Xu, J.Z.; Kong, L.B. Recent Progress in Layered Transition Metal Carbides and/or Nitrides (MXenes) and Their Composites: Synthesis and Applications. J. Mater. Chem. A 2017, 5, 3039–3068. [Google Scholar] [CrossRef]
- Choi, G.; Shahzad, F.; Bahk, Y.-M.; Jhon, Y.M.; Park, H.; Alhabeb, M.; Anasori, B.; Kim, D.-S.; Koo, C.M.; Gogotsi, Y.; et al. Enhanced Terahertz Shielding of MXenes with Nano-Metamaterials. Adv. Opt. Mater. 2018, 6, 1701076. [Google Scholar] [CrossRef]
- Xu, Q.; Chen, S.; Xu, J.; Duan, X.; Lu, L.; Tian, Q.; Zhang, X.; Cai, Y.; Lu, X.; Rao, L.; et al. Facile Synthesis of Hierarchical MXene/ZIF-67/CNTs Composite for Electrochemical Sensing of Luteolin. J. Electroanal. Chem. 2021, 880, 114765. [Google Scholar] [CrossRef]
- Li, X.; Liu, F.; Huang, D.; Xue, N.; Dang, Y.; Zhang, M.; Zhang, L.; Li, B.; Liu, D.; Wang, L.; et al. Nonoxidized MXene Quantum Dots Prepared by Microexplosion Method for Cancer Catalytic Therapy. Adv. Funct. Mater. 2020, 30, 2000308. [Google Scholar] [CrossRef]
- Liu, M.; Zhou, J.; He, Y.; Cai, Z.; Ge, Y.; Zhou, J.; Song, G. ε-Poly-L-Lysine-Protected Ti3C2 MXene Quantum Dots with High Quantum Yield for Fluorometric Determination of Cytochrome c and Trypsin. Microchim. Acta 2019, 186, 770. [Google Scholar] [CrossRef] [PubMed]
- Lin, H.; Wang, X.; Yu, L.; Chen, Y.; Shi, J. Two-Dimensional Ultrathin MXene Ceramic Nanosheets for Photothermal Conversion. Nano Lett. 2017, 17, 384–391. [Google Scholar] [CrossRef]
- Dai, C.; Lin, H.; Xu, G.; Liu, Z.; Wu, R.; Chen, Y. Biocompatible 2D Titanium Carbide (MXenes) Composite Nanosheets for pH-Responsive MRI-Guided Tumor Hyperthermia. Chem. Mater. 2017, 29, 8637–8652. [Google Scholar] [CrossRef]
- Zhang, P.; Yang, X.-J.; Li, P.; Zhao, Y.; Niu, Q.J. Fabrication of Novel MXene (Ti3C2)/Polyacrylamide Nanocomposite Hydrogels with Enhanced Mechanical and Drug Release Properties. Soft Matter 2019, 16, 162–169. [Google Scholar] [CrossRef]
- Hao, Z.; Li, Y.; Liu, X.; Jiang, T.; He, Y.; Zhang, X.; Cong, C.; Wang, D.; Liu, Z.; Gao, D. Enhancing Biocatalysis of a MXene-Based Biomimetic Plasmonic Assembly for Targeted Cancer Treatments in NIR-II Biowindow. Chem. Eng. J. 2021, 425, 130639. [Google Scholar] [CrossRef]
- Divya, K.P.; Keerthana, S.; Viswanathan, C.; Ponpandian, N. MXene Supported Biomimetic Bilayer Lipid Membrane Biosensor for Zeptomole Detection of BRCA1 Gene. Microchim. Acta 2023, 190, 116. [Google Scholar] [CrossRef]
- Shurbaji, S.; Manaph, N.P.A.; Ltaief, S.M.; Al-Shammari, A.R.; Elzatahry, A.; Yalcin, H.C. Characterization of MXene as a Cancer Photothermal Agent Under Physiological Conditions. Front. Nanotechnol. 2021, 3, 689718. [Google Scholar] [CrossRef]
- Wang, Y.; Zhao, P.; Gao, B.; Yuan, M.; Yu, J.; Wang, Z.; Chen, X. Self-Reduction of Bimetallic Nanoparticles on Flexible MXene-Graphene Electrodes for Simultaneous Detection of Ascorbic Acid, Dopamine, and Uric Acid. Microchem. J. 2023, 185, 108177. [Google Scholar] [CrossRef]
- Saeidi-Javash, M.; Du, Y.; Zeng, M.; Wyatt, B.C.; Zhang, B.; Kempf, N.; Anasori, B.; Zhang, Y. All-Printed MXene–Graphene Nanosheet-Based Bimodal Sensors for Simultaneous Strain and Temperature Sensing. ACS Appl. Electron. Mater. 2021, 3, 2341–2348. [Google Scholar] [CrossRef]
- Li, R.; Zhang, L.; Shi, L.; Wang, P. MXene Ti3C2: An Effective 2D Light-to-Heat Conversion Material. ACS Nano 2017, 11, 3752–3759. [Google Scholar] [CrossRef] [PubMed]
- Szuplewska, A.; Kulpińska, D.; Dybko, A.; Jastrzębska, A.M.; Wojciechowski, T.; Rozmysłowska, A.; Chudy, M.; Grabowska-Jadach, I.; Ziemkowska, W.; Brzózka, Z. 2D Ti2C (MXene) as a Novel Highly Efficient and Selective Agent for Photothermal Therapy. Mater. Sci. Eng. C 2019, 98, 874–886. [Google Scholar] [CrossRef] [PubMed]
- Feng, W.; Wang, R.; Zhou, Y.; Ding, L.; Gao, X.; Zhou, B.; Hu, P.; Chen, Y. Ultrathin Molybdenum Carbide MXene with Fast Biodegradability for Highly Efficient Theory-oriented Photonic Tumor Hyperthermia. Adv. Funct. Mater. 2019, 29, 1901942. [Google Scholar] [CrossRef]
- Lin, H.; Gao, S.; Dai, C.; Chen, Y.; Shi, J. A Two-Dimensional Biodegradable Niobium Carbide (MXene) for Photothermal Tumor Eradication in NIR-I and NIR-II Biowindows. J. Am. Chem. Soc. 2017, 139, 16235–16247. [Google Scholar] [CrossRef]
- Xi, X.; Wang, J.; Wang, Y.; Xiong, H.; Chen, M.; Wu, Z.; Zhang, X.; Wang, S.; Wen, W. Preparation of Au/Pt/Ti3C2Cl2 Nanoflakes with Self-Reducing Method for Colorimetric Detection of Glutathione and Intracellular Sensing of Hydrogen Peroxide. Carbon 2022, 197, 476–484. [Google Scholar] [CrossRef]
- Liu, A.; Liu, Y.; Liu, G.; Zhang, A.; Cheng, Y.; Li, Y.; Zhang, L.; Wang, L.; Zhou, H.; Liu, J. Engineering of Surface Modified Ti3C2Tx MXene Based Dually Controlled Drug Release System for Synergistic Multitherapies of Cancer. Chem. Eng. J. 2022, 448, 137691. [Google Scholar] [CrossRef]
- Tang, W.; Dong, Z.; Zhang, R.; Yi, X.; Yang, K.; Jin, M.; Yuan, C.; Xiao, Z.; Liu, Z.; Cheng, L. Multifunctional Two-Dimensional Core–Shell Mxene@ Gold Nanocomposites for Enhanced Photo–Radio Combined Therapy in the Second Biological Window. ACS Nano 2018, 13, 284–294. [Google Scholar] [CrossRef]
- An, D.; Wu, X.; Gong, Y.; Li, W.; Dai, G.; Lu, X.; Yu, L.; Ren, W.X.; Qiu, M.; Shu, J. Manganese-Functionalized MXene Theranostic Nanoplatform for MRI-Guided Synergetic Photothermal/Chemodynamic Therapy of Cancer. Nanophotonics 2022, 11, 5177–5188. [Google Scholar] [CrossRef]
- Li, J.; Cai, X.; Zhang, Y.; Li, K.; Guan, L.; Li, Y.; Wang, T.; Sun, T. MnO2 Nanozyme-Loaded MXene for Cancer Synergistic Photothermal-Chemodynamic Therapy. ChemistrySelect 2022, 7, e202201127. [Google Scholar] [CrossRef]
- Wychowaniec, J.K.; Litowczenko, J.; Tadyszak, K.; Natu, V.; Aparicio, C.; Peplińska, B.; Barsoum, M.W.; Otyepka, M.; Scheibe, B. Unique Cellular Network Formation Guided by Heterostructures Based on Reduced Graphene Oxide—Ti3C2Tx MXene Hydrogels. Acta Biomater. 2020, 115, 104–115. [Google Scholar] [CrossRef]
- Zhao, P.; Jia, Y.; Liang, Y.; Zheng, J.; Yang, M.; Huo, D.; Wang, Y.; Hou, C. A Prussian Blue-Doped RGO/MXene Composite Aerogel with Peroxidase-like Activity for Real-Time Monitoring of H2O2 Secretion from Living Cells. Chem. Commun. 2021, 57, 9870–9873. [Google Scholar] [CrossRef]
- Zhu, M.; Murtaza, I.; Xie, W.; Li, S.; Zou, C.; Xiang, Y. Reduced Graphene Oxide/MXene-Derived TiO2 Hybrid Interface Layer for the Improvement of Zinc Oxide Nanorod Growth and Their Applications in Glutathione Sensing. Nano 2022, 17, 2250063. [Google Scholar] [CrossRef]
- Li, X.; Xu, X.; Xu, M.; Geng, Z.; Ji, P.; Liu, Y. Hydrogel Systems for Targeted Cancer Therapy. Front. Bioeng. Biotechnol. 2023, 11, 1140436. [Google Scholar] [CrossRef]
- Wang, S.; Zhang, Z.; Wei, S.; He, F.; Li, Z.; Wang, H.-H.; Huang, Y.; Nie, Z. Near-Infrared Light-Controllable MXene Hydrogel for Tunable on-Demand Release of Therapeutic Proteins. Acta Biomater. 2021, 130, 138–148. [Google Scholar] [CrossRef]
- He, P.-P.; Du, X.; Cheng, Y.; Gao, Q.; Liu, C.; Wang, X.; Wei, Y.; Yu, Q.; Guo, W. Thermal-Responsive MXene-DNA Hydrogel for Near-Infrared Light Triggered Localized Photothermal-Chemo Synergistic Cancer Therapy. Small 2022, 18, 2200263. [Google Scholar] [CrossRef]
- Wang, X.; Sun, F.; Wang, Y.; Yan, Z.; Wang, X.; Kong, H.; Wang, Y. Textured Propyl Gallate Modified MXene Biopaster with Prolonged Photothermal Effect for In-Situ Post-Surgery Residual Tumor Clearance. Nano Today 2023, 48, 101701. [Google Scholar] [CrossRef]
- Yun, S.; Kim, S.; Kim, K. Cellular Membrane Components-Mediated Cancer Immunotherapeutic Platforms. Macromol. Biosci. 2023, 23, 2300159. [Google Scholar] [CrossRef]
- Farhoudi, L.; Fobian, S.-F.; Oei, A.L.; Amin, M.; Jaafari, M.R.; ten Hagen, T.L.M. Applications of Biomimetic Nanoparticles in Breast Cancer as a Blueprint for Improved Next-Generation Cervical Cancer Therapy. Nano Today 2023, 53, 102032. [Google Scholar] [CrossRef]
- Bian, F.; Sun, L.; Cai, L.; Wang, Y.; Zhao, Y. Bioinspired MXene-Integrated Colloidal Crystal Arrays for Multichannel Bioinformation Coding. Proc. Natl. Acad. Sci. USA 2020, 117, 22736–22742. [Google Scholar] [CrossRef] [PubMed]
- Lu, Y.; Zhang, X.; Hou, X.; Feng, M.; Cao, Z.; Liu, J. Functionalized 2D Nb2C Nanosheets for Primary and Recurrent Cancer Photothermal/Immune-Therapy in the NIR-II Biowindow. Nanoscale 2021, 13, 17822–17836. [Google Scholar] [CrossRef]
- Guo, Y.; Nie, Y.; Wang, P.; Li, Z.; Ma, Q. MoS2 QDs-MXene Heterostructure-Based ECL Sensor for the Detection of miRNA-135b in Gastric Cancer Exosomes. Talanta 2023, 259, 124559. [Google Scholar] [CrossRef]
- Liu, T.; Zhou, Z.; Zhang, M.; Lang, P.; Li, J.; Liu, Z.; Zhang, Z.; Li, L.; Zhang, L. Cuproptosis-Immunotherapy Using PD-1 Overexpressing T Cell Membrane-Coated Nanosheets Efficiently Treats Tumor. J. Control. Release 2023, 362, 502–512. [Google Scholar] [CrossRef]
- Yang, Y.; Hua, S.; Suo, W.; Wang, W.; Wang, L.; Chen, Z.; Liu, K.; Zhao, J. A Novel Bionic Catalyst-Mediated Drug Delivery System for Enhanced Sonodynamic Therapy. Front. Bioeng. Biotechnol. 2021, 9, 699737. [Google Scholar] [CrossRef]
- Ahmad, J.; Garg, A.; Mustafa, G.; Ahmad, M.Z.; Aslam, M.; Mishra, A. Hybrid Quantum Dot as Promising Tools for Theranostic Application in Cancer. Electronics 2023, 12, 972. [Google Scholar] [CrossRef]
- Liao, T.; Chen, Z.; Kuang, Y.; Ren, Z.; Yu, W.; Rao, W.; Li, L.; Liu, Y.; Xu, Z.; Jiang, B.; et al. Small-Size Ti3C2Tx MXene Nanosheets Coated with Metal-Polyphenol Nanodots for Enhanced Cancer Photothermal Therapy and Anti-Inflammation. Acta Biomater. 2023, 159, 312–323. [Google Scholar] [CrossRef]
- Zhu, T.; Tang, Q.; Zeng, Y.; Chen, S.; Yang, Y.; Wang, H.; Chen, J.; Guo, L.; Li, L. Sensitive Determination of Prostate-Specific Antigen with Graphene Quantum Dot-Based Fluorescence Aptasensor Using Few-Layer V2CTx MXene as Quencher. Spectrochim. Acta Part A Mol. Biomol. Spectrosc. 2023, 293, 122474. [Google Scholar] [CrossRef]
- Li, Z.; Wang, Z.; Nie, Y.; Wang, P.; Ma, Q. A Novel GSH-Capping MXene QD-Based ECL Biosensor for the Detection of miRNA221 in Triple-Negative Breast Cancer Tumor. Chem. Eng. J. 2022, 448, 137636. [Google Scholar] [CrossRef]
- Li, Z.; Wang, P.; Liang, Z.; Wang, D.; Nie, Y.; Ma, Q. Bismuth Nano-Nest/Ti3CN Quantum Dot-Based Surface Plasmon Coupling Electrochemiluminescence Sensor for Ascites miRNA-421 Detection. Anal. Chem. 2023, 95, 9706–9713. [Google Scholar] [CrossRef]
- Goel, M.; Mackeyev, Y.; Krishnan, S. Radiolabeled Nanomaterial for Cancer Diagnostics and Therapeutics: Principles and Concepts. Cancer Nanotechnol. 2023, 14, 15. [Google Scholar] [CrossRef] [PubMed]
- Chen, L.; Zhong, X.; Yi, X.; Huang, M.; Ning, P.; Liu, T.; Ge, C.; Chai, Z.; Liu, Z.; Yang, K. Radionuclide 131I Labeled Reduced Graphene Oxide for Nuclear Imaging Guided Combined Radio- and Photothermal Therapy of Cancer. Biomaterials 2015, 66, 21–28. [Google Scholar] [CrossRef]
- Sgouros, G.; Bodei, L.; McDevitt, M.R.; Nedrow, J.R. Radiopharmaceutical Therapy in Cancer: Clinical Advances and Challenges. Nat. Rev. Drug Discov. 2020, 19, 589–608. [Google Scholar] [CrossRef]
- Liu, H.; Xing, X.; Tan, Y.; Dong, H. Two-Dimensional Transition Metal Carbides and Nitrides (MXenes) Based Biosensing and Molecular Imaging. Nanophotonics 2022, 11, 4977–4993. [Google Scholar] [CrossRef]
- Neubertova, V.; Guselnikova, O.; Yamauchi, Y.; Olshtrem, A.; Rimpelova, S.; Čižmár, E.; Orendáč, M.; Duchon, J.; Volfova, L.; Lancok, J.; et al. Covalent Functionalization of Ti3C2T MXene Flakes with Gd-DTPA Complex for Stable and Biocompatible MRI Contrast Agent. Chem. Eng. J. 2022, 446, 136939. [Google Scholar] [CrossRef]
- Song, Z.; Han, Z.; Lv, S.; Chen, C.; Chen, L.; Yin, L.; Cheng, J. Synthetic Polypeptides: From Polymer Design to Supramolecular Assembly and Biomedical Application. Chem. Soc. Rev. 2017, 46, 6570–6599. [Google Scholar] [CrossRef]
- Lin, H.; Chen, Y.; Shi, J. Insights into 2D MXenes for Versatile Biomedical Applications: Current Advances and Challenges Ahead. Adv. Sci. 2018, 5, 1800518. [Google Scholar] [CrossRef]
- Nasrallah, G.K.; Al-Asmakh, M.; Rasool, K.; Mahmoud, K.A. Ecotoxicological Assessment of Ti3C2Tx (MXene) Using a Zebrafish Embryo Model. Environ. Sci. Nano 2018, 5, 1002–1011. [Google Scholar] [CrossRef]
- Alhussain, H.; Augustine, R.; Hussein, E.A.; Gupta, I.; Hasan, A.; Al Moustafa, A.-E.; Elzatahry, A. MXene Nanosheets May Induce Toxic Effect on the Early Stage of Embryogenesis. J. Biomed. Nanotechnol. 2020, 16, 364–372. [Google Scholar] [CrossRef]
- Han, X.; Huang, J.; Lin, H.; Wang, Z.; Li, P.; Chen, Y. 2D Ultrathin MXene-based Drug-delivery Nanoplatform for Synergistic Photothermal Ablation and Chemotherapy of Cancer. Adv. Healthc. Mater. 2018, 7, 1701394. [Google Scholar] [CrossRef] [PubMed]
- Zhang, D.; Zheng, W.; Li, X.; Li, A.; Ye, N.; Zhang, L.; Liu, Y.; Liu, X.; Zhang, R.; Wang, M. Investigating the Effect of Ti3C2 (MXene) Nanosheet on Human Umbilical Vein Endothelial Cells via a Combined Untargeted and Targeted Metabolomics Approach. Carbon 2021, 178, 810–821. [Google Scholar] [CrossRef]
- Jastrzębska, A.M.; Szuplewska, A.; Wojciechowski, T.; Chudy, M.; Ziemkowska, W.; Chlubny, L.; Rozmysłowska, A.; Olszyna, A. In Vitro Studies on Cytotoxicity of Delaminated Ti3C2 MXene. J. Hazard. Mater. 2017, 339, 1–8. [Google Scholar] [CrossRef]
- Han, X.; Jing, X.; Yang, D.; Lin, H.; Wang, Z.; Ran, H.; Li, P.; Chen, Y. Therapeutic Mesopore Construction on 2D Nb2C MXenes for Targeted and Enhanced Chemo-Photothermal Cancer Therapy in NIR-II Biowindow. Theranostics 2018, 8, 4491. [Google Scholar] [CrossRef]
- Wu, Y.; Xiong, W.; Wang, Z.; Wang, Y.; Sun, K.; Song, X.; Lv, Z.; Xu, W.; Zhong, W.; Zou, X. Self-Assembled MXene-Based Schottky-Junction upon Transition Metal Oxide for Regulated Tumor Microenvironment and Enhanced CDT/PTT/MRI Activated by NIR Irradiation. Chem. Eng. J. 2022, 427, 131925. [Google Scholar] [CrossRef]
- Wu, Z.; Shi, J.; Song, P.; Li, J.; Cao, S. Chitosan/Hyaluronic Acid Based Hollow Microcapsules Equipped with MXene/Gold Nanorods for Synergistically Enhanced near Infrared Responsive Drug Delivery. Int. J. Biol. Macromol. 2021, 183, 870–879. [Google Scholar] [CrossRef]
- Zhou, L.; Wu, F.; Yu, J.; Deng, Q.; Zhang, F.; Wang, G. Titanium Carbide (Ti3C2Tx) MXene: A Novel Precursor to Amphiphilic Carbide-Derived Graphene Quantum Dots for Fluorescent Ink, Light-Emitting Composite and Bioimaging. Carbon 2017, 118, 50–57. [Google Scholar] [CrossRef]
- Shao, J.; Zhang, J.; Jiang, C.; Lin, J.; Huang, P. Biodegradable Titanium Nitride MXene Quantum Dots for Cancer Phototheranostics in NIR-I/II Biowindows. Chem. Eng. J. 2020, 400, 126009. [Google Scholar] [CrossRef]
- Jastrzebska, A.; Szuplewska, A.; Rozmysłowska-Wojciechowska, A.; Mitrzak, J.; Wojciechowski, T.; Chudy, M.; Moszczyńska, D.; Wójcik, A.; Prenger, K.; Naguib, M. Juggling Surface Charges of 2D Niobium Carbide MXenes for a Reactive Oxygen Species Scavenging and Effective Targeting of the Malignant Melanoma Cell Cycle into Programmed Cell Death. ACS Sustain. Chem. Eng. 2020, 8, 7942–7951. [Google Scholar] [CrossRef]
- Yang, Y.-C.; Lin, Y.-T.; Yu, J.; Chang, H.-T.; Lu, T.-Y.; Huang, T.-Y.; Preet, A.; Hsu, Y.-J.; Wang, L.; Lin, T.-E. MXene Nanosheet-Based Microneedles for Monitoring Muscle Contraction and Electrostimulation Treatment. ACS Appl. Nano Mater. 2021, 4, 7917–7924. [Google Scholar] [CrossRef]
- Li, H.; Fan, R.; Zou, B.; Yan, J.; Shi, Q.; Guo, G. Roles of MXenes in Biomedical Applications: Recent Developments and Prospects. J. Nanobiotechnol. 2023, 21, 73. [Google Scholar] [CrossRef]
- Sagadevan, S.; Oh, W.-C. Comprehensive Utilization and Biomedical Application of Mxenes—A Systematic Review of Cytotoxicity and Biocompatibility. J. Drug Deliv. Sci. Technol. 2023, 85, 104569. [Google Scholar] [CrossRef]









| MXene | Composite Particle | Delaminating Agent | Etching Agent | Dose | Cell Line Used | Toxicity | Reference |
|---|---|---|---|---|---|---|---|
| Ti3C2 | Au | Ultrasound | LiF-HCl mixture | 1 to 200 μg mL−1, 48 h | HaCaT, A375 | Approximately 50% of the cells were still viable at concentrations greater than 50 µg mL−1 | [150] |
| Ti3C2 | SP MnOx | TPAOH | HF | 10 to 160 μg mL−1, 48 h | 4T1 | At 160 μg mL−1, no substantial toxicity was identified, indicating acceptable biocompatibility | [151] |
| Ti3C2 | Cellulose | TPAOH | HF | 78.4–313.6 ppm | HepA1-6, SMMC-7721, HepG2, U-118MG | Integration into the hydrogel decreased the toxicity as compared to the dispersed MXene solution | [79] |
| Nb2C | MSN | Ultrasound | HF | 18.75–300 μg mL−1, 24 h | U87 | No notable toxicity with the formulation Observed CTAC-mediated toxicity | [152] |
| Ti3C2 | Chitosan | Ultrasound | HF | 0–300 μg mL−1, 24 h | HeLa | No notable toxicity | [153] |
| Ti3C2 | Chitosan/HA hollow microcapsules Au | TPAOH | HF | 0–100 μg mL−1, 24 h | MCF-7 | Concentration dependent toxic effect The increase in cytotoxicity with concentration indicates chemotherapy activity | [154] |
| Ti3C2 | PVP | DMF | HF | 50 and 500 μg mL−1, 24 h | 293T, MCF-7 | 100% cell viability at all concentrations | [155] |
| Ti2N | SP | Ultrasound Higher temperature | KF-HCl mixture | 0–80 μg mL−1, 24 h | 293T, 4T1, U87 | Excellent biocompatibility at 80 ppm, with no cytotoxicity Complete tumor cell eradication was seen under 808 and 1064 nm NIR radiation | [156] |
| Ta4C3 | SP MnOx | Ultrasound | HF | 25–400 μg mL−1, 48 h | 4T1 | 4T1 cells displayed toxicity to 808 nm irradiation | [77] |
| Nb2C | PLL | Ultrasound and TBAOH | HF | 500 μg mL−1, 48 h | HaCaT, A375 | Exhibited a dose- and cell-mediated toxicity | [157] |
Disclaimer/Publisher’s Note: The statements, opinions and data contained in all publications are solely those of the individual author(s) and contributor(s) and not of MDPI and/or the editor(s). MDPI and/or the editor(s) disclaim responsibility for any injury to people or property resulting from any ideas, methods, instructions or products referred to in the content. |
© 2024 by the authors. Licensee MDPI, Basel, Switzerland. This article is an open access article distributed under the terms and conditions of the Creative Commons Attribution (CC BY) license (https://creativecommons.org/licenses/by/4.0/).
Share and Cite
Kulkarni, S.; Soman, S.; Navti, P.D.; Roy, A.A.; Nikam, A.N.; Vineeth, P.; Kulkarni, J.; Shirur, K.S.; Pandey, A.; George, S.D.; et al. Nano-Innovations in Cancer Therapy: The Unparalleled Potential of MXene Conjugates. Materials 2024, 17, 1423. https://doi.org/10.3390/ma17061423
Kulkarni S, Soman S, Navti PD, Roy AA, Nikam AN, Vineeth P, Kulkarni J, Shirur KS, Pandey A, George SD, et al. Nano-Innovations in Cancer Therapy: The Unparalleled Potential of MXene Conjugates. Materials. 2024; 17(6):1423. https://doi.org/10.3390/ma17061423
Chicago/Turabian StyleKulkarni, Sanjay, Soji Soman, Prerana D. Navti, Amrita Arup Roy, Ajinkya Nitin Nikam, P. Vineeth, Jahnavi Kulkarni, Krishnaraj Somayaji Shirur, Abhijeet Pandey, Sajan D. George, and et al. 2024. "Nano-Innovations in Cancer Therapy: The Unparalleled Potential of MXene Conjugates" Materials 17, no. 6: 1423. https://doi.org/10.3390/ma17061423
APA StyleKulkarni, S., Soman, S., Navti, P. D., Roy, A. A., Nikam, A. N., Vineeth, P., Kulkarni, J., Shirur, K. S., Pandey, A., George, S. D., & Mutalik, S. (2024). Nano-Innovations in Cancer Therapy: The Unparalleled Potential of MXene Conjugates. Materials, 17(6), 1423. https://doi.org/10.3390/ma17061423

