In-Plane Anisotropy of Electrical Transport in Y0.85Tb0.15Ba2Cu3O7−x Films
Abstract
1. Introduction
2. Experimental Details
3. Experimental Results and Discussion
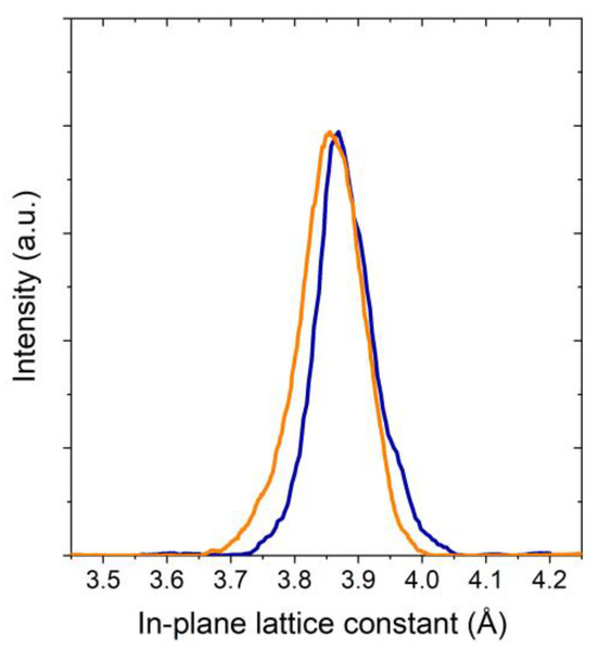
3.1. Structural Analysis
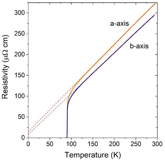
3.2. Electrical Transport in Normal State
3.3. Electrical Transport in Superconducting State
3.4. In-Plane Anisotropy of Superconducting Transition
4. Conclusions
Supplementary Materials
Author Contributions
Funding
Data Availability Statement
Acknowledgments
Conflicts of Interest
References
- Gao, J.R.; Hajenius, M.; Tichelaar, F.D.; Klapwijk, T.M.; Voronov, B.; Grishin, E.; Gol’tsman, G.; Zorman, C.A.; Mehregany, M. Monocrystalline NbN nanofilms on a 3C-SiC/Si substrate. Appl. Phys. Lett. 2007, 91, 062504. [Google Scholar] [CrossRef]
- Gol’tsman, G.N.; Okunev, O.; Chulkova, G.; Lipatov, A.; Semenov, A.; Smirnov, K.; Voronov, B.; Dzardanov, A.; Williams, C.; Sobolewski, R. Picosecond superconducting single-photon optical detector. Appl. Phys. Lett. 2001, 79, 705–707. [Google Scholar] [CrossRef]
- Niepce, D.; Burnett, J.; Bylander, J. High Kinetic Inductance NbN Nanowire Superinductors. Phys. Rev. Appl. 2019, 11, 044014. [Google Scholar] [CrossRef]
- Hahnle, S.; Marrewijk, N.V.; Endo, A.; Karatsu, K.; Thoen, D.J.; Murugesan, V.; Baselmans, J.J.A. Suppression of radiation loss in high kinetic inductance superconducting co-planar waveguides. Appl. Phys. Lett. 2020, 116, 182601. [Google Scholar] [CrossRef]
- Calvo, M.; D’Addabbo, A.; Monfardini, A.; Benoit, A.; Boudou, N.; Bourrion, O.; Catalano, A.; Dumoulin, L.; Goupy, J.; Le Sueur, H.; et al. Niobium Silicon Alloys for Kinetic Inductance Detectors. J. Low. Temp. Phys. 2014, 176, 518–523. [Google Scholar] [CrossRef]
- Maleeva, N.; Grunhaupt, L.; Klein, T.; Levy-Bertrand, F.; Dupre, O.; Calvo, M.; Valenti, F.; Winkel, P.; Friedrich, F.; Wernsdorfer, W.; et al. Circuit quantum electrodynamics of granular aluminum resonators. Nat. Commun. 2018, 9, 3889. [Google Scholar] [CrossRef]
- Pop, I.M.; Geerlings, K.; Catelani, G.; Schoelkopf, R.J.; Glazman, L.I.; Devoret, M.H. Coherent suppression of electromagnetic dissipation due to superconducting quasiparticles. Nature 2014, 508, 369. [Google Scholar] [CrossRef]
- Altimiras, C.; Parlavecchio, O.; Joyez, P.; Vion, D.; Roche, P.; Esteve, D.; Portier, F. Tunable microwave impedance matching to a high impedance source using a Josephson metamaterial. Appl. Phys. Lett. 2013, 103, 212601. [Google Scholar] [CrossRef]
- Shim, Y.P.; Tahan, C. Superconducting-Semiconductor Quantum Devices: From Qubits to Particle Detectors. IEEE J. Sel. Top. Quant. 2015, 21, 9100209. [Google Scholar] [CrossRef]
- Antonov, A.V.; El’kina, A.I.; Vasiliev, V.K.; Galin, M.A.; Masterov, D.V.; Mikhaylov, A.N.; Morozov, S.V.; Pavlov, S.A.; Parafin, A.E.; Tetelbaum, D.I.; et al. Experimental Observation of s-Component of Superconducting Pairing in Thin Disordered HTSC Films Based on YBCO. Phys. Solid State 2020, 62, 1598–1603. [Google Scholar] [CrossRef]
- Razzoli, E.; Drachuck, G.; Keren, A.; Radovic, M.; Plumb, N.C.; Chang, J.; Huang, Y.B.; Ding, H.; Mesot, J.; Shi, M. Evolution from a Nodeless Gap to dx2-y2-Wave in Underdoped La2-xSrxCuO4. Phys. Rev. Lett. 2013, 110, 047004. [Google Scholar] [CrossRef]
- Peng, Y.Y.; Meng, J.Q.; Mou, D.X.; He, J.F.; Zhao, L.; Wu, Y.; Liu, G.D.; Dong, X.L.; He, S.L.; Zhang, J.; et al. Disappearance of nodal gap across the insulator-superconductor transition in a copper-oxide superconductor. Nat. Commun. 2013, 4, 2459. [Google Scholar] [CrossRef]
- Gustafsson, D.; Golubev, D.; Fogelstrom, M.; Claeson, T.; Kubatkin, S.; Bauch, T.; Lombardi, F. Fully gapped superconductivity in a nanometresize YBa2Cu3O7-δ island enhanced by a magnetic field. Nat. Nanotechnol. 2013, 8, 25–30. [Google Scholar] [CrossRef]
- Lyatti, M.; Wolff, M.A.; Gundareva, I.; Kruth, M.; Ferrari, S.; Dunin-Borkowski, R.E.; Schuck, C. Energy-level quantization and single-photon control of phase slips in YBa2Cu3O7-x nanowires. Nat. Commun. 2020, 11, 763. [Google Scholar] [CrossRef]
- Fominov, Y.V.; Golubov, A.A. Density of states in d-wave superconductors of finite size. Phys. Rev. B 2004, 70, 212513. [Google Scholar] [CrossRef]
- Mallik, A.V.; Gupta, G.K.; Shenoy, V.B.; Krishnamurthy, H.R. Surprises in the t-J Model: Implications for Cuprates. Phys. Rev. Lett. 2020, 124, 147002. [Google Scholar] [CrossRef]
- Annunziata, A.J.; Santavicca, D.F.; Frunzio, L.; Catelani, G.; Rooks, M.J.; Frydman, A.; Prober, D.E. Tunable superconducting nanoinductors. Nanotechnology 2010, 21, 445202. [Google Scholar] [CrossRef]
- Tinkham, M. Introduction to Superconductivity; McGraw-Hill, Inc.: New York, NY, USA, 1996. [Google Scholar]
- Yang, K.N.; Dalichaouch, Y.; Ferreira, J.M.; Lee, B.W.; Neumeier, J.J.; Torikachvili, M.S.; Zhou, H.; Maple, M.B.; Hake, R.R. High-Temperature Superconductivity in Rare-Earth (R)-Barium Copper Oxides (Rba2)Cu3o9-Delta. Solid. State Commun. 1987, 63, 515–519. [Google Scholar] [CrossRef]
- Felner, I. The Effect of Chemical Substitution on Superconductivity in the YBa2Cu3O7. Thermochim. Acta 1991, 174, 41–69. [Google Scholar] [CrossRef]
- Cao, G.; Kennedy, R.J.; Oreilly, J.W.; Crow, J.E.; Pernambucowise, P.; Ting, S.T. Superconductivity in Tb-Doped YBa2Cu3O7-δ Single-Crystals and Thin-Films. Phys. B-Condens. Matter 1993, 186–188, 1022–1026. [Google Scholar] [CrossRef]
- Mirshamsi, S.; Fallahi, S.; Akhavan, M. SUPERCONDUCTING PROPERTIES OF Y1-xTbxBa2Cu3O7-δ AND Y1-xTbxSr2Cu2.7Mo0.3O7-δ. Mod. Phys. Lett. B 2010, 24, 419–429. [Google Scholar] [CrossRef]
- Gunasekaran, R.A.; Yakhmi, J.V.; Iyer, R.M. The Influence of Substitution of Terbium on the Superconducting Behavior of YBa2Cu3O7-δ. J. Mater. Sci. Lett. 1993, 12, 1151–1153. [Google Scholar] [CrossRef]
- Cao, G.; Mccall, S.; Freibert, F.; Shepard, M.; Henning, P.; Crow, J.E.; Andraka, B. Evidence of Unusual Hybridization—Electrical-Resistivity and Specific-Heat of Y1-XTbxBa2Cu3O7 Single-Crystals. Phys. Rev. B 1995, 52, 71–74. [Google Scholar] [CrossRef] [PubMed]
- Staub, U.; Antonio, M.R.; Soderholm, L.; Guillaume, M.; Henggeler, W.; Furrer, A. Tb Oxidation-State and Hybridization in Y0.9Tb0.1Ba2Cu3O7-δ (δ=0.02, 0.84)—A Magnetic-Susceptibility and X-Ray-Absorption Study. Phys. Rev. B 1994, 50, 7085–7091. [Google Scholar] [CrossRef] [PubMed]
- Tinkham, M. Resistive Transition of High-Temperature Superconductors. Phys. Rev. Lett. 1988, 61, 1658–1661. [Google Scholar] [CrossRef] [PubMed]
- Kosterlitz, J.M. Kosterlitz-Thouless physics: A review of key issues. Rep. Prog. Phys. 2016, 79, 026001. [Google Scholar] [CrossRef] [PubMed]
- Lyatti, M.; Savenko, A.; Poppe, U. Ultra-thin YBa2Cu3O7-x films with high critical current density. Supercond. Sci. Tech. 2016, 29, 065017. [Google Scholar] [CrossRef]
- Mozaffari, S.; Akhavan, M. Raman study of Tb-doped YBCO and Ce-doped GdBCO. Phys. C-Supercond. Its Appl. 2008, 468, 985–990. [Google Scholar] [CrossRef]
- Kasper, J.E.; Martinson, L.S.; Savage, W.R.; Baenziger, N.G.; Schweitzer, J.W. Superconductivity in Yttrium-Terbium-Barium-Copper Oxide. Solid. State Commun. 1988, 68, 57–60. [Google Scholar] [CrossRef]
- Scherer, T.; Marienhoff, P.; Herwig, R.; Neuhaus, M.; Jutzi, W. Anisotropy on the a, B-Plane of C-Axis Orientated Almost Twin-Free YBCO Films on NdGaO3. Phys. C 1992, 197, 79–83. [Google Scholar] [CrossRef]
- Friedmann, T.A.; Rabin, M.W.; Giapintzakis, J.; Rice, J.P.; Ginsberg, D.M. Direct Measurement of the Anisotropy of the Resistivity in the a-b Plane of Twin-Free, Single-Crystal, Superconducting YBa2Cu3O7−d. Phys. Rev. B 1990, 42, 6217–6221. [Google Scholar] [CrossRef] [PubMed]
- Affronte, M.; Decroux, M.; Sadowski, W.; Graf, T.; Fischer, O. Comparison of Hall-Effect near Tc in YBCO 123 Single-Crystal and 124 Ceramics. Phys. C 1990, 172, 131–137. [Google Scholar] [CrossRef]
- Heine, G.; Lang, W.; Rossler, R.; Pedarnig, J.D. Anisotropy of the In-Plane and Out-of-Plane Resistivity and the Hall Effect in the Normal State of Vicinal-Grown YBa2Cu3O7-δ Thin Films. Nanomaterials 2021, 11, 675. [Google Scholar] [CrossRef] [PubMed]
- Segawa, K.; Ando, Y. Intrinsic Hall response of the CuO2 planes in a chain-plane composite system of YBa2Cu3Oy. Phys. Rev. B 2004, 69, 104521. [Google Scholar] [CrossRef]
- Arpaia, R.; Andersson, E.; Kalaboukhov, A.; Schroder, E.; Trabaldo, E.; Ciancio, R.; Drazic, G.; Orgiani, P.; Bauch, T.; Lombardi, F. Untwinned YBa2Cu3O7-δ thin films on MgO substrates: A platform to study strain effects on the local orders in cuprates. Phys. Rev. Mater. 2019, 3, 114804. [Google Scholar] [CrossRef]
- Lu, D.H.; Feng, D.L.; Armitage, N.P.; Shen, K.M.; Damascelli, A.; Kim, C.; Ronning, F.; Shen, Z.X.; Bonn, D.A.; Liang, R.; et al. Superconducting gap and strong in-plane anisotropy in untwinned YBa2Cu3O7-δ. Phys. Rev. Lett. 2001, 86, 4370–4373. [Google Scholar] [CrossRef]
- Basov, D.N.; Liang, R.; Bonn, D.A.; Hardy, W.N.; Dabrowski, B.; Quijada, H.; Tanner, D.B.; Rice, J.P.; Ginsberg, D.M.; Timusk, T. In-plane Anisotropy of the Penetration Depth in YBa2Cu3O7-X and YBa2Cu3O8 Superconductors. Phys. Rev. Lett. 1995, 74, 598–601. [Google Scholar] [CrossRef]
- Liang, R.X.; Dosanjh, P.; Bonn, D.A.; Baar, D.J.; Carolan, J.F.; Hardy, W.N. Growth and Properties of Superconducting YBCO Single-Crystals. Phys. C 1992, 195, 51–58. [Google Scholar] [CrossRef]
- Benfatto, L.; Castellani, C.; Giamarchi, T. Broadening of the Berezinskii-Kosterlitz-Thouless superconducting transition by inhomogeneity and finite-size effects. Phys. Rev. B 2009, 80, 214506. [Google Scholar] [CrossRef]
- Blatter, G.; Feigelman, M.V.; Geshkenbein, V.B.; Larkin, A.I.; Vinokur, V.M. Vortices in High-Temperature Superconductors. Rev. Mod. Phys. 1994, 66, 1125–1388. [Google Scholar] [CrossRef]
- Beasley, M.R.; Mooij, J.E.; Orlando, T.P. Possibility of Vortex-Antivortex Pair Dissociation in 2-Dimensional Superconductors. Phys. Rev. Lett. 1979, 42, 1165–1168. [Google Scholar] [CrossRef]
- Kogan, V.G. Interaction of vortices in thin superconducting films and the Berezinskii-Kosterlitz-Thouless transition. Phys. Rev. B 2007, 75, 064514. [Google Scholar] [CrossRef]
- Gasparov, V.A.; Tsydynzhapov, G.E.; Batov, I.E.; Li, Q. Temperature and frequency dependence of complex conductance of ultrathin YBa2Cu3O7-x films: Observation of vortex-antivortex pair unbinding. J. Low. Temp. Phys. 2005, 139, 49–63. [Google Scholar]
- Matsuda, Y.; Komiyama, S.; Onogi, T.; Terashima, T.; Shimura, K.; Bando, Y. Thickness Dependence of the Kosterlitz-Thouless Transition in Ultrathin YBa2Cu3O7-d Films. Phys. Rev. B 1993, 48, 10498–10503. [Google Scholar] [CrossRef]
- Terashima, T.; Shimura, K.; Bando, Y.; Matsuda, Y.; Fujiyama, A.; Komiyama, S. Superconductivity of One-Unit-Cell Thick YBa2Cu3O7 Thin-Film. Phys. Rev. Lett. 1991, 67, 1362–1365. [Google Scholar] [CrossRef] [PubMed]
- Gasparov, V.A.; Bozovic, I. Complex conductance of ultrathin La2-xSrxCuO4 films and heterostructures. Low Temp. Phys. 2015, 41, 965–970. [Google Scholar] [CrossRef]
- Cieplak, M.Z.; Guha, S.; Vadlamannati, S.; Giebultowicz, T.; Lindenfeld, P. Origin of the T-C Depression and the Role of Charge-Transfer and Dimensionality in Ultrathin YBa2Cu3O7-d. Phys. Rev. B 1994, 50, 12876–12886. [Google Scholar] [CrossRef]
- Vadlamannati, S.; Li, Q.; Venkatesan, T.; Mclean, W.L.; Lindenfeld, P. Enhanced Kosterlitz-Thouless Transition in YBa2Cu3O7-X/PrBa2Cu3O7-X Multilayers as a Measure of 2-Dimensionality. Phys. Rev. B 1991, 44, 7094–7097. [Google Scholar] [CrossRef]
- Artemenko, S.N.; Gorlova, I.G.; Latyshev, Y.I. Vortex Motion and Kosterlitz-Thouless Transition in Superconducting Single-Crystals Bi2Sr2CaCu2Ox. Phys. Lett. A 1989, 138, 428–434. [Google Scholar] [CrossRef]
- Kim, D.H.; Goldman, A.M.; Kang, J.H.; Kampwirth, R.T. Kosterlitz-Thouless Transition in Tl2Ba2CaCu2O8 Thin-Films. Phys. Rev. B 1989, 40, 8834–8839. [Google Scholar] [CrossRef]
- Norton, D.P.; Lowndes, D.H. Transport-Properties of Ultrathin YBa2Cu3O7-d Layers—Evidence for 2-Dimensional Vortex Fluctuations. Phys. Rev. B 1993, 48, 6460–6464. [Google Scholar] [CrossRef] [PubMed]
- Repaci, J.M.; Kwon, C.; Li, Q.; Jiang, X.G.; Venkatessan, T.; Glover, R.E.; Lobb, C.J.; Newrock, R.S. Absence of a Kosterlitz-Thouless transition in ultrathin YBa2Cu3O7-d films. Phys. Rev. B 1996, 54, R9674–R9677. [Google Scholar] [CrossRef] [PubMed]
- Rogers, C.T.; Myers, K.E.; Eckstein, J.N.; Bozovic, I. Brownian-Motion of Vortex-Antivortex Excitations in Very Thin-Films of Bi2Sr2CaCu2O8. Phys. Rev. Lett. 1992, 69, 160–163. [Google Scholar] [CrossRef] [PubMed]
- Medvedyeva, K.; Kim, B.J.; Minnhagen, P. Analysis of current-voltage characteristics of two-dimensional superconductors: Finite-size scaling behavior in the vicinity of the Kosterlitz-Thouless transition. Phys. Rev. B 2000, 62, 14531–14540. [Google Scholar] [CrossRef]
- Gurevich, A.; Vinokur, V.M. Size effects in the nonlinear resistance and flux creep in a virtual Berezinskii-Kosterlitz-Thouless state of superconducting films. Phys. Rev. Lett. 2008, 100, 227007. [Google Scholar] [CrossRef]
- Sullivan, M.C.; Frederiksen, T.; Repaci, J.M.; Strachan, D.R.; Ott, R.A.; Lobb, C.J. Normal-superconducting phase transition mimicked by current noise. Phys. Rev. B 2004, 70, 140503. [Google Scholar] [CrossRef]







| N | d | Tc,mid | ΔTc | Jca (77.4 K) Jcb (77.4 K) | Jcb/Jca | ρna (100 K) ρnb (100 K) | ρna/ρnb | ρn (300 K)/ρn (100 K) |
|---|---|---|---|---|---|---|---|---|
| [nm] | [K] | [K] | [MA/cm2] | [µΩ·cm] | ||||
| 1 | 11.8 | 87.7 | 1.9 | 1.25 ± 0.04 2.15 ± 0.13 | 1.72 | 111.3 ± 0.3 103 ± 1.06 | 1.08 | 2.4 ± 0.1 |
| 2 | 17 | 88.7 | 1.7 | 1.25 ± 0.05 2.48 ± 0.09 | 1.98 | 177 ± 5 122 ± 7 | 1.45 | 2.70 ± 0.03 |
| 3 | 21 | 90.1 | 2 | 5.09 ± 0.08 5.97 ± 0.09 | 1.17 | 91.5 ± 0.5 81 ± 2.4 | 1.13 | 2.92 ± 0.09 |
| 4 | 28 | 88.6 | 1.3 | 5.09 ± 0.15 6.07 ± 0.18 | 1.19 | 91.5 ± 0.4 85 ± 2.4 | 1.08 | 3.02 ± 0.03 |
| 5 | 35 | 89.7 | 0.7 | 5.41 ± 0.10 5.79 ± 0.27 | 1.07 | 89.3 ± 0.1 85.3 ± 0.1 | 1.05 | 3.03 ± 0.02 |
| 6 | 123 | 90.7 | 0.4 | 4.32 ± 0.03 5.32 ± 0.09 | 1.23 | 109 ± 3.5 99 ± 0.4 | 1.10 | 2.99 ± 0.04 |
Disclaimer/Publisher’s Note: The statements, opinions and data contained in all publications are solely those of the individual author(s) and contributor(s) and not of MDPI and/or the editor(s). MDPI and/or the editor(s) disclaim responsibility for any injury to people or property resulting from any ideas, methods, instructions or products referred to in the content. |
© 2024 by the authors. Licensee MDPI, Basel, Switzerland. This article is an open access article distributed under the terms and conditions of the Creative Commons Attribution (CC BY) license (https://creativecommons.org/licenses/by/4.0/).
Share and Cite
Lyatti, M.; Kraiem, I.; Röper, T.; Gundareva, I.; Mussler, G.; Jalil, A.R.; Grützmacher, D.; Schäpers, T. In-Plane Anisotropy of Electrical Transport in Y0.85Tb0.15Ba2Cu3O7−x Films. Materials 2024, 17, 558. https://doi.org/10.3390/ma17030558
Lyatti M, Kraiem I, Röper T, Gundareva I, Mussler G, Jalil AR, Grützmacher D, Schäpers T. In-Plane Anisotropy of Electrical Transport in Y0.85Tb0.15Ba2Cu3O7−x Films. Materials. 2024; 17(3):558. https://doi.org/10.3390/ma17030558
Chicago/Turabian StyleLyatti, Matvey, Ines Kraiem, Torsten Röper, Irina Gundareva, Gregor Mussler, Abdur Rehman Jalil, Detlev Grützmacher, and Thomas Schäpers. 2024. "In-Plane Anisotropy of Electrical Transport in Y0.85Tb0.15Ba2Cu3O7−x Films" Materials 17, no. 3: 558. https://doi.org/10.3390/ma17030558
APA StyleLyatti, M., Kraiem, I., Röper, T., Gundareva, I., Mussler, G., Jalil, A. R., Grützmacher, D., & Schäpers, T. (2024). In-Plane Anisotropy of Electrical Transport in Y0.85Tb0.15Ba2Cu3O7−x Films. Materials, 17(3), 558. https://doi.org/10.3390/ma17030558

