Multiscale Models to Evaluate the Impact of Chemical Compositions and Test Conditions on the Mechanical Properties of Cement Mortar for Tile Adhesive Applications
Abstract
1. Introduction
The Novelty of the Study
- The work presents a systematic multiscale modeling strategy to precisely forecast the compressive strength of cement mortar, particularly designed for tile adhesive applications in the construction sector;
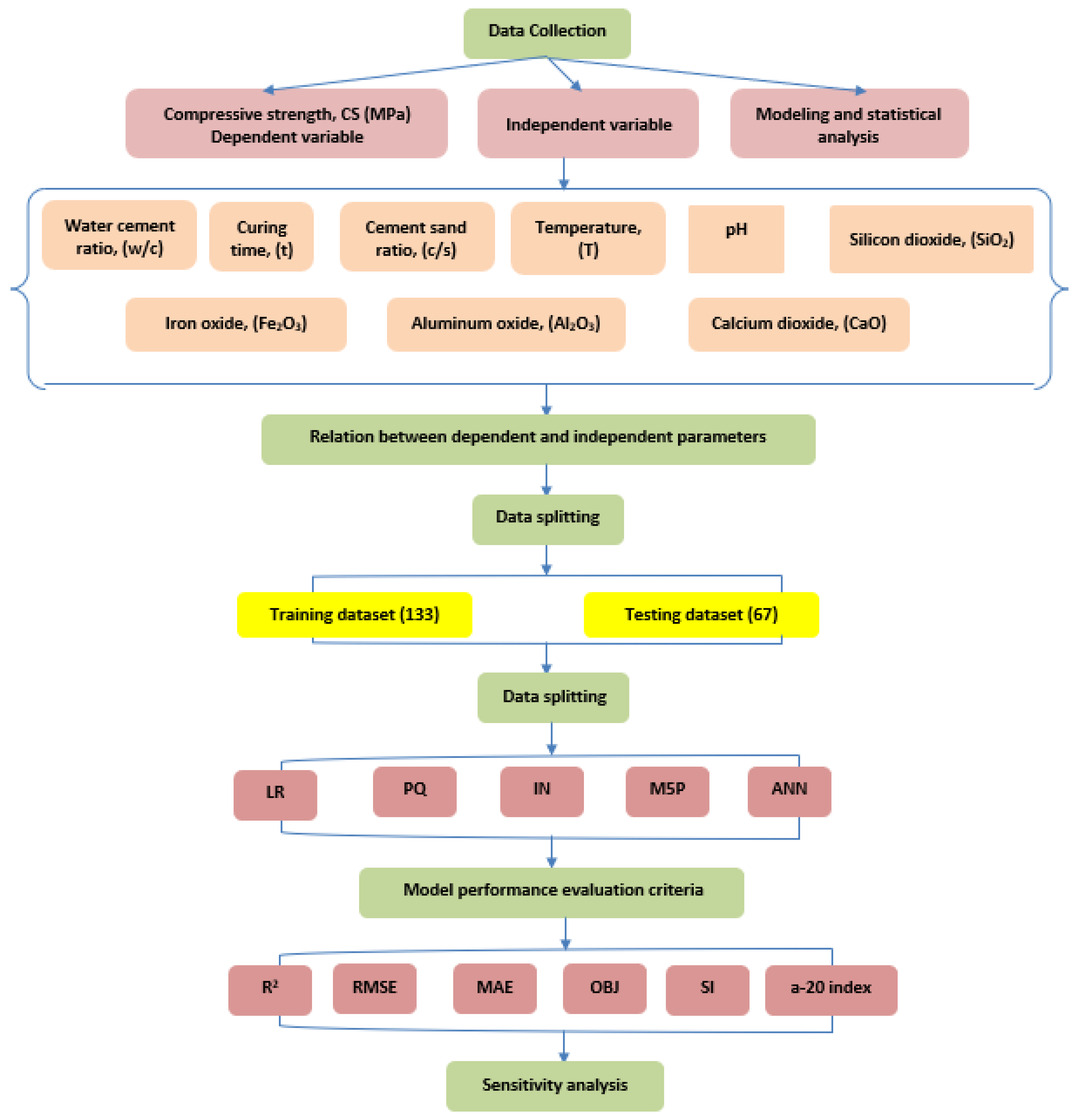
- This study employs data from 200 cement mortar experiments completed in prior research and thoroughly examines several parameters, such as cement/water ratios, curing durations, cement/sand ratios, and chemical compositions;
- The study utilizes various modeling tools, including linear regression, pure quadratic models, interaction models, M5P trees, and artificial neural networks, to determine the most relevant elements that impact mortar strength. The variety of modeling approaches available contributes to a strong and reliable foundation for making predictions;
- The examination includes comprehensive chemical compositions, such as silicon dioxide, calcium dioxide, iron (III) oxide, aluminum oxide, and pH value, contributing to a more profound comprehension of their influence on mortar strength;
- Employing several assessment metrics, such as determination coefficient, mean absolute error, root-mean-square error, objective function, scatter index, and a-20 index, guarantees the precision and dependability of the compressive strength estimations;
- The study forecasts the compressive strength and utilizes empirical equations to forecast the flexural and tensile strengths, which depend on cement mortar’s compressive strength. This comprehensive strategy greatly enhances the value of the building sector;
- The research focuses on applying tile adhesive, a specialized and crucial aspect of the building industry. It addresses the unique requirements and difficulties connected with this field.
2. Material and Methods
2.1. Modelling and Statistical Assessment
2.2. Statistical Evaluation
3. Measured and Predicted Compressive Strength
3.1. Linear Model
3.2. Pure Quadratic Model
3.3. Interaction Model
3.4. M5P Tree Model
3.5. Artificial Neural Network (ANN)
4. Statistical Assessment
5. Correlation between Compressive with Flexural and Tensile Strengths
6. Sensitivity Analysis
7. Limitations of the Study
- The study relies on data from 200 cement mortar experiments, which, although substantial, may need to be more exhaustive to encompass all the differences and intricacies in cement mortar behavior. An expanded dataset has the potential to yield more reliable and widely applicable findings;
- The findings are derived from precise test settings and mixtures. Due to variations in local materials, ambient conditions, and construction procedures, the results may not apply to other areas or situations;
- Various modeling approaches were used, including linear regression, pure quadratic interaction, M5P tree, and artificial neural networks. However, it is important to note that each methodology has specific assumptions and limits. It is not possible for any one model to completely understand and explain the intricate behavior of cement mortar in tile adhesive applications in all situations;
- The study primarily focuses on the exact chemical compositions of silicon dioxide, calcium dioxide, iron (III) oxide, aluminum oxide, and the pH value. Other potentially relevant components or additions in cement mortar were unaccounted for, which might impact the overall knowledge of material behavior;
- The long-term environmental consequences, such as freeze-thaw cycles, chemical exposure, and other durability factors, that might potentially affect the performance of cement mortar over lengthy periods;
- Empirical equations are mathematical equations derived from observation or experimentation rather than theoretical principles;
- The curing conditions employed in the experiments, such as temperature and humidity, could not encompass the whole spectrum of real-world circumstances, impacting the prediction models’ precision and relevance;
- The data obtained from prior research may exhibit discrepancies or changes in measuring methodologies, which might impact the reliability and precision of the analysis and subsequent models;
- Validation measures, such as determination coefficient, mean absolute error, root-mean-square error, objective function, scatter index, and a-20 index, were used. However, further validation using external datasets might enhance the dependability of the models.
8. Conclusions
- Silicon and calcium dioxide were tested up to 30% and 76.5%, respectively. The pH of water curing varied between 3.5 and 7.6. The medium values of the iron and aluminum oxides were 4.51% and 5.55%, respectively;
- According to the dataset gathered, the water/cement ratio, cement/sand ratio, and curing duration varied from 0.3 to 1.2, 0.14 to 0.408, and 1 day to 365 days. An ideal ratio of 0.34 cement to sand is recommended for achieving optimal compressive strength in cement mortar;
- The interaction model was employed to forecast the strength of cement mortar. It was trained using 2/3 of the 200 data points collected from the literature. The IN model accurately predicted the CS of the testing data, achieving a high coefficient of determination (R2 = 0.90). Both the linear relation (LR) and pure quadratic (PQ) models were developed using identical variables;
- In addition to the conventional curing period, this research’s findings demonstrate that the IQ model can forecast the cement mortar’s CS. The PQ models accurately predicted the CS based on the training and testing datasets, outperforming other models regarding R2, RSME, MAE, OBJ, SI, and the a-20 index;
- Based on the Vipulanandan correlation model and the Hoek–Brown model, the flexural and tensile strengths of the cement mortar can be predicted as a function of the compressive strength;
- According to the Pareto chart, the cement chemical compositions have a high effect on the compressive strength of cement mortar.
Author Contributions
Funding
Institutional Review Board Statement
Informed Consent Statement
Data Availability Statement
Conflicts of Interest
References
- Abed, Z.M. The Effect of Using Lightweight Aggregate on Some Properties of Cement Mortar. Iraqi J. Civ. Eng. 2018, 12, 1–9. [Google Scholar] [CrossRef]
- Mishra, S.; Deodhar, S.V. Effect of Rice Husk Ash on cement mortar and concrete. New Build. Mater. Constr. World 2013, 13, 224–227. [Google Scholar]
- Haach, V.G.; Vasconcelos, G.; Lourenço, P.B. Influence of aggregates grading and water/cement ratio in workability and hardened properties of mortars. Constr. Build. Mater. 2011, 25, 2980–2987. [Google Scholar] [CrossRef]
- Peng, Y.; Zhao, G.; Qi, Y.; Zeng, Q. In-situ assessment of the water-penetration resistance of polymer modified cement mortars by μ XCT, SEM and EDS. Cem. Concr. Compos. 2020, 114, 103821. [Google Scholar] [CrossRef]
- Erdem, R.T.; Ozturk, A.U.; Gücüyen, E. Estimarea rezistentei la compresune a mortarelor de cement/estimation of compressive strength of cement mortars. Rev. Romana De Mater. 2016, 46, 313. [Google Scholar]
- Reddy, B.V.; Gupta, A. Influence of sand grading on the characteristics of mortars and soil–cement block masonry. Constr. Build. Mater. 2008, 22, 1614–1623. [Google Scholar] [CrossRef]
- Demir, I.; Güzelkücük, S.; Sevim, Ö. Effects of sulfate on cement mortar with hybrid pozzolan substitution. Eng. Sci. Technol. Int. J. 2018, 21, 275–283. [Google Scholar] [CrossRef]
- Garg, R.; Bansal, M.; Aggarwal, Y. Split Tensile Strength of Cement Mortar Incorporating Micro and Nano Silica at Early Ages. Int. J. Eng. Res. 2016, 5, 16–19. [Google Scholar]
- Assaad, J.J. Development and use of polymer-modified cement for adhesive and repair applications. Constr. Build. Mater. 2018, 163, 139–148. [Google Scholar] [CrossRef]
- Graham, R.K.; Huang, B.; Shu, X.; Burdette, E.G. Laboratory evaluation of tensile strength and energy absorbing properties of cement mortar reinforced with micro-and meso-sized carbon fibers. Constr. Build. Mater. 2013, 44, 751–756. [Google Scholar] [CrossRef]
- Dawood, E.T.; Ramli, M. High strength characteristics of cement mortar reinforced with hybrid fibres. Constr. Build. Mater. 2011, 25, 2240–2247. [Google Scholar] [CrossRef]
- Abd El-Baky, S.; Yehia, S.; Khalil, I.S. Influence of nano-silica addition on properties of fresh and hardened cement mortar. NANOCON Brno 2013, 10, 16–18. [Google Scholar]
- Li, M.; Hao, H.; Shi, Y.; Hao, Y. Specimen shape and size effects on the concrete compressive strength under static and dynamic tests. Constr. Build. Mater. 2018, 161, 84–93. [Google Scholar] [CrossRef]
- Li, Z.; Yoon, J.; Zhang, R.; Rajabipour, F.; Srubar, W.V., III; Dabo, I.; Radlińska, A. Machine learning in concrete science: Applications, challenges, and best practices. NPJ Comput. Mater. 2022, 8, 127. [Google Scholar] [CrossRef]
- Tosee, S.V.R.; Faridmehr, I.; Bedon, C.; Sadowski, Ł.; Aalimahmoody, N.; Nikoo, M.; Nowobilski, T. Metaheuristic prediction of the compressive strength of environmentally friendly concrete modified with eggshell powder using the hybrid ANN-SFL optimization algorithm. Materials 2021, 14, 6172. [Google Scholar] [CrossRef] [PubMed]
- Mirrashid, M.; Naderpour, H. Recent trends in prediction of concrete elements behavior using soft computing (2010–2020). Arch. Comput. Methods Eng. 2021, 28, 3307–3327. [Google Scholar] [CrossRef]
- Maltais, Y.; Marchand, J. Influence of curing temperature on cement hydration and mechanical strength development of fly ash mortars. Cem. Concr. Res. 1997, 27, 1009–1020. [Google Scholar] [CrossRef]
- Liu, Y.L.; Kong, X.M.; Zhang, J.Y.; Yan, P. Effect of curing temperature on strength development of cement–asphalt mortars. J. Build. Mater. 2011, 15, 211–217. [Google Scholar]
- Lee, T.; Lee, J.; Choi, H. Effects of accelerators and retarders in early strength development of concrete based on low-temperature-cured ordinary Portland and calcium sulfoaluminate cement blends. Materials 2020, 13, 1505. [Google Scholar] [CrossRef]
- Wicaksono, I.T.; Nurwidayati, R. The effect of pH water on the concrete mixtures and curing condition on the compressive strength of concrete. IOP Conf. Ser. Earth Environ. Sci. 2022, 999, 012006. [Google Scholar] [CrossRef]
- Dauda, O.A.; Akinmusuru, J.O.; Dauda, A.M.; Fayomi, O.S.I.; Durotoye, T.O.; Durotoye, T.O. Effect of curing water qualities on compressive strength of concrete. Covenant J. Eng. Technol. (Spec. Ed.) 2018, 1, 28–40. [Google Scholar]
- Bediako, M.; Kevern, J.T.; Amankwah, E.O. Effect of curing environment on the strength properties of cement and cement extenders. Mater. Sci. Appl. 2015, 6, 33. [Google Scholar] [CrossRef]
- Ismail, M.R.; Ali, M.A.M.; El-Miligy, A.A.; Afifi, M.S. Acid resistance of polyester-impregnated modified cement mortar. J. Appl. Polym. Sci. 1999, 73, 685–693. [Google Scholar] [CrossRef]
- Rao, G.A. Generalization of Abrams’ law for cement mortars. Cem. Concr. Res. 2001, 31, 495–502. [Google Scholar] [CrossRef]
- Puertas, F.; Amat, T.; Fernández-Jiménez, A.; Vázquez, T. Mechanical and durable behaviour of alkaline cement mortars reinforced with polypropylene fibres. Cem. Concr. Res. 2003, 33, 2031–2036. [Google Scholar] [CrossRef]
- Jo, B.W.; Kim, C.H.; Tae, G.H.; Park, J.B. Characteristics of cement mortar with nano-SiO2 particles. Constr. Build. Mater. 2007, 21, 1351–1355. [Google Scholar] [CrossRef]
- Alwash, J.J.H. Use of rice husk ash in cement mortar. J. Univ. Babylon 2013, 21, 582–590. [Google Scholar]
- Singh, S.; Munjal, P.; Thammishetti, N. Influence of Water-Cement Ratio on Mechanical Properties of Cement Mortar. In Proceedings of the 3rd UKIERI Concrete Congress, Punjab, India, 2–5 November 2015. [Google Scholar]
- Praveen, K.K.; Krishna, R. Strength and workability of cement mortar with manufactured sand. Int. J. Res. Eng. Technol. 2015, 4, 186–189. [Google Scholar]
- Kim, M.O. Influence of polymer types on the mechanical properties of polymer-modified cement mortars. Appl. Sci. 2020, 10, 1061. [Google Scholar] [CrossRef]
- Mebarkia, R.; Bouzeroura, M.; Chelouah, N. Study of the effect of cement kiln dust on the mechanical, thermal and durability properties of compressed earth blocks. Constr. Build. Mater. 2022, 349, 128707. [Google Scholar] [CrossRef]
- Barluenga, G.; Hernández-Olivares, F. SBR latex modified mortar rheology and mechanical behaviour. Cem. Concr. Res. 2004, 34, 527–535. [Google Scholar] [CrossRef]
- Akkurt, S.; Ozdemir, S.; Tayfur, G.; Akyol, B. The use of GA–ANNs in the modelling of compressive strength of cement mortar. Cem. Concr. Res. 2003, 33, 973–979. [Google Scholar] [CrossRef]
- Lee, S.T.; Moon, H.Y.; Swamy, R.N. Sulfate attack and role of silica fume in resisting strength loss. Cem. Concr. Compos. 2005, 27, 65–76. [Google Scholar] [CrossRef]
- Güneyisi, E.; Gesoğlu, M. Properties of self-compacting mortars with binary and ternary cementitious blends of fly ash and metakaolin. Mater. Struct. 2008, 41, 1519–1531. [Google Scholar] [CrossRef]
- Türkel, S.; Altuntaş, Y. The effect of limestone powder, fly ash and silica fume on the properties of self-compacting repair mortars. Sadhana 2009, 34, 331–343. [Google Scholar] [CrossRef]
- Islam, M.M.; Islam, M.S.; Rahman, M.A.; Das, A. Strength behavior of mortar using slag as partial replacement of cement. Mist Int. J. Sci. Technol. 2011, 3. [Google Scholar] [CrossRef]
- De Weerdt, K.; Kjellsen, K.O.; Sellevold, E.; Justnes, H. Synergy between fly ash and limestone powder in ternary cements. Cem. Concr. Compos. 2011, 33, 30–38. [Google Scholar] [CrossRef]
- Shih, P.Y.; Lee, P.H.; Nian, K.J.; Lee, T.C. Characterization of a mortar made with cement and slag vitrified from a MSWI ash-mix and CMP sludge. Constr. Build. Mater. 2013, 38, 22–30. [Google Scholar] [CrossRef]
- Sikora, P.; Horszczaruk, E.; Rucinska, T. The effect of nanosilica and titanium dioxide on the mechanical and self-cleaning properties of waste-glass cement mortar. Procedia Eng. 2015, 108, 146–153. [Google Scholar] [CrossRef]
- Mohseni, E.; Miyandehi, B.M.; Yang, J.; Yazdi, M.A. Single and combined effects of nano-SiO2, nano-Al2O3 and nano-TiO2 on the mechanical, rheological and durability properties of self-compacting mortar containing fly ash. Constr. Build. Mater. 2015, 84, 331–340. [Google Scholar] [CrossRef]
- Al-Rifaie, W.N.; Ahmed, W.K. Effect of nanomaterials in cement mortar characteristics. J. Eng. Sci. Technol. 2016, 11, 1321–1332. [Google Scholar]
- Jiang, C.; Zhou, X.; Huang, S.; Chen, D. Influence of polyacrylic ester and silica fume on the mechanical properties of mortar for repair application. Adv. Mech. Eng. 2016, 9, 1687814016683856. [Google Scholar] [CrossRef]
- Haruehansapong, S.; Pulngern, T.; Chucheepsakul, S. Effect of nanosilica particle size on the water permeability, abrasion resistance, drying shrinkage, and repair work properties of cement mortar containing nano-SiO2. Adv. Mater. Sci. Eng. 2017, 2017, 4213690. [Google Scholar] [CrossRef]
- Kunt, K.; Dur, F.; Yildirim, M.; Derun, E.M. Effect of chemical admixtures on borogypsum containing cement mortar. Main Group Chem. 2017, 16, 227–239. [Google Scholar] [CrossRef]
- Kjaernsmo, H.; Kakay, S.; Fossa, K.T.; Gronli, J. The effect of graphene oxide on cement mortar. IOP Conf. Ser. Mater. Sci. Eng. 2018, 362, 012012. [Google Scholar] [CrossRef]
- Lee, H.S.; Balasubramanian, B.; Gopalakrishna, G.V.T.; Kwon, S.J.; Karthick, S.P.; Saraswathy, V. Durability performance of CNT and nanosilica admixed cement mortar. Constr. Build. Mater. 2018, 159, 463–472. [Google Scholar] [CrossRef]
- Rucińska, T. Sustainable cement mortars. E3S Web Conf. 2018, 49, 00090. [Google Scholar] [CrossRef]
- Žižková, N.; Nevřivová, L.; Lédl, M. Effect of humidity on the properties of cement mortars with a crystalline additive. Solid State Phenom. 2018, 276, 53–59. [Google Scholar] [CrossRef]
- Asteris, P.G.; Lourenço, P.B.; Adami, C.A.; Roussis, P.C.; Armaghani, D.J.; Cavaleri, L.; Chalioris, C.E.; Hajihassani, M.; Lemonis, M.E.; Mohammed, A.S.; et al. Revealing the nature of metakaolin-based concrete materials using Artificial Intelligence Techniques. Constr. Build. Mater. 2021, 322, 126500. [Google Scholar] [CrossRef]
- Asteris, P.G.; Lemonis, M.E.; Le, T.-T.; Tsavdaridis, K.D. Evaluation of the ultimate eccentric load of rectangular CFSTs using advanced neural network modeling. Eng. Struct. 2021, 248, 113297. [Google Scholar] [CrossRef]
- Ghafoori, N.; Batilov, I.; Najimi, M. Effects of blaine and tricalcium aluminate on the sulfate resistance of nanosilica-containing mortars. J. Mater. Civ. Eng. 2018, 30, 04017272. [Google Scholar] [CrossRef]
- Çakır, Ö.; Sofyanlı, Ö.Ö. Influence of silica fume on mechanical and physical properties of recycled aggregate concrete. HBRC J. 2015, 11, 157–166. [Google Scholar] [CrossRef]
- Ngo, S.H.; Huynh, T.P.; Le, T.T.T.; Mai, N.H.T. Effect of high loss on ignition-fly ash on properties of concrete fully immersed in sulfate solution. IOP Conf. Ser. Mater. Sci. Eng. 2018, 371, 012007. [Google Scholar] [CrossRef]
- Asteris, P.G.; Lourenço, P.B.; Hajihassani, M.; Adami, C.-E.N.; Lemonis, M.E.; Skentou, A.D.; Marques, R.; Nguyen, H.; Rodrigues, H.; Varum, H. Soft computing based models for the prediction of masonry compressive strength. Eng. Struct. 2021, 248, 113276. [Google Scholar] [CrossRef]
- Mohammed, A.; Burhan, L.; Ghafor, K.; Sarwar, W.; Mahmood, W. Artificial neural network (ANN), M5P-tree, and regression analyses to predict the early age compression strength of concrete modified with DBC-21 and VK-98 polymers. Neural Comput. Appl. 2021, 33, 7851–7873. [Google Scholar] [CrossRef]
- Salih, A.; Rafiq, S.; Sihag, P.; Ghafor, K.; Mahmood, W.; Sarwar, W. Systematic multiscale models to predict the effect of high-volume fly ash on the maximum compression stress of cement-based mortar at various water/cement ratios and curing times. Measurement 2021, 171, 108819. [Google Scholar] [CrossRef]
- Mohammed, A.; Rafiq, S.; Sihag, P.; Mahmood, W.; Ghafor, K.; Sarwar, W. ANN, M5P-tree model, and nonlinear regression approaches to predict the compression strength of cement-based mortar modified by quicklime at various water/cement ratios and curing times. Arab. J. Geosci. 2020, 13, 1–16. [Google Scholar] [CrossRef]
- Mohammed, A.; Rafiq, S.; Mahmood, W.; Al-Darkazalir, H.; Noaman, R.; Qadir, W.; Ghafor, K. Artificial Neural Network and NLR techniques to predict the rheological properties and compression strength of cement past modified with nanoclay. Ain Shams Eng. J. 2021, 12, 1313–1328. [Google Scholar] [CrossRef]
- Sarwar, W.; Ghafor, K.; Mohammed, A. Regression analysis and Vipulanandan model to quantify the effect of polymers on the plastic and hardened properties with the tensile bonding strength of the cement mortar. Results Mater. 2019, 1, 100011. [Google Scholar] [CrossRef]
- Vipulanandan, C.; Mohammed, A.; Samuel, R.G. Fluid loss control in smart bentonite drilling mud modified with nanoclay and quantified with Vipulanandan fluid loss model. In Proceedings of the Offshore Technology Conference, Houston, TX, USA, 30 April–3 May 2018; OTC, 2018; p. D041S056R003. [Google Scholar]
- Qadir, W.; Ghafor, K.; Mohammed, A. Evaluation the effect of lime on the plastic and hardened properties of cement mortar and quantified using Vipulanandan model. Open Eng 2019, 9, 468–480. [Google Scholar] [CrossRef]

















| Variables | References | ||||||||||
|---|---|---|---|---|---|---|---|---|---|---|---|
| [7] | [23] | [24] | [25] | [26] | [27] | [28] | [29] | [30] | [31] | ||
| Water-to-cement ratio, w/c | 0.5 | 0.4 | 0.3–0.65 | 0.5 | 0.5 | 0.56 | 0.5–1.2 | 1 | 0.4 | 0.5 | Ranged between 0.3–1.2 |
| Curing time, t (days) | 7–365 | 1–90 | 3, 7, 28 | 2, 28 | 7, 28 | 7, 28, 90 | 28 | 7, 14, 28 | 7, 28 | 7, 28 | Ranged between 1–365 |
| Cement-to-sand ratio, c/s | 0.333 | 0.333 | 0.33–0.5 | 0.333 | 0.408 | 0.333 | 0.14–0.33 | 0.333 | - | 0.333 | Ranged between 0.14–0.408 |
| Temperature (T °C) | 20, 23 | 20 | 20 | 20 | 20 | 22 | 20 | 20 | -- | 20 | Ranged between 20–23 |
| pH value | 3.5, 7 | 7 | 7.85 | 7 | 7 | 7 | 7 | 7 | - | 7 | Ranged between 3.5–7.85 |
| Silicon dioxide, SiO2 (wt %) | 13.48 | 20.33 | 18.91 | 18.95 | 22 | 20.8 | 30 | 18.91 | 20.5 | - | Varied between 13.48–30 |
| Calcium dioxide, CaO (wt %) | 67.46 | 69.93 | 66.67 | 63.83 | 60.1 | 61.94 | 42 | 63.83 | 62.3 | - | Ranged between 42–69.93 |
| Iron oxide, Fe2O3 (wt %) | 7.28 | 5.56 | 6.5 | 4.5 | 2.1 | 4 | 5.55 | 4.94 | 3.4 | - | Varied between 2.1–7.28 |
| Aluminum oxide, Al2O3 (wt %) | 3.69 | 4.2 | 4.51 | 5.89 | 6.6 | 5.52 | 8.5 | 4.51 | 4 | - | Ranged between 3.69–8.5 |
| Compressive strength, CS (MPa) | 34.47–54.85 | 13.21–24.45 | 8.5–46.4 | 39.1–53 | 18.3–25.6 | 27–40.7 | 3.1–23 | 4–7 | 35.15–37.72 | 30.7–41.6 | Ranged between 3.1–54.85 |
| Flexural strength, FS (MPa) | - | - | - | 6.3–7.8 | - | 4.6–6.87 | - | - | 6.23–6.81 | 3.92 | Ranged between 3.92–7.8 |
| Tensile strength, TS (MPa) | - | - | 1.85–2.51 | - | - | - | 0.41–1.78 | - | - | - | Ranged between 0.41–2.51 |
| Variables | w/c | T (days) | c/s | SiO2 (%) | CaO (%) | Fe2O3 (%) | Al2O3 (%) | CS (MPa) |
|---|---|---|---|---|---|---|---|---|
| Mean | 0.55 | 28.80 | 0.35 | 20.20 | 63.26 | 5.22 | 5.26 | 27.19- |
| Median | 0.50 | 28.00 | 0.33 | 18.91 | 66.67 | 4.51 | 5.55 | 24.84 |
| Mode | 0.50 | 28.00 | 0.33 | 18.91 | 66.67 | 4.51 | 6.50 | 33.01 |
| SD | 0.20 | 48.05 | 0.09 | 5.28 | 11.01 | 1.85 | 1.28 | 13.13 |
| Var | 0.04 | 2308.55 | 0.01 | 27.90 | 121.31 | 3.44 | 1.63 | 172.43 |
| Kurt | 2.81 | 24.38 | 1.98 | −0.23 | −0.04 | −0.70 | 0.28 | −0.38 |
| Skew | 1.82 | 4.44 | 0.34 | 0.72 | −0.96 | 0.69 | −0.44 | 0.44 |
| Min | 0.30 | 1.00 | 0.14 | 13.48 | 42.00 | 3.00 | 1.20 | 3.11 |
| Max | 1.20 | 365.00 | 0.408 | 30.00 | 76.50 | 8.71 | 7.78 | 62.50 |
| No. of data | 278 | 280 | 275 | 261 | 242 | 266 | 266 | 280 |
| Model | Fig. (No) | Eq. (No.) | Training | Testing | Ranking | ||||
|---|---|---|---|---|---|---|---|---|---|
| RMSE (MPa) | MAE (MPa) | R2 | RMSE (MPa) | MAE (MPa) | R2 | ||||
| LR | 4 | 12 | 6.32 | 5.55 | 0.77 | 5.55 | 4.65 | 0.81 | 4 |
| PQ | 5 | 13 | 6.22 | 5.28 | 0.78 | 4.57 | 5.20 | 0.83 | 5 |
| IN | 6 | 14 | 4.57 | 3.72 | 0.90 | 5.08 | 4.18 | 0.85 | 1 |
| M5P-tree | 7 | 15 | 5.85 | 4.73 | 0.80 | 5.46 | 4.42 | 0.82 | 3 |
| ANN | 8 | 16 | 5.07 | 3.91 | 0.85 | 5.52 | 4.15 | 0.82 | 2 |
Disclaimer/Publisher’s Note: The statements, opinions and data contained in all publications are solely those of the individual author(s) and contributor(s) and not of MDPI and/or the editor(s). MDPI and/or the editor(s) disclaim responsibility for any injury to people or property resulting from any ideas, methods, instructions or products referred to in the content. |
© 2024 by the authors. Licensee MDPI, Basel, Switzerland. This article is an open access article distributed under the terms and conditions of the Creative Commons Attribution (CC BY) license (https://creativecommons.org/licenses/by/4.0/).
Share and Cite
Qadir, W.M.-S.; Rafiq Al Zahawi, S.K.; Mohammed, A.S. Multiscale Models to Evaluate the Impact of Chemical Compositions and Test Conditions on the Mechanical Properties of Cement Mortar for Tile Adhesive Applications. Materials 2024, 17, 3807. https://doi.org/10.3390/ma17153807
Qadir WM-S, Rafiq Al Zahawi SK, Mohammed AS. Multiscale Models to Evaluate the Impact of Chemical Compositions and Test Conditions on the Mechanical Properties of Cement Mortar for Tile Adhesive Applications. Materials. 2024; 17(15):3807. https://doi.org/10.3390/ma17153807
Chicago/Turabian StyleQadir, Warzer Mohammed-Sarwar, Serwan Khurshid Rafiq Al Zahawi, and Ahmed Salih Mohammed. 2024. "Multiscale Models to Evaluate the Impact of Chemical Compositions and Test Conditions on the Mechanical Properties of Cement Mortar for Tile Adhesive Applications" Materials 17, no. 15: 3807. https://doi.org/10.3390/ma17153807
APA StyleQadir, W. M.-S., Rafiq Al Zahawi, S. K., & Mohammed, A. S. (2024). Multiscale Models to Evaluate the Impact of Chemical Compositions and Test Conditions on the Mechanical Properties of Cement Mortar for Tile Adhesive Applications. Materials, 17(15), 3807. https://doi.org/10.3390/ma17153807

