Method of Fuzzy Analysis of Qualitative-Environmental Threat in Improving Products and Processes (Fuzzy QE-FMEA)
Abstract
1. Introduction
2. Justification and Conditions for the Originality of the Method
2.1. Motivation and Concept of Fuzzy QE-FMEA Method
2.2. Assumptions of Fuzzy QE-FMEA Method
- the threat priority value (RQE) is calculated in a fuzzy decision-making environment and is a quotient of the ratings assigned to the indicators, i.e.,: P—probability of a defect, W—possibility of detecting a defect, Z—effect (significance) of the defect (so-called quality), E—impact on the natural environment, where Z and E are combined and created qualitative environmental indicator (QE) and are evaluated simultaneously in the pairwise comparison matrix [2,30,39,40];
- when determining the number Z (significance of the defect), only the effect of the defect should be considered;
- determining the number P (the probability of a defect) may refer to the defect but also to the cause of the defect, it is necessary to consistently comply with the adopted rule;
- determining the number W (the possibility of detecting a defect) refers to the cause of the defect;
- criteria for assessing indicators P (probability of a defect), W (possibility of detecting defects), and QE (qualitative-environmental indicator) result from the subject of the analysis and are selected individually by a team of experts, considering, for example, the frequency of incompatibilities, their effects, and causes;
3. Description of Fuzzy QE-FMEA Method
- stage 1: extension of the characteristics of the selection of ratings for the P, W, Q indicators with triangular fuzzy numbers and the development of new characteristics of the selection of ratings for the environmental impact indicator,
- stage 2: development of a selection matrix for the qualitative-environmental indicator (QE) according to the rules of triangular fuzzy numbers,
- stage 3: determining the method to estimate the value of the threat priority, also considering the qualitative-environmental indicator (RQE).
3.1. Extending the Characteristics of the Selection of Assessments for Indicators in the Fuzzy QE-FMEA Method
3.2. Development of a Matrix to Select Qualitative-Environmental Indicator (QE)
3.2.1. Calculation of Summary Values of Quality and Environmental Impact Assessments
3.2.2. Calculation of the Quotient Value of the Sum of the Assessments of Quality Indicators and Environmental Impact
3.2.3. Determine Assessments of Qualitative-Environmental Indicators Based on Fuzzy Decision Environment
3.2.4. Selection Matrix of the Qualitative-Environmental Indicator (QE)
3.3. Determine Threat Priority Value (RQE)
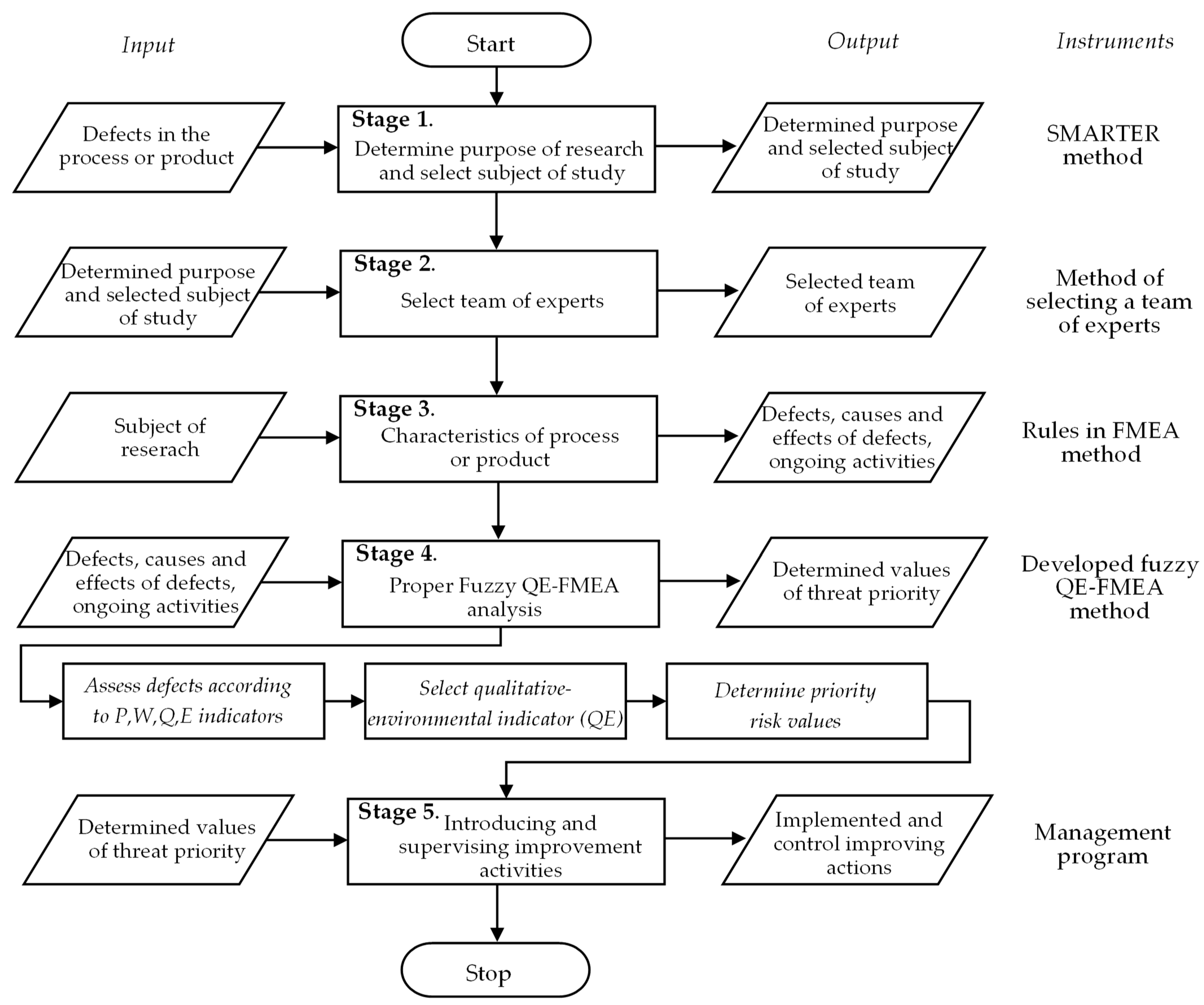
4. Fuzzy QE-FMEA Procedure
4.1. Determine Purpose of Research and Select Subject of Study
4.2. Select Team of Experts
4.3. Characteristics of Process or Product
4.4. Proper Fuzzy QE-FMEA analysis
4.5. Introducing and Supervising Improvement Activities
5. Results
5.1. Determine Purpose of Research and Select Subject of Study
5.2. Select Team of Experts
5.3. Characteristics of Process or Product
5.4. Proper Fuzzy QE-FMEA Analysis
5.5. Introducing and Supervising Improvement Activities
6. Discussion
7. Conclusions
- possibilities of determining the threats (defects) in products or processes considering simultaneously their effects and impact on the natural environment;
- reduction in uncertainty in the choice of the qualitative-environmental index (QE) by the matrix of choice for assessments for these indicators in triangular fuzzy numbers;
- improving products or processes according to the rules of continuous improvement and sustainable development;
- supporting actions of enterprises aimed at improving the quality of products and processes while simultaneously caring for the natural environment;
- predicting growth of customer satisfaction and reduction in negative impact on the natural environment.
Author Contributions
Funding
Institutional Review Board Statement
Informed Consent Statement
Data Availability Statement
Conflicts of Interest
References
- Ostasz, G.; Siwiec, D.; Pacana, A. Universal Model to Predict Expected Direction of Products Quality Improvement. Energies 2022, 15, 1751. [Google Scholar] [CrossRef]
- Wolniak, R. Problems of Use of FMEA Method in Industrial Enterprise. Prod. Eng. Arch. 2019, 23, 12–17. [Google Scholar] [CrossRef]
- Siwiec, D.; Pacana, A. A New Model Supporting Stability Quality of Materials and Industrial Products. Materials 2022, 15, 4440. [Google Scholar] [CrossRef] [PubMed]
- Siwiec, D.; Pacana, A. A Pro-Environmental Method of Sample Size Determination to Predict the Quality Level of Products Considering Current Customers’ Expectations. Sustainability 2021, 13, 5542. [Google Scholar] [CrossRef]
- Bofylatos, S. Upcycling Systems Design, Developing a Methodology through Design. Sustainability 2022, 14, 600. [Google Scholar] [CrossRef]
- Boral, S.; Howard, I.; Chaturvedi, S.K.; McKee, K.; Naikan, V.N.A. A Novel Hybrid Multi-Criteria Group Decision Making Approach for Failure Mode and Effect Analysis: An Essential Requirement for Sustainable Manufacturing. Sustain. Prod. Consum. 2020, 21, 14–32. [Google Scholar] [CrossRef]
- Siwiec, D.; Pacana, A. Model of Choice Photovoltaic Panels Considering Customers’ Expectations. Energies 2021, 14, 5977. [Google Scholar] [CrossRef]
- Borgianni, Y.; Maccioni, L.; Dignös, A.; Basso, D. A Framework to Evaluate Areas of Interest for Sustainable Products and Designs. Sustainability 2022, 14, 7931. [Google Scholar] [CrossRef]
- Ingaldi, M.; Ulewicz, R. How to Make E-Commerce More Successful by Use of Kano’s Model to Assess Customer Satisfaction in Terms of Sustainable Development. Sustainability 2019, 11, 4830. [Google Scholar] [CrossRef]
- Jonšta, P.; Jonšta, Z.; Brožová, S.; Ingaldi, M.; Pietraszek, J.; Klimecka-Tatar, D. The Effect of Rare Earth Metals Alloying on the Internal Quality of Industrially Produced Heavy Steel Forgings. Materials 2021, 14, 5160. [Google Scholar] [CrossRef]
- Zarte, M.; Pechmann, A.; Nunes, I.L. Problems, Needs, and Challenges of a Sustainability-Based Production Planning. Sustainability 2022, 14, 4092. [Google Scholar] [CrossRef]
- Siwiec, D.; Pacana, A. Model Supporting Development Decisions by Considering Qualitative–Environmental Aspects. Sustainability 2021, 13, 9067. [Google Scholar] [CrossRef]
- Kokangül, A.; Polat, U.; Dağsuyu, C. A New Approach for Environmental Risk Assessment. Hum. Ecol. Risk Assess. Int. J. 2018, 24, 90–104. [Google Scholar] [CrossRef]
- Korzynski, M.; Pacana, A. Centreless Burnishing and Influence of Its Parameters on Machining Effects. J. Mater. Process Technol. 2010, 210, 1217–1223. [Google Scholar] [CrossRef]
- Pacana, A.; Radon-Cholewa, A.; Pacana, J.; Woźny, A. The study of stickiness of packaging film by Shainin method. Przem. Chem. 2015, 94, 1334–1336. [Google Scholar]
- Ebrahimipour, V.; Rezaie, K.; Shokravi, S. Enhanced FMEA by Multi-Agent Engineering FIPA Based System to Analyze Failures. In Proceedings of the 2010 Proceedings—Annual Reliability and Maintainability Symposium (RAMS), San Jose, CA, USA, 25–28 January 2010; pp. 1–6. [Google Scholar]
- Gawlik, J.; Krajewska-Śpiewak, J.; Zębala, W. Identification of the Minimal Thickness of Cutting Layer Based on the Acoustic Emission Signal. Key Eng. Mater. 2016, 686, 39–44. [Google Scholar] [CrossRef]
- Senthil Kannan, N.; Parameshwaran, R.; Saravanakumar, P.T.; Kumar, P.M.; Rinawa, M.L. Performance and Quality Improvement in a Foundry Industry Using Fuzzy MCDM and Lean Methods. Arab. J. Sci. Eng. 2022, 47, 15379–15390. [Google Scholar] [CrossRef]
- Brand, F.A.; Dalmolin, C.; Travassos Junior, X.L.; Pachekoski, W.M. Avaliação da Metodologia Fmea Como Ferramenta Para Reduzir Impactos Ambientais No Processo Manutenção Industrial. Rev. Eletrônica Gestão Educ. Tecnol. Ambient. 2013, 10, 2081–2090. [Google Scholar] [CrossRef]
- Aires, C.F.; Pimenta, H.C.D. Avaliação dos Aspectos e Impactos Ambientais de um Laboratório de Análises Físico-Químicas Pelo Método Fmea. Holos 2019, 8, 1–20. [Google Scholar] [CrossRef]
- Carpignano, A.; Francabandiera, S.; Vella, R.; Zucchetti, M. Environmental Impact Analysis for the Main Accidental Sequences of Ignitor. Fusion Technol. 1996, 30, 1490–1494. [Google Scholar] [CrossRef]
- Makajic-Nikolic, D.; Petrovic, N.; Belic, A.; Rokvic, M.; Radakovic, J.A.; Tubic, V. The Fault Tree Analysis of Infectious Medical Waste Management. J. Clean Prod. 2016, 113, 365–373. [Google Scholar] [CrossRef]
- Korzynski, M.; Dzierwa, A.; Pacana, A.; Cwanek, J. Fatigue strength of chromium coated elements and possibility of its improvement with ball peening. Surf. Coat. Technol. 2019, 204, 615–620. [Google Scholar] [CrossRef]
- Kropatschek, S.; Steuer, T.; Kiesling, E.; Meixner, K.; Ayatollahi, I.; Sommer, P.; Biffl, S. Analysis of Quality Issues in Production with Multi-View Coordination Assets. IFAC-Pap. 2022, 55, 2938–2943. [Google Scholar] [CrossRef]
- Mashhadi Keshtiban, P.; Onari, M.A.; Shokri, K.; Jahangoshai Rezaee, M. Enhancing Risk Assessment of Manufacturing Production Process Integrating Failure Modes and Sequential Fuzzy Cognitive Map. Qual. Eng. 2022, 34, 191–204. [Google Scholar] [CrossRef]
- Uslu Divanoğlu, S.; Taş, Ü. Application of 8D Methodology: An Approach to Reduce Failures in Automotive Industry. Eng. Fail Anal. 2022, 134, 106019. [Google Scholar] [CrossRef]
- AIAG & VDA FMEA Manual Design FMEA, Process FMEA, Complementary FMEA for System Monitoring and Response (in Polish: Analiza Rodzaju i Skutków Błędu. Podręcznik AIAG & VDA FMEA, FMEA Konstrukcji, FMEA Procesu, Uzupełniające FMEA Do Monitorowania i Odpowiedzi Systemu); 2019, Volume 1. Available online: https://docplayer.pl/201852422-Podrecznik-aiag-vda-fmea-wydanie-1-errata-do-polskiego-tlumaczenia.html (accessed on 1 February 2023).
- Waqar, M.; Ullah, K.; Pamucar, D.; Jovanov, G.; Vranješ, Ð. An Approach for the Analysis of Energy Resource Selection Based on Attributes by Using Dombi T-Norm Based Aggregation Operators. Energies 2022, 15, 3939. [Google Scholar] [CrossRef]
- Siwiec, D.; Pacana, A. Method of Improve the Level of Product Quality. Prod. Eng. Arch. 2021, 27, 1–7. [Google Scholar] [CrossRef]
- Wan, N.; Li, L.; Ye, C.; Wang, B. Risk Assessment in Intelligent Manufacturing Process: A Case Study of an Optical Cable Automatic Arranging Robot. IEEE Access 2019, 7, 105892–105901. [Google Scholar] [CrossRef]
- Hassan, A.; Siadat, A.; Dantan, J.-Y.; Martin, P. Conceptual Process Planning—An Improvement Approach Using QFD, FMEA, and ABC Methods. Robot Comput. Integr. Manuf. 2010, 26, 392–401. [Google Scholar] [CrossRef]
- Saaty, T.L. Decision-Making with the AHP: Why Is the Principal Eigenvector Necessary. Eur. J. Oper. Res. 2003, 145, 85–91. [Google Scholar] [CrossRef]
- Saaty, T.L.; Tran, L.T. On the Invalidity of Fuzzifying Numerical Judgments in the Analytic Hierarchy Process. Math. Comput. Model 2007, 46, 962–975. [Google Scholar] [CrossRef]
- Lewandowska, A.; Branowski, B.; Joachimiak-Lechman, K.; Kurczewski, P.; Selech, J.; Zablocki, M. Sustainable Design: A Case of Environmental and Cost Life Cycle Assessment of a Kitchen Designed for Seniors and Disabled People. Sustainability 2017, 9, 1329. [Google Scholar] [CrossRef]
- Tsai, H.-C.; Lee, A.-S.; Lee, H.-N.; Chen, C.-N.; Liu, Y.-C. An Application of the Fuzzy Delphi Method and Fuzzy AHP on the Discussion of Training Indicators for the Regional Competition, Taiwan National Skills Competition, in the Trade of Joinery. Sustainability 2020, 12, 4290. [Google Scholar] [CrossRef]
- Chang, D.-Y. Applications of the Extent Analysis Method on Fuzzy AHP. Eur. J. Oper. Res. 1996, 95, 649–655. [Google Scholar] [CrossRef]
- Pacana, A.; Siwiec, D. Universal Model to Support the Quality Improvement of Industrial Products. Materials 2021, 14, 7872. [Google Scholar] [CrossRef] [PubMed]
- Pacana, A.; Siwiec, D.; Bednárová, L. Method of Choice: A Fluorescent Penetrant Taking into Account Sustainability Criteria. Sustainability 2020, 12, 5854. [Google Scholar] [CrossRef]
- Da Silva, F.C.; Shibao, F.Y.; Librantz, A.F.H.; de Oliveira Neto, G.C.; Nagaki, L. Failure Mode and Effect Analysis and Analytic Hierarchical Process Applied for Reduction of Environmental Risk in Supplier Selection to Thermoplastic Industry. J. Environ. Account. Manag. 2020, 10, 73–89. [Google Scholar] [CrossRef]
- Savino, M.M.; Macchi, M.; Mazza, A. Investigating the Impact of Social Sustainability within Maintenance Operations. J. Qual. Maint. Eng. 2015, 21, 310–331. [Google Scholar] [CrossRef]
- Wu, W.-W.; Lee, Y.-T. Developing Global Managers’ Competencies Using the Fuzzy DEMATEL Method. Expert Syst. Appl. 2007, 32, 499–507. [Google Scholar] [CrossRef]
- Pacana, A.; Czerwinska, K.; Bednarova, L. Comprehensive improvement of the surface quality of the diesel engine piston. Metalurgija 2019, 58, 329–332. [Google Scholar]
- Pacana, A.; Bednarova, L.; Pacana, J.; Liberko, I.; Woźny, A.; Dusan, M. Effect of selected factors of the production process of stretch film for its resistance to puncture. Przem. Chem. 2014, 93, 2263–2264. [Google Scholar]
- Gazda, A.; Pacana, A.; Dušan, M. Study on Improving the Quality of Stretch Film by Taguchi Method. Przem. Chem. 2013, 92, 980–982. [Google Scholar]
- Terribile de Mattos, L.A.; Filho, T.M.; Meldonian, N.L. Methodological Proposal for Identification and Evaluation of Environmental Aspects and Impacts of IPEN Nuclear Facilities: A Case Study Applied to the Nuclear Fuel Center. In Proceedings of the 2013 3rd International Conference on Advancements in Nuclear Instrumentation, Measurement Methods and their Applications (ANIMMA), Marseille, France, 23–27 June 2013; pp. 1–5. [Google Scholar]
- Lawor, B.; Hornyak, M. Smart Goals: How the Application of Smart Goals Can Contribute to Achievement of Student Learning Outcomes. Dev. Bus. Simul. Exp. Learn. 2012, 39, 259–267. [Google Scholar]
- Putman, V.L.; Paulus, P.B. Brainstorming, Brainstorming Rules and Decision Making. J. Creat. Behav. 2009, 43, 29–40. [Google Scholar] [CrossRef]
- Hoła, A.; Sawicki, M.; Szóstak, M. Methodology of Classifying the Causes of Occupational Accidents Involving Construction Scaffolding Using Pareto-Lorenz Analysis. Appl. Sci. 2018, 8, 48. [Google Scholar] [CrossRef]
- ’Raman, R.; ’Basavaraj, Y. Quality Improvement of Capacitors Through Fishbone and Pareto Techniques. Int. J. Recent Technol. Eng. 2019, 8, 2248–2252. [Google Scholar]
- Pacana, A.; Gazda, A.; Dušan, M.; Štefko, R. Study on Improving the Quality of Stretch Film by Shainin Method. Przem. Chem. 2014, 93, 243–245. [Google Scholar]
- Pacana, J.; Markowska, O. The analysis of the kinematic accuracy of the actual harmonic drive on a test bench. Adv. Manuf. Sci. Technol. 2016, 40, 47–54. [Google Scholar]
- Pacana, J.; Witkowski, W.; Mucha, J. FEM Analysis of Stress Distribution in the Hermetic Harmonic Drive Flexspline. Strength Mater. 2017, 49, 388–398. [Google Scholar] [CrossRef]
- Oturakci, M.; Dagsuyu, C. Integrated Environmental Risk Assessment Approach for Transportation Modes. Hum. Ecol. Risk Assess. Int. J. 2020, 26, 384–393. [Google Scholar] [CrossRef]
- Piaskowski, M.; Stasiuk, A. Application of Eco-Balance in Area of Logistics: A Case Study. In Information Technologies in Environmental Engineering; Springer: Berlin/Heidelberg, Germany, 2011; pp. 639–655. [Google Scholar]
- Neramballi, A.; Sakao, T.; Willskytt, S.; Tillman, A.-M. A Design Navigator to Guide the Transition towards Environmentally Benign Product/Service Systems Based on LCA Results. J. Clean Prod. 2020, 277, 124074. [Google Scholar] [CrossRef]
- Pacana, J.; Siwiec, D.; Pacana, A. New Construction Solutions of Gear Using in Space Vehicle Control Systems. Appl. Sci. 2022, 12, 12285. [Google Scholar] [CrossRef]
- Wolniak, R. Downtime in the Automotive Industry Production Process—Cause Analysis. Qual. Innov. Prosper. 2019, 23, 101. [Google Scholar] [CrossRef]
- Malindziak, D.; Pacana, A.; Pacaiova, H. An effective model for the quality of logistics and improvement of environmental protection in a cement plant. Przem. Chem. 2017, 96, 1958–11962. [Google Scholar] [CrossRef]



| Probability Occurring | The Frequency of the Defect | P | Fuzzy P | ||
|---|---|---|---|---|---|
| Tringular | Inverse | ||||
| Unbelievable | the occurrence of the defect is unlikely | Less than 1/1,000,000 | 1 | 1; 1; 1 | 1; 1; 1 |
| Very rarely | there are few defects | 1/20,000 | 2 | 1; 2; 3 | 1/3; 1/2; 1 |
| Rarely | there are relatively few defects | 1/4000 | 3 | 2; 3; 4 | 1/4; 1/3; 1/2 |
| On average | the defect occurs sporadically from time to time | 1/1000 | 4 | 3; 4; 5 | 1/5; 1/4; 1/3 |
| 1/400 | 5 | 4; 5; 6 | 1/6; 1/5; 1/4 | ||
| 1/80 | 6 | 5; 6; 7 | 1/7; 1/6; 1/5 | ||
| Often | the defect repeats itself cyclically | 1/40 | 7 | 6; 7; 8 | 1/8; 1/7; 1/6 |
| 1/20 | 8 | 7; 8; 9 | 1/9; 1/8; 1/7 | ||
| Very often | the disadvantage is almost unavoidable | 1/8 | 9 | 8; 9; 10 | 1/8; 1/9; 1/10 |
| 1/2 | 10 | 10; 10; 10 | 1/10; 1/10; 1/10 | ||
| Defect Detection | W | Fuzzy W | ||
|---|---|---|---|---|
| Tringular | Inverse | |||
| Very low | very low probability of not detecting a defect before leaving the production process; overall automatic control; security | 1–2 | 1; 1; 1 | 1; 1; 1 |
| 1; 2; 3 | 1/3; 1/2; 1 | |||
| Low | low probability of not detecting the defect before the end of the operation; visibility of the defect, where only some can be unidentified | 3–4 | 2; 3; 4 | 1/4; 1/3; 1/2 |
| 3; 4; 5 | 1/5; 1/4; 1/3 | |||
| Average | average probability of not detecting the defect before the end of the operation; problematic manual control | 5–6 | 4; 5; 6 | 1/6; 1/5; 1/4 |
| 5; 6; 7 | 1/7; 1/6; 1/5 | |||
| Medium | the average probability of not detecting a defect before the end of the operation | 7–8 | 6; 7; 8 | 1/8; 1/7; 1/6 |
| 7; 8; 9 | 1/9; 1/8; 1/7 | |||
| High | high probability of failure to detect a defect; subjective assessment in control | 9 | 8; 9; 10 | 1/8; 1/9; 1/10 |
| Very high | very high probability of not detecting a defect; lack of product control; lack of visibility of the defect | 10 | 10; 10; 10 | 1/10; 1/10; 1/10 |
| Effect (Significance) of the Defect (Quality) | Q | Fuzzy Q | ||
|---|---|---|---|---|
| Tringular | Inverse | |||
| Very small | minimal effect; lack of visibility for the client | 1–2 | 1; 1; 1 | 1; 1; 1 |
| 1; 2; 3 | 1/3; 1/2; 1 | |||
| Small | insignificant effect; slight difficulties in functioning process; noticeable deterioration of quality | 3–4 | 2; 3; 4 | 1/4; 1/3; 1/2 |
| 3; 4; 5 | 1/5; 1/4; 1/3 | |||
| Average | limited dissatisfaction and minor disruptions result; | 5–6 | ||
| the process does not meet the client’s expectations | 4; 5; 6 | 1/6; 1/5; 1/4 | ||
| or is a source of nuisance; | 5; 6; 7 | 1/7; 1/6; 1/5 | ||
| noticeable deficiencies in process quality | ||||
| Large | the result is customer dissatisfaction; | 7–8 | 6; 7; 8 | 1/8; 1/7; 1/6 |
| process repair costs are unknown | 7; 8; 9 | 1/9; 1/8; 1/7 | ||
| Very big | the effect is very large; threatens the safety of use and violates the law | 9–10 | 8; 9; 10 | 1/8; 1/9; 1/10 |
| 10; 10; 10 | 1/10; 1/10; 1/10 | |||
| Impact on the Natural Environment | Q | Fuzzy Q | ||
|---|---|---|---|---|
| Tringular | Inverse | |||
| Negligible | the impact is practically negligible; | 1 | 1; 1; 1 | 1; 1; 1 |
| imperceptible negative impact | ||||
| Not important | the impact is likely to be small and non-hazardous | 2–3 | 1; 2; 3 | 1/3; 1/2; 1 |
| 2; 3; 4 | 1/4; 1/3; 1/2 | |||
| Important | the impact may be noticeable and cause limited harm or be a source of nuisance | 4–6 | 3; 4; 5 | 1/5; 1/4; 1/3 |
| 4; 5; 6 | 1/6; 1/5; 1/4 | |||
| 5; 6; 7 | 1/7; 1/6; 1/5 | |||
| Very important | the impact is noticeable and harmful in large quantities; | 7–8 | 6; 7; 8 | 1/8; 1/7; 1/6 |
| it reacts to some extent with the environment and affects human health | 7; 8; 9 | 1/9; 1/8; 1/7 | ||
| Critical | the impact is destructive and causes significant harm; | 9–10 | 8; 9; 10 | 1/8; 1/9; 1/10 |
| reacts significantly with the environment; threatens human life and health; violates the law | ||||
| Impact on the Natural Environment (Ej) | |||||||||||
|---|---|---|---|---|---|---|---|---|---|---|---|
| 1 | 2 | 3 | 4 | 5 | 6 | 7 | 8 | 9 | 10 | ||
| Quality (Qi) | 1 | 2 | 3 | 4 | 5 | 6 | 7 | 8 | 9 | 10 | 11 |
| 2 | 3 | 4 | 5 | 6 | 7 | 8 | 9 | 10 | 11 | 12 | |
| 3 | 4 | 5 | 6 | 7 | 8 | 9 | 10 | 11 | 12 | 13 | |
| 4 | 5 | 6 | 7 | 8 | 9 | 10 | 11 | 12 | 13 | 14 | |
| 5 | 6 | 7 | 8 | 9 | 10 | 11 | 12 | 13 | 14 | 15 | |
| 6 | 7 | 8 | 9 | 10 | 11 | 12 | 13 | 14 | 15 | 16 | |
| 7 | 8 | 9 | 10 | 11 | 12 | 13 | 14 | 15 | 16 | 17 | |
| 8 | 9 | 10 | 11 | 12 | 13 | 14 | 15 | 16 | 17 | 18 | |
| 9 | 10 | 11 | 12 | 13 | 14 | 15 | 16 | 17 | 18 | 19 | |
| 10 | 11 | 12 | 13 | 14 | 15 | 16 | 17 | 18 | 19 | 20 | |
| Impact on the Natural Environment (Ej) | |||||||||||
|---|---|---|---|---|---|---|---|---|---|---|---|
| 1 | 2 | 3 | 4 | 5 | 6 | 7 | 8 | 9 | 10 | ||
| Quality (Qi) | 1 | 1.0 | 1.5 | 2.0 | 2.5 | 3.0 | 3.5 | 4.0 | 4.5 | 5.0 | 5.5 |
| 2 | 1.5 | 2.0 | 2.5 | 3.0 | 3.5 | 4.0 | 4.5 | 5.0 | 5.5 | 6.0 | |
| 3 | 2.0 | 2.5 | 3.0 | 3.5 | 4.0 | 4.5 | 5.0 | 5.5 | 6.0 | 6.5 | |
| 4 | 2.5 | 3.0 | 3.5 | 4.0 | 4.5 | 5.0 | 5.5 | 6.0 | 6.5 | 7.0 | |
| 5 | 3.0 | 3.5 | 4.0 | 4.5 | 5.0 | 5.5 | 6.0 | 6.5 | 7.0 | 7.5 | |
| 6 | 3.5 | 4.0 | 4.5 | 5.0 | 5.5 | 6.0 | 6.5 | 7.0 | 7.5 | 8.0 | |
| 7 | 4.0 | 4.5 | 5.0 | 5.5 | 6.0 | 6.5 | 7.0 | 7.5 | 8.0 | 8.5 | |
| 8 | 4.5 | 5.0 | 5.5 | 6.0 | 6.5 | 7.0 | 7.5 | 8.0 | 8.5 | 9.0 | |
| 9 | 5.0 | 5.5 | 6.0 | 6.5 | 7.0 | 7.5 | 8.0 | 8.5 | 9.0 | 9.5 | |
| 10 | 5.5 | 6.0 | 6.5 | 7.0 | 7.5 | 8.0 | 8.5 | 9.0 | 9.5 | 10.0 | |
| Impact on the Natural Environment (Ej) | |||||||||||
|---|---|---|---|---|---|---|---|---|---|---|---|
| 1 | 2 | 3 | 4 | 5 | 6 | 7 | 8 | 9 | 10 | ||
| Quality (Qi) | 1 | 1; 1; 1 | 1; 2; 3 | 1; 2; 3 | 2; 3; 4 | 2; 3; 4 | 3; 4; 5 | 3; 4; 5 | 4; 5; 6 | 4; 5; 6 | 5; 6; 7 |
| 2 | 1; 2; 3 | 1; 2; 3 | 2; 3; 4 | 2; 3; 4 | 3; 4; 5 | 3; 4; 5 | 4; 5; 6 | 4; 5; 6 | 5; 6; 7 | 5; 6; 7 | |
| 3 | 1; 2; 3 | 2; 3; 4 | 2; 3; 4 | 3; 4; 5 | 3; 4; 5 | 4; 5; 6 | 4; 5; 6 | 5; 6; 7 | 5; 6; 7 | 6; 7; 8 | |
| 4 | 2; 3; 4 | 2; 3; 4 | 3; 4; 5 | 3; 4; 5 | 4; 5; 6 | 4; 5; 6 | 5; 6; 7 | 5; 6; 7 | 6; 7; 8 | 6; 7; 8 | |
| 5 | 2; 3; 4 | 3; 4; 5 | 3; 4; 5 | 4; 5; 6 | 4; 5; 6 | 5; 6; 7 | 5; 6; 7 | 6; 7; 8 | 6; 7; 8 | 7; 8; 9 | |
| 6 | 3; 4; 5 | 3; 4; 5 | 4; 5; 6 | 4; 5; 6 | 5; 6; 7 | 5; 6; 7 | 6; 7; 8 | 6; 7; 8 | 7; 8; 9 | 7; 8; 9 | |
| 7 | 3; 4; 5 | 4; 5; 6 | 4; 5; 6 | 5; 6; 7 | 5; 6; 7 | 6; 7; 8 | 6; 7; 8 | 7; 8; 9 | 7; 8; 9 | 8; 9; 10 | |
| 8 | 4; 5; 6 | 4; 5; 6 | 5; 6; 7 | 5; 6; 7 | 6; 7; 8 | 6; 7; 8 | 7; 8; 9 | 7; 8; 9 | 8; 9; 10 | 8; 9; 10 | |
| 9 | 4; 5; 6 | 5; 6; 7 | 5; 6; 7 | 6; 7; 8 | 6; 7; 8 | 7; 8; 9 | 7; 8; 9 | 8; 9; 10 | 8; 9; 10 | 10; 10; 10 | |
| 10 | 5; 6; 7 | 5; 6; 7 | 6; 7; 8 | 6; 7; 8 | 7; 8; 9 | 7; 8; 9 | 8; 9; 10 | 8; 9; 10 | 10; 10; 10 | 10; 10; 10 | |
| Impact on the Natural Environment (Ej) | |||||||||||
|---|---|---|---|---|---|---|---|---|---|---|---|
| 1 | 2 | 3 | 4 | 5 | 6 | 7 | 8 | 9 | 10 | ||
| Quality (Qi) | 1 | 1 | 2 | 2 | 3 | 3 | 4 | 4 | 5 | 5 | 6 |
| 2 | 2 | 2 | 3 | 3 | 4 | 4 | 5 | 5 | 6 | 6 | |
| 3 | 2 | 3 | 3 | 4 | 4 | 5 | 5 | 6 | 6 | 7 | |
| 4 | 3 | 3 | 4 | 4 | 5 | 5 | 6 | 6 | 7 | 7 | |
| 5 | 3 | 4 | 4 | 5 | 5 | 6 | 6 | 7 | 7 | 8 | |
| 6 | 4 | 4 | 5 | 5 | 6 | 6 | 7 | 7 | 8 | 8 | |
| 7 | 4 | 5 | 5 | 6 | 6 | 7 | 7 | 8 | 8 | 9 | |
| 8 | 5 | 5 | 6 | 6 | 7 | 7 | 8 | 8 | 9 | 9 | |
| 9 | 5 | 6 | 6 | 7 | 7 | 8 | 8 | 9 | 9 | 10 | |
| 10 | 6 | 6 | 7 | 7 | 8 | 8 | 9 | 9 | 10 | 10 | |
| Risk Level | Range of Values |
|---|---|
| Low | |
| Medium | |
| High | |
| Very high |
| Analyzed Function | Potential Incompatibility | Effects of the Defect | Causes of the Defect |
|---|---|---|---|
| Stretchability of the film | Too little stretch | Poor cargo securing | Low-quality raw material |
| Incorrect setting of the technological line | |||
| High foil consumption | Low-quality raw material | ||
| Incorrect setting of the technological line | |||
| Film complaints | Low-quality raw material | ||
| Incorrect setting of the technological line | |||
| Puncture resistance | Foil that pierces too easily | Unstable load | Low-quality raw material |
| A large number of holes and damage in the cargo | Low-quality raw material | ||
| High foil consumption | Too much regranulate used | ||
| Film complaints | Low-quality raw material | ||
| Film complaints | Incorrect setting of the technological line | ||
| Viscosity | Unstable load | Unstable load | Poor quality of the glue used |
| Load stabilization (retention force) | Load instability | Unstable load | Incorrect program settings on the technological line |
| Poor quality of the raw material | |||
| Film complaints | Poor quality of the raw material | ||
| Foil appearance | Discoloration | No foil transparency | Wrong production line settings |
| Welded edges of the foil | Difficulty unwinding | Wrong production line settings | |
| Film complaints | Poor quality of the raw material | ||
| A large number of holes | The tearing protection of the goods | Wrong production line settings | |
| Film complaints | Poor quality of the raw material | ||
| Too much regranulate used |
| Analysed Function | Potential Incompatibility | Effects of the Defect | Causes of the Defect | P | W | Q | E | QE | RQE |
|---|---|---|---|---|---|---|---|---|---|
| Stretchability of the film | Too little stretch | Poor cargo securing | Low-quality raw material | 6 | 5 | 4 | 4 | 4 | 120 |
| Incorrect setting of the technological line | 6 | 6 | 5 | 4 | 5 | 180 | |||
| High foil consumption | Low-quality raw material | 5 | 6 | 4 | 4 | 4 | 120 | ||
| Incorrect setting of the technological line | 5 | 9 | 5 | 6 | 6 | 270 | |||
| Film complaints | Low-quality raw material | 6 | 5 | 4 | 4 | 4 | 120 | ||
| Incorrect setting of the technological line | 6 | 6 | 5 | 6 | 6 | 216 | |||
| Puncture resistance | Foil that pierces too easily | Unstable load | Low-quality raw material | 6 | 5 | 4 | 3 | 4 | 120 |
| A large number of holes and damage in the cargo | Low-quality raw material | 6 | 5 | 4 | 6 | 5 | 150 | ||
| High foil consumption | Too much regranulate used | 6 | 7 | 7 | 9 | 8 | 336 | ||
| Film complaints | Low-quality raw material | 5 | 8 | 6 | 5 | 6 | 240 | ||
| Incorrect setting of the technological line | 6 | 9 | 5 | 6 | 6 | 270 | |||
| Viscosity | Unstable load | Unstable load | Poor quality of the glue used | 6 | 5 | 4 | 7 | 6 | 180 |
| Load stabilization (retention force) | Load instability | Unstable load | Poor quality of the raw material | 7 | 5 | 2 | 4 | 3 | 105 |
| Incorrect program settings on the technological line | 7 | 7 | 6 | 7 | 7 | 343 | |||
| Poor quality of the raw material | 6 | 7 | 5 | 6 | 6 | 252 | |||
| Foil appearance | Film complaints | Poor quality of the raw material | 7 | 4 | 2 | 4 | 3 | 84 | |
| Discoloration Welded edges of the foil | No foil transparency | Wrong production line settings | 8 | 4 | 3 | 8 | 6 | 192 | |
| Difficulty unwinding | Wrong production line settings | 7 | 5 | 5 | 5 | 5 | 175 | ||
| A large number of holes | Film complaints | Poor quality of the raw material | 7 | 4 | 7 | 5 | 6 | 168 | |
| The tearing protection of the goods | Wrong production line settings | 7 | 8 | 6 | 6 | 6 | 336 | ||
| Film complaints | Poor quality of the raw material | 7 | 8 | 7 | 9 | 8 | 448 |
| Analysed Function | Potential Incompatibility | Effects of the Defect | Causes of the Defect | RQE | Threat Level | Improving Actions |
|---|---|---|---|---|---|---|
| Foil appearance | Discoloration | No foil transparency | Wrong production line settings | 84 | High | - |
| Load stabilization (retention force) | Load instability | Unstable load | Incorrect program settings on the technological line | 105 | High | - |
| Stretchability of the film | Too little stretch | Poor cargo securing | Low-quality raw material | 120 | High | - |
| High foil consumption | Low-quality raw material | 120 | High | - | ||
| Film complaints | Low-quality raw material | 120 | High | - | ||
| Puncture resistance | Foil that pierces too easily | Unstable load | Low-quality raw material | 120 | High | - |
| A large number of holes and damage in the cargo | Low-quality raw material | 150 | High | Ongoing monitoring of raw material quality, examination of each batch of foil | ||
| Foil appearance | A large number of holes | The tearing protection of the goods | Wrong production line settings | 168 | High | Ongoing process monitoring |
| Welded edges of the foil | Film complaints | Poor quality of the raw material | 175 | High | Ongoing monitoring of batches of products and raw materials | |
| Stretchability of the film | Too little stretch | Poor cargo securing | Incorrect setting of the technological line | 180 | High | Ongoing foil testing |
| Viscosity | Unstable load | Unstable load | Poor quality of the glue used | 180 | High | Ongoing monitoring of the production process, laboratory tests |
| Foil appearance | Welded edges of the foil | Difficulty unwinding | Wrong production line settings | 192 | High | Ongoing process monitoring |
| Stretchability of the film | Too little stretch | Film complaints | Incorrect setting of the technological line | 216 | Very high | Ongoing foil testing |
| Puncture resistance | Foil that pierces too easily | Film complaints | Low-quality raw material | 240 | Very high | Ongoing monitoring of raw material quality |
| Load stabilization (retention force) | Load instability | Film complaints | Poor quality of the raw material | 252 | Very high | Ongoing monitoring of batches of products and raw materials |
| Puncture resistance | Foil that pierces too easily | Film complaints | Incorrect setting of the technological line | 270 | Very high | Ongoing foil testing |
| Stretchability of the film | Too little stretch | High foil consumption | Incorrect setting of the technological line | 270 | Very high | Ongoing foil testing |
| Puncture resistance | Foil that pierces too easily | High foil consumption | Too much regranulate used | 336 | Very high | Ongoing monitoring of raw material quality, examination of each batch of foil |
| Foil appearance | A large number of holes | Film complaints | Poor quality of the raw material | 336 | Very high | Ongoing monitoring of batches of products and raw materials |
| Load stabilization (retention force) | Load instability | Film complaints | Poor quality of the raw material | 343 | Very high | Ongoing monitoring of batches of products and raw materials |
| Foil appearance | A large number of holes | Film complaints | Too much regranulate used | 448 | Very high | Ongoing monitoring of raw material quality, examination of each batch of foil |
| Analysed Function | Potential Incompatibility | Effects of the Defect | Causes of the Defect | P | W | Q | RPN | QE | RQE |
|---|---|---|---|---|---|---|---|---|---|
| Stretchability of the film | Too little stretch | Poor cargo securing | Low-quality raw material | 6 | 5 | 4 | 120 | 4 | 120 |
| Incorrect setting of the technological line | 6 | 6 | 5 | 180 | 5 | 180 | |||
| High foil consumption | Low-quality raw material | 5 | 6 | 4 | 120 | 4 | 120 | ||
| Incorrect setting of the technological line | 5 | 9 | 5 | 225 | 6 | 270 | |||
| Film complaints | Low-quality raw material | 6 | 5 | 4 | 120 | 4 | 120 | ||
| Incorrect setting of the technological line | 6 | 6 | 5 | 180 | 6 | 216 | |||
| Puncture resistance | Foil that pierces too easily | Unstable load | Low-quality raw material | 6 | 5 | 4 | 120 | 4 | 120 |
| A large number of holes and damage in the cargo | Low-quality raw material | 6 | 5 | 4 | 120 | 5 | 150 | ||
| High foil consumption | Too much regranulate used | 6 | 7 | 7 | 294 | 8 | 336 | ||
| Film complaints | Low-quality raw material | 5 | 8 | 6 | 240 | 6 | 240 | ||
| Incorrect setting of the technological line | 6 | 9 | 5 | 270 | 6 | 270 | |||
| Viscosity | Unstable load | Unstable load | Poor quality of the glue used | 6 | 5 | 4 | 120 | 6 | 180 |
| Load stabilization (retention force) | Load instability | Unstable load | Incorrect program settings on the technological line | 7 | 5 | 2 | 70 | 3 | 105 |
| Incorrect program settings on the technological line | 7 | 7 | 6 | 294 | 7 | 343 | |||
| Poor quality of the raw material | 6 | 7 | 5 | 210 | 6 | 252 | |||
| Foil appearance | Discoloration Welded edges of the foil | Film complaints | Poor quality of the raw material | 7 | 4 | 2 | 56 | 3 | 84 |
| No foil transparency | Wrong production line settings | 8 | 4 | 3 | 96 | 6 | 192 | ||
| Difficulty unwinding | Wrong production line settings | 7 | 5 | 5 | 175 | 5 | 175 | ||
| A large number of holes | Film complaints | Poor quality of the raw material | 7 | 4 | 7 | 196 | 6 | 168 | |
| The tearing protection of the goods | Wrong production line settings | 7 | 8 | 6 | 336 | 6 | 336 | ||
| Film complaints | Poor quality of the raw material | 7 | 8 | 7 | 392 | 8 | 448 |
Disclaimer/Publisher’s Note: The statements, opinions and data contained in all publications are solely those of the individual author(s) and contributor(s) and not of MDPI and/or the editor(s). MDPI and/or the editor(s) disclaim responsibility for any injury to people or property resulting from any ideas, methods, instructions or products referred to in the content. |
© 2023 by the authors. Licensee MDPI, Basel, Switzerland. This article is an open access article distributed under the terms and conditions of the Creative Commons Attribution (CC BY) license (https://creativecommons.org/licenses/by/4.0/).
Share and Cite
Pacana, A.; Siwiec, D. Method of Fuzzy Analysis of Qualitative-Environmental Threat in Improving Products and Processes (Fuzzy QE-FMEA). Materials 2023, 16, 1651. https://doi.org/10.3390/ma16041651
Pacana A, Siwiec D. Method of Fuzzy Analysis of Qualitative-Environmental Threat in Improving Products and Processes (Fuzzy QE-FMEA). Materials. 2023; 16(4):1651. https://doi.org/10.3390/ma16041651
Chicago/Turabian StylePacana, Andrzej, and Dominika Siwiec. 2023. "Method of Fuzzy Analysis of Qualitative-Environmental Threat in Improving Products and Processes (Fuzzy QE-FMEA)" Materials 16, no. 4: 1651. https://doi.org/10.3390/ma16041651
APA StylePacana, A., & Siwiec, D. (2023). Method of Fuzzy Analysis of Qualitative-Environmental Threat in Improving Products and Processes (Fuzzy QE-FMEA). Materials, 16(4), 1651. https://doi.org/10.3390/ma16041651

