Co-Pyrolysis of Unsaturated C4 and Saturated C6+ Hydrocarbons—An Experimental Study to Evaluate Steam-Cracking Performance
Abstract
:1. Introduction
2. Materials and Methods
2.1. Preparation of Model Mixtures
2.2. Experimental Conditions and Method of Evaluation
3. Results
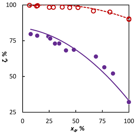
3.1. Overview of Pyrolysis and Co-Pyrolysis Experimental Results
3.2. Regression Model Data Processing
4. Discussion
5. Conclusions
Supplementary Materials
Author Contributions
Funding
Institutional Review Board Statement
Informed Consent Statement
Data Availability Statement
Conflicts of Interest
References
- You, H. C4 Utilization in China. Energy Sources Part A—Recovery Util. Environ. Eff. 2014, 36, 890–897. [Google Scholar] [CrossRef]
- Meng, X.H.; Xu, C.M.; Gao, J.S. Secondary cracking of C4 hydrocarbons from heavy oil catalytic pyrolysis. Can. J. Chem. Eng. 2006, 84, 322–327. [Google Scholar]
- Berezina, Z.N.; Korzun, N.V.; Sizova, O.A. Improvement of the pyrolysis selectivity by recycling of industrial butene-butadiene and allene-methylacetylene fractions. Russ. J. Appl. Chem. 1996, 69, 300–302. [Google Scholar]
- Chen, C.; Zhao, R.; Ying, Y.Y.; Liu, D. Kinetic Analysis on Pyrolysis Characteristics of Butene Isomer Fuels with CO2 Additions. J. Therm. Sci. 2022, 31, 1604–1621. [Google Scholar] [CrossRef]
- Zhang, Y.J.; Cai, J.H.; Zhao, L.; Yang, J.Z.; Jin, H.F.; Cheng, Z.J.; Li, Y.Y.; Zhang, L.D.; Qi, F. An experimental and kinetic modeling study of three butene isomers pyrolysis at low pressure. Combust. Flame 2012, 159, 905–917. [Google Scholar] [CrossRef]
- Nagaraja, S.S.; Kukkadapu, G.; Panigrahy, S.; Liang, J.H.; Lu, H.T.; Pitz, W.J.; Curran, H.J. A pyrolysis study of allylic hydrocarbon fuels. Int. J. Chem. Kinet. 2020, 52, 964–978. [Google Scholar] [CrossRef]
- Pinkowski, N.H.; Cassady, S.J.; Davidson, D.F.; Hanson, R.K. Multi-wavelength speciation of high-temperature 1-butene pyrolysis. Fuel 2019, 244, 269–281. [Google Scholar] [CrossRef]
- Wang, K.; Villano, S.M.; Dean, A.M. Experimental and kinetic modeling study of butene isomer pyrolysis: Part I. 1-and 2-Butene. Combust. Flame. 2016, 173, 347–369. [Google Scholar] [CrossRef]
- Gal, T.; Lakatos, B.G. Re-pyrolysis of recycled hydrocarbon gas-mixtures: A simulation study. Chem. Eng. Process 2008, 47, 603–612. [Google Scholar] [CrossRef]
- Gal, T.; Lakatos, B.G. Thermal cracking of recycled hydrocarbon gas-mixtures for re-pyrolysis: Operational analysis of some industrial furnaces. Appl. Therm. Eng. 2007, 28, 218–225. [Google Scholar] [CrossRef]
- Petru, J.; Zamostny, P.; Kolena, J. Study of hydrogenation and co-pyrolysis on steam cracking yields of LPG mixture. In Proceedings of the 1st International Conference on Chemical Technology, Mikulov, Czech Republic, 8–10 April 2013; pp. 23–29. [Google Scholar]
- Niaei, A.; Salari, D.; Towfighi, J.; Nabavi, R. Investigation the cocracking of C4-cut raffinate and naphtha in industrial cracker- application of the artificial neural network (ANN) & mathematical modeling. In Proceedings of the 15th IASTED International Conference on Applied Simulation and Modelling, Rhodes, Greece, 26–28 June 2006; pp. 440–444. [Google Scholar]
- Bridges, R.S.; Coughenour, G.E.; Durney, R.J. Recycle butenes to cracking. Hydrocarb. Process Int. Ed. 1986, 65, 71–74. [Google Scholar]
- Karaba, A.; Patera, J.; Ruskayova, P.D.; Carmona, H.d.P.; Zamostny, P. Experimental Evaluation of Hydrotreated Vegetable Oils as Novel Feedstocks for Steam-Cracking Process. Process 2021, 9, 1504. [Google Scholar] [CrossRef]
- Shevel’kova, L.; Gusel’nikov, L.; Bach, G.; Tsimmermann, G. Pyrolysis of hydrocarbons: Inhibition-initiation. Usp. Khim. 1992, 61, 792–814. [Google Scholar]
- Shevel’kova, L.V.; Vedeneeva, L.M.; Gusel’nikov, L.E.; Bach, G.; Zychlinski, W.; Zimmermann, G. On the mechanism of inhibition-initiation during pyrolysis of hydrocarbon mixtures. J. Anal. Appl. Pyrolysis 1990, 17, 201–215. [Google Scholar] [CrossRef]
- Li, J.W.; Li, T.; Ma, H.F.; Sun, Q.W.; Li, C.Z.; Ying, W.Y.; Fang, D.Y. Kinetics of coupling cracking of butene and pentene on modified HZSM-5 catalyst. Chem. Eng. J. 2018, 346, 397–405. [Google Scholar] [CrossRef]
- Belohlav, Z.; Zamostny, P.; Herink, T. The kinetic model of thermal cracking for olefins production. Chem. Eng. Process 2003, 42, 461–473. [Google Scholar] [CrossRef]
- Ranzi, E.; Faravelli, T.; Gaffuri, P.; Garavaglia, E.; Goldaniga, A. Primary Pyrolysis and Oxidation Reactions of Linear and Branched Alkanes. Ind. Eng. Chem. Res. 1997, 36, 3336–3344. [Google Scholar] [CrossRef]
- Savage, P.E. Mechanisms and kinetics models for hydrocarbon pyrolysis. J. Anal. Appl. Pyrolysis 2000, 54, 109–126. [Google Scholar]
- Towfighi, J.; Niaei, A.; Karimzadeh, R.; Saedi, G. Systematics and modelling representations of LPG thermal cracking for olefin production. Korean J. Chem. Eng. 2006, 23, 8–16. [Google Scholar] [CrossRef]
- Karaba, A.; Dvorakova, V.; Patera, J.; Zamostny, P. Improving the steam-cracking efficiency of naphtha feedstocks by mixed/separate processing. J. Anal. Appl. Pyrolysis 2020, 146, 104786. [Google Scholar] [CrossRef]
- Zamostny, P.; Belohlav, Z.; Starkbaumova, L. A multipurpose micro-pulse reactor for studying gas-phase reactions. Chem. Biochem. Eng. Q. 2007, 21, 105–113. [Google Scholar]
- Zámostný, P.; Bělohlav, Z.; Starkbaumová, L.; Patera, J. Experimental study of hydrocarbon structure effects on the composition of its pyrolysis products. J. Anal. Appl. Pyrolysis 2010, 87, 207–216. [Google Scholar] [CrossRef]
- Karaba, A.; Zamostny, P.; Lederer, J.; Belohlav, Z. Generalized model of hydrocarbons pyrolysis using automated reactions network generation. Ind. Eng. Chem. Res. 2013, 52, 15407–15416. [Google Scholar] [CrossRef]
- Zamostny, P.; Karaba, A.; Olahova, N.; Petru, J.; Patera, J.; Hajekova, E.; Bajus, M.; Belohlav, Z. Generalized model of n-heptane pyrolysis and steam cracking kinetics based on automated reaction network generation. J. Anal. Appl. Pyrolysis 2014, 109, 159–167. [Google Scholar] [CrossRef]
- Belohlav, Z.; Herink, T.; Lederer, J.; Marek, J.; Rachova, N.; Svoboda, P.; Zamostny, P.; Vojtova, D. Evaluation of pyrolysis feedstock by pyrolysis gas chromatography. Pet. Chem. 2005, 45, 118–125. [Google Scholar]
- Belohlav, Z.; Pavlik, D.; Herink, T.; Svoboda, P.; Zamostny, P.; Marek, J. Use of pyrolysis gas chromatography for evaluation of thermal cracking of naphtha. Chem. Listy 2002, 96, 325–329. [Google Scholar]
- Hall, W.E. Cleaning and validation of cleaning for coated pharmaceutical products. Drug Manuf. Technol. Ser. 1999, 3, 269–298. [Google Scholar]
- Zamostny, P.; Belohlav, Z. A software for regression analysis of kinetic data. Comput. Chem. 1999, 23, 479–485. [Google Scholar] [CrossRef]




| C4 Hydrocarbon | Co-Pyrolysis Partner | ||
|---|---|---|---|
| Name | ID | Name | ID |
| butane | nC4 | hexane | nC6 |
| 2-methylpropane | iC4 | cyclohexane | cC6 |
| but-1-ene | 1 = C4 | 3-methylpentane | 3MP |
| (Z)-but-2-ene | 2 = C4 | heptane | nC7 |
| 2-methylpropene | i = C4 | ||
| Feedstock | nC6 | nC6 | cC6 | cC6 | 3-MP | 3-MP | nC7 | nC7 |
|---|---|---|---|---|---|---|---|---|
| Flow Rate, mL/min | 25 | 50 | 25 | 50 | 25 | 50 | 25 | 50 |
| Hydrogen | 1.1 | 1.0 | 1.1 | 0.8 | 0.5 | 0.7 | 0.9 | 1.2 |
| Methane | 12.4 | 10.5 | 2.5 | 1.7 | 17.4 | 14.1 | 12.0 | 9.1 |
| Ethane | 2.4 | 2.3 | 0.5 | 0.4 | 4.1 | 4.8 | 2.3 | 2.3 |
| Ethylene | 57.4 | 50.1 | 29.3 | 23.2 | 39.0 | 35.4 | 61.3 | 56.3 |
| Propane | 0.4 | 0.5 | tr. 1 | tr. | 0.4 | 0.5 | 0.4 | 0.4 |
| Propylene | 13.8 | 15.8 | 4.6 | 4.0 | 17.5 | 18.5 | 12.7 | 14.1 |
| Acethylene | 0.8 | 0.6 | 1.1 | 0.7 | 1.0 | 1.1 | 0.7 | 0.7 |
| Isobutane | tr. | 0.2 | 0.1 | 0.2 | tr. | tr. | 0.2 | 0.3 |
| Propadiene | 0.3 | tr. | 0.1 | 0.1 | 0.7 | 0.8 | tr. | tr. |
| n-Butane | tr. | tr. | tr. | tr. | tr. | tr. | tr. | tr. |
| (E)-2-Butene | 0.2 | 0.2 | 0.1 | 0.1 | 0.8 | 1.3 | 0.2 | 0.2 |
| 1-Butene | 1.5 | 3.5 | 0.3 | 0.5 | 1.9 | 3.2 | 1.1 | 3.0 |
| Isobutene | 0.1 | 0.1 | tr. | tr. | 1.9 | 2.1 | 0.1 | 0.1 |
| (Z)-2-Butene | 0.2 | 0.2 | 0.1 | 0.1 | 0.7 | 1.1 | 0.1 | 0.2 |
| Propyne | 0.4 | 0.2 | 0.3 | 0.2 | 0.8 | 0.9 | 0.3 | 0.3 |
| Butadiene | 4.2 | 4.4 | 22.9 | 20.5 | 7.1 | 7.0 | 3.9 | 4.2 |
| Feedstock | 2.7 | 8.5 | 27.7 | 40.7 | 1.0 | 3.9 | 1.5 | 5.6 |
| Cyklopentadiene | 0.4 | 0.3 | 1.5 | tr. | 1.2 | 1.3 | 0.3 | 0.3 |
| Other NA 2 C5–C6 | 0.6 | 0.9 | 2.1 | 3.6 | 1.1 | 1.7 | 0.4 | 0.7 |
| Benzene | 1.1 | 0.5 | 4.1 | 2.4 | 1.9 | 0.8 | 1.1 | 0.7 |
| Toluene | 0.1 | 0.1 | 0.5 | 0.3 | 0.4 | 0.3 | 0.1 | 0.1 |
| Ethylbenzene | tr. | tr. | tr. | tr. | tr. | tr. | tr. | tr. |
| m- +p-Xylene | tr. | tr. | tr. | tr. | tr. | tr. | tr. | tr. |
| Styrene+o-Xylene | tr. | tr. | 0.1 | tr. | tr. | tr. | tr. | tr. |
| Naftalene | tr. | tr. | tr. | tr. | tr. | tr. | tr. | tr. |
| Other C7–C12 | tr. | tr. | 0.7 | 0.5 | 0.3 | 0.2 | 0.3 | 0.3 |
| C12+ | 0.1 | 0.1 | 0.2 | 0.2 | 0.1 | 0.1 | 0.1 | 0.1 |
| 1-Butene, % | 5.0 | 10.0 | 19.2 | 22.7 | 29.3 | 74.4 | 85.3 | 100 |
|---|---|---|---|---|---|---|---|---|
| Hydrogen | 0.7 | 0.7 | 0.6 | 0.5 | 0.5 | tr. | Tr. | Tr. |
| Methane | 13.1 | 12.9 | 13.2 | 13.1 | 12.5 | 13.8 | 13.6 | 13.2 |
| Ethane | 2.6 | 2.6 | 2.3 | 2.3 | 2.2 | 2.3 | 2.1 | 2.3 |
| Ethylene | 57.1 | 56.4 | 51.3 | 51.0 | 48.9 | 34.8 | 31.5 | 26.5 |
| Propane | 0.3 | 0.3 | 0.3 | 0.3 | 0.3 | 0.2 | 0.1 | 0.1 |
| Propylene | 13.8 | 14.0 | 15.3 | 15.4 | 16.0 | 17.9 | 18.4 | 20.3 |
| Acethylene | 1.1 | 1.1 | 0.8 | 0.9 | 1.0 | 1.3 | 1.5 | 1.3 |
| Isobutane | tr. | Tr. | Tr. | Tr. | Tr. | Tr. | Tr. | Tr. |
| Propadiene | 0.3 | 0.3 | 0.3 | 0.3 | 0.4 | 0.6 | 0.6 | 0.7 |
| n-Butane | tr. | Tr. | Tr. | Tr. | Tr. | 0.1 | 0.1 | 0.1 |
| €-2-Butene | 0.2 | 0.2 | 0.2 | 0.3 | 0.3 | 0.5 | 0.5 | 0.7 |
| 1-Butene | 1.5 | 1.5 | 1.7 | 1.8 | 2.1 | 2.1 | 2.1 | 3.4 |
| Isobutene | 0.1 | 0.1 | 0.2 | 0.2 | 0.1 | 0.5 | 0.4 | 0.3 |
| (Z)-2-Butene | 0.2 | 0.2 | 0.2 | 0.2 | 0.3 | 0.4 | 0.5 | 0.6 |
| Propyne | 0.4 | 0.5 | 0.4 | 0.4 | 0.5 | 0.9 | 1.0 | 1.1 |
| Butadiene | 4.5 | 4.8 | 6.2 | 6.5 | 7.2 | 12.4 | 13.6 | 15.3 |
| Hexane | 2.0 | 2.1 | 2.3 | 2.2 | 2.6 | 0.8 | 0.5 | tr. |
| Cyclopentadiene | 0.3 | 0.3 | 0.6 | 0.6 | 0.8 | 1.3 | 1.6 | 1.5 |
| Other NA C5–C6 | 0.6 | 0.6 | 0.8 | 0.9 | 1.1 | 1.7 | 1.9 | 3.1 |
| Benzene | 1.1 | 1.2 | 2.1 | 2.0 | 2.3 | 5.2 | 6.5 | 6.8 |
| Toluene | 0.1 | 0.1 | 0.4 | 0.4 | 0.4 | 1.0 | 1.2 | 1.2 |
| Ethylbenzene | tr. | tr. | tr. | tr. | tr. | 0.1 | 0.1 | tr. |
| m- +p-Xylene | tr. | tr. | tr. | tr. | tr. | 0.1 | 0.1 | tr. |
| Styrene+o-Xylene | tr. | tr. | tr. | tr. | tr. | 0.5 | 0.5 | tr. |
| Naphthalene | tr. | tr. | tr. | tr. | tr. | 0.1 | 0.1 | tr. |
| Other C7–C12 | tr. | tr. | 0.6 | 0.5 | 0.4 | 1.1 | 0.9 | 1.5 |
| C12+ | tr. | tr. | 0.1 | 0.1 | 0.2 | 0.4 | 0.4 | 0.3 |
| Parameter | Hydrocarbon | Value | Confidence Interval 95% |
|---|---|---|---|
| aj | nC6 | 1 | - |
| cC6 | 0,468,368 | ⟨0,468,367; 0,468,369⟩ | |
| i = C4 | 0,237,720 | ⟨0,237,719; 0,237,720⟩ | |
| 1 = C4 | 0,403,451 | ⟨0,403,446; 0,403,452⟩ | |
| 2 = C4 | 0,365,343 | ⟨0,365,341; 0,365,344⟩ | |
| nC4 | 0,836,189 | ⟨0,836,187; 0,836,196⟩ | |
| iC4 | 0,679,227 | ⟨0,679,223; 0,679,228⟩ | |
| WH | i = C4 | 1,660,758 | ⟨1,660,755; 1,660,758⟩ |
| 1 = C4 | 8,423,175 | ⟨8,423,154; 8,423,189⟩ | |
| 2 = C4 | 6,278,456 | ⟨6,278,435; 6,278,507⟩ | |
| nC4 | 2,577,345 | ⟨2,577,331; 2,577,352⟩ | |
| iC4 | 2,786,564 | ⟨2,786,560; 2,786,572⟩ |
Disclaimer/Publisher’s Note: The statements, opinions and data contained in all publications are solely those of the individual author(s) and contributor(s) and not of MDPI and/or the editor(s). MDPI and/or the editor(s) disclaim responsibility for any injury to people or property resulting from any ideas, methods, instructions or products referred to in the content. |
© 2023 by the authors. Licensee MDPI, Basel, Switzerland. This article is an open access article distributed under the terms and conditions of the Creative Commons Attribution (CC BY) license (https://creativecommons.org/licenses/by/4.0/).
Share and Cite
Petrů, J.; Herink, T.; Patera, J.; Zámostný, P. Co-Pyrolysis of Unsaturated C4 and Saturated C6+ Hydrocarbons—An Experimental Study to Evaluate Steam-Cracking Performance. Materials 2023, 16, 1418. https://doi.org/10.3390/ma16041418
Petrů J, Herink T, Patera J, Zámostný P. Co-Pyrolysis of Unsaturated C4 and Saturated C6+ Hydrocarbons—An Experimental Study to Evaluate Steam-Cracking Performance. Materials. 2023; 16(4):1418. https://doi.org/10.3390/ma16041418
Chicago/Turabian StylePetrů, Jiří, Tomáš Herink, Jan Patera, and Petr Zámostný. 2023. "Co-Pyrolysis of Unsaturated C4 and Saturated C6+ Hydrocarbons—An Experimental Study to Evaluate Steam-Cracking Performance" Materials 16, no. 4: 1418. https://doi.org/10.3390/ma16041418
APA StylePetrů, J., Herink, T., Patera, J., & Zámostný, P. (2023). Co-Pyrolysis of Unsaturated C4 and Saturated C6+ Hydrocarbons—An Experimental Study to Evaluate Steam-Cracking Performance. Materials, 16(4), 1418. https://doi.org/10.3390/ma16041418

