An Equivalent Structural Stress-Based Frequency-Domain Fatigue Assessment Approach for Welded Structures under Random Loading
Abstract
:1. Introduction
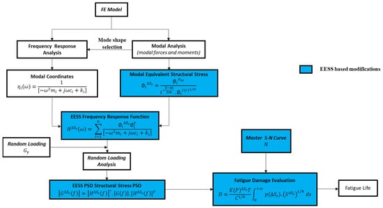
2. Frequency-Domain Fatigue Damage and Life Evaluation Method
2.1. Equilibrium Equivalent Structural Stresses at Welded Joints
2.2. Establishment of the Weld’s Dynamic Equivalent Stress and Fatigue Damage
2.2.1. Structural Systems Dynamics
2.2.2. Modal Equivalent Structural Stress
2.2.3. PSD of Equivalent Structural Stress
2.2.4. Fatigue Damage and Life Estimation
- Evaluation of the modal EESS along the weld joints paths of the structure using Equation (23), considering the modal line element forces and moments
- Evaluation of the EESS (FRF) at the exact weld locations as the modal EESS using Equation (29) considering the modal coordinates frequency response analysis of the structure and the calculated modal EESS from step (i)
- Calculating the EESS Power Spectral Density (PSD) based on the solution from step (2) and the input load PSD
- Estimating the fatigue damage due to EESS PSD at the weld joints using Equation (31) and also considering the master S–N curve parameters

3. Numerical Demonstration and Validation
3.1. Finite Element Model
3.1.1. Calculating the Dynamic Stress Response
3.1.2. Estimating the Fatigue Damage and Life
3.2. Results and Discussions
3.2.1. Modal Response of the Structure
3.2.2. Frequency Response of the Structure
3.2.3. EESS PSD Response and PDF of the Structure
3.2.4. Estimated Accumulated Fatigue Damage and Life of the Structure
4. Experimental Validation and Comparison with Existing Methods
5. Conclusions
Author Contributions
Funding
Institutional Review Board Statement
Informed Consent Statement
Data Availability Statement
Conflicts of Interest
References
- Ghosh, U.K. Defects in welded joints. In Design of Welded Steel Structures: Principles and Practice, 3rd ed.; CRC Press: Boca Raton, FL, USA, 2010; pp. 23–33. [Google Scholar]
- Barsoum, Z. Guidelines for Fatigue and Static Analysis of Welded and Un-Welded Steel Structures; KTH Royal Institute of Technology: Stockholm, Sweden, 2020. [Google Scholar]
- Bathias, C.; Pineau, A. Fatigue under variable welded amplitude loadings. In Fatigue of Materials and Structures: Fundamentals; ISTE: London, UK, 2010; pp. 457–498. [Google Scholar]
- Chattopadhyay, A.; Glinka, G.; El-Zein, M.; Qianand, J.; Formas, R. Stress analysis and fatigue of welded structures. In Welding in the World; Springer: Berlin/Heidelberg, Germany, 2011; Volume 55. [Google Scholar]
- Bishop, N.; Sheratt, F. Finite Element Based Calculations; RLD: Farnham, UK, 2000. [Google Scholar]
- Braccesi, C.; Cianetti, F.; Lori, G.; Pioli, D. Random multiaxial fatigue: A comparative analysis among selected frequency and time domain fatigue evaluation methods. Int. J. Fatigue 2015, 74, 107–118. [Google Scholar] [CrossRef]
- Guo, F.; Wu, S.; Liu, J.; Wu, X.; Zhang, W. Random multiaxial fatigue: An innovatsive stepwise time-domain fatigue methodology to integrate damage tolerance into system dynamics. Veh. Syst. Dyn. 2023, 61, 550–572. [Google Scholar] [CrossRef]
- Rother, K.; Rudolph, J. Fatigue assessment of welded structures: Practical aspects for stress analysis and fatigue assessment. Fatigue Fract. Eng. Mat. Struct. 2011, 34, 177–204. [Google Scholar] [CrossRef]
- Doerk, O.; Fricke, C.; Weissenborn, C. Comparison of different calculation methods for structural stresses at welded joints. Int. J. Fatigue 2003, 25, 359–369. [Google Scholar] [CrossRef]
- Osage, D.; Dong, P.; Spring, D. Fatigue assessment of welded joints in API 579-1/ASME FFS-1 2016-existing methods and new developments. In Proceedings of the 7th International Conference on Fatigue Design, Senlis, France, 29–30 November 2018. [Google Scholar]
- Ronchei, C. A frequency-domain approach for damage detection in welded structures. Fatigue Fract. Eng. Mat. Struct. 2021, 44, 1134–1148. [Google Scholar] [CrossRef]
- Benascuitti, D.; Tovo, R. Random multiaxial fatigue: Frequency-based analysis of random fatigue loads: Models, hypotheses, reality. Mat. Sci. Eng. Tech. 2018, 49, 345–367. [Google Scholar]
- Bartsch, H.; Feldmann, M.; Citarelli, S. Generalization of the effective notch stress concept for the fatigue assessment of arbitrary steel structures. J. Constr. Steel Res. 2023, 201, 107715. [Google Scholar] [CrossRef]
- Dong, P.; Hong, J.K.; Prager, M. Fatigue of piping and vessel welds: ASME’S FSRF rules revisited. In Proceedings of the 23rd International Conference on Offshore Mechanics and Arctic Engineering, London, UK, 15–17 May 2002. [Google Scholar]
- Dong, P.; Hong, J.K. The master S-N curve approach to fatigue evaluation of offshore and marine structures. In Proceedings of the 2002 ASME Pressure Vessels and Piping Conference, Vienna, Austria, 7 July 2002. [Google Scholar]
- Dong, P. A structural stress definition and numerical implementation for fatigue analysis of welded joints. Int. J. Fatigue 2001, 23, 856–876. [Google Scholar] [CrossRef]
- Hong, J.K.; Osage, D.; Dong, P. Master S-N Curve Method for Fatigue Evaluation of Welded Components; Welding Research Council: New York, NY, USA, 2002; p. 474. [Google Scholar]
- Kyuba, H.; Dong, P. Equilibrium-equivalent structural stress approach to fatigue analysis of a rectangular hollow section joint. Int. J. Fatigue 2005, 27, 85–94. [Google Scholar] [CrossRef]
- Su, H.Y.; Ye, X.W.; Ding, Y. ESS-based probabilistic fatigue life assessment of steel bridges: Methodology, numerical simulation and application. Eng. Struct. 2022, 253, 113802. [Google Scholar] [CrossRef]
- Chen, Z.; Yu, P.; Qian, H.; Wang, P. Fatigue properties evaluation of fillet weld joints in full-scale steel marine structures. Ocean Eng. 2023, 270, 113651. [Google Scholar] [CrossRef]
- Alencar, G.; Hong, J.K.; De-Jesus, A.; da Silva, J.G.S.; Calcada, R. The Master S-N curve approach for fatigue assessment of welded bridge structural details. Int. J. Fatigue 2021, 152, 106432. [Google Scholar] [CrossRef]
- Li, J.; Zhang, Y.; Bao, J.; Zhu, L.; Bu, Y. An equivalent structural stress-based fatigue evaluation framework for rib-to-deck welded joints in orthotropic steel deck. Eng. Struct. 2019, 196, 109304. [Google Scholar] [CrossRef]
- Hong, J.K.; Cox, A. Application of Weld Fatigue Evaluation Procedure for Considering Multiaxial Stress States Using the Battelle Structural Stress Method; SAE Technical Paper 01-0338; SAE International: Warrendale, PA, USA, 2017. [Google Scholar]
- Zhu, Y. Fatigue failure modes of rib-to-deck joints under the multiaxial stress states caused by various wheel loading characteristics. Fatigue Fract. Eng. Mat. Struct. 2023, 46, 111–124. [Google Scholar] [CrossRef]
- Kang, H.T.; Dong, P.; Hong, J.K. Fatigue analysis of spot welds using a mesh-insensitive structural stress approach. Int. J. Fatigue 2007, 29, 1546–1553. [Google Scholar] [CrossRef]
- Zhang, L.; Dong, P.; Mei, J.; Wang, Y. A coarse-mesh hybrid structural stress method for fatigue evaluation of Spot-Welded structures. Int. J. Fatigue 2022, 164, 107109. [Google Scholar] [CrossRef]
- Hong, J.K.; Forte, T. Development of Fatigue Evaluation Procedure for Weld-Bonded Joints Using the Battelle Structural Stress Method; SAE Technical Paper 01-0477; SAE International: Warrendale, PA, USA, 2012. [Google Scholar]
- Bao, K.; Zhang, Q.; Liu, Y.; Dai, J. Fatigue life of the welding seam of a tracked vehicle body structure evaluated using the structural stress method. Eng. Failure. Anal. 2021, 164, 105102. [Google Scholar] [CrossRef]
- Wei, Z.; Dong, P.; Hong, J.K. A path-dependent cycle counting method for variable-amplitude multiaxial loading. Int. J. Fatigue 2010, 32, 720–734. [Google Scholar]
- Luo, Z.; Vantadori, S.; Carpinteri, A.; Chen, H.; Ronchei, C. Vibration fatigue analysis of circumferentially notched specimens under coupled multiaxial random vibration environments. Fatigue Fract. Eng. Mat. Struct. 2021, 44, 2412–2828. [Google Scholar] [CrossRef]
- Yam, L.H.; Leung, T.P.; Li, D.B.; Xue, K.Z. Theoretical and experimental study of modal strain analysis. J. Sound Vib. 1996, 191, 251–260. [Google Scholar] [CrossRef]
- Wang, Z.C.; Geng, D.; Liu, H.T.; Ren, W.X. Strain modes based dynamic displacement estimation of beam structures with strain sensors. Smart Mat. Struct. 2014, 23, 125045. [Google Scholar] [CrossRef]
- Zhou, Y.; Fei, Q.; Wu, S. Utilization of modal stress approach in random-vibration fatigue evaluation. J. Aerosp. Eng. 2017, 231, 2603–2615. [Google Scholar] [CrossRef]
- Alencar, G.; De-Jesus, A.; da Silva, J.G.S.; Calcada, R. A finite element post-processor for fatigue assessment of welded structures based on the Master S-N curve method. Int. J. Fatigue 2021, 153, 106482. [Google Scholar] [CrossRef]
- Zhao, X.L.; Parket, J.A. Fatigue Design Procedure for Welded Hollow Section Joints; International Institute of Welding Collection; Woodhead Publishing: Sawston, UK, 2018; pp. 1804–1899. [Google Scholar]
- Hobbacher, A. Recommendations for Fatigue Design of Welded Joints and Components; International Institute of Welding Collection; Springer: Berlin/Heidelberg, Germany, 2008; XIII-1539-96/XV-845-96. [Google Scholar]
- Mrsnik, M.; Slavic, J.; Boltezar, M. Vibration fatigue using modal decomposition. Mech. Syst. Signal Proc. 2018, 98, 548–556. [Google Scholar] [CrossRef]
- ASTM D4169-16; Standard Practice for Performance Testing of Shipping Containers and Systems–ASTM D4169 Truck Profile Update Rationale. ASTM International: West Conshohocken, PA, USA, 2016.












| Frequency-Domain Fatigue Analysis Method | Damage Intensity Factor/Year | Fatigue Life (Years) | Variation (%) |
|---|---|---|---|
| EESS-based | 99.09 | 25.96 | |
| Hotspot stress-based | 124.82 |
Disclaimer/Publisher’s Note: The statements, opinions and data contained in all publications are solely those of the individual author(s) and contributor(s) and not of MDPI and/or the editor(s). MDPI and/or the editor(s) disclaim responsibility for any injury to people or property resulting from any ideas, methods, instructions or products referred to in the content. |
© 2023 by the authors. Licensee MDPI, Basel, Switzerland. This article is an open access article distributed under the terms and conditions of the Creative Commons Attribution (CC BY) license (https://creativecommons.org/licenses/by/4.0/).
Share and Cite
Kalu, U.; Liang, X. An Equivalent Structural Stress-Based Frequency-Domain Fatigue Assessment Approach for Welded Structures under Random Loading. Materials 2023, 16, 7420. https://doi.org/10.3390/ma16237420
Kalu U, Liang X. An Equivalent Structural Stress-Based Frequency-Domain Fatigue Assessment Approach for Welded Structures under Random Loading. Materials. 2023; 16(23):7420. https://doi.org/10.3390/ma16237420
Chicago/Turabian StyleKalu, Uchenna, and Xihui Liang. 2023. "An Equivalent Structural Stress-Based Frequency-Domain Fatigue Assessment Approach for Welded Structures under Random Loading" Materials 16, no. 23: 7420. https://doi.org/10.3390/ma16237420
APA StyleKalu, U., & Liang, X. (2023). An Equivalent Structural Stress-Based Frequency-Domain Fatigue Assessment Approach for Welded Structures under Random Loading. Materials, 16(23), 7420. https://doi.org/10.3390/ma16237420

