A High Performance Triboelectric Nanogenerator Based on MXene/Graphene Oxide Electrode for Glucose Detection
Abstract
1. Introduction
2. Materials and Methods
2.1. Preparation of MXene Dispersion and GO Aqueous Solution
2.2. Fabrication of MXene/GO Composite Electrode
2.3. Construction of Flexible MXene/GO-Based TENG
2.4. Characterization
2.5. Glucose Detection
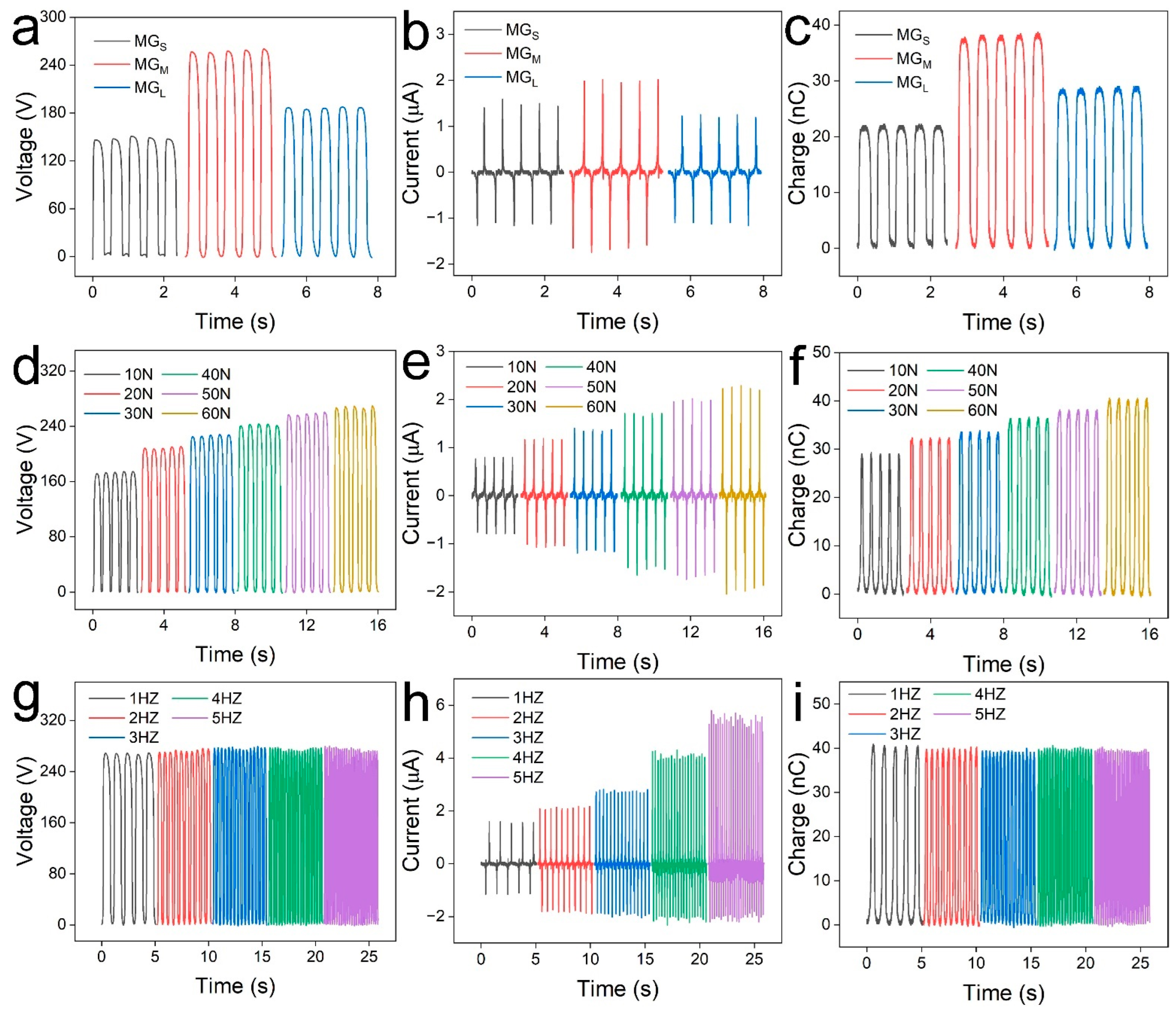
3. Results and Discussion
4. Conclusions
Supplementary Materials
Author Contributions
Funding
Institutional Review Board Statement
Informed Consent Statement
Data Availability Statement
Conflicts of Interest
References
- Li, X.; Zhang, C.; Gao, Y.; Zhao, Z.; Hu, Y.; Yang, O.; Liu, L.; Zhou, L.; Wang, J.; Wang, Z.L. A highly efficient constant-voltage triboelectric nanogenerator. Energy Environ. Sci. 2022, 15, 1334–1345. [Google Scholar] [CrossRef]
- Pandey, P.; Thapa, K.; Ojha, G.P.; Seo, M.-K.; Shin, K.H.; Kim, S.-W.; Sohn, J.I. Metal-organic frameworks-based triboelectric nanogenerator powered visible light communication system for wireless human-machine interactions. Chem. Eng. J. 2023, 452, 139209. [Google Scholar] [CrossRef]
- Yao, S.; Zheng, M.; Wang, Z.; Zhao, Y.; Wang, S.; Liu, Z.; Li, Z.; Guan, Y.; Wang, Z.L.; Li, L. Self-Powered, Implantable, and Wirelessly Controlled NO Generation System for Intracranial Neuroglioma Therapy. Adv. Mater. 2022, 34, 2205881. [Google Scholar] [CrossRef] [PubMed]
- Yang, Y.; Luo, R.; Chao, S.; Xue, J.; Jiang, D.; Feng, Y.H.; Guo, X.D.; Luo, D.; Zhang, J.; Li, Z.; et al. Improved pharmacodynamics of epidermal growth factor via microneedles-based self-powered transcutaneous electrical stimulation. Nat. Commun. 2022, 13, 6908. [Google Scholar] [CrossRef]
- Xu, H.; Tao, J.; Liu, Y.; Mo, Y.; Bao, R.; Pan, C. Fully Fibrous Large-Area Tailorable Triboelectric Nanogenerator Based on Solution Blow Spinning Technology for Energy Harvesting and Self-Powered Sensing. Small 2022, 18, 2202477. [Google Scholar] [CrossRef]
- Xu, L.; Tang, Y.; Zhang, C.; Liu, F.; Chen, J.; Xuan, W.; Jin, H.; Ye, Z.; Cao, Z.; Li, Y.; et al. Fully self-powered instantaneous wireless liquid level sensor system based on triboelectric nanogenerator. Nano Res. 2022, 15, 5425–5434. [Google Scholar] [CrossRef]
- Yang, H.; Fan, F.R.; Xi, Y.; Wu, W. Design and engineering of high-performance triboelectric nanogenerator for ubiquitous unattended devices. EcoMat 2021, 3, e12093. [Google Scholar] [CrossRef]
- He, J.; Fan, X.; Zhao, D.; Cui, M.; Han, B.; Hou, X.; Chou, X. A high-efficient triboelectric-electromagnetic hybrid nanogenerator for vibration energy harvesting and wireless monitoring. Sci. China Inform. Sci. 2021, 65, 142401. [Google Scholar] [CrossRef]
- Zhao, Z.; Zhou, L.; Li, S.; Liu, D.; Li, Y.; Gao, Y.; Liu, Y.; Dai, Y.; Wang, J.; Wang, Z.L. Selection rules of triboelectric materials for direct-current triboelectric nanogenerator. Nat. Commun. 2021, 12, 4686. [Google Scholar] [CrossRef]
- Dudem, B.; Dharmasena, R.D.I.G.; Riaz, R.; Vivekananthan, V.; Wijayantha, K.G.U.; Lugli, P.; Petti, L.; Silva, S.R.P. Wearable Triboelectric Nanogenerator from Waste Materials for Autonomous Information Transmission via Morse Code. ACS Appl. Mater. Interf. 2022, 14, 5328–5337. [Google Scholar] [CrossRef]
- Kim, D.; Tcho, I.-W.; Jin, I.K.; Park, S.-J.; Jeon, S.-B.; Kim, W.-G.; Cho, H.-S.; Lee, H.-S.; Jeoung, S.C.; Choi, Y.-K. Direct-laser-patterned friction layer for the output enhancement of a triboelectric nanogenerator. Nano Energy 2017, 35, 379–386. [Google Scholar] [CrossRef]
- Liu, G.; Gao, Y.; Xu, S.; Bu, T.; Xie, Y.; Xu, C.; Zhou, H.; Qi, Y.; Zhang, C. One-stop fabrication of triboelectric nanogenerator based on 3D printing. Ecomat 2021, 3, e12130. [Google Scholar] [CrossRef]
- Luo, X.; Zhu, L.; Wang, Y.-C.; Li, J.; Nie, J.; Wang, Z.L. A Flexible Multifunctional Triboelectric Nanogenerator Based on MXene/PVA Hydrogel. Adv. Funct. Mater. 2021, 31, 2104928. [Google Scholar]
- Li, E.; Pan, Y.; Wang, C.; Liu, C.; Shen, C.; Pan, C.; Liu, X. Multifunctional and superhydrophobic cellulose composite paper for electromagnetic shielding, hydraulic triboelectric nanogenerator and Joule heating applications. Chem. Eng. J. 2021, 420, 129864. [Google Scholar] [CrossRef]
- Fan, F.-R.; Tian, Z.-Q.; Lin Wang, Z. Flexible triboelectric generator. Nano Energy 2012, 1, 328–334. [Google Scholar] [CrossRef]
- Chen, H.; Yang, W.; Zhang, C.; Wu, M.; Li, W.; Zou, Y.; Lv, L.; Yu, H.; Ke, H.; Liu, R.; et al. Performance-enhanced and cost-effective triboelectric nanogenerator based on stretchable electrode for wearable SpO2 monitoring. Nano Res. 2022, 15, 2465–2471. [Google Scholar] [CrossRef]
- Chen, H.; Xu, Y.; Zhang, J.; Wu, W.; Song, G. Enhanced stretchable graphene-based triboelectric nanogenerator via control of surface nanostructure. Nano Energy 2019, 58, 304–311. [Google Scholar] [CrossRef]
- Hu, Y.; Li, X.; Zhao, Z.; Zhang, C.; Zhou, L.; Li, Y.; Liu, Y.; Wang, J.; Wang, Z.L. Triboelectric Nanogenerator with Low Crest Factor via Precise Phase Difference Design Realized by 3D Printing. Small Methods 2021, 5, 2100936. [Google Scholar] [CrossRef] [PubMed]
- Kwak, S.S.; Kim, H.; Seung, W.; Kim, J.; Hinchet, R.; Kim, S.-W. Fully Stretchable Textile Triboelectric Nanogenerator with Knitted Fabric Structures. ACS Nano 2017, 11, 10733–10741. [Google Scholar] [CrossRef] [PubMed]
- Fu, S.; He, W.; Wu, H.; Shan, C.; Du, Y.; Li, G.; Wang, P.; Guo, H.; Chen, J.; Hu, C. High Output Performance and Ultra-Durable DC Output for Triboelectric Nanogenerator Inspired by Primary Cell. Nano-Micro Lett. 2022, 14, 155. [Google Scholar] [CrossRef]
- Meng, J.; Pan, C.; Li, L.; Guo, Z.H.; Xu, F.; Jia, L.; Wang, Z.L.; Pu, X. Durable flexible direct current generation through the tribovoltaic effect in contact-separation mode. Energ. Environ. Sci. 2022, 15, 5159–5167. [Google Scholar] [CrossRef]
- Zhou, Q.; Pan, J.; Deng, S.; Xia, F.; Kim, T. Triboelectric Nanogenerator-Based Sensor Systems for Chemical or Biological Detection. Adv. Mater. 2021, 33, 2008276. [Google Scholar] [CrossRef] [PubMed]
- Wang, E.; Cao, Y.; Bai, Y.; Gai, Y.; Shan, Y.; Li, Q.; Jiang, T.; Feng, H.; Li, Z. A triboelectric nanosensor based on ultra-thin MXene composite paper for heavy metal ion detection. J. Micromech. Microeng. 2022, 32, 044003. [Google Scholar] [CrossRef]
- Jiang, P.; Zhang, L.; Guo, H.; Chen, C.; Wu, C.; Zhang, S.; Wang, Z.L. Signal Output of Triboelectric Nanogenerator at Oil–Water–Solid Multiphase Interfaces and its Application for Dual-Signal Chemical Sensing. Adv. Mater. 2019, 31, 1902793. [Google Scholar] [CrossRef] [PubMed]
- Meng, J.; Li, H.; Zhao, L.; Lu, J.; Pan, C.; Zhang, Y.; Li, Z. Triboelectric Nanogenerator Enhanced Schottky Nanowire Sensor for Highly Sensitive Ethanol Detection. Nano Lett. 2020, 20, 4968–4974. [Google Scholar] [CrossRef] [PubMed]
- Lin, Z.-H.; Zhu, G.; Zhou, Y.S.; Yang, Y.; Bai, P.; Chen, J.; Wang, Z.L. A Self-Powered Triboelectric Nanosensor for Mercury Ion Detection. Angew. Chem. Int. Edit. 2013, 52, 5065–5069. [Google Scholar] [CrossRef] [PubMed]
- Zhang, H.; Yang, Y.; Hou, T.-C.; Su, Y.; Hu, C.; Wang, Z.L. Triboelectric nanogenerator built inside clothes for self-powered glucose biosensors. Nano Energy 2013, 2, 1019–1024. [Google Scholar] [CrossRef]
- Luo, Y.; Zhao, T.; Dai, Y.; Li, Q.; Fu, H. Flexible nanosensors for non-invasive creatinine detection based on triboelectric nanogenerator and enzymatic reaction. Sens. Actuat A-Phys 2021, 320, 112585. [Google Scholar] [CrossRef]
- Zhang, X.; Wu, S.; Yu, R.; Li, E.; Liu, D.; Gao, C.; Hu, Y.; Guo, T.; Chen, H. Programmable neuronal-synaptic transistors based on 2D MXene for a high-efficiency neuromorphic hardware network. Matter 2022, 5, 3023–3040. [Google Scholar] [CrossRef]
- Lee, K.H.; Zhang, Y.-Z.; Kim, H.; Lei, Y.; Hong, S.; Wustoni, S.; Hama, A.; Inal, S.; Alshareef, H.N. Muscle Fatigue Sensor Based on Ti3C2Tx MXene Hydrogel. Small Methods 2021, 5, 2100819. [Google Scholar] [CrossRef]
- Cao, W.-T.; Ouyang, H.; Xin, W.; Chao, S.; Ma, C.; Li, Z.; Chen, F.; Ma, M.-G. A Stretchable Highoutput Triboelectric Nanogenerator Improved by MXene Liquid Electrode with High Electronegativity. Adv. Funct. Mater. 2020, 30, 2004181. [Google Scholar] [CrossRef]
- Wang, L.; Wang, D.; Wang, K.; Jiang, K.; Shen, G. Biocompatible MXene/Chitosan-Based Flexible Bimodal Devices for Real-Time Pulse and Respiratory Rate Monitoring. ACS Mater. Lett. 2021, 3, 921–929. [Google Scholar] [CrossRef]
- Sun, Z.; Chen, H.; Wu, M.; Yang, W.; Zhao, J.; Wang, Z.; Guo, S.; Wang, H.; Wang, W.; Wang, J. A Flexible Triboelectric Nanogenerator Based on Multilayer MXene/Cellulose Nanofibril Composite Film for Patterned Electroluminescence Display. Materials 2022, 15, 6770. [Google Scholar] [CrossRef] [PubMed]
- Liu, Y.; Li, E.; Yan, Y.; Lin, Z.; Chen, Q.; Wang, X.; Shan, L.; Chen, H.; Guo, T. A one-structure-layer PDMS/Mxenes based stretchable triboelectric nanogenerator for simultaneously harvesting mechanical and light energy. Nano Energy 2021, 86, 106118. [Google Scholar] [CrossRef]
- Liu, Y.; Xiao, H.; Goddard, W.A., III. Schottky-Barrier-Free Contacts with Two-Dimensional Semiconductors by Surface-Engineered MXenes. J. Am. Chem. Soc. 2016, 138, 15853–15856. [Google Scholar] [CrossRef]
- Li, Y.; Huang, S.; Peng, S.; Jia, H.; Pang, J.; Ibarlucea, B.; Hou, C.; Cao, Y.; Zhou, W.; Liu, H.; et al. Toward Smart Sensing by MXene. Small 2022, 2206126. [Google Scholar] [CrossRef]
- Lee, E.; VahidMohammadi, A.; Prorok, B.C.; Yoon, Y.S.; Beidaghi, M.; Kim, D.-J. Room Temperature Gas Sensing of Two-Dimensional Titanium Carbide (MXene). ACS Appl. Mater. Interf. 2017, 9, 37184–37190. [Google Scholar] [CrossRef]
- Cheng, W.; Fu, J.; Hu, H.; Ho, D. Interlayer Structure Engineering of MXene-Based Capacitor-Type Electrode for Hybrid Micro-Supercapacitor toward Battery-Level Energy Density. Adv. Sci. 2021, 8, 2100775. [Google Scholar] [CrossRef]
- Zhao, L.; Wang, L.; Zheng, Y.; Zhao, S.; Wei, W.; Zhang, D.; Fu, X.; Jiang, K.; Shen, G.; Han, W. Highly-stable polymer-crosslinked 2D MXene-based flexible biocompatible electronic skins for in vivo biomonitoring. Nano Energy 2021, 84, 105921. [Google Scholar] [CrossRef]
- Salauddin, M.; Rana, S.M.S.; Sharifuzzaman, M.; Rahman, M.T.; Park, C.; Cho, H.; Maharjan, P.; Bhatta, T.; Park, J.Y. A Novel MXene/Ecoflex Nanocomposite-Coated Fabric as a Highly Negative and Stable Friction Layer for High-Output Triboelectric Nanogenerators. Adv. Energ. Mater. 2021, 11, 2002832. [Google Scholar] [CrossRef]
- Liu, X.; Du, X.; Li, L.; Cao, Y.; Yang, Y.; Wang, W.; Wang, J. Multifunctional AgNW@MXene decorated polymeric textile for highly-efficient electro-/photothermal conversion and triboelectric nanogenerator. Compos. A 2022, 156, 106883. [Google Scholar] [CrossRef]
- Yang, W.; Chen, H.; Wu, M.; Sun, Z.; Gao, M.; Li, W.; Li, C.; Yu, H.; Zhang, C.; Xu, Y.; et al. A Flexible Triboelectric Nanogenerator Based on Cellulose-Reinforced MXene Composite Film. Adv. Mater. Interf. 2022, 9, 2102124. [Google Scholar] [CrossRef]
- Xu, S.; Wei, G.; Li, J.; Han, W.; Gogotsi, Y. Flexible MXene–graphene electrodes with high volumetric capacitance for integrated co-cathode energy conversion/storage devices. J. Mater. Chem. A 2017, 5, 17442–17451. [Google Scholar] [CrossRef]
- Chaudhary, K.; Zulfiqar, S.; Somaily, H.H.; Aadil, M.; Warsi, M.F.; Shahid, M. Rationally designed multifunctional Ti3C2 MXene@Graphene composite aerogel integrated with bimetallic selenides for enhanced supercapacitor performance and overall water splitting. Electrochim. Acta 2022, 431, 141103. [Google Scholar] [CrossRef]
- Du, Y.-T.; Kan, X.; Yang, F.; Gan, L.-Y.; Schwingenschlögl, U. MXene/Graphene Heterostructures as High-Performance Electrodes for Li-Ion Batteries. ACS Appl. Mater. Interf. 2018, 10, 32867–32873. [Google Scholar] [CrossRef]
- Yang, Y.; Cao, Z.; He, P.; Shi, L.; Ding, G.; Wang, R.; Sun, J. Ti3C2Tx MXene-graphene composite films for wearable strain sensors featured with high sensitivity and large range of linear response. Nano Energy 2019, 66, 104134. [Google Scholar] [CrossRef]
- Chen, H.; Xu, Y.; Bai, L.; Li, J.; Li, T.; Zhao, C.; Zhang, J.; Song, G. Optimization of contact-mode triboelectric nanogeneration for high energy conversion efficiency. Sci. China Inform. Sci. 2018, 61, 060416. [Google Scholar] [CrossRef]
- Chen, H.; Xu, Y.; Zhang, J.; Wu, W.; Song, G. Theoretical System of Contact-Mode Triboelectric Nanogenerators for High Energy Conversion Efficiency. Nanoscale Res. Lett. 2018, 13, 346. [Google Scholar] [CrossRef]
- Zhang, Z.; Yan, Q.; Liu, Z.; Zhao, X.; Wang, Z.; Sun, J.; Wang, Z.; Wang, R.; Li, L. Flexible MXene composed triboelectric nanogenerator via facile vacuum-assistant filtration method for self-powered biomechanical sensing. Nano Energy 2021, 88, 106257. [Google Scholar] [CrossRef]






Disclaimer/Publisher’s Note: The statements, opinions and data contained in all publications are solely those of the individual author(s) and contributor(s) and not of MDPI and/or the editor(s). MDPI and/or the editor(s) disclaim responsibility for any injury to people or property resulting from any ideas, methods, instructions or products referred to in the content. |
© 2023 by the authors. Licensee MDPI, Basel, Switzerland. This article is an open access article distributed under the terms and conditions of the Creative Commons Attribution (CC BY) license (https://creativecommons.org/licenses/by/4.0/).
Share and Cite
Yang, W.; Cai, X.; Guo, S.; Wen, L.; Sun, Z.; Shang, R.; Shi, X.; Wang, J.; Chen, H.; Li, Z. A High Performance Triboelectric Nanogenerator Based on MXene/Graphene Oxide Electrode for Glucose Detection. Materials 2023, 16, 841. https://doi.org/10.3390/ma16020841
Yang W, Cai X, Guo S, Wen L, Sun Z, Shang R, Shi X, Wang J, Chen H, Li Z. A High Performance Triboelectric Nanogenerator Based on MXene/Graphene Oxide Electrode for Glucose Detection. Materials. 2023; 16(2):841. https://doi.org/10.3390/ma16020841
Chicago/Turabian StyleYang, Wei, Xu Cai, Shujun Guo, Long Wen, Zhaoyang Sun, Ruzhi Shang, Xin Shi, Jun Wang, Huamin Chen, and Zhou Li. 2023. "A High Performance Triboelectric Nanogenerator Based on MXene/Graphene Oxide Electrode for Glucose Detection" Materials 16, no. 2: 841. https://doi.org/10.3390/ma16020841
APA StyleYang, W., Cai, X., Guo, S., Wen, L., Sun, Z., Shang, R., Shi, X., Wang, J., Chen, H., & Li, Z. (2023). A High Performance Triboelectric Nanogenerator Based on MXene/Graphene Oxide Electrode for Glucose Detection. Materials, 16(2), 841. https://doi.org/10.3390/ma16020841

