Numerical Modeling for the Prediction of Microstructure and Mechanical Properties of Quenched Automotive Steel Pieces
Abstract
1. Introduction
2. Description of the Industrial Quenching Process
3. Numerical Model
3.1. Thermal Model
- A first one, where the pieces are transported from the outlet of the furnace to the quenching bath, being in contact with the surrounding air and the transportation tray.
- A second one, with the pieces submerged in the fluid.
- Piece length , diameter and thickness , and on the following quenching parameters:
- Bulk quenching liquid temperature
- Velocity of the quenching liquid upstream of the piece
- Thermophysical properties of the quenching fluid: liquid and vapor densities, viscosities, conductivities, and specific heats , , , , , , , , saturation temperature , vapor surface tension , and latent heat of vaporization .
3.1.1. Heat Flux in Surrounding Air
3.1.2. Film Boiling
3.1.3. Transition Boiling
3.1.4. Fully Developed Boiling
3.1.5. Partial Boiling
3.1.6. Single-Phase Heat Flux
3.2. Validation of the Thermal Model
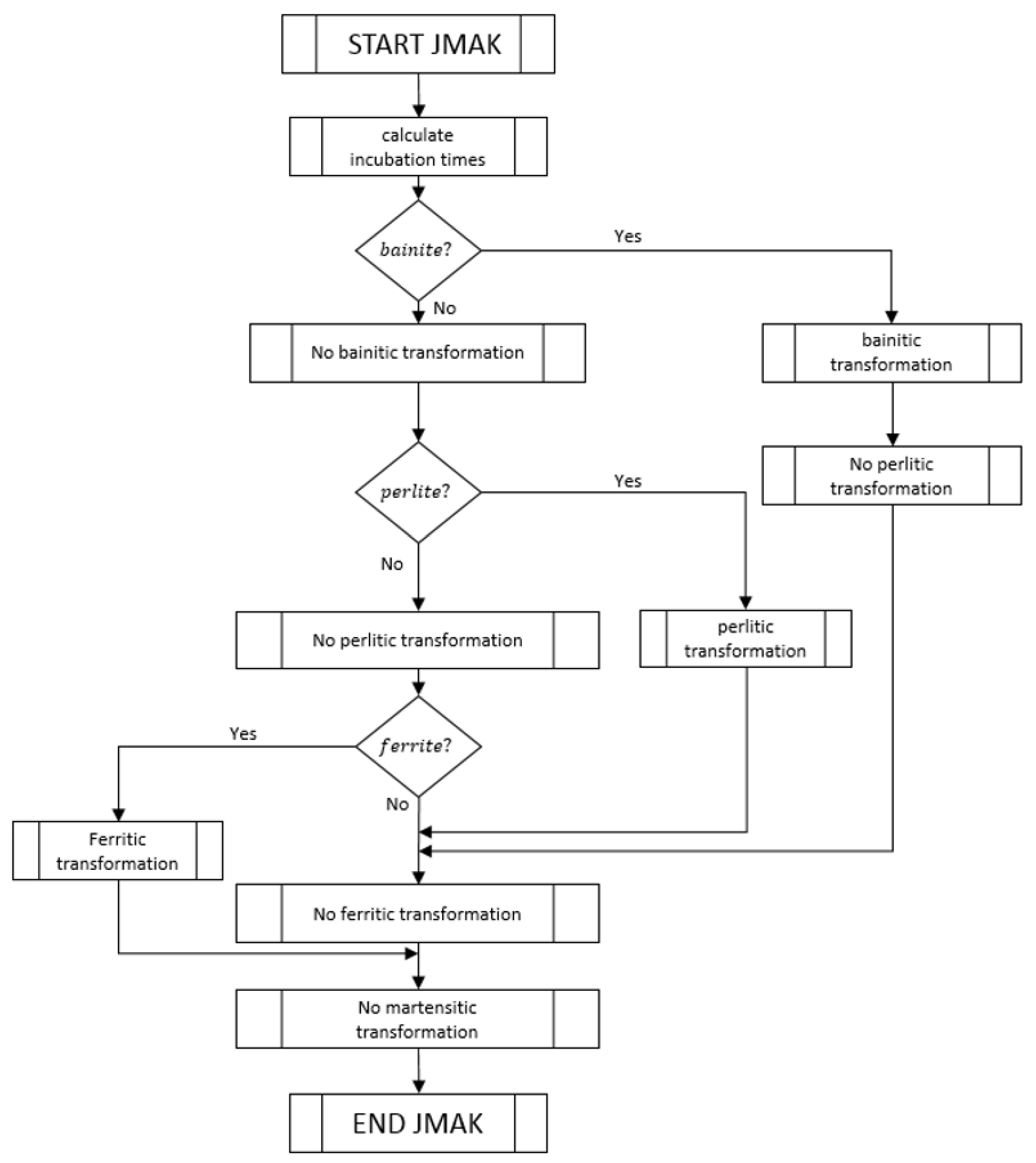
3.3. Metallurgical Model
3.4. Mechanical Model
3.5. Numerical Implementation
4. Results
4.1. Direct Quenching Prediction
5. Conclusions
- -
- A prediction tool has been developed for the design of the industrial quenching process.
- -
- The computational cost-accuracy relationship has been optimized with respect to the models proposed in the literature for this type of process.
- -
- The appearance of unwanted microstructures can be predicted by the model with good accuracy.
- -
- The proposed model allows us to find out the mechanical properties of the product based on the composition of the steel used and the process parameters. Innumerable plant tests required for the adjustment of process parameters can be avoided by using this tool.
- -
- The proposed model can be used to redesign and optimize the quenching process, for example, to reduce energy consumption, e.g., by adjusting the homogenization temperature, minimizing operating times, or even eliminating the homogenization step (direct quenching), if process times and parameters are adjusted to avoid the appearance of ferrite.
Author Contributions
Funding
Informed Consent Statement
Data Availability Statement
Acknowledgments
Conflicts of Interest
Nomenclature
| specific heat at constant pressure | |
| averaged piece diameter | |
| Young modulus | |
| Grashof number | |
| piece length | |
| characteristic length | |
| onset temperature for martensitic transformation | |
| air Prandtl number | |
| liquid Prandtl number | |
| heat flux per unit of volume generated by metallurgical transformations. | |
| air Rayleigh number, , based on piece length | |
| liquid Reynolds number | |
| temperature | |
| liquid bulk temperature | |
| proportion of the metallurgical phase | |
| hardening law for multiphasic materials | |
| fluid velocity | |
| characteristic velocity induced by buoyancy | |
| grain size | |
| averaged piece thickness | |
| gravity | |
| heat transfer coefficient | |
| single phase (liquid) heat transfer coefficient | |
| modified latent heat | |
| latent heat of evaporation | |
| thermal conductivity | |
| heat flux per unit of surface | |
| time | |
| Greek symbols | |
| solid thermal dilatation coefficient | |
| enthalpy of solid phase change | |
| emissivity | |
| strain tensor | |
| plasticity multiplier | |
| viscosity | |
| Poisson coefficient | |
| density | |
| stress tensor | |
| Stefan-Boltzmann constant | |
| liquid-vapor surface tension | |
| Von Mises stress | |
| yield stress | |
| deviatoric stress tensor | |
| incubation time for a micro-constituent | |
| Subscripts | |
| critical heat flux | |
| Leidenfrost point | |
| fully developed boiling | |
| onset of the nucleate boiling | |
| convection | |
| bainite | |
| ferrite | |
| austenite | |
| metallurgical phase index | |
| liquid phase | |
| martensite | |
| pearlite | |
| radiation | |
| saturation | |
| vapor phase | |
| wall | |
References
- Totten, G. Steel Heat Treatment. Metallurgy and Technologies; CRC Press Taylor & Francis: Boca Raton, FL, USA, 2007. [Google Scholar]
- Gür, C.; Şimşir, C. Simulation of Quenching: A Review. Mater. Perform. Charact. 2012, 1, 1–37. [Google Scholar] [CrossRef]
- Leblond, J. Mathematical modeling of transformation plasticity in steels II: Coupling with strain hardening phenomena. Int. J. Plast. 1989, 5, 573–591. [Google Scholar] [CrossRef]
- Kang, S.; Im, Y. Three-dimensional thermo-elastic-plastic finite element modeling of quenching process of plain-carbon steel in couple with phase transformation. Int. J. Mech. Sci. 2007, 49, 423–439. [Google Scholar] [CrossRef]
- Dhir, V. Boiling heat transfer. Annu. Rev. Fluid Mech. 1998, 30, 365–401. [Google Scholar] [CrossRef]
- Nukiyama, S. The maximum and minimum values of the heat Q transmitted from metal to boiling water under atmospheric pressure. Int. J. Heat Mass Transf. 1966, 9, 1419–1433. [Google Scholar] [CrossRef]
- Yeoh, G.; Tu, J. Numerical modeling of bubbly flows with and without heat and mass transfer. Appl. Math. Model. 2006, 30, 1067–1095. [Google Scholar] [CrossRef]
- Colombo, M.; Fairweather, M. Accuracy of Eulerian–Eulerian, two–fluid CFD boiling models of subcooled boiling flows. Int. J. Heat Mass Transf. 2016, 103, 28–44. [Google Scholar] [CrossRef]
- Yuna, B.; Splawskib, A.; Lob, S.; Songc, C. Prediction of a subcooled boiling flow with advanced two-phase flow models. Nucl. Eng. Des. 2012, 253, 351–359. [Google Scholar] [CrossRef]
- Passarella, D.; Cancelos, R.L.; Viéitez, I.; Martín, E.; Varas, F. Quenching model based on multiphase fluid. In Proceedings of the 6th International Quenching and Control of Distortion Conference, Chicago, IL, USA, 9–13 September 2012; pp. 394–405. [Google Scholar]
- Meduri, P.; Warrier, G.; Dhir, V. Wall heat flux partitioning during subcooled forced flow film boiling of water on a vertical surface. Int. J. Heat Mass Transf. 2009, 52, 3534–3546. [Google Scholar] [CrossRef]
- Tu, J.; Yeoh, G. On numerical modeling of low-pressure subcooled boiling flows. Int. J. Heat Mass Transf. 2002, 45, 1197–1209. [Google Scholar] [CrossRef]
- Smoljan, B. Numerical simulation of steel quenching. J. Mater. Eng. Perform. 2002, 11, 75–79. [Google Scholar] [CrossRef]
- Smoljan, B. Prediction of mechanical properties and microstructure distribution of quenched and tempered steel shaft. J. Mater. Process. Technol. 2006, 175, 393–397. [Google Scholar] [CrossRef]
- Gomes, D.; Tavares, R.; Braga, B. Mathematical model for the temperature profiles of steel pipes quenched by water cooling rings. J. Mater. Res. Technol. 2019, 8, 1197–1202. [Google Scholar] [CrossRef]
- Yun, S.; Hong, S.; Song, K.; Kwon, J.; Kim, Y. Experimental and numerical analyses of quenching performance of hot stamping blanks by two-phase refrigerant cooling using R1234yf. Int. J. Heat Mass Transf. 2021, 173, 121–131. [Google Scholar] [CrossRef]
- Bouissa, Y.; Zorgani, M.; Shahriari, D. Microstructure-Based FEM Modeling of Phase Transformation During Quenching of Large-Size Steel Forgings. Metall Mater Trans-A 2021, 52, 1883–1900. [Google Scholar] [CrossRef]
- Bouissa, Y.; Shahriari, D.; Champliaud, H.; Jahazi, M. Prediction of heat transfer coefficient during quenching of large size forged blocks using modeling and experimental validation. Case Stud. Therm. Eng. 2019, 13, 100–379. [Google Scholar] [CrossRef]
- Esfahani, A.; Babaei, M.; Sarrami-Foroushani, S. A numerical model coupling phase transformation to predict microstructure evolution and residual stress during quenching of 1045 steel. Math. Comput. Simul. 2021, 179, 1–22. [Google Scholar] [CrossRef]
- Şimşir, C.; Gür, C. 3D FEM simulation of steel quenching and investigation of the effect of asymmetric geometry on residual stress distribution. J. Mater. Process. Technol. 2008, 207, 211–221. [Google Scholar] [CrossRef]
- Ebrahim, S.; Chang, S.; Cheung, F.; Bajorek, S. Parametric investigation of film boiling heat transfer on the quenching of vertical rods in water pool. Appl. Therm. Eng. 2018, 140, 139–146. [Google Scholar] [CrossRef]
- Yeom, H.; Jo, H.; Johnson, G.; Sridharan, K.; Corradini, M. Transient pool boiling heat transfer of oxidized and roughened Zircaloy-4 surfaces during water quenching. Int. J. Heat Mass Transf. 2018, 120, 435–446. [Google Scholar] [CrossRef]
- López, R.; García, F.; Maldonado, A.; Jimenez, M.; Rodríguez, J. Analysis of the effect of immersion rate on the distortion and residual stresses in quenched SAE 5160 steel using FEM. J. Mater. Res. Technol. 2019, 8, 5557–5571. [Google Scholar] [CrossRef]
- Viéitez, I.; Varas, F.; Martín, E. An efficient computational technique for the prediction of wire rod temperatures under different industrial process conditions. Appl. Therm. Eng. 2019, 14, 287–297. [Google Scholar] [CrossRef]
- White, F. Heat and Mass Transfer, Addison-Wesley; University of Rhode Island: Kingston, RI, USA, 1988. [Google Scholar]
- Coroas, C.; Martín, E. Modeling and Numerical Simulation of the Quenching Heat Treatment. Application to the Industrial Quenching of Automotive Spindles. In Advances on Links Between Mathematics and Industry; SxI—Springer for Innovation, Springer International Publishing: Berlin/Heidelberg, Germany, 2021; pp. 75–90. [Google Scholar]
- Meduri, P. Wall Heat Flux Partitioning during Subcooled Flow Film Boiling of Water on a Vertical Surface. Ph.D. Thesis, University of California, Los Angeles, CA, USA, 2007. [Google Scholar]
- Drucker, M.; Dhir, V. Effects of high temperature and flow blockage on the reflood behavior of a 4-rod bundle. Tech. Rep. EPRI -NP--2122 1981, 13, 13692153. [Google Scholar]
- Inasaka, F.; Nariai, H. Evaluation of subcooled critical heat flux correlations for tubes with and without internal twisted tapes. Nucl. Eng. Des. 1996, 163, 225–239. [Google Scholar] [CrossRef]
- Prodanovic, V.; Fraser, D. On the transition from partial to fully developed subcooled flow boiling. Int. J. Heat Mass Transf. 2002, 45, 4727–4738. [Google Scholar] [CrossRef]
- Gungor, K.; Winterton, R. A general correlation for flow boiling in tubes and annuli. Int. J. Heat Mass Transf. 1986, 29, 351–358. [Google Scholar] [CrossRef]
- Kandlikar, S. Heat transfer characteristics in partial boiling, fully developed boiling, and significant void flow regions of subcooled flow boiling. J. Heat Transf. 1998, 120, 395–401. [Google Scholar] [CrossRef]
- Vort, G. Atlas of Time-Temperature Diagrams for Irons and Steels; ASM International: Almere, The Netherlands, 1991. [Google Scholar]
- Trinh, N. Sur la Modélisation du Comportement Thermomécanique et Métallurgique des Aciers. Ph.D. Thesis, Ecole Nationale Supérieure de Techniques Avancées (ENSTA), Palaiseau, Paris, 2008. [Google Scholar]
- Leblond, J.; Devaux, J.; Devaux, J. Mathematical modeling of transformation plasticity in steels I: Case of ideal-plastic phases. Int. J. Plast. 1989, 5, 551–572. [Google Scholar] [CrossRef]
- L-Cancelos, R.; Varas, F.; Martín, E.; Viéitez, I. Analysis of the thermo-mechanical deformations in a hot forging tool by numerical simulation. IOP Conf. Ser. Mater. Sci. Eng. 2016, 119, 012021. [Google Scholar] [CrossRef]
- Comsol Multiphysics. LiveLink for MATLAB User’s Guide. 2009. Available online: https://doc.comsol.com/5.4/doc/com.comsol.help.llmatlab/LiveLinkForMATLABUsersGuide.pdf (accessed on 25 May 2023).
- Tomczak, J.; Pater, Z.; Bulzak, T. Skew Rolling of Rods from Scrap Rail Heads. Materials 2019, 12, 2970. [Google Scholar] [CrossRef]
- Chen, X.; Du, Y.; Lian, T.; Du, K.; Huang, T. Hot Workability of Ultra-Supercritical Rotor Steel Using a 3-D Processing Map Based on the Dynamic Material Model. Materials 2020, 13, 4118. [Google Scholar] [CrossRef] [PubMed]
- Trzaska, J. Empirical formulas for the calculations of the hardness of steels cooled from the austenitizing temperature. Arch. Metall. Mater. 2016, 61, 1297–1302. [Google Scholar] [CrossRef]













| Test | Tw1 [K] | Tw2 [K] | Tw3 [K] | Tw4 [K] |
|---|---|---|---|---|
| 1 | 1082 | 1073 | 1063 | 1062 |
| 2 | 1093 | 1093 | 1078 | 1068 |
| Test | V (m/s) | Tb (°C) | Aver. (%) | Max (%) | Max. Cooling Rate (%) | TCHF (%) |
|---|---|---|---|---|---|---|
| #1 | 0.34 | 35 | 4.0 | 11.2 | 5.2 | 9.3 |
| #2 | 0.5 | 35 | 3.9 | 12.4 | 1.8 | 6.2 |
| #3 | 0.75 | 35 | 4.6 | 16 | 8.6 | 3.4 |
| #4 | 0.5 | 20 | 4.8 | 15.6 | 6.9 | 4.2 |
| #5 | 0.5 | 50 | 7.5 | 13 | 1.6 | 1.9 |
| Mesh | Nº of elements | ∆t[s] | ε1[%] | ε2[%] |
| 1# | 264664 | 0.025 | 4.29 | 0.71 |
| 2# | 391530 | 0.025 | 1.38 | 0.93 |
| 3# | 607746 | 0.025 | −− | −− |
| Mesh | Nº of elements | ∆t[s] | ε1[%] | ε2[%] |
| 2# | 391530 | 0.1 | 1.4 | 1.36 |
| 2# | 391530 | 0.025 | 0.13 | 0.13 |
| 2# | 391530 | 0.01 | −− | −− |
| Point | Xb Num. | Xb Exp. | εb [%] |
|---|---|---|---|
| 0 | 0.18 | 0.15 | 20 |
| 0S | 0 | 0 | 0 |
| Point | Xf Exp. | Xf Num. | εf [%] | HV exp. |
|---|---|---|---|---|
| 1 | 0.36 | 0.39 | 8.3 | 216 |
| 2 | 0.37 | 0.40 | 8.1 | 218 |
| 3 | 0.35 | 0.41 | 17.1 | 236 |
| 4 | 0.32 | 0.34 | 6.25 | 244 |
| 5 | 0.15 | 0.20 | 33 | 262 |
| 0 | 0 | 0 | 0 | 280 |
Disclaimer/Publisher’s Note: The statements, opinions and data contained in all publications are solely those of the individual author(s) and contributor(s) and not of MDPI and/or the editor(s). MDPI and/or the editor(s) disclaim responsibility for any injury to people or property resulting from any ideas, methods, instructions or products referred to in the content. |
© 2023 by the authors. Licensee MDPI, Basel, Switzerland. This article is an open access article distributed under the terms and conditions of the Creative Commons Attribution (CC BY) license (https://creativecommons.org/licenses/by/4.0/).
Share and Cite
Coroas, C.; Viéitez, I.; Martín, E.; Román, M. Numerical Modeling for the Prediction of Microstructure and Mechanical Properties of Quenched Automotive Steel Pieces. Materials 2023, 16, 4111. https://doi.org/10.3390/ma16114111
Coroas C, Viéitez I, Martín E, Román M. Numerical Modeling for the Prediction of Microstructure and Mechanical Properties of Quenched Automotive Steel Pieces. Materials. 2023; 16(11):4111. https://doi.org/10.3390/ma16114111
Chicago/Turabian StyleCoroas, Carlos, Iván Viéitez, Elena Martín, and Manuel Román. 2023. "Numerical Modeling for the Prediction of Microstructure and Mechanical Properties of Quenched Automotive Steel Pieces" Materials 16, no. 11: 4111. https://doi.org/10.3390/ma16114111
APA StyleCoroas, C., Viéitez, I., Martín, E., & Román, M. (2023). Numerical Modeling for the Prediction of Microstructure and Mechanical Properties of Quenched Automotive Steel Pieces. Materials, 16(11), 4111. https://doi.org/10.3390/ma16114111

