Peridynamic Simulation of Dynamic Fracture Process of Engineered Cementitious Composites (ECC) with Different Curing Ages
Abstract
:1. Introduction
2. Review of Bond-Based Peridynamics Theory
3. Modified PD Model for ECC
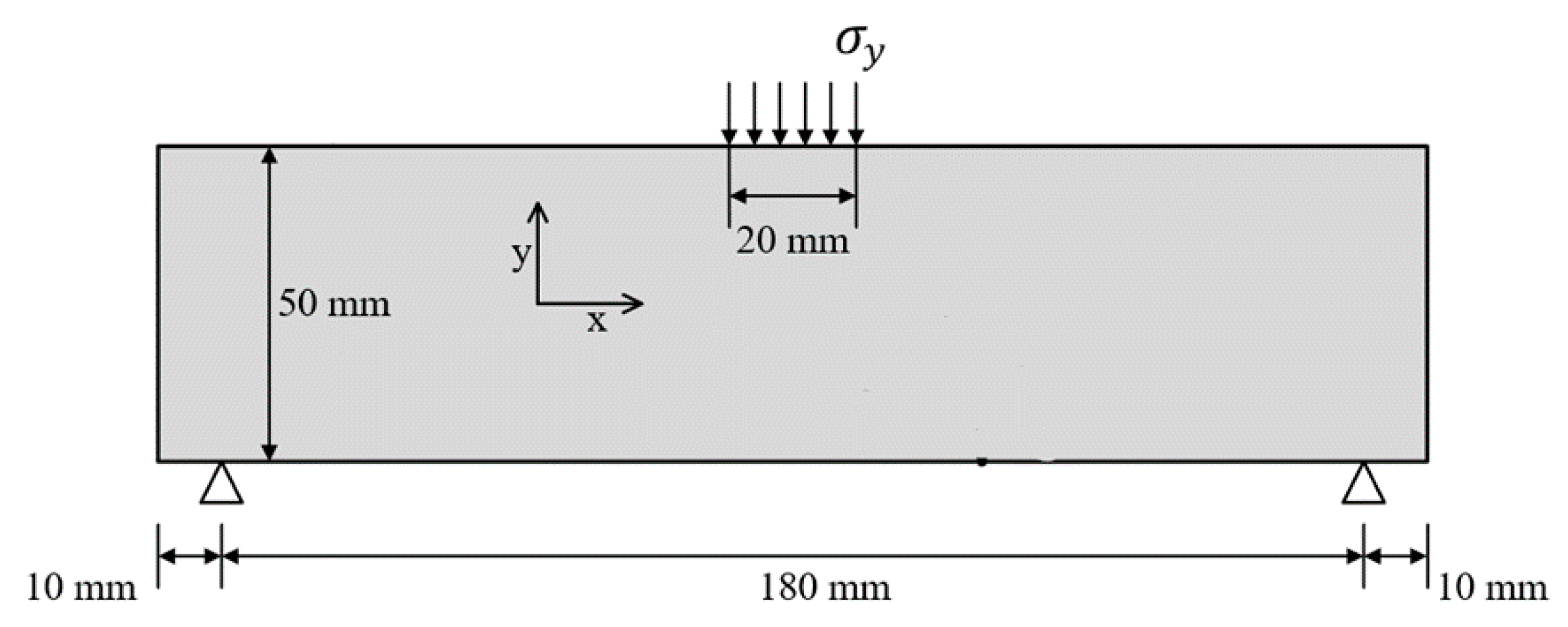
3.1. Problem Presentation
3.2. Modified Cement Matrix Model
3.3. Modified Fiber–Matrix Interaction Model
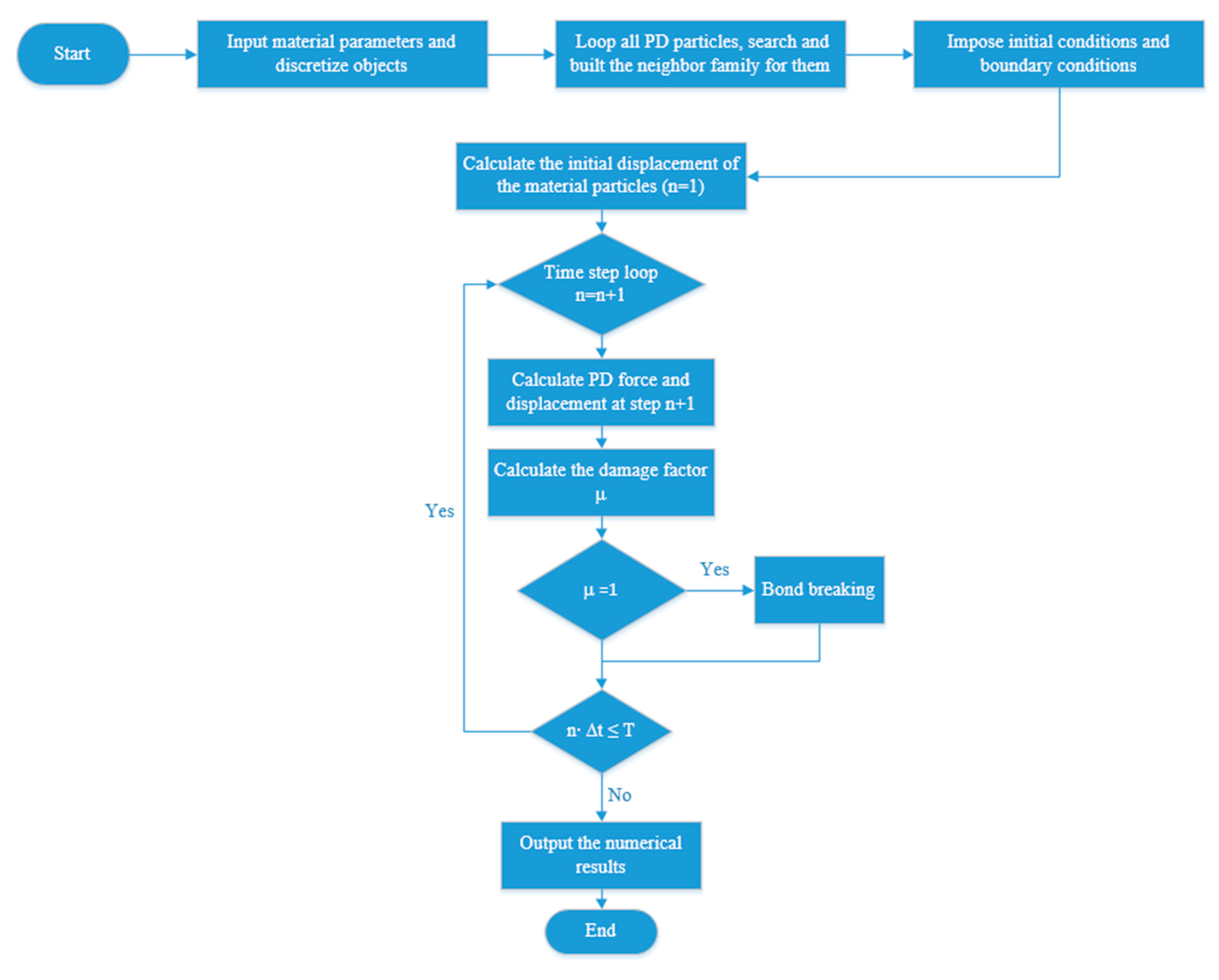
3.4. Numerical Method
4. Numerical Examples
4.1. Simulation of ECC Plate under Uniaxial Tensile Stress
4.2. Simulation of ECC Plate under Impact Load
5. Conclusions
Author Contributions
Funding
Institutional Review Board Statement
Informed Consent Statement
Conflicts of Interest
References
- Li, V.C. From micromechanics to structural engineering—The design of cementitious composites for civil engineering applications. Doboku Gakkai Ronbunshu 1993, 10, 37–48. [Google Scholar]
- Li, V.C. On engineered cementitious composites (ECC)—A review of the material and its applications. J. Adv. Concr. Technol. 2003, 1, 215–230. [Google Scholar] [CrossRef] [Green Version]
- Suthiwarapirak, P.; Matsumoto, T.; Kanda, T. Flexural fatigue failure characteristics of an engineered cementitious composite and polymer cement mortars. Doboku Gakkai Ronbunshu 2002, 718, 121–134. [Google Scholar] [CrossRef] [Green Version]
- Wang, K.; Jansen, D.C.; Shah, S.P.; Karr, A.F. Permeability study of cracked concrete. Cem. Concr. Res. 1997, 27, 381–393. [Google Scholar] [CrossRef] [Green Version]
- Sahmaran, M.; Li, V.C.; Andrade, C. Corrosion resistance performance of steel-reinforced engineered cementitious composite beams. ACI Mater. J. 2008, 105, 243–250. [Google Scholar]
- Wang, W. Study on Thermal Expansion and Thermal Conductivity of Ultra High Toughness Cementitious Composites; Dalian University of Technology: Dalian, China, 2009. [Google Scholar]
- Yun, H.-D.; Yang, I.-S.; Kim, S.-W.; Jeon, E.; Choi, C.-S.; Fukuyama, H. Mechanical properties of high-performance hybrid-fibre-reinforced cementitious composites (HPHFRCCs). Mag. Concr. Res. 2007, 59, 257–271. [Google Scholar] [CrossRef]
- Cheng, Z.; Yan, W.; Sui, Z.; Tang, J.; Yuan, C.; Chu, L.; Feng, H. Effect of fiber content on the mechanical properties of engineered cementitious composites with recycled fine aggregate from clay brick. Materials 2021, 14, 3272. [Google Scholar] [CrossRef]
- Chan, Y.-W.; Li, V.C. Age effect on the characteristics of fibre/cement interfacial properties. J. Mater. Sci. 1997, 32, 5287–5292. [Google Scholar] [CrossRef]
- Hu, J.-H.; Sun, M.-Q.; Li, J.; Wei, Y.-P.; Chen, J.-Z. Tensile characteristics of strain-hardening cement-based composites with different curing ages. Constr. Build. Mater. 2019, 221, 709–719. [Google Scholar] [CrossRef]
- Azevedo, A.; de Matos, P.; Marvila, M.; Sakata, R.; Silvestro, L.; Gleize, P.; Brito, J.D. Rheology, Hydration, and Microstructure of Portland Cement Pastes Produced with Ground Açaí Fibers. Appl. Sci. 2021, 11, 3036. [Google Scholar] [CrossRef]
- Widanage, C.; Gamage, J.C.P.H.; De Silva, G.I.P. Bond characteristics of CFRP strengthened concrete members bonded using Modi-fied Engineered Cementitious Composite. Case Stud. Constr. Mat. 2021, 15, e00766. [Google Scholar]
- Feng, J.; Sun, W.; Chen, L.; Chen, B.; Arkin, E.; Du, L.; Pathirage, M. Engineered Cementitious Composites using Chinese local ingredients: Material preparation and numerical investigation. Case Stud. Constr. Mater. 2021, 16, e00852. [Google Scholar] [CrossRef]
- Li, V.C.; Wu, C.; Wang, S.X.; Ogawa, A.; Saito, T. Interface tailoring for strain-hardening polyvinyl alcohol-engineered cementitious composite (PVA-ECC). Aci. Mater. J. 2002, 99, 463–472. [Google Scholar]
- Ellis, B.; McDowell, D.; Zhou, M. Simulation of single fiber pullout response with account of fiber morphology. Cem. Concr. Compos. 2014, 48, 42–52. [Google Scholar] [CrossRef]
- Zhang, C.H.; Shi, C.J.; Wu, Z.M.; Ouyang, X.; Li, K. Numerical and analytical modeling of fiber-matrix bond behaviors of high per-formance cement composite. Cem. Concr. Res. 2019, 125, 105892. [Google Scholar] [CrossRef]
- Du, X.L.; Jin, L.; Huang, J.Q. Simulation of meso-fracture process of concrete using the extended finite element method. Chin. J. Comput. Mech. 2012, 29, 940–947. [Google Scholar]
- Silling, S. Reformulation of Elasticity Theory for Discontinuities and Long-Range Forces. J. Mech Phys. Solids 2000, 481, 175–209. [Google Scholar] [CrossRef] [Green Version]
- Gerstle, W.; Sau, N.; Silling, S. Peridynamic modeling of concrete structures. Nucl. Eng. Des. 2006, 237, 1250–1258. [Google Scholar] [CrossRef]
- Yaghoobi, A.; Chorzepa, M.G. Meshless modeling framework for fiber reinforced concrete structures. Comput. Struct. 2015, 161, 43–54. [Google Scholar] [CrossRef]
- Gu, X.; Zhang, Q.; Huang, D.; Yv, Y. Wave dispersion analysis and simulation method for concrete SHPB test in peridynamics. Eng. Fract. Mech. 2016, 160, 124–137. [Google Scholar] [CrossRef]
- Hu, Y.; Madenci, E. Peridynamics for fatigue life and residual strength prediction of composite laminates. Compos. Struct. 2017, 160, 169–184. [Google Scholar] [CrossRef]
- Liu, M.; Wang, Q.; Lu, W. Peridynamic simulation of brittle-ice crushed by a vertical structure. Int. J. Nav. Arch. Ocean Eng. 2017, 9, 209–218. [Google Scholar] [CrossRef] [Green Version]
- Cheng, Z.; Jin, D.; Yuan, C.; Li, L. Dynamic Fracture Analysis of Functionally Gradient Materials with Two Cracks by Peridynamic Modeling. Comput. Model. Eng. Sci. 2019, 121, 445–464. [Google Scholar] [CrossRef] [Green Version]
- Chen, Z.; Niazi, S.; Bobaru, F. A peridynamic model for brittle damage and fracture in porous materials. Int. J. Rock Mech. Min. Sci. 2019, 122, 104059. [Google Scholar] [CrossRef]
- Cheng, Z.; Wang, Z.; Luo, Z. Dynamic Fracture Analysis for Shale Material by Peridynamic Modelling. Comput. Model. Eng. Sci. 2019, 118, 509–527. [Google Scholar] [CrossRef]
- Yu, H.; Chen, X.; Sun, Y. A generalized bond-based peridynamic model for quasi-brittle materials enriched with bond tension–rotation–shear coupling effects. Comput. Methods Appl. Mech. Eng. 2020, 372, 113405. [Google Scholar] [CrossRef]
- Zhang, H.; Zhang, X.; Qiao, P. A new peridynamic mixed-mode bond failure model for interface delamination and homogeneous materials fracture analysis. Comput. Methods Appl. Mech. Eng. 2021, 379, 113728. [Google Scholar] [CrossRef]
- Han, F.; Liu, S.; Lubineau, G. A dynamic hybrid local/nonlocal continuum model for wave propagation. Comput. Mech. 2020, 67, 385–407. [Google Scholar] [CrossRef]
- Wu, L.; Wang, L.; Huang, D.; Xu, Y. An ordinary state-based peridynamic modeling for dynamic fracture of laminated glass under low-velocity impact. Compos. Struct. 2020, 234, 111722. [Google Scholar] [CrossRef]
- Silling, S.; Askari, E. A meshfree method based on the peridynamic model of solid mechanics. Comput. Struct. 2004, 83, 1526–1535. [Google Scholar] [CrossRef]
- Cheng, Z.; Hu, Y.; Chu, L.; Yuan, C.; Feng, H. Peridynamic modeling of engineered cementitious composite with fiber effects. Eng. Fract. Mech. 2021, 245, 107601. [Google Scholar] [CrossRef]
- Fan, J.; Liu, R.; Li, S.; Ge, X. A micro-potential based Peridynamic method for deformation and fracturing in solids: A two-dimensional formulation. Comput. Methods Appl. Mech. Eng. 2019, 360, 112751. [Google Scholar] [CrossRef]
- Zhang, Y.; Qiao, P. A fully-discrete peridynamic modeling approach for tensile fracture of fiber-reinforced cementitious com-posites. Eng. Fract. Mech. 2021, 242, 107454. [Google Scholar] [CrossRef]
- Jirasek, M.; Patzák, B. Consistent tangent stiffness for nonlocal damage models. Comput. Struct. 2002, 80, 1279–1293. [Google Scholar] [CrossRef]
- Wang, J.C.; Yan, P.Y. Analyzing of cracking risk of early age concrete structure. J. Basic Sci. Eng. 2006, 2, 262–267. [Google Scholar]
- Kang, J.; Kim, K.; Lim, Y.M.; Bolander, J.E. Modeling of fiber-reinforced cement composites: Discrete representation of fiber pullout. Int. J. Solids Struct. 2014, 51, 1970–1979. [Google Scholar] [CrossRef] [Green Version]
- Lin, Z.; Kanda, T.; Li, V.C. On interface property characterization and performance of fiber reinforced cementitious composites. Concr. Sci. Eng. 1999, 1, 173–184. [Google Scholar]















| 𝐸 (GPa) | |||
|---|---|---|---|
| 22.35 | 0.287 | 2380 | 5.36 |
| Fiber | Elongation | |||||||
|---|---|---|---|---|---|---|---|---|
| PVA | 1620 | 39 | 12 | 42.8 | 6% | 2.0 | 2.7 | 0.5 |
Publisher’s Note: MDPI stays neutral with regard to jurisdictional claims in published maps and institutional affiliations. |
© 2022 by the authors. Licensee MDPI, Basel, Switzerland. This article is an open access article distributed under the terms and conditions of the Creative Commons Attribution (CC BY) license (https://creativecommons.org/licenses/by/4.0/).
Share and Cite
Hou, W.; Hu, Y.; Yuan, C.; Feng, H.; Cheng, Z. Peridynamic Simulation of Dynamic Fracture Process of Engineered Cementitious Composites (ECC) with Different Curing Ages. Materials 2022, 15, 3494. https://doi.org/10.3390/ma15103494
Hou W, Hu Y, Yuan C, Feng H, Cheng Z. Peridynamic Simulation of Dynamic Fracture Process of Engineered Cementitious Composites (ECC) with Different Curing Ages. Materials. 2022; 15(10):3494. https://doi.org/10.3390/ma15103494
Chicago/Turabian StyleHou, Weiye, Yuyang Hu, Chengfang Yuan, Hu Feng, and Zhanqi Cheng. 2022. "Peridynamic Simulation of Dynamic Fracture Process of Engineered Cementitious Composites (ECC) with Different Curing Ages" Materials 15, no. 10: 3494. https://doi.org/10.3390/ma15103494
APA StyleHou, W., Hu, Y., Yuan, C., Feng, H., & Cheng, Z. (2022). Peridynamic Simulation of Dynamic Fracture Process of Engineered Cementitious Composites (ECC) with Different Curing Ages. Materials, 15(10), 3494. https://doi.org/10.3390/ma15103494

