Osteosphere Model to Evaluate Cell–Surface Interactions of Implantable Biomaterials
Abstract
:1. Introduction
2. Materials and Methods
2.1. Titanium Surfaces and Surface Analysis
2.2. X-ray Diffraction (XRD)
2.3. Fourier Transform Infrared Spectroscopy (FTIR)
2.4. Atomic Force Microscopy (AFM)
2.5. Scanning Electron Microscopy (SEM)
2.6. Cell Culture and Production of Osteospheres
2.7. Osteospheres Characterization
2.8. Exposure to the Titanium Surfaces
2.9. Qualitative Analysis of Aggregate-Material Interaction
2.10. Total Cell Density Estimation
2.11. Estimation of Cell Density on the Surface of the Material
2.12. Estimation of Cell Migration
2.13. Analysis of Cell Spreading
2.14. Statistical Analysis
3. Results
3.1. Surface Characterization
3.1.1. X-ray Diffraction (XRD)
3.1.2. Fourier Transform Infrared Spectroscopy (FTIR)
3.1.3. Scanning Electron Microscopy
3.1.4. Atomic Force Microscopy (AFM)
3.2. Spheroid Characterization
3.3. In Vitro Analysis of Cell/Surface Interactions
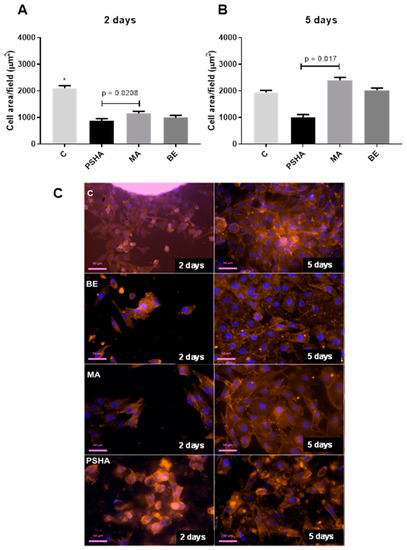
3.3.1. Qualitative Evaluation of Cell Adhesion
3.3.2. Quantitative Evaluation of Cell Density
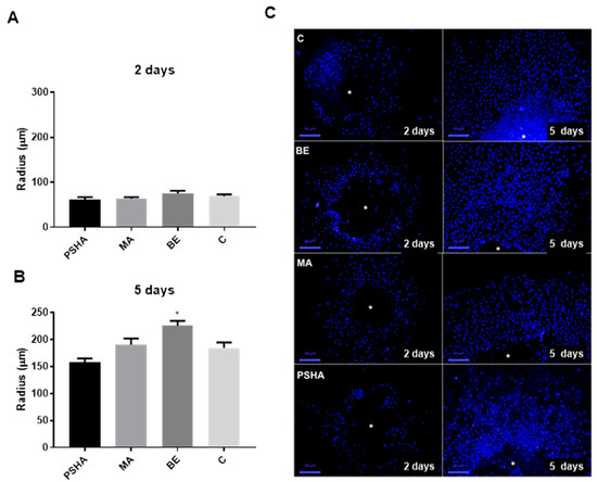
3.3.3. Cell Dispersion on Titanium Surfaces
3.3.4. Measurement of Cell Area
4. Discussion
5. Conclusions
Author Contributions
Funding
Institutional Review Board Statement
Informed Consent Statement
Data Availability Statement
Acknowledgments
Conflicts of Interest
References
- Sheikh, Z.; Hamdan, N.; Ikeda, Y.; Grynpas, M.; Ganss, B.; Glogauer, M. Natural graft tissues and synthetic biomaterials for periodontal and alveolar bone reconstructive applications: A review. Biomater. Res. 2017, 21, 9. [Google Scholar] [CrossRef] [PubMed]
- Arjunan, A.; Baroutaji, A.; Praveen, A.S.; Robinson, J.; Wang, C. Classification of Biomaterial Functionality. In Reference Module in Materials Science and Materials Engineering; Hashmi, M.S.J., Ed.; Elsevier: Amsterdam, The Netherlands, 2020; ISBN 0128035811/9780128035818. [Google Scholar]
- Kaur, M.; Singh, K. Review on titanium and titanium based alloys as biomaterials for orthopaedic applications. Mater. Sci. Eng. 2019, 102, 844–862. [Google Scholar] [CrossRef]
- Su, Y.; Luo, C.; Zhang, Z.; Hermawan, H.; Zhu, D.; Huang, J.; Liang, Y.; Li, G.; Ren, L. Bioinspired surface functionalization of metallic biomaterials. J. Mech. Behav. Biomed. Mater. 2018, 77, 90–105. [Google Scholar] [CrossRef] [PubMed]
- Niinomi, M. Design and development of metallic biomaterials with biological and mechanical biocompatibility. J. Biomed. Mater. Res. Part A 2019, 107, 944–954. [Google Scholar] [CrossRef] [PubMed]
- Wang, W.; Yeung, K.W.K. Bioactive Materials Bone grafts and biomaterials substitutes for bone defect repair: A review. Bioact. Mater. 2017, 2, 224–247. [Google Scholar] [CrossRef] [PubMed]
- Bouler, J.M.; Pilet, P.; Gauthier, O.; Verron, E. Biphasic calcium phosphate ceramics for bone reconstruction: A review of biological response. Acta Biomater. 2017, 53, 1–12. [Google Scholar] [CrossRef] [PubMed]
- Albrektsson, T.; Johansson, C. Osteoinduction, osteoconduction and osseointegration. Eur. Spine J. 2001, 10, 96–101. [Google Scholar]
- Vootla, N.; Reddy, K. Osseointegration-key factors affecting its success-an overview. IOSR J. Dent. Med. Sci. 2017, 16, 62–68. [Google Scholar] [CrossRef]
- Dos Santos, V.; Brandalise, R.; Savaris, M. Engineering of Biomaterials; Springer International Publishing: Berlin/Heidelberg, Germany, 2017; p. 86. [Google Scholar]
- Shah, F.A.; Thomsen, P.; Palmquist, A. Osseointegration and current interpretations of the bone-implant interface. Acta Biomater. 2019, 84, 1–15. [Google Scholar] [CrossRef]
- Jäger, M.; Jennissen, H.P.; Dittrich, F.; Fischer, A.; Köhling, H.L. Antimicrobial and Osseointegration Properties of Nanostructured Titanium Orthopaedic Implants. Materials 2017, 10, 1302. [Google Scholar] [CrossRef] [Green Version]
- Schupbach, P.; Glauser, R.; Bauer, S. Al2O3 Particles on Titanium Dental Implant Systems following Sandblasting and Acid-Etching Process. Int. J. Biomater. 2019, 2019, 9–12. [Google Scholar] [CrossRef] [Green Version]
- Kargozar, S.; Hamzehlou, S.; Baino, F. Effects of the biological environment on ceramics: Degradation, cell response, and in vivo behavior. In Fundamental Biomaterials: Ceramics; Elsevier: Amsterdam, The Netherlands, 2018; pp. 407–437. [Google Scholar]
- Rovida, C.; Asakura, S.; Daneshian, M.; Hofman-Huether, H.; Leist, M.; Meunier, L.; Reif, D.; Rossi, A.; Schmutz, M.; Valentin, J.P.; et al. Toxicity testing in the 21st century beyond environmental chemicals. ALTEX 2015, 3, 171–181. [Google Scholar] [CrossRef] [PubMed] [Green Version]
- Wnorowski, A.; Yang, H.; Wu, J.C. Progress, obstacles, and limitations in the use of stem cells in organ-on-a-chip models. Adv. Drug Deliv. Rev. 2018, 140, 1–9. [Google Scholar] [CrossRef] [PubMed]
- Duval, K.; Grover, H.; Han, L.H.; Mou, Y.; Pegoraro, A.F.; Fredberg, J.; Chen, Z. Modeling Physiological Events in 2D vs. 3D Cell Culture. Physiology 2017, 32, 266–277. [Google Scholar] [CrossRef]
- Charwat, V.; Egger, D. The Third Dimension in Cell Culture: From 2D to 3D Culture Formats. In Cell Culture Technology. Learning Materials in Biosciences; Springer: Cham, Switzerland, 2018; pp. 75–90. [Google Scholar]
- Knight, E.; Przyborski, S. Advances in 3D cell culture technologies enabling tissue-like structures to be created in vitro. J. Anat. 2015, 227, 746–756. [Google Scholar] [CrossRef] [PubMed] [Green Version]
- Coelho, P.G.; Granato, R.; Marin, C.; Bonfante, E.A.; Janal, M.N.; Suzuki, M. Biomechanical and bone histomorphologic evaluation of four surfaces on plateau root form implants: An experimental study in dogs. Oral Surg. Oral Med. Oral Pathol. Oral Radiol. Endodontol. 2010, 109, 39–45. [Google Scholar] [CrossRef] [PubMed]
- Ehrenfest, D.M.D.; Vazquez, L.; Park, Y.-J.; Sammartino, G.; Bernard, J.-P. Identification card and codification of the chemical and morphological characteristics of 14 dental implant surfaces. J. Oral Implantol. 2011, 37, 525–542. [Google Scholar] [CrossRef] [PubMed]
- Kim, B.-B.; Tae, J.-Y.; Ko, Y.; Park, J.B. Lovastatin increases the proliferation and osteoblastic differentiation of human gingiva-derived stem cells in three-dimensional cultures. Exp. Ther. Med. 2019, 18, 3425–3430. [Google Scholar] [CrossRef] [Green Version]
- Neuzehn, J.; Heinemann, S.; Wiesmann, H.P. 3-D osteoblast culture for biomaterials testing. J. Dev. Biol. Tissue Eng. 2013, 5, 7–12. [Google Scholar]
- Tsai, A.-C.; Liu, Y.; Yuan, X.; Ma, T. Compaction, fusion, and functional activation of three-dimensional human mesenchymal stem cell aggregate. Tissue Eng. Part A 2015, 21, 1705–1719. [Google Scholar] [CrossRef] [Green Version]
- Velasco-Ortega, E.; Ortiz-García, I.; Jiménez-Guerra, A.; Monsalve-Guil, L.; Muñoz-Guzón, F.; Perez, R.A.; Gil, F.J. Comparison between Sandblasted Acid-Etched and Oxidized Titanium Dental Implants: In Vivo Study. Int. J. Mol. Sci. 2019, 20, 3267. [Google Scholar] [CrossRef] [Green Version]
- Cervino, G.; Fiorillo, L.; Iannello, G.; Santonocito, D.; Risitano, G.; Cicciù, M. Sandblasted and Acid Etched Titanium Dental Implant Surfaces Systematic Review and Confocal Microscopy Evaluation. Materials 2019, 12, 1763. [Google Scholar] [CrossRef] [Green Version]
- Roper, S.J.; Linke, F.; Scotting, P.J.; Coyle, B. 3D spheroid models of paediatric SHH medulloblastoma mimic tumour biology, drug response and metastatic dissemination. Sci. Rep. 2021, 11, 4259. [Google Scholar] [CrossRef] [PubMed]
- Fleddermann, J.; Susewind, J.; Peuschel, H.; Koch, M.; Tavernaro, I.; Kraegeloh, A. Distribution of SiO2 nanoparticles in 3D liver microtissues. Int. J. Nanomed. 2019, 14, 1411–1431. [Google Scholar] [CrossRef] [PubMed] [Green Version]
- Muñoz-Garcia, J.; Jubelin, C.; Loussouarn, A.; Goumard, M.; Griscom, L.; Renodon-Cornière, A.; Heymann, M.-F.; Heymann, D. In vitro three-dimensional cell cultures for bone sarcomas. J. Bone Oncol. 2021, 30, 100379. [Google Scholar] [CrossRef] [PubMed]
- Place, T.L.; Domann, F.E.; Case, A.J. Limitations of oxygen delivery to cells in culture: An underappreciated problem in basic and translational research. Free Rad. Biol. Med. 2017, 113, 311–322. [Google Scholar] [CrossRef] [PubMed]
- Cortês, J.A.; Mavropoulos, E.; Hausen, M.; Rossi, A.; Granjeiro, J.M.; Alves, G. Methodological implications on quantitative studies of cytocompatibility in direct contact with bioceramic surfaces. Key Eng. Mater. 2012, 493, 325–330. [Google Scholar] [CrossRef]
- Mavropoulos, E.; Hausen, M.; Costa, A.M.; Alves, G.; Mello, A.; Ospina, C.A.; Mir, M.; Granjeiro, J.M.; Rossi, A.M. The impact of the RGD peptide on osteoblast adhesion and spreading on zinc-substituted hydroxyapatite surface. J. Mater. Sci. Mater. Med. 2013, 24, 1271–1283. [Google Scholar] [CrossRef]
- Zambuzzi, W.F.; Bonfante, E.A.; Jimbo, R.; Hayashi, M.; Andersson, M.; Alves, G.; Takamori, E.R.; Beltrão, P.J.; Coelho, P.G.; Granjeiro, J.M. Nanometer scale titanium surface texturing are detected by signaling pathways involving transient FAK and Src activations. PLoS ONE 2014, 9, e95662. [Google Scholar]
- Zhou, D.W.; García, A.J. Measurement Systems for Cell Adhesive Forces. J. Biomech. Eng. 2015, 137, 1–8. [Google Scholar] [CrossRef] [Green Version]
- Calvo-Guirado, J.L.; Satorres-Nieto, M.; Aguilar-Salvatierra, A.; Delgado-Ruiz, R.A.; Maté-Sánchez de Val, J.E.; Gargallo-Albiol, J.; Gómez-Moreno, G.; Romanos, G.E. Influence of surface treatment on osseointegration of dental implants: Histological, histomorphometric and radiological analysis in vivo. Clin. Oral Investig. 2015, 19, 509–517. [Google Scholar] [CrossRef]
- Chen, J.-C.; Ko, C.-L.; Lin, D.-J.; Wu, H.-Y.; Hung, C.-C.; Chen, W.-C. In vivo studies of titanium implant surface treatment by sandblasted, acid-etched and further anchored with ceramic of tetracalcium phosphate on osseointegration. J. Aust. Ceram. Soc. 2019, 55, 799–806. [Google Scholar] [CrossRef]
- Qi, X.; Shang, Y.; Sui, L. State of Osseointegrated Titanium Implant Surfaces in Topographical Aspect. J. Nanosci. Nanotechnol. 2018, 18, 8016–8028. [Google Scholar]
- Ting, M.; Jefferies, S.R.; Xia, W.; Engqvist, H.; Suzuki, J.B. Classification and Effects of Implant Surface Modification on the Bone: Human Cell-Based In Vitro Studies. J. Oral Implantol. 2017, 43, 58–83. [Google Scholar] [CrossRef]
- Wennerberg, A.; Albrektsson, T.; Chrcanovic, B. Long-term clinical outcome of implants with different surface modifications. Eur. J. Oral Implantol. 2018, 11, S123–S136. [Google Scholar]
- Gehrke, S.A.; Cavalcanti de Lima, J.H.; Rodriguez, F.; Calvo-Guirado, J.L.; Aramburú Júnior, J.; Pérez-Díaz, L.; Mazón, P.; Aragoneses, J.M.; De Aza, P.N. Microgrooves and Microrugosities in Titanium Implant Surfaces: An In Vitro and In Vivo Evaluation. Materials 2019, 12, 1287. [Google Scholar] [CrossRef] [PubMed] [Green Version]
- Mangano, F.G.; Iezzi, G.; Shibli, J.A.; Pires, J.T.; Luongo, G.; Piattelli, A.; Mangano, C. Early bone formation around immediately loaded implants with nanostructured calcium-incorporated and machined surface: A randomized, controlled histologic and histomorphometric study in the human posterior maxilla. Clin. Oral Investig. 2017, 21, 2603–2611. [Google Scholar] [CrossRef] [PubMed]
- Stigler, R.G.; Becker, K.; Bruschi, M.; Steinmüller-Nethl, D.; Gassner, R. Impact of Nano-Crystalline Diamond Enhanced Hydrophilicity on Cell Proliferation on Machined and SLA Titanium Surfaces: An In-Vivo Study in Rodents. Nanomaterials 2018, 8, 524. [Google Scholar] [CrossRef] [PubMed] [Green Version]
- Trisi, P.; Berardini, M.; Colagiovanni, M.; Berardi, D.; Perfetti, G. Laser-Treated Titanium Implants: An In Vivo Histomorphometric and Biomechanical Analysis. Implant Dent. 2016, 25, 575–580. [Google Scholar] [CrossRef]
- Lumetti, S.; Manfredi, E.; Ferraris, S.; Spriano, S.; Passeri, G.; Ghiacci, G.; Macaluso, G.; Galli, C. The response of osteoblastic MC3T3-E1 cells to micro- and nano-textured, hydrophilic and bioactive titanium surfaces. J. Mater. Sci. Mater. Med. 2016, 27, 68. [Google Scholar] [CrossRef]
- Zafar, M.S.; Farooq, I.; Awais, M.; Najeeb, S.; Khurshid, Z.; Zohaib, S. Bioactive Surface Coatings for Enhancing Osseointegration of Dental Implants. In Biomedical, Therapeutic and Clinical Applications of Bioactive Glasses; Woodhead Publishing: Cambridge, UK, 2019; pp. 313–329. [Google Scholar]
- Patil, P.S.; Bhongade, M.L. Dental Implant Surface Modifications : A Review. IOSR J. Dent. Med. Sci. 2016, 15, 132–141. [Google Scholar]
- Anil, S.; Anand, P.S.; Alghamdi, H.; Jansen, J.A. Dental Implant Surface Enhancement and Osseointegration. In Implant Dentistry. A Rapidly Evolving Practice; Turkylmaz, I., Ed.; InTech: Rijeka, Croatia, 2011; pp. 83–101. [Google Scholar]
- Bral, A.; Mommaerts, M.Y. In vivo biofunctionalization of titanium patient-specific implants with nano hydroxyapatite and other nano calcium phosphate coatings: A systematic review. J. Craniomaxillofac Surg. 2016, 44, 400–412. [Google Scholar] [CrossRef] [PubMed]
- Wang, H.; Eliaz, N.; Xiang, Z.; Hsu, H.P.; Spector, M.; Hobbs, L.W. Early bone apposition in vivo on plasma-sprayed and electrochemically deposited hydroxyapatite coatings on titanium alloy. Biomaterials 2006, 27, 4192–4203. [Google Scholar] [CrossRef] [PubMed]
- Tanzer, M.; Chuang, P.J.; Ngo, C.G.; Song, L.; TenHuisen, K.S. Characterization of bone ingrowth and interface mechanics of a new porous 3D printed biomaterial: An animal study. Bone Joint J. 2019, 101, 62–67. [Google Scholar] [CrossRef]
- Antônio, C.A.; Cruz, N.C.; Rangel, E.C.; Rangel, R.C.C.; Araujo, T.E.S.; Durrant, S.F.; Más, B.A.; Duek, E.A.R. Hydroxyapatite coating deposited on grade 4 titanium by plasma electrolytic oxidation. Mater. Res. 2014, 17, 1427–1433. [Google Scholar] [CrossRef] [Green Version]
- Coelho, P.G.; Granjeiro, J.M.; Romanos, G.E.; Suzuki, M.; Silva, N.R.; Cardaropoli, G.; Thompson, V.P.; Lemons, J.E. Basic research methods and current trends of dental implant surfaces. J. Biomed. Mater. Res. B Appl. Biomater. 2009, 88, 579–596. [Google Scholar] [CrossRef]
- Maia-Pinto, M.O.C.; Brochado, A.C.B.; Teixeira, B.N.; Sartoretto, S.C.; Uzeda, M.J.; Alves, A.T.N.N.; Alves, G.G.; Calasans-Maia, M.D.; Thiré, R.M.S.M. Biomimetic Mineralization on 3D Printed PLA Scaffolds: On the Response of Human Primary Osteoblasts Spheroids and In Vivo Implantation. Polymers 2021, 13, 74. [Google Scholar] [CrossRef]
- Czekanska, E.M.; Stoddart, M.J.; Ralphs, J.R.; Richards, R.G.; Hayes, J.S. A phenotypic comparison of osteoblast cell lines versus human primary osteoblasts for biomaterials testing. J. Biomed. Mater. Res. A. 2014, 102, 2636–2643. [Google Scholar] [CrossRef]
- Jiang, T.; Xu, G.; Chen, X.; Huang, X.; Zhao, J.; Zheng, L. Impact of Hydrogel Elasticity and Adherence on Osteosarcoma Cells and Osteoblasts. Adv. Healthcare Mater. 2019, 8, 1801587. [Google Scholar] [CrossRef]








| Surface | Mean Roughness (Sa) | Mean Square Roughness (Sq) | Maximum Pit Depth (Sv) | Maximum Height (Sz) |
|---|---|---|---|---|
| PSHA | 0.344 ± 0.063 | 0.431 ± 0.059 | 1.49 ± 0.090 | 2.516 ± 0.67 |
| MA | 0.055 ± 0.043 | 0.067 ± 0.048 | 0.175 ± 0.080 | 0.338 ± 0.151 |
| BE | 0.251 ± 0.181 | 0.324 ± 0.234 | 0.875 ± 0.641 | 2.110 ± 1.462 |
| Cell Density (At Seeding) | 20,000 | 30,000 | 40,000 |
|---|---|---|---|
| Diameter (μm) | 329.5 ± 11.2 | 429.4 ± 35.01 | 507.2 ± 43.6 |
| Aspect (H/W) | 1.2 ± 0.1 | 1.2 ± 0.06 | 1.2 ± 0.08 |
Publisher’s Note: MDPI stays neutral with regard to jurisdictional claims in published maps and institutional affiliations. |
© 2021 by the authors. Licensee MDPI, Basel, Switzerland. This article is an open access article distributed under the terms and conditions of the Creative Commons Attribution (CC BY) license (https://creativecommons.org/licenses/by/4.0/).
Share and Cite
Brochado, A.C.B.; de Souza, V.H.; Correa, J.; dos Anjos, S.A.; de Almeida Barros Mourão, C.F.; Cardarelli, A.; Montemezzi, P.; Gameiro, V.S.; Pereira, M.R.; Mavropoulos, E.; et al. Osteosphere Model to Evaluate Cell–Surface Interactions of Implantable Biomaterials. Materials 2021, 14, 5858. https://doi.org/10.3390/ma14195858
Brochado ACB, de Souza VH, Correa J, dos Anjos SA, de Almeida Barros Mourão CF, Cardarelli A, Montemezzi P, Gameiro VS, Pereira MR, Mavropoulos E, et al. Osteosphere Model to Evaluate Cell–Surface Interactions of Implantable Biomaterials. Materials. 2021; 14(19):5858. https://doi.org/10.3390/ma14195858
Chicago/Turabian StyleBrochado, Ana Carolina Batista, Victor Hugo de Souza, Joice Correa, Suzana Azevedo dos Anjos, Carlos Fernando de Almeida Barros Mourão, Angelo Cardarelli, Pietro Montemezzi, Vinicius Schott Gameiro, Mariana Rodrigues Pereira, Elena Mavropoulos, and et al. 2021. "Osteosphere Model to Evaluate Cell–Surface Interactions of Implantable Biomaterials" Materials 14, no. 19: 5858. https://doi.org/10.3390/ma14195858
APA StyleBrochado, A. C. B., de Souza, V. H., Correa, J., dos Anjos, S. A., de Almeida Barros Mourão, C. F., Cardarelli, A., Montemezzi, P., Gameiro, V. S., Pereira, M. R., Mavropoulos, E., & Alves, G. G. (2021). Osteosphere Model to Evaluate Cell–Surface Interactions of Implantable Biomaterials. Materials, 14(19), 5858. https://doi.org/10.3390/ma14195858

