Non-Linear Stability of the Step-Variable In-Plane Functionally Graded Plates Subjected to Linear Approaches of the Edges
Abstract
1. Introduction
2. Description of the Problem
3. Analysis of the Calculations Results
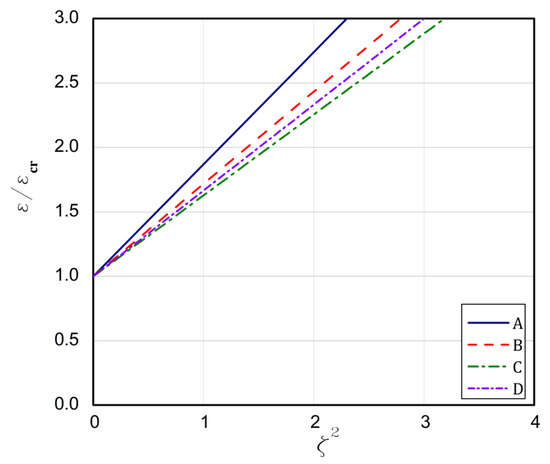
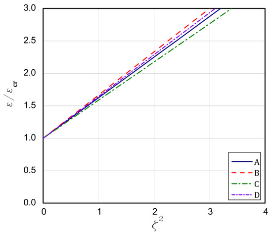
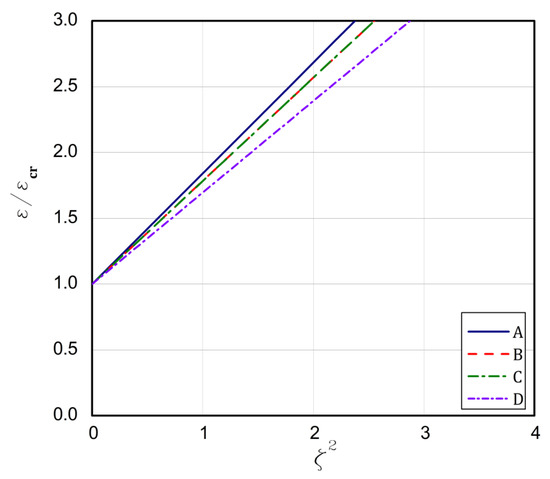
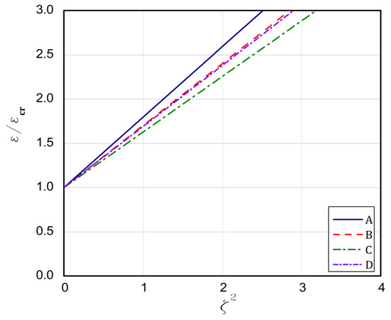
- Case A – SSSS:
- Case B – SCSC:
- Case C – SSSC:
- Case D – SCSS:
3.1. Analytical-Numerical Method Using BHT
3.2. Comparison of the BHT Results with FEM Results
4. Summary
Author Contributions
Funding
Acknowledgments
Conflicts of Interest
References
- Birman, V.; Byrd, L.W. Modeling and analysis of functionally graded materials and structures. Appl. Mech. Rev. 2007, 60, 195–216. [Google Scholar] [CrossRef]
- Liew, K.M.; Zhao, X.; Ferreira, A.J.M. A review of meshless methods for laminated and functionally graded plates and shells. Compos. Struct. 2011, 93, 2031–2041. [Google Scholar] [CrossRef]
- Swaminathan, K.; Naveenkumar, D.T.; Zenkour, A.M.; Carrera, E. Stress. Vibration and buckling analyses of FGM plates—A state-of-the-art review. Compos. Struct. 2015, 120, 10–31. [Google Scholar] [CrossRef]
- Czechowski, L.; Kołakowski, Z. The study of buckling and post-buckling of a step-variable FGM box. Materials 2019, 12, 918. [Google Scholar] [CrossRef]
- Naebe, M.; Shirvanimoghaddam, K. Functionally graded materials: A review of fabrication and properties. Appl. Mater. Today 2016, 5, 223–245. [Google Scholar] [CrossRef]
- Taczała, M.; Buczkowski, R.; Kleiber, M. Nonlinear buckling and post-buckling response of stiffened FGM plates in thermal environments. Compos. Part B Eng. 2017, 109, 238–247. [Google Scholar] [CrossRef]
- Nguyen, T.T.; Lee, J. Optimal design of thin-walled functionally graded beams for buckling problems. Compos. Struct. 2017, 179, 459–467. [Google Scholar] [CrossRef]
- Rizov, V. Delamination fracture in a functionally graded multilayered beam with material nonlinearity. Arch. Appl. Mech. 2017, 87, 1037–1048. [Google Scholar] [CrossRef]
- Fazzolari, F.A. Reissner’s mixed variational theorem and variable kinematics in the modelling of laminated composite and FGM doubly-curved shells. Compos. Part B Eng. 2016, 89, 408–423. [Google Scholar] [CrossRef]
- Tornabene, F.; Brischetto, S.; Fantuzzi, N.; Bacciocchi, M. Boundary conditions in 2D numerical and 3D exact models for cylindrical bending analysis of functionally graded structures. Shock Vib. 2016, 2373862. [Google Scholar] [CrossRef]
- Burzynski, S.; Chroscielewski, J.; Daszkiewicz, K.; Witkowski, W. Geometrically nonlinear FEM analysis of FGM shells based on neutral physical surface approach in 6-parameter shell theory. Compos. Part B Eng. 2016, 107, 203–213. [Google Scholar] [CrossRef]
- Burzynski, S.; Chroscielewski, J.; Daszkiewicz, K.; Witkowski, W. Elastoplastic nonlinear FEM analysis of FGM shells of Cosserat type. Compos. Part B Eng. 2018, 154, 478–491. [Google Scholar] [CrossRef]
- Trabelsi, S.; Frikha, A.; Zghal, S.; Dammak, F. Thermal post-buckling analysis of functionally graded material structures using a modified FSDT. Int. J. Mech. Sci. 2018, 144, 74–89. [Google Scholar] [CrossRef]
- Tung, H.V.; Duc, N.D. Nonlinear analysis of stability for functionally graded plates under mechanical and thermal loads. Compos. Struct. 2010, 92, 1184–1191. [Google Scholar] [CrossRef]
- Amirpour, M.; Bickerton, S.; Calius, E.; Mace, B.R.; Das, R. Numerical and experimental study on free vibration of 3D-printed polymeric functionally graded plates. Compos. Struct. 2019, 189, 192–205. [Google Scholar] [CrossRef]
- Liu, N.; Jeffers, A.E. Isogeometric analysis of laminated composite and functionally graded sandwich plates based on a layerwise displacement theory. Compos. Struct. 2017, 176, 143–153. [Google Scholar] [CrossRef]
- Liu, N.; Ren, X.; Lua, J. An isogeometric continuum shell element for modeling the nonlinear response of functionally graded material structures. Compos. Struct. 2020, 237, 111893. [Google Scholar] [CrossRef]
- Kolakowski, Z.; Czechowski, L. Non-linear stability of the in-plane functionally graded (FG) plate. Compos. Struct. 2019, 214, 264–268. [Google Scholar] [CrossRef]
- Kolakowski, Z.; Czechowski, L. Non-linear stability of cylindrical panels made of transversally functionally graded material with uniformly shortened edges. Rom. J. Tech. Sci. Appl. Mech. 2018, 63, 207–220. [Google Scholar]
- Kubiak, T. Postbuckling behavior of thin-walled girders with orthotropy varying widthwise. Int. J. Solids Struct. 2001, 38, 4839–4855. [Google Scholar] [CrossRef]
- Kołakowski, Z.; Królak, M. Modal coupled instabilities of thin-walled composite plate and shell structures. Compos. Struct. 2006, 76, 303–313. [Google Scholar] [CrossRef]
- Kolakowski, Z.; Mania, R. Semi-analytical method versus the FEM for analysis of the local post-buckling of thin-walled composite structures. Compos. Struct. 2013, 97, 99–106. [Google Scholar] [CrossRef]
- Van der Heijden, A.M. WT Koiter’s Elastic Stability of Solids and Structures; Cambridge University Press: Cambridge, UK, 2008. [Google Scholar]
- User’s Guide ANSYS® 18.2. Available online: http://www.pmt.usp.br/academic/martoran/notasmodelosgrad/ANSYS%20Fluent%20Users%20Guide.pdf (accessed on 16 November 2019).












| Number of Strip | Description | Young’s Modulus E (GPa) | Poisson Ratio Ν (-) |
|---|---|---|---|
| 1 | Al2O3 (100%) | 393 | 0.25 |
| 2 | Al2O3 (75%) + Al (25%) | 312 | 0.27 |
| 3 | Al2O3 (50%) + Al (50%) | 231 | 0.29 |
| 4 | Al2O3 (25%) + Al (75%) | 151 | 0.31 |
| 5 | Al (100%) | 70 | 0.33 |
| Boundary Conditions | Type of Load | mm | ||||
|---|---|---|---|---|---|---|
| A—SSSS | 1 | 0.34089 × 10−3 | 204 | 31.55 | 0.7354 | 0.349 × 10−3 |
| 2 | 0.63723 × 10−3 | 204 | 37.71 | 1.633 | - | |
| 3 | 0.70014 × 10−3 | 198 | 23.36 | −0.2837 | - | |
| 4 | 0.23685 × 10−2 | 125 | −61.16 | −7.029 | 0.235 × 10−2 | |
| 5 | 0.19076 × 10−2 | 150 | 49.26 | 5.661 | 0.195 × 10−2 | |
| B—SCSC | 1 | 0.59344 × 10−3 | 136 | 54.92 | 1.280 | - |
| 2 | 0.11492 × 10−2 | 134 | 68.02 | 2.945 | - | |
| 3 | 0.11618 × 10−2 | 133 | 38.76 | −0.4708 | - | |
| 4 | 0.35509 × 10−2 | 96 | −91.69 | −10.53 | 0.357 × 10−2 | |
| 5 | 0.34002 × 10−2 | 96 | 87.80 | 10.09 | 0.338 × 10−2 | |
| C—SSSC | 1 | 0.43339 × 10−3 | 172 | 40.11 | 0.9350 | - |
| 2 | 0.75476 × 10−3 | 174 | 44.67 | 1.934 | - | |
| 3 | 0.96399 × 10−3 | 165 | 32.16 | −0.3906 | - | |
| 4 | 0.35509 × 10−2 | 96 | −91.69 | −10.53 | - | |
| 5 | 0.19166 × 10−2 | 146 | 49.49 | 5.688 | - | |
| D—SCSS | 1 | 0.48812 × 10−3 | 154 | 45.18 | 1.053 | - |
| 2 | 0.10251 × 10−2 | 150 | 60.67 | 2.627 | - | |
| 3 | 0.88588 × 10−3 | 154 | 29.56 | −0.3590 | - | |
| 4 | 0.23713 × 10−2 | 125 | −61.23 | −7.038 | - | |
| 5 | 0.33999 × 10−2 | 97 | 87.79 | 10.09 | - |
© 2020 by the authors. Licensee MDPI, Basel, Switzerland. This article is an open access article distributed under the terms and conditions of the Creative Commons Attribution (CC BY) license (http://creativecommons.org/licenses/by/4.0/).
Share and Cite
Kołakowski, Z.; Czechowski, L. Non-Linear Stability of the Step-Variable In-Plane Functionally Graded Plates Subjected to Linear Approaches of the Edges. Materials 2020, 13, 1439. https://doi.org/10.3390/ma13061439
Kołakowski Z, Czechowski L. Non-Linear Stability of the Step-Variable In-Plane Functionally Graded Plates Subjected to Linear Approaches of the Edges. Materials. 2020; 13(6):1439. https://doi.org/10.3390/ma13061439
Chicago/Turabian StyleKołakowski, Zbigniew, and Leszek Czechowski. 2020. "Non-Linear Stability of the Step-Variable In-Plane Functionally Graded Plates Subjected to Linear Approaches of the Edges" Materials 13, no. 6: 1439. https://doi.org/10.3390/ma13061439
APA StyleKołakowski, Z., & Czechowski, L. (2020). Non-Linear Stability of the Step-Variable In-Plane Functionally Graded Plates Subjected to Linear Approaches of the Edges. Materials, 13(6), 1439. https://doi.org/10.3390/ma13061439

