Dynamic Response of Long Rectangular Floors Subjected to Periodic Force Excitation
Abstract
1. Introduction
2. Problem Statement and Approach
3. Analytical Solution—Plates Subjected to Sine Line Loads
3.1. Levy’s Solution and Analogy with Beams on Elastic Foundation
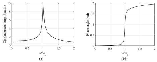
3.2. Effective Width and Dynamic Amplification Factor
3.3. Plates with Finite Length
4. Numerical Solution—Plates Subjected to Concentrated Loads
5. Numerical Example
6. Comparison of the Response of Long Plates to Single Degree of Freedom (1DOF) Systems
7. Comments on the Current Design Recommendations
8. Conclusions
Author Contributions
Funding
Acknowledgments
Conflicts of Interest
References
- Bachmann, H.; Ammann, W. Vibrations in Structures Induced by Man and Machines; International Association for Bridge and Structural Engineering: Zürich, Switzerland, 1987. [Google Scholar]
- ISO 10137:2007 (E) Bases for Design of Structures—Serviceability of Buildings and Walkways against Vibrations. 2018. Available online: https://www.iso.org/obp/ui/#iso:std:iso:10137:ed-2:v1:en (accessed on 30 April 2019).
- Allen, D.E.; Rainer, J.H. Vibration criteria for long-span floors. Can. J. Civ. Eng. 1976, 3, 165–173. [Google Scholar] [CrossRef]
- Allen, D.E.; Murray, T.M. Design criterion for walking vibrations. ASCE J. Struct. Eng. 1992, 4, 117–129. [Google Scholar]
- Allen, D.E.; Rainer, J.H.; Pernica, G. Vibration criteria for assembly occupancies. Can. J. Civ. Eng. 1985, 12, 617–623. [Google Scholar] [CrossRef]
- Xing, Y.; Sun, Q.; Liu, B.; Wang, Z. The overall assessment of closed-form solution methods for free vibrations of rectangular thin plates. Int. J. Mech. Sci. 2018, 140, 455–470. [Google Scholar] [CrossRef]
- Liu, C.; Ke, L.L.; Yang, J.; Kitipornchai, S.; Wang, Y.S. Nonlinear vibration of piezoelectric nanoplates using nonlocal Mindlin plate theory. Mech. Adv. Mater. Struc. 2018, 25, 1252–1264. [Google Scholar] [CrossRef]
- Zhao, J.; Wang, Q.; Deng, X.; Choe, K.; Zhong, R.; Shuai, C. Free vibrations of functionally graded porous rectangular plate with uniform elastic boundary conditions. Compos. Part B Eng. 2019, 168, 106–120. [Google Scholar] [CrossRef]
- Haciyev, V.C.; Sofiyev, A.H.; Kuruoglu, N. Free bending vibration analysis of thin bidirectionally exponentially graded orthotropic rectangular plates resting on two-parameter elastic foundations. Compos. Struct. 2018, 184, 372–377. [Google Scholar] [CrossRef]
- Smith, A.L.; Hicks, S.J.; Devine, P.J. Design of Floors for Vibration: A New Approach; Steel Construction Institute: Ascot, Berkshire, UK, 2007. [Google Scholar]
- Hicks, S. Vibration characteristics of steel–concrete composite floor systems. Prog. Struct. Eng. Mat. 2004, 6, 21–38. [Google Scholar] [CrossRef]
- Feldmann, M.; Heinemeyer, C.; Völling, B. Design Guide for Floor Vibrations; ArcelorMittal: Luxembourg, 1996. [Google Scholar]
- Feldmann, M.; Heinemeyer, C.; Butz, C.; Caetano, E.; Cunha, A.; Galanti, F.; Goldack, A.; Hechler, O.; Hicks, S.J.; Keil, A.; et al. Design of Floor Structures for Human Induced Vibrations. 2009. Available online: https://www.google.com.tw/url?sa=t&rct=j&q=&esrc=s&source=web&cd=1&ved=2ahUKEwiuqfPB0fbhAhV2yIsBHe-VAzAQFjAAegQIBRAC&url=https%3A%2F%2Feurocodes.jrc.ec.europa.eu%2Fshow_Entity.php%3Ffile_id%3DEC_00000069&usg=AOvVaw28czFequ5OVAT0uPwO7E07 (accessed on 30 April 2019).
- Mateus, B.; Dietrich, Z.; Teixeira, F.B.; Fernanda, A.; Calenzani, G.; Ferreira, W.G. Vibrations in Steel-Frame Floors Due to Human Activities. 2014. Available online: https://globaljournals.org/GJRE_Volume14/1-Vibrations-in-Steel-Frame.pdf (accessed on 30 April 2019).
- Allen, D.E.; Murray, T.M. Design criterion for vibrations due to walking. Eng. J. 1993, 30, 117–129. [Google Scholar]
- Timoshenko, S.; Woinowsky-Krieger, S. Theory of Plates and Shells; McGraw-Hill Book Co.: Auckland, New Zealand, 1959. [Google Scholar]
- Murray, T.M.; Allen, D.E.; Ungar, E.E.; Davis, D.B. Vibrations of Steel-Framed Structural Systems Due to Human Activity, 2nd ed.; American Institute of Steel Construction: Chicago, IL, USA, 2016. [Google Scholar]
- Rao, S.S. Vibration of Continuous Systems; John Wiley & Sons: Hoboken, NJ, USA, 2007. [Google Scholar]
- Hagedorn, P.; DasGupta, A. Vibrations and Waves in Continuous Mechanical Systems; John Wiley & Sons: Chichester, UK, 2007. [Google Scholar]
- Clough, R.W.; Penzien, J. Dynamics of Structures; Computers& Structures, Inc.: Berkeley, CA, USA, 2003. [Google Scholar]
















© 2019 by the authors. Licensee MDPI, Basel, Switzerland. This article is an open access article distributed under the terms and conditions of the Creative Commons Attribution (CC BY) license (http://creativecommons.org/licenses/by/4.0/).
Share and Cite
Pap, Z.B.; Kollár, L.P. Dynamic Response of Long Rectangular Floors Subjected to Periodic Force Excitation. Materials 2019, 12, 1417. https://doi.org/10.3390/ma12091417
Pap ZB, Kollár LP. Dynamic Response of Long Rectangular Floors Subjected to Periodic Force Excitation. Materials. 2019; 12(9):1417. https://doi.org/10.3390/ma12091417
Chicago/Turabian StylePap, Zsuzsa B., and László P. Kollár. 2019. "Dynamic Response of Long Rectangular Floors Subjected to Periodic Force Excitation" Materials 12, no. 9: 1417. https://doi.org/10.3390/ma12091417
APA StylePap, Z. B., & Kollár, L. P. (2019). Dynamic Response of Long Rectangular Floors Subjected to Periodic Force Excitation. Materials, 12(9), 1417. https://doi.org/10.3390/ma12091417

