Optimal Design of the Cement, Fly Ash, and Slag Mixture in Ternary Blended Concrete Based on Gene Expression Programming and the Genetic Algorithm
Abstract
1. Introduction
2. Optimization of the Proportions in the Concrete Mix
2.1. Object Function
2.2. Constraint Conditions
2.3. Evaluation of the Fly Ash and Slag Concrete Blend’s Properties
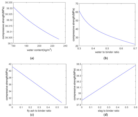
2.3.1. Strength Model
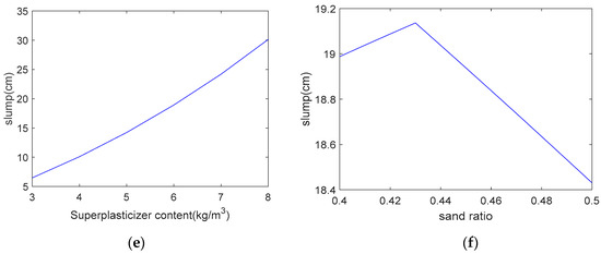
2.3.2. Slump Model
2.3.3. Carbonation Model
2.4. Summary of the Approach to Design Optimization
3. Illustrative Examples and Discussion
3.1. Proportion Design without Considering Carbonation
3.2. Proportion Design in a Suburban Region Considering Carbonation
3.3. Proportion Design in an Urban Region Considering Carbonation
3.4. Discussion
4. Conclusions
Funding
Conflicts of Interest
References
- Bucher, R.; Diederich, P.; Escadeillas, G.; Cyr, M. Service life of metakaolin-based concrete exposed to carbonation: Comparison with blended cement containing fly ash, blast furnace slag and limestone filler. Cem. Concr. Res. 2017, 99, 18–29. [Google Scholar] [CrossRef]
- Xu, G.; Shi, X. Characteristics and applications of fly ash as a sustainable construction material: A state-of-the-art review. Resour. Conserv. Recycl. 2018, 136, 95–109. [Google Scholar] [CrossRef]
- Celik, K.; Meral, C.; Gursel, A.P.; Mehta, P.K.; Horvath, A.; Monteiro, P.J. Mechanical properties, durability, and life-cycle assessment of self-consolidating concrete mixtures made with blended portland cements containing fly ash and limestone powder. Cem. Concr. Compos. 2015, 56, 59–72. [Google Scholar] [CrossRef]
- Tae, S.H.; Baek, C.H.; Shin, S.W. Life cycle CO2 evaluation on reinforced concrete structures with high–strength concrete. Environ. Impact Assess. Rev. 2011, 31, 253–260. [Google Scholar] [CrossRef]
- Rivera, F.; Martínez, P.; Castro, J.; Lopez, M. Massive volume fly-ash concrete: A more sustainable material with fly ash replacing cement and aggregates. Cem. Concr. Compos. 2015, 63, 104–112. [Google Scholar] [CrossRef]
- Tait, M.W.; Cheung, W.M. A comparative cradle-to-gate life cycle assessment of three concrete mix designs. Int. J. Life Cycle Assess. 2016, 21, 847–860. [Google Scholar] [CrossRef]
- Yang, K.H.; Lee, K.H.; Song, J.K.; Gong, M.H. Properties and sustainability of alkali-activated slag foamed concrete. J. Clean. Prod. 2014, 68, 226–233. [Google Scholar] [CrossRef]
- Wang, J.; Wang, Y.; Sun, Y.; Tingley, D.D.; Zhang, Y. Life cycle sustainability assessment of fly ash concrete structures. Renew. Sustain. Energy Rev. 2017, 80, 1162–1174. [Google Scholar] [CrossRef]
- Lee, B.Y.; Kim, J.H.; Kim, J.K. Optimum Concrete mixture proportion based on a database considering regional characteristics. J. Comput. Civ. Eng. 2009, 23, 258–265. [Google Scholar] [CrossRef]
- Lee, J.H.; Yoon, Y.S. Modified harmony search algorithm and neural networks for concrete mix proportion design. J. Comput. Civ. Eng. 2009, 23, 57–61. [Google Scholar] [CrossRef]
- Kim, T.H.; Tae, S.H.; Suk, S.J.; Ford, G.; Yang, K.H. An optimization system for concrete life cycle cost and related CO2 emissions. Sustainability 2016, 8, 361. [Google Scholar] [CrossRef]
- Sebaaly, H.; Varma, S.; Maina, J.W. Optimizing asphalt mix design process using artificial neural network and genetic algorithm. Constr. Build. Mater. 2018, 168, 660–670. [Google Scholar] [CrossRef]
- Tapali, J.G.; Demis, S.; Papadakis, V.G. Sustainable concrete mix design for a target strength and service life. Comput. Concr. 2013, 12, 755–774. [Google Scholar] [CrossRef]
- Yeh, I.C. Computer-aided design for optimum concrete mixtures. Cem. Concr. Compos. 2007, 29, 193–202. [Google Scholar] [CrossRef]
- Park, H.S.; Kwon, B.; Shin, Y.; Kim, Y.; Hong, T.; Choi, S.W. Cost and CO2 emission optimization of steel reinforced concrete columns in high-rise buildings. Energies 2013, 6, 5609–5624. [Google Scholar] [CrossRef]
- Ferreira, C. Gene Expression programming: A new adaptive algorithm for solving problems. Complex Syst. 2001, 13, 87–129. [Google Scholar]
- Papadakis, V.G.; Tsima, S. Supplementary cementing materials in concrete Part I: Efficiency and design. Cem. Concr. Res. 2002, 32, 1525–1532. [Google Scholar] [CrossRef]
- Rezagholilou, A.; Papadakis, V.G.; Nikraz, H. Rate of carbonation in cement modified base course material. Constr. Build. Mater. 2017, 150, 646–652. [Google Scholar] [CrossRef]
- Oh, B.H.; Jang, S.Y. Prediction of diffusivity of concrete based on simple analytic equations. Cem. Concr. Res. 2004, 34, 463–480. [Google Scholar] [CrossRef]
- Mathworks. Available online: http://www.mathworks.com (accessed on 1 June 2019).
- Gheibi, M.; Karrabi, M.; Shakerian, M.; Mirahmadi, M. Life cycle assessment of concrete production with a focus on air pollutants and the desired risk parameters using genetic algorithm. J. Environ. Heal. Sci. Eng. 2018, 16, 89–98. [Google Scholar] [CrossRef]
- Eurocode 2: Design of Concrete Structures; European Committee for Standardization: London, UK, 2006.
- Mosley, B.; Bungey, J.; Hulse, R. Reinforced Concrete Design, 7th ed.; Palgrave Macmillan: London, UK, 2012; pp. 129–171. [Google Scholar]
- Stewart, M.G.; Wang, X.; Nguyen, M.N. Climate change adaptation for corrosion control of concrete infrastructure. Struct. Saf. 2012, 35, 29–39. [Google Scholar] [CrossRef]
- Wang, X.Y.; Luan, Y. Modeling of hydration, strength development, and optimum combinations of cement-slag-limestone ternary concrete. Int. J. Concr. Struct. Mater. 2018, 12, 12. [Google Scholar] [CrossRef]
- Yeh, I.C. Modeling of strength of high-performance concrete using artificial neural networks. Cem. Concr. Res. 1998, 28, 1797–1808. [Google Scholar] [CrossRef]











| Unit Prices (NT dollar/kg) | Unit CO2 Emissions (kg/kg) | |
|---|---|---|
| Cement | 2.25 | 0.931 |
| Fly ash | 0.6 | 0.0196 |
| Slag | 1.2 | 0.0265 |
| Water | 0.01 | 0.000196 |
| Superplasticizer | 25.1 | 0.25 |
| Coarse aggregate | 0.236 | 0.0075 |
| Fine aggregate | 0.28 | 0.0026 |
| Cement (kg/m3) | Fly Ash (kg/m3) | Slag (kg/m3) | Water (kg/m3) | Superplasticizer (kg/m3) | Coarse Aggregate (kg/m3) | Fine Aggregate (kg/m3) | |
|---|---|---|---|---|---|---|---|
| Lower Limit | 140 | 0 | 0 | 150 | 3 | 780 | 640 |
| Upper Limit | 350 | 200 | 240 | 250 | 15 | 1050 | 900 |
| Water–to–Cement Ratio | Water–to–Binder Ratio | Water–to–Solid Ratio | Superplasticizer–to–Binder Ratio | Fly–Ash–to–Binder Ratio | Slag–to–Binder Ratio | Mineral–Mixtures–to–Binder Ratio | Aggregate–to–Binder Ratio | Sand Ratio | |
|---|---|---|---|---|---|---|---|---|---|
| Lower Limit | 0.6 | 0.3 | 0.08 | 0.013 | 0 | 0 | 0.25 | 2.7 | 0.40 |
| Upper Limit | 1.6 | 0.7 | 0.12 | 0.04 | 0.55 | 0.6 | 0.7 | 6.4 | 0.52 |
| Constraints | Equations |
|---|---|
| Strength constraint | |
| Carbonation durability constraint | |
| Workability constraint | |
| Component contents constraint | |
| Component ratios constraint | |
| Absolute volume constraint |
| Coarse Aggregate | Fine Aggregate | ||
|---|---|---|---|
| Sieve Size (mm) | Cumulative Percent Retained (%) | Sieve Size (mm) | Cumulative Percent Retained (%) |
| 20 | 0 | 10 | 0 |
| 14 | 20.7 | 5 | 2 |
| 10 | 56.5 | 2.5 | 11 |
| 5 | 91.6 | 1.25 | 30 |
| 2.5 | 97.5 | 0.63 | 57 |
| 0.315 | 82 | ||
| 0.160 | 95 | ||
| Cement (kg/m3) | Fly Ash (kg/m3) | Slag (kg/m3) | Water (kg/m3) | Superplasticizer (kg/m3) | Coarse Aggregate (kg/m3) | Fine Aggregate (kg/m3) | |
|---|---|---|---|---|---|---|---|
| Mix1 (30 MPa) | 140.00 | 200.00 | 40.94 | 167.04 | 4.95 | 1024.22 | 682.82 |
| Mix2 (40 MPa) | 140.00 | 200.00 | 113.56 | 167.35 | 5.90 | 982.98 | 655.32 |
| Mix3 (50 MPa) | 155.48 | 200.00 | 162.78 | 167.74 | 6.74 | 938.48 | 640.01 |
| Mix4 (40.49 MPa–Suburban Considering Carbonation) | 140.00 | 200.00 | 116.98 | 167.36 | 5.94 | 981.03 | 654.02 |
| Mix5 (45.93 MPa–Urban Considering Carbonation) | 147.97 | 200.00 | 145.27 | 167.56 | 6.41 | 960.78 | 640.52 |
| Strength (MPa) | Slump (cm) | Carbonation Depth (mm) | Carbon Pricing (NT dollar/m3) | Material Cost (NT dollar/m3) | Total Cost (NT dollar/m3) | |
|---|---|---|---|---|---|---|
| Mix1 (30 MPa) | 30.00 | 8.24 | 32.96 | 70.36 | 1043.00 | 1113.36 |
| Mix2 (40 MPa) | 40.00 | 12.46 | 25.29 | 71.22 | 1136.41 | 1207.63 |
| Mix3 (50 MPa) | 50.00 | 15.10 | 20.07 | 78.71 | 1236.62 | 1315.33 |
| Mix4 (40.49 MPa–Suburban Considering Carbonation) | 40.49 | 12.62 | 25.00 | 71.26 | 1140.81 | 1212.07 |
| Mix5 (45.93 MPa–Urban Considering Carbonation) | 45.93 | 14.17 | 25.00 | 75.16 | 1195.97 | 1271.13 |
| Water–to–Cement Ratio | Water–to–Binder Ratio | Water–to–Solid Ratio | Superplasticizer–to–Binder Ratio | Fly–Ash–to–Binder Ratio | Slag–to–Binder Ratio | Mineral–Mixtures–to–Binder Ratio | Aggregate–to–Binder Ratio | Sand Ratio | Total Volume (Including Air) | |
|---|---|---|---|---|---|---|---|---|---|---|
| Mix1 | 1.193 | 0.438 | 0.080 | 0.013 | 0.525 | 0.107 | 0.632 | 4.481 | 0.400 | 1.00 |
| Mix2 | 1.195 | 0.369 | 0.080 | 0.013 | 0.441 | 0.250 | 0.691 | 3.612 | 0.400 | 1.00 |
| Mix3 | 1.079 | 0.324 | 0.080 | 0.013 | 0.386 | 0.314 | 0.700 | 3.046 | 0.405 | 1.00 |
| Mix4 | 1.195 | 0.366 | 0.080 | 0.013 | 0.438 | 0.256 | 0.694 | 3.578 | 0.400 | 1.00 |
| Mix5 | 1.132 | 0.340 | 0.080 | 0.013 | 0.405 | 0.295 | 0.700 | 3.246 | 0.400 | 1.00 |
© 2019 by the author. Licensee MDPI, Basel, Switzerland. This article is an open access article distributed under the terms and conditions of the Creative Commons Attribution (CC BY) license (http://creativecommons.org/licenses/by/4.0/).
Share and Cite
Wang, X.-Y. Optimal Design of the Cement, Fly Ash, and Slag Mixture in Ternary Blended Concrete Based on Gene Expression Programming and the Genetic Algorithm. Materials 2019, 12, 2448. https://doi.org/10.3390/ma12152448
Wang X-Y. Optimal Design of the Cement, Fly Ash, and Slag Mixture in Ternary Blended Concrete Based on Gene Expression Programming and the Genetic Algorithm. Materials. 2019; 12(15):2448. https://doi.org/10.3390/ma12152448
Chicago/Turabian StyleWang, Xiao-Yong. 2019. "Optimal Design of the Cement, Fly Ash, and Slag Mixture in Ternary Blended Concrete Based on Gene Expression Programming and the Genetic Algorithm" Materials 12, no. 15: 2448. https://doi.org/10.3390/ma12152448
APA StyleWang, X.-Y. (2019). Optimal Design of the Cement, Fly Ash, and Slag Mixture in Ternary Blended Concrete Based on Gene Expression Programming and the Genetic Algorithm. Materials, 12(15), 2448. https://doi.org/10.3390/ma12152448
