A Study on the Efficiency Improvement of Multi-Geothermal Heat Pump Systems in Korea Using Coefficient of Performance
Abstract
:1. Introduction
2. Obligatory Renewable Energy Installation System
3. Multi-Geothermal Heat Pump System Operation Method Using COP
3.1. Analysis of Existing Multi-Geothermal Heat Pump System
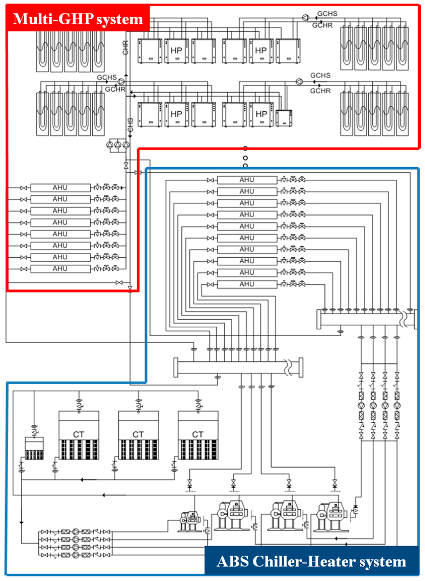
3.2. Existing Multi-Geothermal Heat Pump System
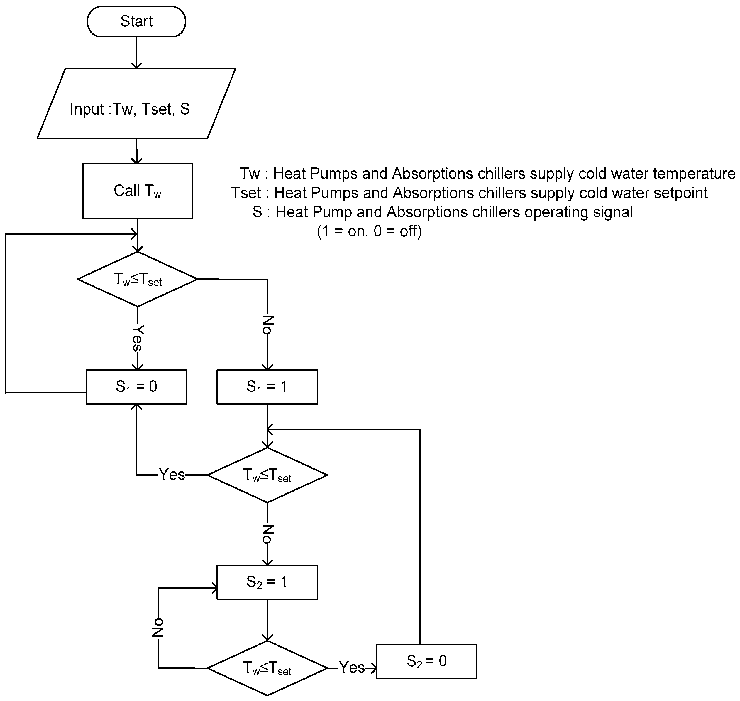
3.2.1. Control Methods for the Existing Geothermal Heat Pump
- (1)
- If no heat pump system is currently operated:
- (2)
- If a heat pump system is currently operated:
3.2.2. Performance Evaluation of Existing Geothermal Heat Pump
3.3. Multi Geothermal Heat Pump System Control Method Using Coefficient of Performance (COP)
3.3.1. COP Monitoring Method
- (1)
- Step 1. Determine Power Consumption Model
- (2)
- Step 2. The performance of a geothermal heat pump is generally represented by COP and can be calculated using Equation (6):
3.3.2. Sequential Control Methods by Coefficient of Performance in a Multi-Geothermal Heat Pump
- (1)
- If no heat pump system is currently operated:
- (2)
- If a heat pump system is currently operated:
3.4. Hybrid Operation Method for a Geothermal Heat Pump System and Existing Heat Source
- (1)
- If no heat pump system is currently operated:
- (2)
- If a heat pump system is currently operated:
4. Evaluation of Geothermal Heat Pump System Operation Method Using COP
4.1. Analysis of Temperatures and COP at GHP System
4.2. Analysis of the Indoor Environment
4.3. Analysis of Energy Consumption
4.4. Relationship between COP and Load at Geothermal Heat Pump System
5. Conclusions
Acknowledgments
Author Contributions
Conflicts of Interest
References
- Intergovernmental Panel on Climate Change (IPCC). The 5th Assessment Report of Intergovernmental Panel on Climate Change; IPCC: Geneva, Switzerland, 2013. [Google Scholar]
- Korea Energy Economics Institute (KEEI). 2015 Energy Info.; KEEI: Ulsan, Korea, 2016. [Google Scholar]
- Ministry of Trade, Industry and Energy. Act on the Promotion of the Development, Use and Diffusion of New and Renewable Energy; Ministry of Trade, Industry and Energy: Sejong, Korea, 2014. [Google Scholar]
- Jang, H.; Seong, Y.; Cho, Y.; Kim, Y.; Jo, J. An Analysis of Problems and the Current Status of Renewable Energy System in Buildings. Korean Sol. Energy 2012, 32, 75–82. [Google Scholar] [CrossRef]
- Haehnlein, S.; Bayer, P.; Blum, P. International legal status of the use of shallow geothermal energy. Renew. Sustain. Energy Rev. 2010, 14, 2611–2625. [Google Scholar] [CrossRef]
- Luo, J.; Rohn, J.; Bayer, M.; Priess, A. Thermal efficiency comparison of borehole heat exchangers with different drillhole diameters. Energies 2013, 6, 4187–4206. [Google Scholar] [CrossRef]
- Rees, S.; Curtis, R. National deployment of domestic geothermal heat pump technology: Observations on the UK experience 1995–2013. Energies 2014, 7, 5460–5499. [Google Scholar] [CrossRef]
- Nam, Y.J. Study on the optimum design of a heat pump system using solar and ground heat. Korean J. Air-Cond. Refrig. Eng. 2012, 24, 509–514. [Google Scholar] [CrossRef]
- Hwang, I.J.; Woo, N.S.; Lee, H.C. A study on the performance evaluation of hybrid energy system with geothermal and solar heat sources. Korean J. Air-Cond. Refrig. Eng. 2006, 18, 279–286. [Google Scholar]
- Son, B.; Kwon, H. Performance prediction on the application of a ground-source heat pump system in an office building. Korean J. Air-Cond. Refrig. Eng. 2014, 26, 409–415. [Google Scholar] [CrossRef]
- Jang, J. A Study on the Performance Prediction and Verification of Integrated Ground Source Heat Pump System. Master’s Thesis, Chungnam National University, Daejeon, Korea, 2011. [Google Scholar]
- Park, J.; Kim, J.; Hong, W.; Ahn, C. Research on the cooling performance evaluation of groundwater heat pump system for residence house. J. Archit. Inst. Korea 2008, 24, 273–280. [Google Scholar]
- Jung, Y.; Kim, H.; Shin, K.; Jo, J.; Kim, Y.; Cho, Y. Development of the hybrid operation method of a multi-geothermal heat pump system and absorption chiller-heater. Energies 2015, 8, 9320–9343. [Google Scholar] [CrossRef]
- Lee, S. The Research on the Energy-Saving Method of the Geothermal Heat-Pump Cooling and Heating System Introduced to the College Building. Master’s Thesis, Kyungpook National University, Daegu, Korea, 2013. [Google Scholar]
- Bakirci, K.; Ozyurt, O.; Comakli, K.; Comakli, O. Energy analysis of a solar-ground source heat pump system with vertical closed-loop for heating applications. Energy 2011, 36, 3224–3232. [Google Scholar] [CrossRef]
- Yang, W. Experimental performance analysis of a direct-expansion ground source heat pump in Xiangtan, China. Energy 2013, 59, 334–339. [Google Scholar] [CrossRef]
- Kim, W.; Choi, J.; Cho, H. Performance analysis of hybrid solar-geothermal CO2 heat pump system for residential heating. Renew. Energy 2013, 50, 596–604. [Google Scholar] [CrossRef]
- Ozgener, O.; Hepbasli, A. Modeling and performance evaluation of ground source (geothermal) heat pump systems. Energy Build. 2007, 39, 66–75. [Google Scholar] [CrossRef]
- Salvalai, G. Implementation and validation of simplified heat pump model in IDA-ICE energy simulation environment. Energy Build. 2012, 49, 132–141. [Google Scholar] [CrossRef]
- Ally, M.R.; Munk, J.D.; Baxter, V.D.; Gehl, A.C. Exergy analysis and operational efficiency of a horizontal ground-source heat pump system operated in a low-energy test house under simulated occupancy conditions. Int. J. Refrig. 2012, 35, 1092–1103. [Google Scholar] [CrossRef]
- Ally, M.R.; Munk, J.D.; Baxter, V.D.; Gehl, A.C. Exergy and energy analysis of a ground-source heat pump for domestic water heating under simulated occupancy conditions. Int. J. Refrig. 2013, 36, 1417–1430. [Google Scholar] [CrossRef]
- Chen, C.; Sun, F.; Feng, L.; Liu, M. Underground water-source loop heat-pump air-conditioning system applied in a residential building in Beijing. Appl. Energy 2005, 82, 331–344. [Google Scholar] [CrossRef]
- Sivasakthivel, T.; Murugaesan, K.; Sahoo, P.K. A study on energy and CO2 saving potential of ground source heat pump system in India. Renew. Sustain. Energy Rev. 2014, 32, 278–293. [Google Scholar] [CrossRef]
- Yu, S.W.; Jung, Y.J.; Kim, S.H.; Jo, J.H.; Kim, Y.S.; Cho, Y.H. A study on the optimized control strategies of geothermal heat pump system and absorption chiller-heater. Int. J. Energy Res. 2014, 38, 1083–1098. [Google Scholar] [CrossRef]
















| Year | 2011–2012 | 2013 | 2014 | 2015 | 2016 | 2017 | 2018 | 2019 | 2020 or Later |
|---|---|---|---|---|---|---|---|---|---|
| Supply duty rate (%) | 10 | 11 | 12 | 15 | 18 | 21 | 24 | 27 | 30 |
| Category | Unit Energy Consumption (kWh/m2·year) | Purpose-Specific Correction Coefficient | |
|---|---|---|---|
| Public purpose | Correctional and military facilities | 392.07 | 1.64 |
| Broadcasting and communication facilities | 490.18 | 1.31 | |
| Business facilities | 371.66 | 1.73 | |
| Educational and social facilities | Culture and assembly facilities | 412.03 | 1.56 |
| Religious facilities | 257.49 | 2.50 | |
| Medical facilities | 643.52 | 1.00 | |
| Education and research facilities | 231.33 | 2.78 | |
| Facilities for the elderly and infirm | 175.58 | 3.67 | |
| Training facilities | 231.33 | 2.78 | |
| Sports facilities | 235.42 | 2.73 | |
| Cemetery-related facilities | 234.99 | 2.74 | |
| Sightseeing and rest facilities | 437.08 | 1.47 | |
| Funeral hall | 234.99 | 2.74 | |
| Commercial purpose | Sales and operation facilities | 408.45 | 1.58 |
| Transport facilities | 374.47 | 1.72 | |
| Business facilities | 374.47 | 1.72 | |
| Lodging facilities | 526.55 | 1.22 | |
| Recreation facilities | 400.33 | 1.61 | |
| Category | Seoul | Incheon | Daegu | Busan | Gwangju | Daejeon | Jeju |
|---|---|---|---|---|---|---|---|
| Regional coefficient | 1.00 | 0.97 | 1.04 | 0.93 | 1.01 | 1.00 | 0.97 |
| List | Contents |
|---|---|
| Building name | K University Hospital |
| Building purpose | Medical and funeral services |
| Number of floors | Three stories below, nine above the ground |
| Building area | 9737 m2 |
| Total area | 81,929 m2 |
| Hospital purpose | Main building—three stories below, nine above the ground Geriatric ward—One story below, seven above the ground Cancer ward—two stories below, five above the ground |
| Area using geothermal heat pump | 2263 m2 |
| Geothermal heat pump capacity | 530 RT 1 |
| Lists | Geothermal Heat Pump | Absorption Chillers and Heater | |
|---|---|---|---|
| Capacity | Cooling | 46.24 RT | 800 USRT |
| Heating | 48.86 RT | 2,419,500 Kcal/h | |
| Leaving temperature | Cooling | 7 °C | 7 °C |
| Heating | 45 °C | 60 °C | |
| Entering temperature | Cooling | 12 °C | 12 °C |
| Heating | 40 °C | 55 °C | |
| Room | Temperature (°C) | Humidity (%) | ||
|---|---|---|---|---|
| Summer | Winter | Summer | Winter | |
| Ward | 26 | 23 | 55 | 45 |
| Department of pharmacy | 26 | 22 | 55 | 45 |
| Outpatient department | 26 | 22 | 55 | 45 |
| Operating room | 24 | 24 | 50 | 50 |
| Recovery room | 24 | 25 | 55 | 50 |
| Office | 26 | 20 | 55 | 45 |
| Assembly hall | 26 | 20 | 55 | 45 |
| Existing CASE | Proposed CASE |
|---|---|
| Sequential Control by Coefficient of Performance in Multi Geothermal Heat Pump System | Sequential Control by Coefficient of Performance in Multi Geothermal Heat Pump System |
| + | + |
| Separation Operation Method for Geothermal Heat Pump System and Absorption Chiller-Heater | Hybrid Operation Method for Geothermal Heat Pump System and Absorption Chiller-Heater |
© 2016 by the authors; licensee MDPI, Basel, Switzerland. This article is an open access article distributed under the terms and conditions of the Creative Commons Attribution (CC-BY) license (http://creativecommons.org/licenses/by/4.0/).
Share and Cite
Jung, Y.-J.; Kim, H.-J.; Choi, B.-E.; Jo, J.-H.; Cho, Y.-H. A Study on the Efficiency Improvement of Multi-Geothermal Heat Pump Systems in Korea Using Coefficient of Performance. Energies 2016, 9, 356. https://doi.org/10.3390/en9050356
Jung Y-J, Kim H-J, Choi B-E, Jo J-H, Cho Y-H. A Study on the Efficiency Improvement of Multi-Geothermal Heat Pump Systems in Korea Using Coefficient of Performance. Energies. 2016; 9(5):356. https://doi.org/10.3390/en9050356
Chicago/Turabian StyleJung, Young-Ju, Hyo-Jun Kim, Bo-Eun Choi, Jae-Hun Jo, and Young-Hum Cho. 2016. "A Study on the Efficiency Improvement of Multi-Geothermal Heat Pump Systems in Korea Using Coefficient of Performance" Energies 9, no. 5: 356. https://doi.org/10.3390/en9050356
APA StyleJung, Y.-J., Kim, H.-J., Choi, B.-E., Jo, J.-H., & Cho, Y.-H. (2016). A Study on the Efficiency Improvement of Multi-Geothermal Heat Pump Systems in Korea Using Coefficient of Performance. Energies, 9(5), 356. https://doi.org/10.3390/en9050356
