A Supervisory Control Algorithm of Hybrid Electric Vehicle Based on Adaptive Equivalent Consumption Minimization Strategy with Fuzzy PI
Abstract
:1. Introduction
2. System Configuration and Vehicle Modeling
2.1. System Configuration
2.2. Vehicle Modeling
2.2.1. Engine Model
2.2.2. Electrical Machine Model
2.2.3. Clutch Model
- (1)
- When the clutch is engaged or disengaged, the clutch model can be represented as Equations (11) and (12)where represents the clutch transmitted torque, is the engine torque (Nm), is the clutch efficiency, is the engine angular velocity(rad/s), and is the clutch output angular velocity (rad/s). denotes that the clutch is engaged while denotes that the clutch is disengaged.
- (2)
- When the clutch is slipped, the input shaft speed of the clutch can be formulated by Equation (14). The transmitted torque is a function of the displacement of the clutch as shown in Equation (13) [26]. In this state, the input shaft speed of clutch is calculated by Equation (14)where is the displacement of clutch, is the transmitted torque by the clutch, is the engine angular speed at instant , is the engine angular speed at instant , is the engine torque, and is the engine rotation inertia.
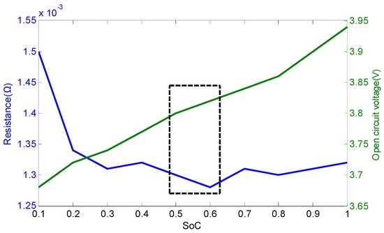
2.2.4. Battery Model
2.2.5. Transmission Model
- (1)
- Each rotating component in the drivetrain system is considered to be rigid and is presented as a concentrated mass.
- (2)
- Torsional and lateral vibrations of each rotating component are ignored.
2.2.6. Vehicle Dynamic Model
2.2.7. Driver Model
3. Problem Statement
4. The Proposed Energy Management of HEVs
4.1. Equivalent Consumption Minimization Strategy (ECMS)
4.2. Adjust the Equivalent Factor
4.2.1. Estimating the EF
4.2.2. Adjust the EF
5. Simulation Results and Discussion
5.1. SoC Trajectory
5.2. Fuel Consumption
5.3. Performance of Adjusting EF
5.4. Robustness to Driving Cycles
6. Conclusions
Acknowledgments
Author Contributions
Conflicts of Interest
Abbreviations
| ECMS | equivalent consumption minimization strategy |
| EF | equivalent factor |
| PMP | pontryagin’s minimum principle |
| PI | proportional plus integral |
| RB | rule-based control strategy |
| ECE | economic commission of Europe |
| HEVs | hybrid electric vehicles |
| DP | dynamic programming |
| SDP | stochastic dynamic programming |
| ICE | internal combustion engine |
| CS | charge-sustaining |
References
- Hou, C.; Ouyang, M.G.; Xu, L.F.; Wang, H.W. Approximate pontryagin’s minimum principle applied to the energy management of plug-in hybrid electric vehicles. Appl. Energy 2014, 115, 174–189. [Google Scholar] [CrossRef]
- Fu, L.; Ozguner, U.; Tulpule, P.; Marano, V. Real-time energy management and sensitivity study for hybrid electric vehicles. In Proceedings of the American Control Conference (ACC), San Francisco, CA, USA, 29 June–1 July 2011; pp. 2113–2118.
- Johri, R.; Filipi, Z. Optimal energy management of a series hybrid vehicle with combined fuel economy and low-emission objectives. Proc. Inst. Mech. Eng. Part D J. Automob. Eng. 2014, 228, 1424–1439. [Google Scholar] [CrossRef]
- Patil, R.M.; Filipi, Z.; Fathy, H.K. Comparison of supervisory control strategies for series plug-in hybrid electric vehicle powertrains through dynamic programming. IEEE Trans. Control Syst. Technol. 2014, 22, 502–509. [Google Scholar] [CrossRef]
- Lin, C.C.; Peng, H.; Grizzle, J.W.; Kang, J.M. Power management strategy for a parallel hybrid electric truck. IEEE Trans. Control Syst. Technol. 2003, 11, 839–849. [Google Scholar]
- Moura, S.J.; Fathy, H.K.; Callaway, D.S.; Stein, J.L. A stochastic optimal control approach for power management in plug-in hybrid electric vehicles. IEEE Trans. Control Syst. Technol. 2011, 19, 545–555. [Google Scholar] [CrossRef]
- Opila, D.F.; Wang, X.; McGee, R.; Gillespie, R.B.; Cook, J.A.; Grizzle, J.W. An energy management controller to optimally trade off fuel economy and drivability for hybrid vehicles. IEEE Trans. Control Syst. Technol. 2012, 20, 1490–1505. [Google Scholar] [CrossRef]
- Paganelli, G.; Delprat, S.; Guerra, T.M.; Rimaux, J.; Santin, J.J. Equivalent consumption minimization strategy for parallel hybrid powertrains. In Proceedings of the IEEE 55th on Vehicular Technology Conference, VTC Spring 2002, Birmingham, AL, USA, 6–9 May 2002; Volume 2074, pp. 2076–2081.
- Kleimaier, A.; Schroder, D. An approach for the online optimized control of a hybrid powertrain. In Proceedings of the 7th International Workshop on Advanced Motion Control, Maribor, Slovenia, 3–5 July 2002; pp. 215–220.
- Khodabakhshian, M.; Feng, L.; Wikander, J. Improving fuel economy and robustness of an improved ecms method. In Proceedings of the 10th IEEE International Conference on Control and Automation (ICCA), Hangzhou, China, 12–14 June 2013; pp. 598–603.
- Musardo, C.; Rizzoni, G.; Staccia, B. A-ecms: An adaptive algorithm for hybrid electric vehicle energy management. In Proceedings of the 44th IEEE Conference on Decision and Control and 2005 European Control Conference (CDC-ECC ‘05), Plaza de España Seville, Spain, 12–15 December 2005; pp. 1816–1823.
- Chen, Z.; Vahidi, A. Route preview in energy management of plug-in hybrid vehicles. IEEE Trans. Control Syst. Technol. 2012, 20, 546–553. [Google Scholar] [CrossRef]
- Kim, N.W.; Lee, D.H.; Zheng, C.; Shin, C.; Seo, H.; Cha, S.W. Realization of pmp-based control for hybrid electric vehicles in a backward-looking simulation. Int. J. Automot. Technol. 2014, 15, 625–635. [Google Scholar] [CrossRef]
- Kessels, J.T.B.A.; Koot, M.W.T.; van den Bosch, P.P.J.; Kok, D.B. Online energy management for hybrid electric vehicles. IEEE Trans. Veh. Technol. 2008, 57, 3428–3440. [Google Scholar] [CrossRef]
- Chasse, A.; Sciarretta, A.; Chauvin, J. Online optimal control of a parallel hybrid with costate adaptation rule. IFAC Proc. Vol. 2010, 43, 99–104. [Google Scholar] [CrossRef]
- Serrao, L.; Onori, S.; Rizzoni, G. Ecms as a realization of pontryagin’s minimum principle for hev control. In Proceedings of the American Control Conference (ACC ‘09), St. Louis, MO, USA, 10–12 June 2009; pp. 3964–3969.
- Sezer, V.; Gokasan, M.; Bogosyan, S. A novel ecms and combined cost map approach for high-efficiency series hybrid electric vehicles. IEEE Trans. Veh. Technol. 2011, 60, 3557–3570. [Google Scholar] [CrossRef]
- Musardo, C.; Rizzoni, G.; Guezennec, Y.; Staccia, B. A-ecms: An adaptive algorithm for hybrid electric vehicle energy management. Eur. J. Control 2005, 11, 509–524. [Google Scholar] [CrossRef]
- Sciarretta, A.; Back, M.; Guzzella, L. Optimal control of parallel hybrid electric vehicles. IEEE Trans. Control Syst. Technol. 2004, 12, 352–363. [Google Scholar] [CrossRef]
- Park, J.; Park, J.H. Development of equivalent fuel consumption minimization strategy for hybrid electric vehicles. Int. J. Automot. Technol. 2012, 13, 835–843. [Google Scholar] [CrossRef]
- Onori, S.; Serrao, L.; Rizzoni, G. Adaptive equivalent consumption minimization strategy for hybrid electric vehicles. In Proceedings of the ASME 2010 Dynamic Systems and Control Conference (DSCC2010), Cambridge, MA, USA, 12–15 September 2010; American Society of Mechanical Engineers: Cambridge, MA, USA, 2010; pp. 499–505. [Google Scholar]
- Han, J.; Park, Y.; Kum, D. Optimal adaptation of equivalent factor of equivalent consumption minimization strategy for fuel cell hybrid electric vehicles under active state inequality constraints. J. Power Sources 2014, 267, 491–502. [Google Scholar] [CrossRef]
- Feng, T.H.; Yang, L.; Gu, Q.; Hu, Y.Q.; Yan, T.; Yan, B. A supervisory control strategy for plug-in hybrid electric vehicles based on energy demand prediction and route preview. IEEE Trans. Veh. Technol. 2015, 64, 1691–1700. [Google Scholar]
- Ambuhl, D.; Guzzella, L. Predictive reference signal generator for hybrid electric vehicles. IEEE Trans. Veh. Technol. 2009, 58, 4730–4740. [Google Scholar] [CrossRef]
- Nüesch, T.; Cerofolini, A.; Mancini, G.; Cavina, N.; Onder, C.; Guzzella, L. Equivalent consumption minimization strategy for the control of real driving nox emissions of a diesel hybrid electric vehicle. Energies 2014, 7, 3148–3178. [Google Scholar] [CrossRef]
- Ye, X. Research on the Control Strategy of a Paralell Hybrid Electric Vehicle. Ph.D. Thesis, Tsing University, Beijing, China, 2013. [Google Scholar]
- He, H.W.; Xiong, R.; Fan, J.X. Evaluation of lithium-ion battery equivalent circuit models for state of charge estimation by an experimental approach. Energies 2011, 4, 582–598. [Google Scholar] [CrossRef]
- Hou, S. The Optimal Energy Management of Hybrid Electric Vehicle Based on Dynamic Programming; Beijing Institute of Technology: Beijing, China, 2011. [Google Scholar]
- Stengel, R.F. Optimal Control and Estimation; Dover: New York, NY, USA, 1994; pp. 204–207. [Google Scholar]
- Namwook, K.; Sukwon, C.; Huei, P. Optimal control of hybrid electric vehicles based on pontryagin’s minimum principle. IEEE Trans. Control Syst. Technol. 2011, 19, 1279–1287. [Google Scholar] [CrossRef]
- Tavakol-Sisakht, S.; Barakati, S.M. Energy manegement using fuzzy controller for hybrid electrical vehicles. J. Intell. Fuzzy Syst. 2016, 30, 1411–1420. [Google Scholar] [CrossRef]
- Wu, J.; Zhang, C.H.; Cui, N.X. Fuzzy energy management strategy for a hybrid electric vehicle based on driving cycle recognition. Int. J. Automot. Technol. 2012, 13, 1159–1167. [Google Scholar] [CrossRef]



























| CE | NL | NS | Zero | PS | PL | |
|---|---|---|---|---|---|---|
| E | ||||||
| NL | PL | PS | PS | PS | ZO | |
| NS | PS | PS | PS | ZO | NS | |
| Zero | PS | PS | ZO | NS | NS | |
| PS | PS | ZO | NS | NS | NL | |
| PL | ZO | ZO | NS | NS | NL | |
| CE | NL | NS | Zero | PS | PL | |
|---|---|---|---|---|---|---|
| E | ||||||
| NL | NL | N | NS | NS | ZO | |
| NS | NL | NS | NS | ZO | PS | |
| Zero | NL | NS | ZO | PS | PL | |
| PS | NS | ZO | PS | PS | PL | |
| PL | ZO | ZO | PS | PS | PL | |
| Component | Parameter | Value |
|---|---|---|
| Engine | Maximum Power (kW) | 125 |
| Maximum Torque (Nm) | 600 | |
| Maximum speed (r/min) | 2600 | |
| Motor | Maximum Power (kW) | 150 |
| Maximum Torque (Nm) | 650 | |
| Nominal speed (r/min) | 2600 | |
| Transmission | AMT gear ratio | [6.25, 3.583, 2.22, 1.36, 1, 0.74] |
| Final gear ratio | 6.17 | |
| Battery | Cell open circuit voltage (V) | 3.8 |
| Capacity (Ah) | 70 | |
| Voltage (V) | 650 | |
| Vehicle | Mass (kg) | 18,000 |
| Roll coefficient | 0.01 | |
| Cd | 0.65 | |
| A | 6.73 | |
| Radius (m) | 0.5715 | |
| 1.04 |
| Driving Cycle | Performance Index | ECMS-Con | ECMS-Fuz-PI | A-ECMS | ||||||
|---|---|---|---|---|---|---|---|---|---|---|
| ECMS-Con | ECMS-Con (+2%/+5%) | ECMS-Con (−2%/−5%) | ECMS-Adjust | ECMS-Adjust (+2/+5%) | ECMS-Adjust (−2%/−5%) | ECMS-Adjust | ECMS-Adjust (+2%/+5%) | ECMS-Adjust (−2%/−5%) | ||
| 2 × CHA | 0.601 | 0.6149 | 0.5858 | 0.6012 | 0.5885 | 0.6063 | 0.5913 | 0.5892 | 0.5913 | |
| SoC| | 0 | 0.0139 | 0.0152 | 0 | 0.0127 | 0.0051 | 0 | 0.0021 | 0 | |
| FC_com (km/L) | 2.886 | 2.818 | 2.945 | 2.795 | 2.824 | 2.777 | 2.747 | 2.749 | 2.746 | |
| 3 × ECE | 0.5992 | 0.6037 | 0.5889 | 0.6002 | 0.5987 | 0.6005 | 0.5934 | 0.5937 | 0.5928 | |
| SoC| | 0 | 0.0045 | 0.0103 | 0 | 0.0015 | 0.0003 | 0 | 0.0003 | 0.0006 | |
| FC_com (km/L) | 2.844 | 2.750 | 3.065 | 2.813 | 2.851 | 2.815 | 2.814 | 2.807 | 2.823 | |
| Driving Cycle | 2 × CHA | 3 × ECE | ||||
|---|---|---|---|---|---|---|
| Index | FC_com (km/L) | SoC_final | FC Improvement | FC_com (km/L) | SoC_final | FC Improvement |
| RB | 2.676 | 0.5999 | 0 | 2.453 | 0.589 | 0 |
| ECMS-Fuz-PI | 2.795 | 0.6012 | 4.44% | 2.813 | 0.6002 | 14.7% |
© 2016 by the authors; licensee MDPI, Basel, Switzerland. This article is an open access article distributed under the terms and conditions of the Creative Commons Attribution (CC-BY) license (http://creativecommons.org/licenses/by/4.0/).
Share and Cite
Zhang, F.; Liu, H.; Hu, Y.; Xi, J. A Supervisory Control Algorithm of Hybrid Electric Vehicle Based on Adaptive Equivalent Consumption Minimization Strategy with Fuzzy PI. Energies 2016, 9, 919. https://doi.org/10.3390/en9110919
Zhang F, Liu H, Hu Y, Xi J. A Supervisory Control Algorithm of Hybrid Electric Vehicle Based on Adaptive Equivalent Consumption Minimization Strategy with Fuzzy PI. Energies. 2016; 9(11):919. https://doi.org/10.3390/en9110919
Chicago/Turabian StyleZhang, Fengqi, Haiou Liu, Yuhui Hu, and Junqiang Xi. 2016. "A Supervisory Control Algorithm of Hybrid Electric Vehicle Based on Adaptive Equivalent Consumption Minimization Strategy with Fuzzy PI" Energies 9, no. 11: 919. https://doi.org/10.3390/en9110919
APA StyleZhang, F., Liu, H., Hu, Y., & Xi, J. (2016). A Supervisory Control Algorithm of Hybrid Electric Vehicle Based on Adaptive Equivalent Consumption Minimization Strategy with Fuzzy PI. Energies, 9(11), 919. https://doi.org/10.3390/en9110919
