Short-Term Load Forecasting Based on Wavelet Transform and Least Squares Support Vector Machine Optimized by Improved Cuckoo Search
Abstract
:1. Introduction
2. W-GCS-LSSVM
2.1. Wavelet Transform
2.2. Least Squares Support Vector Machine
2.3. Cuckoo Search
- (i)
- Each cuckoo lays only one egg at a time and randomly searches for a nest in which to lay it.
- (ii)
- An egg of high quality will be considered to survive to the next generation.
- (iii)
- The number of available host nests is fixed, and a host can discover an alien egg with a probability . In this case, the host bird can either throw the egg away or abandon the nest so as to build a completely new nest in a new location. The last strategy is approximated by a fraction of the n nests being replaced by new nests (with new random solutions at new locations).
2.4. CS Algorithm Based on Gauss Disturbance
2.5. LSSVM Optimized by the CS Algorithm Based on Gauss Disturbance
3. Case Study
3.1. Data Preprocessing
3.2. Selection of Input
3.3. Model Performance Evaluation
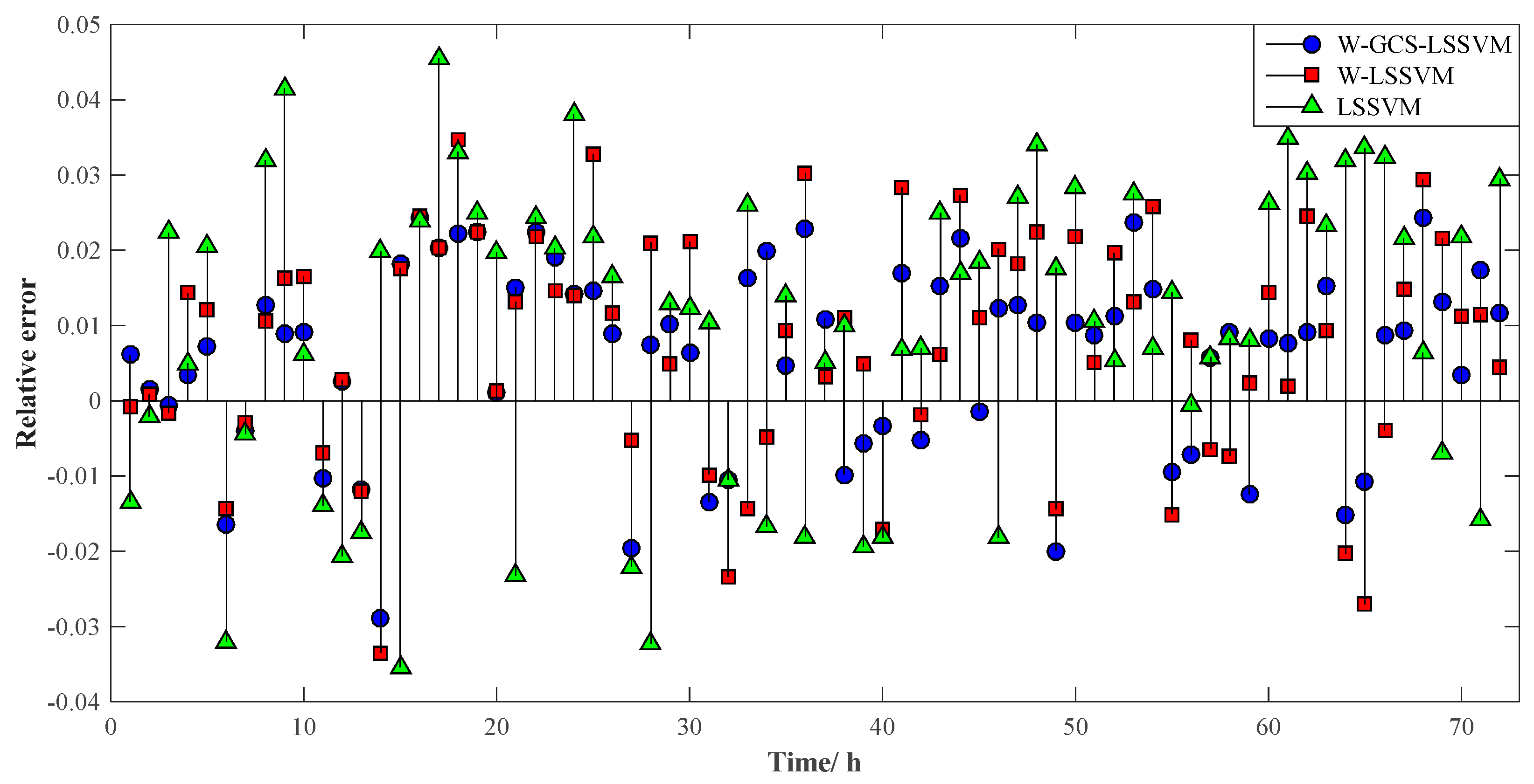
3.4. Analysis of Forecasting Results
4. Conclusions
Acknowledgments
Author Contributions
Conflicts of Interest
References
- Bozic, M.; Stojanovic, M.; Stajic, Z.; Tasić, D. A new two-stage approach to short term electrical load forecasting. Energies 2013, 6, 2130–2148. [Google Scholar] [CrossRef]
- Liang, R.H.; Chen, Y.K.; Chen, Y.T. Volt/Var control in a distribution system by a fuzzy optimization approach. Int. J. Electr. Power Energy Syst. 2011, 33, 278–287. [Google Scholar] [CrossRef]
- Niknam, T.; Zare, M.; Aghaei, J. Scenario-based multiobjective Volt/Var control in distribution networks including renewable energy sources. IEEE Trans. Power Deliv. 2012, 27, 2004–2019. [Google Scholar] [CrossRef]
- Lee, C.M.; Ko, C.N. Short-term load forecasting using lifting scheme and ARIMA models. Expert Syst. Appl. 2011, 38, 5902–5911. [Google Scholar] [CrossRef]
- Pappas, S.S.; Ekonomou, L.; Karamousantas, D.C.; Chatzarakis, G.E.; Katsikas, S.K.; Liatsis, P. Electricity demand loads modeling using Auto Regressive Moving Average (ARMA) models. Energy 2008, 33, 1353–1360. [Google Scholar] [CrossRef]
- Pappas, S.S.; Ekonomou, L.; Karampelas, P.; Karamousantasd, D.C.; Katsikase, S.K.; Chatzarakis, G.E.; Skafidas, P.D. Electricity demand load forecasting of the Hellenic power system using an ARMA model. Electr. Power Syst. Res. 2010, 80, 256–264. [Google Scholar] [CrossRef]
- Kandil, N.; Wamkeue, R.; Saad, M.; Georges, S. An efficient approach for short term load forecasting using artificial neural networks. Int. J. Electr. Power Energy Syst. 2006, 28, 525–530. [Google Scholar] [CrossRef]
- Yu, F.; Xu, X. A short-term load forecasting model of natural gas based on optimized genetic algorithm and improved BP neural network. Appl. Energy 2014, 134, 102–113. [Google Scholar] [CrossRef]
- Chaturvedi, D.K.; Sinha, A.P.; Malik, O.P. Short term load forecast using fuzzy logic and wavelet transform integrated generalized neural network. Int. J. Electr. Power Energy Syst. 2015, 67, 230–237. [Google Scholar] [CrossRef]
- Hernandez, L.; Baladrón, C.; Aguiar, J.M.; Carro, B.; Sanchez-Esguevillas, A.J.; Lloret, J. Short-Term Load Forecasting for Microgrids Based on Artificial Neural Networks. Energies 2013, 6, 1385–1408. [Google Scholar] [CrossRef]
- Amjady, N.; Keynia, F. A new neural network approach to short term load forecasting of electrical power systems. Energies 2011, 4, 488–503. [Google Scholar] [CrossRef]
- Pan, D.; Xie, K.; Guo, T.; Huang, X. Short-term load forecasting for electric power systems using the PSO-SVR and FCM clustering techniques. Energies 2011, 4, 173–184. [Google Scholar]
- Kavousi-Fard, A.; Samet, H.; Marzbani, F. A new hybrid Modified Firefly Algorithm and Support Vector Regression model for accurate Short Term Load Forecasting. Expert Syst. Appl. 2014, 41, 6047–6056. [Google Scholar] [CrossRef]
- Vapnik, V. The Nature of Statistical Learning Theory; Springer Science & Business Media: Berlin, Germany, 2000. [Google Scholar]
- Sun, W.; Liang, Y. Least-Squares Support Vector Machine Based on Improved Imperialist Competitive Algorithm in a Short-Term Load Forecasting Model. J. Energy Eng. 2014, 141, 04014037. [Google Scholar] [CrossRef]
- Mesbah, M.; Soroush, E.; Azari, V.; Lee, M.; Bahadori, A.; Habibnia, S. Vapor liquid equilibrium prediction of carbon dioxide and hydrocarbon systems using LSSVM algorithm. J. Supercrit. Fluids 2015, 97, 256–267. [Google Scholar] [CrossRef]
- Liu, H.; Yao, X.; Zhang, R.; Liu, M.; Hu, Z.; Fan, B. Accurate quantitative structure-property relationship model to predict the solubility of C60 in various solvents based on a novel approach using a least-squares support vector machine. J. Phys. Chem. B 2005, 109, 20565–20571. [Google Scholar] [CrossRef] [PubMed]
- Sun, W.; Liang, Y. Research of least squares support vector regression based on differential evolution algorithm in short-term load forecasting model. J. Renew. Sustain. Energy 2014, 6, 053137. [Google Scholar] [CrossRef]
- Sun, W.; Liu, M.H.; Liang, Y. Wind speed forecasting based on FEEMD and LSSVM optimized by the bat algorithm. Energies 2015, 8, 6585–6607. [Google Scholar] [CrossRef]
- Sun, W.; Liang, Y. Comprehensive evaluation of cleaner production in thermal power plants using particle swarm optimization based least squares support vector machines. J. Inf. Comput. Sci. 2015, 12, 1993–2000. [Google Scholar] [CrossRef]
- Sun, W.; Liang, Y.; Xu, Y.F. Application of carbon emissions prediction using least squares support vector machine based on grid search. WSEAS Trans. Syst. Control 2015, 10, 95–104. [Google Scholar]
- Gorjaei, R.G.; Songolzadeh, R.; Torkaman, M.; Safari, M.; Zargar, G. A novel PSO-LSSVM model for predicting liquid rate of two phase flow through wellhead chokes. J. Nat. Gas Sci. Eng. 2015, 24, 228–237. [Google Scholar] [CrossRef]
- Liu, D.; Niu, D.; Wang, H.; Fan, L. Short-term wind speed forecasting using wavelet transform and support vector machines optimized by genetic algorithm. Renew. Energy 2014, 62, 592–597. [Google Scholar] [CrossRef]
- Yang, X.S.; Deb, S. Cuckoo Search via Levy Flights. In Proceedings of the World Congress on IEEE 2010, Barcelona, Spain, 18–23 July 2010.
- Valian, E.; Tavakoli, S.; Mohanna, S.; Haghi, A. Improved cuckoo search for reliability optimization problems. Comput. Ind. Eng. 2013, 64, 459–468. [Google Scholar] [CrossRef]
- Wong, P.K.; Wong, K.I.; Chi, M.V.; Cheung, C.S. Modelling and optimization of biodiesel engine performance using kernel-based extreme learning machine and cuckoo search. Renew. Energy 2015, 74, 640–647. [Google Scholar] [CrossRef]
- Abdelaziz, A.Y.; Ali, E.S. Cuckoo Search algorithm based load frequency controller design for nonlinear interconnected power system. Int. J. Electr. Power Energy Syst. 2015, 73, 632–643. [Google Scholar] [CrossRef]
- Wang, J.; Jiang, H.; Wu, Y.; Dong, Y. Forecasting solar radiation using an optimized hybrid model by Cuckoo Search algorithm. Energy 2015, 81, 627–644. [Google Scholar] [CrossRef]
- Deihimi, A.; Orang, O.; Showkati, H. Short-term electric load and temperature forecasting using wavelet echo state networks with neural reconstruction. Energy 2013, 57, 382–401. [Google Scholar] [CrossRef]
- Abdoos, A.; Hemmati, M.; Abdoos, A.A. Short term load forecasting using a hybrid intelligent method. Knowl.-Based Syst. 2015, 76, 139–147. [Google Scholar] [CrossRef]
- Chen, J.; Li, Z.; Pan, J.; Chen, G.; Zi, Y.; Yuan, J.; Chen, B.; He, Z. Wavelet transform based on inner product in fault diagnosis of rotating machinery: A review. Mech. Syst. Signal Process. 2016, 70, 1–35. [Google Scholar] [CrossRef]
- Zhang, Y.; Li, H.; Wang, Z.; Li, J. A preliminary study on time series forecast of fair-weather atmospheric electric field with WT-LSSVM method. J. Electrost. 2015, 75, 85–89. [Google Scholar] [CrossRef]
- Shayeghi, H.; Ghasemi, A. Day-ahead electricity prices forecasting by a modified CGSA technique and hybrid WT in LSSVM based scheme. Energy Convers. Manag. 2013, 74, 482–491. [Google Scholar] [CrossRef]
- Suykens, J.A.K.; Vandewalle, J. Least squares support vector machine classifiers. Neural Process. Lett. 1999, 9, 293–300. [Google Scholar] [CrossRef]
- Sun, W.; Liang, Y. Least-squares support vector machine based on improved imperialist competitive algorithm in a short-term load forecasting model. J. Energy Eng. 2015, 141, 04014037. [Google Scholar] [CrossRef]
- Yang, X.S.; Deb, S. Engineering optimisation by cuckoo search. Int. J. Math. Model. Numer. Optim. 2010, 1, 330–343. [Google Scholar] [CrossRef]
- Hooshmand, R.A.; Amooshahi, H.; Parastegari, M. A hybrid intelligent algorithm based short-term load forecasting approach. Int. J. Electr. Power Energy Syst. 2013, 45, 313–324. [Google Scholar] [CrossRef]
- Bahrami, S.; Hooshmand, R.A.; Parastegari, M. Short term electric load forecasting by wavelet transform and grey model improved by PSO (particle swarm optimization) algorithm. Energy 2014, 72, 434–442. [Google Scholar] [CrossRef]
- Hyndman, R.J.; Koehler, A.B. Another look at measures of forecast accuracy. Int. J. Forecast. 2006, 22, 679–688. [Google Scholar] [CrossRef]
- Niu, D.; Wang, Y.; Wu, D.D. Power load forecasting using support vector machine and ant colony optimization. Expert Syst. Appl. 2010, 37, 2531–2539. [Google Scholar] [CrossRef]













| Day Type | Monday | Tuesday | Wednesday | Thursday | Friday | Saturday | Sunday |
|---|---|---|---|---|---|---|---|
| Weights | 1 | 2 | 3 | 4 | 5 | 6 | 7 |
| Time/h | Actual Data | W-GCS-LSSVM | GCS-LSSVM | CS-LSSVM | W-LSSVM | LSSVM |
|---|---|---|---|---|---|---|
| D1 0:00 | 819.22 | 824.19 | 816.24 | 824.33 | 818.62 | 808.19 |
| D1 1:00 | 794.17 | 795.39 | 791.85 | 793.01 | 794.81 | 792.45 |
| D1 2:00 | 781 | 780.58 | 788.85 | 789.83 | 779.74 | 798.44 |
| D1 3:00 | 774.72 | 777.43 | 786.75 | 782.96 | 785.82 | 778.57 |
| D1 4:00 | 772.77 | 778.34 | 779.29 | 781.87 | 782.15 | 788.59 |
| D1 5:00 | 782.96 | 770.16 | 775.57 | 773.96 | 771.73 | 757.91 |
| D1 6:00 | 788.06 | 784.95 | 784.70 | 783.63 | 785.81 | 784.52 |
| D1 7:00 | 805.28 | 815.59 | 818.14 | 815.14 | 813.85 | 831.05 |
| D1 8:00 | 814.13 | 821.34 | 829.90 | 830.01 | 827.35 | 847.93 |
| D1 9:00 | 804.14 | 811.42 | 795.91 | 791.91 | 817.41 | 809.03 |
| D1 10:00 | 822.51 | 813.97 | 816.38 | 813.35 | 816.82 | 811.04 |
| D1 11:00 | 831.4 | 833.61 | 819.48 | 820.36 | 833.63 | 814.20 |
| D1 12:00 | 844.94 | 835.04 | 837.60 | 836.71 | 834.76 | 830.21 |
| D1 13:00 | 849.24 | 824.61 | 844.59 | 845.87 | 820.82 | 866.12 |
| D1 14:00 | 804.53 | 819.21 | 796.47 | 796.34 | 818.67 | 776.05 |
| D1 15:00 | 791.98 | 811.29 | 810.95 | 810.87 | 811.38 | 810.86 |
| D1 16:00 | 802.18 | 818.43 | 827.71 | 826.94 | 818.47 | 838.65 |
| D1 17:00 | 816.86 | 835.09 | 840.89 | 840.88 | 845.26 | 843.89 |
| D1 18:00 | 837.08 | 855.90 | 857.95 | 858.30 | 855.93 | 857.99 |
| D1 19:00 | 852.35 | 853.37 | 853.06 | 853.28 | 853.40 | 869.15 |
| D1 20:00 | 856.64 | 869.55 | 864.12 | 865.014 | 867.90 | 836.73 |
| D1 21:00 | 880.66 | 900.40 | 903.09 | 903.91 | 899.78 | 902.18 |
| D1 22:00 | 881 | 897.83 | 889.43 | 895.33 | 893.81 | 898.87 |
| D1 23:00 | 833.55 | 845.33 | 848.99 | 850.65 | 845.25 | 865.29 |
| Time/h | Actual Data | W-GCS-LSSVM | GCS-LSSVM | CS-LSSVM | W-LSSVM | LSSVM |
|---|---|---|---|---|---|---|
| D2 0:00 | 820.46 | 832.43 | 843.35 | 836.78 | 847.36 | 838.42 |
| D2 1:00 | 805.16 | 812.32 | 816.74 | 825.76 | 814.57 | 818.54 |
| D2 2:00 | 798.03 | 782.32 | 785.59 | 807.47 | 793.76 | 780.42 |
| D2 3:00 | 799.06 | 804.94 | 812.42 | 819.58 | 815.87 | 773.23 |
| D2 4:00 | 805.05 | 813.26 | 805.56 | 801.75 | 808.95 | 815.53 |
| D2 5:00 | 805.42 | 810.52 | 798.67 | 792.84 | 822.46 | 815.34 |
| D2 6:00 | 820.92 | 809.91 | 814.75 | 811.86 | 812.87 | 829.43 |
| D2 7:00 | 841.42 | 832.62 | 849.53 | 859.54 | 821.74 | 832.58 |
| D2 8:00 | 824.37 | 837.73 | 813.65 | 804.93 | 812.56 | 845.76 |
| D2 9:00 | 846.60 | 863.42 | 868.87 | 857.75 | 842.43 | 832.43 |
| D2 10:00 | 860.55 | 864.53 | 853.67 | 858.82 | 868.52 | 872.54 |
| D2 11:00 | 867.44 | 887.29 | 882.56 | 875.26 | 893.65 | 851.76 |
| D2 12:00 | 863.01 | 872.42 | 846.64 | 853.57 | 865.78 | 867.34 |
| D2 13:00 | 817.65 | 809.64 | 803.56 | 835.53 | 826.68 | 825.86 |
| D2 14:00 | 818.51 | 813.93 | 832.67 | 826.82 | 822.56 | 802.65 |
| D2 15:00 | 839.02 | 836.22 | 852.57 | 863.98 | 824.75 | 823.75 |
| D2 16:00 | 858.49 | 873.12 | 864.67 | 861.79 | 882.79 | 864.25 |
| D2 17:00 | 879.16 | 874.64 | 862.76 | 852.65 | 877.53 | 885.29 |
| D2 18:00 | 902.11 | 915.82 | 894.73 | 906.64 | 907.75 | 924.63 |
| D2 19:00 | 884.54 | 903.54 | 908.47 | 892.88 | 908.64 | 899.43 |
| D2 20:00 | 917.62 | 916.37 | 937.43 | 927.45 | 927.65 | 934.54 |
| D2 21:00 | 919.17 | 930.48 | 912.57 | 925.75 | 937.73 | 902.43 |
| D2 22:00 | 890.22 | 901.54 | 899.73 | 917.84 | 906.43 | 914.35 |
| D2 23:00 | 843.72 | 852.45 | 832.76 | 826.87 | 862.58 | 872.43 |
| Time/h | Actual Data | W-GCS-LSSVM | GCS-LSSVM | CS-LSSVM | W-LSSVM | LSSVM |
|---|---|---|---|---|---|---|
| D3 0:00 | 799.38 | 783.43 | 808.87 | 802.43 | 787.86 | 813.50 |
| D3 1:00 | 784.48 | 792.66 | 789.43 | 794.62 | 801.54 | 806.64 |
| D3 2:00 | 777.53 | 784.34 | 768.59 | 759.52 | 781.48 | 785.74 |
| D3 3:00 | 778.53 | 787.23 | 779.76 | 783.59 | 793.78 | 782.74 |
| D3 4:00 | 784.36 | 802.98 | 779.25 | 775.24 | 794.65 | 805.99 |
| D3 5:00 | 784.72 | 796.32 | 790.31 | 778.98 | 804.92 | 790.22 |
| D3 6:00 | 799.83 | 792.23 | 806.98 | 812.76 | 787.77 | 811.39 |
| D3 7:00 | 819.81 | 813.87 | 815.42 | 811.46 | 826.41 | 819.27 |
| D3 8:00 | 808.02 | 812.59 | 837.49 | 822.54 | 802.83 | 812.74 |
| D3 9:00 | 829.81 | 837.31 | 848.26 | 844.72 | 823.75 | 836.71 |
| D3 10:00 | 843.49 | 832.98 | 849.72 | 837.28 | 845.48 | 850.32 |
| D3 11:00 | 855.36 | 862.48 | 866.74 | 870.62 | 867.74 | 877.88 |
| D3 12:00 | 850.99 | 857.55 | 841.53 | 836.66 | 852.65 | 880.61 |
| D3 13:00 | 806.26 | 813.69 | 805.87 | 800.43 | 825.98 | 830.73 |
| D3 14:00 | 807.11 | 819.43 | 816.76 | 804.58 | 814.65 | 825.97 |
| D3 15:00 | 827.34 | 814.87 | 812.83 | 836.65 | 810.54 | 853.78 |
| D3 16:00 | 846.53 | 837.49 | 849.23 | 855.92 | 823.65 | 874.95 |
| D3 17:00 | 866.92 | 874.43 | 871.59 | 864.46 | 863.42 | 894.91 |
| D3 18:00 | 889.56 | 897.78 | 902.57 | 909.34 | 902.67 | 908.75 |
| D3 19:00 | 872.23 | 893.45 | 911.48 | 916.56 | 897.85 | 877.78 |
| D3 20:00 | 904.85 | 916.77 | 893.56 | 887.94 | 924.43 | 898.62 |
| D3 21:00 | 906.38 | 909.49 | 917.34 | 922.54 | 916.49 | 926.14 |
| D3 22:00 | 867.61 | 882.73 | 892.52 | 885.91 | 877.61 | 853.82 |
| D3 23:00 | 831.98 | 841.76 | 845.46 | 847.43 | 835.64 | 856.50 |
| Model | W-GCS-LSSVM | GCS-LSSVM | CS-LSSVM | W-LSSVM | LSSVM |
|---|---|---|---|---|---|
| MAPE | 1.2083% | 1.3682% | 1.4790% | 1.4213% | 1.9557% |
| MSE | 131.6950 | 185.6538 | 210.7736 | 196.6906 | 336.5224 |
| Prediction Model | <1% | >1% and <3% | ≥3% | |||
|---|---|---|---|---|---|---|
| Number | Percentage | Number | Percentage | Number | Percentage | |
| W-GCS-LSSVM | 30 | 41.67% | 42 | 58.33% | 0 | 0% |
| GCS-LSSVM | 29 | 40.28% | 40 | 55.56% | 3 | 4.17% |
| CS-LSSVM | 21 | 29.17% | 47 | 65.28% | 4 | 5.56% |
| W-LSSVM | 25 | 34.72% | 43 | 59.72% | 4 | 5.56% |
| LSSVM | 15 | 20.83% | 43 | 59.72% | 14 | 19.44% |
© 2016 by the authors; licensee MDPI, Basel, Switzerland. This article is an open access article distributed under the terms and conditions of the Creative Commons Attribution (CC-BY) license (http://creativecommons.org/licenses/by/4.0/).
Share and Cite
Liang, Y.; Niu, D.; Ye, M.; Hong, W.-C. Short-Term Load Forecasting Based on Wavelet Transform and Least Squares Support Vector Machine Optimized by Improved Cuckoo Search. Energies 2016, 9, 827. https://doi.org/10.3390/en9100827
Liang Y, Niu D, Ye M, Hong W-C. Short-Term Load Forecasting Based on Wavelet Transform and Least Squares Support Vector Machine Optimized by Improved Cuckoo Search. Energies. 2016; 9(10):827. https://doi.org/10.3390/en9100827
Chicago/Turabian StyleLiang, Yi, Dongxiao Niu, Minquan Ye, and Wei-Chiang Hong. 2016. "Short-Term Load Forecasting Based on Wavelet Transform and Least Squares Support Vector Machine Optimized by Improved Cuckoo Search" Energies 9, no. 10: 827. https://doi.org/10.3390/en9100827
APA StyleLiang, Y., Niu, D., Ye, M., & Hong, W.-C. (2016). Short-Term Load Forecasting Based on Wavelet Transform and Least Squares Support Vector Machine Optimized by Improved Cuckoo Search. Energies, 9(10), 827. https://doi.org/10.3390/en9100827

