SVR with Hybrid Chaotic Immune Algorithm for Seasonal Load Demand Forecasting
Abstract
:1. Introduction
2. Methodology of the SSVRCIA Model
2.1. Support Vector Regression (SVR) Model
2.2. Chaotic Immune Algorithm (CIA) in Selecting Parameters of the SVR Model

2.3. Seasonal Adjustment
| Time | Electric Load | Time | Electric Load | Time | Electric Load |
|---|---|---|---|---|---|
| January 2004 | 129.08 | November 2005 | 150.84 | September 2007 | 175.41 |
| February 2004 | 127.24 | December 2005 | 165.27 | October 2007 | 179.64 |
| March 2004 | 136.95 | January 2006 | 155.31 | November 2007 | 188.89 |
| April 2004 | 125.34 | February 2006 | 138.5 | December 2007 | 197.62 |
| May 2004 | 126.86 | March 2006 | 133.27 | January 2008 | 200.35 |
| June 2004 | 129.34 | April 2006 | 151.41 | February 2008 | 169.24 |
| July 2004 | 131.91 | May 2006 | 155.63 | March 2008 | 196.97 |
| August 2004 | 136.22 | June 2006 | 155.7 | April 2008 | 186.15 |
| September 2004 | 131.56 | July 2006 | 162.98 | May 2008 | 188.485 |
| October 2004 | 134.62 | August 2006 | 163.41 | June 2008 | 190.82 |
| November 2004 | 144.62 | September 2006 | 157.57 | July 2008 | 196.53 |
| December 2004 | 154.62 | October 2006 | 160.15 | August 2008 | 197.67 |
| January 2005 | 151.48 | November 2006 | 168.13 | September 2008 | 183.77 |
| February 2005 | 126.74 | December 2006 | 180.71 | October 2008 | 181.07 |
| March 2005 | 148.57 | January 2007 | 179.94 | November 2008 | 180.56 |
| April 2005 | 136.6 | February 2007 | 147.29 | December 2008 | 189.03 |
| May 2005 | 138.83 | March 2007 | 172.45 | January 2009 | 182.07 |
| June 2005 | 136.6 | April 2007 | 169.98 | February 2009 | 167.35 |
| July 2005 | 146.21 | May 2007 | 173.21 | March 2009 | 189.3 |
| August 2005 | 146.09 | June 2007 | 177.43 | April 2009 | 175.84 |
| September 2005 | 140.04 | July 2007 | 184.29 | ||
| October 2005 | 142.02 | August 2007 | 183.53 |
3. A Numerical Results
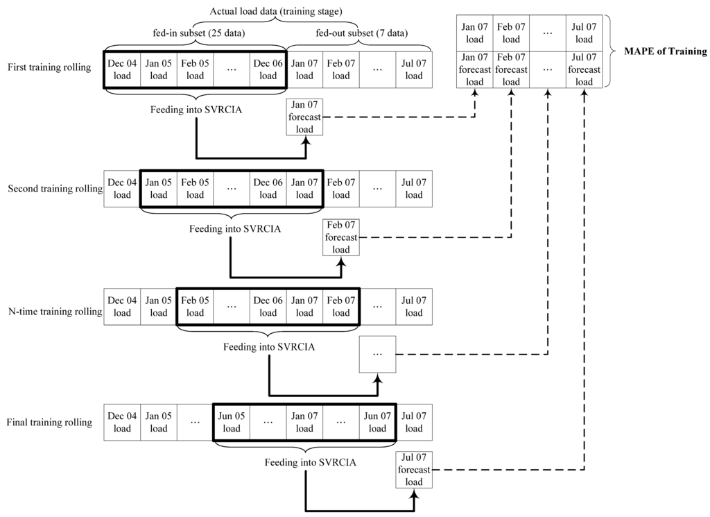
3.1. Data Set
| Data Sets | SVRCIA and SSVRCIA Models | TF-ε-SVR-SA Model (Wang et al., 2009) |
|---|---|---|
| Training data | December 2004–July 2007 | December 2004–September 2008 |
| Validation data | August 2007–September 2008 | |
| Testing data | October 2008–April 2009 | October 2008–April 2009 |

3.2. SSVRCIA Electric Load Forecasting Model
| Population Size () | Maximal Generation () | Probability of Crossover () | The Annealing Operation Parameter () | Probability of Mutation () |
|---|---|---|---|---|
| 200 | 500 | 0.5 | 0.9 | 0.1 |
| Nos. of Input Data | Parameters | MAPE of Testing (%) | ||
|---|---|---|---|---|
| σ | C | ε | ||
| 5 | 14.744 | 347.33 | 1.8570 | 4.1953 |
| 10 | 9.9515 | 90.244 | 0.1459 | 3.638 |
| 15 | 109.06 | 7298.3 | 11.953 | 3.897 |
| 20 | 48.030 | 8399.7 | 14.372 | 3.514 |
| 25 | 30.262 | 4767.3 | 22.114 | 3.0411 |
| Time Point (Month) | Seasonal Index | Time Point (Month) | Seasonal Index |
|---|---|---|---|
| January | 1.0153 | July | 1.0663 |
| February | 0.9089 | August | 1.0615 |
| March | 1.0126 | September | 1.0076 |
| April | 0.9853 | October | 0.9734 |
| May | 1.0187 | November | 1.0247 |
| June | 1.0225 | December | 1.0614 |
| Time Point (Month) | Actual | ARIMA(1,1,1) | TF-ε-SVR-SA | SVRCIA | SSVRCIA |
|---|---|---|---|---|---|
| October 2008 | 181.07 | 192.9316 | 184.5035 | 179.0276 | 174.2737 |
| November 2008 | 180.56 | 191.127 | 190.3608 | 179.4118 | 183.8444 |
| December 2008 | 189.03 | 189.9155 | 202.9795 | 179.7946 | 190.8367 |
| January 2009 | 182.07 | 191.9947 | 195.7532 | 180.1759 | 182.9343 |
| February 2009 | 167.35 | 189.9398 | 167.5795 | 180.5557 | 164.1062 |
| March 2009 | 189.30 | 183.9876 | 185.9358 | 180.9341 | 183.2106 |
| April 2009 | 175.84 | 189.3480 | 180.1648 | 178.1036 | 175.4833 |
| MAPE (%) | 6.044 | 3.799 | 3.041 | 1.766 |
| Compared Models | Wilcoxon Signed-Rank Test | |
|---|---|---|
| α = 0.025 W = 2 | α = 0.05 W = 3 | |
| SSVRCIA vs. ARIMA(1,1,1) | 1 * | 1 * |
| SSVRCIA vs. TF-ε-SVR-SA | 0 * | 0 * |
| SSVRCIA vs. SVRCIA | 2 * | 2 * |
4. Conclusions
Acknowledgements
References
- Fan, S.; Chen, L. Short-term load forecasting based on an adaptive hybrid method. IEEE Trans. Power Syst. 2006, 21, 392–401. [Google Scholar] [CrossRef]
- Morimoto, R.; Hope, C. The impact of electricity supply on economic growth in Sri Lanka. Energy Econ. 2004, 26, 77–85. [Google Scholar] [CrossRef]
- Box, G.E.P.; Jenkins, G.M. Time Series Analysis, Forecasting and Control; Holden-Day Press: San Francisco, CA, USA, 1970. [Google Scholar]
- Chen, J.F.; Wang, W.M.; Huang, C.M. Analysis of an adaptive time-series autoregressive moving-average (ARMA) model for short-term load forecasting. Electr. Power Syst. Res. 1995, 34, 187–196. [Google Scholar] [CrossRef]
- Vemuri, S.; Hill, D.; Balasubramanian, R. Load forecasting using stochastic models. In Proceedings of the 8th Power Industrial Computing Application Conference, Minneapolis, MN, USA, 1973; pp. 31–37.
- Christianse, W.R. Short term load forecasting using general exponential smoothing. IEEE Trans. Power Apparatus Syst. 1971, 90, 900–911. [Google Scholar] [CrossRef]
- Park, J.H.; Park, Y.M.; Lee, K.Y. Composite modeling for adaptive short-term load forecasting. IEEE Trans. Power Syst. 1991, 6, 450–457. [Google Scholar] [CrossRef]
- Brown, R.G. Introduction to Random Signal Analysis and Kalman Filtering; John Wiley & Sons Inc. Press: New York, NY, USA, 1983. [Google Scholar]
- Gelb, A. Applied Optimal Estimation; The MIT Press: Cambridge, MA, USA, 1974. [Google Scholar]
- Moghram, I.; Rahman, S. Analysis and evaluation of five short-term load forecasting techniques. IEEE Trans. Power Syst. 1989, 4, 1484–1491. [Google Scholar] [CrossRef]
- Asbury, C. Weather load model for electric demand energy forecasting. IEEE Trans. Power Apparatus Syst. 1975, 94, 1111–1116. [Google Scholar] [CrossRef]
- Papalexopoulos, A.D.; Hesterberg, T.C. A regression-based approach to short-term system load forecasting. IEEE Trans. Power Syst. 1990, 5, 1535–1547. [Google Scholar] [CrossRef]
- Soliman, S.A.; Persaud, S.; El-Nagar, K.; El-Hawary, M.E. Application of least absolute value parameter estimation based on linear programming to short-term load forecasting. Int. J. Electr. Power Energy Syst. 1997, 19, 209–216. [Google Scholar] [CrossRef]
- Rahman, S.; Bhatnagar, R. An expert system based algorithm for short-term load forecasting. IEEE Trans. Power Syst. 1998, 3, 392–399. [Google Scholar] [CrossRef]
- Chiu, C.C.; Kao, L.J.; Cook, D.F. Combining a Neural Network with a rule-based expert system approach for short-term power load forecasting in Taiwan. Expert Syst. Appl. 1997, 13, 299–305. [Google Scholar] [CrossRef]
- Rahman, S.; Hazim, O. A generalized knowledge-based short-term load- forecasting technique. IEEE Trans. Power Syst. 1993, 8, 508–514. [Google Scholar] [CrossRef]
- Park, D.C.; El-Sharkawi, M.A.; Marks, R.J., II; Atlas, L.E.; Damborg, M.J. Electric load forecasting using an artificial neural network. IEEE Trans. Power Syst. 1991, 6, 442–449. [Google Scholar] [CrossRef]
- Novak, B. Superfast autoconfiguring artificial neural networks and their application to power systems. Electr. Power Syst. Res. 1995, 35, 11–16. [Google Scholar] [CrossRef]
- Darbellay, G.A.; Slama, M. Forecasting the short-term demand for electricity—do neural networks stand a better chance? Int. J. Forecast. 2000, 16, 71–83. [Google Scholar] [CrossRef]
- Abdel-Aal, R.E. Short-term hourly load forecasting using abductive networks. IEEE Trans. Power Syst. 2004, 19, 164–173. [Google Scholar] [CrossRef]
- Hsu, C.C.; Chen, C.Y. Regional load forecasting in Taiwan—application of artificial neural networks. Energy Convers. Manag. 2003, 44, 1941–1949. [Google Scholar] [CrossRef]
- Suykens, J.A.K. Nonlinear modelling and support vector machines. In Proceedings of IEEE Instrumentation and Measurement Technology Conference, Budapest, Hungary, 2001; pp. 287–294.
- Tay, F.E.H.; Cao, L.J. Application of support vector machines in financial time series forecasting. Omega 2001, 29, 309–317. [Google Scholar] [CrossRef]
- Huang, W.; Nakamori, Y.; Wang, S.Y. Forecasting stock market movement direction with support vector machine. Comput. Oper. Res. 2005, 32, 2513–2522. [Google Scholar] [CrossRef]
- Hung, W.M.; Hong, W.C. Application of SVR with improved ant colony optimization algorithms in exchange rate forecasting. Control Cybern. 2009, 38, 863–891. [Google Scholar]
- Pai, P.F.; Lin, C.S. A hybrid ARIMA and support vector machines model in stock price forecasting. Omega 2005, 33, 497–505. [Google Scholar] [CrossRef]
- Pai, P.F.; Lin, C.S.; Hong, W.C.; Chen, C.T. A hybrid support vector machine regression for exchange rate prediction. Int. J. Inf. Manag. Sci. 2006, 17, 19–32. [Google Scholar]
- Hong, W.C.; Dong, Y.; Chen, L.Y.; Wei, S.Y. SVR with hybrid chaotic genetic algorithms for tourism demand forecasting. Appl. Soft Comput. 2011, 11, 1881–1890. [Google Scholar] [CrossRef]
- Pai, P.F.; Hong, W.C. An improved neural network model in forecasting arrivals. Ann. Tourism Res. 2005, 32, 1138–1141. [Google Scholar] [CrossRef]
- Pai, P.F.; Hong, W.C. Software reliability forecasting by support vector machines with simulated annealing algorithms. J. Syst. Softw. 2006, 79, 747–755. [Google Scholar] [CrossRef]
- Hong, W.C.; Pai, P.F. Predicting engine reliability by support vector machines. Int. J. Adv. Manuf. Technol. 2006, 28, 154–161. [Google Scholar] [CrossRef]
- Hong, W.C. Rainfall forecasting by technological machine learning models. Appl. Math. Comput. 2008, 200, 41–57. [Google Scholar] [CrossRef]
- Hong, W.C.; Pai, P.F. Potential assessment of the support vector regression technique in rainfall forecasting. Water Resour. Manag. 2007, 21, 495–513. [Google Scholar] [CrossRef]
- Wang, W.; Xu, Z.; Lu, J.W. Three improved neural network models for air quality forecasting. Eng. Comput. 2003, 20, 192–210. [Google Scholar] [CrossRef]
- Mohandes, M.A.; Halawani, T.O.; Rehman, S.; Hussain, A.A. Support vector machines for wind speed prediction. Renew Energy 2004, 29, 939–947. [Google Scholar] [CrossRef]
- Hong, W.C. Hybrid evolutionary algorithms in a SVR-based electric load forecasting model. Int. J. Electr. Power Energy Syst. 2009, 31, 409–417. [Google Scholar] [CrossRef]
- Hong, W.C. Chaotic particle swarm optimization algorithm in a support vector regression electric load forecasting model. Energy Convers. Manag. 2009, 50, 105–117. [Google Scholar] [CrossRef]
- Hong, W.C. Electric load forecasting by support vector model. Appl. Math. Modell. 2009, 33, 2444–2454. [Google Scholar] [CrossRef]
- Pai, P.F.; Hong, W.C. Support vector machines with simulated annealing algorithms in electricity load forecasting. Energy Convers. Manag. 2005, 46, 2669–2688. [Google Scholar] [CrossRef]
- Pai, P.F.; Hong, W.C. Forecasting regional electric load based on recurrent support vector machines with genetic algorithms. Electr. Power Syst. Res. 2005, 74, 417–425. [Google Scholar] [CrossRef]
- Hong, W.C. Application of chaotic ant swarm optimization in electric load forecasting. Energy Policy 2010, 38, 5830–5839. [Google Scholar] [CrossRef]
- Mori, K.; Tsukiyama, M.; Fukuda, T. Immune algorithm with searching diversity and its application to resource allocation problem. Trans. Inst. Electr. Eng. Jpn. 1993, 113-C, 872–878. [Google Scholar]
- Prakash, A.; Khilwani, N.; Tiwari, M.K.; Cohen, Y. Modified immune algorithm for job selection and operation allocation problem in flexible manufacturing system. Adv. Eng. Softw. 2008, 39, 219–232. [Google Scholar] [CrossRef]
- Wang, L.; Zheng, D.Z.; Lin, Q.S. Survey on chaotic optimization methods. Comput. Technol. Autom. 2001, 20, 1–5. [Google Scholar]
- Li, B.; Jiang, W. Optimizing complex functions by chaos search. Cybern. Syst. 1998, 29, 409–419. [Google Scholar] [CrossRef]
- Ohya, M. Complexities and their applications to characterization of chaos. Int. J. Theor. Phys. 1998, 37, 495–505. [Google Scholar] [CrossRef]
- Lorenz, E.N. Deterministic nonperiodic flow. J. Atmos. Sci. 1963, 20, 130–141. [Google Scholar] [CrossRef]
- Dagum, E.B. Modelling, forecasting and seasonally adjusting economic time series with the X-11 ARIMA method. J. R. Stat. Soc. Series D 1978, 27, 203–216. [Google Scholar]
- Kenny, P.B.; Durbin, J. Local trend estimation and seasonal adjustment of economic and social time series. J. R. Stat. Soc. Series A 1982, 145, 1–41. [Google Scholar] [CrossRef]
- Wang, J.; Zhu, W.; Zhang, W.; Sun, D. A trend fixed on firstly and seasonal adjustment model combined with the ε-SVR for short-term forecasting of electricity demand. Energy Policy 2009, 37, 4901–4909. [Google Scholar] [CrossRef]
- Xiao, Z.; Ye, S.J.; Zhong, B.; Sun, C.X. BP neural network with rough set for short term load forecasting. Expert Syst. Appl. 2009, 36, 273–279. [Google Scholar] [CrossRef]
- Vapnik, V. The Nature of Statistical Learning Theory; Springer-Verlag Press: New York, NY, USA, 1995. [Google Scholar]
- Amari, S.; Wu, S. Improving support vector machine classifiers by modifying kernel functions. Neural Netw. 1999, 12, 783–789. [Google Scholar] [CrossRef] [PubMed]
- Vojislav, K. Learning and Soft Computing—Support Vector Machines, Neural Networks and Fuzzy Logic Models; The MIT Press: Cambridge, MT, USA, 2001. [Google Scholar]
- Pan, H.; Wang, L.; Liu, B. Chaotic annealing with hypothesis test for function optimization in noisy environments. Chaos Solitons Fractals 2008, 35, 888–894. [Google Scholar] [CrossRef]
- Zuo, X.Q.; Fan, Y.S. A chaos search immune algorithm with its application to neuro-fuzzy controller design. Chaos Solitons Fractals 2006, 30, 94–109. [Google Scholar] [CrossRef]
- Liu, B.; Wang, L.; Jin, Y.H.; Tang, F.; Huang, D.X. Improved particle swam optimization combined with chaos. Chaos Solitons Fractals 2005, 25, 1261–1271. [Google Scholar] [CrossRef]
- Yang, D.; Li, G.; Cheng, G. On the efficiency of chaos optimization algorithms for global optimization. Chaos Solitons Fractals 2007, 34, 1366–1375. [Google Scholar] [CrossRef]
- Li, L.; Yang, Y.; Peng, H.; Wang, X. Parameters identification of chaotic systems via chaotic ant swarm. Chaos Solitons Fractals 2006, 28, 1204–1211. [Google Scholar] [CrossRef]
- Tavazoei, M.S.; Haeri, M. Comparison of different one-dimensional maps as chaotic search pattern in chaos optimization algorithms. Appl. Math. Comput. 2007, 187, 1076–1085. [Google Scholar] [CrossRef]
- Coelho, L.D.S.; Mariani, V.C. Chaotic artificial immune approach applied to economic dispatch of electric energy using thermal units. Chaos Solitons Fractals 2009, 40, 2376–2383. [Google Scholar] [CrossRef]
- Wang, J.; Wang, Y.; Zhang, C.; Du, W.; Zhou, C.; Liang, Y. Parameter selection of support vector regression based on a novel chaotic immune algorithm. In Proceedings of the 4th International Conference on Innovative Computing, Information and Control, City, Country, 2009; pp. 652–655.
- Deo, R.; Hurvich, C. Forecasting realized volatility using a long-memory stochastic volatility model: estimation, prediction and seasonal adjustment. J. Econometrics 2006, 131, 29–58. [Google Scholar] [CrossRef]
- Azadeh, A.; Ghaderi, S.F. Annual electricity consumption forecasting by neural network in high energy consuming industrial sectors. Energy Convers. Manag. 2008, 49, 2272–2278. [Google Scholar] [CrossRef]
© 2011 by the authors; licensee MDPI, Basel, Switzerland. This article is an open access article distributed under the terms and conditions of the Creative Commons Attribution license (http://creativecommons.org/licenses/by/3.0/).
Share and Cite
Hong, W.-C.; Dong, Y.; Lai, C.-Y.; Chen, L.-Y.; Wei, S.-Y. SVR with Hybrid Chaotic Immune Algorithm for Seasonal Load Demand Forecasting. Energies 2011, 4, 960-977. https://doi.org/10.3390/en4060960
Hong W-C, Dong Y, Lai C-Y, Chen L-Y, Wei S-Y. SVR with Hybrid Chaotic Immune Algorithm for Seasonal Load Demand Forecasting. Energies. 2011; 4(6):960-977. https://doi.org/10.3390/en4060960
Chicago/Turabian StyleHong, Wei-Chiang, Yucheng Dong, Chien-Yuan Lai, Li-Yueh Chen, and Shih-Yung Wei. 2011. "SVR with Hybrid Chaotic Immune Algorithm for Seasonal Load Demand Forecasting" Energies 4, no. 6: 960-977. https://doi.org/10.3390/en4060960
APA StyleHong, W.-C., Dong, Y., Lai, C.-Y., Chen, L.-Y., & Wei, S.-Y. (2011). SVR with Hybrid Chaotic Immune Algorithm for Seasonal Load Demand Forecasting. Energies, 4(6), 960-977. https://doi.org/10.3390/en4060960

