Abstract
The demands for alternative energy resources have been increasing exponentially in the 21st century due to continuous industrial development, depletion of fossil fuels and emerging environmental consciousness. Renewable energy sources, including wind energy, hydropower energy, geothermal energy, solar energy, biomass energy and ocean power, have received increasing attention as alternative means of meeting global energy demands. After Japan's Fukushima nuclear plant disaster in March 2011, more and more countries are having doubt about the safety of nuclear plants. As a result, safe and renewable energy sources are attracting even more attention these days. Wind energy production, with its relatively safer and positive environmental characteristics, has evolved in the past few decades from a marginal activity into a multi-billion dollar industry. In this research, a comprehensive evaluation model is constructed to select a suitable location for developing a wind farm. The model incorporates interpretive structural modeling (ISM), benefits, opportunities, costs and risks (BOCR) and fuzzy analytic network process (FANP). Experts in the field are invited to contribute their expertise in evaluating the importance of the factors and various aspects of the wind farm evaluation problem, and the most suitable wind farm can finally be generated from the model. A case study is carried out in Taiwan in evaluating the expected performance of several potential wind farms, and a recommendation is provided for selecting the most appropriate wind farm for constructio
1. Introduction
Depletion of fossil fuels, increasing industrial development and emerging environmental consciousness have all increased the demand for alternative energy resources in the 21st century. Due to Japan’s devastating earthquake and tsunami and the subsequent nuclear plant disaster in March 2011, fears of possible radiation and casualties resulting from nuclear plant malfunction have increased. With the protests of environmental groups, more and more countries are closing or planning to close their nuclear plants. Thus, a good alternative energy resource must not only be renewable with zero or little air pollutants and greenhouse gases, but it should also be safe for the World. When comparing different types of renewable energy sources, various aspects, such as cost, greenhouse gas emissions, radiological and toxicological exposure, occupational health and safety, domestic energy security, employment, and social impacts, must all be considered [1]. In addition, the outputs of natural and renewable energy sources are strongly affected by geographical factors and weather conditions, which cause the fluctuations in power quantity, frequency and voltage [2]. Therefore, different countries and places may be more suitable to develop different types of renewable energy sources than others.
The development of wind energy technologies and the decreases in wind power production costs have accelerated wind energy production in the past decade, with an annual growth rate around 30% and currently generating about 1.5% of global electricity [1,3]. With the heavy dependence of local wind energy resources and grid connection, the development of a wind farm involves several important stages: early prospecting of suitable sites, wind mapping at the potential site and conceptual wind farm design, micro-siting of turbines and optimization, risk assessment, planning of certification towers, post-construction performance analysis, and operation [4]. In addition, a comprehensive evaluation of related factors, such as wind energy policy and economical feasibility, must also be carried out [3].
The evaluation of different renewable energy sources or the evaluation of renewable energy projects/sites are multi-criteria decision making (MCDM) problems because advantages and disadvantages of renewable energy alternatives based on multiple criteria must be taken into account. MCDM methods, such as analytical hierarchy process (AHP), analytic network process (ANP), technique for order preference by similarity to the ideal solution (TOPSIS), preference ranking organization method for enrichment of evaluations (PROMETHEE), multi-attribute utility theory (MAUT), multi-objective decision making (MODM), ELECTRE, VIKOR, and decision support systems, have been used in the evaluation of renewable energy projects [5,6]. The applications of MCDM to renewable energy problems include renewable energy project planning, geothermal projects, solar energy projects, hydro-site selection, wind farm projects, etc. [6]. Operationally, the assessment must deal with criteria that are difficult to define and that may be quantitative or qualitative [7]. In order to include the vagueness, ambiguity and subjectivity of human judgment, fuzzy set theory can also be adopted to express the linguistic terms using membership functions [5,7].
Depending heavily on imported fossil fuels, Taiwan faces the problems caused by its increasing energy consumption and the scarcity of global fuel energy resources. Taiwan is encountering energy shortages, escalating fuel prices, pollution emissions and environmental issues. Because of its unique geographic characteristics, Taiwan could develop wind farms at various locations on the island. Therefore, the development of wind power technology and the usage of wind energy source are important for the sustainable economic development of the country. However, this development needs to consider important aspects such as political issues, technologies, costs and societal environments. With a tremendous investment in capital, time and effort, the selection of the most appropriate place for constructing a wind farm is a very complicated task. In consequence, wind farm evaluation problem is a MCDM problem which involves the assessments of different factors in an uncertain environment.
Although wind farm selection is not a new research topic, this research, in the authors’ understanding, is the first one that examines the interrelationship of the criteria in the decision making process by adopting interpretive structural modeling (ISM) and that considers the benefits, opportunities, costs and risks (BOCR) merits by using a fuzzy analytic network process (FANP). The rest of this paper is organized as follows: Section 2 reviews the related methodologies, and Section 3 develops an integrated MCDM model for evaluating wind farm performance. In Section 4, the model is applied to a case study in Taiwan. Some concluding remarks are offered in the last section.
2. Methodologies
2.1. Interpretive Structural Modeling (ISM)
Interpretive structural modeling (ISM), first proposed by Warfield, can be used to understand complex situations and to put together a course of action for solving a problem [8,9,10]. First, a map of the complex relationships among elements can be prepared by calculating a binary matrix, called relation matrix [11]. A question such as “Does criterion xi affect criterion xj?” is asked. If the answer is yes, then = 1; otherwise, = 0. Transitivity is considered to calculate a reachability matrix next. Finally, the operators of the Boolean multiplication and addition are applied to obtain a final reachability matrix, which can reflect the convergence of the relationship among the elements. ISM has been applied in various fields, and some recent works are presented in Table 1.
Table 1.
Recent works on ISM.
| Authors | Theories or Applications |
|---|---|
| Sahney et al. [12] | To propose an integrated framework for quality in education by applying SERVQUAL, quality function deployment, ISM and path analysis. |
| Agarwal et al. [13] | To understand the characteristics and interrelationship of variables in an agile supply chain. |
| Thakkar et al. [14] | To develop a balanced scorecard (BSC) framework using cause and effect analysis, ISM and ANP for performance measurement. |
| Faisal et al. [15] | To employ ISM to identify various information risks that could impact a supply chain and to present a risk index to quantify information risks. |
| Kannan and Haq [16] | To understand the interactions of criteria and sub-criteria that are used to select the supplier for the built-in-order supply chain environment. |
| Qureshi et al. [17] | To model the logistics outsourcing relationship variables to enhance shippers’ productivity and competitiveness in logistical supply chain. |
| Singh et al. [18] | To construct a structural relationship of critical success factors for implementing advanced manufacturing technologies. |
| Upadhyay et al. [19] | To use content analysis, nominal group technique (NGT) and ISM to develop a hierarchy framework for quality engineering education. |
| Thakkar [20] | To propose an integrated mathematical approach based on ISM and graph theoretic matrix for evaluating buyer-supplier relationships. |
| Vivek et al. [21] | To establish changing emphasis of the core, transactional and relational specificity constructs in offshoring alliances. |
| Yang et al. [22] | To study the relationships among the sub-criteria and use integrated fuzzy MCDM techniques to study the vendor selection problem. |
| Wang et al. [23] | To analyze the interactions among the barriers to energy-saving projects in China. |
| Chidambaranathan et al. [24] | To develop the structural relationship among supplier development factors and to define the levels of different factors based on their dependence power and mutual relationships. |
| Kannan et al. [25] | To construct a multi-criteria group decisionmaking (MCGDM) model through ISM and fuzzy technique for order preference by similarity to ideal solution (TOPSIS) to guide the selection process of best third-party reverse logistics providers. |
| Mukherjee and Mondal [26] | To examine relevant issues in managing the remanufacturing technology for an Indian company. |
| Feng et al. [27] | To propose a hybrid fuzzy integral decision-making model, which integrates factor analysis, ISM, Markov chain, fuzzy integral and the simple additive weighted method, for selecting locations of high-tech manufacturing centers. |
| Lee et al. [28] | To determine the interrelationship among the critical factors for technology transfer of new equipment in high technology industry and apply the FANP to evaluate the technology transfer performance of equipment suppliers. |
| Lee et al. [29] | To determine the interrelationship among the criteria in a conceptual model to help analyze suitable strategic products for photovoltaic silicon thin-film solar cell power industry. |
| Lee et al. [30] | To propose an integrated model, which applies ISM to understand the interrelationship among criteria, for evaluating various technologies for a flat panel manufacturer. |
2.2. Fuzzy Analytic Network Process (FANP)
Analytic hierarchy process (AHP) was introduced by Saaty in 1980 as a multi-criteria decision support methodology [31]. AHP is widely used in a variety of fields and has been successfully applied to many practical decision-making problems. The basic assumption of AHP is to decompose the decision making process into a linear top-to-bottom and the elements in each level are independent. However, each individual criterion may not be absolutely independent to others, and dependence and feedback usually exit. In order to deal with the limitations of AHP, Saaty [32] proposed an analytic network process (ANP) approach, which is a generalization of AHP. ANP approach replaces hierarchies with networks, in which the relationships between levels are not easily represented as higher or lower, dominated or being dominated, directly or indirectly [33]. After evaluating the importance of all factors, including goal, cluster, criteria and alternatives through pairwise comparisons, a “supermatrix” is formed. A weighted supermatrix is formed next to ensure column stochastic; that is, the sum of the elements in each column is equal to one [32]. Finally, a limit supermatrix is calculated to obtain final solutions. ANP has also been applied successfully to project selection, strategic decision, scheduling, and so on. The procedures of FANP are basically as follows [27,30]:
- Decompose the problem into a network. The overall objective is in the first level. The second level includes criteria, and there might be sub-criteria under each criterion. The dependences and feedback among criteria and among sub-criteria are considered. The last level includes the alternatives that are under evaluation.
- Prepare a questionnaire based on the constructed network, and ask experts to fill out the questionnaire. Consistency index and consistency ratio for each comparison matrix are calculated to examine the consistency of each expert’s judgment [31]. If the consistency test is not passed, the original values in the pairwise comparison matrix must be revised by the expert.
- Transform the scores of pairwise comparison into fuzzy numbers.
- Aggregate the results from Step 3. The fuzzy positive reciprocal matrix can be defined as:where: : a positive reciprocal matrix of decision maker k;
- : relative importance between decision elements i and j;
- and .
- Defuzzy the synthetic trapezoid fuzzy numbers into crisp numbers.
- Form pairwise comparison matrices using the defuzzificated values, and calculate priority vector for each pairwise comparison matrix.where is the matrix of pairwise comparison, w is the eigenvector, and is the largest eigenvalue of .
- Form an unweighted supermatrix, as shown in Figure 1.
- Form a weighted supermatrix to ensure column stochastic.
- Calculate the limit supermatrix by taking the weighted supermatrix to powers so that the supermatrix converges into a stable supermatrix. Obtain the priority weights of the alternatives from the limit supermatrix.
Figure 1.
Generalized supermatrix [27].
Figure 1.
Generalized supermatrix [27].

2.3. Benefits, Opportunities, Costs and Risks (BOCR)
The benefits, opportunities, costs and risks (BOCR) concept, also proposed by Saaty, is one of the general theories of the ANP [30,32]. Four sub-networks, benefits, opportunities, costs and risks, can be constructed in a network. In benefits (B) and opportunities (O) sub-networks, pairwise comparison questions ask which alternative is most beneficial or has the best opportunity under a factor [30]. In risks (R) and costs (C) subnets, the pairwise comparison questions ask which alternative is riskiest or costliest under a factor.
After the priority of each alternative under each merit sub-network is calculated, the priorities of the alternative under the four merits are further combined to get a single outcome for each alternative. There are five different ways to combine the scores of each alternative under the four merits, and the relative priority, Pi, for each alternative is [30,34]:
- Additive:where Bi, Oi, Ci and Ri represent respectively the synthesized results of alternative i under merit B, O, C and R, and b, o, c and r are respectively normalized weights of merit B, O, C and R.Pi = bBi + oOi + c[(1/Ci)Normalized] + r[(1/Ri)Normalized]
- Probabilistic additive:Pi = bBi + oOi + c(1 − Ci) + r(1 − Ri)
- Subtractive:Pi = bBi + oOi − cCi − rRi
- Multiplicative priority powers:Pi = Bib Oio [(1/Ci)Normalized]c [(1/Ri)Normalized]r
- Multiplicative:Pi = BiOi/CiRi
3. An Integrated Model for Evaluating Wind Farm Performance
A systematic FANP model incorporated with ISM and BOCR is proposed to help evaluate the performance of wind farms. The proposed steps are as follows:
- Step 1. Form a committee of experts in the wind farm industry to define the wind farm evaluation problem.
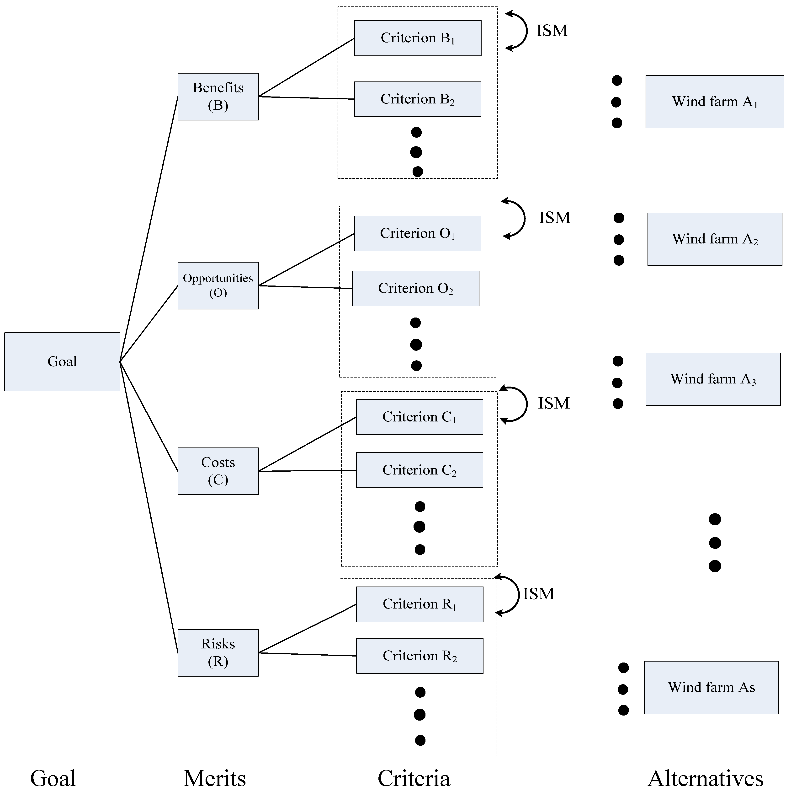
- Step 2. Construct a control network for the problem. A control network, as depicted in Figure 2, contains strategic criteria and four merits, benefits (B), opportunities (O), costs (C) and risks (R).
Figure 2. The control network [35].Figure 2. The control network [35].
- Step 3. Prepare a questionnaire to collect experts’ opinions based on the control network. Experts are asked to pairwise compare the strategic criteria using seven different linguistic terms, as depicted in Figure 3. The linguistic variables of pairwise comparison of each part of the questionnaire from each expert are transformed into trapezoid fuzzy numbers. Experts are also asked to determine the ranking of each merit (B, O, C, R) on each strategic criterion by a seven-step scale, as depicted in Figure 4.
Figure 3. Membership function of fuzzy numbers for relative importance/performance.Figure 3. Membership function of fuzzy numbers for relative importance/performance.
Figure 4. Membership function of fuzzy numbers for ranking.Figure 4. Membership function of fuzzy numbers for ranking.
- Step 4. Determine the priorities of the strategic criteria. Geometric average approach is employed next to aggregate experts’ responses, and a synthetic trapezoid fuzzy number is resolved:where is the pairwise comparison value between strategic criterion i and j determined by expert k.Defuzzy each fuzzy number into a crisp number using Yager [36] ranking method:The α-cuts of the fuzzy numbers are shown in Table 2.The aggregated pairwise comparison matrix is:Derive priority vector for the aggregated comparison matrix as follows:where Ws is the aggregated comparison matrix, ws is the eigenvector, and is the largest eigenvalue of Ws.
Table 2. α-cuts of fuzzy numbers.Table 2. α-cuts of fuzzy numbers. = (7.5, 8.5, 9, 9)L-R = 7.5 + = 9 = (6.5, 7.5, 7.5, 8.5)L-R = 6.5 + = 8.5 − = (5, 5.75, 6.75, 7.5)L-R = 5 + 0.75 = 7.5 − 0.75 = (4, 5, 5, 6)L-R = 4 + = 6 − = (2.5, 3.25, 4.25, 5)L-R = 2.5 + 0.75 = 5 − 0.75 = (1.5, 2.5, 2.5, 3.5)L-R = 1.5 + = 3.5 − = (1, 1, 1.5, 2.5)L-R = 1 = 2.5 − - Step 5. Examine the consistency property of the aggregated comparison matrix. If an inconsistency is found, the experts are asked to revise the part of the questionnaire, and the calculations in Step 3 and 4 are done again. The consistency index (CI) and consistency ratio (CR) are defined as [31,32]:where n is the number of items being compared in the matrix, and RI is random index. After the consistency test is passed, the priorities of the strategic criteria are confirmed.
- Step 6. Determine the importance of each merit (B, O, C, R) with respect to each strategic criterion. Based on the feedback of the questionnaires from the experts from Step 3, geometric average approach is applied to aggregate experts’ responses. Each fuzzy number is then defuzzified into a crisp number by Yager ranking method.
- Step 7. Determine the priorities of the merits. Calculate the priority of a merit by multiplying the importance of the merit on each strategic criterion from Step 6 with the priority of the respective strategic criterion from Step 4 and summing up the calculated values for the merit. Normalize the calculated values of the four merits, and obtain the priorities of benefits, opportunities, costs and risks, that is, b, o, c and r, respectively.
- Step 8. Decompose the wind farm evaluation problem into a network with four sub-networks. With literature review and experts’ opinions, we can construct a network in the form as in Figure 5. Four merits (B, O, C, R) must be considered in achieving the overall goal, and a sub-network is formed for each of the merits. For example, for the benefits (B) sub-network, there are criteria that are related to the achievement of the benefits of the ultimate goal, and the lowest level contains the wind farms that are under evaluation.
Figure 5. The BOCR with ISM network.Figure 5. The BOCR with ISM network.
- Step 9. Construct adjacency matrix (i.e., relation matrix) for the criteria under each merit. For each merit M, establish relation matrix , using the criteria identified in Step 8, to show the contextual relationship among the criteria. Experts, through a questionnaire or the Delphi method, are invited to identify the contextual relationship between any two criteria, and the associated direction of the relation. The relation matrix is presented as follows:where denotes the relation between criteria and , and =1 if xj is reachable from xi,; otherwise, =0.
- Step 10. Develop initial reachability matrix for each merit and check for transitivity. The initial reachability matrix is calculated by adding with the unit matrix I:
- Step 11. Develop final reachability matrix for each merit. The transitivity of the contextual relation means that if criterion xi is related to xj and xj is related to xp, then xi is necessarily related to xp. Under the operators of the Boolean multiplication and addition (i.e., 0 × 0 = 0, 1 × 0 = 0 × 1 = 0, 1 × 1 = 1, 0 + 0 = 0, 1 + 0 = 0 + 1 = 1, 1 + 1 = 1), a convergence can be met:where denotes the impact of criterion xi to criterion xj under merit M.
- Step 12. Construct a sub-network for each merit based on the final reachability matrix for the merit.
- Step 13. Employ a questionnaire to collect experts’ opinions on the BOCR with ISM network. Formulate a questionnaire based on the network in Figure 5 and the sub-networks constructed in Step 12 to pairwise compare the importance of the criteria under each merit, and the interdependence among the criteria under each merit. The expected relative performance of the alternatives under each criterion is determined by the experts using seven different linguistic terms, as depicted in Figure 3.
- Step 14. Calculate the relative priorities under each merit sub-network. A similar procedure as in Steps 4 and 5 is applied to establish relative importance weights of the criteria with respect to the same upper-level merit, the interdependence of the criteria with respect to the same upper-level merit, and the expected relative performance of alternatives with respect to each criterion.
- Step 15. Calculate the priorities of alternatives for each merit sub-network. Using the priorities obtained from Step 14, form an unweighted supermatrix for merit M, as depicted in Figure 6, where is a vector that represents the impact of merit M on the criteria, indicates the interdependency of the criteria, is a matrix that represents the impact of criteria on each of the alternatives, and is the identity matrix. A weighted supermatrix and a limit supermatrix for each sub-network can be calculated by ANP, which is proposed by Saaty [32]. The priorities of the alternatives under each merit are calculated by normalizing the alternative-to-goal column of the limit supermatrix of the merit.
- Step 16. Calculate overall priorities of the alternatives by synthesizing priorities of each alternative under each merit from Step 15 with corresponding normalized weights b, o, c and r from Step 7. There are five ways to calculate the overall priority of each alternative under B, O, C and R, as shown in Equations (4) to (8) [34].
A case study of a wind farm evaluation problem is presented next to examine the practicality of the proposed model. The results shall provide a comprehensive framework and guidance to practitioners in evaluating the performance of wind farms.
Figure 6.
Unweighted supermatrix for merit M.
Figure 6.
Unweighted supermatrix for merit M.

4. Case Study
The proposed model is used to evaluate the expected wind farm performance in Taiwan. With a literature review and interviews with the domain experts, the control network and the BOCR with ISM network are constructed, as shown in Figure 7.
Figure 7.
The network for the case.
Figure 7.
The network for the case.

There are three strategic criteria, namely, international trends, domestic political issues and environmental consciousness. International trends include the trends, accords and commitments among nations in renewable energy, climate change prevention and sustainable development. Domestic political issues concern with the consensus among leaders’ opinions for wind farm energy and national development. Environmental consciousness indicates the gradually emerging consciousness of human beings about environmental degradation due to industrialization and the use of fossil fuels. Under each merit, there are a number of criteria. For example, the benefits that can be obtained from operating a wind farm need to consider wind resources, wind speed distribution and renewable energy policies. Under the benefits and opportunities merits, there are sub-criteria under each criterion. The definitions of the criteria and sub-criteria are shown in Table 3.
Table 3.
Definitions of the criteria and sub-criteria.
| Merits | Criteria/Sub-criteria | Definition |
|---|---|---|
| Benefits | (B1) Wind resources | Estimation of energy production of a wind farm. |
| (b11) Annual mean wind speed | Annual average (mean) wind speed for a given location (meters per second, m/s) | |
| (b12) Mean wind energy density | Wind power density, measured in watts per square meter, indicating how much energy is available at the site for conversion by a wind turbine. | |
| (b13) Full load hours | Average hours of full load of a wind turbine per year. | |
| (B2) Wind speed distribution | Estimation of the distribution of wind speeds throughout the year | |
| (b21) Rayleigh distribution | The Rayleigh distribution may be used as a model for wind speed. It can estimate the energy recovered by a wind turbine. | |
| (b22) Weibull distribution | The Weibull distribution may be used to describe the variations in wind speeds. | |
| (B3) Renewable energy policies | The utility company and the wind farm have an agreement on the buy back of electricity supplied by a wind farm. | |
| (b31) Lowest buy-back price | The utility company offers a lowest buy-back price to buy back electricity. | |
| (b32) Buy-back period | The utility company offers to buy back electricity in a specified duration of time. | |
| Opportunities | (O1) Continuous operation | The continuous and reliable operation of the wind farm. |
| (o11) Annual energy production | Expected annual energy generated from the wind farm. | |
| (o12) Capacity of equipment | Expected capacity of equipment after deducting downtime and maintenance time. | |
| (O2) Compatibility with environmental policy | The degree of convergence between the environmental policy and the operation of the wind farm. | |
| (o21) Ecological protection | The ecological benefits obtained from the wind farm in generating energy compared to traditional energy sources. | |
| (o22) Reduction of pollutant emission | The reduction of pollutant emission, such as CO2 and SO2, from the wind farm in generating energy compared to traditional energy sources. | |
| (o23) Reduction of waste disposal | The reduction of waste, which can damage the environment from the wind farm in generating energy, compared to traditional energy sources. | |
| (O3) Wind turbine | The expected operation of wind turbines. | |
| (o31) Technology level of generators | Technology that can be obtained from operating generators. | |
| (o32) R&D and improvements | R&D level and improvements that can be achieved in the equipment other than generators. | |
| (o33) Service life | Expected useful life of wind turbines. | |
| Costs | (C1) Wind generator | The cost of wind generators. |
| (C2) Connection and foundation | The cost of connection and foundations in constructing wind turbines. | |
| (C3) Repair and maintenance costs | Repair and maintenance costs incurred in operating the wind farm. | |
| (C4) Operating costs | Operating costs of the wind farm in generating energy. | |
| Risks | (R1) Windstorm | The severity of windstorms may disable the operation of the wind farm. |
| (R2) Technical support issues | Local technical problems may arise because some equipment is purchased overseas. | |
| (R3) Various environmental issues | The negative impacts of the wind farm to the environment, such as bird deaths, aesthetics and noise. | |
| (R4) Business operating risks | Risks arising from the execution of the wind farm’s business functions, and including the risks arising from the people, systems, processes and financial conditions. |
To ensure anonymity, the four wind farms under evaluation are identified as wind farm A1, A2, A3 and A4. Experts in the industry are asked to fill out the questionnaire. The three strategic criteria are pairwise compared by each expert using seven different linguistic terms shown in Figure 3. An aggregated pairwise comparison matrix is prepared. For example, the pairwise comparison between S1 and S2 by the experts are “little high”, “moderately high”, “equal”, “little high”, “moderately high” and “equal”. The fuzzy numbers are (1.5, 2.5, 2.5, 3.5), (2.5, 3.25, 4.25, 5), (1, 1, 1.5, 2.5), (1.5, 2.5, 2.5, 3.5), (2.5, 3.25, 4.25, 5) and (1, 1, 1.5, 2.5). The aggregated trapezoid fuzzy number is . The fuzzy aggregated pairwise comparison matrix for the strategic criteria is:
The Yager ranking method is applied next to prepare a defuzzified comparison matrix. For example, with the synthetic trapezoid fuzzy number for the comparison between S1 and S2 of (1.554, 2.010, 2.517, 3.524), the defuzzified comparison between S1 and S2 is 2.401. The defuzzified aggregated pairwise comparison matrix is:
The priority vector and of the defuzzified aggregated pairwise comparison matrix for the strategic criteria are calculated:
The importance of each merit to each strategic criterion is determined next. The experts’ opinions are collected using a seven-level linguistic scale, and a trapezoid fuzzy number is used to represent the assigned value. Geometric average method is applied to aggregate experts’ opinions, and the Yager ranking method is used to defuzzify the fuzzy numbers. The aggregated fuzzy weights of the three merits on strategic criteria are shown in Table 4. Based on the priorities of strategic criteria and the crisp weights of the four merits from Table 5, the overall priorities of the four merits are calculated. Finally, as shown in the last column of Table 5, the normalized priorities of the four merits are obtained: benefits (b), 0.423; opportunities (o), 0.268; costs (c), 0.186; and risks (r), 0.124.
Table 4.
Aggregated fuzzy weights of the merits on strategic criteria.
| S1 | S2 | S3 | |
|---|---|---|---|
| Benefits | (0.715, 0.828, 0.865, 0.883) | (0.682, 0.761, 0.832, 0.866) | (0.546, 0.683, 0.714, 0.782) |
| Opportunities | (0.292, 0.398, 0.398, 0.531) | (0.464, 0.590, 0.590, 0.696) | (0.507, 0.597, 0.624, 0.726) |
| Costs | (0.178, 0.247, 0.323, 0.394) | (0.247, 0.323, 0.370, 0.472) | (0.368, 0.485, 0.485, 0.608) |
| Risks | (0.114, 0.126, 0.144, 0.280) | (0.208, 0.262, 0.343, 0.419) | (0.178, 0.247, 0.323, 0.394) |
Table 5.
Normalized priorities of the merits (b, o, c, r).
| S1 (0.521) | S2 (0.278) | S3 (0.201) | Overall priorities | Normalized priorities | |
|---|---|---|---|---|---|
| Benefits | 0.823 | 0.785 | 0.681 | 0.784 | 0.423 |
| Opportunities | 0.405 | 0.585 | 0.613 | 0.497 | 0.268 |
| Costs | 0.285 | 0.353 | 0.487 | 0.345 | 0.186 |
| Risks | 0.166 | 0.308 | 0.285 | 0.229 | 0.124 |
ISM is applied next to determine the interrelationship among the criteria with the same upper-level merit. Delphi method is applied first to generate a relation matrix under each merit. The relation matrix among the criteria under benefits, , is:
By adopting Step 10, the initial reachability matrix for the criteria under benefits is:
Based on , the interrelationship among the four criteria under benefits can be depicted as in Figure 8. The direction of an arrow signifies dependence, and a two-way arrow represents the interdependency between two criteria. The same procedure can be carried out for determining the interrelationship among the criteria under opportunities, costs and risks, respectively.
Figure 8.
Interrelationship among criteria under benefits.
Figure 8.
Interrelationship among criteria under benefits.

Table 6.
Unweighted supermatrix for the benefits merit.
| g | B1 | B2 | B3 | b11 | b12 | b13 | b21 | b22 | b31 | b32 | A1 | A2 | A3 | A4 | |
|---|---|---|---|---|---|---|---|---|---|---|---|---|---|---|---|
| g | 1 | 0 | 0 | 0 | 0 | 0 | 0 | 0 | 0 | 0 | 0 | 0 | 0 | 0 | 0 |
| B1 | 0.27877 | 0.5 | 0.5 | 0 | 0 | 0 | 0 | 0 | 0 | 0 | 0 | 0 | 0 | 0 | 0 |
| B2 | 0.22280 | 0.5 | 05 | 0 | 0 | 0 | 0 | 0 | 0 | 0 | 0 | 0 | 0 | 0 | 0 |
| B3 | 0.49843 | 0 | 0 | 1 | 0 | 0 | 0 | 0 | 0 | 0 | 0 | 0 | 0 | 0 | 0 |
| b11 | 0 | 0.28488 | 0 | 0 | 0.22621 | 0.18215 | 0.19164 | 0.19093 | 0.18169 | 0 | 0 | 0 | 0 | 0 | 0 |
| b12 | 0 | 0.21740 | 0 | 0 | 0.20656 | 0.20430 | 0.19180 | 0.20233 | 0.19414 | 0 | 0 | 0 | 0 | 0 | 0 |
| b13 | 0 | 0.49772 | 0 | 0 | 0.19884 | 0.20703 | 0.19651 | 0.19591 | 0.19073 | 0 | 0 | 0 | 0 | 0 | 0 |
| b21 | 0 | 0 | 0.5 | 0 | 0.18704 | 0.19211 | 0.20832 | 0.21735 | 0.21517 | 0 | 0 | 0 | 0 | 0 | 0 |
| b22 | 0 | 0 | 0.5 | 0 | 0.18136 | 0.21440 | 0.21174 | 0.19347 | 0.21827 | 0 | 0 | 0 | 0 | 0 | 0 |
| b31 | 0 | 0 | 0 | 0.75 | 0 | 0 | 0 | 0 | 0 | 1 | 0 | 0 | 0 | 0 | 0 |
| b32 | 0 | 0 | 0 | 0.25 | 0 | 0 | 0 | 0 | 0 | 0 | 1 | 0 | 0 | 0 | 0 |
| A1 | 0 | 0 | 0 | 0 | 0.34747 | 0.32230 | 0.50355 | 0.22361 | 0.46891 | 0.23058 | 0.25058 | 1 | 0 | 0 | 0 |
| A2 | 0 | 0 | 0 | 0 | 0.13922 | 0.13743 | 0.14563 | 0.23300 | 0.15262 | 0.18832 | 0.24913 | 0 | 1 | 0 | 0 |
| A3 | 0 | 0 | 0 | 0 | 0.33228 | 0.37174 | 0.22574 | 0.20282 | 0.25823 | 0.44495 | 0.20642 | 0 | 0 | 1 | 0 |
| A4 | 0 | 0 | 0 | 0 | 0.18103 | 0.16852 | 0.12508 | 0.34058 | 0.12023 | 0.13615 | 0.23986 | 0 | 0 | 0 | 1 |
Based on the network in Figure 7, and the interrelationship among the criteria under the four merits, a pairwise comparison questionnaire is prepared, and the experts are complete the questionnaire. The opinions are aggregated, and aggregated pairwise comparison matrices are prepared. The Yager ranking method is applied next to prepare defuzzified comparison matrices, and the priority vectors of the defuzzified aggregated pairwise comparison matrices are calculated. These priority vectors are entered into the designated places in an unweighted supermatrix. For example, the unweighted supermatrix for the benefits merit is as shown in Table 6. To make the matrix stochastic, a weighted supermatrix is formed, as shown in Table 7. Finally, by taking the weighted supermatrix to a large power, a limit supermatrix is obtained, as shown in Table 8. The priorities of the alternatives can be seen from the (4,1) block of the limit supermatrix. That is, the priorities for wind farm A1, A2, A3 and A4 are 0.30741, 0.18374, 0.32702 and 0.18183, respectively.
Table 7.
Weighted supermatrix for the benefits merit.
| g | B1 | B2 | B3 | b11 | b12 | b13 | b21 | b22 | b31 | b32 | A1 | A2 | A3 | A4 | |
|---|---|---|---|---|---|---|---|---|---|---|---|---|---|---|---|
| g | 0.5 | 0 | 0 | 0 | 0 | 0 | 0 | 0 | 0 | 0 | 0 | 0 | 0 | 0 | 0 |
| B1 | 0.13939 | 0.25 | 0.25 | 0 | 0 | 0 | 0 | 0 | 0 | 0 | 0 | 0 | 0 | 0 | 0 |
| B2 | 0.11140 | 0.25 | 2.5 | 0 | 0 | 0 | 0 | 0 | 0 | 0 | 0 | 0 | 0 | 0 | 0 |
| B3 | 0.24922 | 0 | 0 | 0.5 | 0 | 0 | 0 | 0 | 0 | 0 | 0 | 0 | 0 | 0 | 0 |
| b11 | 0 | 0.14244 | 0 | 0 | 0.11311 | 0.09108 | 0.09582 | 0.09547 | 0.09085 | 0 | 0 | 0 | 0 | 0 | 0 |
| b12 | 0 | 0.10870 | 0 | 0 | 0.10328 | 0.10215 | 0.09590 | 0.10117 | 0.09707 | 0 | 0 | 0 | 0 | 0 | 0 |
| b13 | 0 | 0.24886 | 0 | 0 | 0.09942 | 0.10352 | 0.09826 | 0.09796 | 0.09537 | 0 | 0 | 0 | 0 | 0 | 0 |
| b21 | 0 | 0 | 0.25 | 0 | 0.09352 | 0.09606 | 0.10416 | 0.10868 | 0.10759 | 0 | 0 | 0 | 0 | 0 | 0 |
| b22 | 0 | 0 | 0.25 | 0 | 0.09068 | 0.10720 | 0.10587 | 0.09674 | 0.10914 | 0 | 0 | 0 | 0 | 0 | 0 |
| b31 | 0 | 0 | 0 | 0.375 | 0 | 0 | 0 | 0 | 0 | 0.5 | 0 | 0 | 0 | 0 | 0 |
| b32 | 0 | 0 | 0 | 0.125 | 0 | 0 | 0 | 0 | 0 | 0 | 0.5 | 0 | 0 | 0 | 0 |
| A1 | 0 | 0 | 0 | 0 | 0.17374 | 0.16115 | 0.25178 | 0.11181 | 0.23446 | 0.11529 | 0.12529 | 1 | 0 | 0 | 0 |
| A2 | 0 | 0 | 0 | 0 | 0.06961 | 0.06872 | 0.07282 | 0.11650 | 0.07631 | 0.09416 | 0.12457 | 0 | 1 | 0 | 0 |
| A3 | 0 | 0 | 0 | 0 | 0.16614 | 0.18587 | 0.11287 | 0.10141 | 0.12912 | 0.22248 | 0.10321 | 0 | 0 | 1 | 0 |
| A4 | 0 | 0 | 0 | 0 | 0.09052 | 0.08426 | 0.06254 | 0.17029 | 0.06012 | 0.06807 | 0.11993 | 0 | 0 | 0 | 1 |
Table 8.
Limit supermatrix for the benefits merit.
| g | B1 | B2 | B3 | b11 | b12 | b13 | b21 | b22 | b31 | b32 | A1 | A2 | A3 | A4 | |
|---|---|---|---|---|---|---|---|---|---|---|---|---|---|---|---|
| g | 0 | 0 | 0 | 0 | 0 | 0 | 0 | 0 | 0 | 0 | 0 | 0 | 0 | 0 | 0 |
| B1 | 0 | 0 | 0 | 0 | 0 | 0 | 0 | 0 | 0 | 0 | 0 | 0 | 0 | 0 | 0 |
| B2 | 0 | 0 | 0 | 0 | 0 | 0 | 0 | 0 | 0 | 0 | 0 | 0 | 0 | 0 | 0 |
| B3 | 0 | 0 | 0 | 0 | 0 | 0 | 0 | 0 | 0 | 0 | 0 | 0 | 0 | 0 | 0 |
| b11 | 0 | 0 | 0 | 0 | 0 | 0 | 0 | 0 | 0 | 0 | 0 | 0 | 0 | 0 | 0 |
| b12 | 0 | 0 | 0 | 0 | 0 | 0 | 0 | 0 | 0 | 0 | 0 | 0 | 0 | 0 | 0 |
| b13 | 0 | 0 | 0 | 0 | 0 | 0 | 0 | 0 | 0 | 0 | 0 | 0 | 0 | 0 | 0 |
| b21 | 0 | 0 | 0 | 0 | 0 | 0 | 0 | 0 | 0 | 0 | 0 | 0 | 0 | 0 | 0 |
| b22 | 0 | 0 | 0 | 0 | 0 | 0 | 0 | 0 | 0 | 0 | 0 | 0 | 0 | 0 | 0 |
| b31 | 0 | 0 | 0 | 0 | 0 | 0 | 0 | 0 | 0 | 0 | 0 | 0 | 0 | 0 | 0 |
| b32 | 0 | 0 | 0 | 0 | 0 | 0 | 0 | 0 | 0 | 0 | 0 | 0 | 0 | 0 | 0 |
| A1 | 0.30741 | 0.38711 | 0.36839 | 0.23558 | 0.35998 | 0.34858 | 0.43827 | 0.29738 | 0.42069 | 0.23058 | 0.25058 | 1 | 0 | 0 | 0 |
| A2 | 0.18374 | 0.15834 | 0.17125 | 0.20352 | 0.15013 | 0.14949 | 0.15395 | 0.19777 | 0.15762 | 0.18832 | 0.24913 | 0 | 1 | 0 | 0 |
| A3 | 0.32702 | 0.27555 | 0.26099 | 0.38532 | 0.30595 | 0.32464 | 0.25132 | 0.24003 | 0.2674 | 0.44495 | 0.20642 | 0 | 0 | 1 | 0 |
| A4 | 0.18183 | 0.17900 | 0.19937 | 0.17558 | 0.18394 | 0.1773 | 0.15646 | 0.26481 | 0.15429 | 0.13615 | 0.29386 | 0 | 0 | 0 | 1 |
Table 9 shows the relative performance of alternatives under each merit. Under the benefits merit, A3 performs the best, with a priority of 0.32702, followed by A1 with 0.30741 and A2 with 0.18374. Under the opportunities merit, A1 performs the best with a priority of 0.35528, followed by A3 with 0.31219. Under the costs merit, A3 is the least costly with a normalized reciprocal priority of 0.29497, followed by A4 with 0.29233. Under the risks merit, the least risky alternative is A1 with a normalized reciprocal priority of 0.26763, followed by A3 with 0.25718 and A4 with 0.24416. The results show that A3 ranks the first under the benefits and costs merits, while A1 ranks the first under the opportunities and risks merits. With varied performances of the alternatives under different merits, the overall performance ranking of the four alternatives is unknown.
Table 9.
Priorities of alternatives under the four merits.
| Merits | Benefits | Opportunities | Costs | Risks | ||||
|---|---|---|---|---|---|---|---|---|
| Priorities | 0.423 | 0.268 | 0.186 | 0.124 | ||||
| Alternatives | Normalized | Normalized | Normalized | Reciprocal | Normalized | Normalized | Reciprocal | Normalized |
| Reciprocal | Reciprocal | |||||||
| A1 | 0.30741 | 0.35528 | 0.30827 | 3.24391 | 0.19629 | 0.23282 | 4.29516 | 0.26763 |
| A2 | 0.18374 | 0.18714 | 0.27960 | 3.57654 | 0.21641 | 0.26970 | 3.70782 | 0.23103 |
| A3 | 0.32702 | 0.31219 | 0.20514 | 4.87472 | 0.29497 | 0.24228 | 4.12746 | 0.25718 |
| A4 | 0.18183 | 0.14540 | 0.20699 | 4.83115 | 0.29233 | 0.25520 | 3.91850 | 0.24416 |
The final ranking of the alternatives is calculated by the five methods, additive, probabilistic additive, subtractive, multiplicative priority powers and multiplicative, to aggregate the scores of each alternative under B, O, C and R. The results are as shown in Table 10. The priority of wind farm A1 by the five methods are given here as an example:
Additive:
Probabilistic additive:
Subtractive:
Multiplicative priority powers:
Multiplicative:
0.423 × 0.30741 + 0.268 × 0.35528 + 0.186 × 0.19629 + 0.124 × 0.26763 = 0.29494
0.423 × 0.30741 + 0.268 × 0.35528 + 0.186 × (1 − 0.30827) + 0.124 × (1 − 0.23282)= 0.44904
0.423 × 0.30741 + 0.268 × 0.35528 − 0.186 × 0.30827 − 0.124 × 0.23282 = 0.13904
0.307410.423 × 0.355280.268 × 0.196290.186 × 0.26763 0.124 = 0.28863
0.30741 × 0.35528/(0.30827 × 0.23282) = 1.52171
Table 10.
Final priorities of alternatives.
| Methods | Additive | Probabilistic additive | Subtractive | Multiplicative priority powers | Multiplicative | |||||
|---|---|---|---|---|---|---|---|---|---|---|
| Alternatives | Priorities | Ranking | Priorities | Ranking | Priorities | Ranking | Priorities | Ranking | Priorities | Ranking |
| A1 | 0.29494 | 2 | 0.44904 | 2 | 0.13904 | 2 | 0.28863 | 2 | 1.52171 | 2 |
| A2 | 0.19678 | 4 | 0.35243 | 4 | 0.04243 | 4 | 0.19550 | 3 | 0.45598 | 4 |
| A3 | 0.30875 | 1 | 0.46380 | 1 | 0.15380 | 1 | 0.30720 | 1 | 2.05410 | 1 |
| A4 | 0.20053 | 3 | 0.35574 | 3 | 0.04574 | 3 | 0.19370 | 4 | 0.50049 | 3 |
Under all the five methods of synthesizing the scores of alternatives, A3 ranks the first, and A1 ranks the second. However, note that A2 and A4 may have different rankings. To examine the robustness of the outcomes under the five methods, a sensitivity analysis is carried out next by changing the priorities of the merits. The sensitivity analysis can be carried out using the software Super Decisions [34]. The results from the additive method are as shown in Figure 9. Figure 9(1), Figure 9(2), Figure 9(3) and Figure 9(4) show the sensitivity analysis graphs when the priority of benefits, opportunities, costs and risks changes, respectively. Depending on changes of the priorities of the merits, the best wind farm may change as a result. Under the current priorities of benefits, opportunities, costs and risks, the best alternative is A3. No matter how much the priority of benefits (b) changes from 0.423, the best alternative is still A3. The original priority of opportunities (o) is 0.268. When o increases to 0.503, the best alternative will change from A3 to A1. When the priority of costs (c) decreases from the original 0.186 to 0.078, the best alternative will change to A1. Finally, when the original priority of risks (r) of 0.124 increases to 0.7, the most suitable alternative becomes A1. Nevertheless, the likelihood that o, c or r has a very big change is small. Therefore, the current solution is rather robust.
The importance of criteria and sub-criteria in making the wind farm selection decision should be understood by management. Table 11 shows the relative priorities of criteria and sub-criteria under the four merits. Under the benefits merit, the most important sub-criterion, out of a total of seven criteria, is lowest buy-back price, with a priority of 0.37382. This means that the major benefit concern for selecting the wind farm is the lowest buy-back price for the power generated. The second and third sub-criteria are full load hours (0.13875) and buy-back period (0.12461). Under the opportunities merit, ecological protection (0.19380) is the most important sub-criterion, and technology level of generators (0.16067) ranks the second. Under the costs merit, wind generator (0.34982) is the major concern, followed by connection and foundation (0.31905). Under the risks merit, windstorm (0.35521) is what the firm worries most about since it may affect the operation of the wind farm.
Table 11 also shows the integrated priorities of criteria (for those that do not have sub-criteria) and sub-criteria, and their respective rankings. Among all the factors, lowest buy-back price, with an integrated priority of 0.15813 in the network, is the most important concern in selecting a wind farm. Other important factors include the cost of wind generator, the cost of connection and foundation, full load hours, and buy-back period.
The performance of alternatives with respect to each criterion can be understood by checking the (4,2) block of the limit supermatrix. For example, the relative performances of A1 to A4 under wind resources (B1) are shown in the first column of the (4,2) block of the limit supermatrix for the benefits merit in Table 8, and they are 0.38711, 0.15834, 0.27555 and 0.17900, respectively. In addition, the performances of alternatives with respect to each sub-criterion are shown in the (4,3) block of the limit supermatrix. The relative performances of A1 to A4 under annual mean wind speed (b11) are shown in the first column of the (4,3) block in Table 8, and they are 0.35998, 0.15013, 0.30595 and 0.18394, respectively. Table 12 summarizes the performance priorities of the alternatives under various criteria and sub-criteria.
Figure 9.
Sensitivity analysis under the additive method.
Figure 9.
Sensitivity analysis under the additive method.

Table 11.
Priorities of criteria and sub-criteria.
| Merits | Criteria/Sub-criteria | Criterion priorities | Sub-criterion priorities | Integrated priorities under the merit | Integrated priorities in the network | Integrated ranking |
|---|---|---|---|---|---|---|
| Benefits (0.423) | (B1) Wind resources | 0.27877 | ||||
| (b11) Annual mean wind speed | 0.28488 | 0.07942 | 0.03359 | 15 | ||
| (b12) Mean wind energy density | 0.21740 | 0.06060 | 0.02563 | 20 | ||
| (b13) Full load hours | 0.49772 | 0.13875 | 0.05869 | 4 | ||
| (B2) Wind speed distribution | 0.22280 | |||||
| (b21) Rayleigh distribution | 0.5 | 0.11140 | 0.04712 | 7 | ||
| (b22) Weibull distribution | 0.5 | 0.11140 | 0.04712 | 7 | ||
| (B3) Renewable energy policies | 0.49843 | |||||
| (b31) Lowest buy-back price | 0.75 | 0.37382 | 0.15813 | 1 | ||
| (b32) Buy-back period | 0.25 | 0.12461 | 0.05271 | 5 | ||
| Opportunities (0.268) | (O1) Continuous operation | 0.19855 | ||||
| (o11) Annual energy production | 0.5 | 0.09928 | 0.02661 | 18 | ||
| (o12) Capacity of equipment | 0.5 | 0.09928 | 0.02661 | 18 | ||
| (O2) Compatibility with environmental policy | 0.45456 | |||||
| (o21) Ecological protection | 0.42634 | 0.19380 | 0.05194 | 6 | ||
| (o22) Reduction of pollutant emission | 0.32536 | 0.14790 | 0.03964 | 12 | ||
| (o23) Reduction of waste disposal | 0.24830 | 0.11287 | 0.03025 | 16 | ||
| (O3) Wind turbine | 0.34689 | |||||
| (o31) Technology level of generators | 0.46316 | 0.16067 | 0.04306 | 10 | ||
| (o32) R&D and improvements | 0.29177 | 0.10121 | 0.02712 | 17 | ||
| (o33) Service life | 0.24507 | 0.08501 | 0.02278 | 21 | ||
| Costs (0.186) | (C1) Wind generator | 0.34982 | 0.34982 | 0.06507 | 2 | |
| (C2) Connection and foundation | 0.31905 | 0.31905 | 0.05934 | 3 | ||
| (C3) Repair and maintenance costs | 0.21789 | 0.21789 | 0.04053 | 11 | ||
| (C4) Operating costs | 0.11325 | 0.11325 | 0.02106 | 22 | ||
| Risks (0.124) | (R1) Windstorm | 0.35521 | 0.35521 | 0.04405 | 9 | |
| (R2) Technical support issues | 0.27870 | 0.27870 | 0.03456 | 14 | ||
| (R3) Various environmental issues | 0.29620 | 0.29620 | 0.03673 | 13 | ||
| (R4) Business operating risks | 0.06988 | 0.06988 | 0.00867 | 23 |
Table 12.
Priorities of alternatives with respect to each criterion and sub-criterion.
| Criteria/Sub-criteria | A1 | A2 | A3 | A4 |
|---|---|---|---|---|
| (B1) Wind resources | 0.38711 | 0.15834 | 0.27555 | 0.17900 |
| (b11) Annual mean wind speed | 0.35998 | 0.15013 | 0.30595 | 0.18394 |
| (b12) Mean wind energy density | 0.34858 | 0.14949 | 0.32464 | 0.1773 |
| (b13) Full load hours | 0.43827 | 0.15395 | 0.25132 | 0.15646 |
| (B2) Wind speed distribution | 0.36839 | 0.17125 | 0.26099 | 0.19937 |
| (b21) Rayleigh distribution | 0.29738 | 0.19777 | 0.24003 | 0.26481 |
| (b22) Weibull distribution | 0.42069 | 0.15762 | 0.2674 | 0.15429 |
| (B3) Renewable energy policies | 0.23558 | 0.20352 | 0.38532 | 0.17558 |
| (b31) Lowest buy-back price | 0.23058 | 0.18832 | 0.44495 | 0.13615 |
| (b32) Buy-back period | 0.25058 | 0.24913 | 0.20642 | 0.29386 |
| (O1) Continuous operation | 0.34600 | 0.17919 | 0.32437 | 0.15044 |
| (o11) Annual energy production | 0.35839 | 0.17069 | 0.31497 | 0.15595 |
| (o12) Capacity of equipment | 0.33366 | 0.18756 | 0.33857 | 0.14021 |
| (O2) Compatibility with environmental policy | 0.36703 | 0.19597 | 0.30328 | 0.13372 |
| (o21) Ecological protection | 0.39645 | 0.17855 | 0.29645 | 0.12855 |
| (o22) Reduction of pollutant emission | 0.35099 | 0.22272 | 0.29646 | 0.12983 |
| (o23) Reduction of waste disposal | 0.33752 | 0.19084 | 0.32393 | 0.14772 |
| (O3) Wind turbine | 0.34595 | 0.17930 | 0.31958 | 0.15517 |
| (o31) Technology level of generators | 0.37304 | 0.15305 | 0.32974 | 0.14417 |
| (o32) R&D and improvements | 0.35755 | 0.16966 | 0.31569 | 0.15711 |
| (o33) Service life | 0.28075 | 0.24087 | 0.28543 | 0.19295 |
| (C1) Wind generator | 0.34959 | 0.35074 | 0.16062 | 0.13904 |
| (C2) Connection and foundation | 0.27363 | 0.23576 | 0.21463 | 0.27598 |
| (C3) Repair and maintenance costs | 0.31317 | 0.25176 | 0.25198 | 0.18310 |
| (C4) Operating costs | 0.26878 | 0.23694 | 0.22580 | 0.26849 |
| (R1) Windstorm | 0.23451 | 0.26127 | 0.23302 | 0.27120 |
| (R2) Technical support issues | 0.22807 | 0.25092 | 0.24515 | 0.27587 |
| (R3) Various environmental issues | 0.24346 | 0.26973 | 0.26681 | 0.22000 |
| (R4) Business operating risks | 0.19806 | 0.38736 | 0.17392 | 0.24067 |
5. Conclusions
Energy has been recognized as one of the most important resources for economic development. As fossil fuels continue to deplete exponentially, renewable energy, which is generated from natural resources such as sunlight, wind, rain, tides and geothermal heat, has been recognized as the last resort for future economic development. The selection of the most suitable renewable energy investment projects requires that multiple decision makers be involved in the process. Traditional single-criterion decision-making is no longer capable of solving the problem since energy investment decisions are inherently multi-objective in nature. Therefore, multi-criteria decision making methods are becoming popular in helping governments and companies in evaluating energy sector plans, policies, projects and site selections issues, etc.
In this research, a decision analysis model for selecting the most suitable wind farm is proposed. The factors to be considered to achieve the goal are identified first through literature review and interviews with experts, and they are used to construct a network with four merits: benefits, opportunities, costs and risks (BOCR). By adopting interpretive structural modeling, the interrelationships among criteria under each merit are determined. After questionnaires are filled out by decision makers, a fuzzy analytic network process is used to calculate the importance of the criteria and to evaluate the expected overall performance of the wind farm projects. With the implementation of the model, the most suitable project can be selected for development.
The proposed MCDM model can consider the advantages and disadvantages of wind farms based on multiple criteria, and it can also examine the interrelationships between the criteria. In addition, it can incorporate the vagueness, ambiguity and subjectivity of different decision makers. The model can also be tailored as required to help evaluate other renewable energy projects.
Acknowledgement
This work was supported in part by the National Science Council in Taiwan under Grant NSC 100-2221-E-167-014-MY3. We would like to thank the anonymous referees for their helpful comments, which improved the paper substantially.
References
- Lenzen, M. Current state of development of electricity-generating technologies: A literature review. Energies 2010, 3, 462–591. [Google Scholar] [CrossRef]
- Takuno, T.; Kitamori, Y.; Takahashi, R.; Hikihara, T. AC power routing system in home based on demand and supply utilizing distributed power sources. Energies 2011, 4, 717–726. [Google Scholar] [CrossRef]
- Deng, Y.; Yu, Z.; Liu, S. A review on scale and siting of wind farms in China. Wind Energy 2011, 14, 463–470. [Google Scholar] [CrossRef]
- Probst, O.; Cárdenas, D. State of the art and trends in wind resource assessment. Energies 2010, 3, 1087–1141. [Google Scholar] [CrossRef]
- Kahraman, C.; Kaya, I.; Cebi, S. A comparative analysis for multiattribute selection among renewable energy alternatives using fuzzy axiomatic design and fuzzy analytic hierarchy process. Energy 2009, 34, 1603–1616. [Google Scholar] [CrossRef]
- San Cristóbal, J.R. Multi-criteria decision-making in the selection of a renewable energy project in Spain: The Vikor method. Renew. Energy 2011, 36, 498–502. [Google Scholar] [CrossRef]
- Kaya, T.; Kahraman, C. Multicriteria renewable energy planning using an integrated fuzzy VIKOR & AHP methodology: The case of Istanbul. Energy 2010, 35, 2517–2527. [Google Scholar] [CrossRef]
- Warfield, J.N. Developing interconnected matrices in structural modeling. IEEE Trans. Syst. Man Cybern. 1974, 4, 51–81. [Google Scholar]
- Warfield, J.N. Toward interpretation of complex structural modeling. IEEE Trans. Syst. Man Cybern. 1974, 4, 405–417. [Google Scholar] [CrossRef]
- Warfield, J.N. Societal Systems: Planning, Policy and Complexity; John Wiley & Sons: New York, NY, USA, 1976. [Google Scholar]
- Huang, J.J.; Tzeng, G.H.; Ong, C.S. Multidimensional data in multidimensional scaling using the analytic network process. Pat. Recogn. Lett. 2005, 26, 755–767. [Google Scholar] [CrossRef]
- Sahney, S.; Banwet, D.K.; Karunes, S. An integrated framework for quality in education: Application of quality function deployment, interpretive structural modelling and path analysis. Total Qual. Manag. Bus. 2006, 17, 265–285. [Google Scholar] [CrossRef]
- Agarwal, R.S.; Tiwari, M.K. Modeling agility of supply chain. Ind. Market. Manag. 2007, 36, 443–457. [Google Scholar] [CrossRef]
- Thakkar, J.; Deshmukh, S.G.; Gupta, A.D.; Shankar, R. Development of a balanced scorecard: An integrated approach of interpretive structural modeling (ISM) and analytic network process (ANP). Int. J. Product. Perf. Manag. 2007, 56, 25–59. [Google Scholar] [CrossRef]
- Faisal, M.N.; Banwet, D.K.; Shankar, R. Information risks management in supply chains: An assessment and mitigation framework. J. Ent. Inform. Manag. 2007, 20, 677–699. [Google Scholar] [CrossRef]
- Kannan, G.; Haq, A.N. Analysis of interactions of criteria and sub-criteria for the selection of supplier in the built-in-order supply chain environment. Int. J. Prod. Res. 2007, 45, 831–852. [Google Scholar] [CrossRef]
- Qureshi, M.N.; Kumar, D.; Kumar, P. Modeling the logistics outsourcing relationship variables to enhance shippers’ productivity and competitiveness in logistical supply chain. Int. J. Product. Perf. Manag. 2007, 56, 689–714. [Google Scholar] [CrossRef]
- Singh, R.K.; Garg, S.K.; Deshmukh, S.G.; Kumar, M. Modelling of critical success factors for implementation of AMTs. J. Model. Manag. 2007, 2, 232–250. [Google Scholar] [CrossRef]
- Upadhyay, R.K.; Gaur, S.K.; Agrawal, V.P.; Arora, K.C. ISM-CMAP-Combine (ICMC) for hierarchical knowledge scenario in quality engineering education. Eur. J. Eng. Educ. 2007, 32, 21–33. [Google Scholar] [CrossRef]
- Thakkar, J.; Kanda, A.; Deshmukh, S.G. Evaluation of buyer-supplier relationships using an integrated mathematical approach of interpretive structural modeling (ISM) and graph theoretic matrix. J. Manuf. Technol. Manag. 2008, 19, 92–124. [Google Scholar] [CrossRef]
- Vivek, S.D.; Banwet, D.K.; Shankar, R. Analysis of interactions among core, transaction and relationship-specific investments: The case of offshoring. J. Oper. Manag. 2008, 26, 180–197. [Google Scholar] [CrossRef]
- Yang, J.J.; Tzeng, H.N.; Yeh, R.H. Vendor selection by integrated fuzzy MCDM techniques with independence and interdependence. Inf. Sci. 2008, 178, 4166–4183. [Google Scholar] [CrossRef]
- Wang, G.H.; Wang, Y.X.; Zhao, T. Analysis of interactions among the barriers to energy saving in China. Energy Policy 2008, 36, 1879–1889. [Google Scholar] [CrossRef]
- Chidambaranathan, S.; Muralidharan, C.; Deshmukh, S.G. Analyzing the interaction of critical factors of supplier development using Interpretive Structural Modeling—an empirical study. Int. J. Adv. Manuf. Technol. 2009, 43, 1081–1093. [Google Scholar] [CrossRef]
- Kannan, G.; Pokharel, S.; Kumar, P.S. A hybrid approach using ISM and fuzzy TOPSIS for the selection of reverse logistics provider. Resour. Conserv. Recycl. 2009, 54, 28–36. [Google Scholar] [CrossRef]
- Mukherjee, K.; Mondal, S. Analysis of issues relating to remanufacturing technology of an Indian company—a case of an Indian company. Technol. Anal. Strategy. Manag. 2009, 21, 639–652. [Google Scholar] [CrossRef]
- Feng, C.M.; Wu, P.J.; Chia, K.C. A hybrid fuzzy integral decision-making model for locating manufacturing centers in China: A case study. Eur. J. Oper. Res. 2010, 200, 63–73. [Google Scholar] [CrossRef]
- Lee, A.H.I.; Wang, W.M.; Lin, T.Y. An evaluation framework for technology transfer of new equipment in high technology industry. Technol. Forecast. Soc. 2010, 77, 135–150. [Google Scholar] [CrossRef]
- Lee, A.H.I.; Chen, H.H.; Kang, H.Y. A model to analyze strategic products for photovoltaic silicon thin-film solar cell power industry. Renew. Sust. Energ. Rev. 2011, 15, 1271–1283. [Google Scholar] [CrossRef]
- Lee, A.H.I.; Kang, H.Y.; Chang, C.C. An integrated interpretive structural modeling-fuzzy analytic network process-benefits, opportunities, costs and risks model for selecting technologies. Int. J. Inf. Technol. Decis. Mak. 2011, 10, 843–871. [Google Scholar] [CrossRef]
- Saaty, T.L. The Analytic Hierarchy Process; McGraw-Hill: New York, NY, USA, 1980. [Google Scholar]
- Saaty, T.L. Decision Making with Dependence and Feedback: The Analytic Network Process; RWS Publications: Pittsburgh, PA, USA, 1996. [Google Scholar]
- Meade, L.M.; Sarkis, J. Analyzing organizational project alternatives for agile manufacturing processes: An analytical network approach. Int. J. Prod. Res. 1999, 37, 241–261. [Google Scholar] [CrossRef]
- Saaty, R.W. Decision Making in Complex Environment: The Analytic Hierarchy Process (AHP) for Decision Making and the Analytic Network Process (ANP) for Decision Making with Dependence and Feedback; Super Decisions: Pittsburgh, PA, USA, 2003. [Google Scholar]
- Lee, A.H.I. A fuzzy AHP evaluation model for buyer-supplier relationships with the consideration of benefits, opportunities, costs and risks. Int. J. Prod. Res. 2009, 47, 4255–4280. [Google Scholar] [CrossRef]
- Yager, R.R. A procedure for ordering fuzzy subsets of the unit interval. Inf. Sci. 1981, 24, 143–161. [Google Scholar] [CrossRef]
© 2011 by the authors; licensee MDPI, Basel, Switzerland. This article is an open access article distributed under the terms and conditions of the Creative Commons Attribution license (http://creativecommons.org/licenses/by/3.0/).