Next Article in Journal
Applications of Distributed Optical Fiber Sensing Technology in Wellbore Leakage Monitoring and Its Integrity Analysis of Underground Gas Storage
Previous Article in Journal
A Self-Healing Reconfiguration Strategy to Reduce Mismatch Losses in Photovoltaic Arrays Exposed to Non-Uniform Environmental Irradiance
Previous Article in Special Issue
Modeling and Calibration Using Micro-Phasor Measurement Unit Data for Yeonggwang Substation
 
 
Font Type:
Arial Georgia Verdana
Font Size:
Aa Aa Aa
Line Spacing:
Column Width:
Background:
Article

Life-Cycle Analysis and Decision Model for Utilization of Distribution Transformers

by
Velichko Tsvetanov Atanasov
1,*,
Dimo Georgiev Stoilov
2,
Nikolina Stefanova Petkova
3 and
Nikola Nedelchev Nikolov
2
1
Technical College of Sofia, Technical University of Sofia, 1000 Sofia, Bulgaria
2
Faculty of Electrical Engineering, Technical University of Sofia, 1000 Sofia, Bulgaria
3
Faculty of Automatics, Technical University of Sofia, 1000 Sofia, Bulgaria
*
Author to whom correspondence should be addressed.
Energies 2026, 19(8), 1858; https://doi.org/10.3390/en19081858
Submission received: 15 March 2026 / Revised: 7 April 2026 / Accepted: 8 April 2026 / Published: 10 April 2026
(This article belongs to the Special Issue Modeling and Analysis of Power Systems)

Abstract

This paper presents a comprehensive life-cycle analysis of distribution transformers, based on realized measurements of the increased power losses as a result of their long-term service under real-world conditions. The study is based on aggregated measured data from extensive fleets of oil-immersed distribution transformers characterized by diverse designs, manufacturing vintages, and service lives. The evolution of no-load losses and short-circuit losses is analyzed as a function of operational duration, structural characteristics, and the specific technologies employed for windings and magnetic core construction. Statistical models describing the variation in these losses are presented, highlighting the limitations of the static assumptions commonly utilized in power distribution network planning. On this basis, an approximation of the time evolution of the transformer’s total power and energy losses is proposed as appropriate for implementation in a life-cycle analysis model. Furthermore, the impacts of thermal loading and abnormal operating conditions—such as unbalanced loads, frequent short circuits, and repeated overheating of the transformer oil—are analyzed as drivers of accelerated transformer aging. These effects are integrated into a unified life-cycle framework, enabling the quantitative assessment of loss variations and their associated operational expenditures (OPEX). A numerical example is provided to evaluate the cost-effectiveness of “repair vs. replacement” scenarios, utilizing a discounted cash flow analysis that incorporates a carbon component. The findings establish a methodological foundation for a broader assessment of technical condition and energy performance, identifying the optimal intervention point for repair or replacement to support decision-making for Distribution System Operators (DSOs) amidst increasing requirements for efficiency and decarbonization.

1. Introduction

Distribution transformers are key equipment in power distribution networks, and their long-term operational reliability and energy efficiency directly affect power supply reliability and operating costs. The optimal operational life of distribution transformers, according to [1], is usually assumed to be between 30 and 40 years, depending on design features, cooling conditions and operating mode. However, a significant part of the transformer fleet in power distribution networks continues to be operated significantly beyond the specified optimal operational life. In a number of power distribution systems, published studies show that approximately 55% of installed distribution transformers exceed this age limit [2,3]. In addition, published models for estimating the expected service life, based on real operating modes and insulation aging, show that under favorable conditions and limited thermal stress, individual transformers can reach a service life significantly longer, in some cases up to the order of 70–80 years [4]. In the passport documentation of distribution transformers, manufacturers provide the main electrical and energy parameters. In this study, the term “passport data” is used to denote the technical parameters specified by the manufacturer, including nameplate data and factory test results obtained under standardized test conditions at the time of production and commissioning. Accordingly, “passport losses” refer to the manufacturer-declared loss values reported in the documentation.
The regulatory documents and technical standards regulating the testing and passport data of transformers do not contain a quantitative description of the change in these parameters during long-term operation, nor are dependencies given that take into account the aging of active materials and the influence of real operating modes [5]. In real-world conditions, decisions to manage aging transformers are most often made when a fault, insulation deterioration, increased losses, or mechanical defects occur. In such situations, the operator is faced with a strategic choice: repair and continued operation or replacement with a new transformer. This choice is often based primarily on the initial capital costs, without a systematic quantitative assessment of the long-term consequences of parameter degradation, loss changes, and environmental impact.
Although the Life-Cycle Cost (LCC) methodology is widely used in the power industry, most published studies consider losses as static quantities [6,7,8]. In the existing literature, several main approaches to transformer life-cycle assessment have been identified and discussed here. Some studies apply classical LCC models based on the summation of investment costs and the evaluation of losses using constant parameters [9]. Other approaches use annualized cost methods based on the Capital Recovery Factor (CRF), which convert the initial investment into equivalent annual costs [10]. In addition, methods based on discounted cash flow (DCF) are applied, where all costs are expressed in present value terms over a defined analysis period [11]. While CRF-based approaches express costs as equivalent annual values, the DCF method used in this study evaluates costs in present value terms, allowing a more accurate representation of time-dependent loss evolution and ageing effects. This makes the DCF approach particularly suitable for modelling long-term degradation processes in distribution transformers. However, in most of these approaches, transformer losses are treated as constant values derived from passport data, without considering their time-dependent evolution under real operating conditions.
Additionally, the influence of specific network operating modes and the carbon footprint of operating losses are usually not integrated into a single quantitative model. As a result of long-term thermal loading, insulation aging, mechanical impacts and other real operating conditions, a gradual increase in power and, respectively, energy losses, as well as changes in the thermal and electrical characteristics of transformers, is observed [12]. In the context of energy transition and decarbonization, the need for a more precise assessment of the long-term effects of repair–replacement solutions is becoming increasingly significant. This requires the development of an integrated framework that links parameter degradation (increase in losses over time), real operating modes, economic evaluation and environmental aspects into a single analytical model [13]. The aim of this work is to develop a life-cycle cost model and to demonstrate its application to decision-making regarding the repair or replacement of distribution transformers. The proposed approach accounts for the evolution of losses over time, real loading conditions, and the associated economic and environmental effects. The main research question addressed in this study is whether the integration of time-dependent loss evolution and environmental cost components significantly influences the economic decision between repair and replacement of distribution transformers.

2. Research Gap and Scientific Contribution

The analysis of the available literature and engineering practice reveals three main shortcomings:
  • Lack of a quantitative relationship between operating mode and change in parameters.
Changes in parameters are usually associated with age, but indicators are rarely introduced that quantitatively reflect the influence of specific network conditions (length of low voltage (LV) lines, load, climate conditions, type of conductor).
  • Assumption of constant losses.
In most LCC models, the nominal no-load and short-circuit losses are used as constant parameters, without taking into account their increase over time in real operation.
  • Fragmented economic and environmental assessment
Economic analysis and carbon assessment are often considered separately, without integration into a common discounted criterion for strategy selection. These limitations can lead to suboptimal solutions, especially for transformers in the late stage of their life cycle, when the accelerated growth of losses has a significant impact on the overall costs.

Scientific Contribution of the Study

The main contributions of this study can be formulated as follows:
  • An analysis and model for the time-dependent variation of no-load losses and short circuit losses is presented, based on measured data after long-term operation, and a distinction is realized between different production periods and design solutions.
  • Analytic functional dependences for the estimation of the time changes of no-load and short-circuit losses are proposed, and on this basis, an approach for estimation of the evolution of annual energy losses is presented and implemented.
  • A structured life-cycle model is formulated to compare “repair” and “replacement” scenarios, based on a discounted cash flow analysis over a given evaluation horizon.
  • A carbon component related to operating losses is integrated, which allows for the evaluation of asset management strategies in the context of decarbonization.
  • A transparent and applicable methodological framework is proposed, suitable for use by electricity distribution network operators when making decisions about aging transformers.
In this way, the study builds on classical static LCC approaches and offers an integrated analytical framework linking parameter degradation, operating modes, economic efficiency and environmental aspects into a single life cycle estimation model.

3. Methodological Framework

This subsection offers a clear methodological “bridge” between the traditional static LCC approach (where no load losses and short circuit losses are assumed to be constant and equal to passport values) and a dynamic model of losses, dependent both on the age t and on the operation mode severity to the network. The review of the world literature on the considered problem shows that widely used formulas capitalize passport no load and short circuit losses, which can systematically underestimate future energy loss costs for old assets. However, operational measurements and analyses document that idle losses can increase significantly compared to passport losses (e.g., on average +23% at an average age of 31.6 years; in some samples, the average excess is >50%), and there is also data for an increase in losses by 5.65–6.25% after 18 years of operation [14]. Along with age, operation mode factors such as harmonics, asymmetry, thermal cycling, and short circuits increase losses. It has been experimentally shown, for example, that voltage harmonics can increase iron losses by about 20.8% at nominal voltage, as well as increase the operating temperature and accelerate aging [15]. On this basis, several alternative functional forms (linear, exponential, piecewise linear/piecewise exponential, and stochastic) for the variation of the no-load losses ΔP0(t) and short circuit losses ΔPSC(t) are formalized (here ΔP0(t) denotes the no-load losses as a function of operating time, and ΔPSC(t) represents the short circuit losses in rated operation as a function of operating time), the input data and methods for parameter estimation are described, and a short numerical example is provided. All variables and symbols used in the following analysis are explicitly defined at their first occurrence in the text. In particular, clear notation is introduced to distinguish between manufacturer-declared (passport) values and measured values obtained after prolonged operation.
In this study, a clear distinction is made between core losses and no-load losses, as well as between copper losses and load losses. Core losses refer specifically to losses in the magnetic core, while no-load losses represent the losses measured under open-circuit conditions and reported in manufacturer documentation. The present work is focused on life-cycle assessment and decision-making. Therefore, to use clear, simple figures, our analysis is based on no-load and short-circuit losses, which are quantities available in technical specifications and can also be measured in operational practice. In our descriptions, a constant (not depending on the load, mainly determined by the core/iron losses) power loss component is regarded, and it is approximated with no load losses. Also, a variable (dependent on the load level, mainly determined by the copper losses) power loss component is regarded, and it is approximated on the basis of the short circuit loss. Therefore, in our approach, the change in no-load losses, mainly due to changes in the condition of the magnetic core, and the change in the short circuit loss, mainly due to changes in the condition of the transformer’s windings, provide key information in the assessment of the life cycle of distribution transformers.

3.1. Evolution of No-Load Losses in Long-Term Operation

During operation, the magnetic core is subjected to cyclic thermal loads, vibrations caused by magnetostrictive phenomena, and mechanical impacts during switching the transformer on and off. These factors can lead to partial displacement and loosening of the laminations, disruption of magnetic contact between them, and a local increase in air gaps in the magnetic circuit [16]. As a result, the effective magnetic reluctance increases, leading to local changes in magnetic induction and an increase in hysteresis and eddy current losses [17]. Therefore, the analysis of the change in no-load losses, as an operational indicator of the condition of the magnetic core, is a key element in the assessment of the life cycle of distribution transformers. A number of published studies [18,19] show that the magnetic system of transformers undergoes changes during prolonged operation as a result of thermal aging and mechanical impacts, which result in a change in these losses. In distribution transformers manufactured before the year 2000, for a significant part of the cases, magnetic cores with conventional end-to-end or early overlapping constructions were used, which leads to a less favorable magnetic flux distribution in the lamination connection zones. As a result, the no-load losses specified in the manufacturer’s documentation for these transformers are higher compared to modern designs, which use step-lap or multi-step-lap magnetic cores. It has been shown in the literature that step-lap connections can lead to a reduction in core losses between 2–4.4%, and multi-step-lap designs have been introduced with the aim of significantly reducing no-load losses. This section presents an analysis of changes in no-load losses during the long-term operation of distribution transformers, based on operational measurements and statistical data processing. The presented analysis builds on the authors’ previous measurement campaign reported in [20], which included 200 oil-immersed 20/0.4 kV distribution transformers operated in indoor transformer substations and supplying mainly household and small industrial consumers. The sample comprised 100 transformers with conventional “front splice” magnetic cores and 100 transformers with “multi-step lap” cores, covering rated powers from 50 kVA to 630 kVA and a wide range of commissioning years and service durations.
For the statistical analysis, the transformers were grouped by manufacturing period and by five-year service intervals, which allowed comparison between the no-load losses specified in the manufacturer’s documentation and the measured values after prolonged operation. The loss-growth parameter was estimated from the measured dataset using a least-squares fitting procedure. In our previous study, the exponential approximation showed acceptable accuracy, with a root mean square error of about 5.9% for an additional validation group of 10 transformers. For this reason, the exponential form is adopted here as a basis for long-term life-cycle modelling. Table 1 summarizes the manufacturer-specified and experimentally measured averaged no-load losses for distribution transformers with different rated powers Sr, grouped by main production periods. The specified values are derived from published regulatory requirements and survey studies that reflect typical design solutions and magnetic materials used during the respective production periods [21,22,23]. The measured values reflect the actual state of no-load losses after long-term operation.
The values show a clear trend of decreasing the nominal no-load losses over time, which can be explained by the transition from conventional end-jointed magnetic cores to step-lap designs, as well as by the improved quality of electrical steel. At the same time, the averaged measured values indicate that, with continued operation, the no-load losses increase significantly from their initial nominal values. This deviation can be due to both long-term mechanical and structural changes in the magnetic system and the differences between the factory test conditions and the real operating modes; it cannot be unambiguously interpreted as an increase in losses. Proving a real increase in no-load losses requires a comparison of measurements made under identical conditions at different times during the operating period, which data are rarely available in practice. It should be noted that the passport values for no-load losses presented in Table 1 are valid mainly for the initial period of operation and reflect the condition of the transformers during the first few years after commissioning. Presenting passport values as a range reflects the diversity of manufacturers, standards and technological levels during the considered periods, while the measured values characterize the actual change in losses over prolonged operation. Due to the lack of systematic measurements on the same equipment at different times of their operational life, these data do not allow unambiguous proof of a temporal increase in losses, but rather reflect the difference between the passport and operational conditions. The obtained results support the hypothesis that during prolonged operation, changes in no-load losses may occur due to mechanical and structural changes in the magnetic system. The analysis of the averaged experimentally measured values shows that in transformers with an operating life of more than approximately 20 years, an accelerated increase in no-load losses is observed. For the considered groups, the average annual increase rate reaches about 2.6% per year, which is significantly higher than during the initial period of operation. This annualized value is consistent with the five-year loss increment identified in the authors’ earlier statistical study [24]. It is therefore used here as a representative parameter for transformers with service lives exceeding approximately 20 years, primarily in the pre-2000 design groups. This increase can be approximated by an exponential function that describes the relationship between the real losses and the operating life and allows a quantitative reflection of the accelerated aging character in the later stages of the transformer life cycle:
Δ P 0 , r e a l ( t ) = Δ P 0 , p a s p 1 r 100 t
where Δ P 0 , r e a l —real no-load losses after t years of operation, kW;
Δ P 0 , p a s p —rated losses at idle (no load) run, kW;
r —average annual growth rate of no-load losses, %;
t —duration of operation, years.
It should be emphasized that the analyses and experimental results presented so far relate primarily to distribution transformers manufactured before 2000. In modern distribution transformers equipped with step-lap magnetic circuits, the analysis of the measured data presented in Table 1 shows that in these transformers, the average annual increase in no-load losses is of the order of 1.5–2%, which confirms the positive effect of the improved design solutions.

3.2. Model for Estimating the Change in Short Circuit Losses

The losses in the windings of transformers are determined by the active resistance of the windings and the current flowing through them. Unlike the losses in the magnetic system, which are weakly dependent on the load, the losses in the windings are highly sensitive to the temperature mode, the load mode and the duration of operation [25]. During long-term operation, the active resistance of the windings can change as a result of a number of factors, including thermal aging of the insulation, relaxation of mechanical stresses in the conductors, local deformations due to electrodynamic forces, as well as oxidation processes and changes in the contact connections [26]. These processes lead to a gradual increase in the active losses and to a deviation of the actual short-circuit losses from the passport values. During long-term operation, increased loading, temperature fields and the prolonged action of mechanical and electrodynamic forces can lead to changes in the mechanical properties of the windings, affecting their mechanical stability and material parameters, including resistance. This has been confirmed in analyses published in [27,28], where it is shown that temperature and loading conditions affect the mechanical stability of the windings, which is directly related to changes in the parameters of the active materials and losses during long-term operation. In distribution transformers, the design of the windings has also evolved over time. While older designs often use multi-layer rectangular or round windings, together with thicker conductors for the LV windings, in more modern transformers, especially low voltage, the windings are often realized as flat wide strips (foil windings), which provide more uniform current distribution, better cooling and higher mechanical strength at high currents [29]. The values of the passport short-circuit losses, grouped by transformer nominal power and production period, are presented in Table 2. The data illustrate the technological evolution of distribution transformers during the decades under consideration.
In previous studies by the authors [29], based on operational measurements of distribution transformers, it was shown that with an operation duration of more than approximately 20 years, the losses in the windings increase steadily. There, distribution transformers with secondary windings of two construction types were analyzed. For transformers with foil windings, the analysis covers the first four five-year periods from the beginning of operation, while for transformers with rectangular conductor cross-section, later operational periods were considered. Such stratification allows for a comparative analysis at different operation durations. The obtained results show that for transformers with foil windings, the level of copper losses in individual five-year intervals remains in a relatively narrow range. Therefore, the time dependence of losses is considered in five-year intervals, rather than in individual calendar years, which provides a more stable statistical assessment and reduces the influence of random operational deviations. The analysis of the averaged measured values shows that the equivalent average five-year rate of increase is of the order of 1–2%, which is lower than the observed rate of increase in no-load losses, but has a significant impact on the total operating losses under load. Based on the averaged experimental data, a simplified exponential model is proposed to describe the change in short circuit losses during long-term operation-
Δ P S C , r e a l ( t ) = Δ P S C , p a s p 1 r S C 100 t / 5
where: Δ P S C , r e a l —the real losses in the windings under rated loading after t years of operation, kW;
Δ P S C , p a s p —rated losses in the windings declared by the transformer producer, kW;
r S C —equivalent average annual growth rate of short circuit losses, %;
t —duration of operation, years.
Unlike no-load losses, which are largely independent of loading conditions, load losses depend directly on the actual current and operating temperature. Therefore, when estimating the life cycle costs of transformers, these losses are characterized by high variability between individual facilities, which necessitates the use of average values, load profiles and statistical approaches, as adopted in the established methodologies for LCC analysis. As emphasized by Zhan et al. (2024) [30,31], the life-cycle analysis of transformers includes not only aggregate costs, but also an assessment of influencing factors such as voltage level and winding method, which have a significant effect on the structure and variability of LCC values. They used the TOPSIS methodology to weight the factors influencing the life cycle costs of transformers and identify the most significant influencing parameters through statistical approaches. Including the change in load losses in the life-cycle oriented assessment allows for a more realistic modeling of energy losses and operating costs of distribution transformers in the long term [32]. This is of particular importance in the management of an aging transformer fleet, where decisions for replacement, modernization or extension of the service life should be based not only on passport data, but also on the actual change in parameters during operation.

3.3. Operating Modes of Distribution Transformers and Their Impact on Losses and Life Cycle

Unlike the nominal conditions under which the passport characteristics are determined, in practice, transformers often operate under complex and variable operation modes, including asymmetric loading, cyclic overloads, powering long low-voltage power lines and frequent transients [33]. The real operation modes of distribution transformers have a significant impact on the thermal loading, aging processes and long-term changes in the main parameters determining energy losses during the service life [34]. In a number of distribution networks, especially in sparsely populated areas, mountainous and resort areas, transformers supply long low-voltage power lines with uneven distribution of loads between phases, as well as consumers with diverse daily, weekly and seasonal load schedules. These conditions lead to significant fluctuations in the currents in the windings and, as a consequence, in the temperature of the windings and the oil, which forms recurring thermal cycles throughout the day, week and year and throughout the entire operational period [35]. The design features of distribution transformers also have a significant impact on the way in which the actual operating modes affect their thermal and mechanical status. Older transformers, manufactured before the beginning of the year 2000, in the majority of cases are equipped with an expansion vessel (conservator), which allows free compensation of the volumetric changes of the transformer oil during temperature fluctuations. In this type of construction, mechanical stresses caused by the thermal expansion of the oil are avoided, thereby limiting the loading of the main tank [36]. In modern distribution transformers, hermetically sealed structures are widely used, in which there is no separate expansion vessel, and the compensation for volumetric changes in the oil is achieved through elastic deformation of the tank and cooling fins. Under normal operating conditions, this approach has a number of advantages, including limiting moisture absorption and a more stable quality of the insulation system. However, under adverse operating conditions, such as frequent overloads, asymmetric loading and repeated short circuits in long low-voltage power lines, intense and repeated thermal cycles are formed, which lead to cyclic changes in the pressure in the tank [37]. This creates prerequisites for the accumulation of fatigue in the material of the cooling fins and the tank and for the deterioration of cooling conditions during long-term operation. This aspect is recognized in industry guidelines for transformer equipment maintenance and evaluation, which support the monitoring of mechanical condition and reliability of tank components throughout the transformer life cycle [38].
In the manufacturers’ technical documentation, the life of distribution transformers is usually defined by the design service life, rather than by the maximum number of thermal expansion cycles of the tank and cooling fins. Hermetically sealed transformers are designed to allow for repeated thermal cycles resulting from daily and seasonal variations in load and ambient temperature. In typical operation, this corresponds to the order of one to two complete thermal cycles per day, which, over a design service life of 30–40 years, results in tens of thousands of expansion and contraction cycles. When operating under adverse conditions, characterized by frequent overloads and repeated short circuits, the amplitude and frequency of thermal cycles increase, leading to accelerated fatigue of the tank material and the cooling fins and shortening the effective life of the transformer [39]. In this context, the differences in the design performance between transformers with an expansion tank and hermetically sealed transformers should be taken into account when analyzing the operating conditions, losses and life cycle, especially when operating in networks with increased accident rates and unfavorable load profiles. In a previous study by the authors, published in [40], an analysis of the thermal and structural behavior of hermetically sealed distribution transformers under adverse operating conditions was performed. It has been established that the temperature changes of the transformer oil cause cyclic expansion and contraction of the tank walls and cooling fins due to the volumetric changes of the oil and the corresponding variations of the internal pressure. With a typical daily load profile, these processes can be interpreted as one or more complete thermal cycles per day, which, over a design service life of the order of 35 years, leads to an accumulation of more than 25,000 expansion and contraction cycles. These results are used as a reference basis for assessing the cumulative effect of thermal cycles on the structural stability and change of the parameters determining the effective life cycle of hermetically sealed distribution transformers.

3.4. Life Cycle Carbon Assessment of Distribution Transformers

Decisions regarding the management of the life cycle of distribution transformers (extension of operation, repair, modernization or replacement) have not only technical and economic consequences, but also significant environmental consequences. From the perspective of carbon footprint, emissions can be considered in three main groups:
  • emissions associated with the production, transport and logistics of a new transformer or with the performance of repair activities;
The distribution of CO2 emissions between the main material components of a typical oil-filled distribution transformer is presented in Figure 1. The analysis refers to a representative transformer with a power of 400 kVA. It is based on the results of a previous study by the authors, in which calculations of the quantities of materials used and the corresponding emission factors for the main structural elements of the transformer were performed. As can be seen from the figure, the magnetic core (electrical steel) has the largest contribution to the total carbon footprint and forms approximately 35% of the total emissions. This is mainly due to the significant mass of the electrical steel used and the relatively high carbon intensity of its production. The transformer windings, usually made of copper or aluminum, represent the second largest source of emissions with approximately 24% of the total. The remaining components have a smaller but significant contribution. Transformer oil accounts for about 12% of emissions, while the tank and structural elements of the enclosure contribute approximately 10%. Additional structural and insulating elements, summarized as other parts and accessories, account for about 11% of emissions. The energy required for the manufacture and assembly of the transformer accounts for approximately 8% of the total carbon footprint.
The resulting distribution shows that the majority of embodied emissions are related to the production of the main metallic materials used in the construction of the transformer [40].
  • emissions caused by technical (mainly electric energy) losses during operation (operational emissions);
  • emissions related to decommissioning, recycling, and recovery of material resources.
In distribution transformers, the operational component usually dominates over the long term, as energy losses in the magnetic system and windings accumulate continuously and are translated into indirect CO2 emissions, depending on the carbon intensity of the electricity production mix. In a previous study by the authors, an approach was proposed to assess and compare carbon emissions for two alternatives—repair of a damaged transformer and replacement with a new one, taking into account both the carbon footprint of the materials used and the repair activities, and the emissions caused by energy losses during the remaining period of operation. In the present context, this approach allows linking the results for the long-term change in losses with a quantitative assessment of the environmental impact of different asset management strategies. Table 3 presents the manufacturer-declared no-load (ΔP0) and short-circuit losses (ΔPSC) for distribution transformers manufactured in the period 1970–1990, as well as for modern transformers (2010–2022). Based on the total energy losses, the equivalent annual CO2 emissions associated with the operational mode have been estimated.
The presented data show a significant reduction in losses for modern transformers. Depending on the rated power, the no-load ΔP0 and short circuit losses ΔPsc are reduced respectively approximately 3.5 and 1.5 times compared to transformers manufactured before 2000. This leads to a proportional reduction in annual CO2 emissions associated with the operational phase. The effect is particularly pronounced for transformers with higher rated power, where the absolute difference in annual emissions reaches several tons of CO2 per unit of equipment. Accumulated over time, this effect can have a significant impact on the carbon balance of the electricity distribution company. The results obtained have direct relevance for life cycle analysis and for the evaluation of transformer fleet management strategies. For transformers that have exceeded the recommended operational life (≥40 years), there is a need to compare the two effects. When the analysis is limited to financial costs alone, the comparison is traditionally made using the Total Annual Cost (TAnC) method. Including carbon emissions as an additional criterion extends the assessment to the environmental life cycle and allows for more comprehensive and sustainable decision-making. On the other hand, for relatively new transformers with low losses and a significant residual resource, repair and extension of operation can lead to a lower overall carbon footprint, as the emissions associated with the production and logistics of new equipment are avoided. In this way, integrating the carbon component into the life-cycle analysis, based on the evolution of losses and reflecting operating modes, allows for the formulation of “repair–replacement” solutions in a broader context of sustainable asset management. In this context, the cost of CO2 emissions is not attributed directly to transformers, but is incorporated through electricity generation costs in regions with carbon pricing mechanisms, such as the EU with its Emissions Trading System.

4. Life-Cycle Decision Model for Repair or Replacement of Distribution Transformers

Distribution transformers are long-term assets, for which decisions to repair or replace should be based not only on the initial capital costs, but also on the change in energy losses, operating modes and residual operating life. In the practice of electricity distribution companies, such decisions are most often imposed as a result of an accident or a serious deterioration in the technical condition of the transformer. In these cases, operators are faced with a choice of whether to repair and continue the operation of the existing facility or replace it with a new one. At present, there is no unified methodology or regulatory standard that would support this decision through a quantitative assessment that takes into account the long-term consequences of both approaches. In most cases, the choice is based on empirical considerations, short-term economic factors or available budget constraints.
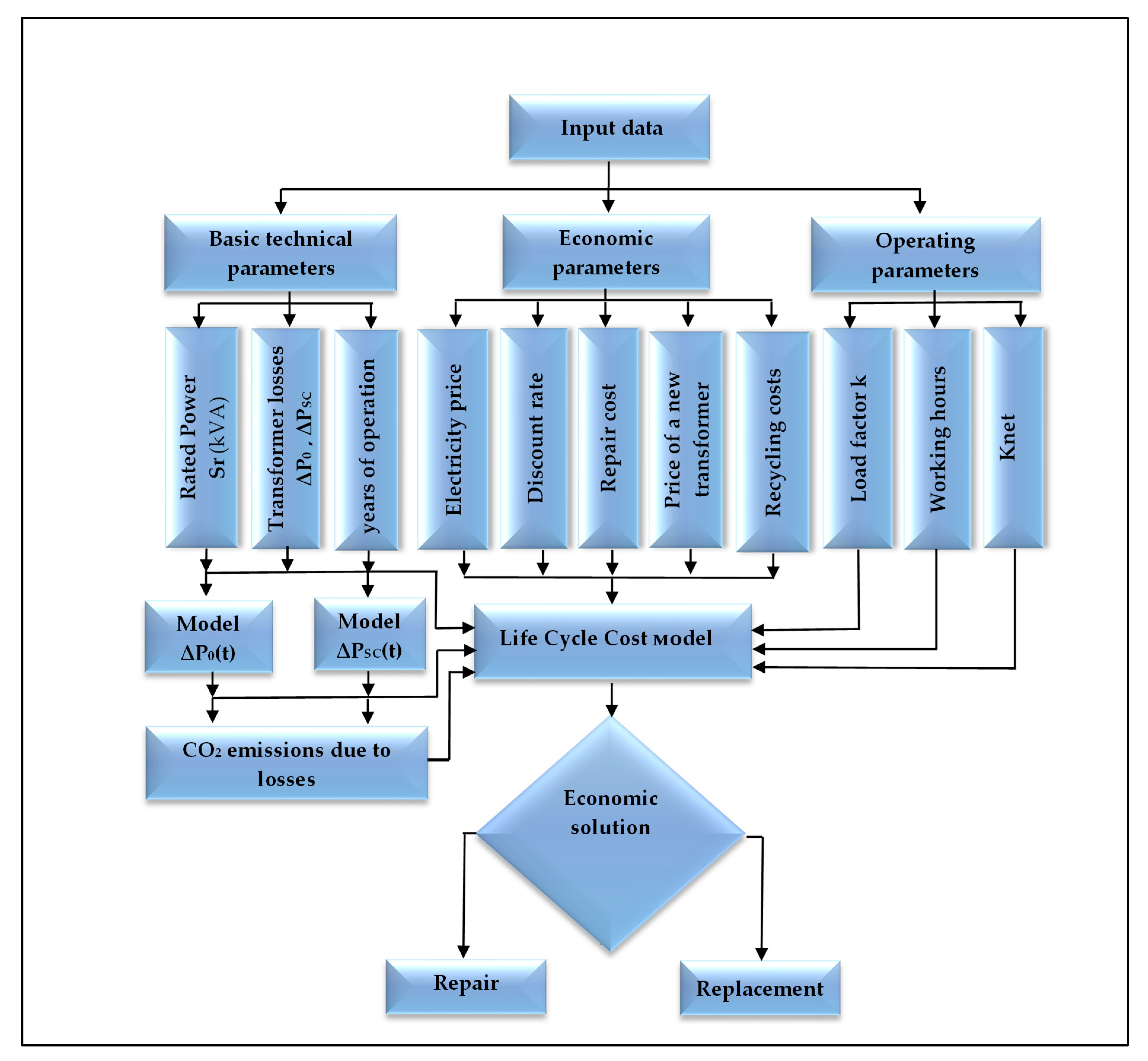
The algorithm presented in Figure 2 describes the structure of the proposed model for making a decision on the repair or replacement of a distribution transformer. The model uses three main groups of input parameters—technical, economic and operational. On this basis, a model for assessing the costs during the life cycle (Life-Cycle Cost—LCC) is built, which also includes models reflecting the increased losses in the magnetic core and windings over time. By calculating the energy losses and the corresponding CO2 emissions, a complex assessment of the economic and environmental effects is performed, which allows for a choice between two possible scenarios—repair of the existing transformer or its replacement with a new one. The model compares two possible scenarios: the first one is carrying out repairs and continuing operation, the second one is replacement with a new transformer and its operation for the same period. The main selection criterion is minimizing the present value of the residual life cycle costs, defined for our purposes as the sum of the capital costs and the discounted costs of energy losses over the time period for which the operator plans to operate the asset and is willing to assume the relevant technical and economic risk.

4.1. Total Costs Under the Repair Scenario

The present value of the total costs in the “repair” scenario is defined as:
T C R = C R + t = 1 T R C l o s s , R ( t ) 1 i ) t
C R —capital cost of repair [€]. This value is the price from the quote received from a licensed repair company for the repair plus transportation costs.
T R —The estimated period of operation after repair [years]. The estimated period is defined as the remaining operational resource up to 35 years of design life. For transformers older than 20 years, a fixed horizon of 15 years is assumed in order to ensure a comparable analysis in the late stage of the life cycle.
i —discount rate. The value of 6% corresponds to a typical regulatory or capital rate of return in the energy sector.
C l o s s , R ( t ) —the financial value of the operating losses in year t. To take into account that the economic burden of losses for the operator may differ from the final market price ce of electricity, a coefficient αloss is introduced, which determines the effective price of energy to cover the energy losses: c e f f ( t ) = α l o s s c e ( t )
C l o s s , R ( t ) = E l o s s , R ( t ) c e f f ( t )
Annual energy losses
The annual energy losses in MWh for the “repair” scenario are calculated as:
E l o s s , R ( t ) = t a n n   Δ P 0 , R ( t ) + 8760   k e q 2   Δ P S C , R ( t ) 1000
Δ P 0 , R ( t ) —no-load losses in year t of the assessment period after the repair [kW];
Δ P S C , R ( t ) —maximum load losses in year t of the assessment period after repair [kW];
t a n n —effective annual working time [h/year];
k e q —is the equivalent load factor, which determines the real load losses. The parameter reflects the long-term load profile and has a significant impact on life cycle costs. It is determined according to the RMS approach:
k e q = 1 T 0 T k 2 ( τ )   d τ
k τ = S ( τ ) S r ,
where S τ is the instantaneous load of the transformer for time moment τ .
To account for their growth over time, no-load losses Δ P 0 are considered as a function of the year of the assessment period.
Respectively, no-load losses for the repairment scenario are estimated with:
Δ P 0 , R ( t ) = Δ P 0 , R ( 0 ) ( 1 + α 0 ) t 1
where α 0 is the annual rate of increase in no load losses. t = 1 corresponds to the first year after the repair.
Short-circuit losses (5-year rate applied)
In the model, the short circuit losses are described by a 5-year rate of change:
Δ P S C , R ( t ) = Δ P S C , R ( 0 ) ( 1 + α S C , 5 y ) t 5
α S C , 5 y —short circuit loss growth rate for a 5-year period;
t —year of the assessment period after the repair; t = 1 corresponds to the first year after the repair was carried out.
This approach reflects the fact that the degradation of the wiring system and contact resistances is statistically more pronounced over longer intervals, which is why the increase is modeled on a 5-year basis.

4.2. Total Costs Under the Replacement Scenario

In the “replacement” scenario, the total costs are determined analogously:
T C N = C N + t = 1 T R C l o s s , N ( t ) 1 i ) t
where: C N is the capital cost of a new transformer, including delivery and installation.
The financial value of the operating losses in year t in the case of replacement with a new transformer.
C l o s s , N ( t ) —are determined using an approach similar to that of the scenario (repair one) already considered. For new transformers, the loss increases during the years of operation are negligible, i.e., we assume α 0 = 0 ,   α S C , 5 y = 0 unless a specific long-term degradation scenario is considered.
Integrated criterion with carbon component.
Annual CO2 emissions are defined as:
C O 2 , R ( t ) = E l o s s , R ( t ) γ C O 2 ( t ) C O 2 , N ( t ) = E l o s s , N ( t ) γ C O 2 ( t )
where γ C O 2 t is a coefficient for carbon dioxide emissions when producing an unit of electricity.
The annual costs associated with overcoming the damages caused by carbon dioxide are, respectively:
C C O 2 , R ( t ) = C O 2 , R ( t ) c C O 2 ( t ) C C O 2 , N ( t ) = C O 2 , N ( t ) c C O 2 ( t )
where c C O 2 t is the price of the emissions during the year t. The present value (discounted value) of the carbon component for both options:
P V C O 2 , R = t = 1 T R C C O 2 , R ( t ) 1 i ) t ;   P V C O 2 , N = t = 1 T R C C O 2 , N ( t ) 1 i ) t
The integrated criterion values become:
T C R * = T C R + P V C O 2 , R
T C N * = T C N + P V C O 2 , N S c r a p ,
where S c r a p is the income as result of the sale of the replaced transformer for recycling.
The selection criterion is:
T C R * < T C N * repair T C R * T C N * r e p l a c e m e n t
The presented model provides a quantitative and transparent framework for making a decision between repair and replacement of distribution transformers under comparable operating conditions. By integrating economic and environmental factors, it allows for an informed choice based on minimizing life-cycle costs and assessing long-term technical risk.

5. Case Study

In order to demonstrate the applicability of the proposed life-cycle model, a realistic numerical example of a distribution transformer with a rated power of 400 kVA, operated for 40 years, which failed as a result of a fault, is considered. After a technical inspection, it was found that the transformer is subject to restoration. A licensed repair company provides a quote for a capital repair at a cost of CR = € 3000 (including transport). Alternatively, the operator can scrap the damaged transformer (sell it for recycling), obtaining S c r a p = 600   and replacing it with a new one with the same rated power, the market price of which (including delivery and installation) amounts to CN = € 15,000. The decision is analyzed for an assessment period TR = 15 years (according to the accepted rule for transformers older than 30 years). The goal is to determine which scenario minimizes the present value of the total life-cycle costs, including capital costs, operating losses and carbon component. The selected example reflects typical practical conditions in distribution networks and allows for a clear illustration of the proposed methodology. It also enables a comparative evaluation of the sensitivity of the results to key technical and economic parameters.
Input data
Rated power: Sr = 400 kVA, Age: 40 years, Evaluation period: TR = 15 years, Discount rate: i = 6%, Equivalent load factor: keq = 0.60 => k e q 2 = 0.36 , Effective annual operating hours: tann = 8600 h/year, Electricity price: ce = € 0.15/kWh, Loss value coefficient: αloss = 0.40, Effective price: ceff = € 0.06/kWh, Post-repair base losses (t = 1): ΔP(0,R) (0) = 1640 W, ΔP(SC,R) (0) = 4500 W, Aging parameters: α0 = 2.6% (annual) α(SC,5y) = 1% (for 5 years), New transformer: ΔP(0,N) = 189 W, ΔP(SC,N) = 3250 W α0 = 0, α(SC,5y) = 0, Carbon intensity: γ(CO2) = 0.00025 “tCO2/kWh. These parameters are representative, i.e., they reflect typical operating and economic conditions for distribution networks in Bulgaria and provide a realistic basis for the comparative life-cycle assessment.
1. Scenario “Repair”
1.1 Annual losses for the year t
E l o s s , R ( t ) = t a n n Δ P 0 , R ( t ) + 8760 k e q 2 Δ P S C , R ( t ) 1000
E l o s s , R ( 1 ) = 28295   k W h / y e a r
1.2 Financial value of lost energy:
C l o s s , R 1 = E l o s s , R 1 c e f f 1 = 28295 0.06 =   1697.71 / y e a r
1.3 Increases of power losses
-
No load losses Δ P 0 , R ( t ) = 1640 ( 1.026 ) t 1
-
Short circuit losses (1% every 5 years): Δ P S C , R ( t ) = 4500 ( 1.01 ) ( t 1 ) / 5
1.4 Present value of energy losses
for i = 6 % we get approximately P V l o s s , R   17995
Therefore T C R = C R + P V l o s s , R , T C R = 3000 + 17995
T C R   20995  
This result represents the total discounted cost of the repair scenario over the considered evaluation period. The evolutions of losses and respective discounted costs are presented in Table 4.
2. “Replacement” scenario
For a modern 400 kVA transformer (period 2002–2025), the model uses the average passport no-load losses Δ P 0 , N = 413.5   W , and short-circuit losses Δ P S C , N = 3250   W .
In this case, the loss increases are negligible, i.e., we admit α0= 0, α(SC,5y) = 0.
2.1 The annual energy losses are estimated according to the expression:
E l o s s , N ( t ) = t a n n Δ P 0 , N ( t ) + 8760 k e q 2 Δ P S C , N ( t ) 1000
The result is: E l o s s , N = 13805.3 ,   k W h / y e a r
2.2 Financial value
C l o s s , N = 13805.3 0.06
C l o s s , N =   828.32 / y e a r
2.3 Present value
P V l o s s , N   8045  
T C N = 15000 + 8045 600
T C N   22445
3. Comparison
Since T C R < T C N the repair scenario is economically preferable for the analyzed conditions. The numerical example shows that for a 400 kVA transformer with 40 years of operation, the relatively low repair cost and moderate load level lead to lower life-cycle costs for the repair scenario over the 15-year horizon. However, under higher load levels, higher electricity prices, or stronger carbon pricing policies, replacement may become the preferred strategy.

6. Results

Based on the approach illustrated with the presented numerical example, an economic comparison was carried out between two alternative asset management strategies: capital repair of groups of existing transformers and replacement with new ones of the same rated power. The analysis considers both the initial capital costs and the discounted value of the operating losses over the selected evaluation period. In the “repair” scenario, the total life-cycle costs include the cost of the repair and the present value of the operating losses after the repair is completed. In the “replacement” scenario, the total costs consist of the investment required for the purchase and installation of a new transformer and the discounted value of its operating losses during the same assessment horizon. The results obtained for the presented example show that under the considered operating conditions, the “repair” scenario leads to lower total life-cycle costs. The calculated present value of the total costs in this case is approximately € 20,995, while in the case of replacement with a new transformer, the total costs reach around € 22.45. Therefore, for the given operating parameters, load conditions and economic assumptions, repair appears to be the economically preferable option for the considered 15-year evaluation period. The obtained result illustrates that when the repair cost is relatively low, and the transformer operates under moderate loading conditions, the economic advantage of replacement may not compensate for the higher initial investment in a new transformer. The presented example concerns a commonly used transformer rating (400 kVA). The proposed methodology is applicable to other ratings (e.g., 50–800 kVA), with results depending on the relative contributions of constant (approximated in our model using no-load) and variable (approximated in our model using short circuit) losses, as well as the specific operating modes expressed with k e q .

7. Discussion

The results obtained show that the economic feasibility of repairing or replacing distribution transformers depends on the combination of technical and economic factors, among which the load magnitude, the age of the transformer, the assessment period and the price of electricity are of particular importance. At moderate values of the load factor, load losses represent a relatively limited share of the total operating losses. In this case, the difference between the losses of the repaired and the new transformer remains relatively small, which means that the lower initial investment in the repair compensates for the higher operating losses of the old facility. Therefore, under such conditions, repair often turns out to be an economically justified strategy, especially when the cost of the repair is significantly lower than the cost of a new transformer. However, with higher loads, the role of load losses increases significantly. Since older transformers are usually characterized by higher losses at higher load levels, the operating costs of the repaired transformer increase significantly. In these conditions, replacing with a new transformer becomes strategically more advantageous, as its lower losses lead to a reduction in long- term energy loss costs.

7.1. Influence of Load Factor

The load factor has a significant impact on the economic comparison between the two scenarios, as it determines the relative share of load losses in the total loss balance of the transformer. At lower values of the load factor, the contribution of load losses to the total operating losses is smaller. Under such conditions, the difference between the losses of the repaired transformer and those of a new transformer remains relatively limited. Consequently, the lower capital cost of the repair may offset the higher operational losses of the older unit, making repair the economically justified option. As the load factor increases, the share of load losses in the total losses becomes more significant. Since older transformers generally exhibit higher short-circuit losses, an increase in the load factor leads to higher operational costs in the repair scenario. As a result, the economic advantage gradually shifts towards the replacement scenario. The analysis indicates that there exists a threshold value of the load factor at which the preferred decision changes and the replacement of the transformer becomes the more economically advantageous strategy.

7.2. Impact of the Carbon Price

In addition to the purely economic costs, the analysis also considers the environmental impact associated with the carbon emissions resulting from the electricity required to cover transformer losses. Higher operating losses in older transformers lead to increased indirect carbon emissions. When a carbon price is introduced, these emissions represent an additional cost component in the life-cycle assessment. The results indicate that an increase in the carbon price improves the economic competitiveness of new transformers, as they are characterized by significantly lower operating losses and consequently lower associated emissions. Under such conditions, the replacement option may become preferable even when the repair cost is relatively low. This demonstrates that policies aimed at internalizing the cost of carbon emissions can significantly influence asset management decisions regarding the repair or replacement of distribution transformers. Overall, the results confirm that the proposed life-cycle analysis model enables a systematic and transparent comparison between repair and replacement strategies while simultaneously accounting for economic factors, operational losses, and environmental impacts. The assessment period used in the life cycle analysis also has a significant impact on the choice between the two scenarios. With a shorter assessment horizon, the impact of the initial capital costs is more pronounced, which usually favors repair. Conversely, with a longer analysis period, the accumulation of operational losses becomes more important, which increases the economic attractiveness of more efficient new transformers. Additionally, the inclusion of carbon emissions in the analysis extends the traditional economic assessment by taking into account the environmental effects of operational losses. When introducing a price for carbon emissions, the difference between older and newer transformers increases, as the lower losses of new facilities lead to lower indirect emissions. This means that at higher carbon prices, transformer replacement can become more economically competitive, even when the initial investment is higher. From a distribution network management perspective, these results show that decisions to repair or replace cannot be based solely on the age of the transformer or the cost of the repair. Instead, the complex influence of operating modes, long-term energy losses, and the regulatory framework related to energy efficiency and decarbonization needs to be taken into account. It should be noted that this study focuses on traditional power frequency transformers, which represent the bulk of the existing transformer fleet in distribution networks. Although new technological concepts such as Solid-State Transformers (SST) [41] are considered a promising direction for the future development of power systems, their design, operational characteristics and economic parameters differ significantly from those of classical transformers and are therefore not included within the framework of the presented considerations. The proposed model however, also allows for their not very complicated inclusion in such an integrated assessment, and can be further developed as a tool to support broader asset management decisions in power distribution companies.

8. Limitations

The proposed methodological framework is based on deterministic loss coefficients derived from available field data and assumes representative operating conditions over the considered assessment horizon. The trajectories of electricity prices, the choice of discount rate and emission factors are considered through scenario input parameters, rather than through full probabilistic uncertainty modeling. Furthermore, the approach does not explicitly model stochastic transformer failures and the associated outage costs. These factors may have an impact on real economic outcomes and represent a potential direction for future model development. Despite these limitations, the proposed approach allows for a systematic assessment of the economic and environmental aspects of the decisions for utilization of distribution transformers.

9. Conclusions

In this study, a structured life cycle analysis model is developed, and its application to support decisions about further utilization (repair or replacement) of aging distribution transformers is illustrated. The proposed methodological framework integrates capital costs, time-dependent operational losses, realistic load modes, and discounted cash flow analysis into a single analytical structure. By introducing dynamic dependencies for the changes in no-load and short circuit losses on which base the time evolution of total power and energy losses in the transformer is estimated, and with the possibility of including a carbon component, the model provides a consistent and transparent basis for comparing alternative asset management strategies within a given time horizon. The presented numerical example shows that the economically optimal solution is highly sensitive to key parameters such as the equivalent load factor, the rate of change in losses, and the discount rate used. In the case of a 40-year-old transformer with a rated capacity of 400 kVA, evaluated for a period of 15 years, the “repair” scenario turns out to be economically preferable under moderate load conditions and limited losses. However, when a carbon price is included, the “replacement” scenario gradually becomes more competitive due to lower operational losses and, consequently, lower associated emissions. The developed model represents a practical tool for a systematic and data-based assessment of transformers at the end of their life cycle and can support electricity distribution network operators in making decisions in the face of changing market and regulatory requirements. The proposed methodology can be extended by including stochastic load dynamics, variable electricity prices, probabilistic failure analysis, and asset portfolio optimization. In summary, the proposed approach contributes to more transparent, cost-effective, and environmentally sound asset management solutions in modern electricity distribution networks operating in the context of energy transition and increasing decarbonization requirements.

Author Contributions

Conceptualization, V.T.A.; methodology, V.T.A. and D.G.S.; validation, V.T.A. and D.G.S.; formal analysis, V.T.A.; investigation, V.T.A., D.G.S., N.S.P. and N.N.N.; data curation, V.T.A. and D.G.S.; writing—original draft preparation, V.T.A.; writing—review and editing, V.T.A., D.G.S., N.S.P. and N.N.N.; visualization, V.T.A.; supervision, V.T.A. All authors have read and agreed to the published version of the manuscript.

Funding

This research received no external funding.

Data Availability Statement

The original contributions presented in the study are included in the article; further inquiries can be directed to the corresponding author.

Acknowledgments

The publishing of this work has been accomplished with financial support by the European Regional Development Fund within the Operational Programme “Bulgarian national recovery and resilience plan”, procedure for direct provision of grants “Establishing of a network of research higher education institutions in Bulgaria”, and under Project BG-RRP-2.004-0005.

Conflicts of Interest

The authors declare no conflicts of interest.

References

  1. Liang, Z.; Fang, Y.; Cheng, H.; Sun, Y.; Li, B.; Li, K.; Zhao, W.; Sun, Z.; Zhang, Y. Innovative Transformer Life Assessment Considering Moisture and Oil Circulation. Energies 2024, 17, 429. [Google Scholar] [CrossRef]
  2. Kunicki, M.; Borucki, S.; Cichoń, A.; Frymus, J. Modeling of the Winding Hot-Spot Temperature in Power Transformers: Case Study of the Low-Loaded Fleet. Energies 2019, 12, 3561. [Google Scholar] [CrossRef]
  3. Lundgaard, L.E.; Hansen, W.; Linhjell, D.; Painter, T.J. Aging of oil-impregnated paper in power transformers. IEEE Trans. Power Deliv. 2004, 19, 230–239. [Google Scholar] [CrossRef]
  4. Feng, D.Y.; Wang, Z.D.; Jarman, P. Modeling thermal life expectancy of the UK transmission power transformers. In Proceedings of the 2012 International Conference on High Voltage Engineering and Application, Shanghai, China, 17–20 September 2012; pp. 540–543. [Google Scholar] [CrossRef]
  5. Olivares-Galván, J.C.; Georgilakis, P.S.; Ocon-Valdez, R. A review of transformer losses. Electr. Power Compon. Syst. 2009, 37, 1046–1062. [Google Scholar] [CrossRef]
  6. Georgilakis, P.S. Environmental cost of distribution transformer losses. Appl. Energy 2011, 88, 3146–3155. [Google Scholar] [CrossRef]
  7. Amoiralis, E.I.; Tsili, M.A.; Kladas, A.G. Economic evaluation of transformer selection in electrical power systems. In The XIX International Conference on Electrical Machines-ICEM 2010; IEEE: New York, NY, USA, 2010. [Google Scholar]
  8. Wijayapala, W.D.A.S.; Gamage, S.R.K.; Bandara, H.M.S.L.G. Determination of capitalization values for no load loss and load loss in distribution transformers. Eng. J. Inst. Eng. Sri Lanka 2016, 49, 11–20. [Google Scholar] [CrossRef]
  9. Amoiralis, E.I.; Tsili, M.A.; Kladas, A.G. Transformer Design and Optimization: A Literature Survey. IEEE Trans. Power Deliv. 2009, 24, 1999–2024. [Google Scholar] [CrossRef]
  10. Wang, S.; Luo, F.; Fo, J.; Lv, Y.; Wang, C. Two-stage spatiotemporal decoupling configuration of SOP and multi-level electric-hydrogen hybrid energy storage based on feature extraction for distribution networks with ultra-high DG penetration. Appl. Energy 2025, 398, 126438. [Google Scholar] [CrossRef]
  11. Shrieves, R.E.; Wachowicz, J.M., Jr. Free cash flow (FCF), economic value added (EVA™), and net present value (NPV): A reconciliation of variations of discounted-cash-flow (DCF) valuation. Eng. Econ. 2001, 46, 33–52. [Google Scholar] [CrossRef]
  12. Godina, R.; Rodrigues, E.M.G.; Matias, J.C.O.; Catalão, J.P.S. Effect of loads and other key factors on oil-transformer ageing: Sustainability benefits and challenges. Energies 2015, 8, 12147–12186. [Google Scholar] [CrossRef]
  13. Vinogradov, A.V.; Bolshev, V.E.; Ward, M.O.; Makhiyanova, N.V.; Dolomaniuk, L.V. Justification for creating a mobile complex to assess electric energy loss in power transformers during the operation process. E3S Web Conf. 2019, 124, 02009. [Google Scholar] [CrossRef]
  14. Dao, T.; Phung, B.T. Effects of voltage harmonic on losses and temperature rise in distribution transformers. IET Gener. Transm. Distrib. 2018, 12, 347–354. [Google Scholar] [CrossRef]
  15. Chen, J.; Duan, N.; Zhou, X.; Wang, Z. Diagnostic Model for Transformer Core Loosening Faults Based on the Gram Angle Field and Multi-Head Attention Mechanism. Appl. Sci. 2024, 14, 10906. [Google Scholar] [CrossRef]
  16. Tada, H.; Fujimura, H.; Yashiki, H. Influence of magnetostriction on hysteresis loss of electrical steel sheet. J. Magn. Magn. Mater. 2013, 326, 217–219. [Google Scholar] [CrossRef]
  17. Kumar, G.K.; Vynatheya, S.; Kumar, A. Condition assessment of transformer core CRGO steels due to thermal ageing and their evaluation. In Proceedings of the 2017 3rd International Conference on Condition Assessment Techniques in Electrical Systems (CATCON), Rupnagar, India, 16–18 November 2017; IEEE: New York, NY, USA, 2017. [Google Scholar]
  18. Altayef, E.; Anayi, F.; Packianather, M.S.; Kherif, O. On the effects of lamination artificial faults in a 15 kVA three-phase transformer core. IEEE Access 2022, 10, 19348–19355. [Google Scholar] [CrossRef]
  19. IEC 60076-7:2018; Power Transformers—Loading Guide. International Electrotechnical Commission: Geneva, Switzerland, 2018.
  20. Atanasov, V.; Stoilov, D.; Mechkov, E. Changes of iron losses during the service of distribution transformers. In Proceedings of the 2022 14th Electrical Engineering Faculty Conference (BulEF), Varna, Bulgaria, 14–17 September 2022; IEEE: New York, NY, USA, 2022. [Google Scholar]
  21. Olivares, J.C.; Kulkarni, S.V.; Cañedo, J.; Escarela-Perez, R.; Driesen, J.; Moreno, P. Impact of the Core Joint Design Parameters on Transformer Losses. Int. J. Power Energy Syst. 2003, 23, 151–157. [Google Scholar]
  22. IEC 60076-1:2011; Power Transformers—Part 1: General. International Electrotechnical Commission: Geneva, Switzerland, 2011.
  23. European Commission. Commission Regulation (EU) No 548/2014 Implementing Directive 2009/125/EC with Regard to Small, Medium and Large Power Transformers; European Commission: Brussels, Belgium, 2014. [Google Scholar]
  24. León-Martínez, V.; Peñalvo-López, E.; Andrada-Monrós, C.; Sáiz-Jiménez, J.Á. Load Losses and Short-Circuit Resistances of Distribution Transformers According to IEEE Standard C57.110. Inventions 2023, 8, 154. [Google Scholar] [CrossRef]
  25. Mavrikakis, N.; Siderakis, K. Effects of Aging on Condition of In-Service Transformer Oil: The Study Case of 150 kV/20 kV Substations in Crete. Energies 2025, 18, 4900. [Google Scholar] [CrossRef]
  26. Chen, J.; Zhang, Z.; Gao, Z.; Wu, J. Analysis of the Mechanical Stability of Power Transformer Windings Considering the Influence of Temperature Field. Energies 2025, 18, 1374. [Google Scholar] [CrossRef]
  27. Jia, X.; Lin, M.; Su, S.; Wang, Q.; Yang, J. Numerical study on temperature rise and mechanical properties of winding in oil-immersed transformer. Energy 2022, 239, 121788. [Google Scholar] [CrossRef]
  28. IEEE Std C57.12.00; 2015 Standard for General Requirements for Liquid-Immersed Distribution, Power, and Regulating Transformers. IEEE: New York, NY, USA, 2015.
  29. Atanasov, V.; Stoilov, D.; Nikolov, N. Changes of copper losses during the service of distribution transformers. In Proceedings of the 2022 V International Conference on High Technology for Sustainable Development (HiTech), Sofia, Bulgaria, 6–7 October 2022; IEEE: New York, NY, USA, 2022. [Google Scholar]
  30. Seddik, M.S.; Shazly, J.; Eteiba, M.B. Thermal Analysis of Power Transformer Using 2D and 3D Finite Element Method. Energies 2024, 17, 3203. [Google Scholar] [CrossRef]
  31. Zhan, L.; Chang, H.; Zhu, X.; Zhao, X.; Wei, G.; Cai, Z.; Xie, H.; Zhao, X.; Chen, H. Analysis of Factors Influencing Life-Cycle Costs of Transformers Based on TOPSIS Method. Energies 2024, 17, 5912. [Google Scholar] [CrossRef]
  32. IEEE. IEEE Guide for Determination of Maximum Winding Temperature Rise in Liquid-Immersed Transformers. In IEEE Std C57.169-2023 (Revision of IEEE Std 1538-2000); IEEE: New York, NY, USA, 2023; pp. 1–53. [Google Scholar] [CrossRef]
  33. Janic, Z.; Gavrilov, N.; Roketinec, I. Influence of cooling management to transformer efficiency and ageing. Energies 2023, 16, 4626. [Google Scholar] [CrossRef]
  34. Kersting, W.H. Distribution system modeling and analysis. In Electric Power Generation, Transmission, and Distribution; CRC Press: Boca Raton, FL, USA, 2018; Volume 26. [Google Scholar]
  35. Harker, K. Power System Commissioning and Maintenance Practice; No. 24; IET: London, UK, 1998. [Google Scholar]
  36. Lee, S.; Lee, J.Y.; Yun, J.C.; Park, J.Y.; Woo, J.H. Development of thermal and structural design technology for a hermetically sealed oil transformer. Struct. Under Shock. Impact XII 2013, 126, 179–190. [Google Scholar]
  37. Yun, J.C.; Lee, S.W.; Park, J.Y.; Lee, J.Y. Structural Integrity Evaluation of a Corrugated Type Radiator for a Hermetically Sealed Oil Transformer. In Proceedings of the ASME 2011 Pressure Vessels and Piping Conference, Baltimore, MD, USA, 17–21 July 2011; Volume 3: Design and Analysis; ASME: New York, NY, USA, 2011; pp. 877–887. [Google Scholar] [CrossRef]
  38. Kamvar, B.A.; Herfati, D.; Tavakkol, A.; Milani, K.R. Calculation of Mechanical Stresses in Hermetically Sealed Transformers. 2007. Available online: https://www.semanticscholar.org/paper/CALCULATION-OF-MECHANICAL-STRESSES-IN-HERMETICALLY-Kamvar-Tavakkol/8b9b86705fba5b2cc112225d3f4fb5aca7cd3b13 (accessed on 10 February 2026).
  39. Atanasov, V. Effects of Contingency Overheating of Hermitized Distribution Transformers. In Proceedings of the 2023 15th Electrical Engineering Faculty Conference (BulEF), Varna, Bulgaria, 16–19 September 2023; IEEE: New York, NY, USA, 2023. [Google Scholar]
  40. Atanasov, V.; Stoilov, D. Study on Carbon Emissions Born During the Life Cycle of Distribution Transformers. In Proceedings of the 2023 15th Electrical Engineering Faculty Conference (BulEF), Varna, Bulgaria, 16–19 September 2023; pp. 1–4. [Google Scholar] [CrossRef]
  41. Hinov, N. Solid-State Transformers in the Global Clean Energy Transition: Decarbonization Impact and Lifecycle Performance. Energies 2026, 19, 558. [Google Scholar] [CrossRef]
Figure 1. Contribution of the main transformer material groups to embodied CO2 emissions for a 400 kVA oil-immersed distribution transformer.
Figure 1. Contribution of the main transformer material groups to embodied CO2 emissions for a 400 kVA oil-immersed distribution transformer.
Energies 19 01858 g001
Figure 2. Flowchart of the proposed decision-making model for utilization (repair or replacement) of a distribution transformer, illustrating the sequence of calculations, including loss evaluation, economic assessment, and the integration of environmental (CO2) costs.
Figure 2. Flowchart of the proposed decision-making model for utilization (repair or replacement) of a distribution transformer, illustrating the sequence of calculations, including loss evaluation, economic assessment, and the integration of environmental (CO2) costs.
Energies 19 01858 g002
Table 1. Evolution of no-load losses of distribution transformers with different rated power Sr over various manufacturing periods, including both manufacturer-declared (passport) values and averaged measured values after prolonged operation.
Table 1. Evolution of no-load losses of distribution transformers with different rated power Sr over various manufacturing periods, including both manufacturer-declared (passport) values and averaged measured values after prolonged operation.
Sr (kVA)ΔP0 (1970–1990)ΔP0 (1990–2002)ΔP0 (2002–2025)
Δ P 0 , p a s p (W) Δ P 0 , r e a l ( W ) Δ P 0 , p a s p ( W ) Δ P 0 , r e a l ( W ) Δ P 0 , p a s p (W) Δ P 0 , r e a l ( W )
50300–230470230–190342125–81260
100450–400668400–320548210–130420
160500–460850460–400690300–189530
250780–6501140650–600800310–270600
4001100–9301640930–9001600430–3971220
6301580–140024301400–13002320860–5401745
Table 2. Manufacturer-declared (passport) short-circuit losses (ΔPsc) for distribution transformers with different rated powers Sr and production periods.
Table 2. Manufacturer-declared (passport) short-circuit losses (ΔPsc) for distribution transformers with different rated powers Sr and production periods.
Rated Power Sr (kVA)ΔPsc (W)
1970–1990
ΔPsc (W)
1990–2000
ΔPsc (W)
2000–2010
ΔPsc (W) 2010–2022
5011001090875750
1002200180014751250
1603100235018501750
2503500325024002350
4005000460033503250
6307200540046504600
Table 3. Power losses and corresponding annual CO2 emissions of distribution transformers, calculated based on total annual energy losses under representative operating conditions.
Table 3. Power losses and corresponding annual CO2 emissions of distribution transformers, calculated based on total annual energy losses under representative operating conditions.
Sr кVAΔP0 (W)
1970–1990
ΔPsc (W) 1970–1990CO2 t/yearΔP0 (W)
2010–2022
ΔPsc (W)
2010–2022
CO2
t/year
5023011002.4817500.6
10040022003.813012500.9
16050031004.818917501.4
25078035006.422023501.9
40011005000934032502.7
630158072001245046003.8
Table 4. Annual power losses, total energy losses, costs of the energy losses, and present values of these costs, corresponding to the “repair” scenario for the considered distribution transformer over the evaluation period.
Table 4. Annual power losses, total energy losses, costs of the energy losses, and present values of these costs, corresponding to the “repair” scenario for the considered distribution transformer over the evaluation period.
YearΔP0,R, WΔPsc,R, WEloss,R, kWhCloss,R, €Discounted Values of Closs,R, €
116404500.0028,295.21697.711601.62
216834508.9628,690.171721.411532.05
317264517.9529,094.741745.681465.71
417714526.9529,509.141770.551402.44
518174535.9629,933.641796.021342.09
618654545.0030,368.491822.111284.52
719134554.0530,813.961848.841229.58
819634563.1331,270.331876.221177.16
920144572.2231,737.871904.271127.14
1020664581.3232,216.891933.011079.38
1121204590.4532,707.671962.461033.80
1221754599.5933,210.521992.63990.28
1322324608.7633,725.752023.55948.72
1422904617.9434,253.692055.22909.03
1523494627.1434,794.652087.68871.12
Disclaimer/Publisher’s Note: The statements, opinions and data contained in all publications are solely those of the individual author(s) and contributor(s) and not of MDPI and/or the editor(s). MDPI and/or the editor(s) disclaim responsibility for any injury to people or property resulting from any ideas, methods, instructions or products referred to in the content.

Share and Cite

MDPI and ACS Style

Atanasov, V.T.; Stoilov, D.G.; Petkova, N.S.; Nikolov, N.N. Life-Cycle Analysis and Decision Model for Utilization of Distribution Transformers. Energies 2026, 19, 1858. https://doi.org/10.3390/en19081858

AMA Style

Atanasov VT, Stoilov DG, Petkova NS, Nikolov NN. Life-Cycle Analysis and Decision Model for Utilization of Distribution Transformers. Energies. 2026; 19(8):1858. https://doi.org/10.3390/en19081858

Chicago/Turabian Style

Atanasov, Velichko Tsvetanov, Dimo Georgiev Stoilov, Nikolina Stefanova Petkova, and Nikola Nedelchev Nikolov. 2026. "Life-Cycle Analysis and Decision Model for Utilization of Distribution Transformers" Energies 19, no. 8: 1858. https://doi.org/10.3390/en19081858

APA Style

Atanasov, V. T., Stoilov, D. G., Petkova, N. S., & Nikolov, N. N. (2026). Life-Cycle Analysis and Decision Model for Utilization of Distribution Transformers. Energies, 19(8), 1858. https://doi.org/10.3390/en19081858

Note that from the first issue of 2016, this journal uses article numbers instead of page numbers. See further details here.

Article Metrics

Back to TopTop