Dynamic Measurement of Power Grid Carbon Emission Factors Based on Carbon Emission Flow Theory
Abstract
1. Introduction
2. High-Resolution Carbon Emission Factor Measurement Method for Power Grids
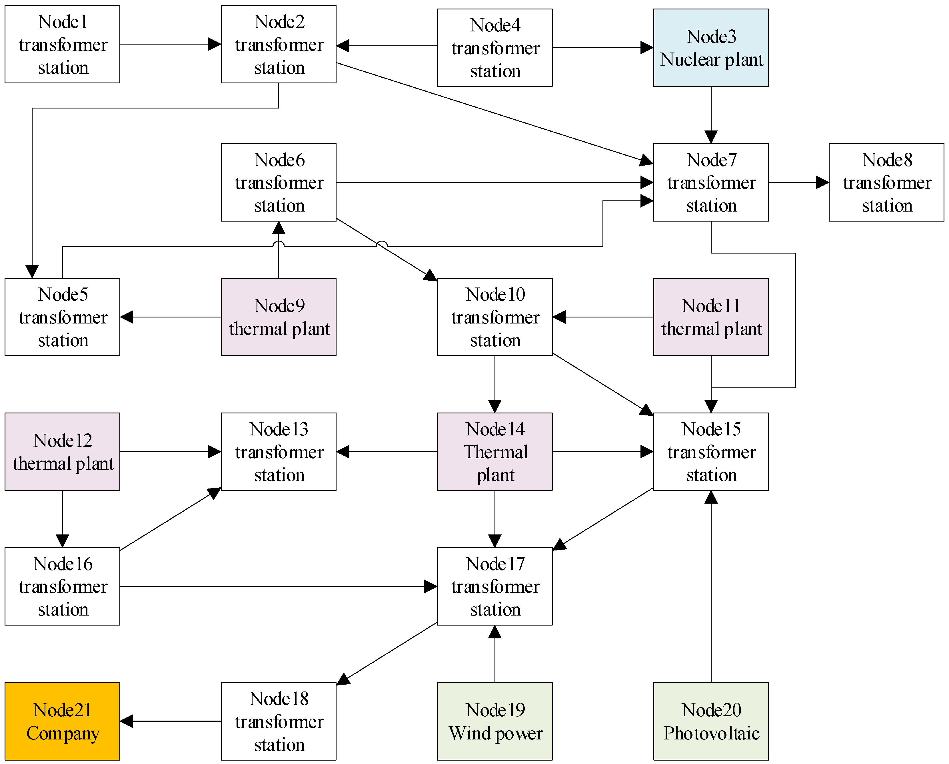
2.1. Theory of Carbon Emission Flow in Power Grids
2.2. Dynamic Measurement Model Based on Nodal Carbon-Flow Balance
- (1)
- Pure load or interconnection nodes
- (2)
- Nodes with generators
2.3. Data Requirements and Computational Framework
3. Spatiotemporal Characteristics of Power-Grid Carbon Emission Factors
3.1. Temporal Dynamics
3.2. Spatial Distribution
4. Discussion and Conclusions
- (1)
- Compared with conventional annual average approaches, the proposed nodal- and hourly-level dynamic emission factors effectively capture the spatiotemporal heterogeneity of grid carbon intensity induced by variations in generation mix and power-flow distribution. The results show that emission factors differ by up to 4.7 times across regions, while intraday deviations at typical user nodes can reach 45%, highlighting the necessity of high-resolution emission factors for fair and accurate carbon responsibility allocation.
- (2)
- The temporal dynamics of grid carbon emission factors are closely linked to the intermittency of renewable energy generation and the resulting adjustments in the generation mix. Daytime dominance of thermal power leads to higher carbon intensity, whereas increased wind and solar output during nighttime and specific periods significantly reduces grid carbon intensity. These temporal patterns propagate through the power network to downstream users and are expected to intensify as the penetration of zero-carbon energy sources continues to increase.
- (3)
- The spatial distribution of grid carbon emission factors is primarily determined by grid topology and the spatial layout of generation resources. A clear “northwest-high and southeast-low” gradient is observed in the study region, reflecting the concentration of thermal power units in the northwest and the presence of nuclear power in the southeast. This spatial heterogeneity provides a quantitative basis for region-specific carbon reduction strategies, including cleaner retrofits and renewable substitution in high-emission areas, as well as the development of low- or zero-carbon electricity consumption zones in regions with abundant clean power resources. It should be noted that the specific spatial pattern and quantitative differences reported here are dependent on the regional generation mix and network structure, and should be interpreted in the context of the studied system.
Author Contributions
Funding
Data Availability Statement
Conflicts of Interest
References
- China Electricity Council. China Electric Power Industry Annual Development Report; China Electricity Council: Beijing, China, 2025. [Google Scholar]
- Shahbazi, H.; Abolmaali, A.M.; Alizadeh, H.; Salavati, H.; Zokaei, H.; Zandavi, R.; Torbatian, S.; Yazgi, D.; Hosseini, V. Development of high-resolution emission inventory to study the relative contribution of a local power plant to criteria air pollutants and Greenhouse gases. Urban Clim. 2021, 38, 100897. [Google Scholar] [CrossRef]
- Li, Y.; Yang, X.; Du, E.; Liu, Y.; Zhang, S.; Yang, C.; Zhang, N.; Liu, C. A review on carbon emission accounting approaches for the electricity power industry. Appl. Energy 2024, 359, 122681. [Google Scholar] [CrossRef]
- Yan, Y.; Chang, H.; Yan, J.; Li, L.; Liu, C.; Xiang, K.; Liu, Y. Benchmarking and contribution analysis of carbon emission reduction for renewable power systems considering multi-factor coupling. Energy 2024, 302, 131674. [Google Scholar] [CrossRef]
- Zhang, X.; Zhu, H.; Cheng, Z.; Shao, J.; Yu, X.; Jiang, J. A review of carbon emissions accounting and prediction on the power grid. Electr. Eng. 2025, 107, 7561–7574. [Google Scholar] [CrossRef]
- Ministry of Ecology and Environment of the People’s Republic of China. Guidelines on Enterprises Greenhouse Gas Emissions Accounting and Reporting—Power Generation Facilities; Ministry of Ecology and Environment the People’s Republic of China: Beijing, China, 2022. [Google Scholar]
- Sun, X.; Lian, W.; Gao, T.; Chen, Z.; Duan, H. Spatial-temporal characteristics of carbon emission intensity in electricity generation and spatial spillover effects of driving factors across China’s provinces. J. Clean. Prod. 2023, 405, 136908. [Google Scholar] [CrossRef]
- Schäfer, M.; Cerdas, F.; Herrmann, C. Towards standardized grid emission factors: Methodological insights and best practices. Energy Environ. Sci. 2024, 17, 2776–2786. [Google Scholar] [CrossRef]
- Ji, L.; Liang, S.; Qu, S.; Zhang, Y.; Xu, M.; Jia, X.; Jia, Y.; Niu, D.; Yuan, J.; Hou, Y.; et al. Greenhouse gas emission factors of purchased electricity from interconnected grids. Appl. Energy 2016, 184, 751–758. [Google Scholar] [CrossRef]
- Zeng, L.; Zhao, L.; Wang, Q.; Wang, B.; Ma, Y.; Cui, W.; Xie, Y. Modeling Interprovincial Cooperative Energy Saving in China: An Electricity Utilization Perspective. Energies 2018, 11, 241. [Google Scholar] [CrossRef]
- Zhang, Z.; Guan, D.; Wang, R.; Meng, J.; Zheng, H.; Zhu, K.; Du, H. Embodied carbon emissions in the supply chains of multinational enterprises. Nat. Clim. Change 2020, 10, 1096–1101. [Google Scholar] [CrossRef]
- Li, Y.; Li, Y.; Huang, G.; Zheng, R. Inter-Provincial Electricity Trading and Its Effects on Carbon Emissions from the Power Industry. Energies 2022, 15, 3601. [Google Scholar] [CrossRef]
- Xiong, R.; Fu, C.; Chang, H.; Li, N.; Qu, S.; Zhao, D.; Xu, C.; Qi, J.; Xu, M. Emission factors and driving forces of provincial-level CO2 from electricity production and consumption in China from 2013 to 2020. J. Environ. Manag. 2025, 377, 124644. [Google Scholar] [CrossRef]
- Dong, J.; Li, C.; Wang, Q. Decomposition of carbon emission and its decoupling analysis and prediction with economic development: A case study of industrial sectors in Henan Province. J. Clean. Prod. 2021, 321, 129019. [Google Scholar] [CrossRef]
- Wang, H.; Ai, X.; Zhang, W.; Zhang, Z. Cooperative Planning of Transmission Network and Energy Storage Considering Carbon-Aware Demand Response: A Bi-Level Robust Framework. IET Gener. Transm. Distrib. 2025, 19, e70184. [Google Scholar] [CrossRef]
- Luo, Y.; Hao, H.; Yang, D.; Zhou, B. Multi-objective Optimization of Integrated Energy Systems Considering Ladder-type Carbon Emission Trading and Refined Load Demand Response. J. Mod. Power Syst. Clean Energy 2024, 12, 828–839. [Google Scholar] [CrossRef]
- de Chalendar, J.A.; Benson, S.M. Why 100% Renewable Energy Is Not Enough. Joule 2019, 3, 1389–1393. [Google Scholar] [CrossRef]
- de Chalendar, J.A.; Taggart, J.; Benson, S.M. Tracking emissions in the US electricity system. Proc. Natl. Acad. Sci. USA 2019, 116, 25497–25502. [Google Scholar] [CrossRef]
- Miller, G.J.; Novan, K.; Jenn, A. Hourly accounting of carbon emissions from electricity consumption. Environ. Res. Lett. 2022, 17, 044073. [Google Scholar] [CrossRef]
- Khan, I.; Jack, M.W.; Stephenson, J. Analysis of greenhouse gas emissions in electricity systems using time-varying carbon intensity. J. Clean. Prod. 2018, 184, 1091–1101. [Google Scholar] [CrossRef]
- Li, Z.; Han, X.; Liu, P.; Zhuo, W.; Wang, H.; Ma, J. Carbon Emission Monitoring Research Based on Electric-Carbon Model. In Proceedings of the 2024 8th International Conference on Power Energy Systems and Applications (ICoPESA), Hong Kong, China, 24–26 June 2024; pp. 458–462. [Google Scholar]
- Zhou, C.; Lin, X.; Wang, R.; Song, B. Real-Time Carbon Emissions Monitoring of High-Energy-Consumption Enterprises in Guangxi Based on Electricity Big Data. Energies 2023, 16, 5124. [Google Scholar] [CrossRef]
- Chen, X.; Chao, H.; Shi, W.; Li, N. Towards carbon-free electricity: A flow-based framework for power grid carbon accounting and decarbonization. Energy Convers. Econ. 2024, 5, 396–418. [Google Scholar] [CrossRef]
- He, H.; Zhou, S.; Zhang, L.; Zhao, W.; Xiao, X. Dynamic Accounting Model and Method for Carbon Emissions on the Power Grid Side. Energies 2023, 16, 5016. [Google Scholar] [CrossRef]
- Shimada, H.; Honda, T.; Imamura, Y.; Gonocruz, R.A.; Ozawa, A. Revealing temporal and spatial variations in CO2 emission factor of electricity generation in Japan. Energy 2025, 326, 136237. [Google Scholar] [CrossRef]
- Ling, C.; Yang, Q.; Wang, Q.; Bartocci, P.; Jiang, L.; Xu, Z.; Wang, L. A comprehensive consumption-based carbon accounting framework for power system towards low-carbon transition. Renew. Sustain. Energy Rev. 2024, 206, 114866. [Google Scholar] [CrossRef]
- Wang, W.; Huo, Q.; Deng, H.; Yin, J.; Wei, T. Carbon responsibility allocation method based on complex structure carbon emission flow theory. Sci. Rep. 2023, 13, 1521. [Google Scholar] [CrossRef] [PubMed]
- Wu, X.; Chen, Q.; Zheng, W.; Xie, J.; Xie, D.; Chen, H.; Yu, X.; Yang, C. Low-Carbon Dispatch Method Considering Node Carbon Emission Controlling Based on Carbon Emission Flow Theory. Energies 2025, 18, 5050. [Google Scholar] [CrossRef]
- Li, L.; Zhao, J.; Deng, K. Edge-based real-time tracking of carbon emission flow in power systems with dynamic network pruning. Appl. Energy 2026, 402, 126970. [Google Scholar] [CrossRef]
- Kang, C.; Zhou, T.; Chen, Q.; Xu, Q.; Xia, Q.; Ji, Z. Carbon Emission Flow in Networks. Sci. Rep. 2012, 2, 479. [Google Scholar] [CrossRef]
- Qu, S.; Wang, H.; Liang, S.; Shapiro, A.M.; Suh, S.; Sheldon, S.; Zik, O.; Fang, H.; Xu, M. A Quasi-Input-Output model to improve the estimation of emission factors for purchased electricity from interconnected grids. Appl. Energy 2017, 200, 249–259. [Google Scholar] [CrossRef]
- Kang, C.; Zhou, T.; Chen, Q.; Wang, J.; Sun, Y.; Xia, Q.; Yan, H. Carbon Emission Flow From Generation to Demand: A Network-Based Model. IEEE Trans. Smart Grid 2015, 6, 2386–2394. [Google Scholar] [CrossRef]
- Cheng, Y.; Zhang, N.; Wang, Y.; Yang, J.; Kang, C.; Xia, Q. Modeling Carbon Emission Flow in Multiple Energy Systems. IEEE Trans. Smart Grid 2019, 10, 3562–3574. [Google Scholar] [CrossRef]





Disclaimer/Publisher’s Note: The statements, opinions and data contained in all publications are solely those of the individual author(s) and contributor(s) and not of MDPI and/or the editor(s). MDPI and/or the editor(s) disclaim responsibility for any injury to people or property resulting from any ideas, methods, instructions or products referred to in the content. |
© 2026 by the authors. Licensee MDPI, Basel, Switzerland. This article is an open access article distributed under the terms and conditions of the Creative Commons Attribution (CC BY) license.
Share and Cite
Li, G.; Wang, Q.; Wang, P.; Lin, Y.; Yang, J.; Lu, Z.; Zhang, X.; Jia, D.; Zhao, Z.; Yao, S. Dynamic Measurement of Power Grid Carbon Emission Factors Based on Carbon Emission Flow Theory. Energies 2026, 19, 950. https://doi.org/10.3390/en19040950
Li G, Wang Q, Wang P, Lin Y, Yang J, Lu Z, Zhang X, Jia D, Zhao Z, Yao S. Dynamic Measurement of Power Grid Carbon Emission Factors Based on Carbon Emission Flow Theory. Energies. 2026; 19(4):950. https://doi.org/10.3390/en19040950
Chicago/Turabian StyleLi, Guimin, Qing Wang, Pingxin Wang, Yue Lin, Jian Yang, Zhimin Lu, Xiang Zhang, Dexiang Jia, Zhengcong Zhao, and Shunchun Yao. 2026. "Dynamic Measurement of Power Grid Carbon Emission Factors Based on Carbon Emission Flow Theory" Energies 19, no. 4: 950. https://doi.org/10.3390/en19040950
APA StyleLi, G., Wang, Q., Wang, P., Lin, Y., Yang, J., Lu, Z., Zhang, X., Jia, D., Zhao, Z., & Yao, S. (2026). Dynamic Measurement of Power Grid Carbon Emission Factors Based on Carbon Emission Flow Theory. Energies, 19(4), 950. https://doi.org/10.3390/en19040950

