Long-Term and Short-Term Photovoltaic Power Generation Forecasting Using a Multi-Scale Fusion MHA-BiLSTM Model
Abstract
1. Introduction
- (1).
- Development of a unified forecasting framework that eliminates the need for model switching or phase-by-phase training, enabling simultaneous consideration of short-term fluctuations and long-term trends, thereby improving forecasting efficiency and practical application value.
- (2).
- Proposing a multi-scale fusion multi-head attention mechanism (MHA) structure that effectively captures time dependencies across different time scales, enhancing the model’s ability to represent multi-frequency signals and improve prediction accuracy.
2. Model Construction
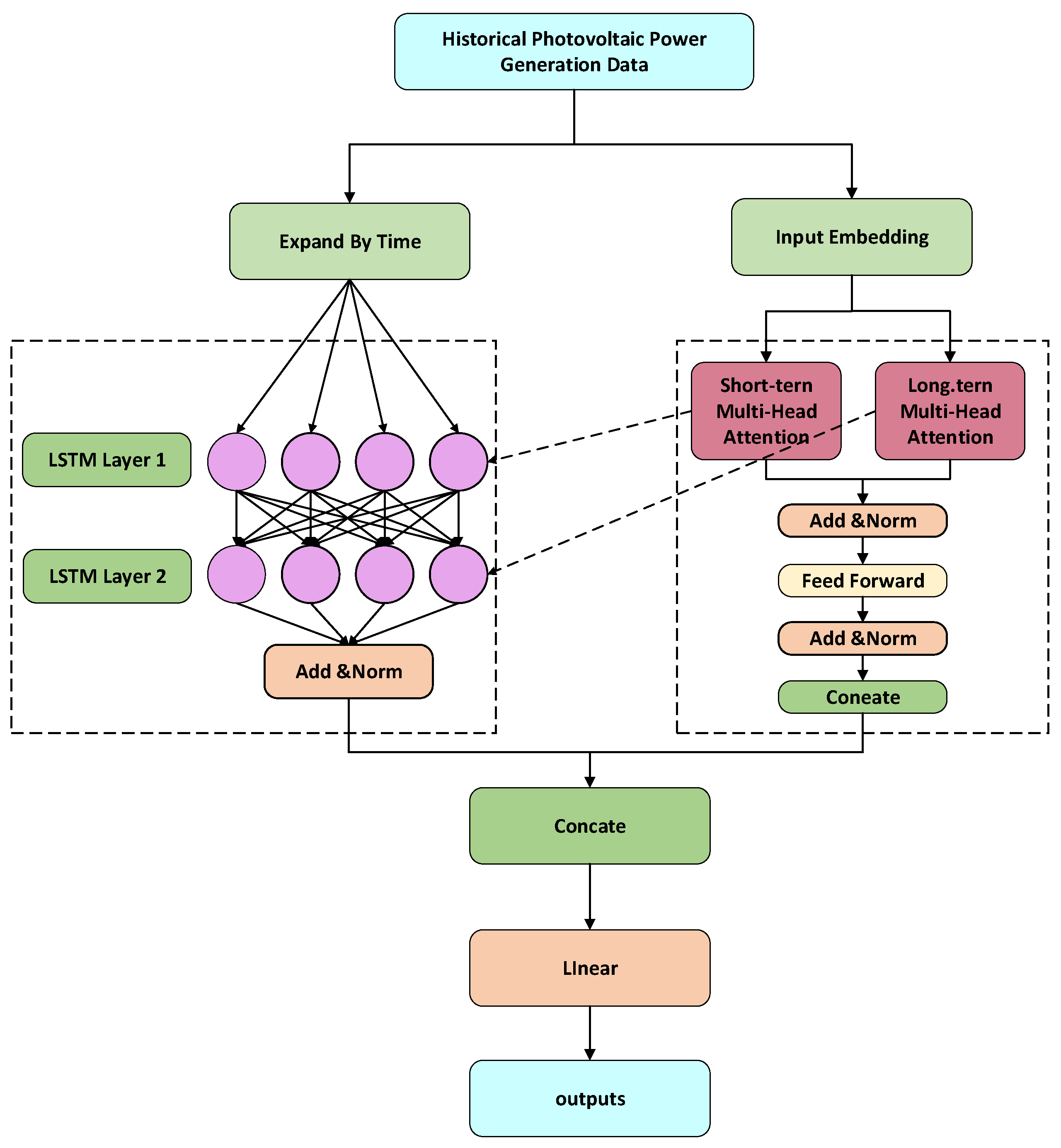
2.1. Design of Fusion Model Based on BiLSTM + Multi-Time Scale Multi-Head Attention
2.1.1. Bidirectional Long Short-Term Memory Neural Network (BiLSTM)
2.1.2. Multi-Time Scale Multi-Head Attention
3. Dataset and Model Validation
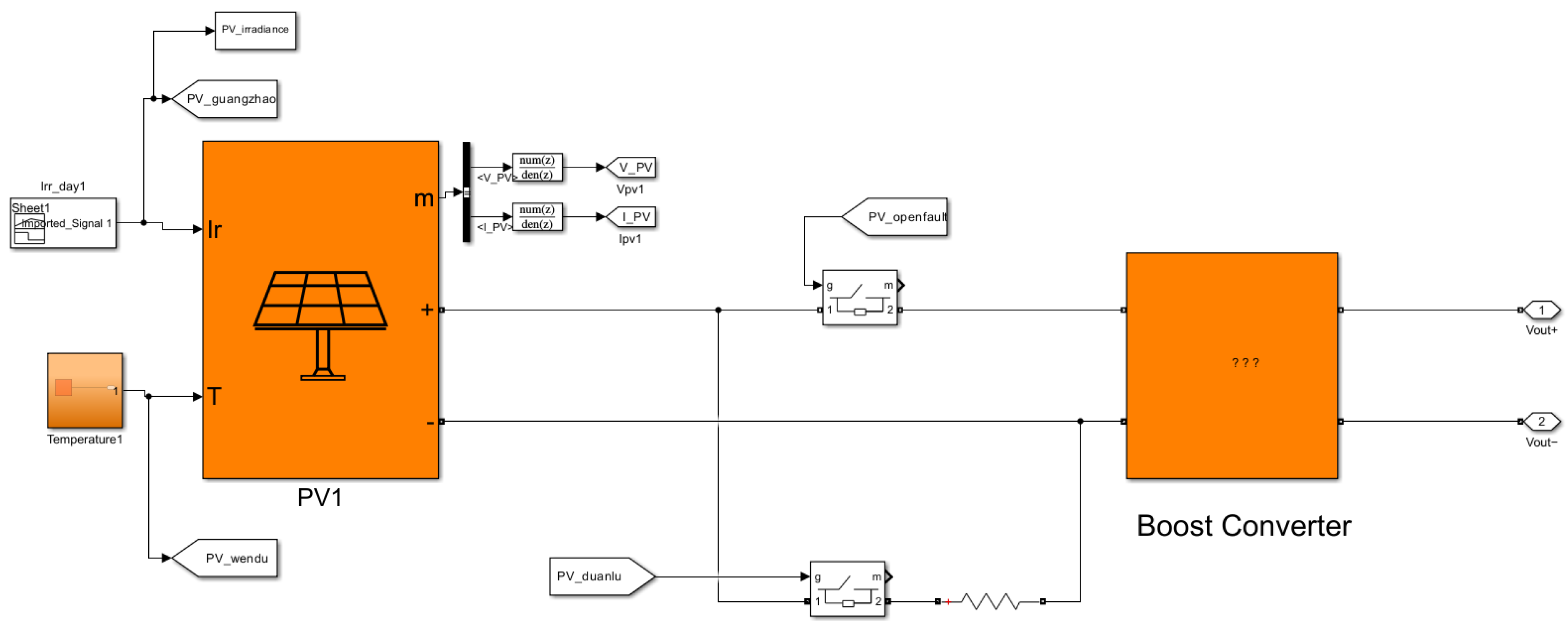
3.1. Simulation System Architecture Design
3.2. Dataset and Preprocessing
3.3. Model Hyperparameter Setting and Calibration ProcessExperimental Setup, Evaluation Metrics, and Implementation Details
3.3.1. Experimental Setup and Evaluation Metrics
3.3.2. Model Hyperparameter Setting and Calibration Process
3.3.3. Experimental Environment and Preparation
4. Experimental Results and Analysis
4.1. Short-Term Performance Prediction Analysis and Prediction Visualization
4.2. Long-Term Performance Prediction Analysis and Prediction Visualization
4.3. Ablation Experiment Results’ Analysis
- (1).
- MHA-BiLSTM (complete model);
- (2).
- BiLSTM (without attention);
- (3).
- MHA-LSTM. (without bidirectional mechanisms)
4.3.1. Short-Term Prediction Ablation Results
4.3.2. Long-Term Prediction Ablation Results
4.3.3. Summary of Ablation Experiment Results
5. Conclusions
Author Contributions
Funding
Data Availability Statement
Conflicts of Interest
References
- Masson, G.; de l’Epine, M.; Kaizuka, I. Trends in Photovoltaic Applications 2024; International Energy Agency Photovoltaic Power Systems Programme (IEA-PVPS): Paris, France, 2024. [Google Scholar]
- Ali, A.O.; Elgohr, A.T.; El-Mahdy, M.H.; Zohir, H.M.; Emam, A.Z.; Mostafa, M.G.; Al-Razgan, M.; Kasem, H.M.; Elhadidy, M.S. Advancements in Photovoltaic Technology: A Comprehensive Review of Recent Advances and Future Prospects. Energy Convers. Manag. X 2025, 26, 100952. [Google Scholar] [CrossRef]
- Yuan, L.; Wang, X.; Sun, Y.; Liu, X.; Dong, Z.Y. Multistep Photovoltaic Power Forecasting Based on Multi-Timescale Fluctuation Aggregation Attention Mechanism and Contrastive Learning. Int. J. Electr. Power Energy Syst. 2025, 164, 110389. [Google Scholar] [CrossRef]
- Sardarabadi, A.; Heydarian Ardakani, A.; Matrone, S.; Ogliari, E.; Shirazi, E. Multi-Temporal PV Power Prediction Using Long Short-Term Memory and Wavelet Packet Decomposition. Energy AI 2025, 21, 100540. [Google Scholar] [CrossRef]
- Wang, X.; Li, Z.; Fu, C.; Liu, X.; Yang, W.; Huang, X.; Yang, L.; Wu, J.; Zhao, Z. Short-Term Photovoltaic Power Probabilistic Forecasting Based on Temporal Decomposition and Vine Copula. Sustainability 2024, 16, 8542. [Google Scholar] [CrossRef]
- Sharma, M.; Kothari, D.; Mohan, S. Enhancing the Performance of Power System Scheduling through Robust Solar Power Forecasting in Presence of Noise and Intermittency. Energy Rep. 2025, 11, 215–227. [Google Scholar]
- Zhao, H.; Li, Y.; Zhang, H.; Yang, J. The Impact of Data Complexity and Variability on PV Power Forecasting Performance: A Critical Review and Future Directions. Energy Rep. 2024, 10, 12–25. [Google Scholar]
- Zhang, X.; Li, J.; Zhao, Y.; Zhang, Y.; Liu, Z.; Liu, X. Multi-Time-Scale Hybrid Models for Photovoltaic Power Forecasting: Challenges and Future Directions. Energy Rep. 2024, 10, 450–462. [Google Scholar]
- Ali, A.; El-Mahdy, M.; Zohir, H.; Karam, M.; Mostafa, M.; Mosaad, H.; Elhadidy, M. A Hybrid KNN-LSTM Model for Solar Power Forecasting: Capturing Short-Term Fluctuations. Energy Rep. 2024, 10, 250–260. [Google Scholar]
- Zhang, L.; Zhou, X.; Li, Y.; Wang, Z.; Shi, Y.; Guo, X. A Hybrid CNN-LSTM Model for Long-Term Solar Power Prediction: Extracting Spatial-Temporal Features. Energy Rep. 2024, 10, 560–572. [Google Scholar]
- Abumohsen, M.; Owda, A.Y.; Owda, M.; Abumihsan, A. Hybrid machine learning model combining CNN-LSTM-RF for time series forecasting of solar power generation. J. Oper. Res. Soc. 2024, 9, 100636. [Google Scholar] [CrossRef]
- Zhang, H.; Tang, Z.; Deng, Y.; Wang, K. Photovoltaic Power Output Forecasting Based on CNN-LSTM Multi-Scale Method. J. Phys. Conf. Ser. 2024, 2836, 012013. [Google Scholar] [CrossRef]
- Zhou, N.; Shang, B.; Xu, M.; Peng, L.; Feng, G. Enhancing photovoltaic power prediction using a CNN-LSTM-attention hybrid model with Bayesian hyperparameter optimization. Glob. Energy Interconnect. 2024, 7, 667–681. [Google Scholar] [CrossRef]
- Zhang, L.; Ma, X.; Liu, Y.; Chen, Q. A multiscale CNN-BiLSTM model for PV forecasting improves multi-time-scale accuracy versus traditional CNN-LSTM. J. Mod. Power Syst. Clean Energy 2024. [Google Scholar]
- Shi, S.; Wang, Z.; Li, J.; Zhang, Y.; Liu, W.; Zhang, L. Multi-Scale Fusion CNN-BiLSTM Model for Solar Power Forecasting. Energy Rep. 2025, 11, 2064–2077. [Google Scholar]
- Dai, Y.; Wang, Y.; Chen, Y.; Wu, J.; Chao, J. Combining meteorological and power information of station-measurement and model-prediction with the hybrid CNN-Transformer and CNN-BiLSTM for ultra-short-term photovoltaic power forecasting. Int. J. Electr. Power Energy Syst. 2025, 171, 111009. [Google Scholar]
- Zhang, Y.; Ren, X.; Zhang, F.; Liu, Y.; Li, J. A Deep Learning-Based Dual-Scale Hybrid Model for Ultra-Short-Term Photovoltaic Power Forecasting (HS_CNN-A_BiLSTM-A). Sustainability 2024, 16, 7340. [Google Scholar]
- Wu, Z.; Yang, W.; Zhang, H.; Liu, Y.; Huang, Y. Hybrid Deep Learning Models for Solar Power Forecasting: Challenges in Multi-Scale Temporal Dependencies. Energy Rep. 2025, 11, 2064–2077. [Google Scholar]
- Zhang, Z.; Li, Z.; Huang, X.; Zhang, Q.; Liu, F. Wavelet-CNN-LSTM Hybrid Model for Photovoltaic Power Forecasting: Capturing Multi-Scale Temporal Features. Energy Rep. 2025, 11, 1129–1139. [Google Scholar]
- IEC 61724-1:2021; Photovoltaic System Performance—Part 1: Monitoring. International Electrotechnical Commission (IEC): Geneva, Switzerland, 2021.
- Zhang, Y.; Jia, M.; Wen, H.; Bian, Y.; Shi, Y. Toward Value-Oriented Renewable Energy Forecasting: An Iterative Learning Approach. IEEE Trans. Smart Grid 2025, 16, 1962–1974. [Google Scholar] [CrossRef]
- Chen, X.; Yang, Y.; Liu, Y.; Wu, L. Feature-Driven Economic Improvement for Network-Constrained Unit Commitment: A Closed-Loop Predict-and-Optimize Framework. IEEE Trans. Power Syst. 2021, 37, 3104–3118. [Google Scholar] [CrossRef]








| Field Name | Meaning | Unit | Data Type |
|---|---|---|---|
| timestamp | Time stamp | - | datetime |
| I_DC1 | DC current | A (ampere) | float |
| V_DC | DC voltage | V (volt) | float |
| Pv_guangzhao | Light intensity | W/m2 (watt per square meter) | float |
| power | Actual power generation | kW (kilowatt) | float |
| Model | Time Scale | MSE | RMSE | R2 | Prediction Error Dispersion |
|---|---|---|---|---|---|
| LSTM | Short-term | 0.0035 | 0.0591 | 0.9412 | ±0.1158 |
| Transformer | Short-term | 0.0031 | 0.0557 | 0.9483 | ±0.1092 |
| TCN | Short-term | 0.0033 | 0.0574 | 0.9461 | ±0.1125 |
| Bi-LSTM | Short-term | 0.0032 | 0.0563 | 0.9470 | ±0.1103 |
| CNN-LSTM | Short-term | 0.0030 | 0.0550 | 0.9500 | ±0.1078 |
| KNN-LSTM | Short-term | 0.0028 | 0.0511 | 0.9624 | ±0.1002 |
| MHA-BiLSTM | Short-term | 0.0026 | 0.0509 | 0.9627 | ±0.098 |
| Model | Time Scale | MSE | RMSE | R2 | Prediction Error Dispersion |
|---|---|---|---|---|---|
| LSTM | Long-term | 0.0079 | 0.0889 | 0.9026 | ±0.1741 |
| Transformer | Long-term | 0.0068 | 0.0825 | 0.9144 | ±0.1610 |
| TCN | Long-term | 0.0063 | 0.0794 | 0.9192 | ±0.1555 |
| Bi-LSTM | Long-term | 0.0070 | 0.0835 | 0.9110 | ±0.1631 |
| CNN-LSTM | Long-term | 0.0065 | 0.0805 | 0.9150 | ±0.1589 |
| KNN-LSTM | Long-term | 0.0058 | 0.0762 | 0.9225 | ±0.1494 |
| MHA-BiLSTM | Long-term | 0.0049 | 0.0700 | 0.9365 | ±0.1371 |
| Model | BiLSTM | Multi-Head Attention | Short-Term MSE | Short-Term RMSE | Short-Term R2 |
|---|---|---|---|---|---|
| MHA-BiLSTM | √ | √ | 0.0026 | 0.0509 | 0.9627 |
| BiLSTM (No Attention) | √ | - | 0.0038 | 0.0617 | 0.9384 |
| MHA-LSTM (without bidirectional mechanisms) | - | √ | 0.0041 | 0.064 | 0.9302 |
| Model | BiLSTM | Multi-Head Attention | Long-Term MSE | Long-Term RMSE | Long-Term R2 |
|---|---|---|---|---|---|
| MHA-BiLSTM | √ | √ | 0.0049 | 0.07 | 0.9365 |
| BiLSTM (No Attention) | √ | - | 0.0061 | 0.0781 | 0.9235 |
| MHA-LSTM | - | √ | 0.0067 | 0.082 | 0.9157 |
Disclaimer/Publisher’s Note: The statements, opinions and data contained in all publications are solely those of the individual author(s) and contributor(s) and not of MDPI and/or the editor(s). MDPI and/or the editor(s) disclaim responsibility for any injury to people or property resulting from any ideas, methods, instructions or products referred to in the content. |
© 2026 by the authors. Licensee MDPI, Basel, Switzerland. This article is an open access article distributed under the terms and conditions of the Creative Commons Attribution (CC BY) license.
Share and Cite
Li, M.; Sun, L.; Sun, Y. Long-Term and Short-Term Photovoltaic Power Generation Forecasting Using a Multi-Scale Fusion MHA-BiLSTM Model. Energies 2026, 19, 363. https://doi.org/10.3390/en19020363
Li M, Sun L, Sun Y. Long-Term and Short-Term Photovoltaic Power Generation Forecasting Using a Multi-Scale Fusion MHA-BiLSTM Model. Energies. 2026; 19(2):363. https://doi.org/10.3390/en19020363
Chicago/Turabian StyleLi, Mengkun, Letian Sun, and Yitian Sun. 2026. "Long-Term and Short-Term Photovoltaic Power Generation Forecasting Using a Multi-Scale Fusion MHA-BiLSTM Model" Energies 19, no. 2: 363. https://doi.org/10.3390/en19020363
APA StyleLi, M., Sun, L., & Sun, Y. (2026). Long-Term and Short-Term Photovoltaic Power Generation Forecasting Using a Multi-Scale Fusion MHA-BiLSTM Model. Energies, 19(2), 363. https://doi.org/10.3390/en19020363

