Next Article in Journal
A Multi-Parameter Integrated Model for Shale Gas Re-Fracturing Candidate Selection
Previous Article in Journal
Control Techniques and Design of Load-Side Controls for the Mitigation of Late-Time High-Altitude Electromagnetic Pulse
 
 
Font Type:
Arial Georgia Verdana
Font Size:
Aa Aa Aa
Line Spacing:
Column Width:
Background:
Review

Decarbonization Pathways in Underground Mining in Cold and Arctic Climates: A Review of Heat Recovery Systems with Case Studies in Canada

by
Hosein Kalantari
* and
Seyed Ali Ghoreishi-Madiseh
Norman B. Keevil Institute of Mining Engineering, University of British Columbia, Vancouver, BC V6T 1Z4, Canada
*
Author to whom correspondence should be addressed.
Energies 2026, 19(1), 22; https://doi.org/10.3390/en19010022
Submission received: 27 September 2025 / Revised: 10 November 2025 / Accepted: 16 December 2025 / Published: 19 December 2025
(This article belongs to the Special Issue Numerical Study of Waste and Exhaust Heat Recovery)

Abstract

In cold climates, mine air conditioning systems are essential for preventing liners and shaft components from freezing. Traditionally, fossil fuel burners are used to heat intake air, resulting in high energy consumption and significant greenhouse gas emissions. As part of efforts to reduce both environmental impacts and energy use, mining companies are increasingly adopting innovative solutions, such as heat recovery systems. These systems offer a promising approach to significantly reduce energy demand for underground mine heating. This study evaluates several heat recovery technologies including exhaust air, water, hybrid exhaust air–water, diesel exhaust, jacket water, and hybrid diesel exhaust–jacket-water systems, through numerical modeling. Two case studies are presented: a grid-connected mine in British Columbia with moderately cold conditions, and an off-grid mine in the Northwest Territories, which experiences Arctic climate extremes. Results show that heat recovery can reduce heating costs by up to 89% in British Columbia and as much as 90% in the Northwest Territories, depending on the system applied. The findings also demonstrate substantial associated carbon emission reductions. Furthermore, a comprehensive feasibility analysis was carried out to evaluate the thermodynamic performance, financial savings, and carbon emission reductions of these systems across various mining operations, offering a preliminary assessment of their potential for mining settings.

1. Introduction

In cold-climate regions such as Sweden, Norway, and Canada, where temperatures can plummet below freezing during the fall and winter, mining operations face significant challenges. Canada alone has approximately 1200 mining sites, including those in remote Arctic areas where temperatures can reach as low as −40 °C. These extreme conditions require careful management, particularly in maintaining mine infrastructure and providing a safe working environment for employees. One of the key challenges is the need to pre-heat intake air to at least +3 °C (and in some cases +5 °C) to prevent freezing in downcast ventilation shafts [1]. This pre-heating process is crucial for maintaining safe ventilation systems, but it creates a substantial thermal energy demand due to the high volume of air intake, often falling within the range of 1 to 2 million cubic feet per minute (CFM). To supply the necessary thermal energy, conventional fossil fuels, such as diesel, propane, and natural gas are frequently relied upon. This reliance on fossil fuels results in significant operational costs, especially in colder regions such as the Northwest Territories, where annual heating expenses can run into millions of CAD dollars. Moreover, the extensive reliance on fossil fuels for air pre-heating contributes to high carbon emissions, presenting environmental challenges for mining operations in cold climates. These emissions not only impact the local environment but also add to the global carbon footprint, pushing the need for more sustainable energy solutions in the mining industry.
The La Ronde Mine in Quebec and the Williams Mine in Ontario serve as valuable case studies for evaluating the economic and environmental implications of heating intake air in mining operations. As shown in Figure 1, ambient air temperatures at both mines frequently drop below the critical limit of +3 °C during the months from October to May, necessitating the heating of ventilation air to maintain safe and operational conditions underground. Cost estimates for preconditioning intake air at these mines, based on a fossil fuel price of CAD 13 per gigajoule of thermal energy, are detailed in Table 1. The annual pre-heating costs are estimated at CAD 2.01 million for the Williams Mine and CAD 3.38 million for the La Ronde Mine. Additionally, the associated carbon emissions are projected to be 7500 tonnes per year for the Williams Mine and 12,600 tonnes per year for the La Ronde Mine. These calculations are derived from data provided by Environment Canada [2]. Table 1 serves as an example of the significant heating requirements faced by numerous mining operations in Canada and globally, where cold climates create a substantial demand for intake air pre-heating, resulting in high operational costs and significant environmental impacts.
While mines invest substantial amounts of money in heating intake air, they discard significant amounts of heat as waste into the environment. The utilization of waste heat recovery for mine ventilation air pre-conditioning can substantially cut the expensive costs associated with heating the intake air. In Canada, the adoption of heat recovery technologies in mining operations dates back several decades and has gained increasing relevance as mining activities shift deeper below ground in colder regions due to the depletion of easily accessible surface ore bodies. This trend is likely to prompt further consideration of heat recovery solutions among underground mining operations in frigid environments. Although mining companies often keep the specifics of these systems confidential, several installations over the past 20 years have demonstrated both environmental and financial advantages. A notable example is the Macassa Mine in Ontario, where a hybrid system captures waste heat from mine water and from the cooling circuit of an air compressor, subsequently transferring this energy to warm the incoming air [3]. Comparable implementations exist at the Lockerby, Strathcona, and Kidd Creek mines in Northern Ontario, where air compressor waste heat is repurposed through heat exchangers, resulting in peak thermal recovery outputs of 1.46 MW, 2.93 MW, and 5.86 MW, respectively [4]. These examples demonstrate the practical implementation and success of heat recovery systems (HRS) in Canadian mines, further underscoring their significance in improving energy efficiency and sustainability in the mining industry.
Creighton Mine, operated by Inco in Sudbury, Ontario, marked a pioneering effort in Canada by introducing an exhaust-air heat recovery system for mining operations. The system featured two main components: a heat extraction setup positioned near the exhaust shaft and a heat distribution unit located at the intake shaft. Thermal energy was extracted using a direct-contact exchanger, while a fin-and-tube exchanger was employed to deliver the recovered thermal energy to pre-warm incoming ventilation air. This system successfully reclaimed approximately 1.5 megawatts of thermal energy from the exhaust airflow. Despite its innovative design, the system encountered persistent operational and maintenance challenges, ultimately leading to its decommissioning in 1970 [4]. In 1968, Strathcona Mine in northern Ontario introduced an integrated heat recovery system that utilized both exhaust air and compressor cooling sources. This dual approach enabled the facility to reclaim approximately 8.8 megawatts of thermal energy from the exhaust ventilation and an additional 2.9 megawatts from the heat generated by air compressor operations [5]. The system was eventually shut down due to corrosion issues, as the heat exchanger coils lacked protective coating and deteriorated over time. Building on the concept pioneered at Strathcona Mine, the Kiena Mine in Dubuisson, Quebec, implemented an improved version featuring coated heat exchanger coils to enhance durability. This upgraded setup incorporated a recirculating glycol loop to extract thermal energy from exhaust air and transfer it to incoming ventilation stream at the intake shaft. With a capital investment of CAD 760,000, the system delivered annual energy cost savings of approximately CAD 137,000, establishing it as a highly economical heat recovery solution in Canada’s mining sector [6]. Building on the success of earlier projects, the Williams Mine in northwest Ontario’s Hemlo area installed a heat recovery system utilizing coated coils within its heat exchangers. The system was engineered to reclaim heat from multiple sources, including exhaust ventilation, compressor intercoolers and aftercoolers, as well as water circuits throughout the mine. An evaluation conducted by V.B. Cook Co. Limited (Thunder Bay, ON, Canada) estimated that the total capital expenditure for the project was CAD 1.7 million. With projected annual energy savings of approximately CAD 500,000, the system achieved a payback period of 3.8 years when adjusted for the time value of money. This initiative stands out as one of the most impactful heat recovery initiatives in Canada’s mining industry, highlighting its potential to significantly enhance energy efficiency while reducing environmental footprint [7].
Research on the design and implementation of HRS in mining remains limited, even though such systems have been widely explored in industries including power generation [8,9,10,11,12], steel [13,14,15,16], textile [17], drying [18,19], data center [20,21,22], petrochemical [23,24], cement [25,26,27], and ceramics [28]. One of the earliest studies in this field was conducted by Joy, who explored the feasibility of using heat pipes to transfer thermal energy between from outgoing ventilation to incoming fresh air streams. The system, which employed phase-change circulation of a working fluid for heat exchange, was effective but faced challenges when the outgoing and incoming airways were situated far apart [29]. Building on Joy’s research, Hall et al. [30] investigated controlled air recirculation at the Rocanville site operated by PotashCorp in Saskatchewan. In this case, the outgoing air stream contained minimal contaminants and dust, making it suitable for recirculation. This approach significantly reduced intake airflow, resulting in substantial savings in heating costs and carbon emissions during the winter months. Further research by Bao et al. [31] focused on the economic potential of mine waste heat recovery technologies, including systems designed to harness thermal energy from mine ventilation exhaust. While they acknowledged high initial investment costs, their study projected potential savings of approximately 6.3 million Chinese Yuan (approximately CAD 1.2 million) within a 10-year period. Zhu [32] also contributed to the field by proposing a heat exchange solution for capturing thermal energy from outgoing mine ventilation. However, the study highlighted installation challenges due to space constraints. More recently, Sbarba et al. [6,33] developed a software tool using Microsoft Excel to evaluate the feasibility of mine exhaust-air heat recovery. Their findings indicated that lower fuel costs and increased spacing between the air intake and outlet systems would lead to longer return-on-investment periods for such projects.
Although limited in number, previous studies have highlighted both the potential benefits and the challenges of applying HRS in mining operations, while also emphasizing issues related to system design and implementation. However, to the best of the authors’ knowledge, no comprehensive study has been conducted that reviews and compares the full range of HRS for underground mining operations in cold climates. To address this gap, the present study reviews and synthesizes findings from both the authors’ prior research and other relevant publications on underground mine heat recovery systems. The objective is to evaluate the applicability and performance of various HRS including exhaust air, water, combined exhaust air and water, diesel exhaust, jacket water, and hybrid diesel exhaust and jacket-water recovery systems in the context of underground mines operating in cold-weather conditions. The study also seeks to examine the feasibility of these systems in real-world contexts by presenting two Canadian case studies: a grid-connected mine in British Columbia exposed to moderately cold weather, and an off-grid mine in the Northwest Territories that experiences Arctic climate extremes. Beyond the case-specific results, a broader feasibility analysis has been carried out to estimate thermodynamic performance, financial benefits, and carbon savings across different mining operations. In doing so, the paper contributes new insights into the role of HRS as potential pathways for decarbonization in the mining sector.

2. Potential HRS in Underground Mines

Heat recovery systems are becoming increasingly important in underground mining operations due to their potential to enhance energy efficiency, reduce operational costs, and minimize environmental impact. Underground mines typically consume large amounts of energy, primarily for ventilation, heating, and equipment operation [34]. Consequently, the integration of HRS offers a promising solution to reclaim waste heat and repurpose it for various operational needs. Several types of HRS can be implemented in underground mines, each with unique advantages and applications. These systems harness waste heat from different sources, such as mine exhaust air, mine water, and the exhaust and jacket-water of diesel generators. By reclaiming this waste heat, mines can significantly lower their energy consumption, improve their environmental footprint, and enhance overall sustainability. In this study, different HRS for underground mines and their potential were analyzed, including:
  • Exhaust-Air Heat Recovery (EAHR)
  • Water Heat Recovery (WHR)
  • Exhaust-Air and Water Heat Recovery (EAWHR)
  • Jacket-Water Heat Recovery (JWHR)
  • Diesel-Exhaust Heat Recovery (DEHR)
  • Diesel-Exhaust and Jacket-Water Heat Recovery (DEJWHR)
These six systems; exhaust air, water, combined exhaust air–water, diesel exhaust, jacket water, and combined diesel exhaust–jacket water were selected because they represent the most practical and technically feasible sources of recoverable heat in underground mining operations. They encompass both low-grade and high-grade waste heat sources that have been either demonstrated in operational mines or extensively analyzed in prior literature. Other potential heat sources, such as refrigeration exhaust or geothermal exchange, were considered but excluded due to their site-specific or limited applicability to cold-climate conditions. The classification also reflects opportunities for hybridization, where combining complementary heat sources (e.g., exhaust air with mine water) maximizes recovery potential and improves overall system efficiency.

2.1. Exhaust-Air Heat Recovery System

Underground mining environments tend to exhibit elevated exhaust-air temperatures compared to incoming fresh air, primarily due to accumulated heat from geological formations, ventilation machinery, electrical systems, combustion engines, and the natural compression of air at depth. As mining operations extend deeper, this thermal disparity becomes more pronounced. For example, recorded temperatures of outgoing air at Quebec’s La Ronde mine have reached approximately +18 °C [6,33]. This thermal gradient creates a promising opportunity to implement exhaust-air heat recovery (EAHR) systems. By capturing residual heat from outgoing air, such systems can support the pre-conditioning of incoming ventilation air, thereby decreasing dependency on conventional fossil-fuel-based heating methods.
Figure 2 depicts the EAHR schematic, comprising two modules: an exhaust-side heat-capture unit and an intake heat-delivery coil linked by a closed water–glycol loop. In the capture module, cool glycol T g , 1 enters a finned-tube heat exchanger (HX), absorbs heat from the outgoing air stream T e , 1 , and exits at T g , 2 . The fluid then flows through the inter-shaft piping, where modeled line losses reduce its temperature before it reaches the intake coil at T g , 3 < T g , 2 . In the delivery module, the loop transfers heat to the incoming ventilation air, raising it from T a m b toward the target setpoint T m i n ; the glycol leaves at T g , 4 and returns to the capture side to complete the cycle. During very cold periods, recovered heat alone may be insufficient, so a supplementary burner provides the shortfall to maintain the intake setpoint. To prevent frost formation and maintain safe operation on the exhaust-side HX, a bypass valve mixes a portion of hot glycol with the cold stream, keeping the outlet above a prescribed minimum temperature. The model explicitly includes these heat-transfer processes and line-loss effects between shafts.
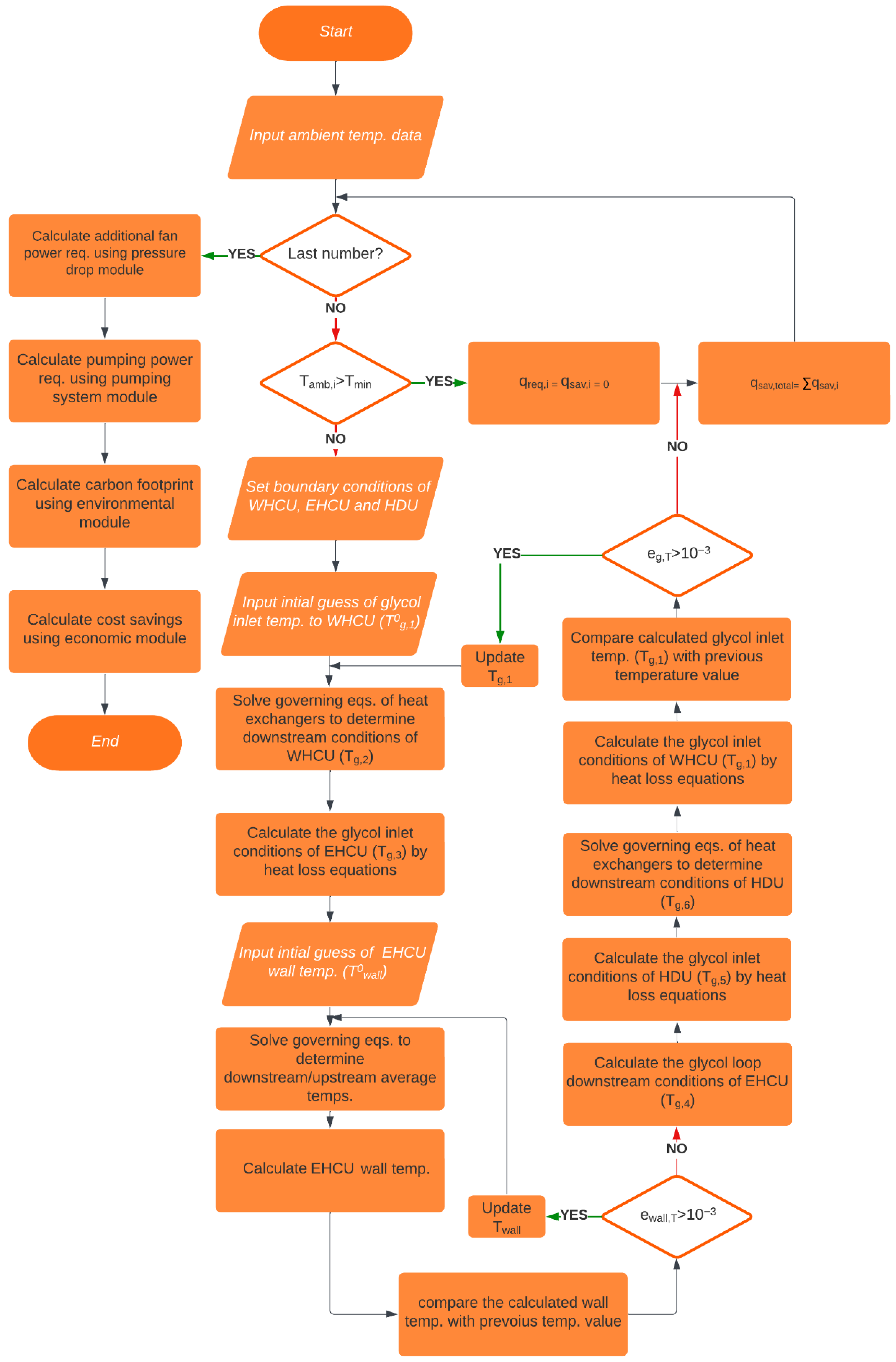
A fully coupled thermodynamic simulation was developed to quantify the cost and environmental benefits of the EAHR system. Figure 3 shows the flow diagram of the custom code, which solves the system performance using mine airflow requirements, exhaust-air properties (dry- and wet-bulb), and a time series of outside air temperature (daily, hourly, or 10-min resolution).
For heating conditions ( T a m b < T m i n ), the solver initializes T g , 1 0 (glycol inlet to the capture HX) and T w a l l . It then solves the coupled balances to obtain upstream/downstream mean temperatures on both air and glycol sides, updates the HX wall temperature, and iterates until a convergence tolerance of 10 3 is met. With the capture-side outlet known, pipeline heat losses are applied to determine the delivery-side inlet T g , 3 0 ; heat-exchanger relations then give the delivery outlet T g , 4 0 and the return T g , 1 0 . The procedure repeats until convergence and is executed across the entire ambient temperature record. Full governing equations and parameters are provided in [35,36].

2.2. Water Heat Recovery System

Certain mining operations extract significant volumes of water to the surface to prevent flooding. Temperature and flow rate of water pumped to the surface from a typical underground mine can vary based on factors such as the location, depth, size, and local geological conditions of the mine. In many underground mines, water that is pumped to the surface is often at a relatively constant temperature. This is because the water typically comes from underground aquifers, which tend to have a stable temperature that is influenced by the local geothermal gradient. As a rough estimate, the temperature of water pumped from underground mines often falls within the range of 10 °C to 25 °C (50 °F to 77 °F). However, this can vary. In deeper mines, where temperatures can be higher due to the geothermal gradient, the water temperature might be somewhat warmer, but it is unlikely to be excessively hot [37,38,39]. In underground mining, water management is a critical aspect of operations. Mines typically encounter various sources of water, including groundwater, inflow from surrounding rock formations, and process water used in mining activities. The flow rate of water pumped to the surface is determined by the need to control water levels underground and maintain safe working conditions. As a rough estimate, the flow rate of water pumped from underground mines can range from several hundred liters per minute (LPM) to several thousand LPM. In larger and deeper mines, the flow rates can be even higher [37,40,41,42].
If a substantial quantity of this water is pumped, there is potential to harness a portion of the thermal energy present within the water using a mine-water heat recovery (WHR) system. The extent of recoverable heat hinges on factors such as the rate of water flow and its specific temperature. Typically, mine water exhibits high levels of impurities and acidity. To mitigate these issues and facilitate ease of maintenance, a plate heat exchanger is employed for heat transfer. This choice minimizes fouling concerns. In situations where direct passage of mine water through coils is considered, this approach necessitates costly maintenance and the utilization of robust, corrosion-resistant materials due to the water’s high acidity. This leads to a reduction in heat transfer efficiency. Consequently, a more practical solution involves using a secondary medium, such as an ethylene glycol mixture, to absorb thermal energy from the mine water and subsequently convey it to the incoming air stream of the mine. To guarantee the efficacy of this system, sensors and controlled valves are integrated to allow for bypassing the intake coils when temperatures are low, ensuring that the water never approaches freezing point. This precaution is essential to prevent operational issues due to freezing.
Figure 4 shows the WHR schematic. Mine water transfers heat to an ethylene–glycol loop via a plate heat exchanger at the water outlet; the warmed glycol then pre-heats intake air through a fin-and-tube coil at the intake shaft. Sensors and controlled bypass valves protect the intake coil during low-temperature events to prevent freezing. In very cold conditions, recovered heat may be insufficient, so a fossil-fuel burner supplements the shortfall. The model also accounts for thermal losses along the pipeline linking the two exchangers.
Figure 5 shows the modeling workflow used to evaluate the WHR system. This study implements a fully coupled thermodynamic solver to quantify economic and environmental performance using the mine airflow setpoint, mine-water temperature and flow rate at surface, and an ambient-temperature time series (daily, hourly, or 10-min).
For heating conditions ( T a m b < T m i n ) , the algorithm initializes the glycol inlet to the capture exchanger ( T g , 1 0 ) (and, if required, the capture-HX wall temperature), solves the coupled water–glycol exchanger balances to obtain upstream/downstream mean states (including T g , 2 ), applies pipeline heat losses to determine the delivery-side inlet T g , 3 , and uses standard HX relations to compute the delivery outlet T g , 4 and the returning inlet T g , 1 , closing the loop. Iterations proceed to a 10 3 convergence tolerance and the procedure is repeated across the entire ambient record. The model reports recovered heat, intake-air temperature, burner duty, and auxiliary effects (including pressure-loss-induced pumping/fan power). Full governing equations, parameter values, and validation are provided in [43].

2.3. Exhaust-Air and Water Heat Recovery System

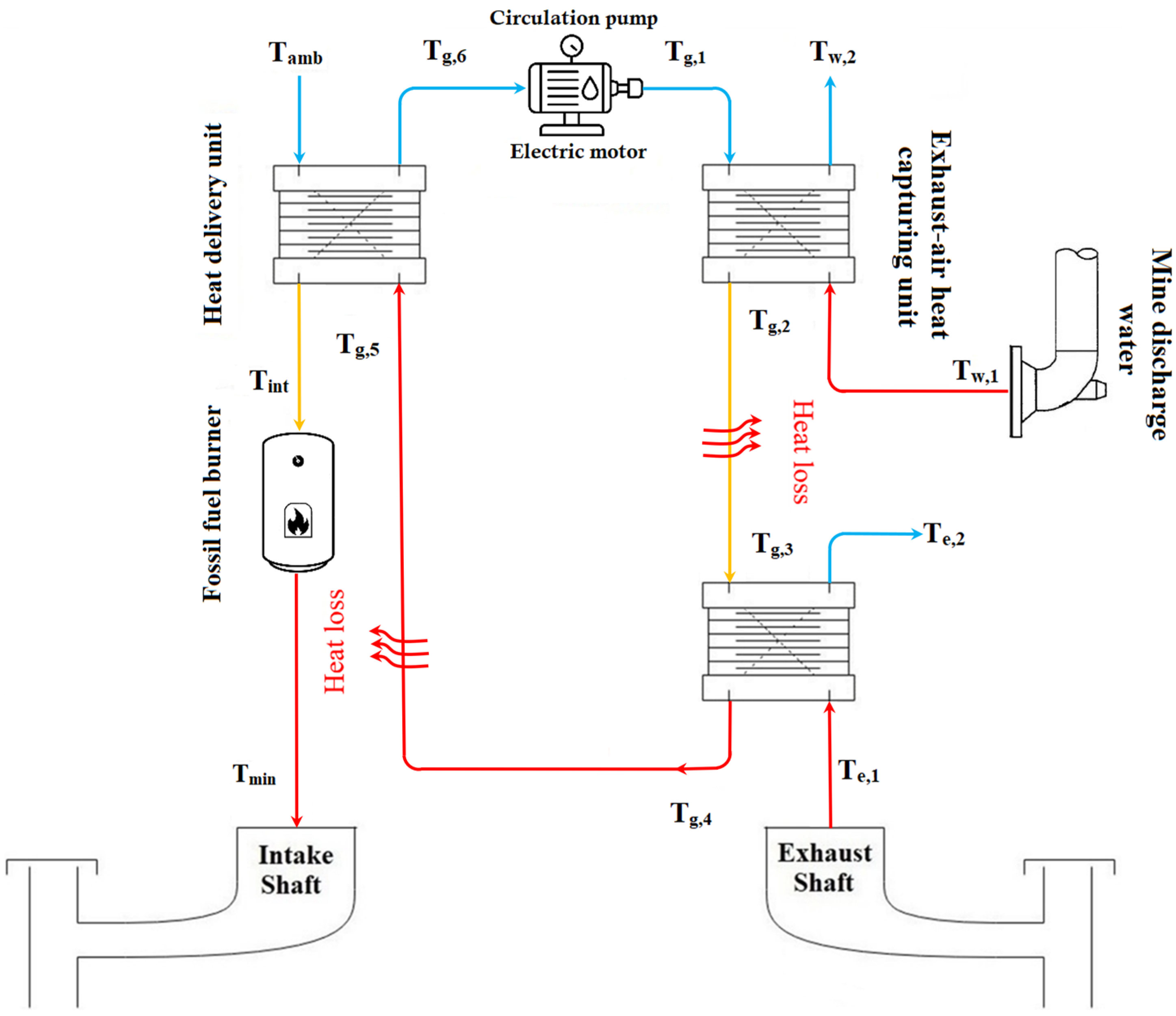
Underground mines offer various sources of waste heat, and the availability of these heat sources depends on the specific characteristics of each mining site. In some cases, these waste heat sources can be effectively integrated into a heat recovery system alongside other potential sources. Previous implementations of alternative pre-heating systems in various Canadian mines have demonstrated the feasibility of combining multiple waste heat sources. For instance, at the Strathcona Mine in Northern Ontario, a system successfully recovered 11.7 MW of thermal power by harnessing heat from compressors and exhaust-air streams [5,6]. Another example is the Williams Mine in Northwest Ontario, where a heat-recovery arrangement utilized heat-exchange units fitted with corrosion-resistant coated coils. This system captured thermal energy from various sources, including mine discharge water, ventilation exhaust, compressor intercoolers, and aftercoolers, an installation regarded as one of the leading examples of heat-recovery implementations in Canada’s mining sector [6,7].
Figure 6 shows the combined Exhaust-Air and Water Heat Recovery (EAWHR) system. An ethylene–glycol loop recovers heat from mine water via a plate heat exchanger and from exhaust air via a fin-and-tube exchanger, then delivers this heat to the intake through a fin-and-tube coil at the shaft. Sensors and controlled bypass valves protect the intake coil during low-temperature events and maintain performance. In severe cold, recovered heat may be insufficient—a fossil-fuel burner supplies the shortfall. The model also accounts for pipeline heat losses between the exchangers.
Figure 7 shows the modeling workflow used to evaluate the EAWHR system. A fully coupled thermodynamic model quantifies cost and environmental performance using the following inputs: mine airflow requirement, mine-water temperature and flow rate at surface, exhaust-air dry- and wet-bulb temperatures, and an ambient-temperature time series (daily, hourly, or 10-min).
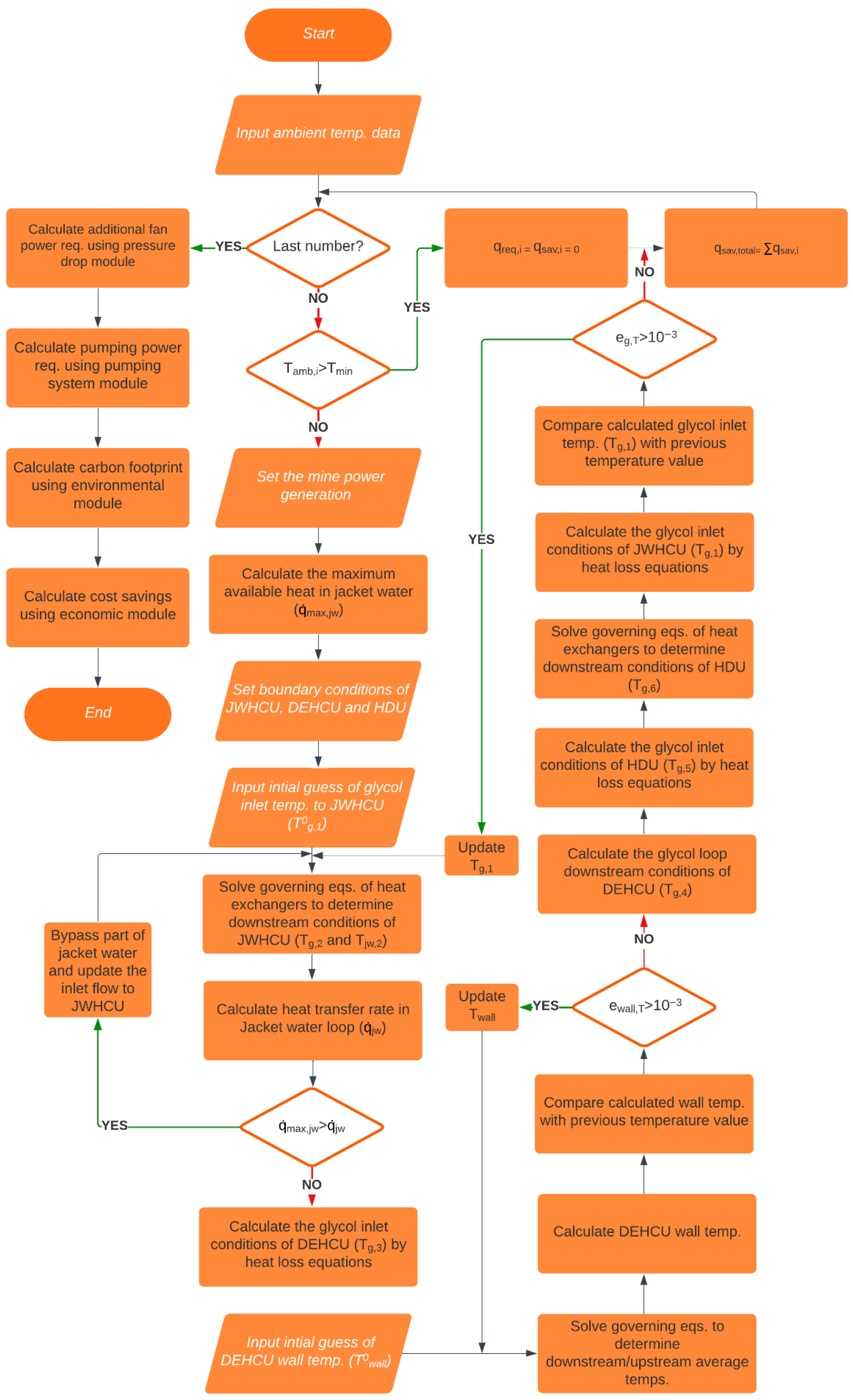
For heating conditions ( T a m b < T m i n ) , the solver initializes the glycol inlet to the mine-water capture HX ( T g , 1 0 ) , solves the coupled water–glycol balances to obtain upstream/downstream temperatures (including T g , 2 ), and applies pipeline heat losses to obtain the inlet to the exhaust-air capture HX ( T g , 3 0 ) . It then iterates on the exhaust-HX wall temperature ( T w a l l ) using mean air- and glycol-side states until convergence at 10 3 , establishing the exhaust-side outlet. After additional pipeline losses, the delivery-side inlet ( T g , 5 0 ) is computed; standard HX relations yield the delivery outlet ( T g , 6 0 ) and the return to the mine-water capture unit ( T g , 1 ) , closing the loop. The sequence repeats to convergence and is executed across the entire ambient record. Detailed equations, parameters, and validation are provided in [44].

2.4. Jacket-Water Heat Recovery System

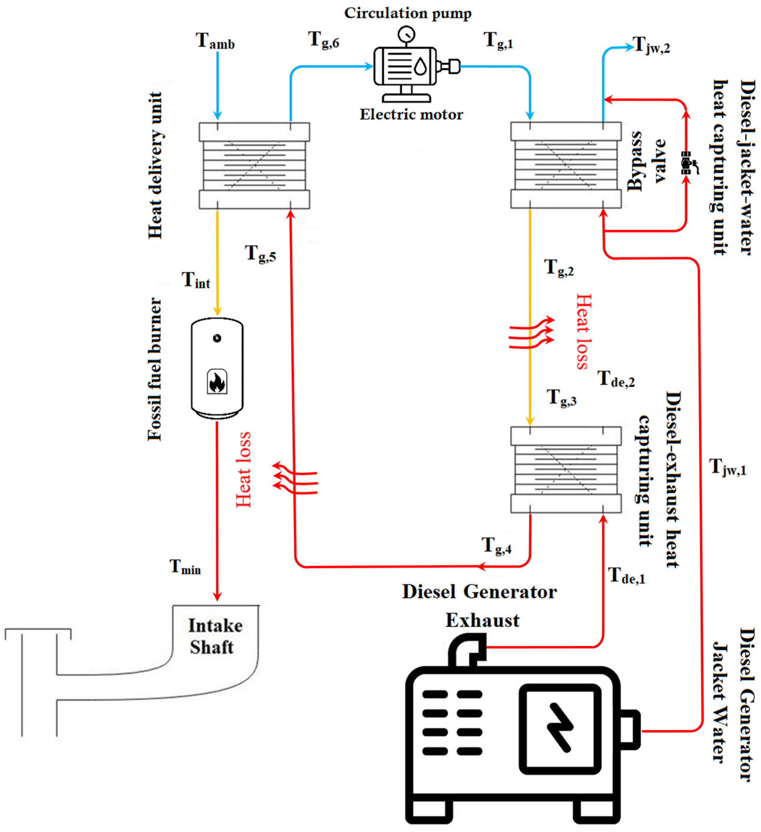
In remote regions with limited access to materials, often confined to a few weeks annually via a winter road, mining operations face the necessity of utilizing diesel or heavy oil as the primary fuel for both power generation systems (diesel gen-sets) and air heating furnaces. Diesel generators, employed for off-grid power generation, exhibit an overall thermal efficiency of approximately 35%, signifying that only one-third of the energy input is converted into electricity, while the rest is dissipated as heat through various channels. Depending on the size and operational load factor of diesel-based power generation units, roughly 31–41% of the waste heat is expelled through the exhaust, and about 25% is dissipated through the jacket water, responsible for cooling the cylinder wall of the diesel generator to maintain optimal operating conditions. For every megawatt of power generated by diesel generators, the jacket water holds an available thermal energy range of ~231.5–739.7 kW, with a mass flow rate of ~9.88–15.64 kg/s (dependent on the engine load) and a temperature range of ~74–84 °C. Meanwhile, in the context of remote Canadian mines, extensive power plants are deployed to meet the operational power requirements. When considering a Canadian metal mine with an annual production of one million tonnes, the average power demand is estimated at 21 MW. This necessitates the use of numerous large diesel generators for electricity generation, resulting in the constant dissipation of a substantial amount of heat [45]. Given the substantial amount of heat available at elevated temperatures, the potential for jacket-water heat recovery (JWHR) in these generators becomes evident, particularly for applications such as intake air heating in remote, cold mines.
Figure 8 shows the jacket-water heat recovery (JWHR) schematic. Engine jacket water transfers heat to an ethylene–glycol loop via a heat exchanger at the jacket-water outlet; the warmed glycol then pre-heats intake air through a fin-and-tube coil at the shaft. To meet diesel engine lubrication/combustion limits, the recovered heat is capped at ~231.5–739.7 kW per MW of electrical output (Shu et al. [46,47]). The system is integrated into the existing cooling circuit without materially altering engine block temperature, and a modulating bypass in the jacket-water branch maintains the permitted heat draw. In extremely cold conditions, a fossil-fuel burner supplements any remaining pre-heating demand.
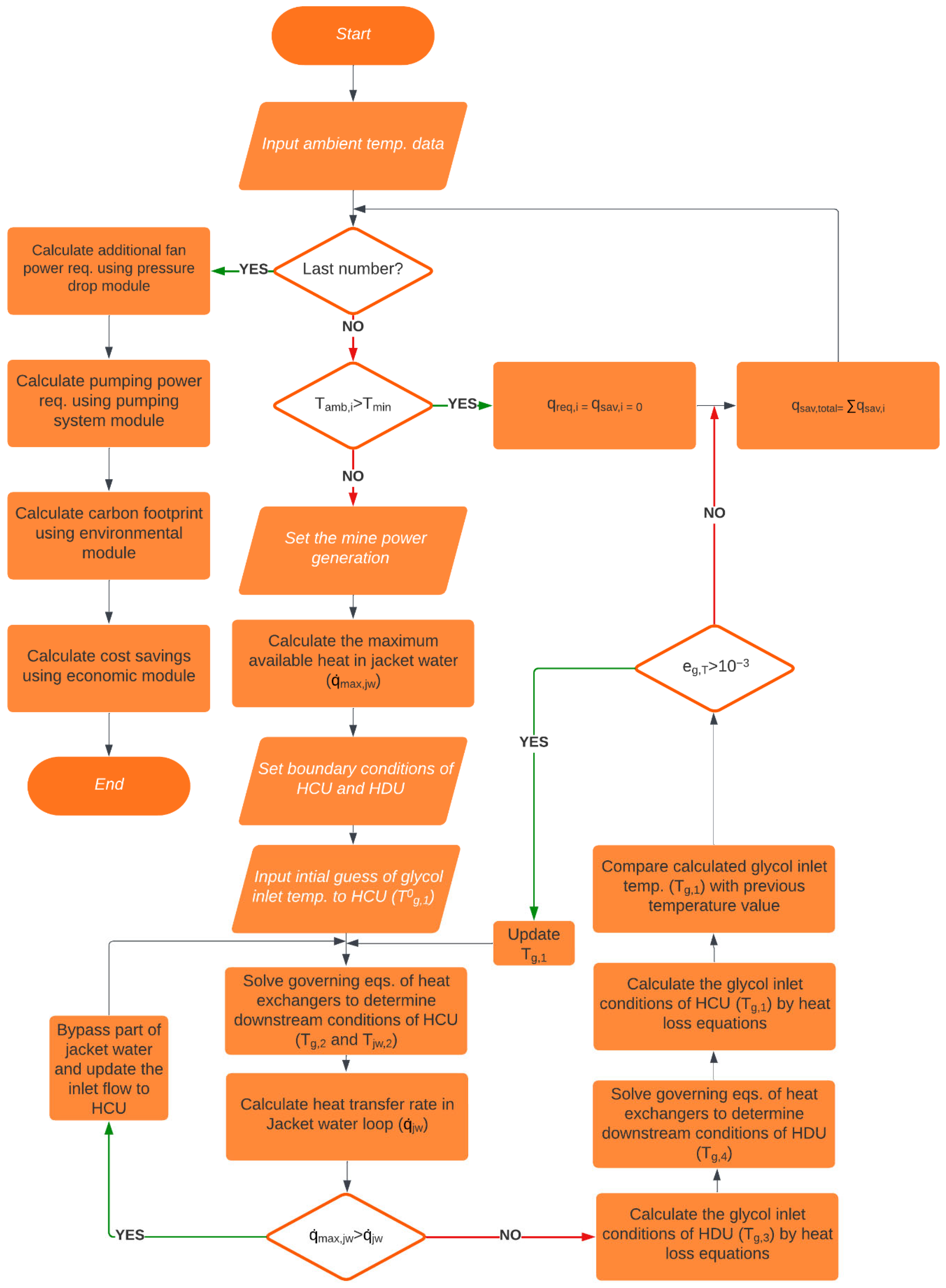
Figure 9 shows the modeling workflow for the jacket-water heat-recovery (JWHR) system. A fully coupled thermodynamic solver steps through the ambient-temperature record; when T a m b < T m i n (heating required), it initializes the glycol inlet to the capture exchanger ( T g , 1 0 ) and solves the coupled balances on the glycol and jacket-water sides to obtain upstream/downstream states (e.g., T g , 2 , T j w , 2 ). From these, the jacket-water heat-transfer rate q ˙ j w is computed. If q ˙ j w exceeds the permissible range recommended by Shu et al. [46,47], a modulating bypass diverts jacket-water flow until q ˙ j w is within limits. With the capture-side outlet known, pipeline losses give the delivery-side inlet T g , 3 ; standard heat-exchanger relations yield the delivery outlet T g , 4 and the return to the capture side T g , 1 . The sequence iterates to a set tolerance and repeats over the full ambient series. Detailed equations, parameters, and validation are provided in [48,49].

2.5. Mine Diesel-Exhaust Heat Recovery System

In the preceding section, it was highlighted that diesel generators utilize only about one-third of the input energy for electricity generation, with the remainder being expelled as waste heat through various channels. A significant portion of this waste heat, approximately 31–41%, is released into the exhaust air. The research indicates that a conventional diesel generator consumes about three kilowatts of fuel energy for every kilowatt of electricity generated, with nearly one kilowatt of this input energy being lost as waste heat in the exhaust gases. Diesel exhaust, characterized by temperatures in the range of several hundred degrees Celsius, is considered a high-grade waste heat source in mining applications. For large-scale diesel heavy-duty generators, the exhaust temperature can soar to approximately 500–750 °C, contingent on factors like speed and engine load [50]. Recognizing this, it becomes evident that diesel exhaust presents a considerable opportunity for heat recovery, particularly in applications such as heating intake air in remote and cold mining environments.
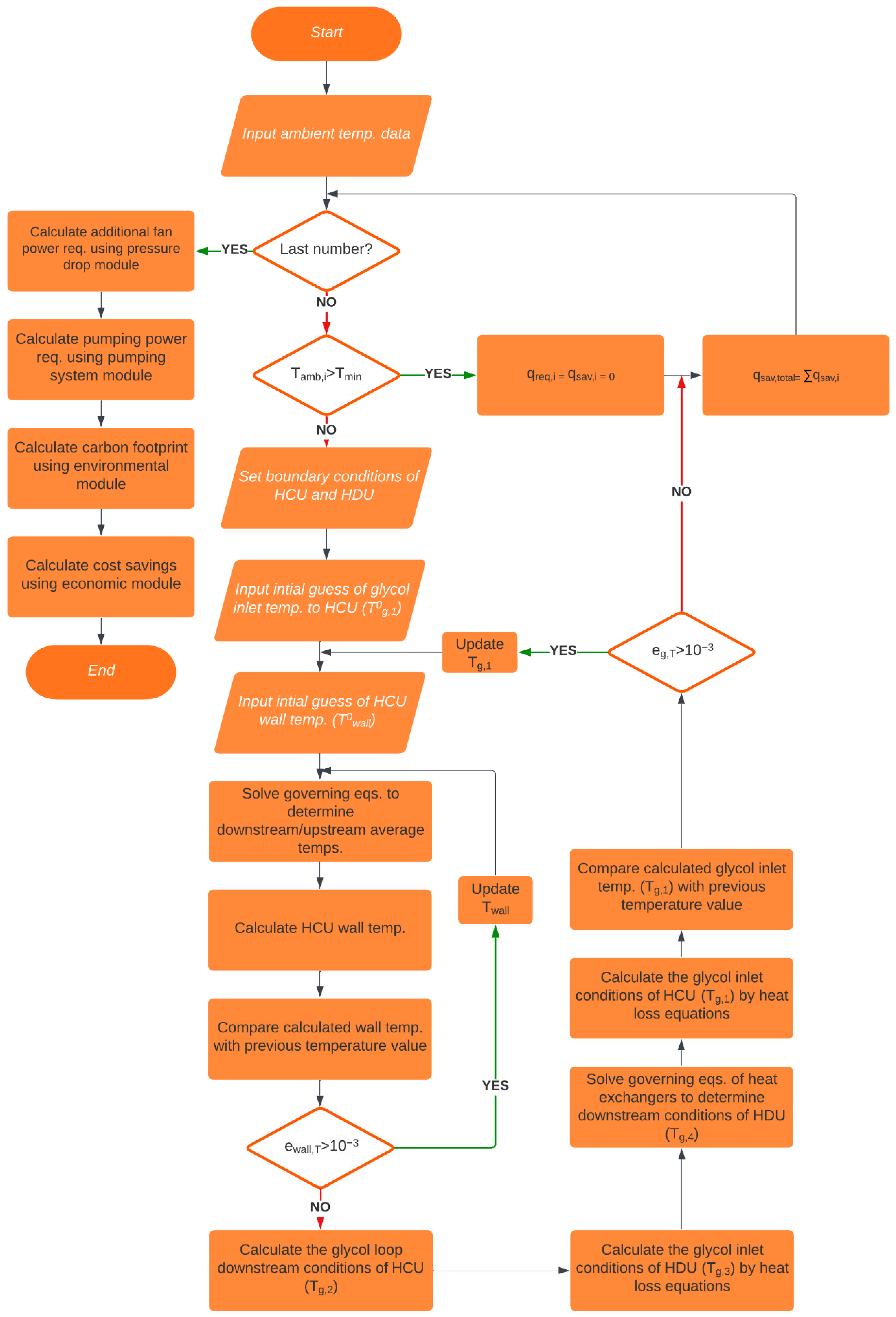
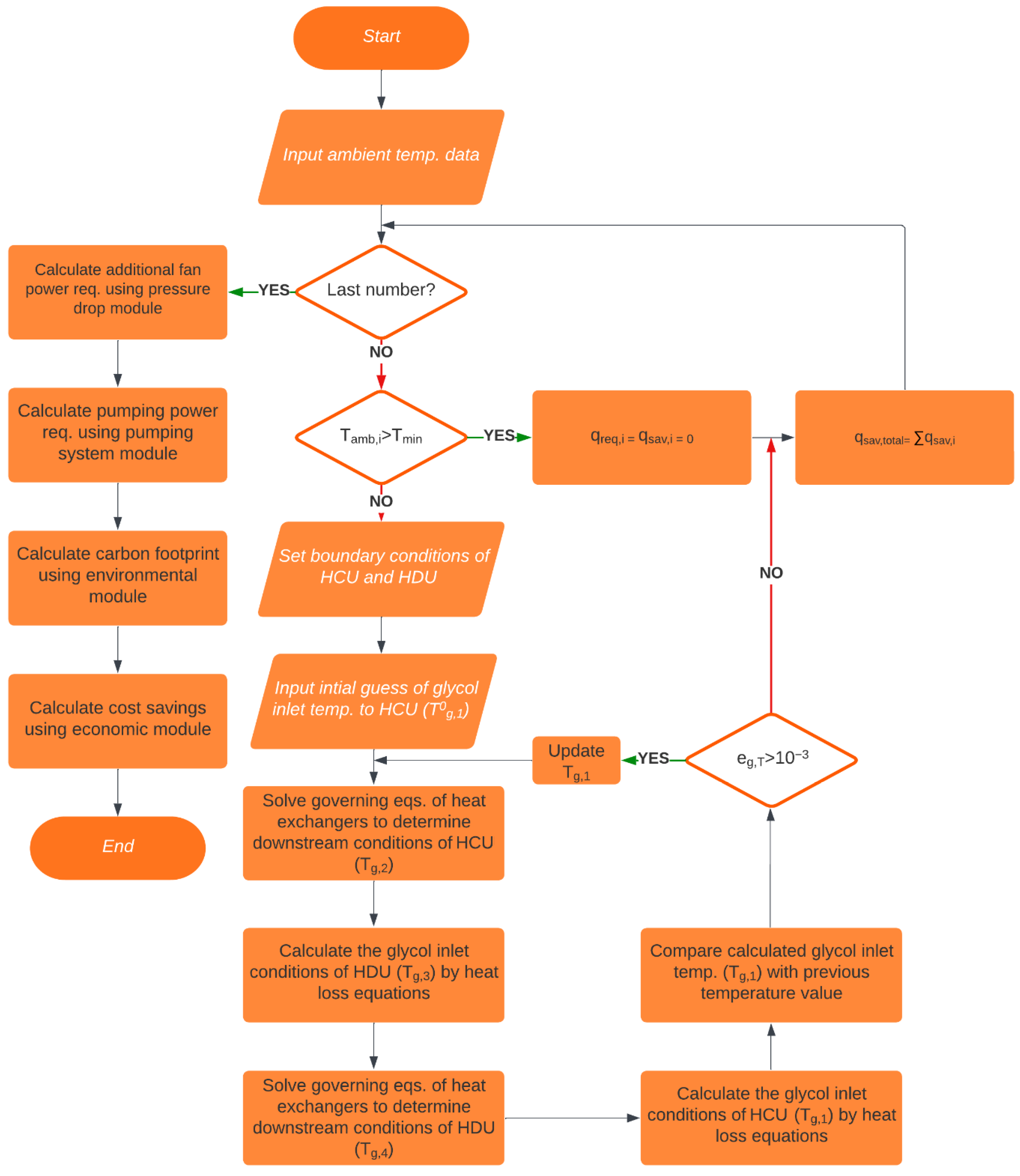
Figure 10 shows the Diesel-Exhaust Heat Recovery (DEHR) schematic. Exhaust-gas heat from the diesel generator is transferred to an ethylene–glycol loop via a dedicated exhaust-gas heat exchanger; the warmed glycol then pre-heats intake air through a fin-and-tube coil at the shaft. In extremely cold ambient conditions, recovered heat may be insufficient, so a fossil-fuel burner supplies the remaining pre-heating demand.
Figure 11 shows the modeling workflow for the DEHR system. A fully coupled thermodynamic solver steps through the ambient-temperature record and, when T a m b < T m i n , initializes the glycol inlet to the capture HX ( T g , 1 0 ) and the HX wall temperature ( T w a l l ) . The code solves the coupled balances on the glycol and air sides to obtain upstream/downstream mean temperatures, updates the mean wall temperature, and iterates to a 10 3 tolerance. With capture-side outlet conditions known, pipeline heat losses provide the delivery-side inlet T g , 3 ; standard HX relations then yield the delivery outlet T g , 4 and the return T g , 1 , closing the loop. This sequence repeats to convergence at each time step across the full ambient series. Detailed equations, parameters, and validation are provided in [51,52].

2.6. Diesel-Exhaust and Jacket-Water Heat Recovery System

Underground mines host various waste heat sources, ranging from low-grade options like exhaust air and mine water to high-grade ones such as diesel exhaust and jacket water. While Section 2.3 examines a specific multi-stream low-grade heat recovery system, namely exhaust-air and water heat recovery, this section focuses on a high-grade combined heat recovery system. Figure 12 shows the Diesel-Exhaust and Jacket-Water Heat Recovery (DEJWHR) system. An ethylene–glycol loop captures heat from both jacket water and diesel exhaust, then delivers it to the intake air via a fin-and-tube coil at the shaft. A bypass valve in the jacket-water branch regulates heat draw to keep engine cooling within the designed range. Under extremely cold ambient conditions, a fossil-fuel burner supplements any shortfall. This configuration harnesses high-grade waste heat to improve pre-heating efficiency and support a more sustainable operation.
Figure 13 shows the modeling workflow for the DEJWHR system. A fully coupled thermodynamic model quantifies potential cost savings and environmental benefits using the following inputs: mine airflow demand, jacket-water temperature and flow at surface, diesel-exhaust dry- and wet-bulb temperatures, and an ambient-temperature time series (daily, hourly, or 10-min).
For heating conditions ( T a m b < T m i n ) , the solver initializes the glycol inlet to the jacket-water capture exchanger ( T g , 1 0 ) , solves the coupled balances on the glycol and jacket-water sides to obtain upstream/downstream states (including T g , 2 ), and applies pipeline heat losses to compute the inlet to the diesel-exhaust capture exchanger ( T g , 3 0 ) . It then initializes the exhaust-HX wall temperature ( T w a l l ) and iterates using mean air- and glycol-side states until convergence at 10 3 , establishing the exhaust-side outlet. After additional pipeline losses, the delivery-side inlet ( T g , 5 0 ) is obtained; standard HX relations yield the delivery outlet T g , 6 0 and the return to the jacket-water capture unit ( T g , 1 ) , closing the loop. The sequence iterates to tolerance at each time step across the full ambient record. Detailed equations, parameters, and validation are provided in [48,49,51,52].
To ensure realistic performance estimation, the modeling framework for all six heat recovery systems incorporates the effects of pressure losses, pumping energy requirements, and fan power adjustments associated with the inclusion of heat exchangers in the air and fluid circuits located at the heat-source outlet and at the ventilation-air intake. These factors are considered in the thermodynamic analysis to capture their influence on overall system efficiency and operating cost. Detailed formulations for these considerations are provided in the referenced publications associated with each system.

3. Results and Discussion

The viability of applying the suggested HRS was assessed through two distinct case studies carried out under diverse operational scenarios across Canadian mining sites. These studies were selected to demonstrate the potential of the proposed systems across a wide range of mining operations. The first case study involves a mine located in British Columbia, a region with mildly cold temperatures, and is connected to the electrical grid. The second case study focuses on an off-grid mine in the Northwest Territories, characterized by extremely cold conditions. For confidentiality, the mining companies have requested anonymity. Table 2 provides a summary of the operational parameters used in each case study. The British Columbia mine uses natural gas for pre-conditioning ventilation air, whereas the Northwest Territories mine relies on diesel as a heat source due to its off-grid status. These operating parameters serve as inputs to the models for the techno-economic-environmental assessment of the proposed HRS. Figure 14 presents the outdoor air temperature profiles for the two selected mine locations, based on data sourced from Canadian Climate Data [2]. For the British Columbia site, the green solid curve depicts hourly ambient temperatures, while the dashed green line marks the designated winter set-point temperature required for ventilation air. In contrast, the orange solid curve reflects hourly temperature trends at the Northwest Territories site, with the corresponding dashed orange line indicating the intake air set-point for that region. These case studies highlight the versatility and effectiveness of the proposed HRS in different climatic conditions, showcasing their potential to improve energy efficiency and reduce operational costs across diverse mining operations.
In this study, outside-air dry-bulb temperature is used as the primary boundary condition for estimating shaft-intake pre-heating requirements. This choice isolates the load that is largest and most controllable in cold climates and is the boundary condition most directly affected by the surface heat-recovery systems evaluated here. We acknowledge that underground conditions are spatially heterogeneous due to branching airways, recirculation, and heat gains from equipment and rock; measurements in headings and galleries demonstrate such variability [54]. A full coupling to a site-specific ventilation network or CFD model, resolving mine-wide airflow and temperature distributions is beyond the scope of this review but is a valuable direction for future work. Accordingly, the results reported here should be interpreted as first-order estimates of intake pre-heating demand and recoverable heat at the shaft.

3.1. Economic Analysis of Mine Ventilation Air Heating

This section presents a comparative assessment of the economic viability of implementing the proposed heat recovery technologies at the selected mining sites. The analysis contrasts the cost of traditional intake air heating, relying on fossil fuel combustion, with the estimated expenses associated with HRS. Cost evaluations are provided on both a monthly and annual basis.
  • British Columbia Mine Site
Figure 15a displays the projected yearly heating expenditures for the mine located in British Columbia (BC), comparing conventional natural gas-based heating with the proposed energy recovery systems. According to simulation results, the operation incurs an annual cost of approximately CAD 730,000 for heating intake air through a standard natural gas burner. As the BC site is grid-connected and does not use diesel generators, HRS related to diesel generators (i.e., diesel-exhaust heat recovery, jacket-water heat recovery, and hybrid jacket water and diesel-exhaust heat recovery) are not applicable.
For the BC mine, the feasibility of three HRS was evaluated.
  • Water Heat Recovery: Reduces intake air pre-conditioning expenditures to less than CAD 240,000 per year (67% cost savings).
  • Exhaust-Air Heat Recovery: Lowers costs less than CAD 160,000 per year (78% cost savings).
  • Exhaust-Air and Water Heat Recovery: Further decreases costs to almost CAD 80,000 per year (89% cost savings).
b.
Northwest Territories Mine Site
Figure 15b presents the heating expenditure associated with the mining facility located in the Northwest Territories (NT), an off-grid operation where diesel generators supply the mine’s electricity. Thus, all proposed HRS can be implemented at this site. The model projects that annual heating expenses for intake air at the site approach approximately CAD 10.1 million. However, these costs decrease with the implementation of various HRS.
  • Water Heat Recovery: Reduces costs to CAD 4 million per year (60% cost savings).
  • Diesel-Exhaust Heat Recovery: Lowers costs CAD 3.3 million per year (67% cost savings).
  • Exhaust-Air Heat Recovery: Decreases costs to CAD 3 million per year (70% cost savings).
  • Jacket-Water Heat Recovery: Cuts costs to CAD 2.7 million per year (73% cost savings).
  • Exhaust-Air and Water Heat Recovery: Further reduces costs to almost CAD 1.7 million per year, achieving 85% cost savings.
  • Diesel-Exhaust and Jacket-Water Heat Recovery: Lowers intake air heating costs to CAD 1 million per year, resulting in over 90% cost savings.
The capital cost of implementing heat recovery systems varies depending on several site-specific factors, including the distance between the waste heat source and the mine’s intake air shaft, the type of heat exchangers and working fluids employed, and the configuration of the associated pumping and control systems. For the cases analyzed in this study, the estimated capital expenditure for system installation ranges between CAD 1.5 million and 2 million. A detailed breakdown of the capital cost components can be found in the referenced publication [55].
Additionally, Figure 16 shows the monthly ventilation air heating expenditures for the analyzed mining operations. The data indicates that during the warmer months, May through September at the BC site and June through August at the NT site ambient temperatures remain above the target intake air temperature. As a result, no intake air heating is required at these locations during those times. To further optimize efficiency and reduce costs associated with ventilation-related pressure drop, the heat recovery system can be disconnected from the ventilation network during these warmer months. Moreover, the seasonal variation in heating demand underscores the importance of a flexible HRS that can be easily adjusted or deactivated when not needed. This approach not only reduces operational costs but also minimizes wear and tear on the system components, potentially extending their lifespan. By strategically managing the use of heat recovery systems in response to seasonal changes, mining operations can achieve a more sustainable and cost-effective approach to maintaining optimal working conditions underground.

3.2. Environmental Analysis of Mine Ventilation Air Heating

To assess the environmental effect of implementing the proposed HRS at the studied mine sites, their annual accumulated carbon footprints were compared to those of conventional fossil fuel-based systems.
  • British Columbia Mine Site
Figure 17a shows the total annual carbon emissions from the British Columbia (BC) mining operation, comparing conventional fossil fuel burners with the proposed HRS. The simulations show that the mine emits almost 3000 tonnes of carbon dioxide per year for ventilation air heating employing a conventional natural gas burner. For the BC case, HRS related to diesel generators (i.e., diesel-exhaust heat recovery, jacket-water heat recovery, and combined jacket water and diesel-exhaust heat recovery) are not applicable. The carbon footprint of three HRS was evaluated
  • Water Heat Recovery: Reduces carbon emissions to less than 1000 tonnes per year (67% carbon savings).
  • Exhaust-Air Heat Recovery: Lowers carbon emissions to less than 640 tonnes per year (78% carbon savings).
  • Exhaust-Air and Water Heat Recovery: Further decreases emissions to almost 300 tonnes per year (89% carbon savings).
b.
Northwest Territories Mine Site
Figure 17b depicts the annual accumulated carbon emissions for the mining operation in the Northwest Territories (NT). As the mine is an off-grid operation using diesel for intake air heating, it emits significantly higher carbon emissions compared to the BC mine. The model estimates that the mine emits nearly 20,000 tonnes of carbon dioxide per year. However, these carbon footprints decrease with the implementation of various HRS:
  • Water Heat Recovery: Reduces carbon emissions to 7600 tonnes per year (60% carbon savings).
  • Diesel-Exhaust Heat Recovery: Lowers carbon emissions to 6100 tonnes per year (67% carbon savings).
  • Exhaust-Air Heat Recovery: Decreases carbon emissions to 5800 tonnes per year (70% carbon savings).
  • Jacket-Water Heat Recovery: Cuts carbon emissions to 5100 tonnes per year (73% carbon savings).
  • Exhaust-Air and Water Heat Recovery: Further reduces carbon emissions to almost 3200 tonnes per year, achieving 85% carbon savings.
  • Diesel-Exhaust and Jacket-Water Heat Recovery: Lowers intake air heating carbon emissions to 1900 tonnes per year, resulting in over 90% carbon savings.
This comprehensive evaluation highlights the significant potential of HRS in reducing the carbon footprints of mining operations.

3.3. Feasibility Estimation Model

Heating, ventilation, and air conditioning (HVAC) systems are essential for maintaining safe and comfortable working conditions in underground mining operations [56,57,58]. The mining literature indicates that HVAC systems can account for 30–50% of a mine’s total energy consumption [59]. One of the most significant costs within the HVAC system is the heating of intake air during the cold season. This is particularly crucial in regions with harsh winter climates, such as Canada, Norway, and Sweden.
The cost of heating ventilation air in mining operations is determined by several key factors. The ventilation volume is a primary consideration; as airflow demand increases, the amount of air needing to be heated rises, directly impacting costs. The geographic location of the mine also plays a crucial role, as colder climates and longer winters drive up heating expenses. Additionally, the specific type of mining operation—based on its depth and processes—dictates ventilation and heating needs, with deeper or more complex mines requiring more extensive heating systems. Ambient temperature fluctuations significantly affect the heating demand. When outside temperatures drop, particularly in winter, maintaining a minimum underground temperature becomes more challenging and expensive. Mines in colder regions are particularly susceptible to these high costs. On the other hand, the potential for heat recovery depends on the temperature and flow rate of the waste heat source. Higher waste heat temperatures and greater flow rates result in more thermal energy being available for recovery. However, the performance of a heat recovery system is influenced by factors like the effectiveness of heat exchange units, which capture and transfer heat. More efficient units capture a greater amount of thermal energy. Lastly, site-specific conditions, such as the climatic characteristics and the properties of the waste heat source (e.g., its temperature profile and flow dynamics), further impact the feasibility and efficiency of HRS. These elements collectively shape the financial and operational viability of implementing heat recovery in different mining environments.
Given the complexity and variability of these factors, conducting parametric study is essential. This study assesses the feasibility and performance of proposed HRS under different mining operations and climate conditions. To evaluate these systems effectively, the following two key parameters should be considered:
  • Mine Air Flow Rate: This parameter represents the required ventilation and exhaust-air volume, both critical in determining the potential for heat recovery.
  • Modified Heating Degree Days (MHDD): MHDD accounts for the operating conditions of the heat recovery system and the ambient climate conditions at the site. It provides a measure of the heating requirements considering both the external temperature and the operational efficiency of the system.
By analyzing these parameters, the performance of various HRS can be accurately assessed, ensuring optimal design and implementation in different mining environments.

3.3.1. Exhaust-Air Heat Recovery System Feasibility Model

MHDD calculation for the EAHR system is based on three operational scenarios:
  • No Heating Required: If the ambient air temperature is equal to or above the minimum required intake temperature ( T a m b T m i n ) , no additional heating is needed.
  • Adequate Waste Heat Available: When the ambient temperature is below the required intake threshold ( T a m b < T m i n ) and the heat recovery unit provides enough thermal energy to meet the heating demand ( q ˙ a v a q ˙ r e q ), the savings and performance of the EAHR system depend on the temperature difference ( Δ T n = T m i n T a m b ).
  • Insufficient Waste Heat Available: If the ambient air is below the minimum intake requirement ( T a m b < T m i n ) , and the available captured heat from the heat capture section ( q ˙ a v a ) is insufficient ( q ˙ a v a < q ˙ r e q ), the performance of the system is related to the adjusted temperature difference Δ T s , E A H R = ε H D U 1 + C a i r , e C g l ε H C U T e , 1 1 T a m b .
The MHDD for the EAHR system can thus be calculated using the appropriate equations for each of these scenarios.
M H D D E A H R = 0   i f   T a m b T m i n   O P Δ T n d t   i f   T a m b < T m i n   a n d   Δ T n Δ T s , E A H R O P Δ T s , E A H R d t   i f   T a m b < T m i n   a n d   Δ T n > Δ T s , E A H R
Figure 18 illustrates the estimated thermal efficiency of the EAHR system across various underground mining scenarios. Annual heat savings were calculated for cases with MHDDEAHR ranging from 2000 to 4500 degree-days and ventilation air flow rates between 300 and 900 m3/s. The results indicate a clear trend: greater airflow volumes and higher MHDDEAHR values lead to increased thermal energy recovery. This suggests that mines with higher ventilation demands and prolonged heating needs stand to benefit the most economically from implementing the EAHR system.
Figure 19 presents the financial benefits of implementing the system in various mining operations, evaluated under two different fossil fuel pricing scenarios. In the first scenario, shown in Figure 19a, the analysis assumes that intake air heating is powered by natural gas, with an onsite cost of CAD 13 per gigajoule—reflecting conditions similar to those at the BC mine. In the second scenario (Figure 19b), diesel is utilized for the same purpose with the price assumed to be CAD 1.39/L at the site (similar to the NT case). The data demonstrate that even mines with lower MHDDEAHR and ventilation needs can achieve notable savings in heating costs by adopting the EAHR system especially in off-grid locations where diesel is predominantly used for heating. Considering the system’s capital cost, which typically falls below CAD 2 million, it can repay its investment within the mine’s lifespan of 10–20 years, even for sites with minimal ventilation demands. The findings provide practical guidance for engineers and stakeholders aiming to integrate exhaust heat recovery technologies into mining operations.
In addition, Figure 20 presents an approximate calculation of carbon reductions achieved by the EAHR system in various mining operations, considering two key factors: mine intake air flow rate and MHDDEAHR. The findings highlight the environmental advantages of the system in these scenarios. As illustrated, mines can significantly reduce carbon emissions using the EAHR system, even with lower MHDDEAHR and ventilation demands, especially in remote mines where diesel is predominantly used for heating. This system not only cuts down on greenhouse gas emissions, contributing to environmental sustainability, but also enables companies to earn additional carbon credits. Currently, the carbon tax is set at CAD 50/tonne of CO2e, with annual increases mandated by the Federal Government of Canada. This makes the proposed heat recovery system an increasingly attractive option for mine sites.

3.3.2. Water Heat Recovery System Feasibility Model

Similar to EAHR, MHDD for the WHR system can be calculated as follows:
M H D D W H R = 0   i f   T a m b T m i n   O P Δ T n d t   i f   T a m b < T m i n   a n d   Δ T n Δ T s , W H R O P Δ T s , W H R d t i f   T a m b < T m i n   a n d   Δ T n > Δ T s , W H R
Δ T s , W H R = ε H D U 1 + C w C g l ε W H C U T w , 1 1 T a m b
Figure 21 illustrates the thermal efficiency of the WHR system across various underground mining scenarios. The annual thermal energy reductions are calculated for mining sites exhibiting MHDDWHR values between 2000 and 4500 degree-days and ventilation rates spanning 300 to 900 m3/s. The figure indicates that increased air flow rates and MHDDWHR values result in greater energy savings. This trend underscores the economic advantage of implementing the WHR system in mines with higher air flow rates and MHDDWHR values.
Figure 22 illustrates the financial advantages of deploying a water heat recovery system across various mining operations, assessed under two different fossil fuel scenarios. In the first scenario (Figure 22a), natural gas is used for heating intake air, while in the second scenario (Figure 22b), diesel serves the same function. This figure provides essential insights for engineers and decision-makers aiming to implement WHR systems in mining environments. Annual cost savings of the proposed WHR system can be estimated by calculating MHDDWHR using Equations (2) and (3), along with the mine’s ventilation demand, and then cross-referencing these values with the data in the figures.
Figure 23 highlights the environmental benefits of implementing a water heat recovery system in various mining operations, showcasing the potential carbon emission reductions achieved by the system. The figure demonstrates that, depending on the system’s operating parameters and the type of fossil fuel used for heating intake air, substantial carbon savings can be attained. Estimating these savings can be done by cross-referencing MHDDWHR, mine airflow rate, and fuel type with the data presented in the figure.

3.3.3. Exhaust-Air and Water Heat Recovery System Feasibility Model

The MHDD for the EAWHR configuration can be computed with the set of equations given below:
M H D D E A W H R = 0   i f   T a m b T m i n   O P Δ T n d t   i f   T a m b < T m i n   a n d   Δ T n Δ T s , E A W H R O P Δ T s , E A W H R d t i f   T a m b < T m i n   a n d   Δ T n > Δ T s , E A W H R
T s , E A W H R = ε H D U 1 + C a i r , e C g l ε E H C U T e , 1 1 + C w C g l ε W H C U T w , 1 1 C a i r , e . C w C g l 2 ε E H C U . ε W H C U T w , 1 1 T a m b
Figure 24 illustrates the thermal performance of the hybrid exhaust-air and water heat recovery system. The chart displays the annual thermal energy savings for mines with MHDDEAWHR values between 2000 and 4000 °C and air flow rates from 300 to 900 m3/s. To estimate the thermal energy savings from this system, one can cross-reference the MHDDEAWHR and mine air flow rates with the data shown in the figure.
The financial advantages of integrating the hybrid exhaust-air and water heat recovery system for various mining scenarios are depicted in contour maps in Figure 25 (Figure 25a for natural gas and Figure 25b for diesel). By cross-referencing MHDDEAWHR, mine air flow rate, and fuel type with the data in the figure, one can estimate potential cost savings from this system. Notably, a comparison with earlier figures (EAHR and WHR systems) reveals that the combination of exhaust-air and water HRS yields significantly greater cost savings. Although the initial capital investment may be higher than for EAHR and WHR systems alone, the increased cost savings from this hybrid approach justify the investment.
Figure 26 illustrates the environmental advantages of incorporating an exhaust-air and water heat recovery (EAWHR) system in various mining operations, highlighting the potential reduction in carbon emissions. The results demonstrate that combining exhaust air and water HRS markedly improves environmental efficiency, providing greater carbon savings than either system could achieve individually.

3.3.4. Jacket-Water Heat Recovery System Feasibility Model

MHDD for the JWHR system can be determined with the similar approach using the following equations:
M H D D J W H R = 0   i f   T a m b T m i n   O P Δ T n d t   i f   T a m b < T m i n   a n d   Δ T n Δ T s , J W H R O P Δ T s , J W H R d t i f   T a m b < T m i n   a n d   Δ T n > Δ T s , J W H R
Δ T s , J W H R = ε H D U 1 + C j w C g l ε J W H C U T j w , 1 1 T a m b
Implementing jacket-water heat recovery can significantly reduce the need for additional energy resources and lower overall fuel consumption for intake air heating. Figure 27 presents a contour map of the thermal energy savings achieved through the use of a jacket-water heat recovery system across various mining operations. The chart illustrates the annual thermal energy savings for mines with MHDDJWHR values ranging from 2600 to 4600 °C and air flow rates between 300 and 900 m3/s. To estimate potential thermal energy savings, one can compare the mine’s MHDDJWHR values and air flow rates with the corresponding data in the figure.
Figure 28 illustrates the financial benefits of implementing a jacket-water heat recovery system in various mining operations, evaluated under two fossil fuel scenarios—natural gas and diesel. Since jacket-water heat recovery is typically sourced from diesel generators, which are predominantly used in remote areas, this system is especially suited for such locations. Diesel is commonly employed for intake air heating in remote mines due to the lack of natural gas infrastructure. However, natural gas heating systems are included in the study to account for the rare instances where natural gas is available. This figure provides valuable insights for engineers and decision-makers considering JWHR systems in mining operations. To estimate the annual cost savings from the proposed JWHR system, one can calculate MHDDJWHR using Equations (6) and (7), along with the mine’s ventilation demand, and cross-reference these values with the data in the figure. This figure highlights that as ventilation demand increases, the cost of the additional fan power needed to compensate for the installed heat recovery units at intake shafts becomes substantial compared to the thermal energy savings. Given the remoteness of the location, it is assumed this extra fan power is provided by diesel-generated electricity, which is expensive in such areas. As a result, higher ventilation demand leads to increased costs, reducing overall savings. This impact is particularly pronounced at low MHDDJWHR values, where energy savings are minimal. However, as shown in Figure 28b, this effect is less significant for diesel-based heating systems, as the savings are greater than those for natural gas systems.
Figure 29 illustrates the environmental advantages of implementing a jacket-water heat recovery (JWHR) system in various mining operations, emphasizing the potential reductions in carbon emissions. The figure shows that significant carbon savings can be achieved depending on the system’s operating conditions and the type of fossil fuel used for heating intake air. These savings can be estimated by cross-referencing MHDDJWHR, mine airflow rate, and fuel type with the data provided. It is important to note that the impact of extra fan power is similar to its effect on cost savings. As ventilation demand increases, the electric power required to overcome the resistance from heat recovery units also rises. Since this electricity is supplied by diesel generators, which produce considerable carbon emissions, higher ventilation demand leads to increased emissions.

3.3.5. Diesel-Exhaust Heat Recovery System Feasibility Model

For the DEHR system, MHDD is calculated using the following equations:
M H D D D E H R = 0   i f   T a m b T m i n   O P Δ T n d t   i f   T a m b < T m i n   a n d   Δ T n Δ T s , D E H R O P Δ T s , D E H R d t i f   T a m b < T m i n   a n d   Δ T n > Δ T s , D E H R
Δ T s , D E H R = ε H D U 1 + C d e C g l ε D E H C U T d e , 1 1 T a m b
Figure 30 provides a contour map depicting the thermal energy savings that can be achieved by implementing a diesel-exhaust heat recovery system in various mining operations. The map shows annual thermal energy savings for mines with MHDDDEHR values ranging from 2400 to 4500 °C and air flow rates between 300 and 900 m3/s. To estimate potential thermal energy savings, one can reference the mine’s MHDDDEHR values and air flow rates against the data presented in the figure.
Figure 31 demonstrates the economic advantages of incorporating a diesel-exhaust heat recovery system in different mining operations, assessed under two types of fossil fuel usage—natural gas and diesel. Similar to the jacket-water heat recovery system, DEHR is mainly relevant in remote locations where diesel is the primary energy source. However, natural gas heating systems are also considered in the study to accommodate the occasional cases where natural gas is accessible. This figure provides essential insights for engineers and decision-makers looking to implement DEHR systems in mining environments. To estimate the annual cost savings from the DEHR system, one can determine the MHDDDEHR using Equations (8) and (9), consider the mine’s ventilation requirements, and compare these values with the data presented in the figure. Similar to the jacket-water heat recovery system, the impact of additional fan power costs is evident in this system, particularly at low MHDDDEHR values.
Figure 32 highlights the environmental benefits of deploying a diesel-exhaust heat recovery system in different mining operations, focusing on the potential decrease in carbon emissions. The data suggests that considerable carbon reductions can be realized based on the system’s operating parameters and the type of fossil fuel used for heating the intake air. To estimate these reductions, one can cross-reference MHDDDEHR, mine airflow rate, and fuel type with the data available on the figure. Just as the additional fan power affects cost savings, it similarly impacts carbon emission reductions.

3.3.6. Diesel-Exhaust and Jacket-Water Heat Recovery System Feasibility Model

For the DEJWHR system, MHDD is calculated using the following equations:
M H D D D E J W H R = 0   i f   T a m b T m i n   O P Δ T n d t   i f   T a m b < T m i n   a n d   Δ T n Δ T s , D E J W H R O P Δ T s , D E J W H R d t i f   T a m b < T m i n   a n d   Δ T n > Δ T s , D E J W H R
Δ T s , D E J W H R = ε H D U 1 + C d e C g l ε D E H C U T d e , 1 1 + C j w C g l ε J W H C U T j w , 1 1 C d e . C j w C g l 2 ε D E H C U . ε J W H C U T j w , 1 1 T a m b
Figure 33 depicts the thermal performance of the hybrid diesel-exhaust and jacket-water heat recovery system. This chart shows the annual thermal energy savings for mines with MHDDDEJWHR values ranging from 2600 to 4600 °C and air flow rates between 300 and 900 m3/s. To estimate potential thermal energy savings from this system, one can match the MHDDDEJWHR values and mine air flow rates with the corresponding data in the figure.
Figure 34 illustrates the financial benefits of implementing a hybrid diesel-exhaust and jacket-water heat recovery system across different mining scenarios, with contour maps showing results for natural gas Figure 34a and diesel Figure 34b. By cross-referencing the MHDDDEJWHR values, mine airflow rates, and fuel types in the figure, one can estimate potential cost savings from this system. A comparison with earlier figures for DEHR and JWHR systems demonstrates that combining diesel-exhaust and jacket-water HRS results in substantially higher cost savings. While the initial capital investment may be greater than for using DEHR or JWHR systems alone, the enhanced savings from this hybrid approach make the investment worthwhile.
Figure 35 demonstrates the environmental benefits of integrating a diesel-exhaust and jacket-water heat recovery system across various mining operations, showcasing the potential for reduced carbon emissions. The findings indicate that merging diesel-exhaust and jacket-water HRS significantly enhances environmental performance, resulting in greater carbon savings compared to the use of each system independently.

4. Conclusions

This study evaluated multiple heat recovery system configurations applicable to underground mines operating in cold climates. The systems analyzed included exhaust air, water, hybrid exhaust air–water, diesel exhaust, jacket water, and hybrid diesel exhaust–jacket-water HRS. Numerical modeling was applied to two distinct case studies; a grid-connected mine in British Columbia with moderate winter conditions and an off-grid Arctic mine in the Northwest Territories with extreme cold, to illustrate the adaptability and scalability of the proposed systems. Despite differences in climate and operational context, consistent trends emerged across both cases. The results demonstrate that integrating waste heat recovery can significantly reduce heating costs and associated carbon emissions in underground mining operations. In both scenarios, hybrid systems achieved the highest overall efficiencies, with cost reductions approaching 90%, while single-source systems such as exhaust air or water recovery provided lower but still substantial savings. These consistent relationships confirm that system hybridization and improved heat recovery integration yield the greatest benefits across varying mine types and thermal loads. Beyond energy cost savings, the study highlights the environmental advantages of heat recovery adoption, particularly in off-grid operations where diesel dependency is high. The findings establish a transferable framework for evaluating and implementing HRS solutions in diverse mining environments. Overall, this work reinforces that optimizing waste heat recovery through system hybridization, improved integration, and site-specific modeling can play a key role in advancing decarbonization and sustainability in the mining sector.

5. Recommendations for Future Work

There is scope to integrate heat recovery systems with renewable energy sources and advanced control strategies to optimize overall efficiency, while parallel research on material durability and economic modeling could further improve system reliability and strengthen investment confidence.

Funding

This research received no external funding.

Data Availability Statement

No new data were created or analyzed in this study.

Conflicts of Interest

The authors declare no conflict of interest.

Abbreviations

Nomenclature
CHeat capacity rate (kW/°C)
DEHRDiesel-Exhaust Heat Recovery
DEJWHRDiesel-Exhaust and Jacket-Water Heat Recovery
EAHRExhaust-Air Heat Recovery
EAWHRExhaust-Air and Water Heat Recovery
εEfficiency
HCUHeat capturing unit
HDUHeat Delivery unit
HRSHeat Recovery Systems
JWHRJacket-Water Heat Recovery
MHDDModified Heating Degree Days (°C days)
Thermal energy rate (kW)
tTime (s)
TTemperature (°C)
WHRWater Heat Recovery
Subscripts
ambAmbient air
avaAvailable
deDiesel exhaust
eExhaust
gl,GGlycol
jwJacket water
minMinimum required
OPOperation
ReqRequired

References

  1. McPherson, M.J. Subsurface Ventilation and Environmental Engineering; Springer Science & Business Media: Dordrecht, The Netherlands, 1993; ISBN 978-94-010-4677-0. [Google Scholar]
  2. Weather, Climate and Hazards—Canada.Ca. Available online: https://www.canada.ca/en/services/environment/weather.html (accessed on 17 August 2021).
  3. Ruiter, H.D. Mining Magazine; Aspermont Media Ltd.: London, UK, 1992; pp. 240–245. [Google Scholar]
  4. Sylvestre, M.J.-G.; Sc, B.; Eng, P. Heating and Ventilation Study of Inco’s Creighton Mine; McGill University: Montreal, QC, Canada, 1999. [Google Scholar]
  5. McCallum. Canadian Mining Journal; Business Information Group: York, PA, USA, 1969; pp. 62–65. [Google Scholar]
  6. Sbarba, H. Dello Heat Recovery Systems in Underground Mine Ventilation Systems and Novel Mine Cooling Systems; Université Laval: Québec City, QC, Canada, 2012. [Google Scholar]
  7. Smith, H.; Arthur, D. Mine Ventilation: Waste Heat Recovery. Available online: https://www.onetunnel.org/documents/mine-ventilation-waste-heat-recovery (accessed on 28 December 2022).
  8. Mahmoudzadeh Andwari, A.; Pesyridis, A.; Esfahanian, V.; Salavati-Zadeh, A.; Hajialimohammadi, A. Modelling and Evaluation of Waste Heat Recovery Systems in the Case of a Heavy-Duty Diesel Engine. Energies 2019, 12, 1397. [Google Scholar] [CrossRef]
  9. Ahamed, M.; Pesyridis, A.; Ahbabi Saray, J.; Mahmoudzadeh Andwari, A.; Gharehghani, A.; Rajoo, S. Comparative Assessment of SCO2 Cycles, Optimal ORC, and Thermoelectric Generators for Exhaust Waste Heat Recovery Applications from Heavy-Duty Diesel Engines. Energies 2023, 16, 4339. [Google Scholar] [CrossRef]
  10. Li, D.; Ding, Y.; Wang, P.; Wang, S.; Yao, H.; Wang, J.; Huang, Y. Integrating Two-Stage Phase Change Material Thermal Storage for Cascaded Waste Heat Recovery of Diesel-Engine-Powered Distributed Generation Systems: A Case Study. Energies 2019, 12, 2121. [Google Scholar] [CrossRef]
  11. Erasmus, S.; Maritz, J. A Carbon Reduction and Waste Heat Utilization Strategy for Generators in Scalable PV—Diesel Generator Campus Microgrids. Energies 2023, 16, 6749. [Google Scholar] [CrossRef]
  12. Karabulut, M.; Sayın, C.; Erdoğan, S. Effects of an Exhaust System Equipped with a Thermoelectric Generator on Combustion, Performance, Emissions, and Energy Recovery in a Diesel Engine Using Biodiesel. Energies 2024, 17, 1083. [Google Scholar] [CrossRef]
  13. Slimani, H.; Filali Baba, Y.; Ait Ousaleh, H.; Elharrak, A.; El Hamdani, F.; Bouzekri, H.; Al Mers, A.; Faik, A. Horizontal Thermal Energy Storage System for Moroccan Steel and Iron Industry Waste Heat Recovery: Numerical and Economic Study. J. Clean. Prod. 2023, 393, 136176. [Google Scholar] [CrossRef]
  14. Jouhara, H.; Delpech, B.; Almahmoud, S.; Chauhan, A.; Al-Mansour, F.; Pusnik, M.; Buhvald, A.; Plesnik, K. Experimental Investigation on an Advanced Thermosiphon-Based Heat Exchanger for Enhanced Waste Heat Recovery in the Steel Industry. Energy 2025, 315, 134428. [Google Scholar] [CrossRef]
  15. Chinese, D.; Santin, M.; Saro, O. Water-Energy and GHG Nexus Assessment of Alternative Heat Recovery Options in Industry: A Case Study on Electric Steelmaking in Europe. Energy 2017, 141, 2670–2687. [Google Scholar] [CrossRef][Green Version]
  16. Ma, H.; Du, N.; Zhang, Z.; Lyu, F.; Deng, N.; Li, C.; Yu, S. Assessment of the Optimum Operation Conditions on a Heat Pipe Heat Exchanger for Waste Heat Recovery in Steel Industry. Renew. Sustain. Energy Rev. 2017, 79, 50–60. [Google Scholar] [CrossRef]
  17. Kim, Y.; Lim, J.; Shim, J.Y.; Hong, S.; Lee, H.; Cho, H. Optimization of Heat Exchanger Network via Pinch Analysis in Heat Pump-Assisted Textile Industry Wastewater Heat Recovery System. Energies 2022, 15, 3090. [Google Scholar] [CrossRef]
  18. Bellocchi, S.; Guizzi, G.L.; Manno, M.; Pentimalli, M.; Salvatori, M.; Zaccagnini, A. Adsorbent Materials for Low-Grade Waste Heat Recovery: Application to Industrial Pasta Drying Processes. Energy 2017, 140, 729–745. [Google Scholar] [CrossRef]
  19. Tang, M.; Li, G.; Zhang, M.; Zhou, X.; Cai, K.; Hu, S.; Wu, L.; Cao, W. Comprehensive Analysis and Optimization of Waste Heat Recovery and Utilization in Paper Drying Process. Energy 2025, 325, 136084. [Google Scholar] [CrossRef]
  20. Zhou, X.; Lin, X.; Su, W.; Ding, R.; Liang, Y. Thermo-Economic Potential of Carnot Batteries for the Waste Heat Recovery of Liquid-Cooled Data Centers with Different Combinations of Heat Pumps and Organic Rankine Cycles. Energies 2025, 18, 1556. [Google Scholar] [CrossRef]
  21. Pakere, I.; Goncarovs, K.; Grāvelsiņš, A.; Zirne, M.A. Dynamic Modelling of Data Center Waste Heat Potential Integration in District Heating in Latvia. Energies 2024, 17, 445. [Google Scholar] [CrossRef]
  22. Antal, M.; Cioara, T.; Anghel, I.; Gorzenski, R.; Januszewski, R.; Oleksiak, A.; Piatek, W.; Pop, C.; Salomie, I.; Szeliga, W. Reuse of Data Center Waste Heat in Nearby Neighborhoods: A Neural Networks-Based Prediction Model. Energies 2019, 12, 814. [Google Scholar] [CrossRef]
  23. Ding, Y.; Liu, Y.; Wang, M.; Du, W.; Qian, F. Heat Integration, Simultaneous Structure and Parameter Optimisation, and Techno-Economic Evaluation of Waste Heat Recovery Systems for Petrochemical Industry. Energy 2024, 296, 131083. [Google Scholar] [CrossRef]
  24. Liu, Y.; Yang, M.; Ding, Y.; Wang, M.; Qian, F. Process Modelling, Optimisation and Analysis of Heat Recovery Energy System for Petrochemical Industry. J. Clean. Prod. 2022, 381, 135133. [Google Scholar] [CrossRef]
  25. Mungyeko Bisulandu, B.-J.R.; Mansouri, R.; Tsimba Mboko, M.; Mbozi Mbozi, L.; Ilinca, A. Innovative Multigeneration System with Heat Exchangers for Harnessing Thermal Energy from Cement Kiln Exhaust Gases. Energies 2024, 17, 3041. [Google Scholar] [CrossRef]
  26. Mungyeko Bisulandu, B.-J.R.; Ilinca, A.; Tsimba Mboko, M.; Mbozi Mbozi, L. Thermodynamic Performance of a Cogeneration Plant Driven by Waste Heat from Cement Kilns Exhaust Gases. Energies 2023, 16, 2460. [Google Scholar] [CrossRef]
  27. Mirhosseini, M.; Rezaniakolaei, A.; Rosendahl, L. Numerical Study on Heat Transfer to an Arc Absorber Designed for a Waste Heat Recovery System around a Cement Kiln. Energies 2018, 11, 671. [Google Scholar] [CrossRef]
  28. Castro Oliveira, M.; Iten, M.; Cruz, P.L.; Monteiro, H. Review on Energy Efficiency Progresses, Technologies and Strategies in the Ceramic Sector Focusing on Waste Heat Recovery. Energies 2020, 13, 6096. [Google Scholar] [CrossRef]
  29. Joy, M.L. CIM Bulletin; Canadian Institute of Mining and Metallurgy: Montreal, QC, Canada, 1978; pp. 80–89. [Google Scholar]
  30. Hall, A.E.; McHaina, D.M.; Hardcastle, S. Controlled Recirculation in Canadian Underground Potash Mines. Min. Sci. Technol. 1990, 10, 305–314. [Google Scholar] [CrossRef]
  31. Bao, L.; Wang, J.; Wang, J.; Yu, Z. The Heat Recovery Technologies of Mine Waste Heat Sources. World J. Eng. 2017, 14, 19–26. [Google Scholar] [CrossRef]
  32. Zhu, X.Y. Mine Returning Air Method Andapparatus for Thermal Recycling. Chinese Patent ZL200620078177.4, 19 September 2007. [Google Scholar]
  33. Sbarba, H.D.; Fytas, K.; Paraszczak, J. Economics of Exhaust Air Heat Recovery Systems for Mine Ventilation. Int. J. Min. Reclam. Environ. 2012, 26, 185–198. [Google Scholar] [CrossRef]
  34. Kalantari, H.; Sasmito, A.P.; Ghoreishi-Madiseh, S.A. An Overview of Directions for Decarbonization of Energy Systems in Cold Climate Remote Mines. Renew. Sustain. Energy Rev. 2021, 152, 111711. [Google Scholar] [CrossRef]
  35. Ghoreishi-Madiseh, S.A.; Kalantari, H.; Kuyuk, A.F.; Sasmito, A.P. A New Model to Analyze Performance of Mine Exhaust Heat Recovery Systems with Coupled Heat Exchangers. Appl. Energy 2019, 256, 113922. [Google Scholar] [CrossRef]
  36. Kalantari, H.; Ghoreishi-Madiseh, S.A. Study of Mine Exhaust Heat Recovery System with Coupled Heat Exchangers. Energy Procedia 2019, 158, 3976–3981. [Google Scholar] [CrossRef]
  37. Wolkersdorfer, C. Mine Water Treatment—Active and Passive Methods; Springer: Berlin/Heidelberg, Germany, 2022; pp. 1–328. [Google Scholar] [CrossRef]
  38. Liu, X.; Skinner, J.L.; Malhotra, M.; Blackketter, D.M.; Walburger, A. Performance Analysis of a Ground-Source Heat Pump System Using Mine Water as Heat Sink and Source. ASHRAE Trans. 2016, 122, 160–173. [Google Scholar]
  39. Lara, L.M.; Colinas, I.G.; Mallada, M.T.; Hernández-Battez, A.E.; Geothermal, J.L.V. Use of Mine Water—Eurogeologists. Available online: https://eurogeologists.eu/european-geologist-journal-43-viesca-geothermal-use-of-mine-water/ (accessed on 22 October 2023).
  40. Liu, J.; Zhao, Y.; Tan, T.; Zhang, L.; Zhu, S.; Xu, F. Evolution and Modeling of Mine Water Inflow and Hazard Characteristics in Southern Coalfields of China: A Case of Meitanba Mine. Int. J. Min. Sci. Technol. 2022, 32, 513–524. [Google Scholar] [CrossRef]
  41. Smith, L. 5.2 Underground Workings—Hydrogeology and Mineral Resource Development. Available online: https://books.gw-project.org/hydrogeology-and-mineral-resource-development/chapter/underground-workings/ (accessed on 22 October 2023).
  42. Moran, C.; Vink, S.G.G. Underground Mining and Water Management. In Proceedings of the 11th AusIMM Underground Operators’ Conference, Canberra, Australia, 15–16 November 2016; pp. 267–273. [Google Scholar]
  43. Kalantari, H.; Pokhrel, S.; Shadi, A.; Ghoreishi-Madiseh, A.; Sasmito, A.P. Numerical Study of Mine Water Heat Recovery System Using Coupled Heat Exchanger Units. In International Conference on Applied Energy; Elsevier: Amsterdam, The Netherlands, 2019. [Google Scholar]
  44. Kalantari, H.; Kuyuk, A.F.; Sasmito, A.P.; Ghoreishi-Madiseh, S.A. Multi-Stream Mine Intake Air Heat Exchanger; Study of Recovering Thermal Energy from Mine Discharge Water and Exhaust Air. In Proceedings of the 15th International Conference On Heat Transfer, Fluid Mechanics and Thermodynamics, Amsterdam, The Netherland, 26–28 July 2021; pp. 1473–1478. [Google Scholar]
  45. Paraszczak, J.; Fytas, K. Renewable Energy Sources—A Promising Opportunity for Remote Mine Sites. Renew. Energy Power Qual. 2012, 1, 251–256. [Google Scholar] [CrossRef]
  46. Yu, G.; Shu, G.; Tian, H.; Wei, H.; Liang, X. Multi-Approach Evaluations of a Cascade-Organic Rankine Cycle (C-ORC) System Driven by Diesel Engine Waste Heat: Part B—Techno-Economic Evaluations. Energy Convers. Manag. 2016, 108, 596–608. [Google Scholar] [CrossRef]
  47. Shu, G.; Yu, G.; Tian, H.; Wei, H.; Liang, X.; Huang, Z. Multi-Approach Evaluations of a Cascade-Organic Rankine Cycle (C-ORC) System Driven by Diesel Engine Waste Heat: Part A—Thermodynamic Evaluations. Energy Convers. Manag. 2016, 108, 579–595. [Google Scholar] [CrossRef]
  48. Kalantari, H.; Baidya, D.; Ghoreishi-Madiseh, S.A. A Numerical Investigation on Utilizing Jacket Water Waste Heat of Power Generation Units in Remote Mines. Min. Metall. Explor. 2023, 40, 1409–1421. [Google Scholar] [CrossRef]
  49. Kalantari, H.; Baidya, D.; Ghoreishi-Madiseh, S.A.; Sasmito, A.P. Waste Heat Recovery from Diesel Generator Jacket Water for Mine Intake Air Pre-Heating in Cold Climates: A Numerical Study. In Mine Ventilation; CRC Press: Boca Raton, FL, USA, 2021; pp. 457–466. [Google Scholar] [CrossRef]
  50. Bari, S.; Hossain, S.N. Waste Heat Recovery from a Diesel Engine Using Shell and Tube Heat Exchanger. Appl. Therm. Eng. 2013, 61, 355–363. [Google Scholar] [CrossRef]
  51. Baidya, D.; de Brito, M.A.R.; Ghoreishi-Madiseh, S.A. Techno-Economic Feasibility Investigation of Incorporating an Energy Storage with an Exhaust Heat Recovery System for Underground Mines in Cold Climatic Regions. Appl. Energy 2020, 273, 115289. [Google Scholar] [CrossRef]
  52. Baidya, D.; de Brito, M.A.R.; Sasmito, A.P.; Scoble, M.; Ghoreishi-Madiseh, S.A. Recovering Waste Heat from Diesel Generator Exhaust; an Opportunity for Combined Heat and Power Generation in Remote Canadian Mines. J. Clean. Prod. 2019, 225, 785–805. [Google Scholar] [CrossRef]
  53. Kalantari, H.; Ghoreishi-Madiseh, S.A. Study of mine exhaust heat recovery with fully-coupled direct capture and indirect delivery systems. Appl. Energy 2023, 334, 120679. [Google Scholar] [CrossRef]
  54. Krawczyk, J.; Ligęza, P.; Poleszczyk, E.; Skotniczny, P. Advanced Hot-Wire Anemometric Measurement Systems in Investigation of the Air-Flow Velocity Fields in Mine Headings. Arch. Min. Sci. 2011, 56, 683–699. [Google Scholar]
  55. Kalantari, H. Numerical and Experimental Investigation of Mine Exhaust Heat Recovery Systems; University of British Columbia: Vancouver, BC, Canada, 2023. [Google Scholar]
  56. Gyamfi, S.; Halim, A.; Martikainen, A. Development of Strategies to Reduce Ventilation and Heating Costs in a Swedish Sublevel Caving Mine—A Unique Case of LKAB’s Konsuln Mine. Min. Metall. Explor. 2021, 39, 221–238. [Google Scholar] [CrossRef]
  57. Gangrade, V.; Schatzel, S.J.; Harteis, S.P.; Addis, J.D. Investigating the Impact of Caving on Longwall Mine Ventilation Using Scaled Physical Modeling. Min. Metall. Explor. 2019, 36, 729–740. [Google Scholar] [CrossRef]
  58. Gangrade, V.; Schatzel, S.J.; Harteis, S.P. A Field Study of Longwall Mine Ventilation Using Tracer Gas in a Trona Mine. Min. Metall. Explor. 2019, 36, 1201–1211. [Google Scholar] [CrossRef] [PubMed]
  59. de la Vergne, J. Hard Rock Miner’s Handbook, 5th ed.; McIntosh Redpath Engineering Limited: North Bay, ON, Canada, 2008; ISBN 0968700616. [Google Scholar]
Figure 1. Climatic data records for the Williams Mine and La Ronde Mine [2].
Figure 1. Climatic data records for the Williams Mine and La Ronde Mine [2].
Energies 19 00022 g001
Figure 2. Schematic view of an exhaust-air heat recovery system.
Figure 2. Schematic view of an exhaust-air heat recovery system.
Energies 19 00022 g002
Figure 3. Flowchart illustrating the conceptual framework of the proposed EAHR model.
Figure 3. Flowchart illustrating the conceptual framework of the proposed EAHR model.
Energies 19 00022 g003
Figure 4. Schematic view of a water heat recovery system.
Figure 4. Schematic view of a water heat recovery system.
Energies 19 00022 g004
Figure 5. Flowchart illustrating the conceptual framework of the proposed WHR model.
Figure 5. Flowchart illustrating the conceptual framework of the proposed WHR model.
Energies 19 00022 g005
Figure 6. Schematic view of an exhaust-air and water heat recovery system.
Figure 6. Schematic view of an exhaust-air and water heat recovery system.
Energies 19 00022 g006
Figure 7. Flowchart illustrating the conceptual framework of the proposed EAWHR model.
Figure 7. Flowchart illustrating the conceptual framework of the proposed EAWHR model.
Energies 19 00022 g007
Figure 8. Schematic view of a jacket-water heat recovery (JWHR) system.
Figure 8. Schematic view of a jacket-water heat recovery (JWHR) system.
Energies 19 00022 g008
Figure 9. Flowchart illustrating the conceptual framework of the proposed JWHR model.
Figure 9. Flowchart illustrating the conceptual framework of the proposed JWHR model.
Energies 19 00022 g009
Figure 10. Schematic view of a diesel-exhaust heat recovery (DEHR) system.
Figure 10. Schematic view of a diesel-exhaust heat recovery (DEHR) system.
Energies 19 00022 g010
Figure 11. Flowchart illustrating the conceptual framework of the proposed DEHR model.
Figure 11. Flowchart illustrating the conceptual framework of the proposed DEHR model.
Energies 19 00022 g011
Figure 12. Schematic view of a diesel-exhaust and jacket-water heat recovery (DEJWHR) system.
Figure 12. Schematic view of a diesel-exhaust and jacket-water heat recovery (DEJWHR) system.
Energies 19 00022 g012
Figure 13. Flowchart illustrating the conceptual framework of the proposed DEJWHR model.
Figure 13. Flowchart illustrating the conceptual framework of the proposed DEJWHR model.
Energies 19 00022 g013
Figure 14. Climatic data records corresponding to the analyzed case study locations [2].
Figure 14. Climatic data records corresponding to the analyzed case study locations [2].
Energies 19 00022 g014
Figure 15. Annual accumulated ventilation air heating expenditure for the evaluated mining operations in (a) BC and (b) NT.
Figure 15. Annual accumulated ventilation air heating expenditure for the evaluated mining operations in (a) BC and (b) NT.
Energies 19 00022 g015
Figure 16. Monthly ventilation air heating expenditure for the evaluated mining operations in (a) BC and (b) NT.
Figure 16. Monthly ventilation air heating expenditure for the evaluated mining operations in (a) BC and (b) NT.
Energies 19 00022 g016
Figure 17. Annual accumulated carbon emissions from ventilation air heating for the evaluated mining operations in (a) BC; (b) NT.
Figure 17. Annual accumulated carbon emissions from ventilation air heating for the evaluated mining operations in (a) BC; (b) NT.
Energies 19 00022 g017
Figure 18. Contour map of annual thermal energy savings as a function of MHDDEAHR and air flow rate using the EAHR system.
Figure 18. Contour map of annual thermal energy savings as a function of MHDDEAHR and air flow rate using the EAHR system.
Energies 19 00022 g018
Figure 19. Contour maps illustrating cost savings of EAHR system in relation to MHDDEAHR and air flow rate for (a) a heating system using natural gas and (b) a heating system using diesel.
Figure 19. Contour maps illustrating cost savings of EAHR system in relation to MHDDEAHR and air flow rate for (a) a heating system using natural gas and (b) a heating system using diesel.
Energies 19 00022 g019
Figure 20. Contour maps illustrating carbon savings of EAHR system in relation to MHDDEAHR and air flow rate for (a) a heating system using natural gas and (b) a heating system using diesel.
Figure 20. Contour maps illustrating carbon savings of EAHR system in relation to MHDDEAHR and air flow rate for (a) a heating system using natural gas and (b) a heating system using diesel.
Energies 19 00022 g020
Figure 21. Contour map of annual thermal energy savings as a function of MHDDWHR and air flow rate using the WHR system.
Figure 21. Contour map of annual thermal energy savings as a function of MHDDWHR and air flow rate using the WHR system.
Energies 19 00022 g021
Figure 22. Contour maps illustrating cost savings of WHR system in relation to MHDDWHR and air flow rate for (a) a heating system using natural gas and (b) a heating system using diesel.
Figure 22. Contour maps illustrating cost savings of WHR system in relation to MHDDWHR and air flow rate for (a) a heating system using natural gas and (b) a heating system using diesel.
Energies 19 00022 g022
Figure 23. Contour maps illustrating carbon savings of WHR system in relation to MHDDWHR and air flow rate for (a) a heating system using natural gas and (b) a heating system using diesel.
Figure 23. Contour maps illustrating carbon savings of WHR system in relation to MHDDWHR and air flow rate for (a) a heating system using natural gas and (b) a heating system using diesel.
Energies 19 00022 g023
Figure 24. Contour map of annual thermal energy savings as a function of MHDDEAWHR and air flow rate using the EAWHR system.
Figure 24. Contour map of annual thermal energy savings as a function of MHDDEAWHR and air flow rate using the EAWHR system.
Energies 19 00022 g024
Figure 25. Contour maps illustrating cost savings of EAWHR system in relation to MHDDEAWHR and air flow rate for (a) a heating system using natural gas and (b) a heating system using diesel.
Figure 25. Contour maps illustrating cost savings of EAWHR system in relation to MHDDEAWHR and air flow rate for (a) a heating system using natural gas and (b) a heating system using diesel.
Energies 19 00022 g025
Figure 26. Contour maps illustrating carbon savings of EAWHR system in relation to MHDDEAWHR and air flow rate for (a) a heating system using natural gas and (b) a heating system using diesel.
Figure 26. Contour maps illustrating carbon savings of EAWHR system in relation to MHDDEAWHR and air flow rate for (a) a heating system using natural gas and (b) a heating system using diesel.
Energies 19 00022 g026
Figure 27. Contour map of annual thermal energy savings as a function of MHDDJWHR and air flow rate using the JWHR system.
Figure 27. Contour map of annual thermal energy savings as a function of MHDDJWHR and air flow rate using the JWHR system.
Energies 19 00022 g027
Figure 28. Contour maps illustrating cost savings of JWHR system in relation to MHDDJWHR and air flow rate for (a) a heating system using natural gas and (b) a heating system using diesel.
Figure 28. Contour maps illustrating cost savings of JWHR system in relation to MHDDJWHR and air flow rate for (a) a heating system using natural gas and (b) a heating system using diesel.
Energies 19 00022 g028
Figure 29. Contour maps illustrating carbon savings of JWHR system in relation to MHDDJWHR and air flow rate for (a) a heating system using natural gas and (b) a heating system using diesel.
Figure 29. Contour maps illustrating carbon savings of JWHR system in relation to MHDDJWHR and air flow rate for (a) a heating system using natural gas and (b) a heating system using diesel.
Energies 19 00022 g029
Figure 30. Contour map of annual thermal energy savings as a function of MHDDDEHR and air flow rate using the DEHR system.
Figure 30. Contour map of annual thermal energy savings as a function of MHDDDEHR and air flow rate using the DEHR system.
Energies 19 00022 g030
Figure 31. Contour maps illustrating cost savings of DEHR system in relation to MHDDDEHR and air flow rate for (a) a heating system using natural gas and (b) a heating system using diesel.
Figure 31. Contour maps illustrating cost savings of DEHR system in relation to MHDDDEHR and air flow rate for (a) a heating system using natural gas and (b) a heating system using diesel.
Energies 19 00022 g031
Figure 32. Contour maps illustrating carbon savings of DEHR system in relation to MHDDDEHR and air flow rate for (a) a heating system using natural gas and (b) a heating system using diesel.
Figure 32. Contour maps illustrating carbon savings of DEHR system in relation to MHDDDEHR and air flow rate for (a) a heating system using natural gas and (b) a heating system using diesel.
Energies 19 00022 g032
Figure 33. Contour map of annual thermal energy savings as a function of MHDDDEJWHR and air flow rate using the DEJWHR system.
Figure 33. Contour map of annual thermal energy savings as a function of MHDDDEJWHR and air flow rate using the DEJWHR system.
Energies 19 00022 g033
Figure 34. Contour maps illustrating cost savings of DEJWHR system in relation to MHDDDEJWHR and air flow rate for (a) a heating system using natural gas and (b) a heating system using diesel.
Figure 34. Contour maps illustrating cost savings of DEJWHR system in relation to MHDDDEJWHR and air flow rate for (a) a heating system using natural gas and (b) a heating system using diesel.
Energies 19 00022 g034
Figure 35. Contour maps illustrating carbon savings of DEJWHR system in relation to MHDDDEJWHR and air flow rate for (a) a heating system using natural gas and (b) a heating system using diesel.
Figure 35. Contour maps illustrating carbon savings of DEJWHR system in relation to MHDDDEJWHR and air flow rate for (a) a heating system using natural gas and (b) a heating system using diesel.
Energies 19 00022 g035
Table 1. Examples of annual intake air heating costs for Canadian mines, calculated based on a rate of CAD 13 per GJ of heat.
Table 1. Examples of annual intake air heating costs for Canadian mines, calculated based on a rate of CAD 13 per GJ of heat.
Mine LocationAirflow Rate (cfm)Heating Costs (M CAD)CO2 Emission (Tonnes/Year)
Williams Mine, ON, Canada 1.5 × 10 6 2.017500
La Ronde Mine, QUE, Canada 1.7 × 10 6 3.3812,600
Table 2. Operating parameters for the studied cases [35,53].
Table 2. Operating parameters for the studied cases [35,53].
ParametersBritish ColumbiaNorthwest TerritoriesUnit
Intake air flow rate (Qair,in)438.9708m3·s−1
Exhaust-air flow rate (Qair,e)523.86708m3·s−1
Natural gas price at the site (PriNG)13-CAD/GJ
Diesel fuel price at site (PriD)-1.39CAD/L
Dry-bulb temperature of mine exhaust air (Te,1)14.515°C
Wet-bulb temperature of mine exhaust air (Te,1,wb)1315°C
Fan efficiency (ηfan)0.750.75-
Electric   motor   efficiency   for   fan   drive   ( η m o t   )0.950.95-
Burner   efficiency   ( η b )0.950.95-
Pressure   resistance   induced   by   the   system   ( R E S H D U )0.00160.0016kNs2/m8
Minimum   required   intake   air   temperature   ( T m i n )+3+4°C
Emission penalty (PENCE)5050CAD/tonne
Carbon   equivalent   emission   factor   of   Natural   Gas   ( E F N G e )0.04987-Tonne·GJ−1
Carbon   equivalent   emission   factor   of   Diesel   ( E F D e )-0.07062Tonne·GJ−1
Intake-to-exhaust shaft distance140200m
Thermal conductivity pipe insulation material (K)0.0380.038W/(m·K)
Insulation thickness1.51.5inch
Piping diameter1414inch
Disclaimer/Publisher’s Note: The statements, opinions and data contained in all publications are solely those of the individual author(s) and contributor(s) and not of MDPI and/or the editor(s). MDPI and/or the editor(s) disclaim responsibility for any injury to people or property resulting from any ideas, methods, instructions or products referred to in the content.

Share and Cite

MDPI and ACS Style

Kalantari, H.; Ghoreishi-Madiseh, S.A. Decarbonization Pathways in Underground Mining in Cold and Arctic Climates: A Review of Heat Recovery Systems with Case Studies in Canada. Energies 2026, 19, 22. https://doi.org/10.3390/en19010022

AMA Style

Kalantari H, Ghoreishi-Madiseh SA. Decarbonization Pathways in Underground Mining in Cold and Arctic Climates: A Review of Heat Recovery Systems with Case Studies in Canada. Energies. 2026; 19(1):22. https://doi.org/10.3390/en19010022

Chicago/Turabian Style

Kalantari, Hosein, and Seyed Ali Ghoreishi-Madiseh. 2026. "Decarbonization Pathways in Underground Mining in Cold and Arctic Climates: A Review of Heat Recovery Systems with Case Studies in Canada" Energies 19, no. 1: 22. https://doi.org/10.3390/en19010022

APA Style

Kalantari, H., & Ghoreishi-Madiseh, S. A. (2026). Decarbonization Pathways in Underground Mining in Cold and Arctic Climates: A Review of Heat Recovery Systems with Case Studies in Canada. Energies, 19(1), 22. https://doi.org/10.3390/en19010022

Note that from the first issue of 2016, this journal uses article numbers instead of page numbers. See further details here.

Article Metrics

Back to TopTop