Simulation of Heat Pump with Heat Storage and PV System—Increase in Self-Consumption in a Polish Household
Abstract
1. Introduction
Literature Review
2. Materials and Methods—Methodology
- Calculation of the total design heat load for the analyzed building. This step is based on a standardized procedure with the EN ISO 52016-1 standard.
- Determination of the building heat load for different temperatures and solar heat gains for the building. The standardized method is based on the steady-state conditions for each month. Those calculations are the basis for heat load correlated with ambient temperature and solar gains correlated with solar irradiance.
- Calculation of the parameters in the heating system in steady state conditions using the Ebsilon software model.
- Calculation of transient parameters in the Ebsilon model based on a 10 min time step and historical parameters of ambient temperature and solar irradiance.
2.1. Modeling the Building Heat Load
- Φtr,i = Convective heat transfer from internal surfaces to zone air.
- Φve = Heat transfer due to ventilation and infiltration.
- Φsol,air = Solar gains transferred directly to zone air (often minor).
- Φint,air = Convective part of internal heat gains.
- QHC,nd = Energy delivered (+) or extracted (−) by the heating/cooling system to the air node to meet the setpoint (Energy Need). Positive for cooling need, negative for heating need.
- Hve = Thermal conductance for ventilation/infiltration.
- His = Convective heat transfer coefficient between internal surfaces and zone air.
- Cair = Thermal capacitance of the zone air (often negligible or lumped).
- Htr,ms = Radiant/convective conductance between internal surfaces and the thermal mass node.
- Htr,op = Conductance representing heat transfer through the opaque building fabric to the external environment (simplified path).
- Φint,rad = Radiant part of internal heat gains transferred to the mass.
- Φsol,rad = Solar gains absorbed by the internal mass/surfaces.
- Cm = Effective thermal capacitance of the zone’s thermal mass connected to this node.
- If θair,0 < θH,set (Heating required): The heating need QH,nd is calculated as the heat flux required to raise the internal air temperature from θair,0 to θH,set. QH,nd is negative (heat supplied). QC,nd = 0. The final θair is set to θH,set.
- If θair,0 > θC,set (Cooling required): The cooling need QC,nd is calculated as the heat flux required to lower the internal air temperature from θair,0 to θC,set. QC,nd is positive (heat extracted). QH,nd = 0. The final θair is set to θC,set.
- If θH,set ≤ θair,0 ≤ θC,set (Within deadband): No heating or cooling is needed. QH,nd = 0, QC,nd = 0. The final θair remains θair,0.
- Ai = Area of building element i (m2)
- Ui = Thermal transmittance of building element i (W/(m2·K))
- lk = Length of thermal bridge k (m)
- Ψk = Linear thermal transmittance of thermal bridge k (W/(m·K))
- χj = Point thermal transmittance of thermal bridge j (W/K)
- ρa = Density of air (≈1.2 kg/m3)
- ca = Specific heat capacity of air (≈1000 J/(kg·K))
- qve = Average ventilation volume flow rate for the month (m3/s)
- θint,s,H = Internal setpoint temperature for heating (°C)
- θe,mon = Average monthly external air temperature (°C)
- Δtmon = Duration of the month (in seconds)
- [x]+ means max (x, 0)—heat transfer considered only when the internal setpoint is higher than the external temp. (This is a simplification; the standard calculates based on total difference and uses utilization factors).
- Key stages of the calculation process include:
- Heat Loss Calculation:
- ✓
- Transmission Losses: These are calculated for each building element (walls, windows, roof, floor) using the U-value (heat transfer coefficient), the surface area of the element, and the temperature difference between the interior and exterior. Audytor OZC accurately calculates U-values by considering the thermal resistance of each layer of the building element.
- ✓
- Ventilation Losses: These are determined by the air exchange rate, the volume of the building, and the temperature difference between the interior and exterior. The software allows for the input of natural and mechanical ventilation rates.
- ✓
- Thermal Bridges: Audytor OZC allows for the input of linear and point thermal bridges. Those are places with an increased heat transfer, which are calculated separately.
- Heat Gain Calculation:
- ✓
- Solar Gains: These are calculated based on the building’s orientation, window properties (solar heat gain coefficient), and solar radiation data. The software accounts for shading from adjacent buildings or landscape features.
- ✓
- Internal Gains: These include heat generated by occupants, lighting, and appliances. Users can define occupancy schedules and appliance usage patterns to accurately model internal heat gains.
- Dynamic Thermal Behavior:
- ✓
- Audytor OZC incorporates dynamic thermal behavior by considering the thermal mass of building elements. Thermal mass influences the building’s ability to store and release heat, which affects its temperature stability and energy consumption.
- ✓
- The software calculates the influence of the capacity of the building elements to store heat.
- Monthly Energy Balance:
- ✓
- The software calculates a monthly energy balance by summing heat losses and subtracting heat gains. This provides a detailed overview of the building’s heating and cooling requirements throughout the year.
- ✓
- The monthly method allows for determining the seasonal energy demand.
- Results and Reporting:
- ✓
- Audytor OZC generates detailed reports that include monthly heat loads, energy consumption, and other relevant metrics. These reports can be used to assess the building’s energy performance and identify opportunities for improvement.
- ✓
- The software provides graphical representations of the results, facilitating the interpretation of the data.
2.2. Transient Heat Pump Model
- The main cycle of the heat pump is where the heat pump heat sink is connected to the buffer tank. The mass flow is controlled to achieve a 5 K overheat compared to the tank temperature.
- The second cycle is the central heating system of a building. The heat load is calculated based on results from OZC software for different temperature levels, reduced by solar gains dependent on the solar irradiance value. The temperature difference in the heat distribution system for a specific load is set as 12 K, corresponding to ISO 13790:2008 [24] for a floor heating system. Mass flow in this cycle is controlled to fit the heat load and temperature difference. For the buffer tank calculations, an additional 200 L of water volume is added for a load of water in the floor heating system.
- The heat pump power supply is connected to the PV system and the external power source, representing the power grid. The PV system component is connected to the time series and its effectiveness is based on the global irradiance value and the sun angle calculated with date and time. The PV system component’s current–voltage relationship is based on a parameter model [38]. From this relation, the maximum power point is derived (the pair of voltage and current that produces the maximum power). The model comprises parameters provided by the manufacturer.
- An additional element in the main cycle is the electric heater. The heater is controlled by the main controller, providing the missing heat in case the heat pump’s maximum efficiency drops below its required load.
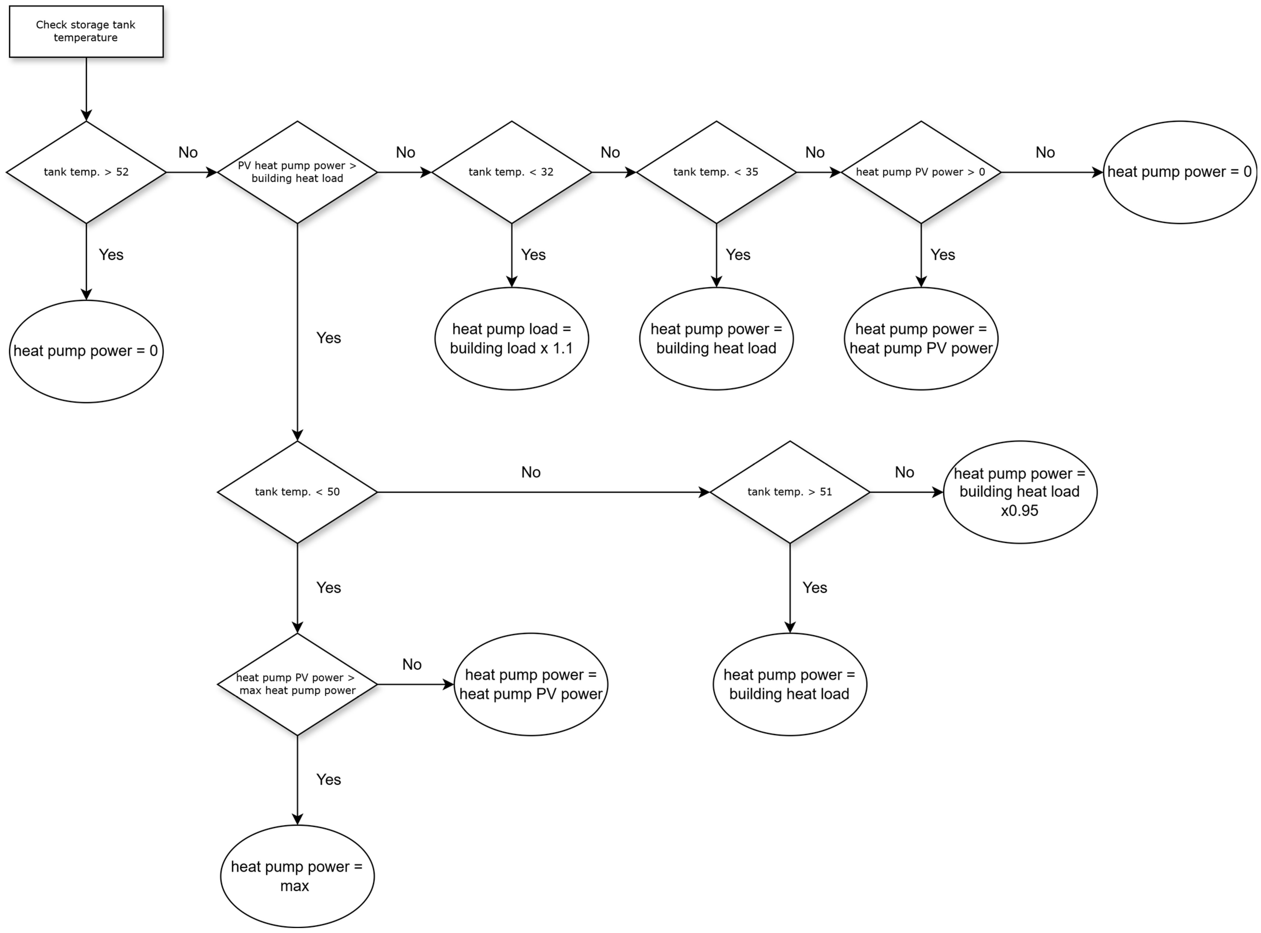
- The model uses additional connections representing logic values of the heat pump heat load (black lines in Figure 2). The heat pump is controlled based on buffer tank temperature, building demand, and available PV energy. During PV energy production, the heat pump stores the heat in a buffer tank up to a temperature of 50 °C. When the tank is full, the heat pump provides only the heat for the current load. When the PV system production drops, the system uses tank storage up to a temperature of 35 °C. When the temperature drops below that level heat pump provides just the required heat load, maintaining the 35 °C in the buffer tank. Additionally, the algorithm for heat pump control (Figure 3) features additional steering in boundary values. To compensate for storage heat losses, in case the buffer tank temperature exceeds the boundaries, the heat load is slightly modified. This modification allows the heat pump to work continuously without sudden stops in case of reaching the boundaries.
- The controlling component in the model is based on EBSscript, a programming language based on PASCAL syntax. The algorithm for controlling heat pump load is presented in Figure 4.
- 200 l—representing no buffer tank, just the load of water in the floor heating system.
- 700 l—representing system load and 500 l buffer tank.
- 1200 l—representing system load and 1000 l buffer tank.
3. Results and Discussion
4. Conclusions
- Optimizing Performance: Developing controllers that adapt to variable electricity prices, grid signals (demand response), or maximize self-consumption from local PV generation.
- Improving Comfort: Designing predictive controls that account for building inertia to minimize temperature fluctuations and anticipate heating needs.
- Research and Prototyping: Testing novel control concepts (e.g., Model Predictive Control, AI-based algorithms) in a simulated environment before real-world implementation.
Author Contributions
Funding
Data Availability Statement
Conflicts of Interest
References
- World Energy Outlook 2024—Analysis—IEA. Available online: https://www.iea.org/reports/world-energy-outlook-2024 (accessed on 4 April 2025).
- International Renewable Energy Agency (IRENA). Global Renewables Outlook Edition: 2020; International Renewable Energy Agency: Masdar City, United Arab Emirates, 2020; p. 292. Available online: https://www.irena.org/publications/2020/Apr/Global-Renewables-Outlook-2020 (accessed on 4 April 2025).
- Nazari, M.A.; Rungamornrat, J.; Prokop, L.; Blazek, V.; Misak, S.; Al-Bahrani, M.; Ahmadi, M.H. An updated review on integration of solar photovoltaic modules and heat pumps towards decarbonization of buildings. Energy Sustain. Dev. 2023, 72, 230–242. [Google Scholar] [CrossRef]
- Małajowicz, A.B.; Knapková, M.; Szczotka, K.; Martinkovičová, M.; Pyrek, R. Energy Efficiency Policies in Poland and Slovakia in the Context of Individual Well-Being. Energies 2023, 16, 116. [Google Scholar] [CrossRef]
- Chwieduk, B.; Chwieduk, D. Analysis of operation and energy performance of a heat pump driven by a PV system for space heating of a single family house in polish conditions. Renew. Energy 2021, 165, 117–126. [Google Scholar] [CrossRef]
- Da, J.; Li, M.; Li, G.; Wang, Y.; Zhang, Y. Simulation and experiment of a photovoltaic—Air source heat pump system with thermal energy storage for heating and domestic hot water supply. Build. Simul. 2023, 16, 1897–1913. [Google Scholar] [CrossRef]
- Yildirim, M.A.; Bartyzel, F.; Vallati, A.; Woźniak, M.K.; Ocłoń, P. Efficient energy storage in residential buildings integrated with RESHeat system. Appl. Energy 2023, 335, 120752. [Google Scholar] [CrossRef]
- Rabani, M.; Madessa, H.B.; Nord, N. Achieving zero-energy building performance with thermal and visual comfort enhancement through optimization of fenestration, envelope, shading device, and energy supply system. Sustain. Energy Technol. Assess. 2021, 44, 101020. [Google Scholar] [CrossRef]
- Szymańska, E.J.; Kubacka, M.; Woźniak, J.; Polaszczyk, J. Analysis of Residential Buildings in Poland for Potential Energy Renovation toward Zero-Emission Construction. Energies 2022, 15, 9327. [Google Scholar] [CrossRef]
- Gagliano, A.; Tina, G.M.; Aneli, S. Improvement in Energy Self-Sufficiency in Residential Buildings Using Photovoltaic Thermal Plants, Heat Pumps, and Electrical and Thermal Storage. Energies 2025, 18, 1159. [Google Scholar] [CrossRef]
- Kitsopoulou, A.; Zacharis, A.; Ziozas, N.; Bellos, E.; Iliadis, P.; Lampropoulos, I.; Chatzigeorgiou, E.; Angelakoglou, K.; Nikolopoulos, N. Dynamic Energy Analysis of Different Heat Pump Heating Systems Exploiting Renewable Energy Sources. Sustainability 2023, 15, 11054. [Google Scholar] [CrossRef]
- Rehman, O.A.; Palomba, V.; Frazzica, A.; Charalampidis, A.; Karellas, S.; Cabeza, L.F. Numerical and Experimental Analysis of a Low-GWP Heat Pump Coupled to Electrical and Thermal Energy Storage to Increase the Share of Renewables across Europe. Sustainability 2023, 15, 4973. [Google Scholar] [CrossRef]
- Pater, S. Increasing Energy Self-Consumption in Residential Photovoltaic Systems with Heat Pumps in Poland. Energies 2023, 16, 4003. [Google Scholar] [CrossRef]
- Mbuwir, B.V.; Geysen, D.; Kosmadakis, G.; Pilou, M.; Meramveliotakis, G.; Toersche, H. Optimal control of a heat pump-based energy system for space heating and hot water provision in buildings: Results from a field test. Energy Build. 2024, 310, 114116. [Google Scholar] [CrossRef]
- Tarragona, J.; Fernández, C.; de Gracia, A. Model predictive control applied to a heating system with PV panels and thermal energy storage. Energy 2020, 197, 117229. [Google Scholar] [CrossRef]
- Wilczynski, E.J.; Chambers, J.; Patel, M.K.; Worrell, E.; Pezzutto, S. Assessment of the thermal energy flexibility of residential buildings with heat pumps under various electric tariff designs. Energy Build. 2023, 294, 113257. [Google Scholar] [CrossRef]
- Zhang, S.; Ocłoń, P.; Klemeš, J.J.; Michorczyk, P.; Pielichowska, K.; Pielichowski, K. Renewable energy systems for building heating, cooling and electricity production with thermal energy storage. Renew. Sustain. Energy Rev. 2022, 165, 112560. [Google Scholar] [CrossRef]
- Baniasadi, A.; Habibi, D.; Al-Saedi, W.; Masoum, M.A.; Das, C.K.; Mousavi, N. Optimal sizing design and operation of electrical and thermal energy storage systems in smart buildings. J. Energy Storage 2020, 28, 101186. [Google Scholar] [CrossRef]
- Kotarela, F.; Kyritsis, A.; Agathokleous, R.; Papanikolaou, N. On the exploitation of dynamic simulations for the design of buildings energy systems. Energy 2023, 271, 127002. [Google Scholar] [CrossRef]
- Mokhberi, P.; Mokhberi, P.; Izadi, M.; Nesaii, M.B.; Yaici, W.; Minelli, F. Thermal regulation enhancement in multi-story office buildings: Integrating phase change materials into inter-floor void formers. Case Stud. Therm. Eng. 2024, 60, 104792. [Google Scholar] [CrossRef]
- Izadi, M.; Afsharpanah, F.; Mohadjer, A.; Shobi, M.O.; Ajarostaghi, S.S.M.; Minelli, F. Performance enhancement of a shell-and-coil ice storage enclosure for air conditioning using spiral longitudinal fins: A numerical approach. Heliyon 2025, 11, e42786. [Google Scholar] [CrossRef]
- Minelli, F.; Ciriello, I.; Minichiello, F.; D’Agostino, D. From Net Zero Energy Buildings to an energy sharing model—The role of NZEBs in Renewable Energy Communities. Renew. Energy 2024, 223, 120110. [Google Scholar] [CrossRef]
- ISO 52016-1:2017; Energy Performance of Buildings—Energy Needs for Heating and Cooling, Internal Temperatures and Sensible and Latent Heat Loads—Part 1: Calculation Procedures. International Organization for Standardization: Geneva, Switzerland, 2017. Available online: https://www.iso.org/standard/65696.html (accessed on 4 April 2025).
- ISO 13790:2008; Energy Performance of Buildings—Calculation of Energy Use for Space Heating and Cooling. International Organization for Standardization: Geneva, Switzerland, 2008. Available online: https://www.iso.org/standard/41974.html (accessed on 5 October 2020).
- Fidorów-Kaprawy, N.; Dudkiewicz, E.; Zhelykh, V. Performance Analysis of Systems Powered by a Ground Source Heat Pump. Rocz. Ochr. Sr. 2022, 24, 294–306. [Google Scholar] [CrossRef]
- Hao, Z.; Xie, J.; Zhang, X.; Liu, J. Simplified Model of Heat Load Prediction and Its Application in Estimation of Building Envelope Thermal Performance. Buildings 2023, 13, 1076. [Google Scholar] [CrossRef]
- Ballarini, I.; Costantino, A.; Fabrizio, E.; Corrado, V. A Methodology to Investigate the Deviations between Simple and Detailed Dynamic Methods for the Building Energy Performance Assessment. Energies 2020, 13, 6217. [Google Scholar] [CrossRef]
- Choma, A.; Obstawski, P. Analysis of the operating parameters of a microchannel beam heat exchanger powered by R290. Adv. Sci. Technol. Res. J. 2024, 19, 151–162. [Google Scholar] [CrossRef]
- Kaczmarczyk, M. Building energy characteristic evaluation in terms of energy efficiency and ecology. Energy Convers. Manag. 2024, 306, 118284. [Google Scholar] [CrossRef]
- ISO 15927-4:2005; Hygrothermal Performance of Buildings—Calculation and Presentation of Climatic Data, Part 4: Hourly Data for Assessing the Annual Energy Use for Heating and Cooling. International Organization for Standardization: Geneva, Switzerland, 2005. Available online: https://www.iso.org/standard/41371.html (accessed on 1 February 2025).
- Dane do Obliczeń Energetycznych Budynków—Ministerstwo Inwestycji i Rozwoju—Portal Gov.pl. Available online: https://www.gov.pl/web/archiwum-inwestycje-rozwoj/dane-do-obliczen-energetycznych-budynkow (accessed on 14 January 2025). (In Polish)
- Madejski, P.; Żymełka, P. Wprowadzenie do Komputerowych Obliczeń i Symulacji Pracy Systemów Energetycznych w Programie STEAG Ebsilon®Professional. 2020. Available online: https://www.ksiegarniatechniczna.com.pl/wprowadzenie-do-komputerowych-obliczen-symulacji-pracy-systemow-energetycznych-w-programie-steag-ebsilon-professional.html (accessed on 30 November 2022).
- Subramanian, N.; Madejski, P. Carbon dioxide capture in large-scale CCGT power plant from flue gases obtained from various fuel mixtures. Arch. Thermodyn. 2024, 45, 85–93. [Google Scholar] [CrossRef]
- Soares, J.; Oliveira, A.C.; Valenzuela, L. A dynamic model for once-through direct steam generation in linear focus solar collectors. Renew. Energy 2021, 163, 246–261. [Google Scholar] [CrossRef]
- Ferreira, W.M.; Martins, J.H.S.; Júnior, J.A.L.E.; Filho, V.C.P.; Passos, J.C. Modeling of a linear Fresnel direct steam generation solar thermal power plant with sensible-latent hybrid thermal energy storage: A case study for North-east Brazil. J. Braz. Soc. Mech. Sci. Eng. 2024, 46, 1–15. [Google Scholar] [CrossRef]
- Photovoltaic Geographical Information System (PVGIS)—European Commission. Available online: https://joint-research-centre.ec.europa.eu/photovoltaic-geographical-information-system-pvgis_en (accessed on 4 March 2025).
- Huld, T.; Müller, R.; Gambardella, A. A new solar radiation database for estimating PV performance in Europe and Africa. Sol. Energy 2012, 86, 1803–1815. [Google Scholar] [CrossRef]
- De Soto, W.; Klein, S.; Beckman, W. Improvement and validation of a model for photovoltaic array performance. Sol. Energy 2006, 80, 78–88. [Google Scholar] [CrossRef]
- Karta Produktu Pompa Ciepła Airmax 2 6GT Informacje o Produkcie (Zgodnie z Rozporządzeniem UE Nr 813/2013). Available online: https://galmet.com.pl/uploads/productfiles/karta-produktu-airmax2-6gt-pl+enpdf.pdf (accessed on 28 February 2025).
- Commission Regulation (EU) No 813/2013 of 2 August 2013 Implementing Directive 2009/125/EC of the European Parliament and of the Council with Regard to Ecodesign Requirements for Space Heaters and Combination Heaters. Brussels, Belgium. 2013. Available online: https://eur-lex.europa.eu/eli/reg/2013/813/oj/eng (accessed on 29 April 2025).
- Luthander, R.; Widén, J.; Nilsson, D.; Palm, J. Photovoltaic self-consumption in buildings: A review. Appl. Energy 2015, 142, 80–94. [Google Scholar] [CrossRef]
- Diniz, H.A.G.; Paulino, T.F.; Pabon, J.J.G.; Maia, A.A.T.; Oliveira, R.N. Dynamic Model of a Transcritical CO2 Heat Pump for Residential Water Heating. Sustainability 2021, 13, 3464. [Google Scholar] [CrossRef]
- Herrando, M.; Coca-Ortegón, A.; Guedea, I.; Fueyo, N. Experimental validation of a solar system based on hybrid photovoltaic-thermal collectors and a reversible heat pump for the energy provision in non-residential buildings. Renew. Sustain. Energy Rev. 2023, 178, 113233. [Google Scholar] [CrossRef]
- Wu, J.; Shen, M.; Feng, J. The Application of a Solar–Air-Source Heat Pump Dual-Supply Heating System in a High-Cold Area in China. Processes 2023, 11, 737. [Google Scholar] [CrossRef]
- Zanetti, E.; Bonduà, S.; Bortolin, S.; Bortolotti, V.; Azzolin, M.; Tinti, F. Sequential coupled numerical simulations of an air/ground-source heat pump: Validation of the model and results of yearly simulations. Energy Build. 2022, 277, 112540. [Google Scholar] [CrossRef]
- Li, H.; Yang, Q.; Xu, Z.; Shao, S.; Wang, Z.; Sun, X.; Wang, Y.; Xu, C.; Zhao, W. Impact of water volume on the energy saving potential of air source heat pump systems. Int. J. Refrig. 2021, 130, 128–139. [Google Scholar] [CrossRef]
- Hasrat, I.R.; Jensen, P.G.; Larsen, K.G.; Srba, J. Modelling of Hot Water Buffer Tank and Mixing Loop for an Intelligent Heat Pump Control; Lecture Notes in Computer Science (Including Subseries Lecture Notes in Artificial Intelligence and Lecture Notes in Bioinformatics), LNCS; Springer: Cham, Switzerland, 2023; Volume 14290, pp. 113–130. [Google Scholar] [CrossRef]






| Type of Building Element | Construction | Heat Transfer Coefficient U [W/m2K] | Total Partition Area in the Building [m2] |
|---|---|---|---|
| External walls | Cement-lime render (inside), cinder-ash blocks of varied thickness (12.5/25 cm), polystyrene with lambda = 0.040 W/mK (17/19 cm) silicone-silicate render (outside) | 0.194/0.199 | 40.30/214.86 |
| Internal walls | cinder-ash blocks of varied thickness (12.5/25 cm with cement-lime render (inside) | 1.553/2.159 | 71.67/23.15 |
| Floor | Terracotta floor finish, concrete screed, asphalt felt insulation, concrete, gravel | 0.482/0.495 | 67.84/43.76 |
| Ceilings | 12 cm reinforced concrete slab, 25 cm rockwool insulation Lambda = 0.039 W/mK, concrete screed. | 0.127 | 121.04 |
| Roof | Sheet metal roofing with wooden truss | 6.913 | 147.79 |
| Windows | PCV window frame, heat transfer coefficient provided by the manufacturer | 0.900/1.300 | 8.68/42.20 |
| Doors | MDF, timber frame with wood core | 1.300 | 3.22 |
| Parameter Name | Parameter Type | Description |
|---|---|---|
| Ambient temperature | controlling | Ambient air temperature based on meteorological data at a height of 2 m. |
| Global solar irradiation | controlling | Global solar irradiance in the horizontal plane |
| Building heat load | Result | Current heat load of building, calculated based on ambient air temperature |
| Heat pump load | Result | Required load of the heat pump system, calculated based on control algorithm |
| PV produced power | Result | Power produced by PV system, calculated on Sun. DNI and geometric sun height. |
| Grid power load | Result | Calculated based on required power of the heat pump, electric heater and PV production balance |
| Heat pump COP value | Result | COP value for the heat pump, based on ambient air temperature and heat pump heat sink temperature |
| Buffer tank temperature | Result | Current temperature in the buffer tank at the beginning of calculation period. |
| Degree-Days Calculation Method | Monthly Mean—Audytor OZC Software | Daily Mean—Meteorological Data |
|---|---|---|
| 3441 °C days | 3431 °C days |
| Building Heat Demand | Heat Provided by the Heat Pump | Power Produced by the PV System |
|---|---|---|
| 41.29 GJ | 41.64 ± 0.44 GJ | 2857 kWh |
| Buffer Tank Variant | Grid Power Consumption | Power Fed to Grid | PV Power Used for Heat Pump | Heat Pump Total Power Use | Electric Heater Power Use | Mean COP | Power Self Consumption | Share of PV Power Used in Heat Pump |
|---|---|---|---|---|---|---|---|---|
| [kWh] | [kWh] | [kWh] | [kWh] | [kWh] | [-] | [-] | [-] | |
| No buffer | 2540 | 1907 | 950 | 3376 | 114 | 3.69 | 0.333 | 0.272 |
| 500 L | 2187 | 1534 | 1323 | 3397 | 112 | 3.63 | 0.463 | 0.378 |
| 1000 L | 1906 | 1265 | 1592 | 3385 | 112 | 3.62 | 0.557 | 0.455 |
Disclaimer/Publisher’s Note: The statements, opinions and data contained in all publications are solely those of the individual author(s) and contributor(s) and not of MDPI and/or the editor(s). MDPI and/or the editor(s) disclaim responsibility for any injury to people or property resulting from any ideas, methods, instructions or products referred to in the content. |
© 2025 by the authors. Licensee MDPI, Basel, Switzerland. This article is an open access article distributed under the terms and conditions of the Creative Commons Attribution (CC BY) license (https://creativecommons.org/licenses/by/4.0/).
Share and Cite
Szymiczek, J.; Szczotka, K.; Michalak, P. Simulation of Heat Pump with Heat Storage and PV System—Increase in Self-Consumption in a Polish Household. Energies 2025, 18, 2325. https://doi.org/10.3390/en18092325
Szymiczek J, Szczotka K, Michalak P. Simulation of Heat Pump with Heat Storage and PV System—Increase in Self-Consumption in a Polish Household. Energies. 2025; 18(9):2325. https://doi.org/10.3390/en18092325
Chicago/Turabian StyleSzymiczek, Jakub, Krzysztof Szczotka, and Piotr Michalak. 2025. "Simulation of Heat Pump with Heat Storage and PV System—Increase in Self-Consumption in a Polish Household" Energies 18, no. 9: 2325. https://doi.org/10.3390/en18092325
APA StyleSzymiczek, J., Szczotka, K., & Michalak, P. (2025). Simulation of Heat Pump with Heat Storage and PV System—Increase in Self-Consumption in a Polish Household. Energies, 18(9), 2325. https://doi.org/10.3390/en18092325

