Enhancing Frequency Event Detection in Power Systems Using Two Optimization Methods with Variable Weighted Metrics
Abstract
1. Introduction
1.1. Background
1.2. Event Detection Methods in Power Systems
1.2.1. Signal Processing Method
1.2.2. Statistical Method
1.2.3. Machine Learning Method
1.2.4. Hybrid Method
1.3. Optimization-Related Works in Power Systems
1.4. Paper Contributions
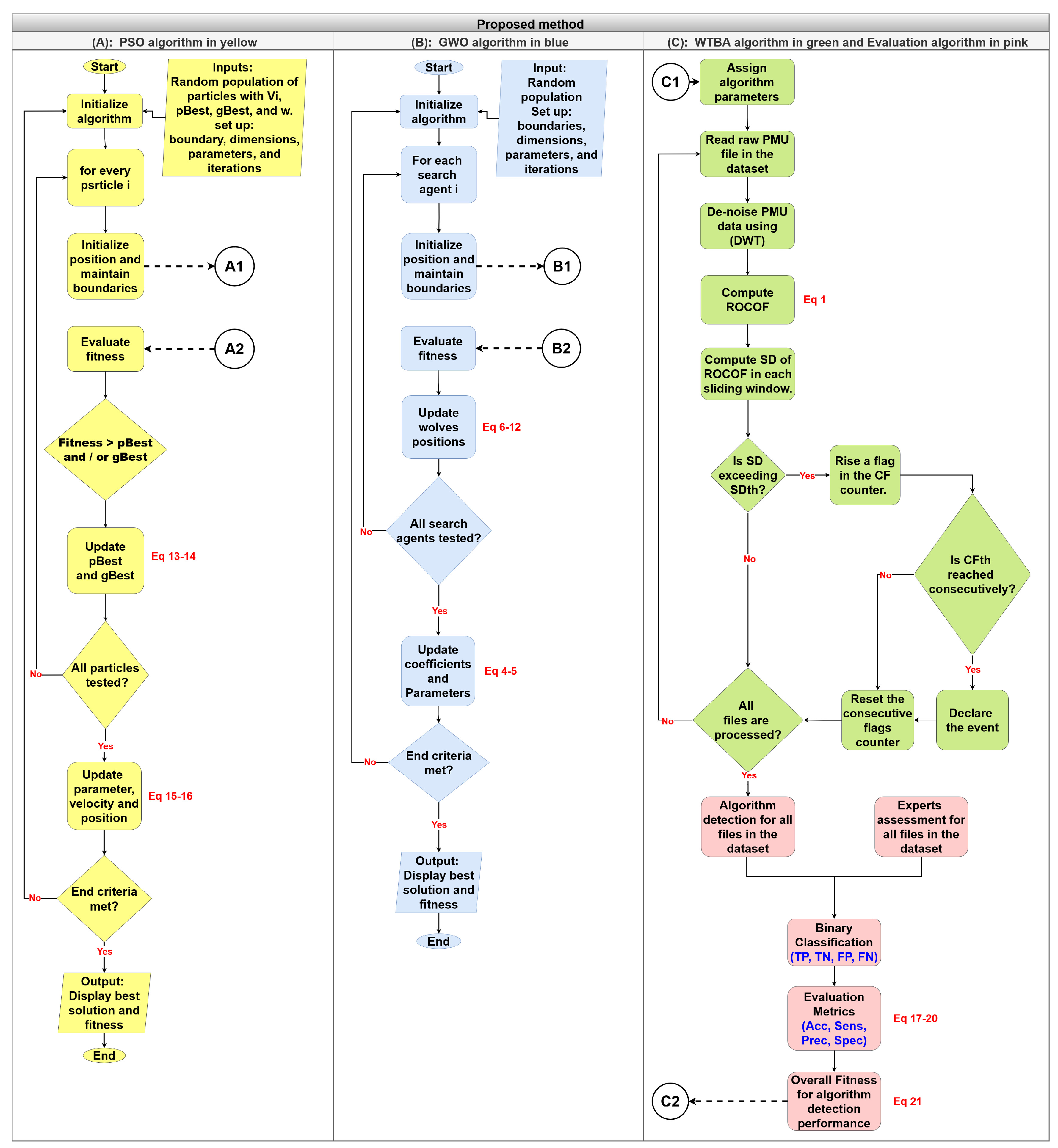
2. Methodology
2.1. Frequency Event Detection Algorithm
| Algorithm 1 Wavelet Transform-Based Algorithm |
|
2.2. Optimization Techniques
2.2.1. Grey Wolf Optimization (GWO)
2.2.2. Particle Swarm Optimization (PSO)
| Algorithm 2 Grey Wolf Optimization |
|
- The inertia component maintains the particle’s current motion direction, computed as and governed by the parameter w.
- The cognitive component drives particles towards previously encountered best positions, computed as and controlled by .
- The social component guides particles towards the successful positions of other particles, computed as and regulated by .
| Algorithm 3 Particle Swarm Optimization |
|
2.3. Performance Evaluation Methods
2.3.1. Datasets Procurement
2.3.2. Experts’ Evaluation
2.3.3. Binary Classification and Evaluation Metrics
- True Positive (TP): Event detected by both the experts and the algorithm.
- True Negative (TN): Agreement between the experts and the algorithm that no event occurs.
- False Positive (FP): The algorithm incorrectly identifies an event that experts did not recognize.
- False Negative (FN): The algorithm fails to detect an event that was identified by the experts.
- Accuracy: Quantifies the successful identification of both events and non-events against all events and non-events within the set.
- Sensitivity: Quantifies the successful identification of events against all events within the set.
- Precision: Quantifies the successful identification of events against all identified events.
- Specificity: Quantifies the successful identification of non-events against all non-events within the set.
2.4. Integration of Optimization Methods
3. Proposed Methodology of Variable Weighted Metrics
3.1. Balancing Specificity and Sensitivity Metrics
3.2. Quantitative Analysis of Non-Events: A Specificity-Driven Approach
3.3. Integration of Variable Weighted Metrics
4. Case Studies
5. Results and Discussion
5.1. First Case Study
5.2. Second Case Study
5.3. Third Case Study
5.4. Fourth Case Study
6. Conclusions and Future Directions
Author Contributions
Funding
Data Availability Statement
Acknowledgments
Conflicts of Interest
References
- Dreidy, M.; Mokhlis, H.; Mekhilef, S. Inertia response and frequency control techniques for renewable energy sources: A review. Renew. Sustain. Energy Rev. 2017, 69, 144–155. [Google Scholar]
- North American Electric Reliability Corporation. Frequency Response Standard Background Document; Technical Report; North American Electric Reliability Corporation: Atlanta, GA, USA, 2012. [Google Scholar]
- Wu, Y.K.; Chang, S.M.; Hu, Y.L. Literature Review of Power System Blackouts. Energy Procedia 2017, 141, 428–431. [Google Scholar] [CrossRef]
- Alghamdi, H.A.; Adham, M.A.; Bass, R.B. An Application of Wavelet Transformation and Statistical Analysis for Frequency Event Detection. In Proceedings of the 2023 North American Power Symposium (NAPS), Asheville, NC, USA, 15–17 October 2023; pp. 1–6. [Google Scholar]
- Alghamdi, H.A.; Adham, M.A.; Farooq, U.; Bass, R.B. Detecting Fast Frequency Events in Power System: Development and Comparison of Two Methods. In Proceedings of the 2023 IEEE Conference on Technologies for Sustainability (SusTech), Portland, OR, USA, 19–22 April 2023; pp. 55–62. [Google Scholar]
- Farooq, U.; Adham, M.; Alsaid, M.; Bass, R.B. A Configurable Real-time Event Detection Framework for Power Systems using Swarm Intelligence Optimization. IEEE Access 2024, 12, 115687–115696. [Google Scholar] [CrossRef]
- Anshuman, A.; Panigrahi, B.K.; Jena, M.K. A novel hybrid algorithm for event detection, localisation and classification. In Proceedings of the 2021 9th IEEE International Conference on Power Systems (ICPS), Kharagpur, India, 16–18 December 2021. [Google Scholar]
- Kim, D.-I.; Chun, T.Y.; Yoon, S.-H.; Lee, G.; Shin, Y.-J. Wavelet-based event detection method using PMU data. IEEE Trans. Smart Grid 2015, 8, 1154–1162. [Google Scholar] [CrossRef]
- Vaz, R.; Moraes, G.R.; Arruda, E.H.; Terceiro, J.C.; Aquino, A.F.; Decker, I.C.; Issicaba, D. Event detection and classification through wavelet-based method in low voltage wide-area monitoring systems. Int. J. Electr. Power Energy Syst. 2021, 130, 106919. [Google Scholar] [CrossRef]
- Zhu, L.; Hill, D.J. Spatial–temporal data analysis-based event detection in weakly damped power systems. IEEE Trans. Smart Grid 2021, 12, 5472–5474. [Google Scholar] [CrossRef]
- Kantra, S.; Abdelsalam, H.A.; Makram, E.B. Application of PMU to detect high impedance fault using statistical analysis. In Proceedings of the 2016 IEEE Power and Energy Society General Meeting (PESGM), Boston, MA, USA, 17–21 July 2016; pp. 1–5. [Google Scholar]
- Ge, Y.; Flueck, A.J.; Kim, D.K.; Ahn, J.B.; Lee, J.D.; Kwon, D.Y. Power system real-time event detection and associated data archival reduction based on synchrophasors. IEEE Trans. on Smart Grid 2015, 6, 2088–2097. [Google Scholar] [CrossRef]
- Gardner, R.M.; Liu, Y. Generation-load mismatch detection and analysis. IEEE Trans. Smart Grid 2011, 3, 105–112. [Google Scholar]
- Rovnyak, S.M.; Mei, K. Dynamic event detection and location using wide area phasor measurements. Eur. Trans. Elect. Power 2011, 21, 1589–1599. [Google Scholar] [CrossRef]
- Kavasseri, R.G.; Cui, Y.; Brahma, S.M. A new approach for event detection based on energy functions. In Proceedings of the 2014 IEEE PES General Meeting | Conference & Exposition, National Harbor, MD, USA, 27–31 July 2014; pp. 1–5. [Google Scholar]
- Wang, W.; Yin, H.; Chen, C.; Till, A.; Yao, W.; Deng, X.; Liu, Y. Frequency disturbance event detection based on synchrophasors and deep learning. IEEE Trans. Smart Grid 2020, 11, 3593–3605. [Google Scholar] [CrossRef]
- Kesici, M.; Saner, C.B.; Mahdi, M.; Yaslan, Y.; Genc, V.I. Wide area measurement based online monitoring and event detection using convolutional neural networks. In Proceedings of the 2019 7th International Istanbul Smart Grids and Cities Congress and Fair (ICSG), Istanbul, Turkey, 25–26 April 2019; pp. 223–227. [Google Scholar]
- Zhou, Y.; Arghandeh, R.; Spanos, C. Distribution network event detection with ensembles of bundle classifiers. IEEE Power Energy Soc. Gen. Meet. 2016, 6, 1–5. [Google Scholar]
- Singh, A.K.; Fozdar, M. Supervisory framework for event detection and classification using wavelet transform. In Proceedings of the 2017 IEEE Power & Energy Society General Meeting, Chicago, IL, USA, 16–20 July 2017; pp. 1–5. [Google Scholar]
- Han, F.; Taylor, G.; Li, M. Towards a data driven robust event detection technique for smart grids. In Proceedings of the 2018 IEEE Power & Energy Society General Meeting (PESGM), Portland, OR, USA, 5–10 August 2018; pp. 1–5. [Google Scholar]
- Okumus, H.; Nuroglu, F.M. Event detection and classification algorithm using wide area measurement systems. In Proceedings of the 2018 IEEE International Conference on Smart Energy Grid Engineering (SEGE), Oshawa, ON, Canada, 12–15 August 2018; pp. 230–233. [Google Scholar]
- Sohn, S.-W.; Allen, A.J.; Kulkarni, S.; Grady, W.M.; Santoso, S. Event detection method for the PMUs synchrophasor data. In Proceedings of the 2012 IEEE Power Electronics and Machines in Wind Applications, Denver, CO, USA, 16–18 July 2012; pp. 1–7. [Google Scholar]
- Makhadmeh, S.N.; Al-Betar, M.A.; Doush, I.A.; Awadallah, M.A.; Kassaymeh, S.; Mirjalili, S.; Zitar, R.A. Recent advances in Grey Wolf Optimizer, its versions and applications. IEEE Access 2023, 12, 22991–23028. [Google Scholar] [CrossRef]
- Almufti, S.M.; Ahmad, H.B.; Marqas, R.B.; Asaad, R.R. Grey wolf optimizer: Overview, modifications and applications. Int. Res. J. Sci. Tech. Educ. Manag. 2021, 1, 1–14. [Google Scholar]
- Shami, T.M.; El-Saleh, A.A.; Alswaitti, M.; Al-Tashi, Q.; Summakieh, M.A.; Mirjalili, S. Particle swarm optimization: A comprehensive survey. IEEE Access 2022, 10, 10031–10061. [Google Scholar] [CrossRef]
- Jumani, T.A.; Mustafa, M.W.; Alghamdi, A.S.; Rasid, M.M.; Alamgir, A.; Awan, A.B. Swarm intelligence-based optimization techniques for dynamic response and power quality enhancement of AC microgrids: A comprehensive review. IEEE Access 2020, 8, 75986–76001. [Google Scholar]
- Mirjalili, S.; Mirjalili, S.M.; Lewis, A. Grey wolf optimizer. Adv. Eng. Softw. 2014, 69, 46–61. [Google Scholar] [CrossRef]
- Kennedy, J.; Eberhart, R. Particle swarm optimization. Int. Conf. Neural Netw. 1995, 4, 1942–1948. [Google Scholar]
- Keene, S.; Hanks, L.; Bass, R.B. A Means for Tuning Primary Frequency Event Detection Algorithms. In Proceedings of the 2022 IEEE Conference on Technologies for Sustainability (SusTech), Corona, CA, USA, 21–23 April 2022; pp. 22–29. [Google Scholar]



| Method | Key Technique | Key Advantage | Key Limitation | References |
|---|---|---|---|---|
| Signal processing | DWT, STFT, Prony, Matrix Pencil | Time/frequency domain analysis, noise-robust | Requires parameter selection, computationally expensive | [9,10,11,12] |
| Statistical | PCA, Mahala Nobis Distance, Variance Analysis | Simple and efficient | Limited for complex data | [13,14,15,16] |
| Machine learning | CNN, SVM, Feature Engineering | Learning complex event patterns | Data-hungry, computationally intensive | [17,18,19,20] |
| Hybrid | DWT+Statistical, Random Matrix+filter SVM+WT, statistical+filter | Combines multiple methods for improved accuracy and flexibility | Complexity and intensity depend on the methods combined. | [21,22,23,24] |
| Proposed WTBA | DWT + ROCOF-based statistical analysis. | Combines noise reduction and statistical processing with four tunable parameters | Pending online application deployment | This work |
| Year | Events | Tevents (24) | Tnon-events (25) | Nnon-events (26) | Hypothetical Specificity | Potential (FP) (27) |
|---|---|---|---|---|---|---|
| 2019 | 20 | 1040 | 31,534,960 | 606,442 | 1 | 0 |
| 2020 | 19 | 988 | 31,535,012 | 606,443 | 0.9999 | 61 |
| 2021 | 23 | 1196 | 31,534,804 | 606,439 | 0.999 | 607 |
| 2022 | 20 | 1040 | 31,534,960 | 606,442 | 0.99 | 6126 |
| 2023 | 24 | 1248 | 31,534,752 | 606,438 | 0.9 | 67,382 |
| Weight Sets | Set 1 | Set 2 | Set 3 | Set 4 | Set 5 | Set 6 | Set 7 | Set 8 | Set 9 | Set 10 | Set 11 | Set 12 |
|---|---|---|---|---|---|---|---|---|---|---|---|---|
| Accuracy | 0.1 | 0.1 | 0.1 | 0.1 | 0.05 | 0.05 | 0.01 | 0.1 | 0.2 | 0 | 0 | 0 |
| Sensitivity | 0.1 | 0.2 | 0.4 | 0.1 | 0.3 | 0.2 | 0.01 | 0.3 | 0.2 | 0.3 | 0.2 | 0.1 |
| Precision | 0.4 | 0.3 | 0.1 | 0.3 | 0.05 | 0.05 | 0.01 | 0.1 | 0.2 | 0 | 0 | 0 |
| Specificity | 0.4 | 0.4 | 0.4 | 0.5 | 0.6 | 0.7 | 0.97 | 0.5 | 0.4 | 0.7 | 0.8 | 0.9 |
| Dataset | Event | Quasi-Event | Non-Event |
|---|---|---|---|
| 30 files dataset in [5] | 13 | 6 | 11 |
| 60 files dataset in [4] | 6 | 34 | 20 |
| 70 files dataset | 12 | 38 | 20 |
| Period | Total Files | Events | Quasi-Events | Non-Events |
|---|---|---|---|---|
| September 2020 | 4236 | 5 | 4 | 4227 |
| July 2021 | 4402 | 3 | 4 | 4395 |
| April 2023 | 4082 | 4 | 4 | 4074 |
| October 2023 | 4404 | 2 | 3 | 4399 |
| Case Study | Table | Description |
|---|---|---|
| First | 7 | Best fitness scores |
| 8 | Best convergence iterations | |
| 9 | Best computational time | |
| Second | 10 | WTBA detection performance using estimation vs. optimized parameters |
| Third | 11 | WTBA vs. LSLR using equal weighted metrics |
| 12 | WTBA and LSLR: equal vs. variable weighted metrics on small-scale datasets | |
| Fourth | 13–16 | WTBA and LSLR: equal vs. variable weighted metrics on large-scale datasets |
| Algorithm | Dataset | Search Agents/Particles | ||||
|---|---|---|---|---|---|---|
| 5 | 10 | 20 | 30 | 40 | ||
| GWO | 30 files | 372 | 372 | 372 | 372 | 372 |
| 60 files | 382 | 382 | 382 | 382 | 382 | |
| 70 files | 380 | 380 | 380 | 380 | 380 | |
| PSO | 30 files | 356 | 356 | 372 | 372 | 372 |
| 60 files | 382 | 382 | 382 | 382 | 382 | |
| 70 files | 380 | 380 | 371 | 380 | 380 | |
| Algorithm | Dataset | Search Agents/Particles | ||||
|---|---|---|---|---|---|---|
| 5 | 10 | 20 | 30 | 40 | ||
| GWO | 30 files | 12 | 13 | 3 | 4 | 1 |
| 60 files | 1 | 4 | 1 | 1 | 1 | |
| 70 files | 18 | 14 | 3 | 4 | 4 | |
| PSO | 30 files | 14 | 16 | 15 | 2 | 3 |
| 60 files | 7 | 1 | 1 | 1 | 1 | |
| 70 files | 17 | 6 | 1 | 4 | 4 | |
| Algorithm | Dataset | Search Agents/Particles | ||||
|---|---|---|---|---|---|---|
| 5 | 10 | 20 | 30 | 40 | ||
| GWO | 30 files | 76 | 167 | 324 | 361 | 577 |
| 60 files | 234 | 342 | 810 | 1026 | 1584 | |
| 70 files | 276 | 540 | 756 | 1128 | 1164 | |
| PSO | 30 files | 56 | 121 | 258 | 364 | 561 |
| 60 files | 252 | 288 | 756 | 882 | 1284 | |
| 70 files | 270 | 354 | 678 | 1110 | 1296 | |
| Dataset | 30-File Dataset | 60-File Dataset | 70-File Dataset | ||
|---|---|---|---|---|---|
| Parameter Tuning Type | Estimated in [5] | Optimized | Estimated in [4] | Optimized | Optimized |
| TP | 12 | 12 | 4 | 5 | 10 |
| FP | 3 | 1 | 0 | 0 | 0 |
| FN | 1 | 1 | 2 | 1 | 2 |
| TN | 14 | 16 | 54 | 54 | 58 |
| Accuracy | 87 | 93 | 97 | 98 | 97 |
| Sensitivity | 92 | 92 | 67 | 84 | 83 |
| Precision | 80 | 92 | 100 | 100 | 100 |
| Specificity | 82 | 94 | 100 | 100 | 100 |
| Fitness Score | 341 | 372 | 364 | 382 | 380 |
| Dataset | 30-File Dataset | 60-File Dataset | 70-File Dataset | |||
|---|---|---|---|---|---|---|
| Algorithm | LSLR | WTBA | LSLR | WTBA | LSLR | WTBA |
| TP | 13 | 12 | 6 | 5 | 9 | 10 |
| FP | 0 | 1 | 0 | 0 | 3 | 0 |
| FN | 0 | 1 | 0 | 1 | 3 | 2 |
| TN | 17 | 16 | 54 | 54 | 55 | 58 |
| Accuracy | 100 | 93 | 100 | 98 | 91 | 97 |
| Sensitivity | 100 | 92 | 100 | 84 | 75 | 83 |
| Precision | 100 | 92 | 100 | 100 | 75 | 100 |
| Specificity | 100 | 94 | 100 | 100 | 95 | 100 |
| Fitness | 400 | 372 | 400 | 382 | 336 | 380 |
| Algorithm (Dataset) | WTBA (30-File Dataset) | LSLR (70-File Dataset) | ||
|---|---|---|---|---|
| Weight Set | Equal | Set 7 | Equal | Set 7 |
| TP | 12 | 5 | 9 | 4 |
| FP | 1 | 0 | 3 | 0 |
| FN | 1 | 8 | 3 | 8 |
| TN | 16 | 17 | 55 | 58 |
| Accuracy | 93 | 73 | 91 | 89 |
| Sensitivity | 92 | 38 | 75 | 33 |
| Precision | 92 | 100 | 75 | 100 |
| Specificity | 94 | 100 | 95 | 100 |
| Fitness | 372 | 99 | 336 | 99 |
| Algorithm | LSLR | WTBA | ||||
|---|---|---|---|---|---|---|
| Optimization | GWO | PSO | GWO | PSO | ||
| Weight Set | Equal | Equal | Equal | Set 2 | Equal | Set 8 |
| TP | 5 | 5 | 4 | 4 | 5 | 5 |
| FP | 1 | 1 | 3 | 0 | 5 | 3 |
| FN | 0 | 0 | 1 | 1 | 0 | 0 |
| TN | 4230 | 4230 | 4228 | 4231 | 4226 | 4228 |
| Accuracy | 99.98 | 99.98 | 99.91 | 99.98 | 100.00 | 99.93 |
| Sensitivity | 100.00 | 100.00 | 80.00 | 80.00 | 100.00 | 100.00 |
| Precision | 83.33 | 83.33 | 56.67 | 100.00 | 50.00 | 62.50 |
| Specificity | 99.98 | 99.98 | 99.93 | 100.00 | 99.88 | 99.93 |
| Fitness | 383 | 383 | 337 | 83 | 350 | 120 |
| Algorithm | LSLR | WTBA | ||||
|---|---|---|---|---|---|---|
| Optimization | GWO | PSO | GWO | PSO | ||
| Weight Set | Equal | Equal | Equal | Set 6 | Equal | Set 5 |
| TP | 2 | 3 | 1 | 3 | 3 | 3 |
| FP | 0 | 12 | 1 | 0 | 5 | 0 |
| FN | 1 | 0 | 2 | 0 | 0 | 0 |
| TN | 4399 | 4387 | 4398 | 4399 | 4394 | 4399 |
| Accuracy | 99.98 | 99.73 | 99.93 | 100.00 | 99.89 | 100.00 |
| Sensitivity | 66.67 | 100.00 | 33.33 | 100.00 | 100.00 | 100.00 |
| Precision | 100.00 | 20.00 | 50.00 | 100.00 | 37.93 | 100.00 |
| Specificity | 100.00 | 99.73 | 99.97 | 100.00 | 99.88 | 100.00 |
| Fitness | 367 | 320 | 283 | 100 | 338 | 100 |
| Algorithm | LSLR | WTBA | ||||
|---|---|---|---|---|---|---|
| Optimization | GWO | PSO | GWO | PSO | ||
| Weight Set | Equal | Equal | Equal | Set 2 | Equal | Set 10 |
| TP | 3 | 3 | 2 | 4 | 4 | 2 |
| FP | 1 | 1 | 0 | 0 | 5 | 0 |
| FN | 1 | 1 | 2 | 0 | 0 | 2 |
| TN | 4077 | 4077 | 4078 | 4078 | 4073 | 4078 |
| Accuracy | 99.95 | 99.95 | 99.95 | 100.00 | 99.88 | 99.95 |
| Sensitivity | 75.00 | 75.00 | 50.00 | 100.00 | 100.00 | 50.00 |
| Precision | 75.00 | 75.00 | 100.00 | 100.00 | 44.00 | 100.00 |
| Specificity | 99.98 | 99.98 | 100.00 | 100.00 | 99.88 | 100.00 |
| Fitness | 375 | 375 | 350 | 100 | 344 | 85 |
| Algorithm | LSLR | WTBA | ||||
|---|---|---|---|---|---|---|
| Optimization | GWO | PSO | GWO | PSO | ||
| Weight Set | Equal | Equal | Equal | Set 1 | Equal | Set 4 |
| TP | 2 | 2 | 2 | 2 | 2 | 1 |
| FP | 4 | 9 | 2 | 2 | 17 | 2 |
| FN | 0 | 0 | 0 | 0 | 0 | 1 |
| TN | 4398 | 4393 | 4400 | 4400 | 4385 | 4400 |
| Accuracy | 99.91 | 99.90 | 99.95 | 99.95 | 99.91 | 99.98 |
| Sensitivity | 100.00 | 100.00 | 100.00 | 100.00 | 100.00 | 50.00 |
| Precision | 33.33 | 18.20 | 50.00 | 50.00 | 10.59 | 35.29 |
| Specificity | 99.91 | 99.80 | 99.95 | 99.95 | 99.61 | 99.95 |
| Fitness | 333 | 318 | 350 | 80 | 311 | 76 |
Disclaimer/Publisher’s Note: The statements, opinions and data contained in all publications are solely those of the individual author(s) and contributor(s) and not of MDPI and/or the editor(s). MDPI and/or the editor(s) disclaim responsibility for any injury to people or property resulting from any ideas, methods, instructions or products referred to in the content. |
© 2025 by the authors. Licensee MDPI, Basel, Switzerland. This article is an open access article distributed under the terms and conditions of the Creative Commons Attribution (CC BY) license (https://creativecommons.org/licenses/by/4.0/).
Share and Cite
Alghamdi, H.A.; Adham, M.A.; Farooq, U.; Bass, R.B. Enhancing Frequency Event Detection in Power Systems Using Two Optimization Methods with Variable Weighted Metrics. Energies 2025, 18, 1659. https://doi.org/10.3390/en18071659
Alghamdi HA, Adham MA, Farooq U, Bass RB. Enhancing Frequency Event Detection in Power Systems Using Two Optimization Methods with Variable Weighted Metrics. Energies. 2025; 18(7):1659. https://doi.org/10.3390/en18071659
Chicago/Turabian StyleAlghamdi, Hussain A., Midrar A. Adham, Umar Farooq, and Robert B. Bass. 2025. "Enhancing Frequency Event Detection in Power Systems Using Two Optimization Methods with Variable Weighted Metrics" Energies 18, no. 7: 1659. https://doi.org/10.3390/en18071659
APA StyleAlghamdi, H. A., Adham, M. A., Farooq, U., & Bass, R. B. (2025). Enhancing Frequency Event Detection in Power Systems Using Two Optimization Methods with Variable Weighted Metrics. Energies, 18(7), 1659. https://doi.org/10.3390/en18071659

