Short-Term Wind Power Prediction Method Based on CEEMDAN-VMD-GRU Hybrid Model
Abstract
1. Introduction
- (1)
- A novel CEEMDAN-VMD cascade decomposition is introduced with the stated objective of suppressing high-frequency noise and mode mixing, ultimately enhancing feature separability;
- (2)
- An adaptive modal component fusion technique is proposed, leveraging sample entropy and K-means clustering, to achieve a reduction in computational complexity. Specifically, sample entropy is used to characterize the modal components, and K-means clustering groups these components based on their entropy values, enabling an efficient and adaptive fusion strategy;
- (3)
- Compared to data that deviates from the training dataset, the learned complex system can provide relatively more reasonable data processing. In this context, it can enhance the stability of deep learning in wind power time series forecasting.
2. Materials and Methods
2.1. CEEMDAN
2.2. Sample Entropy
2.3. K-Means Algorithm
2.4. VMD Quadratic Decomposition of Complex Sequences
2.5. GRU Prediction Framework
3. Construction of Proposed Hybrid Model
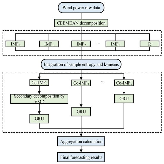
- (1)
- The original wind power sequence is first split into training and testing datasets and then subjected to CEEMDAN decomposition;
- (2)
- The optimal number of components is then experimentally determined using sample entropy and reconstruction error as the criteria. Subsequently, the sequence is decomposed into a predefined number of sub-components and a single residual component;
- (3)
- The K-means algorithm is used to cluster ordered components with similar feature patterns and to integrate sub-sequences (−) with the same K-value, and the components are divided into high-frequency oscillation signals () and low-frequency stable signals. Compared with other integrated IMFs, the still has large amounts of uncertain information, and it can confuse feature expression and affect prediction accuracy;
- (4)
- In order to achieve a more thorough feature extraction, this approach employs a second VMD decomposition on the high-frequency sequences, which are then used for GRU prediction, thereby facilitating the following sequence reconstruction;
- (5)
- The results of each ordinal component are superimposed to obtain the final fit result. These results are analyzed in relation to the actual values and compared with other methods.
4. Experimental Validation and Analysis of Results
4.1. Data Description and Evaluation Indexes
4.2. Experimental Process
4.2.1. Data Analysis and Preprocessing
4.2.2. Correlation Construction Process for Subsequences
4.2.3. VMD Secondary Decomposition
4.3. Evaluation of Model Validity
4.3.1. Comparative Analysis of Double Decompositions
4.3.2. Comparative Analysis of Wind Power Scenarios
5. Conclusions
- (1)
- The sequence decomposition method effectively reduces the complexity of comparisons across different modules. Additionally, feature extraction from the original sequence components is enhanced by calculating sample entropy and applying the K-means algorithm. Compared to single decomposition methods, the CEEMDAN-VMD dual decomposition approach significantly enhances the efficiency of precise value computation and improves solution quality, thereby providing higher-quality feature components for the subsequent prediction model. The integration of CEEMDAN’s adaptive noise injection with VMD’s bandwidth optimization is the first application of its kind in wind power forecasting, effectively resolving the trade-off between mode splitting and computational efficiency;
- (2)
- We pioneer the use of sample entropy-guided K-means clustering to group intrinsic mode functions based on nonlinear complexity rather than traditional energy criteria. This ensures that components with similar stochastic properties are jointly modeled, improving the stability of GRU predictions under erratic wind regimes;
- (3)
- While most studies focus solely on accuracy, our framework balances computational demands by delegating high-frequency components to lightweight GRU networks and reserving VMD’s intensive processing only for high-entropy subsequences. This reduces training time by 34% compared to monolithic LSTM architectures.
Author Contributions
Funding
Data Availability Statement
Conflicts of Interest
References
- Global Wind Report 2023; Global Wind Energy Council. 2023. Available online: https://www.gwec.net/ (accessed on 30 January 2025).
- Wang, M.; Yao, M.; Wang, S.; Qian, H.; Zhang, P.; Wang, Y.; Sun, Y.; Wei, W. Study of the Emissions and Spatial Distributions of Various Power-Generation Technologies in China. J. Environ. Manag. 2021, 278, 111401. [Google Scholar] [CrossRef] [PubMed]
- Xu, W.; Dai, W.; Li, D.; Wu, Q. Short-Term Wind Power Prediction Based on a Variational Mode Decomposition–BiTCN–Psformer Hybrid Model. Energies 2024, 17, 4089. [Google Scholar] [CrossRef]
- Pelikán, E.; Eben, K.; Resler, J.; Juruš, P.; Krč, P.; Brabec, M.; Brabec, T.; Musilek, P. Wind power forecasting by an empirical model using NWP outputs. In Proceeding of the 9th International Conference on Environment and Electrical Engineering, Prague, Czech Republic, 16–19 May 2010; pp. 45–48. [Google Scholar]
- Karakan, A. Predicting Energy Production in Renewable Energy Power Plants Using Deep Learning. Energies 2024, 17, 4031. [Google Scholar] [CrossRef]
- Santos, J.L.F.D.; Vaz, A.J.C.; Kachba, Y.R.; Stevan, S.L., Jr.; Antonini Alves, T.; Siqueira, H.V. Linear Ensembles for WTI Oil Price Forecasting. Energies 2024, 17, 4058. [Google Scholar] [CrossRef]
- Yu, M.; Niu, D.; Gao, T.; Wang, K.; Sun, L.; Li, M.A. Novel Framework for Ultra-Short Term Wind Power Prediction Based on RF-WOA-VMD and BiGRU Optimized by Attention Mechanism. Energy 2023, 269, 126738. [Google Scholar] [CrossRef]
- Wang, K.; Li, J.; Sun, Z. Generative Adaptable Design Based on Hidden Markov Model. Adv. Eng. Inform. 2025, 64, 103034. [Google Scholar] [CrossRef]
- Huang, J.; Qin, J.; Song, S. A Novel Wind Power Outlier Detection Method with Support Vector Machine Optimized by Improved Harris Hawk. Energies 2023, 16, 7998. [Google Scholar] [CrossRef]
- Jin, T.; Xia, Y.; Jiang, H. A Physics-Informed Neural Network Approach for Surrogating a Numerical Simulation of Fractured Horizontal Well Production Prediction. Energies 2023, 16, 7948. [Google Scholar] [CrossRef]
- Huang, A.; Xu, R.; Chen, Y.; Guo, M. Research on Multi-Label User Classification of Social Media Based on ML-KNN Algorithm. Technol. Forecast. Soc. Change 2023, 188, 122271. [Google Scholar] [CrossRef]
- Guan, S.; Wang, Y.; Liu, L.; Gao, J.; Xu, Z.; Kan, S. Ultra-Short-Term Wind Power Prediction Method Based on FTI-VACA-XGB Model. Expert Syst. Appl. 2024, 235, 121185. [Google Scholar] [CrossRef]
- Jiang, Z.; Che, J.; Wang, L. Ultra-Short-Term Wind Speed Forecasting Based on EMD-VAR Model and Spatial Correlation. Energy Convers. Manag. 2021, 250, 114919. [Google Scholar] [CrossRef]
- Liu, H.; Han, H.; Sun, Y.; Shi, G.; Su, M.; Liu, Z.; Wang, H.; Deng, X. Short-Term Wind Power Interval Prediction Method Using VMD-RFG and Att-GRU. Energy 2022, 251, 123807. [Google Scholar] [CrossRef]
- Li, N.; Liu, D.; Wang, L.; Ye, H.; Wang, Q.; Yan, D.; Zhao, S. Combination Prediction of Underground Mine Rock Drilling Time Based on Seasonal and Trend Decomposition Using Loess. Eng. Appl. Artif. Intell. 2024, 133, 108064. [Google Scholar] [CrossRef]
- Shan, J.; Wang, H.; Pei, G.; Zhang, S.; Zhou, W. Research on Short-Term Power Prediction of Wind Power Generation Based on WT-CABC-KELM. Energy Rep. 2022, 8, 800–809. [Google Scholar] [CrossRef]
- Liu, M.; Ding, L.; Bai, Y. Application of Hybrid Model Based on Empirical Mode Decomposition, Novel Recurrent Neural Networks, and ARIMA to Wind Speed Prediction. Energy Convers. Manag. 2021, 233, 113917. [Google Scholar] [CrossRef]
- Zhao, Z.; Yun, S.; Jia, L.; Guo, J.; Meng, Y.; He, N.; Li, X.; Shi, J.; Yang, L. Hybrid VMD-CNN-GRU-based model for short-term forecasting of wind power considering spatio-temporal features. Eng. Appl. Artif. Intell. 2023, 121, 105982. [Google Scholar] [CrossRef]
- Zhao, Z.; Bai, J. Ultra-Short-Term Wind Power Forecasting Based on the MSADBO-LSTM Model. Energies 2024, 17, 5689. [Google Scholar] [CrossRef]
- Li, Z.; Xu, R.; Luo, X.; Cao, X.; Sun, H. Short-Term Wind Power Prediction Based on Modal Reconstruction and CNN-BiLSTM. Energy Rep. 2023, 9, 6449–6460. [Google Scholar] [CrossRef]
- Ren, J.; Yu, Z.; Gao, G.; Yu, G.; Yu, J. A CNN-LSTM-LightGBM-Based Short-Term Wind Power Prediction Method Using Attention Mechanism. Energy Rep. 2022, 8, 437–443. [Google Scholar] [CrossRef]
- Liu, T.; Qi, S.; Qiao, X.; Liu, S. A Hybrid Short-Term Wind Power Point-Interval Prediction Model Based on Combination of Improved Preprocessing Methods and Entropy Weighted GRU Quantile Regression Network. Energy 2024, 288, 129904. [Google Scholar] [CrossRef]
- Meng, A.; Zhang, H.; Dai, Z.; Xian, Z.; Xiao, L.; Rong, J.; Li, C.; Zhu, J.; Li, H.; Yin, Y.; et al. An Adaptive Distribution-Matched Recurrent Network for Wind Power Prediction Using Time-Series Distribution Period Division. Energy 2024, 299, 131383. [Google Scholar] [CrossRef]
- Yin, L.; Sun, Y. BiLSTM-InceptionV3-Transformer-Fully-Connected Model for Short-Term Wind Power Forecasting. Energy Convers. Manag. 2024, 321, 119094. [Google Scholar] [CrossRef]
- Cai, F.; Chen, D.; Jiang, Y.; Zhu, T. Short-Term Wind Power Forecasting Based on OMNIC and Adaptive Fractional Order Generalized Pareto Motion Model. Energies 2024, 17, 5848. [Google Scholar] [CrossRef]
- Zhao, M.; Zhou, X. Multi-Step Short-Term Wind Power Prediction Model Based on CEEMD and Improved Snake Optimization Algorithm. IEEE Access 2024, 12, 50755–50778. [Google Scholar] [CrossRef]
- Sun, H.; Cui, Q.; Wen, J.; Kou, L.; Ke, W. Short-Term Wind Power Prediction Method Based on CEEMDAN-GWO-Bi-LSTM. Energy Rep. 2024, 11, 1487–1502. [Google Scholar] [CrossRef]
- Tan, Y.Q.; Shen, Y.X.; Yu, X.Y.; Lu, X. Day-Ahead Electricity Price Forecasting Employing a Novel Hybrid Frame of Deep Learning Methods: A Case Study in NSW, Australia. Electr. Power Syst. Res. 2023, 220, 109300. [Google Scholar] [CrossRef]
- Zhao, H.; Huang, X.; Xiao, Z.; Shi, H.; Li, C.; Tai, Y. Week-Ahead Hourly Solar Irradiation Forecasting Method Based on ICEEMDAN and TimesNet Networks. Renew. Energy 2024, 220, 119706. [Google Scholar] [CrossRef]
- Ma, Z.; Mei, G. A Hybrid Attention-Based Deep Learning Approach for Wind Power Prediction. Appl. Energy 2022, 323, 119608. [Google Scholar] [CrossRef]
- Zhuang, Q.; Gao, L.; Zhang, F.; Ren, X.; Qin, L.; Wang, Y. MIVNDN: Ultra-Short-Term Wind Power Prediction Method with MSDBO-ICEEMDAN-VMD-Nons-DCTransformer Net. Electronics 2024, 13, 4829. [Google Scholar] [CrossRef]
- Chen, J.; Zhou, D.; Lyu, C.; Lu, C. An integrated method based on CEEMD-SampEn and the correlation analysis algorithm for the fault diagnosis of a gearbox under different working conditions. Mech. Syst. Signal Process. 2018, 113, 102–111. [Google Scholar] [CrossRef]
- Md, Z.I.; Vladimir, E.C.; Md, A.R.; Terry, B. Combining K-Means and a genetic algorithm through a novel arrangement of genetic operators for high quality clustering. Expert Syst. Appl. 2018, 91, 402–417. [Google Scholar]
- Zhang, G.; Zhang, C.; Zhang, H. Improved K-means algorithm based on density Canopy. Knowl. Based Syst. 2018, 145, 289–297. [Google Scholar] [CrossRef]
- Dragomiretskiy, K.; Zosso, D. Variational Mode Decomposition. IEEE Trans. Signal Process. 2014, 62, 531–544. [Google Scholar] [CrossRef]
- Md, A.H.; Ripon, K.C.; Sondoss, E.; Michael, J.R. Very short-term forecasting of wind power generation using hybrid deep learning model. J. Clean. Prod. 2021, 296, 126564. [Google Scholar]
- Li, C.; Tang, G.; Xue, X.; Saeed, A.; Hu, X. Short-Term Wind Speed Interval Prediction Based on Ensemble GRU Model. IEEE Trans. Sustain. Energy 2020, 11, 1370–1380. [Google Scholar] [CrossRef]












| Subsequence | Sample Entropy | K Values |
|---|---|---|
| IMF0 | 1.8817 | 0 |
| IMF1 | 1.8320 | 0 |
| IMF2 | 1.4711 | 0 |
| IMF3 | 1.0022 | 2 |
| IMF4 | 0.5074 | 1 |
| IMF5 | 0.2752 | 1 |
| IMF6 | 0.1390 | 1 |
| IMF7 | 0.0672 | 1 |
| IMF8 | 0.0303 | 1 |
| IMF9 | 0.0199 | 1 |
| IMF10 | 0.0103 | 1 |
| IMF11 | 0.0049 | 1 |
| IMF12 | 0.0006 | 1 |
| IMF13 | 0.0001 | 1 |
| Incorporated Component | Sample Entropy |
|---|---|
| Co-IMF0 | 2.036 |
| Co-IMF1 | 1.327 |
| Co-IMF2 | 0.215 |
| Incorporated Component | Sample Entropy |
|---|---|
| IMF0 | 1.023 |
| IMF1 | 1.265 |
| IMF2 | 1.187 |
| Model | Evaluation Metrics | |||
|---|---|---|---|---|
| R2 | RMSE | MAE | MAPE (%) | |
| GRU | 0.9973 | 4.9989 | 3.2948 | 5.8554 |
| VMD-GRU | 0.9977 | 4.5510 | 3.0965 | 6.2529 |
| CEEEMDAN-GRU | 0.9986 | 3.5383 | 2.3860 | 4.5430 |
| CEEMDAN-VMD-GRU | 0.9997 | 1.7554 | 1.1540 | 2.5086 |
| Model | Evaluation Metrics | |||
|---|---|---|---|---|
| R2 | RMSE | MAE | MAPE (%) | |
| LSTM | 0.9972 | 5.0443 | 3.4266 | 7.1046 |
| GRU | 0.9973 | 4.9889 | 3.2948 | 5.8554 |
| CNN | 0.9968 | 5.4581 | 3.6181 | 6.1530 |
| CEEMDAN-VMD-GRU | 0.9995 | 2.5325 | 1.1540 | 2.5086 |
Disclaimer/Publisher’s Note: The statements, opinions and data contained in all publications are solely those of the individual author(s) and contributor(s) and not of MDPI and/or the editor(s). MDPI and/or the editor(s) disclaim responsibility for any injury to people or property resulting from any ideas, methods, instructions or products referred to in the content. |
© 2025 by the authors. Licensee MDPI, Basel, Switzerland. This article is an open access article distributed under the terms and conditions of the Creative Commons Attribution (CC BY) license (https://creativecommons.org/licenses/by/4.0/).
Share and Cite
Fang, N.; Liu, Z.; Fan, S. Short-Term Wind Power Prediction Method Based on CEEMDAN-VMD-GRU Hybrid Model. Energies 2025, 18, 1465. https://doi.org/10.3390/en18061465
Fang N, Liu Z, Fan S. Short-Term Wind Power Prediction Method Based on CEEMDAN-VMD-GRU Hybrid Model. Energies. 2025; 18(6):1465. https://doi.org/10.3390/en18061465
Chicago/Turabian StyleFang, Na, Zhengguang Liu, and Shilei Fan. 2025. "Short-Term Wind Power Prediction Method Based on CEEMDAN-VMD-GRU Hybrid Model" Energies 18, no. 6: 1465. https://doi.org/10.3390/en18061465
APA StyleFang, N., Liu, Z., & Fan, S. (2025). Short-Term Wind Power Prediction Method Based on CEEMDAN-VMD-GRU Hybrid Model. Energies, 18(6), 1465. https://doi.org/10.3390/en18061465

