Next Article in Journal
Generation Characteristics of Gas Products in Fluidized Bed Gasification of Wood Pellets Under Oxygen-Enriched Conditions and Their Effects on Methanol Synthesis
Previous Article in Journal
The Role of Environmental Product Declarations in the Decarbonization of Building Materials and Components
 
 
Font Type:
Arial Georgia Verdana
Font Size:
Aa Aa Aa
Line Spacing:
Column Width:
Background:
Article

Optimal Bidding Capacity of Virtual Power Plant Incorporating Power-to-X Resources on Day-Ahead Energy Market

Energy Platform Research Center, Korea Electrotechnology Research Institute, 27, Dosichemdansaneop-ro, Nam-gu, Gwangju 61751, Republic of Korea
*
Author to whom correspondence should be addressed.
Energies 2025, 18(5), 1309; https://doi.org/10.3390/en18051309
Submission received: 30 December 2024 / Revised: 4 March 2025 / Accepted: 5 March 2025 / Published: 6 March 2025
(This article belongs to the Section C: Energy Economics and Policy)

Abstract

Sector coupling technology, which is also called power-to-X (P2X) technology, refers to the conversion of renewable energy system (RES) outputs into various forms of energy, enhancing the utility of RESs and facilitating the development of sustainable energy systems. However, given the diverse characteristics of different P2X systems, the effective integration and operation of P2X resources are critical. This study aimed to propose a method for optimizing bidding capacities in power generation projects by integrating various P2X resources—including power-to-mobility, power-to-gas, and power-to-heat—as well as energy storage system (ESS) resources to improve flexibility and stabilize output. This study modeled the diverse characteristics of P2X resources and established objective functions and constraints. The optimization method for the integrated operational plan was developed using mixed integer linear programming. The results demonstrate that by considering the specific characteristics of each P2X and ESS resource, optimal resource allocation could effectively mitigate the variability of RES output and determine feasible bidding capacities. The proposed method is expected to contribute to mitigating RES variability, advancing sustainable energy transitions, reducing greenhouse gas emissions, and enhancing the flexibility of power systems.

1. Introduction

On 7 August 2024, power demand reached a record of 100.2 GW [1]. With temperatures soaring above 35 °C, cooling power consumption surged, and the increasing number of data centers further accelerated the rise in electricity demand. Accordingly, research on virtual power plants (VPPs), particularly for demand response (DR) participation and fossil fuel power plant replacement, has become increasingly critical.
Decarbonization has elevated the importance of renewable energy systems (RESs). However, the intermittent output and reduced inertia of RES pose challenges, necessitating technologies capable of stabilizing and delivering consistent outputs by integrating diverse power sources to mitigate these fluctuations.
Sector coupling technology, which is also called power-to-X (P2X) technology, enables the conversion of electricity into hydrogen or heat, which can then be recharged and discharged. By leveraging P2X resources to stabilize RES output, the consistent power output of fossil fuel plants can be mimicked, thereby enhancing resource utility and contributing to carbon emission reduction.
Major P2X resources that can stabilize RES output include power-to-gas (P2G), power-to-heat (P2H), vehicle-to-grid (V2G), and energy storage system (ESS) resources. P2G involves producing hydrogen via electrolysis, storing it in hydrogen tanks, and discharging it using fuel cells (FCs). P2H generates heat with electric boilers, stores it in thermal tanks, and supplies it to thermal loads. Specifically, electrolysis devices and electric boilers are charging resources, FCs are discharging resources, and ESSs and V2G systems can both charge and discharge.
Given the variability in capacity and predictive patterns of RESs based on investment scale and installation location, technologies for optimizing the composition and bidding capacity of P2X resources tailored to individual RES operators are essential.
Several studies have addressed the modeling and optimization of P2X operations. Integrated modeling of various P2H systems has been conducted, with some research focusing on multi-energy trading in hydrogen-coupled power markets. Previous research concluded that microgrids equipped with P2H systems are more profitable and contribute to increasing RES adoption [2]. Another study proposed optimization models utilizing clean hydrogen to enhance power system stability and flexibility. These models considered safety constraints in grid operation and evaluated multiple operational scenarios [3]. Research has also explored strategies for P2H operation to improve grid flexibility, such as converting surplus electricity into hydrogen, which contributes to energy storage and grid stability [4].
In terms of portfolio optimization, several methods have been developed for designing portfolios that integrate wind, solar, and load resources to produce clean hydrogen. In particular, an optimal portfolio has been designed by combining various wind and solar power resources, and the feasibility of clean hydrogen production was evaluated [5]. Moreover, the impact of climate conditions and market volatility on clean hydrogen production has been discussed [5]. Another study focused on energy system optimization to establish a fossil fuel-free power plant portfolio. It analyzed multiple scenarios considering various policies, technological advancements, and market conditions. The study utilized mixed integer linear programming with the Gurobi optimization software in a Python 3.6 interface to determine the optimal portfolio configuration and operational plans [6].
In the context of multi-energy optimization, economic operation strategies for multi-energy VPPs have been proposed. These strategies integrate electricity, heat, and hydrogen to reduce costs and maximize revenues. The application of these models to real distribution networks has demonstrated their economic benefits and contributions to system stability [7].
An analysis of prior research reveals that most studies on P2X resources have primarily considered P2H, with investigations into modeling, operational optimization, and portfolio optimization being largely conducted separately. However, optimization methods that simultaneously consider P2H, P2G, V2G, and ESS resources for bidding capacity optimization have not been proposed. Furthermore, while the existing research has emphasized stabilizing power systems and improving economic feasibility, few studies have addressed integrated operational optimization methods to deliver consistent RES output capable of replacing fossil fuel generators. This study focused on optimizing bidding capacity by integrating P2X and ESS resources based on predicted RES output to achieve stable and high outputs. RES resources included solar and wind power generators, while P2X resources encompassed unidirectional devices such as electric boilers (charging only), electrolyzers (charging only), and FCs (discharging only) as well as bidirectional devices such as V2G and ESS resources. To optimize bidding capacity, all the P2X resources were equivalently modeled as batteries, with power and heat demands regarded as the resource requirements.

2. Day-Ahead Market in Republic of Korea

As of 2023, the composition of electricity generation in Korea is as follows: coal-fired (30.7%), combined-cycle gas (20.2%), nuclear (30.7%), and RES power (8.6%), as shown in Figure 1 [8]. According to the Korean government’s 2030 target, the share of RES power is planned to be increased to 30% while the reliance on fossil fuel generators, such as coal and gas power plants, will be reduced [9]. Regarding the replacement of fossil fuel generators, if P2X resources capable of mitigating RES output variability and delivering stable outputs are deployed, they could participate in the power market similar to traditional thermal power plants.
The Korean electricity market is operated by the Korea Power Exchange (KPX). Power generation companies submit their bidding capacities to KPX, which communicates the results, and the companies generate power and receive settlements. Settlement is calculated by multiplying the generated power by the system marginal price (SMP). The bidding process for power generation companies is outlined in the flowchart on the left of Figure 2. Power generators register their resources once a year, submit capacity bids, and secure contracts. The day before operation, they plan start-up and shutdown schedules and implement dispatch plans in real time every 5 min [10].
If RES and P2X resources are combined to provide stable outputs, making them applicable to the power market as replacements for conventional power plants, the flowchart could resemble the one on the right of Figure 2. This study focused solely on optimizing the allocation of P2X resources to calculate bidding capacity the day before bidding.
The operational procedures of Korea’s electricity market are shown in Figure 3. Power generation companies bid their available supply capacities to KPX, which formulates generation plans and communicates them back to the companies. On the day of operation, KPX issues real-time dispatch instructions to the power generators, and settlement payments are made 26 d later. The settlement comprises power volume payments and capacity payments, calculated as follows [10]:
Power Volume Payment = Generated Power × SMP
Capacity Payment = Available Capacity × Base Capacity Price

3. VPP Resources Modeling

For the portfolio optimization in this study, modeling VPP resources was necessary. The RES resources were modeled as photovoltaic (PV) and wind power generators, while the P2X resources included P2H (i.e., electric boilers), P2G (i.e., electrolyzers), FCs, and power-to-mobility (P2M, i.e., V2G). ESS was also modeled. The PV systems provide electricity during daylight hours, and surplus RES power can be used to meet the thermal demand via electric boilers or to produce hydrogen to meet the hydrogen demand using electrolyzers. ESS stores excess RES power and supplies it when needed [11]. The connectivity of RES, ESS, and P2X resources with the grid, electricity, and thermal loads is depicted in Figure 4.

3.1. RES Modeling

For RES modeling, past generation data were used for prediction.
Predicted Generation (t) = (Actual Generation Prediction (t)/Real Capacity) × Target Capacity
where t = 1 to 8760.
The predicted RES generation values were used to calculate the bidding capacity and charging/discharging requirements.

3.2. P2X Resources Modeling

P2X resources are categorized into those capable of both charging and discharging and those capable of only charging or discharging. ESS and V2G resources fall into the former category; electric boilers and electrolyzers are charge-only and FCs are discharge-only resources. This study considered FCs solely as devices that convert hydrogen into electricity.
P2H resources convert surplus RES power into thermal energy using devices such as electric boilers and heat pumps to meet the heat demand. In this study, electric boilers that input electricity and output thermal energy were considered. Thermal storage tanks can also be utilized to store energy for longer periods, enhancing flexibility. The concept of P2H resources is presented in Figure 5.
P2H resources supply connected thermal loads by converting electricity into heat. The thermal load is assumed to be sufficient to consume all the heat energy converted by the electric boiler. The revenue from heat supply is calculated as follows, incorporating thermal storage efficiency for long-term storage:
P2H Heat Revenue = Electricity Input × Electric Boiler Efficiency × Heat Unit Conversion × Thermal Storage Efficiency × Heat Tariff Rate
P2G resources convert surplus RES power into gas energy to meet the gas demand. This study modeled electrolyzers that produce hydrogen gas from electricity. Hydrogen tanks can be used for long-term storage, increasing energy flexibility. The concept of P2G resources is presented in Figure 6.
The produced hydrogen gas can be sold for hydrogen vehicles or buses, but, in this study, it was stored in hydrogen tanks for load shifting, enabling electricity and heat production through FCs when needed. The revenue from hydrogen supply is calculated as follows:
Hydrogen Sales Revenue = Hydrogen Gas [Nm3] × Unit Conversion (0.84 [kg/Nm3]) × Hydrogen Gas Tariff Rate
P2M resources store electricity in vehicle batteries and other systems to transport energy. This study considered bidirectional charging and discharging through electric vehicles (V2G). The concept of V2G resources is presented in Figure 7. P2M resources are modeled with constraints such as ESS capacity, charging/discharging efficiency, state-of-charge (SOC) availability, connection time, target SOC, and charging/discharging speed per station.
To complement P2X resources, ESS resources must also be considered. ESS resources store electricity during surplus periods and discharge it during deficit periods. ESS resources are modeled with constraints on capacity, charging/discharging efficiency, and SOC availability. The concept of ESS resources is presented in Figure 8.

4. VPP Bidding Capacity Optimization

By using P2X and ESS resources, this study aimed to establish a constant bidding capacity by charging during periods of high RES output and discharging during periods of low RES output. This consistent output allows participation in power generation businesses, similar to conventional generators. Since the bidding capacity directly impacts revenue, it should be maximized. Therefore, the portfolio optimization objective function is to maximize bidding revenue, which is calculated as follows:
Bidding Revenue = Bidding Capacity × SMP − Surplus/Deficit × Penalty Price
  • Variables: Hourly P2X, ESS charge/discharge quantities, bidding capacity.
  • Constraints:
    ESS SOC availability range;
    V2G SOC availability range;
    P2H output range;
    Electrolyzer output range;
    ESS power conditioning system (PCS) output range;
    V2G PCS output range;
    Hydrogen tank capacity range;
    Thermal storage tank capacity range (including thermal load fulfillment).
The optimization procedure for the RES + P2X resource portfolio is as follows in Figure 9.
Several assumptions are required for the VPP operation simulation:
  • P2X ensures a consistent output using RES resources, enabling bidding participation as if it were a generator.
  • RES resources include wind turbine (WT) and PV, with each achieving consistent efficiency relative to rated capacity. Prediction errors for daily solar irradiance and wind speed are ignored.
  • Hydrogen gas produced by electrolyzers is stored in hydrogen tanks and assumed to be sold. Daily hydrogen output is assumed without storage or transportation losses.
  • The initial SOC for ESS and V2G starts at 50% with variability allowed.
  • Sufficient thermal load ensures that heat energy from P2H and FC is fully utilized, stored in thermal storage tanks, and consumed. Daily heat energy output is assumed.
  • V2G and ESS resources cannot simultaneously charge and discharge.
  • Start-up and maintenance times for all resources are ignored, and all resources are assumed to have hourly output variability.

4.1. Calculation of RES Charge/Discharge Requirements

As previously described, the initial VPP bidding capacity is calculated as the average of the predicted RES generation values. Using the predicted RES generation and bidding capacity, the charge/discharge requirements can be determined. When RES generation exceeds the bidding capacity, the surplus is treated as the charging requirement. When RES generation is below the bidding capacity, the deficit is treated as the discharging requirement. This calculation process is illustrated in Figure 10.

4.2. Initial Capacity Estimation for VPP

Determining the initial capacity of a VPP to maintain consistent RES output through charging and discharging requirements is crucial. Owing to the varying characteristics of resources, both technical and economic factors must be considered to identify the optimal combination. From a technical perspective, ensuring that the initial VPP capacity can meet the hourly charging and discharging requirements is essential. If the requirements are met, the deployment of resources should be prioritized. Economically, resources with lower cost or higher efficiency should be deployed first. A decision must be made regarding whether cost or efficiency takes precedence. Constraints such as thermal demand satisfaction or resource availability time must also be considered.
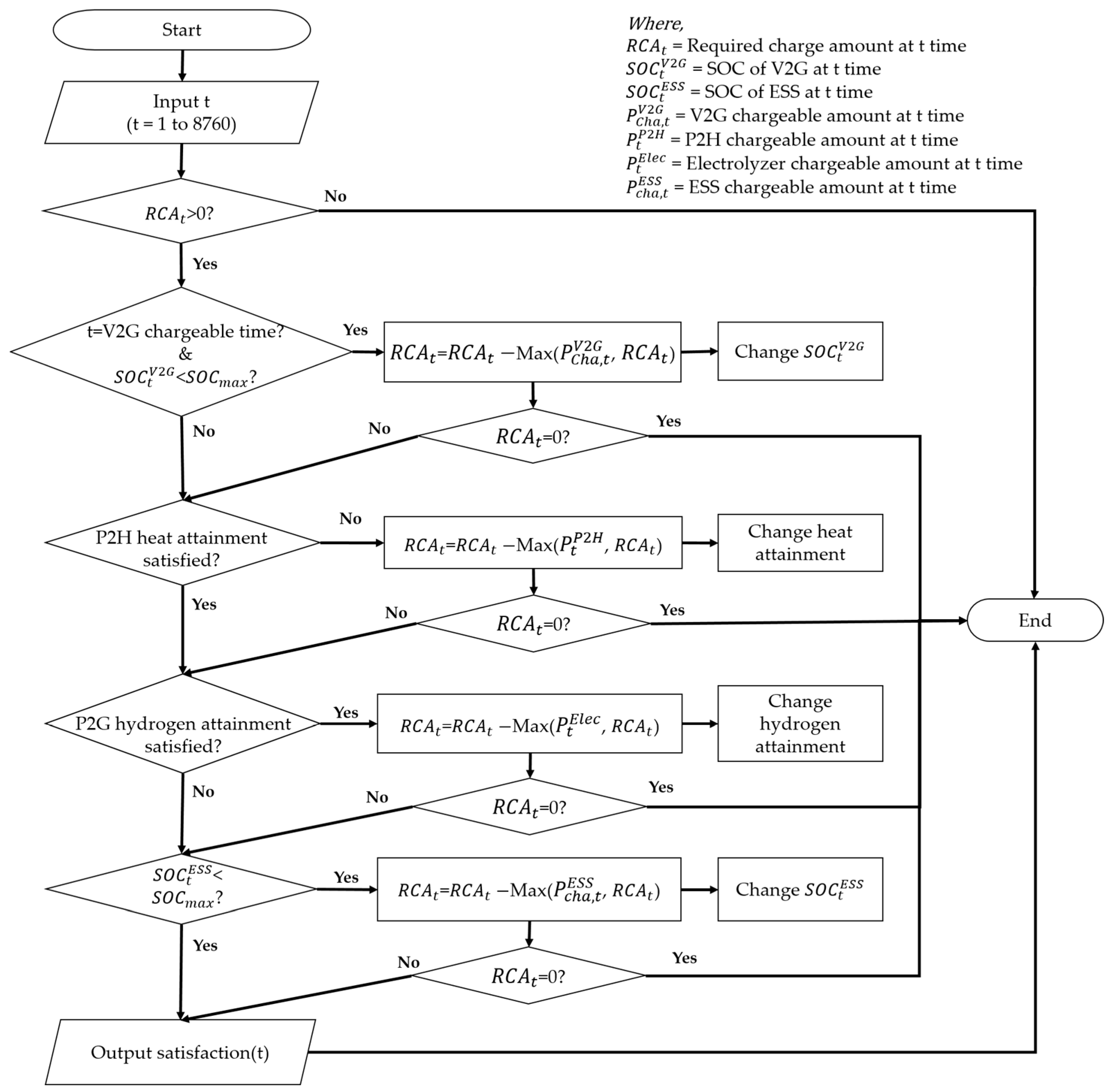
To estimate the initial capacity, this study utilized a rule-based method that incorporates the predicted RES generation data at hourly intervals over a 1 y period. Time is divided into intervals ranging from 1 to 8760 h, and the required charge/discharge is calculated accordingly. To meet this requirement, a prioritization process is necessary. Resources with availability constraints, such as V2G, are deployed first, followed by resources with thermal or hydrogen gas demand satisfaction constraints, such as P2H and electrolyzers. For ESSs, the system prioritizes deployment based on SOC considerations, starting with the most efficient ESS resources. The achievable charge/discharge capacity is determined by accounting for SOC limits and rated outputs reflecting the actual feasible capacity.
Resources are deployed sequentially based on the outlined algorithm in Figure 11 and Figure 12. If the charge/discharge requirement is met with a margin of error within 4%, the satisfaction(t) is recorded as 1; otherwise, it is recorded as 0. The total satisfaction summation is calculated and converted into a percentage by dividing by the total hours (8760 h). The initial capacity of the VPP is determined by adjusting the capacities of individual resources to achieve a satisfaction level exceeding 90%.
For day-ahead bidding in the power generation market, the RES generation should be accurately predicted, the individual VPP resources should be precisely modeled, and a VPP capacity combination that meets charge/discharge requirements should be selected. Additionally, as penalties are imposed if the VPP fails to meet the bidding capacity during market participation, the selection of a day-ahead bidding capacity that maximizes revenue is of utmost importance.

5. Numerical Example

A numerical example was conducted to simulate the optimization of bidding capacity for VPP (RES + P2X + ESS) resources as proposed in this study. The process involved estimating the predicted RES generation, calculating the required charge/discharge amounts, inputting power market conditions, and simulating VPP operations. The bidding capacity was optimized for one selected day per season, totaling 4 d, and the results were analyzed.
(1)
Input of Predicted RES Generation Values
The target RES included a PV and a WT system, each with a capacity of 1 MW, for a total of 2 MW. The generation prediction patterns were based on historical data scaled to target capacity from actual 2020 values for PV in Changwon and WT in Jeju. The generation efficiencies relative to their rated capacities were 18.7% for the PV and 16.8% for the WT system. Hourly generation predictions were calculated for one year as well as for one day per season for comparison, as shown in Figure 13 and Figure 14, respectively.
(2)
Calculation of Charge/Discharge Requirements
The required charge/discharge amounts were calculated by subtracting the bidding capacity from the predicted RES generation values. The initial bidding capacity was set at 300 kW, slightly below the average predicted RES generation of 355 kW, to ensure equal amounts of charging and discharging.
Under the assumption of a bidding capacity of 300 kW, the VPP resource combination reaching a satisfaction level of 90% or higher was determined to be 2 MW ESS, 600 kW P2H, and 500 kW P2G. The initial V2G capacity, which varies daily based on availability, was set at 20% of the ESS capacity.
(3)
Input of Energy Market Conditions
To calculate the bidding revenues in the energy market, the actual 2024 SMPs were used as shown in Figure 15. Penalties were imposed for discrepancies between the actual performance and bidding capacity. To ensure that the VPP met the bid requirements, the penalty price for surplus/deficit was set at 1000 KRW/kW, which is significantly higher than the average SMP of 130 KRW/kW.
(4)
VPP Operation Simulation Optimization Function
The objective function of the VPP optimization model was to maximize bidding revenues. The generalized reduced gradient nonlinear optimization technique was applied, and the model was implemented in the Excel VBA environment. The P2H, P2G, ESS, and V2G resources were considered. P2H was limited to charging operations.
Maximize Bidding Revenue = Bidding capacity × SMP − Surplus/Deficit × Penalty Price
Variables: Hourly P2H charge amounts, P2G charge/discharge amounts, ESS charge/discharge amounts, V2G charge/discharge amounts, and bidding capacity.

6. Results and Discussion

To optimize the VPP bidding capacity, a one-year operation simulation was conducted using the predicted values for PV (1 MW) and WT (1 MW) generation. The bidding capacity was optimized for one selected day per season, totaling 4 d. The target dates and case numbers are presented in Table 1.
The assumptions for the operation simulation of VPP bidding are as follows:
  • The daily heat demand was assumed to be 860 Gcal, and the daily hydrogen demand was assumed to be 500 Nm3.
  • The initial SOC for ESS and V2G was set at 50%, with adjustments allowed as needed.
  • The initial SOC of the hydrogen tank was set at 0%.
Resource efficiencies were applied based on the existing literature as follows: The electrolyzer and FC utilized polymer electrolyte membrane (PEM) efficiency, and ESS used the charge/discharge efficiency of lithium-ion batteries. The efficiencies of V2G and electric boilers were based on those of the existing commercial products. These efficiencies were applied uniformly, regardless of output size, as per standard assumptions in the literature [12,13,14,15,16].
  • Charge: P2H 99.5%, ESS 93%, and V2G 85%.
  • Discharge: ESS 93%, V2G 85%, and P2G 26.7%.
  • Heat production: P2G 18.5% and P2H 99.5%.
  • Hydrogen production: 0.15–0.2 Nm3/kWh.
Figure 16 presents the results of the VPP bidding capacity output simulation for Case 1. When comparing the predicted RES generation with the bidding capacity of 300 kW, power surplus requiring charging occurred during the daytime while power deficits requiring discharging occurred during early morning and evening hours. To address the surplus, P2H and P2G were utilized to meet the heat and hydrogen demands. For deficits, ESS was primarily used because of its high efficiency. When the initial SOC of ESS and V2G was adjusted to 80%, the SOC constraints were satisfied, as shown in Figure 17. In Case 1, the designated VPP capacity allowed for a bidding capacity output of 300 kW, leading to the termination of the bidding capacity optimization algorithm.
Figure 18 presents the results of the VPP bidding capacity output simulation for Case 2. Evening hours showed a power surplus, while fluctuating charge/discharge needs of small volumes occurred in the early morning and late morning. P2H and P2G addressed the evening surplus, while ESS and V2G managed the fluctuating requirements. In the early morning and morning hours, the charge and discharge requirements fluctuated, and ESS and V2G were primarily utilized. When the initial SOC of ESS was set at 50% and that of V2G at 80%, the SOC constraints were satisfied, as shown in Figure 19. In Case 2, the designated VPP capacity allowed for a bidding capacity output of 300 kW, leading to the termination of the bidding capacity optimization algorithm.
Figure 20 presents the results of the VPP bidding capacity output simulation for Case 3. The predicted RES generation for Case 3 could not meet the charge and discharge requirements with a bidding capacity of 300 kW. Therefore, the bidding capacity was reduced, and the optimization algorithm was repeated until a bidding capacity of 160 kW was achieved. At that point, when the initial SOC of the ESS was set at 30% and that of V2G at 50%, the SOC constraints were satisfied, as shown in Figure 21.
Comparing the bidding capacity of 160 kW with the RES predicted values on an hourly basis revealed charge requirements in the early morning and morning hours and discharge requirements in the afternoon. To meet the charge requirements, P2H and P2G were utilized to reach the heat and hydrogen production targets while ESS and V2G were partially charged in the morning to handle the discharge requirements in the afternoon.
Figure 22 presents the results of the VPP bidding capacity output simulation for Case 4. The predicted RES generation for Case 4 could not meet the charge and discharge requirements with a bidding capacity of 300 kW. Thus, the bidding capacity was reduced, and the optimization algorithm was repeated until a bidding capacity of 110 kW was achieved.
The comparison of the bidding capacity of 110 kW with the predicted RES values on an hourly basis showed charge requirements (i.e., power surplus) during the daytime and discharge requirements (i.e., power deficit) in the early morning and evening. To meet the daytime charge requirements, P2H and P2G were utilized to achieve the heat and hydrogen production targets while ESS and V2G were partially charged to handle the discharge needs in the early morning and evening. Additionally, when the discharge capacity was insufficient, a portion of the charge requirements was met by ESS and V2G. With the initial SOC of ESS set at 50% and that of V2G at 80%, the SOC constraints were satisfied, as shown in Figure 23.
The case study results reveal that the maximum feasible bidding capacity varies depending on seasonal RES generation predictions. Bidding revenue is directly proportional to the bidding capacity, emphasizing the importance of minimizing the RES prediction error rates. Table 2 summarizes the bid results for each seasonal case. Hydrogen revenue was calculated based on the average price of KRW 10,040/kg as of 6 December 2024 [17]. Heat revenue was calculated using the average commercial heating price of KRW 145.82/Mcal as of July 2024 [18].

7. Conclusions

This study proposed a method for optimizing the day-ahead energy market bidding capacity of a VPP operator that integrated RES resources with high output variability, sector coupling (P2X), and ESSs. In contrast to previous studies, the objective function was designed to operate P2X and ESS resources to stabilize RES output. Four P2X resources were considered: electric boilers (i.e., P2H), electrolyzers (i.e., P2G), V2G (i.e., P2M), and ESSs.
To integrate and operate these diverse resources, they were modeled based on their characteristics, and then the objective functions and constraints were established. To enhance the flexibility of the VPP, constraints were imposed to ensure the daily achievement of thermal and hydrogen demand targets where applicable.
The case study utilized actual RES data and predicted the power generation for 1 MW PV and 1 MW WT systems for four representative days, one per season. A simulation was conducted to optimize the bidding capacity for VPP participation in the power generation market. Following the bidding optimization process, a rule-based method was used to determine the resource capacity combinations. Based on the average predicted RES generation of 355 kW, the bidding capacity was initially set at 300 kW and the charging and discharging requirements were calculated. By comparing the required and feasible charging/discharging amounts, a resource combination reaching a satisfaction level of at least 90% was identified to be 2 MW ESS, 600 kW P2H, and 500 kW P2G. Because V2G availability fluctuates daily, its capacity was set at 20% of the ESS capacity.
With the resource combination fixed, the day-ahead bidding capacity optimization simulation was conducted. The results showed that the required charging/discharging amounts and the feasible bidding capacity, ranging from 110 kW to 300 kW, varied according to the RES generation prediction pattern for each day. This study found that accurate RES prediction is critical for maximizing bidding capacity; moreover, the initial SOC for load-shifting resources such as ESS and V2G plays a significant role.
The limitations of this study must also be noted. To streamline the proposed bidding capacity optimization method, the P2X modeling in this study was simplified by considering only the charging/discharging efficiency, SOC ranges, output ranges, and thermal or hydrogen demand constraints. Future research should explore more detailed modeling, including output efficiency variations, start-up times, output fluctuation ranges, and storage and transportation losses for each resource.
The factors influencing bidding capacity decisions, such as the capacities and combinations of RES and P2X, were identified as significant. Practical approaches that consider the characteristics of various resources alongside thermal and hydrogen demands will need to be developed to maximize bidding revenues.
This study demonstrated the feasibility of integrating and operating RES, P2X, and ESS resources to satisfy thermal and hydrogen demands while mitigating RES output variability. This approach could enable participation in the day-ahead power generation market, similar to conventional power plants. The proposed bidding capacity optimization method for RES + P2X + ESS integration is expected to facilitate greater RES deployment, enhance grid flexibility, and serve as a foundation for future sustainable energy policies and plans.

Author Contributions

K.-H.C. performed the optimization and wrote the paper; H.-C.J. made the bidding process and P2X modeling; W.S. forecasted RES power; S.-Y.K. performed the optimal scheduling; and G.B. led the project. All authors have read and agreed to the published version of the manuscript.

Funding

This research was supported by the Korea Electrotechnology Research Institute (KERI) Primary research program through the National Research Council of Science & Technology (NST) funded by the Ministry of Science and ICT (MSIT), Republic of Korea (No. 24A01078).

Data Availability Statement

The data are not publicly available due to privacy.

Conflicts of Interest

The authors declare no conflicts of interest.

Abbreviation

P2Xpower-to-X
RESrenewable energy system
ESSenergy storage system
VPPvirtual power plant
DRdemand response
P2Gpower-to-gas
P2Hpower-to-heat
V2Gvehicle-to-grid
FCfuel cell
KPXKorea Power Exchange
SMPsystem marginal price
PVphotovoltaic generator
WTwind turbine generator
P2Mpower-to-mobility
SOCstate of charge
PCSpower conditioning system
VBAVisual basic for applications
PEMpolymer electrolyte membrane
P_REFReference power (=bidding capacity)

References

  1. Cho, J.H. Total Electricity Demand Exceeded 100 GW This Year as Well. Chosunilbo Article. Available online: https://www.chosun.com/economy/industry-company/2024/08/13/FYP2Q6AJ65D4BMD6UBNIUO7GEY/ (accessed on 7 August 2024).
  2. Liu, H.; Wang, Y.; Xu, F.; Wu, M.; Jiang, K.; Yan, X.; Liu, N. P2H Modeling and Operation in the Microgrid under Coupled Electricity Hydrogen Markets. Front. Energy Res. 2021, 9, 812767. [Google Scholar] [CrossRef]
  3. Rabiee, A.; Keane, A.; Soroudi, A. Green Hydrogen: A New Flexibility Source for Security Constrained Scheduling of Power Systems with Renewable Energies. Int. J. Hydrogen Energy 2021, 46, 19270–19284. [Google Scholar] [CrossRef]
  4. Firdous, A.; Barala, C.P.; Mathuria, P.; Bhakar, R. Extended Power to Hydrogen Operations for Enhanced Grid Flexibility in Low Carbon Systems. Energy Convers. Manag. 2024, 301, 117982. [Google Scholar] [CrossRef]
  5. Gu, Z.; Pan, G.; Gu, W. Portfolio of Wind-Photovoltaic-Loads Toward Green Hydrogen Development. In Proceedings of the 2022 IEEE 5th International Electrical and Energy Conference (CIEEC), Nangjing, China, 27–29 May 2022; pp. 4988–4993. [Google Scholar] [CrossRef]
  6. Kwon, D.Y.; Hofmann, M. Energy System Optimization Towards a Fossil-Free Power Plant Portfolio. In Proceedings of the 36th International Conference on Efficiency, Cost, Optimization, Simulation and Environmental Impact of Energy Systems (ECOS 2023), Las Palmas de Gran Canaria, Spain, 25–30 June 2023; pp. 635–645. [Google Scholar] [CrossRef]
  7. Lee, J.-W.; Cho, K.-S.; Son, S.-Y. An Economical Operation Strategy of Multi-Energy Virtual Power Plant in a Distribution Network. In Proceedings of the 27th International Conference on Electricity Distribution (CIRED 2023), Rome, Italy, 12–15 June 2023; pp. 3709–3713. [Google Scholar] [CrossRef]
  8. Electric Power Statistics Information System. Available online: https://epsis.kpx.or.kr/epsisnew/selectMain.do?locale=eng (accessed on 6 December 2024).
  9. 11th Master Plan for Electricity Supply and Demand. Available online: https://english.motie.go.kr/ (accessed on 30 December 2024).
  10. KPX Power Market Operating Rules (Made on 29 October 2024). Available online: https://new.kpx.or.kr/eng/ (accessed on 6 December 2024).
  11. Celna, A.; Das, K.; Gryning, M.P.S.; Bakhshizadeh, M.K.; Sørensen, P.E.; Hansen, A.D. Hybrid Power Plants with Offshore Wind, Onshore PV, BESS and P2X Technologies. In Proceedings of the 22nd Wind and Solar Integration Workshop (WIW 2023), Copenhagen, Denmark, 26–28 September 2023; pp. 132–138. [Google Scholar] [CrossRef]
  12. CHO Aliance. Global Trends in the Fuel Cell Market and Technology Development Strategies for Realizing a Hydrogen Society; CHO Aliance: Seoul, Republic of Korea, 2019; p. 100. Available online: https://www.keei.re.kr/library/10310/contents/5979395 (accessed on 30 December 2024).
  13. Inopower. PARAT Website. Available online: https://inopower.dk/ (accessed on 30 December 2024).
  14. Hyundai Electric Vehicle Website. Available online: https://www.hyundai.com/kr/en/catalog_price/hydrogen_ev (accessed on 6 December 2024).
  15. Korea Energy Economics Institute Report. In Study on P2G Utilization Strategies to Address Renewable Energy Variability; Korea Energy Economics Institute: Ulsan, Republic of Korea, 2020.
  16. Doosan Fuel Cell. Available online: https://www.doosanfuelcell.com/en (accessed on 6 December 2024).
  17. Korea Hydrogen Distribution Institution. Available online: https://www.h2nbiz.or.kr/index.do (accessed on 6 December 2024).
  18. Korea District Heating Corporation. Heat Rate Table. Available online: https://www.kdhc.co.kr/eng/main/main.do (accessed on 6 December 2024).
Figure 1. Domestic power production composition as of 2023.
Figure 1. Domestic power production composition as of 2023.
Energies 18 01309 g001
Figure 2. Bidding procedure for power generators in the Korean power market (P2X: power-to-X; VPP: virtual power plant).
Figure 2. Bidding procedure for power generators in the Korean power market (P2X: power-to-X; VPP: virtual power plant).
Energies 18 01309 g002
Figure 3. Power trading procedure in the Korean electricity market.
Figure 3. Power trading procedure in the Korean electricity market.
Energies 18 01309 g003
Figure 4. Connection diagram of RES+P2X+ESS resources. (RES: renewable energy system; P2M: power-to-mobility; P2H: power-to-heat; P2G: power-to-gas; PV: photovoltaic; WT: wind turbine; FC: fuel cell; ESS: energy storage system.)
Figure 4. Connection diagram of RES+P2X+ESS resources. (RES: renewable energy system; P2M: power-to-mobility; P2H: power-to-heat; P2G: power-to-gas; PV: photovoltaic; WT: wind turbine; FC: fuel cell; ESS: energy storage system.)
Energies 18 01309 g004
Figure 5. Diagram of P2H concept.
Figure 5. Diagram of P2H concept.
Energies 18 01309 g005
Figure 6. Diagram of P2G concept.
Figure 6. Diagram of P2G concept.
Energies 18 01309 g006
Figure 7. Diagram of vehicle-to-grid (V2G) concept.
Figure 7. Diagram of vehicle-to-grid (V2G) concept.
Energies 18 01309 g007
Figure 8. Diagram of ESS concept.
Figure 8. Diagram of ESS concept.
Energies 18 01309 g008
Figure 9. Optimization procedure for the RES+P2X resource portfolio.
Figure 9. Optimization procedure for the RES+P2X resource portfolio.
Energies 18 01309 g009
Figure 10. Graph of charge and discharge requirements to meet bidding capacity.
Figure 10. Graph of charge and discharge requirements to meet bidding capacity.
Energies 18 01309 g010
Figure 11. Algorithm for assessing charge requirement (SOC: state of charge).
Figure 11. Algorithm for assessing charge requirement (SOC: state of charge).
Energies 18 01309 g011
Figure 12. Algorithm for assessing discharge requirement.
Figure 12. Algorithm for assessing discharge requirement.
Energies 18 01309 g012
Figure 13. Graph of hourly predicted output for integrated RES generation for one year.
Figure 13. Graph of hourly predicted output for integrated RES generation for one year.
Energies 18 01309 g013
Figure 14. Graph of hourly predicted output for integrated RES generation for one day per season.
Figure 14. Graph of hourly predicted output for integrated RES generation for one day per season.
Energies 18 01309 g014
Figure 15. Graph of system marginal prices (SMPs) by target date.
Figure 15. Graph of system marginal prices (SMPs) by target date.
Energies 18 01309 g015
Figure 16. Optimization results for operational planning based on Case 1 predictions.
Figure 16. Optimization results for operational planning based on Case 1 predictions.
Energies 18 01309 g016
Figure 17. Comparison graph of changes in hydrogen tank, heat tank, ESS SOC, and V2G SOC for Case 1.
Figure 17. Comparison graph of changes in hydrogen tank, heat tank, ESS SOC, and V2G SOC for Case 1.
Energies 18 01309 g017
Figure 18. Optimization results for operational planning based on Case 2 predictions.
Figure 18. Optimization results for operational planning based on Case 2 predictions.
Energies 18 01309 g018
Figure 19. Comparison graph of changes in hydrogen tank, heat tank, ESS SOC, and V2G SOC for Case 2.
Figure 19. Comparison graph of changes in hydrogen tank, heat tank, ESS SOC, and V2G SOC for Case 2.
Energies 18 01309 g019
Figure 20. Optimization results for operational planning based on Case 3 predictions: bidding capacity satisfied at 160 kW.
Figure 20. Optimization results for operational planning based on Case 3 predictions: bidding capacity satisfied at 160 kW.
Energies 18 01309 g020
Figure 21. Comparison graph of changes in hydrogen tank, heat tank, ESS SOC, and V2G SOC for Case 3.
Figure 21. Comparison graph of changes in hydrogen tank, heat tank, ESS SOC, and V2G SOC for Case 3.
Energies 18 01309 g021
Figure 22. Optimization results for operational planning based on Case 4 predictions.
Figure 22. Optimization results for operational planning based on Case 4 predictions.
Energies 18 01309 g022
Figure 23. Comparison graph of changes in hydrogen tank, heat tank, ESS SOC, and V2G SOC for Case 4.
Figure 23. Comparison graph of changes in hydrogen tank, heat tank, ESS SOC, and V2G SOC for Case 4.
Energies 18 01309 g023
Table 1. Case numbers and corresponding target dates.
Table 1. Case numbers and corresponding target dates.
Case NumberSeasonDate Month
1Winter1 February
2Spring1 April
3Summer1 July
4Fall1 October
Table 2. Revenue by case.
Table 2. Revenue by case.
Case No.Case 1Case 2Case 3Case 4
SeasonWinterSpringSummerFall
Date(1 February)(1 April)(1 July)(1 October)
Bidding capacity [kW]300300160110
Bidding revenue [KRW]3,280,3112,341,3952,365,3922,398,100
SMP revenue [KRW]1,036,735930,921545,487364,723
Heat revenue [KRW]125,405125,405125,405125,405
Hydrogen revenue [KRW]2,119,5581,287,7211,696,1581,909,083
Penalty [KRW]−1387−2652−1658−1111
Disclaimer/Publisher’s Note: The statements, opinions and data contained in all publications are solely those of the individual author(s) and contributor(s) and not of MDPI and/or the editor(s). MDPI and/or the editor(s) disclaim responsibility for any injury to people or property resulting from any ideas, methods, instructions or products referred to in the content.

Share and Cite

MDPI and ACS Style

Cho, K.-H.; Jo, H.-C.; Son, W.; Kwon, S.-Y.; Byeon, G. Optimal Bidding Capacity of Virtual Power Plant Incorporating Power-to-X Resources on Day-Ahead Energy Market. Energies 2025, 18, 1309. https://doi.org/10.3390/en18051309

AMA Style

Cho K-H, Jo H-C, Son W, Kwon S-Y, Byeon G. Optimal Bidding Capacity of Virtual Power Plant Incorporating Power-to-X Resources on Day-Ahead Energy Market. Energies. 2025; 18(5):1309. https://doi.org/10.3390/en18051309

Chicago/Turabian Style

Cho, Kyeong-Hee, Hyung-Chul Jo, Wanbin Son, Soon-Young Kwon, and Gilsung Byeon. 2025. "Optimal Bidding Capacity of Virtual Power Plant Incorporating Power-to-X Resources on Day-Ahead Energy Market" Energies 18, no. 5: 1309. https://doi.org/10.3390/en18051309

APA Style

Cho, K.-H., Jo, H.-C., Son, W., Kwon, S.-Y., & Byeon, G. (2025). Optimal Bidding Capacity of Virtual Power Plant Incorporating Power-to-X Resources on Day-Ahead Energy Market. Energies, 18(5), 1309. https://doi.org/10.3390/en18051309

Note that from the first issue of 2016, this journal uses article numbers instead of page numbers. See further details here.

Article Metrics

Back to TopTop