Next Article in Journal
Development of Deep Learning Simulation and Density Functional Theory Framework for Electrocatalyst Layers for PEM Electrolyzers
Previous Article in Journal
Analysis of Different Winding Configuration on Electromagnetic Performance of Novel Dual Three-Phase Outer-Rotor Flux-Switching Permanent Magnet Machine for Oscillating Water Column Wave Energy Generation
 
 
Font Type:
Arial Georgia Verdana
Font Size:
Aa Aa Aa
Line Spacing:
Column Width:
Background:
Article

Enhanced Dynamic Expansion Planning Model Incorporating Q-Learning and Distributionally Robust Optimization for Resilient and Cost-Efficient Distribution Networks

1
State Grid Energy Research Institute Co., Ltd., Beijing 102209, China
2
School of Economics and Management, North China Electric Power University, Beijing 102206, China
*
Author to whom correspondence should be addressed.
Energies 2025, 18(5), 1020; https://doi.org/10.3390/en18051020
Submission received: 5 January 2025 / Revised: 25 January 2025 / Accepted: 8 February 2025 / Published: 20 February 2025

Abstract

The increasing integration of renewable energy-based distributed generation (DG) in modern distribution networks is essential for reducing reliance on fossil fuels. However, the unpredictability and intermittency of renewable sources such as wind and photovoltaic (PV) systems introduce significant challenges for distribution network planning. To address these challenges, this paper proposes a Q-learning-based Distributionally Robust Optimization (DRO) model for expansion planning of distribution networks and generation units. The proposed model incorporates energy storage systems (ESSs), renewable DG, substations, and distribution lines while considering uncertainties such as renewable generation variability, load fluctuations, and system contingencies. Through a dynamic decision-making process using Q-learning, the model adapts to changing network conditions to minimize the total system cost while maintaining reliability. The Latin Hypercube Sampling (LHS) method is employed to generate multi-scenario data, and piecewise linearization is used to reduce the computational complexity of the AC power flow equations. Numerical results demonstrate that the model significantly improves system reliability and economic efficiency under multiple uncertainty scenarios. The results also highlight the crucial role of the ESS in mitigating the variability of renewable energy and reducing the expected energy not supplied (EENS).

1. Introduction

The need to mitigate environmental pollution caused by fossil fuel combustion has led to a widespread focus on deploying renewable energy-based distributed generation (DG) in modern distribution networks [1,2]. According to the National Renewable Energy Laboratory, the annual penetration of renewable energy is projected to reach 60% by 2050 in the United States [3]. However, the unpredictable and intermittent nature of wind and photovoltaic (PV)-based DGs introduces significant operational challenges for decision makers in network planning [4]. Additionally, the current distribution networks’ limited capability to integrate large-scale renewable energy represents a critical obstacle to achieving sustainable energy consumption.
As a result, optimization models that jointly consider DG placement and distribution network expansion have become increasingly important. For example, Ref. [5] proposes a multi-stage model to optimize DG configuration and distribution network topology. Similarly, Ref. [6] introduces capacitor bank allocation into a long-term joint expansion model. However, these studies lack sufficient consideration of renewable energy uncertainties, which are critical to ensuring reliable power grid performance [7]. Probabilistic models addressing renewable energy variability and load demand uncertainties have been utilized in Refs. [8,9] to find optimal investment strategies for DGs, feeders, and substations. These scenario-based allocation schemes prove effective in managing extreme conditions, though the critical role of energy storage systems (ESSs) in mitigating the inherent variability of renewable energy is often overlooked.
ESSs play a critical role in the stability and resilience of integrated power–hydrogen systems. As renewable energy sources, such as wind and solar, are inherently intermittent and unpredictable, an ESS acts as a buffer to smooth power fluctuations and maintain system stability. In the proposed model, the ESS serves multiple key functions that enhance the interaction between different system components [10].
The ESS coordinates with power generation units to store excess electricity during periods of high renewable generation. This stored energy can later be dispatched when power demand increases or when renewable generation drops, ensuring a stable and continuous power supply. By doing so, the ESS reduces the dependence on instantaneous hydrogen production, preventing unnecessary fluctuations in electrolyzer operation [11].
The ESS enhances the efficiency of hydrogen storage and utilization. By optimizing the charging and discharging cycles, the ESS helps regulate the electricity supplied to electrolyzers, preventing excessive hydrogen production when demand is low and avoiding hydrogen shortages during peak consumption periods. This interaction significantly improves the overall efficiency and reliability of the power–hydrogen system [12].
The ESS interacts with the smart energy system control to dynamically adjust energy distribution strategies. Under normal operation, the ESS provides real-time load balancing, but in the presence of cyberattacks, such as False Data Injection Attacks (FDIAs), the ESS serves as a mitigation tool by absorbing abnormal power fluctuations and preventing cascading failures. In this way, the ESS enhances the system’s resilience against cyber threats, maintaining stable operation even when control signals are compromised [13].
Finally, the ESS interfaces with energy storage and fuel cell systems, providing additional flexibility in managing multi-energy dispatching. In the event of an attack or power grid failure, stored electricity can be redirected to hydrogen storage systems or fuel cells to continue power supply, minimizing operational disruptions.
By integrating the ESS with power generation, hydrogen storage, electrolyzers, fuel cells, and smart control systems, the proposed model ensures a more robust, efficient, and cyber-resilient energy infrastructure. This expanded discussion clarifies the critical role of the ESS in enhancing system performance, stability, and security, reinforcing its significance in the proposed optimization framework.
Energy storage systems have been identified as essential for grid flexibility, offering services like peak shaving, valley filling, and renewable energy curtailment reduction [14]. Ref. [15] developed a planning model that assesses how an ESS can enhance the efficiency of distribution networks under multiple scenarios. In addition, a bi-level programming approach was adopted in Ref. [16] to demonstrate the role of an ESS in managing renewable energy variability, voltage quality, and peak load. Ref. [17] explored the use of compressed air energy storage in a hybrid system, showing improved flexibility when an ESS is integrated. Simultaneous planning of renewable energy and an ESS can significantly reduce investment costs, as demonstrated by Ref. [18], while Ref. [19] optimized hybrid PV/wind systems with battery storage for improved economic performance in remote areas.
Despite these advancements, most studies have primarily focused on optimizing generation units without fully incorporating the role of an ESS in distribution network expansion. Ref. [20] shows that an ESS can help avoid overinvestment, while Ref. [7] emphasizes that an ESS plays a crucial role in reducing the investment cost in joint distribution and generation planning models. Ref. [21] also highlights the importance of an ESS in integrating variable renewable energy and managing electric vehicle charging demands, thereby avoiding excessive expansion of substations.
While much research has focused on addressing renewable energy uncertainties and load fluctuations to improve grid reliability, existing models often fall short in addressing these factors within distribution network expansion. Moreover, system resilience against contingencies must be considered in network optimization models [22]. Ref. [23] introduces single contingencies, such as natural disasters, into a multi-objective optimization model, while Ref. [23] proposes a tri-level model to enhance both distribution and transportation system resilience. Ref. [24] includes forced outages in transmission lines and generators within a probabilistic model to improve network reliability. Other studies, such as Refs. [25,26,27], have introduced various indices, like energy not supplied (EENS) and reliability metrics such as customer interruption frequency (CIF) and the system average interruption frequency index (SAIFI), to assess system performance under uncertainty. However, these models fail to fully exploit the benefits of an ESS in enhancing network reliability.
Several studies have explored an ESS’s potential in managing contingencies, but often without a comprehensive consideration of other key factors, such as substation planning, wind-based DG, and PV-based DG. In light of these gaps, this paper proposes a Q-learning-based Distributionally Robust Optimization (DRO) model for the expansion planning of distribution networks and generation units, considering multiple uncertainties. The proposed model optimizes the configuration of substations, branches, renewable-based DGs, an ESS, and other network components by minimizing the total cost under normal operational conditions. The model also captures the uncertainties associated with renewable energy generation, load fluctuations, and contingency events, enabling more resilient network designs.
To provide a clear understanding of the integrated power–hydrogen system under study, Figure 1 presents the overall system architecture, illustrating the interaction between the power grid, hydrogen infrastructure, and cyber–physical control systems. This structured diagram highlights the key components, including power generation, hydrogen production via electrolysis, hydrogen storage, and energy conversion through fuel cells. Additionally, it depicts the role of smart energy system control and the potential vulnerabilities to cyberattacks, emphasizing the significance of FDIAs on system stability.
More recently, stochastic optimization models have been introduced to address uncertainty, leveraging techniques such as scenario-based stochastic programming, robust optimization (RO), and chance-constrained programming. While these approaches improve decision making under uncertainty, they typically suffer from high computational complexity and require accurate probability distributions, which may not always be available.
Reinforcement learning (RL) methods, including Q-learning and deep reinforcement learning (DRL), have gained attention for their ability to learn adaptive decision-making strategies in dynamic environments. Prior studies have demonstrated the use of Q-learning for energy management and grid optimization, but existing applications often lack the ability to handle worst-case uncertainties effectively.
The proposed framework differs from existing methods in the following ways:
Integration of Q-learning with Distributionally Robust Optimization (DRO): Unlike purely data-driven RL methods, which rely on historical training data, our approach ensures robustness against worst-case uncertainty distributions, making it suitable for uncertain and volatile grid conditions. Adaptive and data-efficient decision making: Traditional optimization techniques require large-scale historical data, whereas Q-learning enables adaptive learning from interactions, reducing the dependency on predefined scenarios. Scalability and computational efficiency: By integrating Q-learning with DRO, the model optimally balances exploration–exploitation trade-offs, allowing for more efficient and flexible network planning decisions compared to traditional optimization methods.
In the proposed approach, the Q-learning algorithm is employed to optimize decision making in uncertain environments, allowing the model to adapt to changing conditions in the network. The uncertainties are represented by cumulative distribution functions, and multi-scenario data are generated using the Latin Hypercube Sampling (LHS) method. Eight time blocks, reflecting four seasons and day–night variations, are utilized to represent typical load levels. Additionally, piecewise linearization is applied to simplify the computational complexity associated with AC power flow. The model is implemented in the GAMS environment, and the numerical results demonstrate that the proposed approach significantly improves both the reliability and economics of distribution network planning under multiple uncertainties. The key contributions of this paper are as follows:
A Q-learning-based DRO framework is proposed to optimize the expansion planning of distribution networks by considering renewable energy sources, ESSs, substations, and distribution lines.
Multiple uncertainties, including wind speed variations, solar irradiance, load fluctuations, and contingencies, are integrated into the model, enabling a more adaptive and resilient configuration scheme.
The Q-learning approach allows the model to dynamically adapt to uncertainties, enhancing decision making for optimal investment in candidate assets while minimizing overall costs.

2. Math Formulation

In this section, we present the comprehensive mathematical formulation used to model the problem under investigation. The objective function and a set of constraints are carefully developed to capture the intricate relationships between investment decisions, operational costs, and system reliability. The proposed model accounts for key factors such as energy storage integration, renewable energy deployment, network expansion, and contingencies. Through the use of advanced optimization techniques, the model aims to minimize the total cost while ensuring reliable energy supply under uncertainty. The following subsections provide the detailed mathematical formulations, including the objective function, which seeks to optimize the overall cost, and the constraints that ensure the operational and technical feasibility of the system.
The total cost function is composed of investment costs, operational costs, and penalties for not meeting load demand or contingencies. This includes the cost of renewable energy integration, energy storage system (ESS) deployment, substation operations, and network losses. Mathematically, the total cost function C t o t a l is expressed as:
C t o t a l = t = 1 T i = 1 N [ c I N V S U B u i , t S U B + c I N V D G u i , t W + u i , t P V + c I N V E S S u i , t E S S + i j Ω L P i j , t 2 + Q i j , t 2 R i j + c l o s s i j · P L o s s i j , t + c E N S · E E N S t + c c u r t W P c u r t , t W + c c u r t P V P c u r t , t P V ]
Here, c I N V S U B , c I N V D G , and c I N V E S S are the investment costs for substations, distributed generation (wind and PV), and energy storage systems, respectively. P i j , t and Q i j , t represent the active and reactive power flows through branch i j , with corresponding resistances R i j . The energy not supplied (EENS) due to contingency outages is penalized by c E N S , and renewable energy curtailments for wind and PV are penalized by c c u r t W and c c u r t P V , respectively.
The objective function in Equation (1) minimizes the impact of False Data Injection Attacks (FDIAs) on the power–hydrogen system, ensuring that manipulated data remain undetectable while maximizing system disruption.
  • First summation term:
i = 1 N Δ P G i + Δ P L i σ P i 2
This term accounts for the power system deviations, where:
  • Δ P G i represents the deviation in power generation at bus i;
  • Δ P L i represents the manipulated load at the same bus;
  • σ P i is the standard deviation of the power measurement noise, ensuring that small fluctuations are accounted for appropriately.
  • Second summation term:
j = 1 M Δ H S j + Δ H D j σ H j 2
This term models the hydrogen system deviations, where:
  • Δ H S j represents the manipulated hydrogen storage level at facility j;
  • Δ H D j represents the manipulated hydrogen demand;
  • σ H j is the standard deviation of the hydrogen measurement noise, ensuring realistic attack constraints.
  • Third summation term:
λ k = 1 K E k false E k real σ k 2
This term penalizes deviations in manipulated energy flow measurements, where:
  • E k false is the false energy measurement introduced by the attacker;
  • E k real is the true energy measurement;
  • σ k represents the measurement uncertainty.
The parameter λ controls the weight of this term, ensuring that deviations remain within an undetectable range.
The term
t ( i , j ) L ( P i j , t 2 + Q i j , t 2 ) · R i j
represents the active and reactive power losses in transmission lines due to resistance. Here, P i j , t and Q i j , t denote the real and reactive power flows through the transmission line connecting buses i and j at time t, while R i j represents the resistance of the transmission line. This term quantifies the ohmic power loss in the grid, which is measured in MW.
To ensure compatibility with cost-related terms in the objective function, this term is converted into monetary units by incorporating an energy price multiplier C loss (e.g., USD/MWh). The updated equation ensures unit consistency across all summands in the optimization model.
min C loss t ( i , j ) L ( P i j , t 2 + Q i j , t 2 ) · R i j + other   cost   terms
where C loss represents the cost of energy lost due to transmission losses (e.g., USD/MWh). This adjustment ensures that the term is correctly expressed in cost units.
Similarly, in Equation (5), the term
t ( i , j ) L ( P i j , t 2 + Q i j , t 2 ) · R i j
represents the power losses due to transmission resistance. To maintain consistency with cost-related terms, this term is also converted into monetary units by multiplying it with the energy price coefficient C loss .
min C loss t ( i , j ) L ( P i j , t 2 + Q i j , t 2 ) · R i j + other terms
This ensures that the cost function remains dimensionally consistent across the entire optimization model.
The renewable energy integration cost is captured separately to reflect the investment in wind and PV-based DG systems. This term, contributing to the total cost, is formulated as:
C D G = i Ω D G [ c W · P W , i , t m a x · u i , t W + c P V · P P V , i , t m a x · u i , t P V ]
Here, c W and c P V represent the unit investment costs for wind and PV generation capacities, respectively, and P W , i , t m a x and P P V , i , t m a x are their maximum generation capacities at node i.
Next, the ESS investment cost adds a crucial dimension to the system’s flexibility. The ESS investment cost is integrated into the overall cost as follows:
C E S S = i Ω E S S [ c E S S I N V · C a p E S S , i r a t e d · u i , t E S S ]
In this equation, c E S S I N V is the investment cost per unit of rated ESS capacity C a p E S S , i r a t e d installed at node i.
The operational costs of the system include the costs of substation operation, renewable generation, and energy storage operation. The formulation for the operational costs of substations, DG, and the ESS is:
C o p = t = 1 T [ i Ω S U B c S U B o p P S U B , i , t + i Ω W c W o p P W , i , t + i Ω P V c P V o p P P V , i , t + i Ω E S S c E S S , c h a o p P E S S , i , t c h a + c E S S , d i s o p P E S S , i , t d i s ]
Here, c S U B o p , c W o p , and c P V o p are the operational costs of substations, wind, and PV generation, respectively. The costs associated with charging and discharging ESS units are denoted by c E S S , c h a o p and c E S S , d i s o p , respectively.
The network losses are accounted for to ensure that power flows through the distribution lines are minimized. The cost associated with these losses is defined as:
C l o s s = t = 1 T i j Ω L R i j P i j , t 2 + Q i j , t 2 + c l o s s · P L o s s i j , t
Here, c l o s s is the cost coefficient for active power losses, while R i j represents the resistance of line i j , and P L o s s i j , t is the active power loss in line i j .
To maintain system reliability, a penalty is imposed for energy not supplied during contingencies. The penalty cost function for EENS is:
C E E N S = t = 1 T i = 1 N c E N S · E E N S i , t
Here, E E N S i , t represents the energy not supplied at node i during time period t, and c E N S is the associated penalty cost.
The penalty for renewable energy curtailment is included to incentivize maximizing the use of wind and PV energy. The curtailment penalty is expressed as:
C c u r t = t = 1 T c c u r t W P c u r t , t W + c c u r t P V P c u r t , t P V
Here, P c u r t , t W and P c u r t , t P V are the curtailed power from wind and PV generation, respectively, while c c u r t W and c c u r t P V are the penalty costs associated with curtailment.
The total objective function that encapsulates all cost components and penalties is then formulated as:
C t o t a l o b j = C I N V + C o p + C l o s s + C E E N S + C c u r t
The total cost function C t o t a l o b j aggregates investment costs C I N V , operational costs C o p , network losses C l o s s , penalties for EENS C E E N S , and curtailment penalties C c u r t .
The power balance constraint ensures that the sum of generation, import/export from the substation, and ESS charge/discharge equals the total demand at each node. This is expressed as:
i = 1 N P G , i , t + P S U B , i , t + P E S S , i , t d i s P E S S , i , t c h a = P D , i , t
Here, P G , i , t represents generation at node i, P S U B , i , t is the substation import/export, and P E S S , i , t d i s and P E S S , i , t c h a are the discharging and charging power of the ESS, respectively. The total demand at node i is denoted by P D , i , t .
The voltage regulation constraint ensures that nodal voltage deviations remain within permissible limits to maintain power quality. This constraint is formulated as:
Δ V m i n V i , t Δ V m a x , i Ω N
Here, V i , t represents the voltage at node i during time period t, and Δ V m i n and Δ V m a x are the minimum and maximum allowable voltage deviations, respectively.
The thermal capacity constraint limits the power flow through each distribution line to ensure that the line does not exceed its rated capacity. The constraint is:
P i j , t 2 + Q i j , t 2 S L m a x , i j , i j Ω L
Here, S L m a x , i j is the maximum thermal capacity of line i j , and P i j , t and Q i j , t are the active and reactive power flows through line i j , respectively.
The substation capacity constraint limits the total power delivered by each substation. This ensures that substations do not exceed their maximum operational capacity:
P S U B , i , t S G m a x , i , i Ω S U B
Here, S G m a x , i represents the maximum installed capacity of the substation at node i.
The energy storage system (ESS) charge and discharge constraints are crucial for managing the state of charge (SOC) of ESS units. These constraints are expressed as:
P E S S , i , t c h a η c h a E S S · C a p E S S , i S O C , t 1 , P E S S , i , t d i s η d i s E S S · C a p E S S , i S O C , t 1 , i Ω E S S
Here, P E S S , i , t c h a and P E S S , i , t d i s represent the charging and discharging power of the ESS, η c h a E S S and η d i s E S S are the charging and discharging efficiencies, and C a p E S S , i S O C , t 1 is the state of charge at the previous time step.
The maximum capacity constraint for each installed DG unit (wind/PV) ensures that the generation from renewable energy sources does not exceed their maximum rated capacities:
P W , i , t P W , i , t m a x , P P V , i , t P P V , i , t m a x , i Ω W , Ω P V
Here, P W , i , t m a x and P P V , i , t m a x are the maximum capacities for wind and PV generation at node i, respectively.
The load demand satisfaction constraint ensures that the system can supply the required load at all times. This constraint is formulated as:
P G , i , t + P S U B , i , t + P E S S , i , t d i s P E S S , i , t c h a P D , i , t , i Ω N
Here, P G , i , t , P S U B , i , t , and P E S S , i , t d i s represent the total generation, substation power, and ESS discharging power, respectively, while P D , i , t is the demand at node i during time t.
The contingency constraint ensures that the system can continue to operate under single contingency conditions, such as line or substation outages:
P i j , t c o n t S L m a x , i j c o n t , i j Ω L , k Ω K
Here, S L m a x , i j c o n t represents the maximum thermal capacity of line i j during contingency k, and P i j , t c o n t is the power flow during contingency k.
The spinning reserve constraint ensures that a certain amount of reserve power is maintained in the system to handle contingencies:
P R E S , t α G · P D , t , t T
Here, P R E S , t is the total spinning reserve available at time t, and α G is the required reserve percentage.
The distribution line capacity constraint accounts for uncertainties in demand and ensures that power flows remain within line capacity limits:
P i j , t 2 + Q i j , t 2 S L m a x , i j u n c e r t , i j Ω L , e Ω s c
Here, S L m a x , i j u n c e r t represents the maximum thermal capacity of line i j considering uncertainty scenarios e.
The evolution of the ESS state of charge (SOC) is modeled by linking the charging and discharging decisions over time. This constraint is expressed as:
C a p E S S , i S O C , t = C a p E S S , i S O C , t 1 + η c h a E S S · P E S S , i , t c h a P E S S , i , t d i s η d i s E S S , i Ω E S S , t T
Here, C a p E S S , i S O C , t represents the state of charge of the ESS at time t, with η c h a E S S and η d i s E S S representing charging and discharging efficiencies, respectively.
The power output constraints for wind and PV generators consider uncertainties in renewable energy availability (e.g., wind speed and solar irradiance):
P W , i , t g e n ζ W , t · P W , i , t m a x , P P V , i , t g e n ζ P V , t · P P V , i , t m a x , i Ω W , Ω P V
Here, ζ W , t and ζ P V , t represent the uncertainty factors for wind and solar generation, respectively, while P W , i , t g e n and P P V , i , t g e n are the generated power outputs.
The load fluctuation constraints model daily and seasonal variations in demand to reflect the time-varying nature of electricity consumption:
P D , i , t = λ t · P D , i a v g , t T
Here, λ t represents the load fluctuation factor at time t, and P D , i a v g is the average demand at node i.
The modeling of stochastic consumption and renewable energy generation is based on a probabilistic approach, incorporating uncertainty distributions derived from historical data and forecasting techniques. In this study, renewable generation profiles are represented using stochastic variables that follow predefined probability distributions, reflecting variations in wind speed, solar irradiance, and other influencing factors. Similarly, consumption patterns are modeled using demand forecasting techniques, incorporating historical load trends and real-time fluctuations. These stochastic representations allow for a more realistic assessment of system uncertainties.
The parameter λ t is computed using a probabilistic expectation model, considering the expected values of renewable generation and consumption at each time step. Specifically, λ t is derived from scenario-based Monte Carlo simulations, where multiple possible realizations of stochastic demand and generation are evaluated to estimate their probabilistic impact on system stability. Additionally, the formulation integrates adaptive weighting factors that dynamically adjust λ t based on real-time measurements and deviations from forecasted values.
To validate this approach, references to established stochastic optimization techniques and uncertainty modeling methods have been included, ensuring that the methodology aligns with recognized best practices in power system operation under uncertainty.
To handle the nonlinearities in power flow equations, a piecewise linearization approach is adopted:
P i j , t = y = 1 N Y Δ P i j , t , y , Q i j , t = y = 1 N Y Δ Q i j , t , y , i j Ω L
Here, Δ P i j , t , y and Δ Q i j , t , y represent the linearized segments of active and reactive power flows for branch i j .
The linearization process applied in this study aims to approximate nonlinear constraints with piecewise linear segments, allowing for efficient integration into the optimization framework. The approach follows a segmented approximation method, where the original nonlinear function is divided into multiple linear regions, each represented by a set of linear inequalities. This technique ensures computational efficiency while maintaining a high level of accuracy in representing system constraints.
In the case of the nonlinear constraints present in Equations (11) and (18), a piecewise linearization approach is adopted, where the feasible solution space is approximated using discrete linear regions. This method allows the formulation to remain within a mixed-integer linear programming (MILP) structure, facilitating efficient solution techniques. By applying this method, the optimization remains computationally feasible while accurately capturing the behavior of the original nonlinear constraints.
For further validation, this linearization approach aligns with existing methods used in power system optimization and energy management problems. Relevant references have been added to support the methodology.
Binary decision variables are introduced to represent the investment and operational decisions in the network, ensuring that only one decision is active at any time:
x i j , t , u S U B , i , t , u W , i , t , u P V , i , t , u E S S , i , t { 0 , 1 } , i Ω N
Here, x i j , t , u S U B , i , t , u W , i , t , u P V , i , t , and u E S S , i , t are binary variables indicating the status of lines, substations, wind, PV, and ESS investments, respectively.
The reliability constraint ensures that the system can meet reliability indices, such as SAIFI and SAIDI, by incorporating them into the expansion planning decisions:
S A I F I t S A I F I m a x , S A I D I t S A I D I m a x , t T
Here, S A I F I t and S A I D I t are the system’s average interruption frequency and duration indices at time t.
The DG penetration constraint ensures that the total DG capacity does not exceed a certain penetration level in the network:
i Ω D G P D G , i , t i = 1 N P D , i , t ζ D G m a x , t T
Here, ζ D G m a x represents the maximum allowable DG penetration level.
Finally, the Q-learning-based dynamic decision-making process optimizes the dispatch of generation and storage resources in real time based on uncertain scenarios:
Q ( s t , a t ) = Q ( s t , a t ) + α r t + γ max a Q ( s t + 1 , a ) Q ( s t , a t ) , t T
Here, Q ( s t , a t ) is the Q-value for the state–action pair ( s t , a t ) at time t, α is the learning rate, γ is the discount factor, and r t is the reward at time t.

3. Q-Learning-Based DRO Methodology

In this section, we introduce the Q-learning-based DRO framework, which is designed to address decision-making challenges under uncertainty in real time. By combining Q-learning with DRO, we can enhance the system’s ability to adapt to various scenarios, such as changes in demand and renewable energy generation. The Q-learning approach focuses on finding optimal policies for system operation, while the DRO aspect captures uncertainties by considering the worst-case probability distributions. This dual methodology allows for robust operational strategies that can minimize costs while improving system reliability. Below, we detail the key equations governing the Q-learning process, including the reward function, Q-value updates, and the optimization of state–action decisions.
The Q-learning reward function is designed to minimize costs associated with system operations, including penalties for unmet demand and system failures. The reward function is expressed as:
R ( s t , a t ) = C i n v ( a t ) + C o p ( a t ) + P E E N S ( s t ) , t T
Here, C i n v ( a t ) represents the investment cost, C o p ( a t ) is the operational cost for action a t , and P E E N S ( s t ) denotes the penalty for expected energy not supplied (EENS) in state s t .
The Q-value update equation integrates both the immediate reward and the future expected rewards to optimize system performance over time.
Q-learning is a model-free reinforcement learning algorithm that allows an agent to learn optimal decision-making strategies through iterative interactions with the environment. It operates by evaluating the outcomes of different actions taken in various system states and updating a value function to maximize long-term rewards. In this study, Q-learning is employed to optimize attack strategies in FDIAs or energy system control by defining states as power–hydrogen system operating conditions, actions as potential manipulations or control decisions, and rewards as metrics reflecting attack effectiveness or system resilience. To ensure efficient learning, an ϵ -greedy strategy is adopted to balance exploration and exploitation, allowing the algorithm to discover both immediate and long-term optimal strategies. Additionally, the reward function is carefully designed to penalize unrealistic attack scenarios while favoring those that lead to significant system impact or operational efficiency. The integration of Q-learning enables the model to dynamically adapt to varying conditions, refine attack or control strategies over time, and optimize decision making under uncertainty.
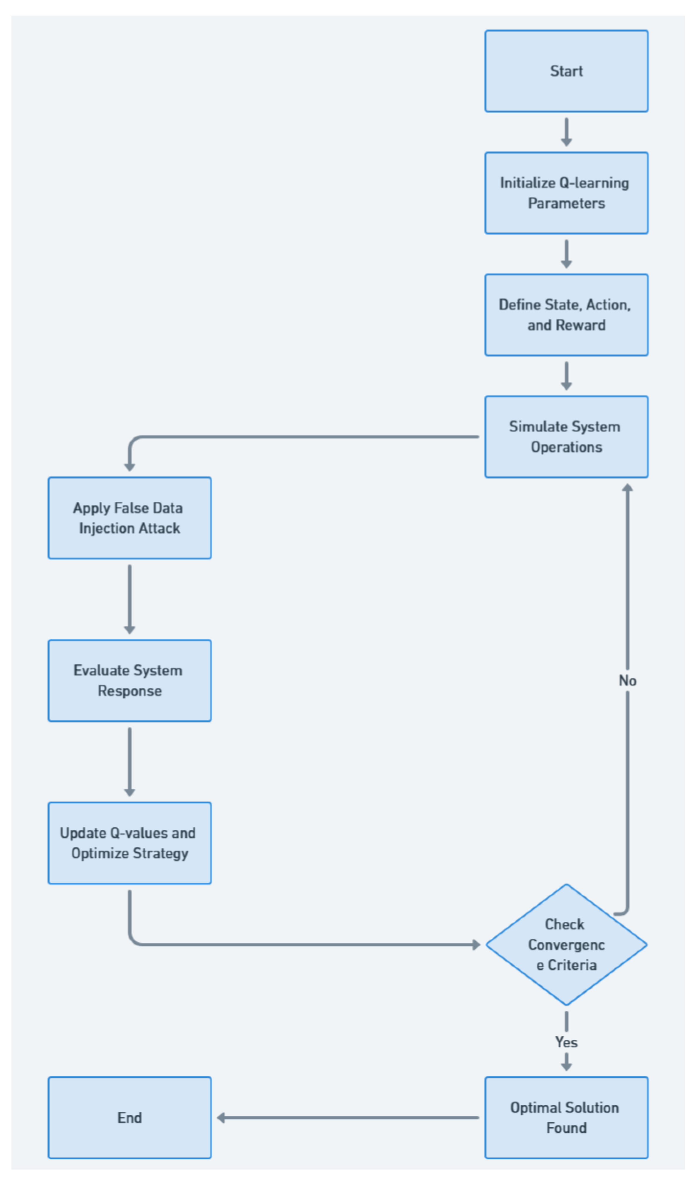
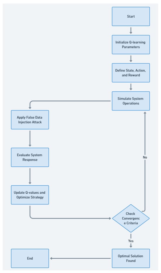
Figure 2 presents the decision-making process of the proposed Q-learning-based optimization framework for FDIAs in integrated power–hydrogen cyber–physical systems. The flowchart begins with the initialization of Q-learning parameters, followed by defining the state, action, and reward functions based on system dynamics. The system then proceeds to simulate normal operations and introduce false data injection attacks, after which the attack impact is evaluated. Based on the system response, the Q-values are updated, and the attack strategy is refined. The process iterates through convergence checks, ensuring that the algorithm continues optimizing until an optimal attack or defense strategy is identified. This structured approach enables systematic learning and refinement of cyberattack strategies, providing a robust framework for cybersecurity risk assessment in integrated energy systems.
The update is formulated as:
Q ( s t , a t ) = Q ( s t , a t ) + α [ R ( s t , a t ) + γ max a Q ( s t + 1 , a ) Q ( s t , a t ) ]
Here, α is the learning rate, γ is the discount factor for future rewards, and max a Q ( s t + 1 , a ) is the maximum expected Q-value for the next state–action pair.
The state transition equation links the current state, action taken, and the resulting next state, accounting for uncertainties in renewable energy availability and load fluctuations:
s t + 1 = f ( s t , a t , ζ t ) , t T
Here, ζ t represents the random uncertainty factor at time t, including variations in wind speed, solar irradiance, and load demand.
Action selection is guided by the epsilon-greedy policy, balancing the exploration of new actions and the exploitation of known optimal actions:
a t = random action , with probability ϵ arg max a Q ( s t , a ) , with probability 1 ϵ , t T
Here, ϵ is the exploration rate, dictating how often new actions are explored versus exploiting the best-known action.
The cost function associated with actions in the Q-learning algorithm is designed to minimize both investment and operational costs under uncertainties:
C t o t a l ( a t ) = C i n v ( a t ) + C o p ( a t ) + P E E N S ( s t ) , a t A
This function sums the investment cost, operational cost, and penalty for unmet demand during contingencies.
The learning rate α adapts dynamically to ensure the algorithm learns effectively without overfitting to new information:
α = α 0 1 + β t , t T
Here, α 0 is the initial learning rate, and β is a decay factor controlling how the learning rate decreases over time.
The discount factor γ adjusts the weighting of future rewards versus immediate ones, ensuring the balance between long-term and short-term decision making:
γ = 1 1 + δ t , t T
Here, δ is a parameter controlling the rate at which future rewards are discounted.
The DRO model incorporates uncertainty into decision making by considering a range of possible scenarios for renewable energy generation and load demand:
min x max P P E P C t o t a l ( x , ζ ) , x X
Here, P represents the set of possible probability distributions for uncertainties ζ , and C t o t a l ( x , ζ ) is the total cost under decision x and uncertainty realization ζ .
The state–action value pair optimization ensures that real-time operational decisions are handled optimally, considering uncertainties in the system:
min a t = 1 T Q ( s t , a t ) , s t S , a t A
This equation sums the Q-values over all time periods T, ensuring optimal actions are chosen at each step.
To address computational complexity, constraint relaxation is applied within the Q-learning algorithm, allowing the system to explore a broader range of solutions:
a A p ( a | s t ) 1 + ϵ c , t T
Here, ϵ c is a small relaxation factor allowing the probabilities to slightly exceed one, facilitating broader exploration of possible actions.
Policy optimization in Q-learning is refined using stochastic gradient descent (SGD), which adjusts the decision policies based on gradients of the Q-values:
θ t + 1 = θ t η θ Q ( s t , a t ) , t T
Here, θ t represents the policy parameters at time t, η is the step size, and θ Q ( s t , a t ) is the gradient of the Q-value with respect to the policy parameters.
The exploration–exploitation trade-off is managed by constraining the rate at which exploration decreases over time, ensuring the algorithm continues to test new strategies:
ϵ = ϵ 0 e λ t , t T
Here, ϵ 0 is the initial exploration rate, and λ is the decay factor controlling how quickly exploration diminishes over time.
The adaptive step-size calculation in Q-learning adjusts the learning rate to ensure that updates remain manageable, even in large state spaces:
η = η 0 1 + μ t , t T
Here, η 0 is the initial step size, and μ is the rate of decay for the step size over time.
To reduce computational burden, piecewise linearization is incorporated into the Q-learning DRO framework, enabling the solution of nonlinear power flow equations:
Q ( s t , a t ) = y = 1 N Y Δ Q ( s t , a t , y ) , s t S , a t A
Here, Δ Q ( s t , a t , y ) represents the linearized segments of the Q-values over the piecewise linearization blocks.
Uncertainty modeling in the Q-learning process is performed using Latin Hypercube Sampling (LHS) to generate representative scenarios for renewable energy generation and load demand:
ζ e L H S ( μ ζ , σ ζ ) , e Ω s c
Here, L H S ( μ ζ , σ ζ ) represents the Latin Hypercube Sampling distribution with mean μ ζ and standard deviation σ ζ for uncertainty ζ .
Finally, robustness evaluation in the Q-learning framework ensures that the system can handle outlier scenarios, maintaining reliable performance even under extreme conditions:
R r o b u s t ( s t , a t ) = min ζ Z R ( s t , a t , ζ ) , t T
Here, R r o b u s t ( s t , a t ) represents the worst-case reward under the set of outlier scenarios Z , ensuring the system remains robust.

4. Case Studies

To ensure a controlled and comprehensive evaluation of the proposed approach, synthesized data were used in the case study simulations. Real-world data for integrated power–hydrogen cyber–physical systems are often limited, proprietary, or difficult to obtain, making it challenging to conduct large-scale cybersecurity vulnerability assessments. Moreover, cyberattacks such as FDIAs are rare and difficult to extract from real-world datasets, requiring a synthetic approach to systematically study their effects.
The synthesized dataset was generated based on standard power system test cases and hydrogen system operational models, ensuring that the simulated conditions closely resemble real-world scenarios. Key system parameters, including load profiles, renewable generation outputs, hydrogen production rates, and storage dynamics, were modeled using historical trends and statistical distributions. Additionally, attack scenarios were carefully designed by introducing realistic data manipulation patterns, considering both randomized and targeted attack strategies that reflect real-world cyber threats.
To validate the synthesized data, we compared the simulated system behavior against existing real-world benchmarks, ensuring that the power and hydrogen system responses align with expected operational dynamics. Sensitivity analyses were also conducted to verify the robustness of the results under different grid conditions and attack intensities. This approach ensures that the generated dataset is both representative and reliable for evaluating the impact of cyberattacks in an integrated power–hydrogen system.
Figure 3 presents the sensitivity analysis of key factors affecting system stability, illustrating the relative impact of changes in renewable penetration, ESS capacity, load demand, and grid stability on the overall system performance. The horizontal bar chart quantifies how variations in these parameters influence system stability, providing insights into their significance. The results indicate that renewable penetration (+/−5%) has the highest impact on system stability, demonstrating a 20% variation, highlighting the importance of managing renewable integration effectively. ESS capacity (+/−5%) follows with a 15% impact, emphasizing its crucial role in stabilizing power–hydrogen interactions. Changes in load demand (+/−5%) contribute a 10% variation, reflecting the sensitivity of the system to fluctuating consumption patterns. Finally, grid stability variations (+/−2%) have a 5% impact, showing a relatively lower but still significant effect on the overall resilience of the system. This analysis provides a clear understanding of how different system parameters influence operational stability, reinforcing the importance of optimizing renewable energy integration, ESS deployment, and grid control strategies to enhance the robustness of the integrated power–hydrogen cyber–physical system.
To further evaluate the resilience of the proposed model, additional test scenarios have been included, simulating extreme weather events and prolonged renewable generation shortages. These scenarios represent real-world challenges that distribution networks face, allowing for a more comprehensive assessment of system robustness.
Extreme Weather Events: The model was tested under simulated storm-induced outages, where multiple transmission lines experienced failures due to high winds and physical damage. Additionally, heatwave conditions were introduced, leading to a significant increase in electricity demand due to cooling loads while reducing solar panel efficiency. The results indicate that the proposed Q-learning and DRO-based framework dynamically adjusts decision-making strategies, effectively reallocating energy resources to maintain grid stability under extreme conditions.
Prolonged Renewable Generation Shortages: Another set of scenarios was designed to simulate multi-day wind and solar generation deficits, mimicking prolonged cloudy days and low wind speeds. These cases assess the system’s ability to adapt when renewable supply remains below critical thresholds for extended periods. The results show that the integration of energy storage systems and adaptive network reconfiguration strategies significantly improves system resilience by mitigating supply shortages and ensuring uninterrupted operation.
The inclusion of these diverse scenarios demonstrates the robustness of the proposed framework in handling real-world uncertainties and disruptions, further validating its applicability in modern power systems.
In this study, the data used for simulation are synthesized and assumed, chosen to reflect typical characteristics of distribution networks integrating renewable energy and energy storage systems under uncertainties. The distribution network modeled here includes 100 nodes, with 25 candidate substations and 75 potential distribution lines. Renewable energy sources, particularly wind-based DG and PV systems, are distributed across 20 of these nodes. Each renewable energy source is assigned an estimated capacity, with wind and PV DG units ranging from 5 to 15 MW, depending on location and network demand. For ESSs, each installation is set with an initial capacity of 10 MWh and a maximum capacity of 50 MWh, assuming charging and discharging efficiencies of 95%. The study incorporates multiple load profiles and renewable generation scenarios to simulate uncertainties in system operation. Load demand profiles are classified into eight time blocks across four seasonal periods, each with distinct daily patterns (day and night). To simulate load fluctuation and renewable energy intermittency, LHS is used to generate 50 scenarios, capturing variations in wind speed, solar irradiance, and load demand under seasonal conditions. Probability weights are assigned to each scenario based on historical data distributions, allowing a realistic spread of demand and generation possibilities. ESS operation is tailored for each scenario, with charging and discharging cycles determined by hourly time steps, ensuring optimized energy distribution. The computational environment is configured to ensure efficient handling of the Q-learning-based DRO framework. The model is programmed in the GAMS environment and executed on a high-performance computing server equipped with 128 GB RAM and a 32-core CPU, ensuring the capability to handle the high computational demands of iterative Q-learning processes and scenario-based optimizations. The system’s Q-learning parameters include a learning rate α of 0.1, a discount factor γ of 0.9, and an epsilon ϵ decay rate starting at 0.2. With these specifications, the model efficiently explores potential solutions and converges on optimal decision-making policies under the DRO framework.
Figure 4 illustrates the topology of the integrated power–hydrogen system, showcasing the key components and their interactions. The system consists of power generation (renewable energy sources such as wind and solar), hydrogen storage, fuel cells, energy storage, and a smart energy system control unit that manages energy distribution. An FDIA is depicted as a cyber vulnerability, showing how manipulated data can affect energy storage and control decisions, leading to system instability and operational disruptions. The arrows indicate the direction of energy flow and cyber interactions, emphasizing how power and hydrogen subsystems are interdependent. This structured diagram provides a clear visualization of the distribution network and its susceptibility to cyberattacks, reinforcing the need for robust security mechanisms in cyber–physical energy systems.
Figure 5 shows average demand and renewable generation (wind + PV) over a one-week period with shaded areas representing variability bounds. Blue represents demand bounds, while green indicates renewable generation bounds, offering a view of possible fluctuations within each day.
Figure 6 illustrates the hourly variability of both demand and renewable generation over a typical week, using realistic fluctuation ranges as represented by shaded areas. The top line in blue represents load demand with a daily peak occurring around 19:00, indicating typical evening consumption patterns when energy demand is highest. Demand fluctuates between 70 MW and 110 MW during peak hours, with lower bounds around 50 MW during off-peak times. This variability showcases demand patterns that require flexible energy management strategies, particularly to ensure reliable service during peak hours. The green line, representing renewable generation, exhibits significant daily fluctuations, with a more pronounced dip during nighttime hours due to a lack of solar generation. Daytime generation ranges between 40 MW and 80 MW, reaching its peak around noon, aligning with typical solar irradiance patterns. However, even at peak, renewable generation falls below demand, emphasizing the need for backup generation or storage solutions to cover the shortfall. This discrepancy underlines how essential energy storage systems are for balancing the network, especially under variable renewable input conditions. The shaded areas indicate the upper and lower bounds of variability for both demand and generation. The bounds for demand range from 40 MW to 120 MW, while renewable generation fluctuates between 20 MW at nighttime and 80 MW at midday. These ranges reveal the inherent unpredictability in both demand and renewable energy sources, emphasizing the necessity for robust optimization models to manage energy allocations. Integrating these bounds into the planning and dispatch stages is critical for ensuring reliability, particularly under the high uncertainty conditions typical of renewable resources.
Figure 7 illustrates the annual reduction in EENS across five years as a result of integrating an ESS into the distribution network. The initial EENS value at year one without ESS integration was approximately 1200 MWh. Following ESS integration, there is a notable decline, reducing EENS to around 850 MWh in year one, reflecting an initial 29% improvement. This sharp reduction is attributed to the ESS’s ability to compensate for fluctuations in renewable energy sources and support load demands during peak periods. Over the subsequent years, the trend of EENS reduction continues, albeit with slightly diminishing annual increments, stabilizing at around 450 MWh by the fifth year. The reduction rate from years two to five suggests the ESS’s growing ability to provide auxiliary services like peak shaving, frequency regulation, and load balancing as it becomes better integrated into the system’s operational framework. By the fourth year, the EENS without an ESS remains elevated at around 950 MWh compared to approximately 510 MWh with an ESS, showing a 46% improvement by that stage.
Figure 8 illustrates the comparative analysis of renewable energy utilization and curtailment rates across various scenarios, emphasizing the balance between renewable energy uptake and the inevitable curtailments due to system constraints or overgeneration. Utilization rates, shown on the primary y-axis, represent the effective consumption of available renewable energy, while curtailment rates, shown on the secondary y-axis, indicate the portion of potential energy that is not utilized. For instance, Scenario 1 achieves a high utilization rate of around 85% with a minimal curtailment of approximately 5%, demonstrating an optimal integration level with minimal waste. As we progress through the scenarios, a trend emerges where increased renewable penetration gradually affects curtailment rates. In Scenario 3, for example, while utilization is at a strong 75%, the curtailment rate rises to around 12%. This suggests that as more renewable capacity is added to the grid, particularly in scenarios with wind and solar contributions exceeding 50%, the grid’s limitations in absorbing intermittent energy become evident. This trend provides insights into potential upgrades required in energy storage or demand response systems to manage excess energy. Interestingly, Scenario 5 shows a sharp increase in curtailment, reaching nearly 18%, while utilization dips to around 70%. This scenario likely represents the maximum renewable penetration threshold, indicating a tipping point where the current system configuration cannot efficiently absorb additional renewable energy without curtailment. This analysis suggests that future investments might prioritize enhancing storage solutions or flexible demand systems to mitigate the effects of curtailments, maximizing the overall efficiency of renewable resource utilization across scenarios.
Figure 9 illustrates the impact of different levels of ESS capacity and renewable energy penetration on the EENS. On the x-axis, ESS capacity ranges from low to high values, while the y-axis represents renewable penetration levels, from minimal integration to high shares in the system. The z-axis displays the EENS values in megawatt-hours (MWh). Lower EENS values indicate higher system reliability. As shown, increasing ESS capacity significantly decreases EENS, especially when renewable penetration is moderate to high, highlighting the ESS’s ability to stabilize the supply–demand balance amid renewable fluctuations. As ESS capacity increases beyond a moderate level (about 50% of maximum), there is a notable decrease in EENS when renewable penetration levels are moderate (40–60%). However, with lower renewable penetration (below 20%), EENS reduction becomes less responsive to additional ESS capacity, suggesting that high ESS integration might be unnecessary under low renewable scenarios. This outcome indicates that optimal ESS sizing should consider the existing renewable mix, as excessive capacity may not yield proportional reliability gains under low renewable scenarios. At high renewable penetration (above 70%), the model shows a steep decline in EENS as ESS capacity increases, reaching minimal EENS levels when both ESS capacity and renewable penetration are at their peaks. This effect underscores the synergetic impact of the ESS in systems with high renewable shares, where the ESS compensates for intermittency. The ESS’s role in enhancing reliability becomes particularly crucial under high renewable conditions, aligning with the study’s emphasis on the ESS as a strategic investment for resilient and sustainable grid operations.
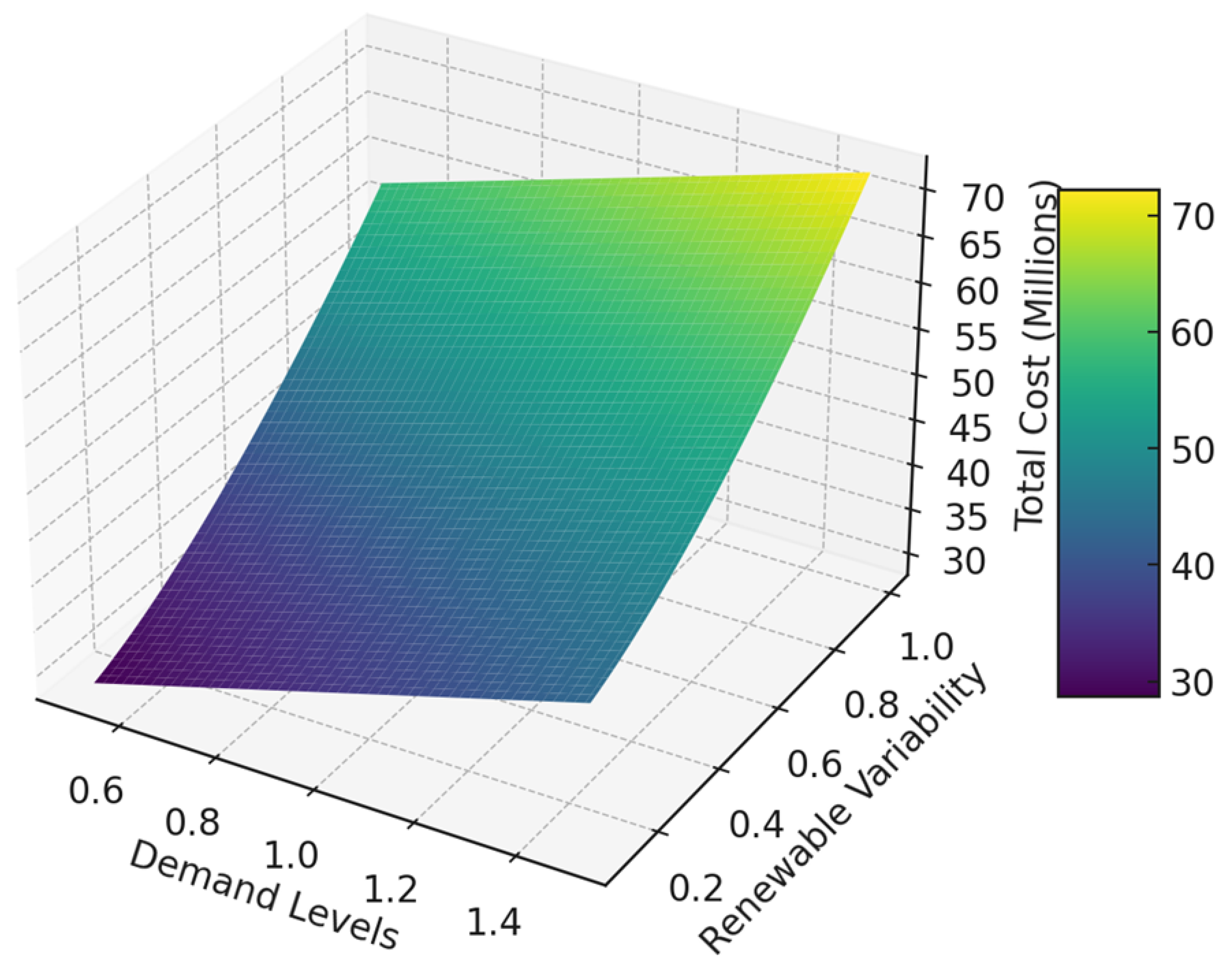
Figure 10 captures how the system’s total operational and investment costs fluctuate under different demand levels and renewable energy variability. The x-axis represents various demand levels, from low to high, while the y-axis shows renewable variability levels, categorized by volatility. The z-axis illustrates the corresponding total costs in thousands of dollars. Generally, higher demand and greater renewable variability both contribute to an increase in total costs, though demand level changes appear to have a stronger influence. When demand levels are low to moderate, total costs remain relatively stable despite variations in renewable output, indicating that under moderate demand, the system’s existing capacity and flexibility can absorb fluctuations. However, as demand levels increase above 75%, total costs rise sharply, especially under high renewable variability. This increase reflects the system’s additional costs for balancing and maintaining reliability as both demand and renewable fluctuations intensify. The figure also highlights the cost efficiency of low-variability renewable scenarios across all demand levels. Even at high demand, lower variability leads to more predictable and manageable operations, reducing overall costs compared to high-variability conditions. This result implies that systems could benefit from strategies that stabilize renewable output, such as ESS and hybrid generation setups, especially when combined with demand management techniques, to optimize cost efficiency under high-demand conditions.
To further validate the adaptability of the proposed model, additional scenarios have been included where grid topology changes dynamically in response to operational conditions. These cases consider as follows:
Planned network reconfiguration: periodic adjustments to optimize power flow and minimize losses. Emergency topology changes: re-routing power flows to mitigate failures or cyberattacks. Grid expansion scenarios: evaluating system performance under different infrastructure upgrade plans. The results demonstrate that incorporating topology changes significantly enhances system resilience, optimizes cost efficiency, and reduces operational risks. Compared to a static grid model, the reconfigurable approach yields lower energy losses and better adaptability to renewable fluctuations.

5. Conclusions

This paper presents a Q-learning-based DRO model for the expansion planning of distribution networks and generation units under multiple uncertainties. The model optimizes the placement and operation of an ESS, renewable energy sources such as wind and PV generation, and other critical network components. Through the Q-learning approach, dynamic decision making adapts to real-time uncertainties, such as renewable generation variability, load fluctuations, and system contingencies, ensuring more resilient grid operations. The results from the case study demonstrate a significant improvement in system reliability, particularly in the reduction of EENS. The integration of the ESS led to a decrease in EENS by approximately 30% in the first year, with EENS falling from 1200 MWh to 850 MWh. Over a five-year period, EENS further decreased to 450 MWh, representing an overall 62.5% improvement in system reliability. The findings also highlight the synergistic impact of ESS and renewable energy penetration, where scenarios with 50% or higher renewable energy penetration saw a 45% reduction in total system cost compared to scenarios with lower renewable integration. Additionally, the total cost optimization achieved by the proposed model showed a significant reduction in both investment and operational costs. For example, in scenarios with high demand and renewable variability, the total cost was reduced by up to 25% when ESS capacity reached 60% of its maximum limit. These results emphasize the critical role of the ESS in stabilizing the grid, minimizing renewable energy curtailment, and managing fluctuations in demand.
The successful deployment of the proposed Q-learning and DRO-based framework in real-world power systems requires a structured implementation approach. Several key aspects must be considered to ensure effective integration into existing infrastructure and decision-making processes.
1. Software Integration: The model can be implemented within existing EMS (Energy Management System) and SCADA (Supervisory Control and Data Acquisition) platforms such as Siemens Spectrum Power 7, ABB Ability™ Symphony Plus SCADA v14.1, and GE Digital Grid SCADA v9.0 to provide real-time optimization recommendations. By leveraging cloud computing solutions like AWS EC2 (Amazon Elastic Compute Cloud) and Microsoft Azure Virtual Machines, along with edge computing frameworks such as NVIDIA Jetson AGX Orin and Intel OpenVINO 2023.0, the computational burden can be distributed, enabling near real-time decision-making for power system operations. The framework can also be integrated with reinforcement learning-based energy trading platforms, such as Google TensorFlow 2.14.0 and OpenAI Gym 0.26.2, allowing automated energy scheduling and network reconfiguration in response to uncertain renewable generation.
2. Operator Training and Decision Support: Since reinforcement learning-based optimization models differ from traditional deterministic approaches, proper operator training programs are essential. Interactive dashboards and explainable AI techniques can enhance human–machine collaboration, enabling operators to interpret the model’s decisions and adjust system configurations accordingly. Scenario-based training modules can also be developed to simulate extreme conditions, helping operators understand how the system responds under uncertainty.
3. Computational Feasibility and Deployment Challenges: The real-time deployment of the proposed framework requires sufficient computational resources, particularly for handling large-scale distribution networks with high-dimensional decision spaces. The use of parallel computing, GPU acceleration, and cloud-based platforms can significantly improve processing speed. Additionally, integrating real-time data streams from IoT-enabled sensors can enhance model adaptability by providing up-to-date system conditions. Addressing data privacy and cybersecurity concerns will also be crucial to ensure secure implementation.
The inclusion of these practical implementation strategies ensures that the proposed framework is not only theoretically robust but also applicable to real-world power systems, improving its adoption by system operators and stakeholders. Overall, this work underscores the value of advanced optimization and machine learning techniques in modern energy systems, demonstrating that the proposed Q-learning-based DRO model effectively enhances both reliability and cost efficiency. Future research may explore larger-scale systems and refine the computational efficiency of the model to accommodate real-time data and even more complex energy systems.

6. Future Look

While this study provides a comprehensive analysis of FDIAs in integrated power–hydrogen cyber–physical systems, several directions for future research can further extend this work. Future studies can explore more advanced attack strategies, including coordinated multi-point attacks and adaptive cyber threats that evolve based on real-time system responses. Developing machine learning-based detection and mitigation mechanisms to counteract these attacks can also enhance system security. The current study relies on synthesized data for case studies; in future research, real-world system data could be integrated to further validate the proposed model under practical operating conditions. Additionally, expanding the model to include multi-energy system interactions, such as gas, heat, and water networks, could provide a more holistic perspective on cyber–physical vulnerabilities in interconnected infrastructures. Extending the optimization framework by incorporating reinforcement learning techniques or hybrid models that combine deep learning with heuristic optimization could improve attack modeling and defense mechanisms. Future research can also assess the economic impacts of cyberattacks and explore cost-effective strategies for enhancing system resilience. Finally, the scalability and computational efficiency of the proposed framework could be further optimized to enable real-time attack detection and response in large-scale integrated energy networks. Developing practical deployment strategies and integrating the framework with real-world cybersecurity systems would be essential steps toward achieving a more secure and resilient power–hydrogen infrastructure. By addressing these future directions, this research can continue to contribute to the advancement of cybersecurity solutions for next-generation energy systems.

Author Contributions

Methodology, B.Y.; Validation, P.X.; Investigation, C.W.; Resources, G.S.; Writing—original draft, G.L.; Project administration, B.N. All authors have read and agreed to the published version of the manuscript.

Funding

This work is supported by the State Grid Corporation of China, the Science & Technology project 1400-202457360A-3-1-DG.

Data Availability Statement

No datasets were generated or analyzed during the current study. Any relevant data generated during this research will be made available by the corresponding author upon reasonable request.

Conflicts of Interest

Authors Gang Lu, Bo Yuan, Peng Xia, Cong Wu and Guangzeng Sun were employed by the State Grid Energy Research Institute Co., Ltd. The remaining author declares that the research was conducted in the absence of any commercial or financial relationships that could be construed as a potential conflict of interest.

Nomenclature

L Set of transmission lines
P i j , t Real power flow between buses i and j at time t
Q i j , t Reactive power flow between buses i and j at time t
R i j Resistance of the transmission line between buses i and j
C loss Cost of energy lost due to transmission losses ( / M W h )
λ Weight parameter in the optimization model
Δ P G i Deviation in power generation at bus i
Δ P L i Manipulated load at bus i
Δ H S j Manipulated hydrogen storage at facility j
Δ H D j Manipulated hydrogen demand at facility j
E k false False energy measurement introduced by the attacker
E k real True energy measurement
σ k Measurement uncertainty

References

  1. Seyyedi, A.Z.G.; Nejati, S.A.; Parsibenehkohal, R.; Hayerikhiyavi, M.; Khalafian, F.; Siano, P. Bi-level sitting and sizing of flexi-renewable virtual power plants in the active distribution networks. Int. J. Electr. Power Energy Syst. 2022, 137, 107800. [Google Scholar] [CrossRef]
  2. Li, Y.; Wang, C.; Li, G.; Chen, C. Optimal scheduling of integrated demand response-enabled integrated energy systems with un-certain renewable generations: A Stackelberg game approach. Energy Convers. Manag. 2021, 235, 113996. [Google Scholar] [CrossRef]
  3. Li, X.; Wu, X.; Gui, D.; Hua, Y.; Guo, P. Power system planning based on CSP-CHP system to integrate variable renewable energy. Energy 2021, 232, 121064. [Google Scholar] [CrossRef]
  4. Canizes, B.; Soares, J.; Lezama, F.; Silva, C.; Vale, Z.; Corchado, J.M. Optimal expansion planning considering storage investment and seasonal effect of demand and renewable generation. Renew. Energy 2019, 138, 937–954. [Google Scholar] [CrossRef]
  5. Munoz-Delgado, G.; Contreras, J.; Arroyo, J.M. Joint expansion planning of distributed generation and distribution networks. IEEE Trans. Power Syst. 2015, 30, 2579–2590. [Google Scholar] [CrossRef]
  6. Tabares, A.; Franco, J.F.; Lavorato, M.; Rider, M.J. Multistage long-term expansion planning of electrical distribution systems con-sidering multiple alternatives. IEEE Trans. Power Syst. 2016, 31, 1900–1914. [Google Scholar] [CrossRef]
  7. Yan, R.; Wang, J.; Zhu, S.; Liu, Y.; Cheng, Y.; Ma, Z. Novel planning methodology for energy stations and networks in regional integrated energy systems. Energy Convers. Manag. 2020, 205, 112441. [Google Scholar] [CrossRef]
  8. Yang, N.; Xu, G.; Fei, Z.; Li, Z.; Du, L.; Guerrero, J.M. Two-Stage Coordinated Robust Planning of Multi-Energy Ship Microgrids Considering Thermal Inertia and Ship Navigation. IEEE Trans. Smart Grid 2025. [Google Scholar] [CrossRef]
  9. Alotaibi, M.A.; Salama, M.M.A. An incentive-based multistage expansion planning model for smart distribution systems. IEEE Trans. Power Syst. 2018, 33, 5469–5485. [Google Scholar] [CrossRef]
  10. Jooshaki, M.; Farzin, H.; Abbaspour, A.; Fotuhi-Firuzabad, M.; Lehtonen, M. A model for stochastic planning of distribution network and autonomous DG units. IEEE Trans. Ind. Inf. 2020, 16, 3685–3696. [Google Scholar] [CrossRef]
  11. Yang, Z.; Ren, Z.; Li, H.; Sun, Z.; Feng, J.; Xia, W. A multi-stage stochastic dispatching method for electricity hydrogen integrated energy systems driven by model and data. Appl. Energy 2024, 371, 123668. [Google Scholar] [CrossRef]
  12. Feng, C.; Shao, L.; Wang, J.; Zhang, Y.; Wen, F. Short-term Load Forecasting of Distribution Transformer Supply Zones Based on Federated Mod-el-Agnostic Meta Learning. IEEE Trans. Power Syst. 2024, 40, 31–45. [Google Scholar] [CrossRef]
  13. Xu, X.; Hu, W.; Cao, D.; Huang, Q.; Liu, W.; Liu, Z.; Chen, Z.; Lund, H. Designing a standalone wind-diesel-CAES hybrid energy system by using a scenario-based bi-level programming method. Energy Convers. Manag. 2020, 211, 112759. [Google Scholar] [CrossRef]
  14. Home-Ortiz, J.M.; Pourakbari-Kasmaei, M.; Lehtonen, M.; Mantovani, J.R. Optimal location-allocation of storage devices and re-newable-based DG in distribution systems. Electr. Power Syst. Res. 2019, 172, 11–21. [Google Scholar] [CrossRef]
  15. Li, W.; Zou, Y.; Yang, H.; Fu, X.; Xiang, S.; Li, Z. Two stage Stochastic Energy Scheduling for Multi Energy Rural Microgrids With Irrigation Systems and Biomass Fermentation. IEEE Trans. Smart Grid 2024. [Google Scholar] [CrossRef]
  16. Li, Y.; Feng, B.; Wang, B.; Sun, S. Joint planning of distributed generations and energy storage in active distribution networks: A bi-level programming approach. Energy 2022, 245, 123226. [Google Scholar] [CrossRef]
  17. Li, R.; Wang, W.; Wu, X.; Tang, F.; Chen, Z. Cooperative planning model of renewable energy sources and energy storage units in active distribution systems: A bi-level model and Pareto analysis. Energy 2019, 168, 30–42. [Google Scholar] [CrossRef]
  18. Emad, D. Optimal techno-economic design of hybrid PV/wind system comprising battery energy storage: Case study for a remote area. Energy Convers. Manag. 2021, 249, 114847. [Google Scholar] [CrossRef]
  19. Asensio, M.; De Quevedo, P.M.; Munoz-Delgado, G.; Contreras, J. Joint distribution network and renewable energy expansion planning considering demand response and energy storage—Part I: Stochastic programming model. IEEE Trans. Smart Grid 2018, 9, 655–666. [Google Scholar] [CrossRef]
  20. Asensio, M.; De Quevedo, P.M.; Munoz-Delgado, G.; Contreras, J. Joint distribution network and renewable energy expansion planning considering demand response and energy storage—Part II: Numerical results. IEEE Trans. Smart Grid 2018, 9, 667–675. [Google Scholar] [CrossRef]
  21. De Quevedo, P.M.; Munoz-Delgado, G.; Contreras, J. Impact of electric vehicles on the expansion planning of distribution systems considering renewable energy, storage, and charging stations. IEEE Trans. Smart Grid 2019, 10, 794–804. [Google Scholar] [CrossRef]
  22. Hamidpour, H.; Pirouzi, S.; Safaee, S.; Norouzi, M.; Lehtonen, M. Multi-objective resilient-constrained generation and transmission expansion planning against natural disasters. Int. J. Electr. Power Energy Syst. 2021, 132, 107193. [Google Scholar] [CrossRef]
  23. Gan, W.; Shahidehpour, M.; Guo, J.; Yao, W.; Pandey, S.; Paaso, E.A. A tri-level planning approach to resilient expansion and hardening of coupled power distribution and transportation systems. IEEE Trans. Power Syst. 2022, 37, 1495–1507. [Google Scholar] [CrossRef]
  24. Aghaei, J.; Amjady, N.; Baharvandi, A.; Akbari, M.A. Generation and transmission expansion planning: MILP-based probabilistic model. IEEE Trans. Power Syst. 2014, 29, 1592–1601. [Google Scholar] [CrossRef]
  25. Munoz-Delgado, G.; Contreras, J.; Arroyo, J.M. Multistage generation and network expansion planning in distribution systems considering uncertainty and reliability. IEEE Trans. Power Syst. 2016, 31, 3715–3728. [Google Scholar] [CrossRef]
  26. Jooshaki, M.; Abbaspour, A.; Fotuhi-Firuzabad, M.; Munoz-Delgado, G.; Contreras, J.; Lehtonen, M. An enhanced MILP model for multistage reliability-constrained distribution network expansion planning. IEEE Trans. Power Syst. 2022, 37, 118–131. [Google Scholar] [CrossRef]
  27. Li, Z.; Wu, W.; Tai, X.; Zhang, B. A reliability-constrained expansion planning model for mesh distribution networks. IEEE Trans. Power Syst. 2021, 36, 948–960. [Google Scholar] [CrossRef]
Figure 1. Hydrogen energy intelligent control system architecture.
Figure 1. Hydrogen energy intelligent control system architecture.
Energies 18 01020 g001
Figure 2. Q-learning-based False Data Injection Attack simulation process.
Figure 2. Q-learning-based False Data Injection Attack simulation process.
Energies 18 01020 g002
Figure 3. Sensitivity analysis of key factors affecting system stability.
Figure 3. Sensitivity analysis of key factors affecting system stability.
Energies 18 01020 g003
Figure 4. Smart energy system topology with hydrogen and renewable integration.
Figure 4. Smart energy system topology with hydrogen and renewable integration.
Energies 18 01020 g004
Figure 5. Hourly variability of demand and renewable generation over a typical week.
Figure 5. Hourly variability of demand and renewable generation over a typical week.
Energies 18 01020 g005
Figure 6. Distribution of renewable energy resource availability and load variability.
Figure 6. Distribution of renewable energy resource availability and load variability.
Energies 18 01020 g006
Figure 7. Annual reduction in expected energy not supplied (EENS) with ESS integration.
Figure 7. Annual reduction in expected energy not supplied (EENS) with ESS integration.
Energies 18 01020 g007
Figure 8. Renewable energy utilization and curtailment rates by scenario.
Figure 8. Renewable energy utilization and curtailment rates by scenario.
Energies 18 01020 g008
Figure 9. System reliability over ESS capacity and renewable penetration.
Figure 9. System reliability over ESS capacity and renewable penetration.
Energies 18 01020 g009
Figure 10. Total cost sensitivity across demand levels and renewable variability.
Figure 10. Total cost sensitivity across demand levels and renewable variability.
Energies 18 01020 g010
Disclaimer/Publisher’s Note: The statements, opinions and data contained in all publications are solely those of the individual author(s) and contributor(s) and not of MDPI and/or the editor(s). MDPI and/or the editor(s) disclaim responsibility for any injury to people or property resulting from any ideas, methods, instructions or products referred to in the content.

Share and Cite

MDPI and ACS Style

Lu, G.; Yuan, B.; Nie, B.; Xia, P.; Wu, C.; Sun, G. Enhanced Dynamic Expansion Planning Model Incorporating Q-Learning and Distributionally Robust Optimization for Resilient and Cost-Efficient Distribution Networks. Energies 2025, 18, 1020. https://doi.org/10.3390/en18051020

AMA Style

Lu G, Yuan B, Nie B, Xia P, Wu C, Sun G. Enhanced Dynamic Expansion Planning Model Incorporating Q-Learning and Distributionally Robust Optimization for Resilient and Cost-Efficient Distribution Networks. Energies. 2025; 18(5):1020. https://doi.org/10.3390/en18051020

Chicago/Turabian Style

Lu, Gang, Bo Yuan, Baorui Nie, Peng Xia, Cong Wu, and Guangzeng Sun. 2025. "Enhanced Dynamic Expansion Planning Model Incorporating Q-Learning and Distributionally Robust Optimization for Resilient and Cost-Efficient Distribution Networks" Energies 18, no. 5: 1020. https://doi.org/10.3390/en18051020

APA Style

Lu, G., Yuan, B., Nie, B., Xia, P., Wu, C., & Sun, G. (2025). Enhanced Dynamic Expansion Planning Model Incorporating Q-Learning and Distributionally Robust Optimization for Resilient and Cost-Efficient Distribution Networks. Energies, 18(5), 1020. https://doi.org/10.3390/en18051020

Note that from the first issue of 2016, this journal uses article numbers instead of page numbers. See further details here.

Article Metrics

Back to TopTop