Abstract
As an important part of power transmission and conversion, it is of great significance to establish a scientific and comprehensive evaluation system for substations. However, the current research on substation evaluation focuses on economy and energy efficiency, ignoring the carbon emission and environmental impact of the substation, which leads to an inadequate evaluation of the substation. For this reason, a comprehensive substation evaluation system model containing economic, energy-efficiency, safety, environmental, and low-carbon indicators is established by adopting the concept of a life cycle, using hierarchical analysis to determine the weights of the indicators, introducing the ideal-solution approximation ranking method to analyze the actual substations, and providing scoring and ranking of the substation performance. The results show that the AHP-TOPSIS-based comprehensive evaluation index and model of the whole life cycle of the substation can reflect the performance of the substation and provide help for the optimization of the substation.
1. Introduction
With the development of the social economy, the number of new substation projects is greatly increasing; substation projects have the characteristics of large investment, long operation times, and high stability requirements [1,2,3,4], and the comprehensive level of substation performance is difficult to judge due to different factors such as geography, power environment, etc. Therefore, how to carry out a scientific and effective evaluation study to build a comprehensive evaluation system of substation performance is particularly important.
At present, experts and scholars have established corresponding evaluation methods for different directions of substations. Hong Qian et al. [5], based on the theory of the whole life cycle, established a substation environmental investment analysis model and evaluated and analyzed the economics of environmental investment in substations. Zhou Hubing et al. [6] proposed the substation secondary equipment effectiveness evaluation index, established a comprehensive evaluation system of substation secondary equipment based on the entropy value method and fuzzy comprehensive evaluation method, and verified the validity of the model by comparing the results of different state indicators of measurement and control equipment. At the level of substation safety, Lv Xuebin et al. [7] proposed a quantitative method of safety control indexes for substation construction workers and established a safety control evaluation system for substation construction workers. Cheng Fangming et al. [8] carried out a systematic study on substation fire risk, established a perfect substation fire risk evaluation index system, and constructed a fire risk assessment model. Yu Wen et al. [9] identified the deficiencies in substation seismicity and established a comprehensive evaluation system for substation secondary equipment. Deficiencies in the seismicity of substations and improvement measures put forward the seismic capacity evaluation indexes and evaluation methods of urban substation-related buildings and electrical equipment facilities and allowed for the assessment of the substation facilities. Li Bin et al. [10] used the object element topological theory to assess the functional effect of substation construction projects and constructed the post-evaluation index system of the functional effect of substation construction projects. Peng Feijin et al. [11] designed a substation automation equipment evaluation programme by dividing the substation automation equipment status information into advantages and disadvantages, establishing an automation equipment status evaluation management system, and carrying out the corresponding risk assessment. Chen Yongyong et al. [12] introduced the concept of substation sound quality evaluation, evaluated the annoyance quality of urban substation noise, and provided new ideas for substation noise management. Liu Suyi et al. [13] took a specific area as the research object, summarized the appropriate technology of a green substation under the natural conditions and development status of the Jibei area, and constructed a green substation design evaluation system applicable to the Jibei area. Huang and Yu [14] built an urban tourism ecological civilization index system and creatively applied different index weight corrections on the time and space dimensions. The empirical study shows that Shanghai and Beijing obtain a higher comprehensive evaluation by virtue of higher internationalization and institutional civilization. To analyze low carbon competitiveness using the AHP-EM-TOPSIS evaluation model, Yan and Ma [15] conducted an empirical study according to the longitudinal data from 2001 to 2012 in Chongqing using the Topsis method.
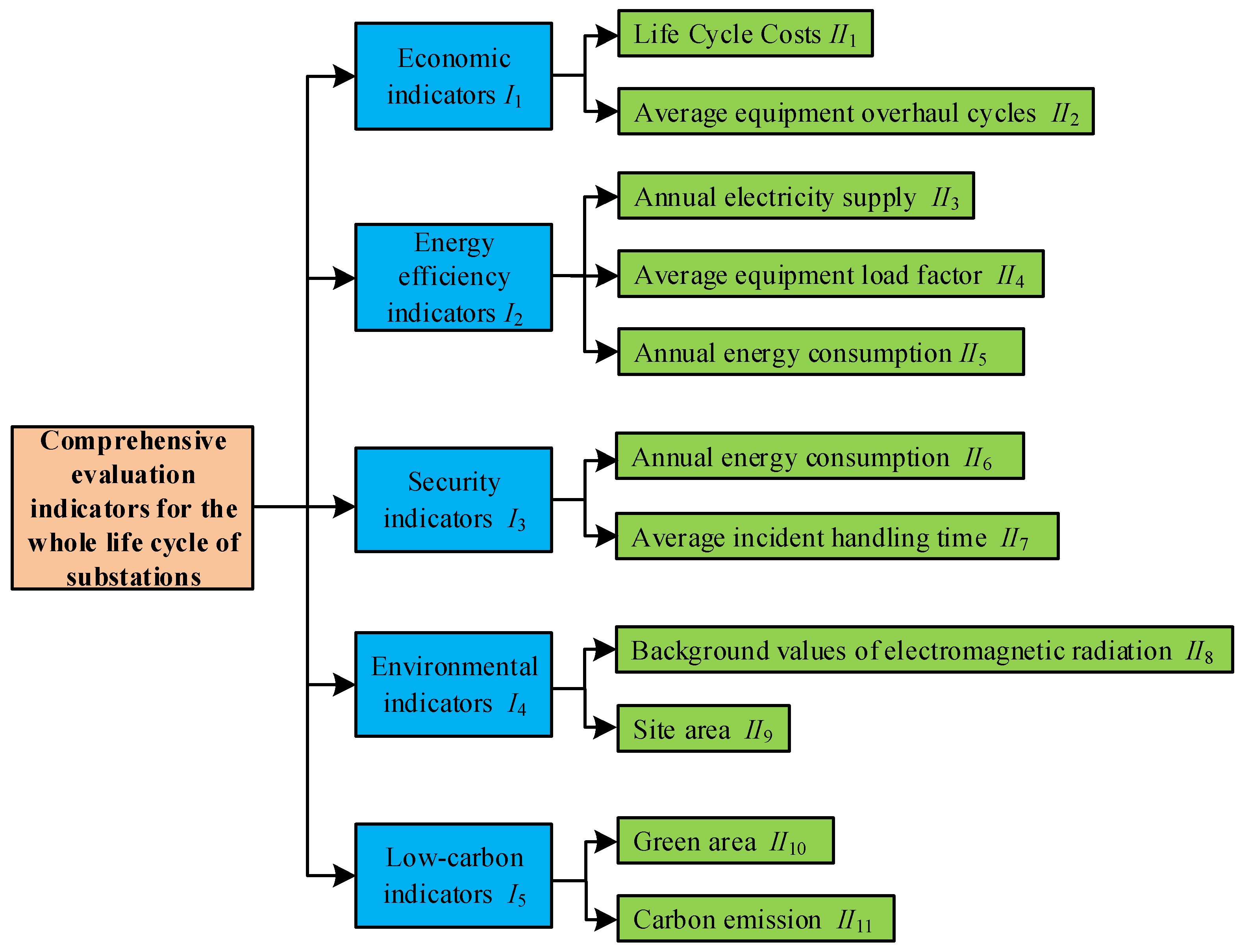
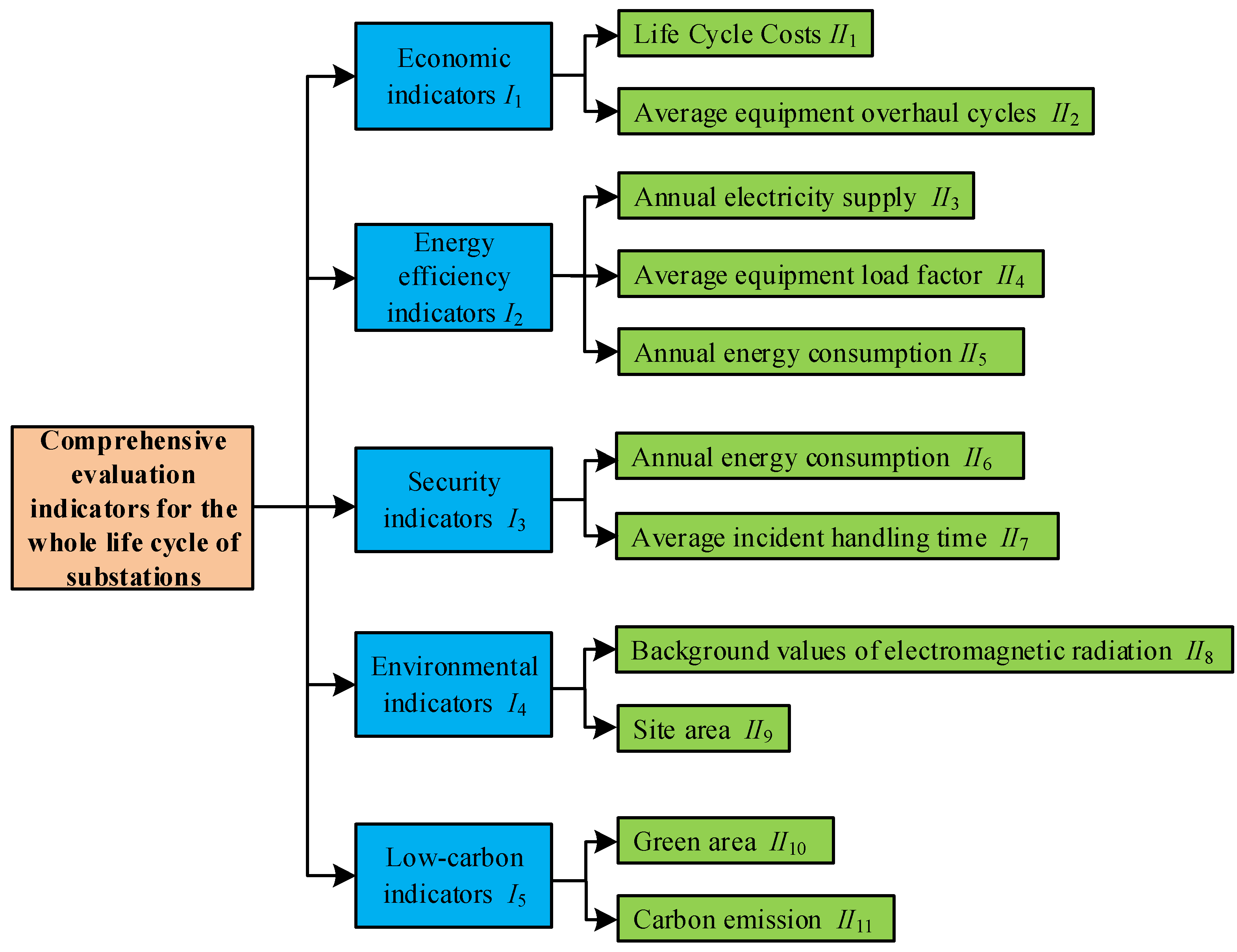
On the basis of the concept of the whole life cycle of a substation, the AHP-TOPSIS (hierarchical analysis–ideal-solution approximation ranking) method is used to construct a model of the comprehensive evaluation system of a substation, which includes economic, energy-efficiency, safety, environment, and low-carbon indicators, and the scientificity and reasonableness of the comprehensive evaluation model of a substation are verified through the case study. The key to the comprehensive evaluation of substations lies in whether the established evaluation system can fully cover the operational points and social characteristics of the substation; therefore, in the comprehensive evaluation of substations, the evaluation of the life cycle of the substation can more comprehensively judge the comprehensive level of the performance of the substation and fully reflect the comprehensiveness and reasonableness of the indicators of the substation. Therefore, this paper establishes a comprehensive evaluation index system for the whole life cycle of the substation in five aspects: economy, energy efficiency, safety, environment, and low carbon, as shown in Figure 1. The top layer of this index system is the comprehensive evaluation index of the whole life cycle of the substation, reflecting the overall level of the substation. The middle layer includes economic I1, energy efficiency change I2, safety I3, environmental situation I4, and low-carbon indicator I5, which is the main evaluation basis for the judgement of the overall level of the substation. In the bottom layer, the economic indicators mainly consider the life cycle cost and the average maintenance cycle of the equipment. The energy efficiency indicators mainly reflect the power supply capacity and energy consumption information of the substation. The safety indicators mainly consider factors such as the reliability of the equipment and the stability of the power supply. The environmental indicators mainly consider the impact on the surrounding environment of the substation, including the substation’s land area and electromagnetic radiation to the surrounding area. And the low-carbon indicators mainly consider the impact of the substation’s greening on the carbon emission of the whole life cycle of the substation.
Figure 1.
Comprehensive evaluation system for substations.
2. Performance Measures
2.1. Economic Indicators
Substation economic indicators include the life cycle cost and the average equipment overhaul cycle, in which the life cycle cost of a substation is the sum of the costs incurred during the various phases of substation planning, design, construction, operation, maintenance, retrofitting, and dismantling [16,17,18]. The substation life cycle cost calculation formula is shown in Equation (1):
where CLCC is the whole life cycle cost of the substation, CI is the initial investment cost of the substation, CO is the operating cost of the substation, CM is the maintenance cost of the substation, CF is the malfunction cost of the substation, and CD is the cost of decommissioning and disposal of the substation.
(1) Initial investment cost
The initial investment cost of a substation refers to all costs before the completion of the substation construction project, including the procurement of substation equipment, substation construction, and installation and commissioning. The initial investment cost of a substation is shown in Equation (2):
where Ceqpt is the cost of substation equipment procurement, Ccont is the cost of substation construction, Cinct is the cost of installation and commissioning, and Cother is other costs.
(2) Running costs
Substation operating costs include the cost of staff salaries, energy consumption, and a certain amount of insurance, which ensures that insurance coverage is available in the event of a major accident. Substation operating costs are shown in Equation (3):
where Cpest is the cost of personnel wages, Cenct is the cost of energy consumption, and Cinst is the cost of insurance.
(3) Maintenance costs
Substation maintenance costs include equipment maintenance costs and equipment inspection costs, as shown in Equation (4). Equipment maintenance costs usually include the cost of replacement parts, among other factors; equipment testing costs include the cost of equipment monitoring, diagnostic systems, and the preventive maintenance programme.
where Ceqmt is the cost of equipment maintenance and Ceqtt is the cost of equipment testing. Ceqmt can be expressed as Equation (5):
where n is the type of equipment in the substation, m is the type of maintenance, Mij is the standard cost of maintenance for equipment i at the jth type of maintenance, and Nij is the number of times equipment i has performed the jth type of maintenance.
(4) Troubleshooting costs
Troubleshooting in substations often results in power outages that prevent the normal operation of the power grid, and the longer the failure occurs, the greater the economic loss to the substation. At the same time, due to the damage to substation equipment caused by the fault, the substation needs to be replaced or retrofitted with new equipment in a timely manner in order to maintain the safe and efficient operation of the substation. The troubleshooting costs of a substation are shown in Equation (6):
where Ceqdt is the cost of equipment troubleshooting losses and Cpolt is the cost of power losses. Ceqdt and Cpolt can be expressed as Equation (7) and Equation (8), respectively:
where n is the type of substation fault, m is the type of substation equipment, Nij is the frequency of occurrence of type i faults in equipment j, Fij is the amount of damage to equipment j in the event of type i faults, Cj is the cost of accidents on a single piece of equipment, T is the average annual accidental outage time, P is the average annual outage load, and Cunpt is the cost of loss of electricity per unit of electricity, which includes the cost of electricity and the indirect cost due to power outages.
(5) Decommissioning disposal costs
Substation decommissioning and disposal requires the removal of substation equipment, which incurs costs for labour and construction equipment. After the equipment is dismantled, the recycling of the equipment also requires a certain amount of disposal costs. At the same time, the ecological restoration of the local soil and vegetation after the decommissioning of the substation will also incur certain costs. The disposal cost of decommissioning the substation is shown in Equation (9):
where Ceqrt is the cost of equipment removal, Ceqht is the cost of equipment disposal, and Csirt is the cost of site restoration.
2.2. Energy-Efficiency Indicators
Energy-efficiency indicators include annual power supply, average equipment load factor, and annual energy consumption, of which the annual power supply and average equipment load factor reflect the power supply capacity of the substation, but also the premise of ensuring the profitability of power supply. Substation energy consumption can represent the energy efficiency level of the substation; substation energy consumption mainly comes from the substation’s primary equipment [19], and the substation-energy-consumption-specific composition is shown in Figure 2.
Figure 2.
Substation energy consumption sources.
2.3. Security Indicators
The safe and stable operation of substations is fundamental for substations to fulfil the role of power transmission and distribution, and the stable operation of substation equipment is particularly important, so the equipment failure rate is used as an indicator for examining the safety level of substations. After an accident occurs in a substation, the ability to solve the accident quickly and accurately can also reduce the level of danger in the substation; therefore, the average processing time of the accident is used as an indicator of the safety level of the substation, and the average processing time of the accident in the substation is shown in Equation (10):
where T is the average processing time of the accident, n is the number of accidents, and ti is the processing time of the ith accident.
2.4. Environmental Indicators
As an important part of power transport, substations inevitably produce environmental impacts. The operation of the substation will produce a certain amount of electromagnetic radiation, and the excessive radiation field will adversely affect human health [20], so the background value of electromagnetic radiation is used as an environmental indicator. Accompanied by the significant increase in urban electricity consumption, more and more substations penetrate the city, and the location and area of the substation occupation also have a certain impact on the public environment.
2.5. Low-Carbon Indicators
Substation low-carbon indicators include substation green area and substation carbon emissions, of which substation whole-life-cycle carbon emissions refer to the total carbon emissions generated by the substation during the construction, operation, and decommissioning and disposal phases [21,22,23,24].
In the substation construction stage, carbon emissions mainly come from building materials, building construction, and equipment transport.
In the substation operation stage, the substation carbon emissions mainly come from the carbon emissions generated by the lighting system and air-conditioning system and also include the carbon emissions generated by the energy consumption of building maintenance.
In the decommissioning and disposal stage, carbon emissions mainly come from dismantling construction and the transport and disposal of waste.
2.6. Facade Design Optimization
The thermal conductivity of the building envelope mainly affects the heating and air-conditioning heat and cold load [25]; when the building envelope has a poor thermal insulation effect [26], the heat from the outdoors is easily transferred to the indoor in summer, and the heat from the indoor in winter is easily released to the outdoor through the envelope, resulting in an increase in the heat and cold load of the heating and air-conditioning. Therefore, it is important to improve the thermal insulation performance of the building envelope of the substation to reduce energy consumption and the capacity of the substation air-conditioning equipment.
The window section is a part of the structure that is very prone to heat exchange with the outside world, and it has been pointed out that the percentage of heat loss through windows and doors to the overall heat loss of the building is generally higher than 40% [27]. Its heat transfer is generally 5 to 20 times that of the wall [28], and its insulation capacity is poor; statistics show that the heat entering the room from the window accounts for about 25% of the air-conditioning cooling load in summer, and the heat lost from the window glass in winter accounts for about 15% of the total heating load [29].
The slope orientation of the geographical location of the area also has an impact on factors such as solar radiation. Proper building orientation is conducive to energy saving in air-conditioning and heating systems. When the planned shape of the building is the same, the cooling and heating loads inside a north–south-oriented building are less than those in an east–west-oriented building [30], and the literature [31] clearly indicates that the orientation of buildings in China should be north–south or close to north–south.
Building body shape is another influential factor in energy-efficient design. In conventional buildings, the demand per 1 square metre of heated area is 41.9 W/m2, while it is only 15.01 W/m2 after retrofitting [32]. The building size coefficient is the ratio of the exterior area of the building to its volume, which reflects the heat dissipation capacity of the building unit space; when the heat transfer coefficient of the building envelope is equal [33], the larger the size coefficient of the building, the worse the heat preservation and insulation performance, and the higher its energy consumption. Simulation experiments show that if the size coefficient is increased by 0.1 unit, the corresponding building’s energy consumption increases by about 25% [34,35]. The formula for calculating the building bulk factor is shown in Equation (11):
where G is the building bulk factor, S is the building body factor, F0 is the exterior area of the building, and V0 is the building volume.
The external windows of a building are the weak link in the heat gain and loss of the building, and solar radiation acts on the interior through the external windows. In summer, too large of a window-to-wall ratio will lead to an increase in air-conditioning energy consumption; in winter, a large area of external windows can obtain more solar radiation heat, but in the night, it can dissipate heat to the outdoors through the external windows, resulting in heat loss. For cold regions, a reasonable window-to-wall ratio is one of the most important means to reduce the energy consumption of substation buildings.
3. Evaluation Method
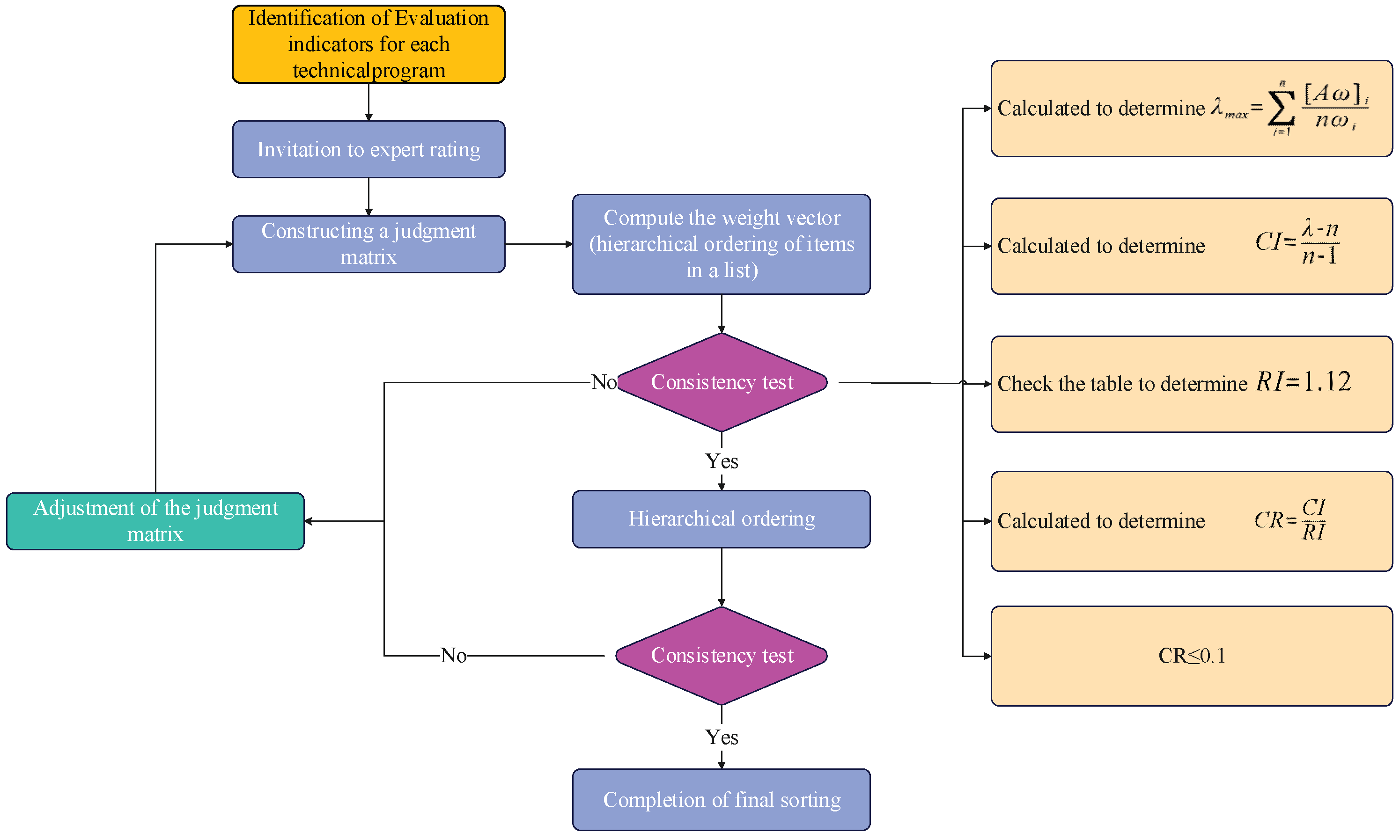
3.1. Analytic Hierarchy Process
Analytic hierarchical analysis (AHP) is a decision-making method that breaks down the elements related to decision-making into levels such as objectives, guidelines, and options, on the basis of which qualitative and quantitative analyses are carried out. Its basic steps are as follows:
(1) Establishment of indicator hierarchy
According to the current situation of substation operation and development, an evaluation system is established containing five levels of economy, energy efficiency, safety, environment, and low carbon, and then the target layer, criterion layer, and programmers’ layer of the evaluation system are constructed.
(2) Construction of the judgement matrix
A comparison of the importance of different indicators using the 1–9 scale method is used to quantify the relative importance of two indicators, as shown in Table 1.
Table 1.
AHP1–9 scaling methods.
When there are n indicators, an n-order judgement matrix is formed; the matrix form is shown in Equation (12):
(3) Determination of the weights of hierarchical indicators
Regularize the judgement matrix, calculate the eigenvectors of the judgement matrix, and obtain the weights of each indicator.
(4) Judgement matrix consistency
After constructing the judgement matrix to obtain the weights, the consistency of the judgement matrix needs to be tested; if the test does not meet the requirements, then experts need to modify the discriminant matrix until it passes the consistency test. A one-time test formula is shown in Equations (13) and (14):
where CI is the one-time index, λmax is the largest characteristic root of matrix A, RI is the average random consistency index, CR is the consistency ratio, and the consistency test is considered to be passed when CR < 0.1.
Analytical calculations are performed using the analytic hierarchy process (AHP), which has a flow of calculations as shown in Figure 3.
Figure 3.
The analytic hierarchy process calculation method.
3.2. TOPSIS Evaluation Methodology
The basic steps of the TOPSIS evaluation method are as follows:
(1) Establish the decision matrix B:
Here, m is the number of programmes, n is the number of decision indicators, and bij is the value of the jth decision indicator for the ith programme.
(2) Construct the normalized decision matrix T = (tij)m×n and the weighted normalized decision matrix Z = (zij)m×n:
Here, Wj is the weight of the evaluation indicators.
(3) Determine the positive ideal solution Z+ and the negative ideal solution Z−.
(4) Calculate the Euclidean distances to the positive and negative ideal solutions, respectively:
(5) Calculate the closeness to the ideal-solution scheme Si:
(6) Calculate programme scoring.
Since the percentage scoring method is more intuitive for various judgements, the percentage judgement function Fi is obtained from the TOPSIS method.
4. Results and Discussion
4.1. Energy Consumption Evaluation
This paper selects three substations for research as well as for measuring the basic data. The basic situation of each substation (located in the alpine region) is shown in Table 2, and according to the method described in this paper, to carry out a comprehensive evaluation of its energy consumption, the following parameters are examined.
Table 2.
Basic information of the substation.
Based on the opinions of 15 experts and decision-makers [36], the weights of each indicator of 1 were calculated; the decision of the majority of experts (11 experts) was option 1, and the decision of the rest of the experts was option 2. The judgement matrix is shown in Table 3.
Table 3.
Judgement matrix A.
At the same time, the AHP calculation method is used to calculate the weights of each secondary indicator, and the weights of indicators at all levels are shown in Table 4.
Table 4.
AHP calculation results.
In order to ensure the accuracy of the matrix consistency judgement, this paper uses the kappa coefficient to judge whether the consistency is accurate or not; the calculated kappa coefficient is 0.6345, and this result shows that the consistency of the matrix passes the test.
According to the results of hierarchical analysis calculations, the weight values of each influence factor are compared, and the results are shown in Figure 4. For option 1, for the life cycle evaluation indexes of substations, the energy-efficiency index (I2) has the highest sensitivity of 0.4316, the economic index (I1) and the weight of the safety index (I3) are 0.2828 and 0.1516, respectively, the weight value of the low-carbon index (I5) is 0.0865, and the relatively smallest sensitivity is the environmental index (I4), with a weight value of 0.0477. For option 2, the energy-efficiency index (I2) has the highest sensitivity of 0.4911, the economic index (I1) and the weight of the safety index (I3) are 0.2310 and 0.1384, respectively, the weight value of the low-carbon index (I5) is 0.0918, and the relatively smallest sensitivity is the environmental index (I4), with a weight value of 0.0477.
Figure 4.
Comparison of weight values of different indicators.
The order of sensitivity of the indicators is the same for both scenarios: I2 > I1 > I3 > I5 > I4. The value of CR in option 1 is much smaller so the weight value derived from option 1 is chosen for the calculation.
In order to ensure the accuracy of the data obtained, the data obtained were statistically tested using MATLAB (R2024a) software and according to the results, the p-value was calculated by the software to be 0.6446, which is greater than 0.05; therefore, we cannot reject the null hypothesis that there is no significant difference between the means of the two groups of data.
The TOPSIS calculation method was used to obtain the resulting scores for the 11 secondary indicators for the three substations, as shown in Figure 5. The highest scores for annual power supply, average equipment load factor, annual energy consumption, equipment failure rate, average incident handling time, floor space, and carbon emissions were obtained for substation B, with 95, 90, 94, 96, 91, 89, and 92 points, respectively. The highest scores for green area and electromagnetic radiation background value are for substation A, with 91 and 92 points, respectively. The highest score for total life cycle cost and average equipment overhaul cycle is for substation C, with 94 and 92 points, respectively.
Figure 5.
Evaluation results of secondary indicators of substations.
From the scores obtained for the secondary indicators for the three substations, it can be seen that a high score for a small equipment failure rate in substation B is accompanied by a high score for a larger annual supply of electricity and a short average incident handling time, and a low score for a large equipment failure rate in substation A is accompanied by a low score for a smaller annual supply of electricity and a longer average incident handling time, which shows that at a lower equipment failure rate, the equipment operates abnormally for fewer hours. Substation switching and transporting power are less affected, so the annual power supply is larger, and the average accident handling time is shorter.
Since the initial investment in a substation is a proportion of the total life cycle cost of the substation, a higher initial investment means purchasing higher quality grades of equipment, which in turn is less likely to fail. The green area is directly proportional to the footprint, and substation B has a moderate footprint and scores the highest score of 88; too large an area of the substation may have a negative impact on the surrounding environment and residents, and too small an area leads to the construction of the substation equipment being too compact. Substation A has the largest footprint, the green area is also the largest, and the greening scores are the highest. The annual energy consumption of the substation is related to the operating condition of the substation and the quality of the equipment and also to the environment and climate in which the substation is located and the construction of the substation building, with low winter temperatures in the north, and a big difference between winter and summer temperatures, so the substation refrigeration and heating equipment generates more energy consumption, which also leads to more carbon emissions, so substation B achieves a lower score.
Radar charts were made of the substation level indicator scores, as shown in Figure 6, Figure 7 and Figure 8.
Figure 6.
Radar chart of primary indicators of substation A.
Figure 7.
Radar chart of primary indicators of substation B.
Figure 8.
Radar chart of primary indicators of substation C.
From the radar chart, it can be seen that the highest score for the economic indicator in the level 1 indicator is 93 for substation C, the highest scores for the safety and energy-efficiency indicators are 93 and 92 for substation B, and the highest scores for the low-carbon and environmental indicators are 89 and 90 for substation A.
Substation A has outstanding low-carbon and environmental characteristics and is the best of the three substations, but it does have the worst economic and safety performance, with obvious strengths and weaknesses and unbalanced characteristics. Substation B has no obvious disadvantageous characteristics and scores high on all level 1 indicators, which makes the substation’s overall performance high. Substation C has outstanding economics, but poor low-carbon and environmental characteristics.
Based on the calculation of the primary and secondary indicators of the substation, the comprehensive relative closeness and score of the substation are further calculated, as shown in Table 5.
Table 5.
Comprehensive evaluation results of substation indicators.
As can be seen from Table 4, the results of the relative closeness and score of substations are substation B > substation C > substation A. The greater the relative closeness, the higher the comprehensive performance evaluation of the substation. It can be seen that substation B has better economic, environmental, and low-carbon characteristics while ensuring high safety and energy efficiency, and it does not have poorer substation characteristics. Substation A and substation C both have obviously inferior characteristics and have more room for improvement.
4.2. Carbon Reduction Analysis
Through life cycle assessment, it is possible to identify the stages at which actions can be taken to most effectively reduce carbon emissions. For example, in the building sector, life cycle carbon emissions can be reduced through measures such as optimizing design, using low-carbon materials and improving energy efficiency. Life cycle assessment promotes technological advancement and innovation, particularly in energy efficiency improvement, renewable energy utilization, and green building material development, which are key to achieving carbon reduction. A research team from Southwest Jiaotong University [37] established a building-life-cycle carbon emission accounting model based on the life cycle hybrid analysis and assessment method and took an office building in a hot summer and cold winter region as an example to carry out building full-life-cycle carbon emission accounting. The results of the study show that the carbon emissions from the production of building materials, transport, and construction and demolition, as well as building operation phases of the life cycle of the case building, accounted for 65.8 per cent, 1.0 per cent, 2.4 per cent, and 30.8 per cent of the carbon emissions, respectively. The study also shows that extending the service life of the building can enhance the effectiveness of building-life-cycle emission reduction. Recycling building materials can effectively reduce the payback period of implied carbon.
Using the hierarchical analysis method, the evaluation index system of power transmission and the transformation project and the calculation process of the hierarchical analysis method achieve the results of the weights of the guideline layer and index layer in Figure 9.
Figure 9.
Guideline layer weights of transmission and substation engineering index evaluation systems.
As can be seen from the radar chart derived using the hierarchical analysis method, passive buildings have a certain effect on carbon reduction, although the effect is not particularly prominent but still a feasible method of carbon reduction.
5. Conclusions
This paper constructs a comprehensive evaluation system for the life cycle of substations from the perspective of a life cycle, which includes five aspects: economic indicators, energy-efficiency indicators, safety indicators, environmental indicators, and low-carbon indicators. The AHP method is used to determine the weights of the indicators, and the TOPSIS evaluation method is used to achieve an intuitive and effective evaluation of the substation. Among the various indicators of the substation, the secondary evaluation indicators have a certain causal relationship, so that such indicators can be accurately and effectively predicted. Through this comprehensive evaluation system, the substation can be evaluated correctly and effectively, which is in line with the objective understanding of the substation, indicating that the evaluation model established in this paper has the ability of scientific evaluation, and its comprehensive evaluation can reflect the comprehensive level of substation performance. This paper introduces two factors of environment and low carbon into the comprehensive evaluation of substations, which makes the evaluation system of substations more comprehensive, and the comprehensive evaluation system of substations proposed in this paper has a certain reference value in the context of double carbon. It is only necessary to specify the operational parameters of the substation, the size of the plant, and its life cycle to score and evaluate the overall performance of the plant.
Author Contributions
Methodology, H.W.; Resources, H.C.; Data curation, H.W.; Writing – original draft, H.W.; Funding acquisition, X.J., K.S., C.X., J.L. and Q.X. All authors have read and agreed to the published version of the manuscript.
Funding
This research was funded by the Project of State Grid Liaoning Electric Power Co., (Grant No. SGLNJY00JJJS2400055, research on the cost optimization and decision technology of power transmission and transformation projects based on low-carbon development and market dynamic prediction).
Data Availability Statement
The authors confirm that the data supporting the findings of this study are available within the article.
Conflicts of Interest
The authors declare that this study received funding from Economic and Technical Research Institute of State Grid Liaoning Electric Power Co. The funder was not involved in the study design, collection, analysis, interpretation of data, the writing of this article or the decision to submit it for publication. Author Hongshan Wu was employed by the company Economic and Technical Research Institute of State Grid Liaoning Electric Power Co. The remaining authors declare that the research was conducted in the absence of any commercial or financial relationships that could be construed as a potential conflict of interest.
Nomenclature
| Symbols | |||
| C | Cost, yuan | T | Time, s |
| n | Number, 1 | m | Number, 1 |
| G | Building bulk factor, m−1 | F | Surface area, m2 |
| V | Volumetric, m3 | A | Matrix form, 1 |
| B | Decision matrix, 1 | ||
| Subscripts | |||
| eqpt | Purchase of equipment | cont | Substation construction |
| inct | Installation and commissioning | other | Alternative |
| pest | Personnel wages | enct | Energy use |
| inst | Policyholder | eqmt | Equipment maintenance |
| eqtt | Equipment testing | eqdt | Malfunction of equipment |
| polt | Electricity losses | unpt | Electricity loss per unit |
| eqrt | Equipment dismantling | eqht | Equipment handling |
| sirt | Site restoration | i | The i-th thing |
| j | The j-th thing | ||
| Abbreviations | |||
| TOPSISI | Technique for Order Preference by Similarity to an Ideal Solution | AHP | Analytic hierarchy process |
| LCC | Life cycle cost | max | Maximum |
| min | Minimum | ||
References
- Elnabawi, M.H.; Saber, E.; Bande, L. Passive Building Energy Saving: Building Envelope Retrofitting Measures to Reduce Cooling Requirements for a Residential Building in an Arid Climate. Sustainability 2024, 16, 262. [Google Scholar] [CrossRef]
- Li, J.; Wang, M.; Fang, P.; Zhao, Q.; Zheng, X.; Gao, H. Modeling and optimization of a passive building HVAC system based on improved PSO and H-J Algorithm. Energy Rep. 2024, 11, 2415–2438. [Google Scholar] [CrossRef]
- Zavrl, E.; Tomc, U.; El Mankibi, M.; Dovjak, M.; Stritih, U. Parametric study of an active-passive system for cooling application in buildings improved with free cooling for enhanced solidification. Sustain. Cities Soc. 2023, 99, 104960. [Google Scholar] [CrossRef]
- Ma, W.; Li, J.; Xu, G. Application and development analysis of intelligent substation technology. China High-Tech 2020, 17, 101–102. (In Chinese) [Google Scholar]
- Fei, Y. Development trend of substation integrated automation technology. Comput. Knowl. Technol. 2020, 16, 267–268. (In Chinese) [Google Scholar]
- Wang, J.; Zhu, Y. Research on comprehensive energy saving evaluation of substation construction projects based on FAHP and TOPSIS. Adv. Inf. Sci. Serv. Sci. 2012, 4, 159–166. (In Chinese) [Google Scholar]
- Li, L.; Chen, G.; Zhang, L.; Zhou, J. Research on the application of passive solar heating technology in new buildings in the Western Sichuan Plateau. Energy Rep. 2021, 7, 906–914. [Google Scholar] [CrossRef]
- Chen, X.; Jun, W.; Min, L. Characteristics of typical building cooling and heating loads of substations in alpine regions. Build. Energy Effic. 2017, 45, 126–131. (In Chinese) [Google Scholar]
- Jin, Y.; Xiong, Y.; Wang, L.; Liu, Y.; Zhang, Y. Eco-feedback for thermal comfort and cost efficiency in a nearly zero-energy residence in Guilin, China. Energy Build. 2018, 173, 1–10. [Google Scholar] [CrossRef]
- Zhu, Y.; Liu, L.; Qiu, Y.; Ma, Z. Design of the passive solar house in Qinba mountain area based on sustainable building technology in winter. Energy Rep. 2022, 8, 1763–1777. [Google Scholar] [CrossRef]
- Borrallo-Jiménez, M.; LopezDeAsiain, M.; Esquivias, P.M.; Delgado-Trujillo, D. Comparative study between the Passive House Standard in warm climates and Nearly Zero Energy Buildings under Spanish Technical Building Code in a dwelling design in Seville, Spain. Energy Build. 2022, 245, 111570. [Google Scholar] [CrossRef]
- Yi, C.Y.; Peng, C. Microclimate Change Outdoor and Indoor Coupled Simulation for Passive Building Adaptation Design. Procedia Comput. Sci. 2014, 32, 691–698. [Google Scholar] [CrossRef]
- Dudzińskaa, A.; Anna, K. Features of materials versus thermal comfort in a passive building. Procedia Eng. 2015, 108, 108–115. [Google Scholar] [CrossRef]
- Huang, H.; Yu, Q. Construction and Application of the Index System of Urban Tourism Ecological Civilizationü Based on Entropy Weight Correction AHP Model. East China Econ. Manag. 2014, 28, 71–77. [Google Scholar]
- Yan, Y.; Ma, M. Research on the Evaluation indicator System of Regional Low Carbon Competitiveness Based on AHP-EM-TOPSIS Resultant Evaluation Methods-Based on the Empirical Evaluation Study of Chongqing. Sci. Technol. Manag. Res. 2015, 7, 39–45. [Google Scholar]
- Lin, K.; Chao, L.; Lee, H.; Xin, R.; Liu, S.; Ho, T.C.; Huang, B.; Yu, K.M.; Tso, C.Y. Potential building energy savings by passive strategies combining daytime radiative coolers and thermochromic smart windows. Case Stud. Therm. Eng. 2021, 28, 101517. [Google Scholar] [CrossRef]
- Qiao, J.; Zhang, X.; Hao, C.; Liu, S.; Zhang, Y.; Xing, K.; Yang, P. Post-occupancy evaluation of the actual performance of a low-carbon building. Energy Rep. 2023, 10, 228–243. [Google Scholar] [CrossRef]
- Sovacool, B.; Evensen, D.; Kwan, T.; Petit, V. Examining the job creation potential of electricity, heating, and storage in low-carbon buildings heating, and storage in low-carbon buildings. Electr. J. 2023, 43, 5490–5502. [Google Scholar]
- Wu, J.; Ying, X. Development trend of green residential buildings in China under the guidance of the low-carbon concept: A policy review and analysis. J. Urban Manag. 2024, 44, 221–231. [Google Scholar] [CrossRef]
- Küpfer, C.; Bertola, N.; Fivet, C. Reuse of cut concrete slabs in new buildings for circular ultra-low-carbon floor designs. J. Clean. Prod. 2024, 446, 141389. [Google Scholar] [CrossRef]
- Hou, L.; Lin, H.; Yang, X.; Ren, H.; Shao, D. Low-carbon demand response strategy of buildings considering load rebound load rebound. Energy Rep. 2023, 10, 3599–3607. [Google Scholar] [CrossRef]
- Liu, P.; Alonso, M.J.; Mathisen, H.M.; Halfvardsson, A. Development and optimization of highly efficient heat recoveries for low carbon residential buildings. Energy Build. 2022, 268, 112236. [Google Scholar] [CrossRef]
- Lei, B.; Yang, W.; Yan, Y.; Zaland, S.; Tang, Z.; Dong, W. Carbon-saving benefits of various end-of-life strategies for different types of building structures. Dev. Built Environ. 2023, 16, 100264. [Google Scholar] [CrossRef]
- Chen, Q. Application of low-carbon design concept of network energy consumption based on SDN architecture in high-rise residential building design. Alex. Eng. J. 2022, 61, 3303–3312. [Google Scholar] [CrossRef]
- Rayegan, S.; Wang, L.L.; Zmeureanu, R.; Katal, A.; Mortezazadeh, M.; Moore, T.; Ge, H.; Lacasse, M.; Shi, Y. Achieving carbon neutrality at single and multi-building complex levels—A review. Energy Build. 2024, 314, 114263. [Google Scholar] [CrossRef]
- Jahangir, M.H.; Firouzabad, M.R.; Ghasempour, R. Techno-environmental assessment of outdoor glazing cover of a building with multi-passive solar systems. Energy Rep. 2023, 10, 3532–3544. [Google Scholar] [CrossRef]
- Domhagen, F.; Langer, S.; Kalagasidis, A.S. Modelling VOC levels in a new office building using passive sampling, humidity, temperature, and ventilation measurements. Build. Environ. 2023, 238, 110337. [Google Scholar] [CrossRef]
- Zafaranchi, M.; Sozer, H. Enhancing energy efficiency through hourly assessments of passive interventions in educational-office buildings A case study in a Mediterranean climate. Energy Rep. 2024, 11, 423–441. [Google Scholar] [CrossRef]
- D’Agostino, D.; Becchio, C.; Crespi, G.; Corgnati, S.P. Assessment of passive and active buildings resilience to gas supply disruption in winter across European climates. Sustain. Cities Soc. 2023, 92, 104461. [Google Scholar] [CrossRef]
- Sarir, P.; Sharifzadeh, M. Application of passive and active scenarios to a residential building in a dry and hot climate to achieve a positive energy building (PEB). Heliyon 2024, 10, e30694. [Google Scholar] [CrossRef] [PubMed]
- Kini, P.G.; Grag, N.K.; Kamath, K. An assessment of the impact of passive design variations of the building envelope using thermal discomfort index and energy savings in warm and humid climate. Energy Rep. 2022, 8, 616–624. [Google Scholar] [CrossRef]
- Zong, C.; Chen, X.; Deghim, F.; Staudt, J.; Geyer, P.; Lang, W. A holistic two-stage decision-making methodology for passive and active building design strategies under uncertainty. Build. Environ. 2024, 251, 111211. [Google Scholar] [CrossRef]
- Ma’Bdeh, S.N.; Ghani, Y.A.; Obeidat, L.; Aloshan, M. Affordability assessment of passive retrofitting measures for residential buildings using life cycle assessment. Heliyon 2023, 9, e13574. [Google Scholar] [CrossRef]
- Abulibdeh, A. Geospatial assessment of the carbon footprint of water and electricity consumption in residential buildings in Doha, Qatar. J. Clean. Prod. 2024, 445, 141262. [Google Scholar] [CrossRef]
- Alfwzan, W.F.; Selim, M.M.; Almalki, A.S.; Alharbi, I.S. Water quality assessment using Bi-LSTM and computational fluid dynamics (CFD) techniques. Alex. Eng. J. 2024, 97, 346–359. [Google Scholar] [CrossRef]
- Dua, R.; Almutairi, S.; Bansal, P. Emerging energy economics and policy research priorities for enabling the electric vehicle sector. Energy Rep. 2024, 12, 1836–1847. [Google Scholar] [CrossRef]
- Yang, X.; Gao, B.; Yuan, Z. Research on the effectiveness of emission reduction in the whole life cycle of buildings from the perspective of carbon trade-off. Refrig. Air Cond. 2024, 38, 61–68. (In Chinese) [Google Scholar]
Disclaimer/Publisher’s Note: The statements, opinions and data contained in all publications are solely those of the individual author(s) and contributor(s) and not of MDPI and/or the editor(s). MDPI and/or the editor(s) disclaim responsibility for any injury to people or property resulting from any ideas, methods, instructions or products referred to in the content. |
© 2025 by the authors. Licensee MDPI, Basel, Switzerland. This article is an open access article distributed under the terms and conditions of the Creative Commons Attribution (CC BY) license (https://creativecommons.org/licenses/by/4.0/).








