Next Article in Journal
Li-Ion Batteries for Electric Vehicle Applications: An Overview of Accurate State of Charge/State of Health Estimation Methods
Next Article in Special Issue
A Modeling Technique for High-Efficiency Battery Packs in Battery-Powered Railway System
Previous Article in Journal
Integrating Classification and Regression Tree Algorithm for Operational Optimization in AC-DC Hybrid Power System Planning: A Novel Approach
Previous Article in Special Issue
Multi-Fault-Tolerant Operation of Grid-Interfaced Photovoltaic Inverters Using Twin Delayed Deep Deterministic Policy Gradient Agent
 
 
Font Type:
Arial Georgia Verdana
Font Size:
Aa Aa Aa
Line Spacing:
Column Width:
Background:
Article

Planning for Medium- and Heavy-Duty Electric Vehicle Charging Infrastructure in Distribution Networks to Support Long-Range Electric Trucks

School of Electrical, Computer and Telecommunications Engineering, University of Wollongong, Wollongong, NSW 2500, Australia
*
Author to whom correspondence should be addressed.
Energies 2025, 18(4), 785; https://doi.org/10.3390/en18040785
Submission received: 23 December 2024 / Revised: 5 February 2025 / Accepted: 6 February 2025 / Published: 8 February 2025
(This article belongs to the Special Issue Advances in Electrical Power System Quality)

Abstract

Electrification of the transport sector introduces operational issues in the electricity distribution network, such as excessive voltage deviation, substation overloading, and adverse power quality impacts on other network loads. These concerns are expected to grow as electrification expands to incorporate heavy vehicles such as trucks and buses due to their greater energy requirements and higher charging loads. Two strategies are proposed to support medium- and heavy-duty chargers which address their high power demand and mitigate power quality disturbances and the overloading of substations. The first is a dedicated feeder connected at the secondary of the substation directly to the charging station which aims to reduce the impact of high load on other customers. The second is the addition of a dedicated substation that solely provides power for charging stations in major corridors, alleviating stress on existing zone substations. Hosting capacity is measured using a voltage deviation index, describing the deviation in line voltage, which should experience a sag of no more than 6% of the nominal voltage, and a substation charging capacity index, describing the available capacity of each zone substation as a ratio of its total power capacity. Verification of the proposed strategies was performed on an MV-LV distribution network representative of an industrial Australian town with heavy-vehicle charging. Results showed that the network could handle ten 250 kW chargers, which was tripled to 35 with a dedicated feeder. The dedicated feeder alternatively allowed up to 10 megawatt-scale chargers, which was again tripled when a dedicated substation was introduced.

1. Introduction

In Australia, the transport sector accounts for 19% of the national greenhouse gas emissions. Trucks and buses make up 21% of this, while light commercial vehicles make up 17%, leading to a combined 38% of transport emissions coming from road freight [1]. The Australian government is aiming to achieve a net-zero greenhouse gas emission target by 2050, with the aim of producing 43% less than 2005 levels by 2030. Heavy-duty vehicles account for 4% of road vehicles in Australia, with 500,000 rigid and 100,000 articulated trucks, but consume 23% of the fuel used in the transport sector [2]. Studies performed in the US found that electric trucks could reduce emissions by around 50%, with a similar reduction in energy consumption when they were used in urban driving with frequent stops [3,4].
The electrification of trucks is relatively new due to improvements in batteries that have enabled trucks to carry onboard batteries without becoming excessively heavy. This was an issue which impeded the development of electric trucks despite the ongoing electrification of the light-vehicle market. Improved battery technology is necessary to enable trucks to maintain a suitable driving range while minimising vehicle tare weight, which, in turn, maximises vehicle payload. Electric trucks are increasing in popularity due to decreasing battery prices and the increasing number of electric vehicle (EV) chargers that are being installed. They have been found to be 55% more energy efficient than the equivalent diesel truck, having an average energy consumption of 1.6 kWh/km [5].
The suitability of electric trucks to replace the conventional diesel fleet is dependent largely on driving range and payload. Electric trucks have a higher capital cost but lower operating costs due to the relatively lower price of electricity compared to diesel and simpler maintenance due to a lower number of moving parts. Diesel makes up 20% of short-haul costs and 35% of long-haul costs. A 22-tonne truck driving 300 km would require up to 85 L of diesel for AUD 116.34, while the equivalent electric truck would require 280 kWh of electricity for AUD 42 [2]. However, the requirement for heavy batteries can reduce the maximum payload that can be carried, which, along with routing constraints due to charging needs, may result in a larger fleet being used to meet the same demands as a diesel fleet. This diminishes the benefits gained from the improved drivetrain efficiency and reduced energy costs of running electric trucks. This makes the electrification of short-haul trucks more viable due to their shorter driving distances, low-speed driving, frequent stopping due to loading and unloading, predictable routes with destinations at depots and warehouses, and primarily day-time driving [6,7]. However, these cases only represent a fraction of the current usage of trucks. A study of Switzerland and Finland found that, with current technologies, electric trucks can only replace around 50% of trips [8]. Utilisation of electric trucks for long-haul trips will require further improvements in battery technology and an increase in the number of charging stations en route. The combination of fast charging and smaller batteries improves EV competitiveness as the lighter batteries allow for an increased payload but requires fast charging at intervals of less than 300 km [9]. The electrification of larger trucks also increases competitiveness as the payoff from a greater payload outweighs the increased energy consumption and vehicle costs [9]. Vehicle-to-grid and grid-to-vehicle operations can be performed to improve the utilisation of renewable energy by charging and discharging electric trucks according to the generated power and load demand [10].
Truck charging strategies can be grouped into three categories. The first is overnight slow charging using a DC charger, which provides between 50 and 100 kW over the course of 6 to 8 h. A suitable charging management strategy can be utilised to perform peak shaving and load balancing which alleviates the stress on the electricity network and reduces company costs, especially if variable tariffs are in place. The second category is destination charging, which is necessary if vehicles have smaller batteries than those needed to meet the daily travel distance. Vehicles such as the Navistar E-Star and Smith Newton have a driving range of less than 200 km, which is sufficient for a single delivery but not for a full day of driving [6]. Destination charging is performed at warehouses, logistic centres, and delivery hubs using fast chargers in the range of 150 to 400 kW. Charging is performed in the approximately hour-long time window that naturally occurs during vehicle unloading and loading. Highway charging is performed at urban nodes and highway charging stations using high-power chargers of up to 1.2 MW. Charging takes place during the half-hour mandatory driving breaks, minimising delays. This form of charging is used for long-haul transport which may not stop in any urban areas or delivery sites over the course of a day. Charging stations are being considered for highways to accommodate the longer road-trips of light-duty vehicles, with charging capacities of up to 300 kW [11]. Wireless charging has also been proposed and studied as an alternate means of charging. Its usage for electric trucks would reduce the battery size required while removing concerns over driving range, in addition to reducing downtime due to charging [12]. However, it presents significant costs due to installation and maintenance. Leakage flux from the large air gap reduces power transfer efficiency, and poses health and safety concerns. Additionally, the location of wireless chargers is restricted to areas with access to the distribution network.
A study from the US found that around 70% of heavy-duty vehicles drive less than 100 miles a day, while around 10% drive over 500 miles a day. However, the energy consumption of trucks is skewed, with 40% coming from trucks driving at least 500 miles [7]. A study on the long-haul industry in Europe found that, based on driving distances, stop location and duration, and energy requirements, a charging station should have four to five times more overnight chargers than high-power chargers. An average of eight overnight chargers (50–100 kW) and two megawatt-scale chargers (0.7–1.2 MW) was considered sufficient [13]. A road freight model for the greater Sydney metropolitan area in Australia found that there were approximately 36 million truck movements annually, which, combined, travelled over 6 billion kilometres and emitted almost 1000 tonnes of CO2 in 2021 [14]. A study of short-haul trucks in south-east Queensland in Australia compared the coverage of electric trucks with the number of charging stations in the region, with eight sites being sufficient for driving distances of up to 100 km [15].
The high charging rate required to make heavy-duty EVs competitive presents an issue for the electricity network. The modern distribution network can accommodate light-duty EVs but will require significant upgrades to support the megawatt-scale chargers demanded by long-haul EVs. A study of Texas found that the simultaneous charging of 11% of heavy-duty vehicles, 30,000 vehicles in total, would lead to voltage violations and reliability issues, with only a few dozen EVs needed to have adverse effects on a local distribution grid [16]. The total annual charging for the US truck fleet with complete electrification would require 184 TWh, which is equivalent to 5% of the total US energy consumption [5]. Smart charging can be utilised for load shaping by modulating EV charging rates to smooth the load curve and distribute demand throughout the day [17]. However, this is limited by the available charging options and charging demand, along with the requirement for a centralised controller.
This paper aims to examine the impact of the destination charging of electric trucks on the urban electricity network. The hosting capacity of the electricity network when presented with the requirements of truck charging will be calculated to determine if the current network is sufficient. Indices are used to quantify the hosting capacity based on the bus voltages throughout the network and the transformer loading at each substation. The main contributions of this paper include:
  • Utilisation of two indices to measure the hosting capacity of a distribution network for electric vehicle charging.
  • Proposal of the introduction of a dedicated feeder connected at the secondary of the zone substation transformers to provide power for fast-charging stations while mitigating power quality issues in parallel feeders.
  • Proposal of the usage of a dedicated zone substation connected to the transmission substation to provide power for a large fast-charging station with megawatt-scale chargers while minimising the impact on the distribution grid.

2. Proposed Methodology

The transition from internal combustion engines to electrified vehicles will require an increase in the number of electric charging stations. Coincidentally, this will also result in a reduction in the number of fuel station required. As such, the replacement of fuel stations with EV charging stations presents a suitable solution to address both concerns. This practice is currently being performed by some fuel companies in Australia on a small scale, an example being Ampol, which has 23 EV charging stations. This solution removes the need for locations to be traded between owners and reduces the construction required as some infrastructure, such as the convenience store and garage, will be retained. Figure 1 shows a futuristic concept for an en-route charging station, often located along motorways and other major corridors. It includes fast and slow charging for both light-duty passenger EVs and heavy-duty commercial EVs, along with rest-stop amenities and food services. Truck charging is estimated to have a capacity of 1 MW, but development of the megawatt-scale charging system could lead to a charging rate of up to 3.75 MW [18]. This type of charging station would either replace or be used in conjunction with the existing petrol stations and rest-stops currently present on major road corridors and motorways.
The charging of EVs is constrained by the state of charge (SOC) of the battery and the maximum charging rate that the onboard electronics allow. The maximum SOC of the battery is simply determined by the capacity of the battery, while the minimum SOC is a value greater than zero required to maintain battery life, typically between 10% and 20% of the maximum SOC. For this study, a 15% minimum SOC is used. The maximum charging rate is limited by onboard electronics, rather than the charger, and may result in a charging rate lower than what the charger can provide. However, for the proposed study, it is assumed that the heavy-duty EVs have electronics capable of charging at the maximum power output of the charging equipment. These are shown in (1) and (2) below.
0.15 S O C m a x S O C S O C m a x
0 P P m a x
where S O C and S O C m a x are the vehicle state-of-charge and maximum state-of-charge, respectively, and P and P m a x are the instantaneous and maximum charging rates of the vehicle, respectively. Other constraints to charging capacity are the maximum feeder load and the mitigation of reverse power flow if PV units are installed. Mitigation of feeder losses requires the charging station to be located close to the substation, limiting access for larger vehicles. Two indices are proposed to determine the hosting capacity of the network for medium- and heavy-duty electric vehicle charging, based on those presented in [19].

2.1. Substation Charging Capacity

The first index proposed determines the size of the charging station based on the available capacity of the substation. The substation charging capacity (SCC) describes the size and number of chargers that can be used at any time. This is given in (3). The SCC is the remaining capacity of the substation as a ratio of its maximum capacity when loaded. As such, a value of 1 indicates that the substation is completely unloaded and has its full capacity available, while a value of 0 indicates that the substation is fully loaded and cannot provide extra power for extended periods of time. Scheduling is performed by EV owners according to this value and charging demand to ensure that overloading of the substation does not occur. This can be performed by either the truck owner or their respective company according to delivery destinations and loading times, leading to a predictable timeline that, in some cases, can be planned several days or weeks in advance.
S C C f e e d = 1 | V z s a I z s a | + | V z s b I z s b | + | V z s c I z s c | S z s
where V z s a , V z s b , and V z s c are the voltages at the secondary of each phase of the substation, I z s a , I z s b , and I z s c are the current deliveries for each phase of the substation, and S z s is the N 1 rating of the zone substation. The voltages and currents are multiplied to determine the overall power flow as power flow cannot be directly measured. A positive value indicates that there is available capacity at the substation, with a value of 1 indicating that the total capacity is available. A negative value indicates that the substation is overloaded.
The SCC has limits of 0 and 1, given in (4), to represent when loading has met substation capacity and when the substation is completely unloaded, respectively. A value greater than the upper limit would indicate reverse power flow through the zone substation from generators located downstream of the substation, such as distributed rooftop PV. Reverse power flow may cause maloperation of tap changers and voltage regulators, and increased voltage on the primary side of the transformer. Reverse power flow will not be examined for the proposed methodology as the additional load from truck charging is expected to far outweigh the power generated by distributed PV units. The addition of PV units could potentially increase the hosting capacity of the network for EV chargers during daylight hours.
0 < S C C 1

2.2. Voltage Deviation Index

The voltage deviation in the network is used to calculate a further index. Voltage sag occurs due to voltage losses in feeders due to line impedances and occurs in all areas of the network with load current. Excessive low voltage may lead to malfunctioning load equipment and blackouts in extreme cases. According to Australian Standard AS 60038, the limits for 230 V line voltages are +10% and −6% of the nominal voltage [20,21]. A voltage sag greater than this is unacceptable and indicates that the network is overloaded. The high current draw required for fast EV charging is expected to cause notable voltage sag within the feeder, especially when multiple EVs charge simultaneously at a local charging station. A voltage deviation index (VDI) is used to describe the sag in the network at various nodes, shown in (5). This is calculated from the ratio of the feeder voltage to its nominal voltage. A value of 0 shows that the feeder is operating at its nominal voltage, with positive values indicating voltage drop and negative values indicated voltage rise. The 6% limit for voltage sag corresponds to a VDI of 0.06 .
V D I ( k ) = 1 V ( k ) V n o m
where V n o m is the nominal voltage of the feeder and V ( k ) is the feeder voltage at the k-th time step. The VDI is calculated for the feeder with the charging stations to observe the voltage deviation that arises from EV charging. The voltage deviation in parallel feeders connected to other customers will also be studied to examine the impact of EV charging on other parts of the network. Changes in network topology will be proposed to reduce the impact EV charging has on other customers in the distribution network to reduce disruptions to normal loads.
The VDI has limits of 0.1 and 0.06 , given in (6) below. The upper limit corresponds to the 6% voltage sag discussed earlier. The lower limit represents a maximum 10% voltage rise in line voltages. Voltage rise may be caused by reverse power flow from distributed generation. Voltage rise can lead to increased line currents and overheating, along with maloperation of tap changers and voltage regulators. Voltage rise will not be extensively examined in this paper as the large load presented by truck chargers is expected to significantly outweigh any generated power from distributed PV.
0.1 V D I 0.06

2.3. Practical Implementation

In a typical distribution network, EV chargers are connected to existing feeders at the location of the charging station. This leads to limitations in charging capacity due to a limited combined line current and voltage sag. Substation capacity will also affect the maximum charging capacity. The adverse effects of excessive charging and voltage sag will impact other customers on the feeder and may be visible to customers on parallel feeders.
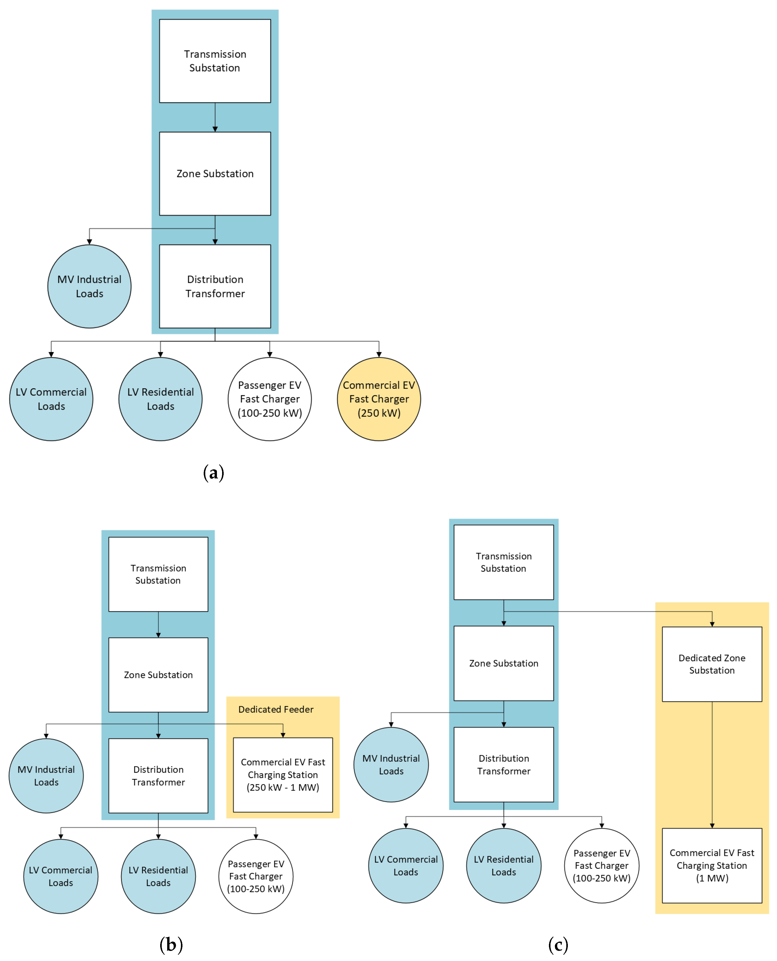
A typical LV distribution network can be summarised as shown in Figure 2a, in which the parts highlighted in blue indicate normal infrastructure and normal loads and the charging infrastructure for heavy-duty commercial vehicles is highlighted yellow. In this network, the transmission substation connects to multiple zone substations which each feed into their own local loads. These may be some combination of MV industrial loads and LV commercial and residential loads fed via a distribution transformer. EV fast charging will be present at the same level as the LV commercial and residential loads, and utilise the same feeders. Two separate distribution system topology upgrades are proposed and tested for this distribution network. The first is the introduction of a dedicated feeder, while the second is the introduction of a dedicated substation. These two were briefly described in [7] from an economical perspective. The introduction of a feeder was estimated to cost USD 400,000, while the substation would cost at least ten times this. However, the greater capacity of the substation allowed it to pay itself off within 4 years, while the feeder would require up to a year.

2.3.1. Dedicated Feeder Strategy

The first strategy introduces a dedicated feeder for charging stations which will connect directly to the substation. This will reduce impacts on the normal substation load connected to parallel feeders. This method is the simpler and cheaper of the two proposed but is limited as the capacity of chargers that can be used depends on the normal available capacity of the substation. Charging is controlled to ensure the substation is not overloaded during operation. The shift of the commercial EV charging station from shared LV feeders to a dedicated feeder is shown in Figure 2b, with the same highlighting as that of the previous figure.

2.3.2. Dedicated Substation Strategy

The second topology upgrade is the introduction of a dedicated substation as a means of meeting the electricity demand of the charging station without impacting the power quality provided to other customers within the network. Similar systems exist in countries with high EV adoption such as Sweden [22]. The dedicated substation reduces line losses due to a combination of reduced line currents and shorter feeders as the transformers can be located close to the charging station. Additionally, the substation can be sized such that it can meet the expected charging demand, reducing the need to schedule charging and accommodate normal customer loads. The network layout with the dedicated substation can be represented as shown in Figure 2c. The transmission substation and generator capacities are still constraints that must be considered. Locating the substation and charging station will require a large open area. However, greater flexibility is offered as they can be located near a main road, motorway, or industrial area, providing easier access for long-haul trucks. If the substation is still insufficient, or if multiple heavy-duty charging stations are required, then multiple dedicated substations can be introduced and located in separated areas of the distribution network.
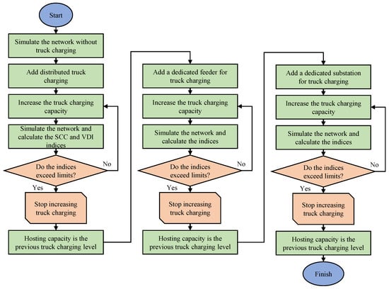
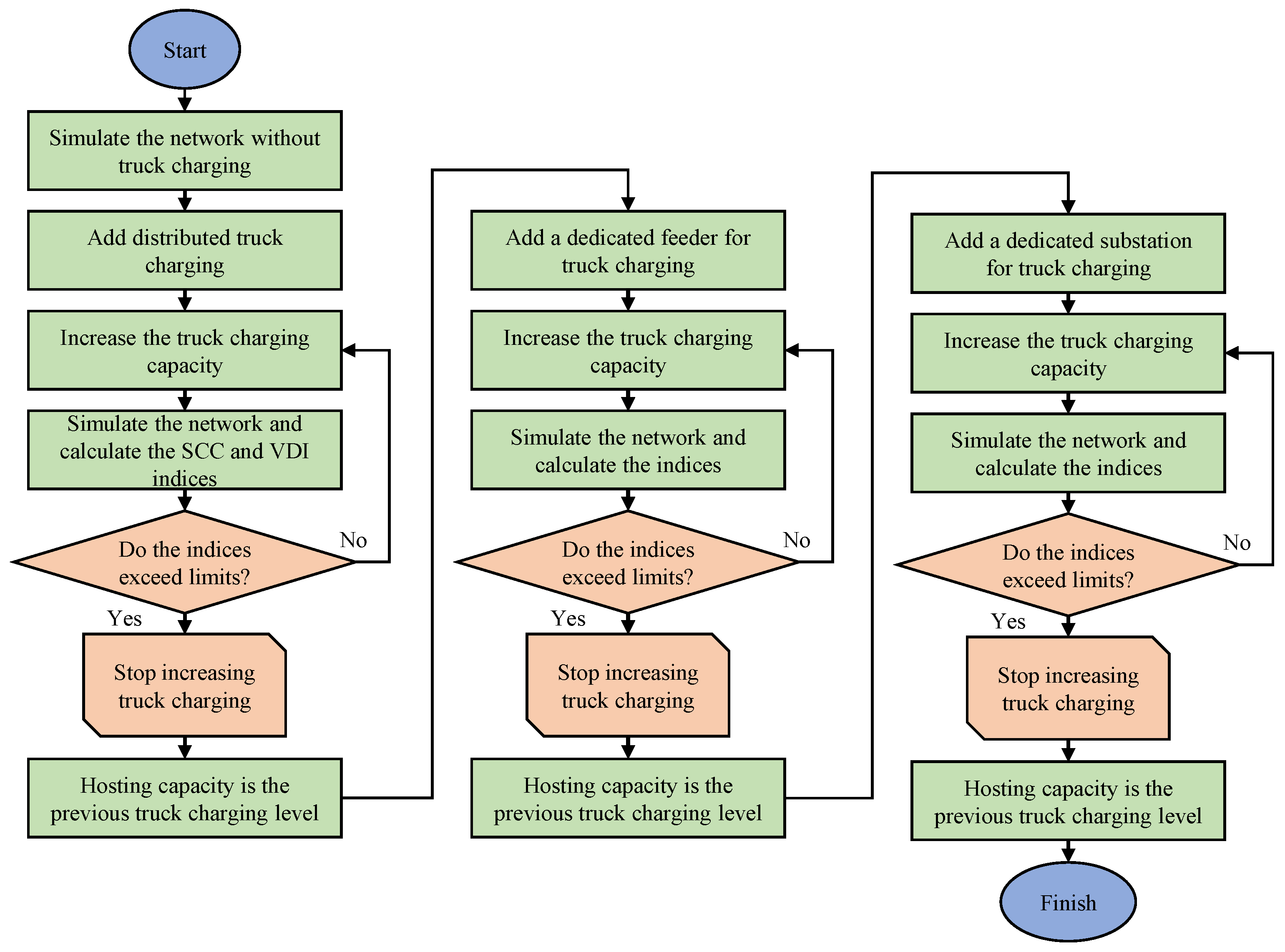
The process for the proposed methodology is shown in Figure 3, where blue blocks are the start and finish, green blocks are actions and, orange blocks are decision points. It begins with the modelling and simulating of the network without truck charging to set up the base case. This verifies the test network as suitable for hosting heavy-duty charging. Distributed truck charging is then added to the LV network to determine the hosting capacity without any of the proposed changes to network configuration. Repeated simulations are performed, with the number of chargers being increased until one of the hosting capacity indices is reached. The two proposed network configurations are then introduced. Firstly, the dedicated feeder, followed by the dedicated substation. For both strategies, the network is simulated, and the resulting data are used to calculate the hosting capacity indices. If either index exceeds its allowable limits, then the hosting capacity is reached.

3. Case Study

Verification of the proposed methodology for facilitating electric truck charging was performed using a modified test network. A 33 kV transmission substation with a downstream network of ten 11 kV zone substations was used to simulate the substation network of an Australian industrial city, shown in Figure 4a. Mesh connections exist between some zone substations due to their physical distance from the transmission substation. The substation labelled ZS7 contains purely industrial MV loads and, while simulated, will not be modified with any EV charging. An MV-LV distribution network was made based on the IEEE 13-bus network [23] with modifications to suit Australian standards with a 400 V, three-phase residential network based on a semi-rural Australian town. These modifications include the removal of capacitor banks and adjustments to line and transformer parameters to suit the different voltage used. A realistic representation of an LV distribution network in a semi-rural Australian town, based on the network data from [24], was added to the network model at node no. 634, as shown in Figure 4b. The LV network includes two feeders with four nodes each. Each residence has an EV comparable to a Nissan Leaf, as it is presumed that light-duty EVs will be adopted before heavy-duty EVs. These each have an 62 kWh battery connected to a 6.6 kW charger from the mains 240 V AC supply according to SAE J1772 [25]. Each residence also has a 5 kW PV unit, a typical size for Australian rooftop solar panels, under the assumption that rooftop solar power will be adopted concurrently with EV adoption. A power curve, given in [26], was used to estimate the power output of the PV units throughout the day. These PV systems are not intended to assist in the charging of heavy-duty vehicles due to their small size.
Verification of the proposed strategies are performed through simulations of the distribution network in OpenDSS (9.8.0.1.). Each run simulates a 24-h period, recording nodal voltages, line currents and power flows. Data is sent to MATLAB (2023b) directly for analysis which determines the hosting capacity indices of the network and decides whether the network is capable to handling additional load. Network modifications are made in MATLAB which are returned to OpenDSS for the next run. Control strategies can be performed via MATLAB and Simulink (2023b), but this is outside the scope of this paper.
Three scenarios are used to examine the performance of the network with the proposed strategies, in line with the process described in Figure 3. The procedure undertaken to perform a single simulation run in MATLAB and OpenDSS is explained below:
  • Determine scenario and charging rate to be tested. The scenarios will be described later.
  • Define light-duty EV battery capacities and charging rates, and rooftop PV power output.
  • If truck charging is to be performed then initialise the network with the minimum number of truck chargers.
  • Generate distribution networks for OpenDSS with transmission and zone substations, and with or without truck charging.
  • Run simulation in OpenDSS with 24 time steps of one hour, exporting nodal voltages, line currents, power flows and line losses to MATLAB.
  • Calculate hosting capacity indices in MATLAB using data extracted from the OpenDSS results.
  • Determine if hosting capacity limits have been exceeded. If not exceeded, return to step 4 with an increased number of chargers, otherwise end the simualation.
The base case simulates the network model with residential EV car charging without the presence of any truck charging. This establishes the performance of the network before the addition of high-power DC chargers. This scenario represents the current network, which has very few truck chargers on existing MV feeders in the distribution network. The chargers are 250 kW DC chargers, comparable to modern chargers provided by EVSE and ABB. Fast charging is used during the day, with trucks charging at the maximum rate provided by the chargers, then they switch to slow charging overnight at 10% of the maximum charging rate. The energy capacities of heavy-duty trucks from makers such as Kenworth, Peterbilt, and Freightliner range between 300 and 500 kWh. It is assumed that there will always be a truck connected to each charger and drawing power. Truck charging is equally distributed across ten MV nodes in the network in parallel to previously existing MV loads. The number of chargers is initially set to a low number and is gradually increased until the hosting capacity indices exceed their limit. At this point, the network is at its maximum hosting capacity for truck charging without introducing modifications to the distribution network.
The next scenario is a near-future prediction in which truck charging stations are built in urban centres and near logistic centres and warehouses. A new dedicated feeder is located close to each substation for truck charging, with a length of 50 m. This represents a feeder connected directly from the secondary of the substation to the charging station and will minimise disruptions and power quality issues for other customers connected to the substation. There will initially be one 1 MW truck charging station per zone substation, each with four 250 kVA chargers. Larger chargers, rated at 1 MW each, will also be tested, representative of the heavy-duty charging required further in the future. The number of charging stations is increased until the hosting capacity indices are exceeded. The hosting capacity indices will be monitored for both the dedicated feeder and parallel feeders in the network to monitor the impact of truck charging on other customers.
The final scenario represents a more futuristic view, with a greater number of electric trucks and highway charging. A dedicated substation is added to the network solely for the charging of electric vehicles to simulate a large charging station located on the motorway for en-route charging. The charging station consists of 1 MW chargers to allow for faster charging when en route to delivery destinations. A dedicated MV feeder is used between the transmission substation and the newly introduced substation to minimise the power quality impacts on other customers in the grid and reduce line losses. The capacity of the substation is 50 MVA, which is comparable to the other zone substations in the network.
Trucks will charge at the maximum charging rate offered by the chargers during working hours, to reflect fast charging during stops at destinations such as warehouses or logistics centres. Outside of working hours, slow charging is used to preserve battery life and reduce the demand on the grid.

4. Results

The network was first run without truck charging. The end-of-feeder voltage deviation index is shown in Figure 5a. Phase unbalance in both MV and LV loads tends to cause a variation in the phase voltages; however, voltage deviation never exceeds the maximum allowable amount of 6%. Power flow through the zone substations is shown in Figure 6a. None of the substations is excessively loaded at any time. These results verify that the network obeys operational limits during normal loading without the presence of heavy-duty EV charging.
The first scenario with truck charging connects chargers to existing nodes within the distribution network. This is representative of the typical method currently used, which does not include any network upgrades to accommodate for the high load demand of truck chargers. Each zone substation is given ten 250 kW chargers, distributed to various MV nodes within the network. At ten heavy-duty EV chargers, the VDI of the network, shown in Figure 5b, is elevated at midday for all substations due to day-time charging, but does not exceed the 6% voltage drop allowed. However, substation power draw for zone substation ‘zs5’ exceeds its capacity during the middle of the day for five hours, as seen in Figure 6b, with another substation also experiencing a significant increase in loading during these times. As such, the hosting capacity of the network to the distributed 250 kW EV chargers is concluded to be 10.
To reduce line losses and substation power draw, a dedicated feeder is added at the secondary to the substation. Heavy-duty EV chargers are repositioned from their distributed locations to this dedicated feeder. With the current 250 kW chargers, the hosting capacity is increased to 35 chargers, at which point, customers at the feeder ends of one substation experience a voltage deviation greater than the allowable 6% drop, as shown in Figure 5c. Substation loading is reduced, shown in Figure 6c, and is not as severely affected as in the previous scenario with distributed charging. The reconfigured network increases the hosting capacity by three times and shifts the limit from the substation capacity to the voltage drop at the feeders. Increasing the individual charger size from 250 kW to 1 MW leads to similar results occurring when ten chargers are installed.
The final scenario is the introduction of a dedicated substation for truck charging. The voltage profiles and deviation index are shown in Figure 5d and substation power flow in Figure 6d. Shifting to the dedicated substation separates the normal customers and heavy-duty EV chargers. This results in voltages and currents downstream of the normal substation being almost unchanged from the base case scenario as the substation is no longer serving the load presented by truck chargers. The hosting capacity limit for the network is found to be 30 of the larger 1 MW truck chargers, after which, the voltage deviation observed exceeds the allowable 6% limit. This is seen in Figure 7, which shows the voltage profile of the three phases and deviation index for the new dedicated substation, where the horizontal lines show the nominal voltage and the allowed voltage sag of 6%. The substation does not experience any overloading and can be sized according to the maximum number of chargers that can be hosted. Variations in substation capacity can be applied as electric truck adoption increases since the substation is only required to serve one load. Additionally, excessive voltage deviation can be mitigated using step changers.
A comparison of the hosting capacity of the various configurations tested is shown in Table 1. Distributed charging allows for ten 250 kW chargers to be installed before the hosting capacity indices exceed their limits. Adding a dedicated feeder to the network triples the number of chargers that can be installed and simultaneously used to 35. Alternatively, ten of the larger 1 MW chargers can be installed for faster truck charging. The dedicated substation triples this again, with up to 30 of the larger chargers to be used.

5. Conclusions

This paper proposed a methodology to support the medium- and heavy-duty electric vehicle charging infrastructure required for electric vehicle charging. The hosting capacity of the LV distribution network was improved to increase the number of chargers that could be supported while mitigating power quality issues and reducing substation overloading. Hosting capacity was measured using the voltage deviation in the network, arising from the expected voltage drop due to high charging currents, and the power flow through the substation, which is expected to be exceeded due to high power demands.
Initially, chargers considered to be fast by current technical standards were introduced to the network to set a base case. Ten 250 kW chargers were found to be significant enough to cause substation overloading in the distribution network. A dedicated feeder was then introduced which branches off at the secondary of the zone substation and feeds into a truck charging station. This improved the hosting capacity of the network, allowing for 35 chargers at 250 kW or 10 chargers at 1 MW. The final proposed change was the introduction of a dedicated substation, used to provide power for en-route truck charging. A 50 MVA substation connected to the transmission substation was tested with 1 MW chargers, representative of a futuristic view of fast charging. The network could provide power to 30 chargers, after which the voltage drops were considered excessive.
Another advantage of the proposed changes is the reduction of the impact of charging on the voltage profile of other loads within the distribution network. Voltage deviation on parallel feeders is affected less significantly when a dedicated feeder is introduced and completely unaffected by truck charging when a dedication substation is added.

Author Contributions

Methodology, J.T.; software, J.T.; validation, J.T.; writing—original draft preparation, J.T.; writing—review and editing, A.P.A. and K.M.M.; supervision, A.P.A. and K.M.M. All authors have read and agreed to the published version of the manuscript.

Funding

This research received no external funding.

Data Availability Statement

No new data were created or analyzed in this study. Data sharing is not applicable to this article.

Conflicts of Interest

The authors declare no conflict of interest.

References

  1. Australian Government. Climate Change Authority—Transport; Australian Government: Canberra, Australia, 2021.
  2. Australian Trucking Association and Electric Vehicle Council. Electric Trucks: Keeping Shelves Stocked in a Net Zero World. Canberra, Australia. 2021. Available online: https://electricvehiclecouncil.com.au/wp-content/uploads/2022/01/ATA-EVC-Electric-trucks_Keeping-shelves-stocked-in-a-net-zero-world-1.pdf (accessed on 20 December 2023).
  3. Lee, D.Y.; Thomas, V.M.; Brown, M.A. Electric urban delivery trucks: Energy use, greenhouse gas emissions, and cost-effectiveness. Environ. Sci. Technol. 2013, 47, 8022–8030. [Google Scholar] [CrossRef]
  4. Sen, B.; Ercan, T.; Tatari, O. Does a battery-electric truck make a difference?—Life cycle emissions, costs, and externality analysis of alternative fuel-powered Class 8 heavy-duty trucks in the United States. J. Clean. Prod. 2017, 141, 110–121. [Google Scholar] [CrossRef]
  5. Tong, F.; Wolfson, D.; Jenn, A.; Scown, C.D.; Auffhammer, M. Energy consumption and charging load profiles from long-haul truck electrification in the United States. Environ. Res. Infrastruct. Sustain. 2021, 1, 025007. [Google Scholar] [CrossRef]
  6. Davis, B.A.; Figliozzi, M.A. A methodology to evaluate the competitiveness of electric delivery trucks. Transp. Res. Part E 2013, 49, 8–23. [Google Scholar] [CrossRef]
  7. Borlaug, B.; Muratori, M.; Gilleran, M.; Woody, D.; Muston, W.; Canada, T.; Ingram, A.; Gresham, H.; McQueen, C. Heavy-duty truck electrification and the impacts of depot charging on electricity distribution systems. Nat. Energy 2021, 6, 673–682. [Google Scholar] [CrossRef]
  8. Liimatainen, H.; van Vliet, O.; Aplyn, D. The potential of electric trucks—An international commodity-level analysis. Appl. Energy 2019, 236, 804–814. [Google Scholar] [CrossRef]
  9. Nykvist, B.; Olsson, O. The feasibility of heavy battery electric trucks. Joule 2021, 5, 901–913. [Google Scholar] [CrossRef]
  10. Karmali, L.P.; Gholami, A.; Nezamoddini, N. Integrated optimization of production planning and electric trucks charging and discharging scheduling. Sustain. Energy Grids Netw. 2024, 39, 101397. [Google Scholar] [CrossRef]
  11. Stamadianos, T.; Kyriakakis, N.A.; Marinaki, M.; Marinakis, Y. Meeting the charging demand of Electric Vehicles in Greece: Enabling intercity trips. Sustain. Energy Grids Netw. 2024, 39, 101466. [Google Scholar] [CrossRef]
  12. Fathollahi, A.; Derakhshandeh, S.Y.; Ghiasian, A.; Khooban, M.H. Utilization of dynamic wireless power transfer technology in multi-depot, multi-product delivery supply chain. Sustain. Energy Grids Netw. 2022, 32, 100836. [Google Scholar] [CrossRef]
  13. Shoman, W.; Yeh, S.; Sprei, F.; Plötz, P.; Speth, D. Battery electric long-haul trucks in Europe: Public charging, energy, and power requirements. Transp. Res. Part D 2023, 121, 103825. [Google Scholar] [CrossRef]
  14. Hensher, D.A.; Wei, E.; Liu, W.; Ho, L.; Ho, C. Development of a practical aggregate spatial road freight modal demand model system for truck and commodity movements with an application of a distance-based charging regime. Transportation 2023, 50, 1031–1071. [Google Scholar] [CrossRef]
  15. Whitehead, J.; Whitehead, J.; Kane, M.; Zhang, Z. Exploring public charging infrastructure requirements for short-haul electric trucks. Int. J. Sustain. Transp. 2022, 16, 775–791. [Google Scholar] [CrossRef]
  16. Helou, R.E.; Sivaranjani, S.; Kalathil, D.; Schaper, A.; Xie, L. The impact of heavy-duty vehicle electrification on large power grids: A synthetic Texas case study. Adv. Appl. Energy 2022, 6, 100093. [Google Scholar] [CrossRef]
  17. Powell, S.; Cezar, G.V.; Min, L.; Azevedo, I.M.L.; Rajagopal, R. Charging infrastructure access and operation to reduce the grid impacts of deep electric vehicle adoption. Nat. Energy 2022, 7, 932–945. [Google Scholar] [CrossRef]
  18. National Renewable Energy Laboratory. High-Power Medium- and Heavy-Duty Electric Vehicle Charging. Available online: https://www.nrel.gov/transportation/medium-heavy-duty-vehicle-charging.html (accessed on 20 December 2023).
  19. Then, J.; Agalgaonkar, A.P.; Muttaqi, K.M. Coordinated Charging of Spatially Distributed Electric Vehicles for Mitigating Voltage Rise and Voltage Unbalance in Modern Distribution Networks. IEEE Trans. Ind. Appl. 2023, 59, 5149–5157. [Google Scholar] [CrossRef]
  20. AS 60038–2022; Standard Voltages. Standards Australia: Strathfield, Australia, 2022.
  21. Halliday, C.; Urquhart, D. Voltage & Equipment Standards Misalignment; Industrial Electrix: Marrickville, Australia, 2011. [Google Scholar]
  22. Nakhodchi, N.; Bollen, M.H.J. Impact of Modelling Of MV Network and Remote Loads on Estimated Harmonic Hosting Capacity for an EV Fast Charging Station. Int. J. Electr. Power Energy Syst. 2023, 147, 108847. [Google Scholar] [CrossRef]
  23. Kersting, W.H. Radial distribution test feeders. Proc. IEEE Power Eng. Soc. Transm. Distrib. Conf. 2011, 2, 908–912. [Google Scholar]
  24. Afandi, I.; Ciufo, P.; Agalgaonkar, A.; Perera, S. A holistic approach for integrated volt/var control in MV and LV networks. Electr. Power Syst. Res. 2018, 165, 9–17. [Google Scholar] [CrossRef]
  25. SAE J1772; Electric Vehicle and Plug in Hybrid Electric Vehicle Conductive Charge Coupler. SAE: Warrendale, PA, USA, 2017.
  26. Fan, Y.; Pei, G.; Yingying, L.; Zhang, Z.; Xiao, W. Impacts on Operation and Benefit after New Energy Generation Access to Power Grid. IOP Conf. Ser. Earth Environ. Sci. 2018, 168, 012034. [Google Scholar] [CrossRef]
Figure 1. Futuristic concept for motorway rest-stop with light-duty and heavy-duty charging stations.
Figure 1. Futuristic concept for motorway rest-stop with light-duty and heavy-duty charging stations.
Energies 18 00785 g001
Figure 2. Typical network configuration and proposed network reconfigurations. (a) Simplification of a typical network topology. (b) Distribution network with a dedicated feeder. (c) Distribution network with a dedicated substation for commercial EV charging.
Figure 2. Typical network configuration and proposed network reconfigurations. (a) Simplification of a typical network topology. (b) Distribution network with a dedicated feeder. (c) Distribution network with a dedicated substation for commercial EV charging.
Energies 18 00785 g002
Figure 3. Proposed methodology.
Figure 3. Proposed methodology.
Energies 18 00785 g003
Figure 4. Test network layout.
Figure 4. Test network layout.
Energies 18 00785 g004
Figure 5. Voltage deviation index in different scenarios.
Figure 5. Voltage deviation index in different scenarios.
Energies 18 00785 g005
Figure 6. Substation charging capacity index in different scenarios.
Figure 6. Substation charging capacity index in different scenarios.
Energies 18 00785 g006
Figure 7. Three-phase charging voltage and voltage deviation for the dedicated substation.
Figure 7. Three-phase charging voltage and voltage deviation for the dedicated substation.
Energies 18 00785 g007
Table 1. Hosting capacity for each charging configuration.
Table 1. Hosting capacity for each charging configuration.
ScenarioConfigurationCharging RateNo. of Chargers
1Distributed truck charging250 kW10
2Dedicated feeder250 kW35
2Dedicated feeder1 MW10
3Dedicated substation1 MW30
Disclaimer/Publisher’s Note: The statements, opinions and data contained in all publications are solely those of the individual author(s) and contributor(s) and not of MDPI and/or the editor(s). MDPI and/or the editor(s) disclaim responsibility for any injury to people or property resulting from any ideas, methods, instructions or products referred to in the content.

Share and Cite

MDPI and ACS Style

Then, J.; Agalgaonkar, A.P.; Muttaqi, K.M. Planning for Medium- and Heavy-Duty Electric Vehicle Charging Infrastructure in Distribution Networks to Support Long-Range Electric Trucks. Energies 2025, 18, 785. https://doi.org/10.3390/en18040785

AMA Style

Then J, Agalgaonkar AP, Muttaqi KM. Planning for Medium- and Heavy-Duty Electric Vehicle Charging Infrastructure in Distribution Networks to Support Long-Range Electric Trucks. Energies. 2025; 18(4):785. https://doi.org/10.3390/en18040785

Chicago/Turabian Style

Then, Joshua, Ashish P. Agalgaonkar, and Kashem M. Muttaqi. 2025. "Planning for Medium- and Heavy-Duty Electric Vehicle Charging Infrastructure in Distribution Networks to Support Long-Range Electric Trucks" Energies 18, no. 4: 785. https://doi.org/10.3390/en18040785

APA Style

Then, J., Agalgaonkar, A. P., & Muttaqi, K. M. (2025). Planning for Medium- and Heavy-Duty Electric Vehicle Charging Infrastructure in Distribution Networks to Support Long-Range Electric Trucks. Energies, 18(4), 785. https://doi.org/10.3390/en18040785

Note that from the first issue of 2016, this journal uses article numbers instead of page numbers. See further details here.

Article Metrics

Back to TopTop