Enhanced COVID-19 Optimization Algorithm for Solving Multi-Objective Optimal Power Flow Problems with Uncertain Renewable Energy Sources: A Case Study of the Iraqi High-Voltage Grid
Abstract
1. Introduction
1.1. The Research Gap in This Study Is Divided into Two Main Categories Presented as Follows
- In the frameshifting technique, new virion formation, and mutation steps of the original COVIDOA in the original COVIDOA algorithm, either a +1 or −1 frameshifting is applied consistently across all iterations. However, the proposed ENHCOVIDOA algorithm applies both +1 and −1 frameshifting techniques, which allows for a more comprehensive exploration of the solution space. This dual approach helps the algorithm to avoid premature convergence by maintaining diversity in the population of solutions. Additionally, the mutation operator used in the original COVIDOA is based on the mutation operator from the GA, which produces a new virion from two proteins without considering the best proteins or the basic cell, while with ENHCOVIDOA, it uses a crossover operator as a combined element from the GA mutation operator, PSO, and DE to improve the optimization process.
- Unlike MCS and scenario-based methods and those supported by other methods that will increase the computational load, the TPEM does not need detailed probability density functions, as it estimates these through statistical moments, thus reducing data requirements. The TPEM offers advantages in managing these challenges.
1.2. Paper Motivation and Contributions
- This paper introduces ENHCOVIDOA, an enhanced version of COVIDOA, integrating mutation techniques from GA, PSO, and DE to improve search capabilities. A hybrid recombination process replaces discrete mutation, boosting robustness.
- The algorithm efficiently addresses multi-objective generator operation challenges, optimizing costs, emissions, losses, and voltage deviations. Also, it solves the multi-period OPF problem with high search space for six uncertainty scenarios.
- By employing the TPEM, this study aims to achieve a balance between accuracy and computational efficiency, making it a practical solution for the complex challenges associated with OPF in modern power systems.
- Calculate the multi-objective OPF for a reality 28-bus system from Iraq and analyze the impact of renewable energy uncertainty on the system’s objectives.
2. The Non-Linear Mathematical Model for the OPF Problem
2.1. State Variables
2.2. Control Variables
2.3. The Constraints of Optimal Power Flow
2.4. Constraint Handling
2.5. Multi-Objective Function
3. The Uncertainty of Renewable Energy Resources
3.1. Uncertainty Modeling of Solar Irradiance
3.2. Uncertainty Modeling of Wind Speed
4. Two-Point Estimation Method (TPEM) and Optimization Methods
4.1. Two-Point Estimation Method
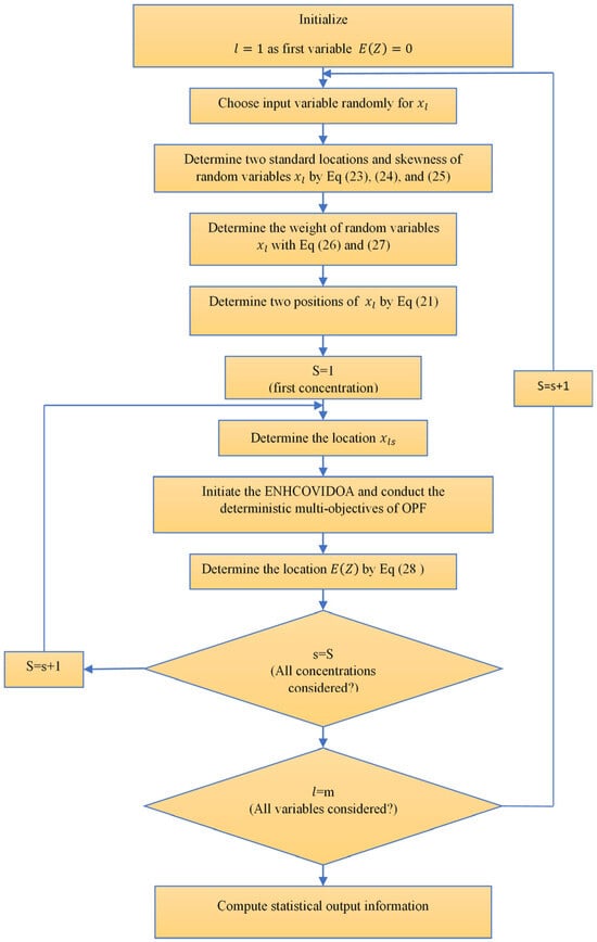
- Set the -th moment vector of the output variable equal to zero: (Z) = 0.
- In this step, the random input variable is chosen.
- Determine two standard locations and skewness of random variables as below:where is the skewness of the input random variable .
- Determine weight of random variables with Equations (26) and (27)
- In this step, two estimated positions are determined by Equation (21).
- Solve the deterministic MO-OPF for each concentration level.
- Estimation: estimate the uncertainty output variable using Equation (28),
- Continue iterating through steps 2–7 until the concentrations of all input random variables are fully considered. Conclude by calculating the statistical data for the output random variables.
- Stop the algorithm and save the random output variables.
4.2. COVID-19 Optimization Algorithm (COVIDOA)
4.2.1. Initialization
4.2.2. Virus Replication Phase with Frameshifting Technique
- Frameshifting Process:
- If the +1 frameshifting technique is employed, the values of the parent solution are shifted one position to the right, and the first position is assigned a random value within the range ]. The protein is then determined by the following:where and represent the minimum and maximum possible values for the variables in each solution [23].
- If the −1 frameshifting technique is employed, the values of the parent solution are shifted one position to the left, and the value in the last position is randomly assigned within the range []. The protein is then computed as follows:
- In this context, denotes the k-th generated protein, is the parent solution, and D is the problem dimension (the number of variables in each solution). The outcome of the frameshifting technique is a new protein sequence.
- New Virion Formation:
4.2.3. Mutation
4.2.4. Evaluation and Update
4.3. Enhanced Coronavirus Optimization Algorithm (ENHCOVIDOA)
- If the +1 frameshifting technique is used,
- if −1 frameshifting,
- if +1 and −1 frameshifting,
5. Simulation Results and Discussion
5.1. The Analyzed Cases for the IEEE 30-Bus System
- Case 1: Minimizing multi-objectives of OPF for the fuel cost, emissions, voltage deviation, and losses without DG by COVIDOA.
- Case 2: Minimizing multi-objectives of OPF for the fuel cost, emissions, voltage deviation, and losses without DG by ENHCOVIDOA.
- Case 3: Minimizing multi-objectives of OPF for the fuel cost, emissions, voltage deviation, and losses with DG by COVIDOA.
- Case 4: Minimizing multi-objectives of OPF for the fuel cost, emissions, voltage deviation, and losses with DG by ENHCOVIDOA.
- Case 5: Estimating multiple objectives, including fuel cost, emissions, voltage deviation, and losses under the uncertainty of DG by using the TPEM and ENHCOVIDOA.
5.2. The Analyzed Cases for the IEEE 57-Bus System
- Case 6: Minimizing multi-objectives of OPF for the fuel cost, emissions, voltage deviation, and losses without DG by COVIDOA.
- Case 7: Minimizing multi-objectives of OPF for the fuel cost, emissions, voltage deviation, and losses without DG by ENH COVIDOA.
- Case 8: Minimizing multi-objectives of OPF for the fuel cost, emissions, voltage deviation, and losses with DG by COVIDOA.
- Case 9: Minimizing multi-objectives of OPF for the fuel cost, emissions, voltage deviation, and losses with DG by ENHCOVIDOA.
- Case 10: Estimating multiple objectives, including fuel cost, emissions, voltage deviation, and losses under the uncertainty of DG by using the TPEM and ENHCOVIDOA.
5.3. The Analyzed Cases for the SISGHV 28-Bus System
- Case 11: Minimizing multi-objectives of OPF for the fuel cost, emissions, voltage deviation, and losses without DG by ENH COVIDOA.
- Case 12: Minimizing multi-objectives of OPF for the fuel cost, emissions, voltage deviation, and losses with DG by ENH COVIDOA.
- Case 13: Estimating multiple objectives, including fuel cost, emissions, voltage deviation, and losses under the uncertainty of DG by using the TPEM and ENHCOVIDOA.
- Case 14: OPF in the IEEE 118-Bus Large-Scale Test System by ENHCOVIDOA
- Cases 1 and 2: IEEE 30-bus system minimizing multi-objectives of OPF for the fuel cost, emissions, voltage deviation, and losses without DG by COVIDOA in Case 1 and ENHCOVIDOA in Case 2.
- Cases 3 and 4: IEEE 30-bus system minimizing multi-objectives of OPF for the fuel cost, emissions, voltage deviation, and losses with DG by COVIDOA in Case 3 and ENHCOVIDOA in Case 4.
- Case 5: IEEE 30-bus system estimating multiple objectives, including fuel cost, emissions, voltage deviation, and losses under the uncertainty of DG by using the TPEM-ENHCOVIDOA.
- Cases 6 and 7: IEEE 57-bus system minimizing multi-objectives of OPF for the fuel cost, emissions, voltage deviation, and losses without DG by COVIDOA in Case 6 and ENHCOVIDOA in Case 7.
- Cases 8 and 9: IEEE 57-bus system minimizing the multi-objectives of OPF for the fuel cost, emissions, voltage deviation, and losses with DG by COVIDOA in Case 8 and ENHCOVIDOA in Case 9.
- Case 10: IEEE 57-bus system estimating multiple objectives, including fuel cost, emissions, voltage deviation, and losses under the uncertainty of DG by using the TPEM and ENHCOVIDOA.
- Cases (11, 12, and 13): SISGHV 28-bus system estimating multiple objectives, including fuel cost, emissions, voltage deviation, and losses under the uncertainty of DG by using the TPEM and ENHCOVIDOA.
5.4. Statistical Analysis
5.5. Case 14: OPF in the IEEE 118-Bus Large-Scale Test System
6. Conclusions
Author Contributions
Funding
Data Availability Statement
Conflicts of Interest
Abbreviations
| Abbreviations and Acronyms | Description |
| Number of buses of generator | |
| Number of buses of transformers | |
| Number of Var compensation | |
| Number of transmission lines | |
| Apparent power flow of transmission line | |
| Penalty factors of (voltage, power generator, system, and compensation) | |
| Number of load buses | |
| Active and reactive power output generation | |
| The demand for active and reactive power at the load bus | |
| The voltage magnitude of generation | |
| The voltage magnitude for bus | |
| Voltage reference equal to 1.0 per unit | |
| The voltage magnitude for transmission line | |
| Cost coefficients of the th generator | |
| Emission coefficients | |
| Reactive power of the VAR source | |
| COVIDOA | Coronavirus Disease Optimization Algorithm |
| ENHCOVIDOA | Enhanced Coronavirus Disease Optimization Algorithm |
| COA | Cuckoo Optimization Algorithm |
| MCOA | The Modified Cuckoo Optimization Algorithm |
| TFWO | Turbulent flow of a water-based optimizer |
| SMA | Slime Mold Algorithm |
| J-PPS | Jaya algorithm and Powell’s Pattern Search |
| Jaya | Jaya algorithm |
| TLBO | Teaching–Learning-Based Optimization |
| AGTLBO | Adaptive Gaussian Teaching–Learning-Based Optimization |
| HHO | Harris Hawks Optimization |
| PSO-SSO | Particle Swarm Optimization with Salp Swarm Optimization |
| DA | Dragonfly Algorithm |
| GWO | Grey Wolf Optimization |
| MODA | Multi-Objective Dragonfly Algorithm |
| MOICA | Multi-Objective Imperialist Competitive Algorithm |
| MOMICA | Multi-Objective Modified Imperialist Competitive Algorithm |
| St.d | Standard deviation |
| MSA | Moth Swarm Algorithm |
| MPSO | Modified Particle Swarm Optimization |
Appendix A
| Fuel Cost Coefficient | ||||||
| G1 | G2 | G5 | G8 | G11 | G13 | |
| a | 0.00375 | 0.0175 | 0.0625 | 0.00834 | 0.025 | 0.025 |
| b | 2 | 1.75 | 1 | 3.25 | 3 | 3 |
| c | 0 | 0 | 0 | 0 | 0 | 0 |
| Emission Coefficient | ||||||
| 4.091 | 2.543 | 4.258 | 5.326 | 4.258 | 6.131 | |
| −5.554 | −6.047 | −5.094 | −3.55 | −5.094 | −5.555 | |
| 6.49 | 5.638 | 4.586 | 3.38 | 4.586 | 5.151 | |
| 2.857 | 3.33 | 8 | 2 | 8 | 6.67 | |
| Fuel Cost Coefficient | |||||||
| G1 | G2 | G3 | G6 | G8 | G9 | G12 | |
| a | 0.0775795 | 0.01 | 0.25 | 0.01 | 0.0222222222 | 0.01 | 0.0322580645 |
| b | 20 | 40 | 20 | 40 | 20 | 40 | 20 |
| c | 0 | 0 | 0 | 0 | 0 | 0 | 0 |
| Emission Coefficient | |||||||
| 4.091 | 2.543 | 6.131 | 3.491 | 4.258 | 2.754 | 5.326 | |
| −5.554 | −6.047 | −5.555 | −5.754 | −5.094 | −5.847 | −3.555 | |
| 6.49 | 5.638 | 5.151 | 6.39 | 4.586 | 5.238 | 3.38 | |
| 0.002 | |||||||
| 0.286 | 0.333 | 0.667 | 0.266 | 0.8 | 0.288 | 0.2 | |
| Generator | a | b | c |
|---|---|---|---|
| 1 | 275 | 0.35 | 0.0012 |
| 2 | 0 | 0 | 0 |
| 3 | 200 | 3.5 | 0.04 |
| 4 | 2581 | 2.155 | 0.05 |
| 5 | 1698 | 11.91 | 0.03 |
| 6 | 154 | 7.05 | 0.0136 |
| 7 | 200 | 0.64 | 0.0017 |
| 8 | 0 | 0 | 0 |
| 9 | 250 | 0.5 | 0.02 |
| 10 | 300 | 2.2 | 0.003 |
| 11 | 200 | 0.652 | 0.002 |
| 12 | 159 | 0.561 | 0.002 |
| 13 | 120 | 0.8 | 0.0025 |
| 14 | 685 | 3.1 | 0.0158 |
| Generator | |||||
|---|---|---|---|---|---|
| 1 | 2.543 | −6.047 | 5.638 | 0.00005 | 0.5047 |
| 2 | 4.091 | −5.554 | 6.490 | 0.00042 | 0.000288 |
| 3 | 3.123 | −6.085 | 5.643 | 0.0003 | 0.376 |
| 4 | 3.642 | −3.441 | 3.564 | 0.0001 | 0.045 |
| 5 | 4.785 | −1.765 | 3.432 | 0.0002 | 0.287 |
| 6 | 3.765 | −5.333 | 6.543 | 0.00065 | 0.34 |
| 7 | 3.456 | −3.567 | 4.485 | 0.000032 | 0.0076 |
| 8 | 2.473 | −2.084 | 3.538 | 0.000132 | 0.043 |
| 9 | 3.258 | −2.084 | 6.566 | 0.000002 | 0.054 |
| 10 | 1.416 | −6.510 | 2.310 | 0.0001 | 0.68 |
| 11 | 3.255 | −5.064 | 3.555 | 0.0005 | 0.098 |
| 12 | 4.221 | −6.333 | 3.231 | 0.000014 | 0.57 |
| 13 | 2.198 | −4.542 | 1.586 | 0.0004 | 0.012 |
| 14 | 6.456 | −4.441 | 3.131 | 0.00001 | 0.266 |
References
- Khan, I.U.; Javaid, N.; Gamage, K.A.A.; Taylor, C.J.; Baig, S.; Ma, X. Heuristic Algorithm Based Optimal Power Flow Model Incorporating Stochastic Renewable Energy Sources. IEEE Access 2020, 8, 148622–148643. [Google Scholar] [CrossRef]
- Nadimi-Shahraki, M.H.; Taghian, S.; Mirjalili, S.; Abualigah, L.; Elaziz, M.A.; Oliva, D. Ewoa-opf: Effective whale optimization algorithm to solve optimal power flow problem. Electronics 2021, 10, 2975. [Google Scholar] [CrossRef]
- Adhikari, A.; Jurado, F.; Naetiladdanon, S.; Sangswang, A.; Kamel, S.; Ebeed, M. Stochastic optimal power flow analysis of power system with renewable energy sources using Adaptive Lightning Attachment Procedure Optimizer. Int. J. Electr. Power Energy Syst. 2023, 153, 109314. [Google Scholar] [CrossRef]
- Alanazi, A. Optimal Power Flow Considering Solar and Wind Energy Systems via Modified Cuckoo Optimization Algorithm. J. North Basic Appl. Sci. 2023, 8, 89–124. [Google Scholar] [CrossRef]
- Alghamdi, A.S. Optimal Power Flow of Renewable-Integrated Power Systems Using a Gaussian Bare-Bones Levy-Flight Firefly Algorithm. Front. Energy Res. 2022, 10, 921936. [Google Scholar] [CrossRef]
- Huy, T.H.B.; Kim, D.; Vo, D.N. Multiobjective Optimal Power Flow Using Multiobjective Search Group Algorithm. IEEE Access 2022, 10, 77837–77856. [Google Scholar] [CrossRef]
- Gupta, S.; Kumar, N.; Srivastava, L.; Malik, H.; Anvari-moghaddam, A.; Márquez, F.P.G. A robust optimization approach for optimal power flow solutions using rao algorithms. Energies 2021, 14, 5449. [Google Scholar] [CrossRef]
- Chandrasekaran, S. Multiobjective optimal power flow using interior search algorithm: A case study on a real-time electrical network. Comput. Intell. 2020, 36, 1078–1096. [Google Scholar] [CrossRef]
- Daqaq, F.; Ouassaid, M.; Ellaia, R. A new meta-heuristic programming for multi-objective optimal power flow. Electr. Eng. 2021, 103, 1217–1237. [Google Scholar] [CrossRef]
- Gbadega, P.A.; Sun, Y. Synergistic Integration of Renewable Energy and HVDC Technology for Enhanced Multi-objective Economic Emission Dispatch Using the Salp Swarm Algorithm. In International Conference on Neural Computing for Advanced Applications; Springer: Singapore, 2024; pp. 232–249. [Google Scholar] [CrossRef]
- Gbadega, P.A.; Sun, Y.; Balogun, O.A. Advanced Control Technique for Optimal Power Management of a Prosumer-centric Residential Microgrid. IEEE Access 2024, 12, 163819–163855. [Google Scholar] [CrossRef]
- Al-Butti, O.S.; Burunkaya, M.; Rahebi, J.; Lopez-Guede, J.M. Optimal Power Flow using PSO algorithms based on Artificial Neural Networks. IEEE Access 2024, 12, 154778–154795. [Google Scholar] [CrossRef]
- Naderi, E.; Pourakbari-Kasmaei, M.; Cerna, F.V.; Lehtonen, M. A novel hybrid self-adaptive heuristic algorithm to handle single- and multi-objective optimal power flow problems. Int. J. Electr. Power Energy Syst. 2020, 125, 106492. [Google Scholar] [CrossRef]
- Bakirtzis, A.G.; Biskas, P.N.; Zoumas, C.E.; Petridis, V. Optimal Power Flow by Enhanced Genetic Algorithm. IEEE Power Eng. Rev. 2008, 22, 60. [Google Scholar] [CrossRef][Green Version]
- Lai, L.L.; Ma, J.T.; Yokoyama, R.; Zhao, M. Improved genetic algorithms for optimal power flow under both normal and contingent operation states. Int. J. Electr. Power Energy Syst. 1997, 19, 287–292. [Google Scholar] [CrossRef]
- Abdul-Adheem, W.R. An enhanced particle swarm optimization algorithm. Int. J. Electr. Comput. Eng. 2019, 9, 4904–4907. [Google Scholar] [CrossRef]
- Arafa, M.; Sallam, E.A.; Fahmy, M.M. An enhanced differential evolution optimization algorithm. In Proceedings of the 2014 Fourth International Conference on Digital Information and Communication Technology and Its Applications (DICTAP), Bangkok, Thailand, 6–8 May 2014; pp. 216–225. [Google Scholar] [CrossRef]
- Chen, Z.; Liu, Y.; Yang, Z.; Fu, X.; Tan, J.; Yang, X. An enhanced teaching-learning-based optimization algorithm with self-adaptive and learning operators and its search bias towards origin. Swarm Evol. Comput. 2021, 60, 100766. [Google Scholar] [CrossRef]
- Akl, D.T.; Saafan, M.M.; Haikal, A.Y.; El-Gendy, E.M. IHHO: An improved Harris Hawks optimization algorithm for solving engineering problems. Neural Comput. Appl. 2024, 36, 12185–12298. [Google Scholar] [CrossRef]
- Khalid, A.M.; Hosny, K.M.; Mirjalili, S. COVIDOA: A novel evolutionary optimization algorithm based on coronavirus disease replication lifecycle. Neural Comput. Appl. 2022, 34, 22465–22492. [Google Scholar] [CrossRef] [PubMed]
- Shirzadeh, M.; Amirkhani, A. COVID-based controller: Enhancing automotive safety with a neuroadaptive beta-function optimization for anti-lock braking systems. Eng. Sci. Technol. Int. J. 2024, 56, 101764. [Google Scholar] [CrossRef]
- Ilham, A.A. Optimal Feature Selection Using Modified COVID Optimization Algorithm. In Proceedings of the 2023 IEEE International Conference on Communication, Networks and Satellite (COMNETSAT), Malang, Indonesia, 23–25 November 2023; pp. 359–364. [Google Scholar] [CrossRef]
- Khalid, A.M.; Hamza, H.M.; Mirjalili, S.; Hosny, K.M. MOCOVIDOA: A novel multi-objective coronavirus disease optimization algorithm for solving multi-objective optimization problems. Neural Comput. Appl. 2023, 35, 17319–17347. [Google Scholar] [CrossRef] [PubMed]
- Gallego, L.A.; Franco, J.F.; Cordero, L.G. A fast-specialized point estimate method for the probabilistic optimal power flow in distribution systems with renewable distributed generation. Int. J. Electr. Power Energy Syst. 2021, 131, 107049. [Google Scholar] [CrossRef]
- Tang, K.; Dong, S.; Ma, X.; Lv, L.; Song, Y. Chance-Constrained Optimal Power Flow of Integrated Transmission and Distribution Networks with Limited Information Interaction. IEEE Trans. Smart Grid 2021, 12, 821–833. [Google Scholar] [CrossRef]
- Zishan, F.; Akbari, E.; Montoya, O.D. Analysis of probabilistic optimal power flow in the power system with the presence of microgrid correlation coefficients. Cogent Eng. 2023, 11, 2292325. [Google Scholar] [CrossRef]
- Saha, A.; Bhattacharya, A.; Das, P.; Chakraborty, A.K. A novel approach towards uncertainty modeling in multiobjective optimal power flow with renewable integration. Int. Trans. Electr. Energy Syst. 2019, 29, e12136. [Google Scholar] [CrossRef]
- Ali, A.; Abbas, G.; Keerio, M.U.; Koondhar, M.A.; Chandni, K.; Mirsaeidi, S. Solution of constrained mixed-integer multi-objective optimal power flow problem considering the hybrid multi-objective evolutionary algorithm. IET Gener. Transm. Distrib. 2023, 17, 66–90. [Google Scholar] [CrossRef]
- Aien, M.; Fotuhi-Firuzabad, M.; Rashidinejad, M. Probabilistic optimal power flow in correlated hybrid wind-photovoltaic power systems. IEEE Trans. Smart Grid 2014, 5, 130–138. [Google Scholar] [CrossRef]
- Aien, M.; Ramezani, R.; Ghavami, S.M. Probabilistic Load Flow Considering Wind Generation Uncertainty. Eng. Technol. Appl. Sci. Res. 2011, 1, 126–132. [Google Scholar] [CrossRef]
- Dadkhah, M.; Venkatesh, B. Cumulant based stochastic reactive power planning method for distribution systems with wind generators. IEEE Trans. Power Syst. 2012, 27, 2351–2359. [Google Scholar] [CrossRef]
- Mohseni-Bonab, S.M.; Rabiee, A.; Mohammadi-Ivatloo, B.; Jalilzadeh, S.; Nojavan, S. A two-point estimate method for uncertainty modeling in multi-objective optimal reactive power dispatch problem. Int. J. Electr. Power Energy Syst. 2016, 75, 194–204. [Google Scholar] [CrossRef]
- Fan, H.; Wang, C.; Liu, L.; Li, X. Review of Uncertainty Modeling for Optimal Operation of Integrated Energy System. Front. Energy Res. 2022, 9, 641337. [Google Scholar] [CrossRef]
- Li, H.; Ren, Z.; Fan, M.; Li, W.; Xu, Y.; Jiang, Y.; Xia, W. A review of scenario analysis methods in planning and operation of modern power systems: Methodologies, applications, and challenges. Electr. Power Syst. Res. 2022, 205, 107722. [Google Scholar] [CrossRef]
- Wan, C.; Qian, W.; Zhao, C.; Song, Y.; Yang, G. Probabilistic Forecasting Based Sizing and Control of Hybrid Energy Storage for Wind Power Smoothing. IEEE Trans. Sustain. Energy 2021, 12, 1841–1852. [Google Scholar] [CrossRef]
- Nazari, A.; Keypour, R. A two-stage stochastic model for energy storage planning in a microgrid incorporating bilateral contracts and demand response program. J. Energy Storage 2019, 21, 281–294. [Google Scholar] [CrossRef]
- Harsha, P.; Dahleh, M. Optimal management and sizing of energy storage under dynamic pricing for the efficient integration of renewable energy. IEEE Trans. Power Syst. 2014, 30, 1164–1181. [Google Scholar] [CrossRef]
- Karimianfard, H.; Haghighat, H.; Zeng, B. Co-optimization of battery storage investment and grid expansion in integrated energy systems. IEEE Syst. J. 2021, 16, 5928–5938. [Google Scholar] [CrossRef]
- Qiu, J.; Zhao, J.; Zheng, Y.; Dong, Z.; Dong, Z.Y. Optimal allocation of BESS and MT in a microgrid. IET Gener. Transm. Distrib. 2018, 12, 1988–1997. [Google Scholar] [CrossRef]
- Javadi, M.S.; Gough, M.; Mansouri, S.A.; Ahmarinejad, A.; Nematbakhsh, E.; Santos, S.F.; Catalão, J.P. A two-stage joint operation and planning model for sizing and siting of electrical energy storage devices considering demand response programs. Int. J. Electr. Power Energy Syst. 2022, 138, 107912. [Google Scholar] [CrossRef]
- Aurangzeb, K.; Shafiq, S.; Alhussein, M.; Pamir; Javaid, N.; Imran, M. An effective solution to the optimal power flow problem using meta-heuristic algorithms. Front. Energy Res. 2023, 11, 1170570. [Google Scholar] [CrossRef]
- Sarhan, S.; El-Sehiemy, R.; Abaza, A.; Gafar, M. Turbulent Flow of Water-Based Optimization for Solving Multi-Objective Technical and Economic Aspects of Optimal Power Flow Problems. Mathematics 2022, 10, 2106. [Google Scholar] [CrossRef]
- Al-Kaabi, M.; Dumbrava, V.; Eremia, M. A Slime Mould Algorithm Programming for Solving Single and Multi-Objective Optimal Power Flow Problems with Pareto Front Approach: A Case Study of the Iraqi Super Grid High Voltage. Energies 2022, 15, 7473. [Google Scholar] [CrossRef]
- Al-butti, O.S.; Altinoz, O.T. Comparison Between PSO-Based and fmincon-Based Approaches of Optimal Power Flow for a Standard IEEE-30 Bus System. In International Symposium on Energy Management and Sustainability; Springer: Cham, Switzerland, 2022; pp. 209–219. [Google Scholar] [CrossRef]
- ALbaaj, B.; Kaplan, O. Optimizing Energy Scheduling and Power Flow in the Power System Using Coronavirus Algorithm. In Proceedings of the 2024 6th Global Power, Energy and Communication Conference (GPECOM), Budapest, Hungary, 4–7 June 2024; pp. i–vi. [Google Scholar] [CrossRef]
- Tudose, A.M.; Picioroaga, I.I.; Sidea, D.O.; Bulac, C. Solving single-and multi-objective optimal reactive power dispatch problems using an improved salp swarm algorithm. Energies 2021, 14, 1222. [Google Scholar] [CrossRef]
- Gbadega, P.A.; Saha, A.K. Impact of incorporating disturbance prediction on the performance of energy management systems in micro-grid. IEEE Access 2020, 8, 162855–162879. [Google Scholar] [CrossRef]
- Zhao, J.; Li, L.; Yu, J.; Li, Z. An Improved Marine Predators Algorithm for Optimal Reactive Power Dispatch With Load and Wind-Solar Power Uncertainties. IEEE Access 2022, 10, 126664–126673. [Google Scholar] [CrossRef]
- Ebeed, M.; Alhejji, A.; Kamel, S.; Jurado, F. Solving the optimal reactive power dispatch using marine predators algorithm considering the uncertainties in load and wind-solar generation systems. Energies 2020, 13, 4316. [Google Scholar] [CrossRef]
- Karthik, N.; Parvathy, A.K.; Arul, R.; Padmanathan, K. Multi-objective optimal power flow using a new heuristic optimization algorithm with the incorporation of renewable energy sources. Int. J. Energy Environ. Eng. 2021, 12, 641–678. [Google Scholar] [CrossRef]
- Ilyas, M.A.; Abbas, G.; Alquthami, T.; Awais, M.; Rasheed, M.B. Multi-Objective Optimal Power Flow with Integration of Renewable Energy Sources Using Fuzzy Membership Function. IEEE Access 2020, 8, 143185–143200. [Google Scholar] [CrossRef]
- Morales, J.M.; Pérez-Ruiz, J. Point estimate schemes to solve the probabilistic power flow. IEEE Trans. Power Syst. 2007, 22, 1594–1601. [Google Scholar] [CrossRef]
- Karimishad, A.; Nguyen, T.T. Probabilistic transient stability assessment using two-point estimate method. In Proceedings of the 8th International Conference on Advances in Power System Control, Operation and Management (APSCOM 2009), Hong Kong, China, 8–11 November 2009. [Google Scholar] [CrossRef]
- Yi, H.; Hou, Y.; Cheng, S.; Zhou, H.; Chen, G. Power system probabilistic small signal stability analysis using two point estimation method. In Proceedings of the 2007 42nd International Universities Power Engineering Conference, Brighton, UK, 4–6 September 2007; pp. 402–407. [Google Scholar] [CrossRef]
- Hasan, K.N.; Preece, R.; Milanović, J.V. Existing approaches and trends in uncertainty modelling and probabilistic stability analysis of power systems with renewable generation. Renew. Sustain. Energy Rev. 2019, 101, 168–180. [Google Scholar] [CrossRef]
- Liu, K.; Hu, L.; Sheng, W. Probabilistic evaluation of static voltage stability taking account of the variation of load and stochastic distributed generations. In Proceedings of the 2013 International Conference on Electrical Machines and Systems (ICEMS), Busan, Republic of Korea, 26–29 October 2013; pp. 418–421. [Google Scholar] [CrossRef]
- Peik-Herfeh, M.; Seifi, H.; Sheikh-El-Eslami, M.K. Decision making of a virtual power plant under uncertainties for bidding in a day-ahead market using point estimate method. Int. J. Electr. Power Energy Syst. 2013, 44, 88–98. [Google Scholar] [CrossRef]
- Ramos-Figueroa, O.; Kharel, R.; Quiroz-Castellanos, M.; Mezura-Montes, E. Variation Operators for Grouping Genetic Algorithms: A Review. Swarm Evol. Comput. 2021, 60, 100796. [Google Scholar] [CrossRef]
- Engelbrecht, A.P. Computational Intelligence: An Introduction; John Wiley & Sons: Hoboken, NJ, USA, 2007. [Google Scholar] [CrossRef]
- Gad, A.G. Particle Swarm Optimization Algorithm and Its Applications: A Systematic Review. Arch. Comput. Methods Eng. 2022, 29, 2531–2561. [Google Scholar] [CrossRef]
- Biswas, P.P.; Suganthan, P.N.; Mallipeddi, R.; Amaratunga, G.A.J. Optimal power flow solutions using differential evolution algorithm integrated with effective constraint handling techniques. Eng. Appl. Artif. Intell. 2018, 68, 81–100. [Google Scholar] [CrossRef]
- Gupta, S.; Kumar, N.; Srivastava, L.; Malik, H.; Marugán, A.P.; Márquez, F.P.G. A hybrid jaya–powell’s pattern search algorithm for multi-objective optimal power flow incorporating distributed generation. Energies 2021, 14, 2831. [Google Scholar] [CrossRef]
- AL-Kaabi, M.; Salih, S.Q.; Hussein, A.I.B.; Dumbrava, V.; Eremia, M. Optimal Power Flow Based on Grey Wolf Optimizer: Case Study Iraqi Super Grid High Voltage 400 kV. In Lecture Notes in Networks and Systems; Springer Science and Business Media Deutschland GmbH: Cham, Switzerland, 2023; pp. 490–503. [Google Scholar] [CrossRef]
- Alanazi, A.; Alanazi, M.; Memon, Z.A.; Mosavi, A. Determining Optimal Power Flow Solutions Using New Adaptive Gaussian TLBO Method. Appl. Sci. 2022, 12, 7959. [Google Scholar] [CrossRef]
- Islam, M.Z.; Wahab, N.I.A.; Veerasamy, V.; Hizam, H.; Mailah, N.F.; Guerrero, J.M.; Nasir, M.N.M. A Harris Hawks optimization based singleand multi-objective optimal power flow considering environmental emission. Sustainability 2020, 12, 5248. [Google Scholar] [CrossRef]
- El Sehiemy, R.A.; Selim, F.; Bentouati, B.; Abido, M.A. A novel multi-objective hybrid particle swarm and salp optimization algorithm for technical-economical-environmental operation in power systems. Energy 2020, 193, 1084–1101. [Google Scholar] [CrossRef]
- Ghasemi, M.; Ghavidel, S.; Ghanbarian, M.M.; Gharibzadeh, M.; Vahed, A.A. Multi-objective optimal power flow considering the cost, emission, voltage deviation and power losses using multi-objective modified imperialist competitive algorithm. Energy 2014, 78, 276–289. [Google Scholar] [CrossRef]
- Mohamed, A.A.A.; Mohamed, Y.S.; El-Gaafary, A.A.M.; Hemeida, A.M. Optimal power flow using moth swarm algorithm. Electr. Power Syst. Res. 2017, 142, 190–206. [Google Scholar] [CrossRef]





| Paper | Weighted Factor | Combined Objective Function | Convergence Runtime |
|---|---|---|---|
| [4,61,64] | 32,923.13797 $/h | 103.9241 s | |
| [62] | 34,017.7041 $/h | 114.4497 s | |
| [64] | 37,145.97307 $/h | 107.5795 s |
| Control Variables | Min | Max | Case 1 | Case 2 | Case 3 | Case 4 | Case 5 |
|---|---|---|---|---|---|---|---|
| Pg1 (MW) | 50 | 200 | 140.2514 | 134.5761 | 134.6114 | 139.9049 | 123.0983 |
| Pg2 (MW) | 20 | 80 | 50.43805 | 53.1141 | 48.70912 | 50.29628 | 48.90901 |
| Pg5 (MW) | 15 | 50 | 27.80691 | 27.8523 | 29.05698 | 29.48819 | 31.98485 |
| Pg8 (MW) | 10 | 35 | 35.34707 | 35.1804 | 34.07451 | 32.31542 | 32.22018 |
| Pg11 (MW) | 10 | 30 | 19.489 | 22.2084 | 23.20275 | 21.42332 | 25.36988 |
| Pg13 (MW) | 12 | 40 | 20.96857 | 18.9320 | 18.29716 | 15.3875 | 22.34082 |
| Q10 (MVAr) | 0 | 5 | 4.595368 | 1.9572 | 3.578709 | 2.451346 | 3.1763 |
| Q12 (MVAr) | 0 | 5 | 2.055626 | 1.0990 | 2.804495 | 0.465449 | 2.4079 |
| Q15 (MVAr) | 0 | 5 | 4.402551 | 4.4817 | 4.187433 | 3.135117 | 0.5302 |
| Q17 (MVAr) | 0 | 5 | 1.931677 | 3.8037 | 4.575689 | 4.725294 | 2.1484 |
| Q20 (MVAr) | 0 | 5 | 4.550504 | 4.9286 | 3.436736 | 4.482416 | 1.6031 |
| Q21 (MVAr) | 0 | 5 | 2.947572 | 4.6435 | 4.675022 | 4.528572 | 2.1821 |
| Q23 (MVAr) | 0 | 5 | 2.544655 | 2.3785 | 1.870116 | 2.815127 | 1.7898 |
| Q24 (MVAr) | 0 | 5 | 4.82601 | 3.5773 | 4.627495 | 4.96885 | 2.9359 |
| Q29 (MVAr) | 0 | 5 | 4.300718 | 4.1293 | 2.424171 | 3.06705 | 1.0894 |
| Tr6-9 p.u. | 0.9 | 1.1 | 1.006707 | 1.044504 | 1.014857 | 1.016047 | 1.0574 |
| Tr6-10 p.u. | 0.9 | 1.1 | 1.021691 | 1.014578 | 1.051505 | 1.056226 | 1.0190 |
| Tr4-12 p.u. | 0.9 | 1.1 | 1.009127 | 1.00571 | 1.023904 | 1.029375 | 1.0149 |
| Tr27-28 p.u. | 0.9 | 1.1 | 0.990478 | 0.991432 | 1.003469 | 1.00641 | 1.0142 |
| VG1 p.u. | 0.94 | 1.06 | 1.030368 | 1.037668 | 1.057574 | 1.0558 | 1.0940 |
| VG2 p.u. | 0.94 | 1.06 | 1.016942 | 1.024458 | 1.046787 | 1.042571 | 1.0805 |
| VG3 p.u. | 0.94 | 1.06 | 0.99113 | 0.998129 | 1.019273 | 1.019921 | 1.0543 |
| VG4 p.u. | 0.94 | 1.06 | 1.007653 | 1.012465 | 1.035755 | 1.030266 | 1.0591 |
| VG5 p.u. | 0.94 | 1.06 | 0.99996 | 1.014189 | 0.970747 | 0.973151 | 1.0148 |
| VG6 p.u. | 0.94 | 1.06 | 1.030428 | 1.028067 | 1.023615 | 1.03548 | 1.0102 |
| Cost ($/h) | 830.2781 | 825.9120 | 812.6197 | 810.12 | 811.4721 | ||
| Loss (MW) | 5.9010 | 6.0336 | 5.2519 | 5.415597 | 5.4855 | ||
| VD p.u. | 0.1606 | 0.1411 | 0.2441 | 0.2293 | 0.2357 | ||
| Emission (ton/h) | 0.2449 | 0.2405 | 0.2372 | 0.231231 | 0.2360 | ||
| Combined objective function $/h | 938.1275 | 936.5081 | 925.0389 | 922.0331 |
| Papers | Method | Fuel Cost $/h | Loss Power (MW) | Emissions ton/h | VD p.u. |
|---|---|---|---|---|---|
| [4] | COA | 830.2933 | 5.7225 | 0.2558 | 0.3319 |
| [4] | MCOA | 830.2793 | 5.5876 | 0.2529 | 0.2971 |
| [42] | TFWO | 826.779 | 5.459 | 0.255 | 0.459 |
| [43] | SMA | 832.3665 | 6.4495 | 0.2675 | 0.2189 |
| [62] | J-PPS1 | 830.9938 | 5.612 | 0.2355 | 0.299 |
| [62] | J-PPS2 | 830.8672 | 5.6175 | 0.2357 | 0.2948 |
| [62] | J-PPS3 | 830.3088 | 5.6377 | 0.2363 | 0.949 |
| [62] | Jaya | 831.5493 | 5.578 | 0.23582 | 0.31147 |
| [64] | AGTLBO | 830.1559 | 5.5823 | 0.2529 | 0.2975 |
| [64] | TLBO | 831.3186 | 5.5847 | 0.2538 | 0.2982 |
| [65] | HHO | 906.52 | 4.21 | 0.297 | |
| [66] | PSO-SSO | 826.94 | 5.515 | 0.258 | 0.466 |
| Present paper | COVIDOA | 830.2781 | 5.9010 | 0.2449 | 0.1606 |
| Proposal | ENHCOVIDOA | 825.9120 | 6.0336 | 0.2405 | 0.1411 |
| Paper | Method | Fuel Cost ($/h) | Power Loss (MW) | Emission (ton/h) | Voltage Deviation p.u. | Combined Objective Function ($/h) |
|---|---|---|---|---|---|---|
| [62] | DA | 811.9476 | 5.2318 | 0.2328 | 0.3385 | 938.5816 |
| [62] | GWO | 811.2105 | 5.2836 | 0.2340 | 0.3142 | 938.4980 |
| [62] | Jaya | 812.3347 | 5.2871 | 0.2327 | 0.2525 | 938.3787 |
| [62] | J-PPS1 | 811.9609 | 5.2381 | 0.2329 | 0.2875 | 937.6646 |
| [62] | J-PPS2 | 811.8993 | 5.2171 | 0.2330 | 0.2990 | 937.3837 |
| [62] | J-PPS3 | 811.8635 | 5.2214 | 0.2329 | 0.2946 | 937.3486 |
| [65] | HHO | 905.19 | 4.02 | 0.219 | ||
| Present paper | COVIDOA | 812.6197 | 5.2519 | 0.2372 | 0.2441 | 925.0389 |
| Proposal | HENCOVIDOA | 810.12 | 5.41559 | 0.231231 | 0.2293 | 922.0331 |
| Scenario | % Loading | (m/s) | () | MW | MW | Fuel Cost $/h | Power Loss MW | Emissions ton/h | VD p.u. |
|---|---|---|---|---|---|---|---|---|---|
| S1 | 99.524 | 14.527 | 454.715 | 3.547 | 0.4547 | 837.241 | 5.578588 | 0.23555 | 0.264617 |
| S2 | 96.934 | 13.742 | 766.104 | 3.305 | 0.7661 | 823.327 | 6.000181 | 0.24023 | 0.172169 |
| S3 | 97.470 | 11.611 | 578.969 | 2.649 | 0.579 | 824.061 | 4.881821 | 0.242478 | 0.341643 |
| S4 | 98.44 | 12.354 | 424.382 | 2.878 | 0.4243 | 833.463 | 5.575899 | 0.243804 | 0.229815 |
| S5 | 94.850 | 15.346 | 204.075 | 3.854 | 0.204 | 761.02 | 5.132864 | 0.24004 | 0.326772 |
| S6 | 99.988 | 11.144 | 225.259 | 2.506 | 0.2252 | 838.964 | 5.982318 | 0.245895 | 0.166191 |
| Mean uncertainty values of objectives | 819.6793 | 5.525279 | 0.241333 | 0.250201 | |||||
| Standard deviation | 26.5657 | 0.409661 | 0.003286 | 0.068145 | |||||
| Uncertainty with TPEM Uncertainty with MCS | 811.4721 811.9984 | 5.485502 5.3673 | 0.236086 0.2476 | 0.235746 0.2377 | |||||
| Percentage error of objectives between the mean uncertainty and TPEM | 0.010016 | 0.007199 | 0.02174 | 0.057773 | |||||
| Profit for one hour | 8.2071 $ | 39.7764 kw | 0.005246 | 0.01445 | |||||
| Control Variables | Min | Max | Case 6 | Case 7 | Case 8 | Case 9 | Case 10 |
|---|---|---|---|---|---|---|---|
| PG1 (MW) | 0.0 | 576 | 147.7466 | 147.3466 | 138.2847 | 139.4484 | 136.9617 |
| PG2 (MW) | 30 | 100 | 76.90452 | 76.90452 | 55.91601 | 64.024 | 78.07615 |
| PG3 (MW) | 40 | 140 | 44.96443 | 44.96443 | 47.05652 | 44.3149 | 43.0780 |
| PG6 (MW) | 30 | 100 | 82.88241 | 82.28241 | 66.60258 | 56.42907 | 72.1944 |
| PG8 (MW) | 100 | 550 | 440.0902 | 440.0902 | 396.2878 | 414.49 | 416.0691 |
| PG9 (MW) | 30 | 100 | 91.28159 | 91.18159 | 85.92483 | 76.05979 | 75.9743 |
| PG12 (MW) | 100 | 410 | 382.655 | 382.155 | 378.8193 | 374.7441 | 373.9620 |
| VG1 p.u. | 0.94 | 1.06 | 1.05486 | 1.05486 | 0.999617 | 0.999848 | 1.0146 |
| VG2 p.u. | 0.94 | 1.06 | 1.057506 | 1.057506 | 1.002474 | 1.003335 | 1.0248 |
| VG3 p.u. | 0.94 | 1.06 | 1.047676 | 1.047676 | 0.997826 | 1.001074 | 1.0218 |
| VG6 p.u. | 0.94 | 1.06 | 1.054179 | 1.054179 | 1.006701 | 1.013864 | 1.0272 |
| VG8 p.u. | 0.94 | 1.06 | 1.055289 | 1.055289 | 1.029734 | 1.03665 | 1.0559 |
| VG9 p.u. | 0.94 | 1.06 | 1.050137 | 1.050137 | 1.017335 | 1.019945 | 1.0478 |
| VG12 p.u. | 0.94 | 1.06 | 1.040447 | 1.040447 | 0.999728 | 1.001865 | 1.0276 |
| T4-18 p.u. | 0.9 | 1.1 | 1.083404 | 1.083404 | 1.002931 | 0.992828 | 0.9671 |
| T4-18 p.u. | 0.9 | 1.1 | 1.078778 | 1.078778 | 1.038215 | 1.080058 | 0.9527 |
| T21-20 p.u. | 0.9 | 1.1 | 0.992588 | 0.992588 | 1.03737 | 1.061319 | 0.9470 |
| T24-25 p.u. | 0.9 | 1.1 | 1.024639 | 1.024639 | 1.028365 | 1.081288 | 0.9188 |
| T24-25 p.u. | 0.9 | 1.1 | 0.996758 | 0.996758 | 1.042208 | 1.089272 | 0.9915 |
| T24-26 p.u. | 0.9 | 1.1 | 1.033145 | 1.033145 | 1.092891 | 1.095885 | 0.9859 |
| T7-29 p.u. | 0.9 | 1.1 | 0.992827 | 0.992827 | 0.990088 | 0.992962 | 1.0192 |
| T34-32 p.u. | 0.9 | 1.1 | 1.083837 | 1.083837 | 1.001526 | 1.031651 | 0.9196 |
| T11-41 p.u. | 0.9 | 1.1 | 1.067665 | 1.067665 | 1.023986 | 1.022516 | 0.9942 |
| T15-45 p.u. | 0.9 | 1.1 | 1.004601 | 1.004601 | 1.092798 | 0.99325 | 0.9947 |
| T14-46 p.u. | 0.9 | 1.1 | 1.020462 | 1.020462 | 1.026692 | 1.007397 | 0.9530 |
| T10-51 p.u. | 0.9 | 1.1 | 0.995079 | 0.995079 | 1.027912 | 1.038841 | 0.9878 |
| T13-49 p.u. | 0.9 | 1.1 | 1.018602 | 1.018602 | 1.07377 | 1.072386 | 0.9043 |
| T11-43 p.u. | 0.9 | 1.1 | 1.08058 | 1.08058 | 1.038348 | 1.095747 | 0.9417 |
| T40-56 p.u. | 0.9 | 1.1 | 1.02203 | 1.02203 | 1.066259 | 1.085865 | 0.9696 |
| T39-57 p.u. | 0.9 | 1.1 | 1.085325 | 1.085325 | 1.045029 | 1.019932 | 1.0160 |
| T9-55 p.u. | 0.9 | 1.1 | 1.094524 | 1.094524 | 1.003751 | 1.006241 | 0.9651 |
| Qc18 (MVAr) | 0.0 | 20 | 7.853548 | 7.853548 | 10.80543 | 9.883294 | 15.6324 |
| Qc25 (MVAr) | 0.0 | 20 | 7.137135 | 7.137135 | 16.33461 | 13.77547 | 5.4319 |
| Qc53 (MVAr) | 0.0 | 20 | 16.18947 | 16.18947 | 15.58332 | 8.537731 | 10.8865 |
| Fuel cost ($/h) | 41,789.3378 | 41,720.67 | 37,852.000 | 37,799.000 | 38,899.40 | ||
| Power loss (MW) | 14.1550 | 14.1249 | 13.2619 | 13.8806 | 11.2030 | ||
| Emission (ton/h) | 1.32605 | 1.3252 | 1.1997 | 1.1965 | 1.1551 | ||
| VD p.u. | 1.4101 | 1.396422 | 0.7894 | 0.7754 | 0.83219 | ||
| Combined objective function $/h | 42,487.3796 | 42,417.1976 | 38,748.123 | 38,733.676 |
| Papers | Method | Fuel Cost $/h | Power Loss (MW) | Emission (ton/h) | VD p.u. |
|---|---|---|---|---|---|
| [62] | DA | 42,584.46 | 13.6065 | 1.3577 | 0.8124 |
| [62] | GWO | 42,587.97 | 13.2727 | 1.3447 | 0.7921 |
| [62] | Jaya | 42,547.09 | 12.772 | 1.3708 | 0.8202 |
| [62] | J-PPS1 | 42,575.97 | 12.5408 | 1.3336 | 0.7893 |
| [62] | J-PPS2 | 42,580.09 | 12.5242 | 1.3433 | 0.7251 |
| [62] | J-PPS3 | 42,564.46 | 12.5079 | 1.3566 | 0.7365 |
| [64] | TLBO | 41,932.01 | 11.5285 | 1.4357 | 0.9528 |
| [64] | AGTLBO | 41,929.39 | 13.2563 | 1.4328 | 0.9526 |
| [67] | MOICA | 41,998.57 | 13.3353 | 1.7605 | 0.8748 |
| [67] | MOMICA | 41,983.06 | 13.6969 | 1.496 | 0.797 |
| Present paper | COVIDOA | 41,789.3378 | 14.1550 | 1.32605 | 1.4101 |
| Proposal | ENHCOVIDOA | 41,720.67 | 14.1249 | 1.3252 | 1.396422 |
| Papers | Method | Fuel Cost ($/h) | Power Loss (MW) | Emission (ton/h) | Voltage Deviation p.u. | Combined Objective Function ($/h) |
|---|---|---|---|---|---|---|
| [62] | DA | 38,120.833 | 12.3189 | 1.2751 | 0.5454 | 39,200.17 |
| [62] | GWO | 38,114.735 | 13.1703 | 1.3099 | 0.4504 | 39,173.097 |
| [62] | Jaya | 38,105.956 | 12.5706 | 1.3218 | 0.4721 | 39,162.889 |
| [62] | J-PPS1 | 38,059.913 | 12.8818 | 1.3035 | 0.5469 | 39,167.596 |
| [62] | J-PPS2 | 38,048.250 | 13.3724 | 1.3612 | 0.5136 | 39,165.964 |
| [62] | J-PPS3 | 38,033.832 | 12.9742 | 1.3115 | 0.5329 | 39,136.324 |
| Present paper | COVIDOA | 37,852.000 | 13.2619 | 1.1997 | 0.7894 | 38,748.123 |
| Proposal | ENHCOVIDOA | 37,799.000 | 13.8806 | 1.1965 | 0.7754 | 38,733.676 |
| Scenario | % Loading | (m/s) | () | MW | MW | Fuel Cost $/h | Power Loss MW | Emissions ton/h | VD p.u. |
|---|---|---|---|---|---|---|---|---|---|
| S1 | 99.524 | 14.527 | 454.715 | 41.9082 | 21.7838 | 39,056.33 | 16.12 | 1.4044 | 0.6325 |
| S2 | 96.934 | 13.742 | 766.104 | 39.0542 | 36.7015 | 40,855.93 | 12.809 | 1.3038 | 0.6934 |
| S3 | 97.470 | 11.611 | 578.969 | 31.3066 | 27.7364 | 37,133.68 | 10.955 | 1.2036 | 0.609 |
| S4 | 98.44 | 12.354 | 424.382 | 34.0079 | 20.3307 | 38,910.75 | 14.57 | 1.3915 | 0.6798 |
| S5 | 94.850 | 15.346 | 204.075 | 44.8858 | 9.7765 | 39,062.87 | 14.725 | 1.2648 | 0.7343 |
| S6 | 99.988 | 11.144 | 225.259 | 29.6088 | 10.7914 | 38,944.69 | 12.287 | 1.1924 | 0.6034 |
| Mean uncertainty values of objectives | 38,994.04 | 13.57767 | 1.29341 | 0.658733 | |||||
| Standard deviation | 1137.5289 | 1.8017 | 0.080 | 0.0469 | |||||
| Uncertainty with TPEM Uncertainty with MCS | 38,899.400 38,900.594 | 11.2029 11.1986 | 1.1978 1.1784 | 0.6880 0.7122 | |||||
| Percentage error of objectives between the mean uncertainty and TPEM | 0.002427 | 0.1749 | 0.07392 | 0.04442 | |||||
| Profit for one hour | 94.6385 $ | 2.3747 | 0.0956 | 0.0292 | |||||
| Control Variables | Min | Max | Case 11 | Case 12 | Case 13 |
|---|---|---|---|---|---|
| Pg1 (MW) | 150 | 1200 | 699.9615 | 618.2087 | 719.1426 |
| Pg2 (MW) | 130 | 988 | 492.2544 | 485.9416 | 489.1143 |
| Pg3 (MW) | 150 | 750 | 214.1131 | 220.9904 | 215.9316 |
| Pg4 (MW) | 120 | 1320 | 187.6118 | 157.4339 | 143.732 |
| Pg5 (MW) | 70 | 636 | 86.83202 | 99.40292 | 103.8542 |
| Pg6 (MW) | 50 | 260 | 218.9916 | 216.6991 | 225.7888 |
| Pg7 (MW) | 180 | 910 | 900.778 | 905.4464 | 871.8454 |
| Pg8 (MW) | 60 | 660 | 423.9247 | 402.1977 | 407.9387 |
| Pg9 (MW) | 50 | 500 | 364.8132 | 82.70119 | 75.19729 |
| Pg10 (MW) | 250 | 1320 | 354.707 | 295.1099 | 296.9072 |
| Pg11 (MW) | 250 | 1250 | 403.361 | 731.3575 | 708.5445 |
| Pg12 (MW) | 210 | 800 | 622.2266 | 577.7357 | 543.7552 |
| Pg13 (MW) | 100 | 940 | 857.7883 | 742.7903 | 731.771 |
| Pg14 (MW) | 50 | 250 | 185.3944 | 176.0874 | 170.8831 |
| VG1 p.u. | 0.94 | 1.06 | 1.031671 | 0.971935 | 0.980602 |
| VG2 p.u. | 0.94 | 1.06 | 1.059468 | 1.058471 | 1.058493 |
| VG3 p.u. | 0.94 | 1.06 | 0.943989 | 0.942145 | 0.941001 |
| VG4 p.u. | 0.94 | 1.06 | 0.996006 | 1.037361 | 0.946481 |
| VG5 p.u. | 0.94 | 1.06 | 0.999072 | 1.040843 | 0.947657 |
| VG6 p.u. | 0.94 | 1.06 | 1.021664 | 1.055141 | 0.941425 |
| VG7 p.u. | 0.94 | 1.06 | 1.056341 | 1.059461 | 1.000028 |
| VG8 p.u. | 0.94 | 1.06 | 1.054181 | 1.05847 | 1.058423 |
| VG9 p.u. | 0.94 | 1.06 | 0.941005 | 1.059939 | 1.034749 |
| VG10 p.u. | 0.94 | 1.06 | 1.056691 | 1.052316 | 1.03147 |
| VG11 p.u. | 0.94 | 1.06 | 1.054986 | 1.053859 | 1.032116 |
| VG12 p.u. | 0.94 | 1.06 | 1.059054 | 1.055919 | 1.052243 |
| VG13 p.u. | 0.94 | 1.06 | 1.049867 | 1.047947 | 1.043022 |
| VG14 p.u. | 0.94 | 1.06 | 0.966548 | 0.961948 | 0.958046 |
| Fuel cost ($/h) | ------ | ----- | 27,166.96 | 24,053.64 | 23,762.34 |
| Power loss (MW) | ------ | ------ | 31.37879 | 34.1026 | 32.10262 |
| Emission (ton/h) | ------ | ------ | 0.8038 | 0.7379 | 0.7332 |
| VD p.u. | ------ | ------ | 0.3305 | 0.658 | 0.5408 |
| Scenario | % Loading | (m/s) | () | MW | MW | Fuel Cost $/h | Power Loss MW | Emissions ton/h | VD p.u. |
|---|---|---|---|---|---|---|---|---|---|
| S1 | 99.524 | 14.527 | 454.715 | 177.3384 | 45.4715 | 28,012.46 | 33.0984 | 0.8692 | 0.3898 |
| S2 | 96.934 | 13.742 | 766.104 | 165.2615 | 76.6104 | 26,859.89 | 33.10788 | 0.8655 | 0.2135 |
| S3 | 97.470 | 11.611 | 578.969 | 132.4769 | 57.8969 | 26,439.62 | 33.09915 | 0.7923 | 0.2402 |
| S4 | 98.44 | 12.354 | 424.382 | 142.9076 | 42.4382 | 26,532.55 | 33.10343 | 0.6321 | 0.2404 |
| S5 | 94.850 | 15.346 | 204.075 | 189.9384 | 20.4075 | 26,300.00 | 33.1066 | 0.8690 | 0.1943 |
| S6 | 99.988 | 11.144 | 225.259 | 125.2923 | 22.5259 | 27,205.44 | 33.10581 | 0.3973 | 0.2213 |
| Mean uncertainty values of objectives | 26,891.66 | 33.10354 | 0.7375 | 0.24988 | |||||
| Standard deviation | 678.0480 | 3.57469 | 0.1564 | 0.06907 | |||||
| Uncertainty with TPEM Uncertainty with MCS | 26242.3677 26243.4586 | 30.1040 29.9899 | 0.7371 0.7041 | 0.3745 0.3675 | |||||
| Percentage error of objectives between the mean uncertainty and TPEM | 0.02414 | 0.0906 | 0.000542 | 0.4987 | |||||
| Profit for one hour | 649.1646 $ | 2.99954 | 0.000399 | 0.1246 | |||||
| IEEE 30-Bus | ||||||||||
| Without DG | With DG | |||||||||
| Algorithm | Best | Worst | Mean | St.d | Convergence Run Time (s) | Best | Worst | Mean | St.d | Convergence Run Time (s) |
| COVIDOA | 938.1275 | 938.5865 | 938.1930 | 0.0971 | 102.342 | 925.0389 | 925.3389 | 925.1534 | 0.0779 | 105.453 |
| ENHCOVIDOA | 936.5081 | 936.984 | 936.5642 | 0.0968 | 97.557 | 922.0331 | 922.4154 | 922.1373 | 0.0730 | 101.279 |
| IEEE 57-Bus | ||||||||||
| Without DG | With DG | |||||||||
| Algorithm | Best | Worst | Mean | St.d | Convergence Run Time (s) | Best | Worst | Mean | St.d | Convergence Run Time (s) |
| COVIDOA | 42,487.3796 | 42,487.531 | 42,487.446 | 0.0669 | 211.1074 | 38,748.123 | 38,748.432 | 38,748.253 | 0.06545 | 216.7842 |
| ENHCOVIDOA | 42,417.1976 | 42,417.421 | 42,417.283 | 0.0593 | 173.9765 | 38,733.676 | 38,733.875 | 38,733.7718 | 0.05203 | 177.9473 |
| Algorithm | Best Fuel Cost $/h | VD p.u. | Power Loss (MW) | Mean Fuel Cost $/h | Worst Fuel Cost $/h | St.d | Convergence Run Time (s) |
|---|---|---|---|---|---|---|---|
| Base case | 131,220.0208 | 1.4389 | 132.8101 | ||||
| COVIDOA | 129,578.1453 | 1.4514 | 113.7484 | 129,593.025 | 129,602.9453 | 10.49 | 734.4497 |
| ENHCOVIDOA | 129,537.3739 | 1.4145 | 112.9842 | 129,549.254 | 129,555.1439 | 6.24 | 723.5795 |
| COA [4] | 138,685.1500 | 730.000 | |||||
| MCOA [4] | 129,537.37 | 726.000 | |||||
| Jaya [62] | 130,165.8424 | 1.4991 | 112.9269 | ||||
| DA [62] | 130,016.5235 | 1.4596 | 119.1369 | ||||
| AGTLBO [64] | 129,543.6 | ||||||
| MPSO [68] MSA [68] | 132,039.212 129,640.7191 | 1.1545 3.0728 | 112.8486 73.2601 | ||||
Disclaimer/Publisher’s Note: The statements, opinions and data contained in all publications are solely those of the individual author(s) and contributor(s) and not of MDPI and/or the editor(s). MDPI and/or the editor(s) disclaim responsibility for any injury to people or property resulting from any ideas, methods, instructions or products referred to in the content. |
© 2025 by the authors. Licensee MDPI, Basel, Switzerland. This article is an open access article distributed under the terms and conditions of the Creative Commons Attribution (CC BY) license (https://creativecommons.org/licenses/by/4.0/).
Share and Cite
ALBaaj, B.; Kaplan, O. Enhanced COVID-19 Optimization Algorithm for Solving Multi-Objective Optimal Power Flow Problems with Uncertain Renewable Energy Sources: A Case Study of the Iraqi High-Voltage Grid. Energies 2025, 18, 478. https://doi.org/10.3390/en18030478
ALBaaj B, Kaplan O. Enhanced COVID-19 Optimization Algorithm for Solving Multi-Objective Optimal Power Flow Problems with Uncertain Renewable Energy Sources: A Case Study of the Iraqi High-Voltage Grid. Energies. 2025; 18(3):478. https://doi.org/10.3390/en18030478
Chicago/Turabian StyleALBaaj, Basim, and Orhan Kaplan. 2025. "Enhanced COVID-19 Optimization Algorithm for Solving Multi-Objective Optimal Power Flow Problems with Uncertain Renewable Energy Sources: A Case Study of the Iraqi High-Voltage Grid" Energies 18, no. 3: 478. https://doi.org/10.3390/en18030478
APA StyleALBaaj, B., & Kaplan, O. (2025). Enhanced COVID-19 Optimization Algorithm for Solving Multi-Objective Optimal Power Flow Problems with Uncertain Renewable Energy Sources: A Case Study of the Iraqi High-Voltage Grid. Energies, 18(3), 478. https://doi.org/10.3390/en18030478

