Next Article in Journal
Multi-Objective Cross-Entropy Approach for Distribution System Reliability Evaluation
Previous Article in Journal
CPFD Modeling of an Industrial Oxy-Fuel Cement Calciner: Hydrodynamics, Temperature Distribution, and CO2 Enrichment
 
 
Font Type:
Arial Georgia Verdana
Font Size:
Aa Aa Aa
Line Spacing:
Column Width:
Background:
Review

Scoping Review of Potentials to Optimize Planar Solid Oxide Cell Designs for Use in Fuel Cell and Electrolysis Applications

by
Bernhard Malicek
1,2,
Friedrich-Wilhelm Speckmann
1,2,
Marc Entenmann
1 and
Kai Peter Birke
1,3,*
1
Fraunhofer Institute for Manufacturing Engineering and Automation IPA, Nobelstrasse 12, 70569 Stuttgart, Germany
2
Institute for Energy Efficiency in Production, University of Stuttgart, Nobelstrasse 12, 70569 Stuttgart, Germany
3
Institute for Photovoltaics, University of Stuttgart, Pfaffenwaldring 47, 70569 Stuttgart, Germany
*
Author to whom correspondence should be addressed.
Energies 2025, 18(24), 6420; https://doi.org/10.3390/en18246420
Submission received: 15 September 2025 / Revised: 27 October 2025 / Accepted: 2 December 2025 / Published: 8 December 2025
(This article belongs to the Section D2: Electrochem: Batteries, Fuel Cells, Capacitors)

Abstract

This scoping review evaluates the literature on options for planar solid oxide cell (SOC) performance optimization, with a focus on applied fabrication methods and design enhancements. Literature identification, selection, and charting followed PRISMA-ScR guidelines to ensure transparency, reproducibility, and comprehensive coverage, while also enabling the identification of research gaps beyond the scope of narrative reviews. We analyze the influence of fabrication methods on cell and component characteristics and evaluate optimization approaches identified in the literature. Subsequent discussion explores how design innovations intersect with fabrication choices. The surveyed literature reveals a broad spectrum of manufacturing methods, including conventional processes, thin-film deposition, infiltration, and additive manufacturing. Our critical assessment of scalability revealed that reduction in operating temperature, improving robustness, and electrochemical performance are the main optimization objectives for SOC designs. Regarding production cost, production scale-up, and process control, inkjet, electrophoretic deposition, and solution aerosol thermolysis appeared to be promising manufacturing methods for design enhancements. By combining the PRISMA-ScR evidence map with a synthesis focused on scalability and process control, this review provides practical insights and a strong foundation for future SOC research and scale-up, also for evolving the field of proton-conducting cells.

1. Introduction

The transition to a sustainable energy system is one of the most urgent challenges facing society today. Although renewables have driven much of the recent growth in global energy supply, fossil fuels still dominate [1]. This underscores the necessity for continued technological innovation to ensure renewable resources are available when and where required. Political initiatives admit both the ambition and complexity of moving toward carbon neutrality. Intersectoral energy use demands advanced solutions that couple electricity with heating and cooling. In sectors such as aviation and shipping, where direct electrification is technically challenging, decarbonization will rely on the development and deployment of renewable fuels, including clean hydrogen and its alternatives. Achieving energy efficiency and facilitating sector coupling are therefore central to a successful transition. Importantly, addressing the technological complexity of advanced energy systems fosters specialized expertise and technical competence, which in turn strengthens competitiveness and innovation capacity [2,3].
Solid oxide cells (SOCs), functioning either as fuel cells (SOFCs) or electrolysis cells (SOECs), are among the most promising technologies for meeting the diverse demands of a sustainable energy system. Based on oxygen-ion-conducting ceramic electrolytes, SOFCs and SOECs operate at high temperatures, enabling efficient integration of electricity and heat supply in both industrial and residential settings. Their fuel flexibility further supports the shift from fossil to renewable energy, as they can operate on hydrogen, carbon-based fuels, or ammonia [4]. SOFCs offer several advantages over other energy converters: high energy conversion efficiency (enhanced by the use of waste heat), high power output, low acoustic emissions, and minimal environmental impact under renewable operation—making them particularly suited for stationary energy generation [5]. SOECs share these benefits, delivering high efficiency by exploiting industrial waste heat and offering superiority over competing options for hydrogen production. Consequently, their integration into future energy systems will be essential for ensuring efficient, reliable use of intermittent renewable resources. Their applicability in renewable ammonia synthesis and in co-electrolysis of steam and CO2 to syngas further demonstrates their versatility. Such integration of renewable energy generation with chemical industry processes promotes further sector coupling. Another advantage is offered by reversible solid oxide cells (rSOCs), which combine hydrogen and electricity production in a single system, helping to lower the cost of the energy transition [6].
An emerging technology variant is the use of proton-conducting ceramic electrolyte cells (PCCs), which has attracted increasing research interest in recent years. Incorporation of PCCs allows proton-conducting ceramic fuel cells (PCFCs) and electrolysis cells (PCECs) to operate at 400–650 °C rather than the conventional 700–900 °C. Operating at lower temperatures reduces material requirements and wear, while in electrolysis, it enables the production of pure hydrogen, eliminating the need for purification equipment. Overall, these factors contribute to reduced costs and broader applicability. However, large-scale adoption of proton-conducting ceramic cells is still hindered by manufacturing challenges, primarily the chemical instability of the electrolyte material [7,8].
Despite their versatility and advantages over other technologies, SOCs still face barriers. In addition to high operating temperatures, these include the complexity of multi-step production chains and the scalability of performance-enhancing modifications. These constraints form the core of the performance optimization problem in SOC design that we focus on in our review: minimizing operating temperature while ensuring sufficient electrochemical performance and robustness.
While the development of new materials offers significant opportunities, cell architecture and component design are equally critical to achieving cost-effective and high-performance systems.
The cell design consists of a multilayer structure incorporating ceramic or metal-ceramic components. At its center is a ceramic electrolyte, which facilitates the movement of ions and separates the cell into two compartments: one for fuel and one for oxygen/air supply and removal. The most common material for oxygen ion-conducting cells is yttria-stabilized zirconia (YSZ). Durability depends on the structural stability of the materials under thermal cycles during fabrication and operation. At high temperatures, detrimental material phases may form between components, necessitating strict control of thermal expansion compatibility and chemical stability. A common mitigation strategy is to insert a barrier layer, mostly gadolinium-doped ceria (GDC), between the electrolyte and the electrodes to prevent adverse chemical interactions. Equally important is the maximization of the active cell area at the electrolyte-electrode interfaces [6].
Further design considerations apply to the individual cell components. For the ceramic electrolyte, complete densification is essential. Since ion conductivity is thermally activated, reduced layer thickness and optimized electrolyte/barrier layer structures are required to minimize cell resistance and lower operating temperature [5].
Conversely, electrode layers must be porous to ensure efficient reactant supply and removal. At the electrode–electrolyte interface, the microstructure must balance ion-conducting and electron-conducting phases with suitable porosity to maximize the triple-phase boundary (TPB). Accordingly, a functional interlayer is frequently employed between the outer electrode component and the electrolyte [9,10]. Oxygen electrodes typically consist of lanthanum manganite-, cobaltite-, and ferrite-based perovskites, including Ruddlesden–Popper phases, many of which act as mixed ionic-electronic conductors (MIEC), serving to increase TPB length. Fuel electrodes are most commonly nickel and yttrium stabilized zirconia (Ni-YSZ) composites, though Ni-fluorite ceramics and perovskites are also used. When alternative fuels are internally reformed, or syngas is produced by co-electrolysis, stricter requirements for chemical stability apply for fuel electrodes [5,6].
Overall, these aspects of cell design offer a wide range of optimization opportunities across different components and properties. However, implementing these enhancements requires understanding not only the desirable attributes but also the manufacturing methods by which they can be realized, underscoring a strong connection between design and fabrication.
The literature already contains a wide range of SOC design reviews. As this review focuses on the flat cell design, an overview of geometric variants—including planar, flat-tube, tubular, and cone-shaped designs—is available in [11], together with their respective advantages and disadvantages. Structural property modifications within individual cell components are also summarized. Challenges specific to electrolysis, including co-electrolysis and rSOC, as well as common fabrication techniques, are reported in [12]. A comprehensive evaluation of the potential of oxygen-ion- and proton-conducting cells, for both fuel cell and electrolysis modes, is also provided, along with selected options for component-level design improvements. An overview of manufacturing methods and materials can be found in [10].
With respect to SOC manufacturing, ref. [9] provides a general overview of available materials and fabrication techniques, including an initial evaluation of their applicability and limitations. Conventional ceramic processes and the specific challenges of planar SOFC fabrication are discussed in ref. [13], while ref. [14] considers alternative fabrication options for lowering operating temperature, noting the pros and cons of each. For proton-conducting solid oxide cells, which are not yet scalable and manufacturable, ref. [15] outlines possible manufacturing approaches and associated challenges. Design and material-related issues in PCC electrolytes and electrodes are discussed in ref. [16], though without direct connection to manufacturing strategies.
Materials development itself is beyond the scope of this review. For an in-depth coverage of this area, readers may consult refs. [17,18] for fuel cell operation and refs. [19,20] for electrolysis.
A literature survey of SOFC optimization strategies is presented in ref. [21], covering material compositions, cell geometries, and their relation to efficiency, performance density, and cost. From this work, a set of optimization tools was derived, ranging from mathematical modeling and simulation to algorithmic approaches.
This review delivers a comprehensive overview of distinct optimization approaches and manufacturing, considering them with respect to their distinct characteristics and implications for scalable SOC production. Manufacturing methods play a decisive role in determining cell architecture and properties. Accordingly, this review establishes their correlation with design improvements. To address the breadth of the available literature, a PRISMA-ScR-based methodology was employed, ensuring systematic identification and categorization of relevant studies. By distinguishing optimization strategies from manufacturing methods, the reviews aim to provide clarity and to facilitate the derivation of new concepts for SOC design and manufacturing.
The following research questions were formulated to guide the identification and reporting of these aspects:
  • Which design approaches can be used to improve solid oxide cells?
  • Which manufacturing methods are suitable for implementing these approaches?
  • To what extent does the applied method fit in terms of design optimizations with the aspects of costs, scalability, and process control?
The subsequent discussion evaluates established developments reported in the literature with respect to their applicability to future SOC production chains, while also addressing emerging approaches and alternative manufacturing processes for optimized design.

2. Methods

2.1. Derivation of the Evidence Base

We conducted a scoping review to map and characterize the evidence base on solid oxide cells (SOCs), focusing on the intersection of design optimization and manufacturing. The review followed the PRISMA-ScR (Preferred Reporting Items for Systematic Reviews and Meta-Analyses Extension for Scoping Reviews) reporting guideline [22]. To the best of our knowledge, this is the first PRISMA ScR–based review in the SOC field. PRISMA-ScR provides a standardized 20-item checklist (plus two optional items), each with a rationale and exemplar, to promote complete, transparent, and reproducible reporting. In addition, it clarifies review objectives and fosters consistent terminology, enabling comparison and critical use of evidence, accessible through Supplementary Material S3.
Eligibility was restricted to peer-reviewed sources to ensure methodological rigor and verifiability (1st criterion). Included studies comprised primary research published as journal articles or peer-reviewed conference papers. The secondary literature, such as reviews, commentaries, and editorials, was excluded to prevent double counting and to preserve direct links between methods and outcomes (2nd criterion). To match the review’s focus on design-manufacturing interplay, eligible studies were required to report a clearly defined optimization in at least one SOC component and to provide a precise description of the fabrication method employed (3rd and 4th criteria).
To obtain a representative sample of relevant studies, we searched the Scopus and Web of Science (WoS) databases for publications up to May 2025. A targeted strategy was developed to identify sources linking optimizations with specific manufacturing methods. The search strategy approached is summarized in Table 1 for SOC with oxide-ion conducting electrolytes and in Table 2 for PCCs. Full search strings and filters are provided in Supplementary Material S1. Reference lists were imported into Citavi for bibliographic data management and duplicate removal.
The ASReview software (version 1.6.5) was employed to address the main bottleneck of scoping reviews: screening titles and abstracts at high recall without restricting the search. ASReview is an open-source software tool developed to assist researchers in conducting systematic literature reviews [23]. ASReview is freely available and developed by the research community at Utrecht University, Netherlands. The software can be accessed at https://asreview.nl/ (accessed on 24 February 2025) and is designed to enhance the reproducibility and transparency of systematic review methodologies. This enables broader searches with a lower risk of missing relevant evidence while ensuring auditable workflows. ASReview employs a researcher-in-the-loop active learning approach. After de-duplicated citations are imported, reviewers provide a minimal set of seed labels (at least one inclusion and one exclusion) to train an initial classifier. The system then iteratively presents the next most informative record for human labeling, retraining the model after each decision to reprioritize the remaining pool [23]. Screening continues until a stopping rule is met: (i) at least 5% of identified sources must be screened, and (ii) screening ends once no relevant records appear within a window equivalent to 0.25% of the total corpus after the last inclusion. A source was considered relevant only when two predefined indicators were fulfilled: (i) a clearly defined optimization target and (ii) explicit mention of the manufacturing method used to achieve this objective.
The remaining articles were examined in greater detail to establish precise categories of optimization and to allocate studies accordingly. Owing to the inherent complexity of SOC designs, many publications were assigned to multiple categories. Articles were also categorized by manufacturing method, cell type (SOFC, SOEC, PCEC, etc.), and the component studied. For each case, cell architecture was documented with respect to component materials and, if applicable, layer thickness. Data extraction was performed using an MS Excel spreadsheet developed in parallel with optimization categories. The spreadsheet, available in Supplementary Material S2, also serves as a tool for clustering design improvements by component or manufacturing method.
This provides the foundation for the present discussion, which synthesizes manufacturing methodologies and optimization approaches.

2.2. Terminology

As this review encompasses the entire field of SOC technology for fuel cell and electrolysis operation, it is first necessary to provide a few definitions regarding terminology.
The terms cathode and anode are commonly employed in scientific literature to denote the sites of oxidation and reduction reactions. However, since the same SOC architecture can operate in both modes, these labels invert depending on operation, which creates ambiguity, particularly in reversible cells. The terms cathode and anode offer no more precise component descriptions. To avoid confusion, this review adopts the terms fuel electrode (the site of fuel supply in fuel cell operation or fuel removal during electrolysis) and oxygen electrode (the site of oxygen supply or removal, typically from air).
This generalized terminology permits a consistent description of electrode functions across technologies and configurations and facilitates abstraction of optimization strategies beyond specific operating modes.
A barrier layer is often inserted between the electrolyte and the oxygen electrode to prevent undesirable interactions. This layer must be ion-conductive, though its composition differs from that of the electrolyte. For simplicity, the term electrolyte is used here to refer to both the electrolyte layer and the barrier layer, as design optimizations yielded equivalent results for both.
Optimization approaches have similarly been applied to fuel and oxygen electrodes, often involving modulation of pore structure and material composition. Accordingly, the term electrode is often used in the presentation of results and discussion. The commonly cited terms anode functional layer and cathode functional layer are collectively referred to as electrode functional layers.

3. Results

In this section, we first present the quantitative outcomes of the literature search, including the reasons and stages at which studies were excluded. Subsequent subsections address the first two research questions by presenting manufacturing methods and design optimization strategies identified in the literature.

3.1. Search Results

Scopus and Web of Science searches were combined using a reference manager. After removal of non-article records and duplicates, just under 2000 items remained. Titles and abstracts were screened for alignment with the predefined scope (fabrication and optimization of SOC components), and only those clearly relevant advanced to full-text review.
At the full-text stage, exclusions occurred for four reasons: (i) article unavailable, (ii) content outside the review scope, (iii) language not meeting inclusion criteria, or (iv) residual duplication. This stepwise process yielded a final evidence base of 147 studies from an initial pool of nearly 2000. All criteria applied during the screening process are depicted in Table 3.
The workflow is depicted in Figure 1, tracing the two search streams through de-duplication, sequential screening, and the application of exclusion criteria. The arrows and boxes in the diagram indicate decision points and the progression of records between stages.
Numerical evaluation of the 147 selected studies highlights several focal areas of SOC research. Most studies addressed electrolyte optimization, followed by work on electrode functional layers. Some examined multiple components simultaneously, while very few considered optimization of entire cells using a single manufacturing method.
Five primary optimization objectives were identified. The largest share of studies focused on reducing operating temperature. Others emphasized lowering manufacturing temperatures, particularly sintering, to prevent adverse chemical interactions between component materials. Additional objectives included improving robustness under demanding operating conditions, enhancing electrochemical performance, and simplifying the multi-step SOCs production chain. Several studies pursued multiple objectives simultaneously.
With respect to operating modes, most studies focused on fuel cells with an oxide-ion-conducting electrolyte (SOFCs). Only a single study addressed oxide-ion-conducting electrolysis cells (SOECs). Several publications examined oxide-ion-conducting solid oxide cells more generally, reporting optimizations applicable to both operating modes (SOCs). For proton-conducting electrolytes, five studies investigated fuel cells (PCFCs), while none addressed electrolysis (PCECs) or optimizations valid across both operating modes (PCCs).
Table 4 provides the exact breakdown by component, governing primary optimization objective, and cell operating mode.
Most studies addressed electrolyte optimization, followed by work on electrode functional layers. Some examined multiple components simultaneously, while very few considered optimization of entire cells using a single manufacturing method.

3.2. Applied Fabrication Methods

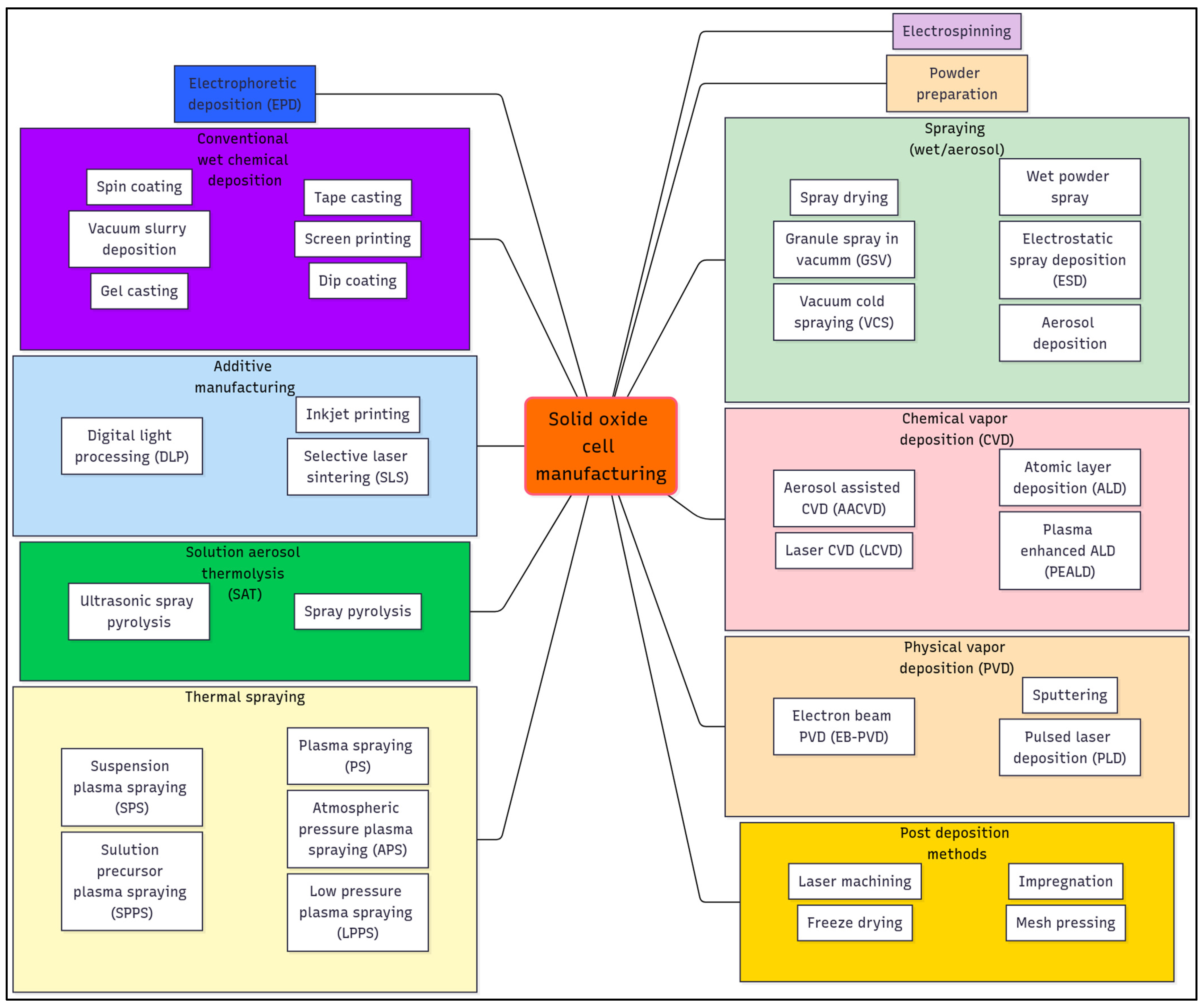
The final collection of studies yielded a variety of fabrication methods, which are summarized in this section. Their application to specific optimization strategies was motivated by different considerations. In many cases, researchers selected methods that enable design modifications beyond the reach of conventional processing, despite potential drawbacks in terms of scalability and cost. Certain methods were selected for unique capabilities not available elsewhere, while in other cases, comparable optimizations might also have been achieved with alternative techniques. Thus, it is important to consider the specific characteristics of each manufacturing method when evaluating the feasibility of reported component or cell design optimizations. The following outlines are provided to support this evaluation. A complete overview of all manufacturing methods exploited to apply the optimization approaches in the identified literature sources is shown in Figure 2.

3.2.1. Conventional

In the sources reviewed, a group of manufacturing methods was identified that are based on the direct processing of liquid preparations of the materials for electrodes and electrolytes. The materials were dispersed in the preparations either as molar components or as particles ranging in size from micrometers to nanometers.
Although tape casting and screen printing are widely used for large-scale SOC production, only three studies applied these conventional methods specifically for optimization, with one particularly sophisticated version of co-casting, shown in Figure 3, to print thinner layers and promote better adhesion [24,25,26]. Both techniques employ a slurry of ceramic powder, organic binder, and plasticizers. Tape casting enables continuous roll-to-roll production of large-area green tapes, whereas screen printing applies the slurry through a mesh screen. These processes typically produce thicker layers (10 µm to several hundred micrometers) for porous electrodes or dense electrolytes, generally limiting thin-film applications [27,28,29]. In addition, their use on three-dimensional surfaces is restricted [30].
To achieve thinner electrolyte and electrode coatings, some studies employed spin [31,32,33,34,35] and dip coating [35,36,37]. Spin coating involves rotating a substrate at high speed, with excess material removed by centrifugal force to leave a thin film. Dip coating relies on surface wetting after immersion in the liquid. Both techniques can produce submicrometer layers, though they are limited by their discontinuous process nature.
Two additional wet-chemical processing techniques are gel casting [38] and vacuum slurry deposition [39]. Gel casting enables the molding of complex components, though it remains discontinuous. In the reviewed literature, this method was applied in a single study to produce a relatively thick electrolyte. In contrast, vacuum slurry deposition was used to achieve thinner, denser electrolytes through drop coating. As with all wet-chemical solution techniques, subsequent heat treatment and sintering are required to achieve densification and mechanical properties [5,30]. For ultrathin layers, these steps can induce strain due to repeated thermal cycling [29].

3.2.2. Additive Manufacturing

Several sources report on the application of additive manufacturing methods. Inkjet printing has been widely investigated for fabricating electrode and electrolyte layers [28,29,40,41,42,43,44,45,46,47,48,49,50,51,52,53,54,55,56,57,58,59]. Overall, these methods are predestined for the creation of structured layers with intrinsic material gradients and/or defined surface structures. Two variants are distinguished: thermal inkjet, in which a heating element generates vaporization and pressure to eject droplets, and piezoelectric inkjet, in which a piezoelectric actuator expels ink via short electrical pulses [28]. These approaches enable precise coating of nanoscale-loaded droplets, supporting both thin-film formation and 3D structuring over large areas [47,57,59]. A further development, electrohydrodynamic inkjet printing, uses electrostatic fields to overcome surface tension, producing even finer droplets [48]. A straightforward experimental layout with an industrial printer setup is shown in Figure 4a.
Digital Light Processing (DLP), also known as stereolithography or vat photopolymerization, is a batch-based additive process. It has been investigated and found to be particularly suitable for producing three-dimensional structures between electrodes and electrolytes with thicknesses of 10 µm and above, as shown in Figure 4b [60,61,62,63,64]. The functional principle of this process is based on the use of a photocurable slurry loaded with particles of component material, which is solidified by exposure to a UV light source [60]. In one study, both electrodes and the electrolyte were successfully manufactured in a single process step [64].
Figure 4. (a) Electrode production process by industrial inkjet printing, adapted from [57] with AI support; (b) fabrication of a 3D structured electrolyte by DLP [61].
Figure 4. (a) Electrode production process by industrial inkjet printing, adapted from [57] with AI support; (b) fabrication of a 3D structured electrolyte by DLP [61].
Energies 18 06420 g004
The feasibility of achieving thin layers of 10 µm was also proven by using selective laser sintering (SLS). The sintering process was successfully carried out using a pulsed CO2 laser at particularly low temperatures of 500 to 600 °C. The electrolyte layer was produced in a flat form, although SLS also enables the production of three-dimensional structures [30]. The main difficulties with SLS are achieving dense layers and achieving good dimensional precision [60]. Besides this, and in general, by the use of laser sintering on thin or structured layers of temperature-sensitive materials, the risk of material degradation exists.

3.2.3. Spraying

To obtain uniform microstructures with well-dispersed nanoparticles and reproducible pore distribution, several spraying processes have been applied for large-area coatings.
Spray drying deposits a slurry containing electrode, electrolyte, and pore-forming material into a hot medium, yielding reproducible distributions of material and pores. The method is characterized by a high production rate, and a subsequent sintering step is required [65]. Granule spraying in vacuum (GSV) first agglomerates fine particles into larger granules via a nozzle system, which are then sprayed at high velocity in vacuum onto substrates. This achieves direct compaction without sintering, enabling deposition of both nanoporous electrodes and dense electrolytes [66]. Similar sintering-free approaches include aerosol deposition and vacuum cold spraying [67,68].
In two approaches, electrostatic spray deposition (ESD) was carried out, in which a particle-loaded precursor solution is atomized and accelerated by an applied electric field between the nozzle and substrate. ESD also enables processability of small particle sizes and comes with the need for a subsequent sintering step [69,70]. Another proven option for spray coating fine particles and achieving uniformly porous and dense layers is wet powder spraying, alternatively known as suspension spraying. This process also requires high-heat after-treatment [71,72].

3.2.4. Solution Aerosol Thermolysis

The possibility of achieving a high degree of control over the porosity parameters and material composition is being exploited in several studies using spray pyrolysis, otherwise known as solution aerosol thermolysis (SAT). The option of precise control in particle size, shape, morphologies, composition, as well as uniform pore size and distribution derives from the ease of adjustment of the aerosol deposition parameter, e.g., substrate heating, temperature field within aerosol phase, nozzle to substrate distance, flow rate, and stochiometric ratios in precursor solutions [73,74,75]. As explained in Section 3.2.11, SAT can also be exploited by increasing to substrate distance for powder preparation. An explanation of these options is illustrated in Figure 5.
The SAT can be described concretely in the following steps: solvent evaporation, precipitation of solute substances, decomposition of solutes into the inorganic phase directly onto the substrate surface [73,76]. This allows uniform application of layers over large areas to be achieved at high deposition rates and low-cost equipment, but with the need for heat treatment after deposition [75,77]. Accordingly, this coating method has been exploited by many authors for the production of electrode layers [73,74,77,78,79,80,81,82,83,84,85].
An even more uniform film with uniform particle sizes can be achieved by supersonic spray pyrolysis, in which the precursor solution is atomized prior to the nozzle [75,77,85]. While electrolyte layers have been successfully deposited, achieving adequate thickness necessitated multiple sequential depositions [74,81].

3.2.5. Thermal Spraying

Thermal or plasma spraying is another manufacturing method used in SOC research for processing both electrode and electrolyte material. In this technique, powder is accelerated and heated in a plasma jet, impacting the substrate at high velocity, where it flattens and solidifies into lamellar “splats” [86,87]. Four variants of plasma spraying were identified to be applied: (i) conventional atmospheric plasma spraying (APS) [86,88,89,90], (ii) low-pressure plasma spraying (LPPS) [91,92], (iii) suspension plasma spraying (SPS) [87,93], and (iv) solution precursor plasma spraying (SPPS) [87,94].
APS tends to produce porous structures due to splat formation, which has been exploited in electrode production [86,89]. Increasing plasma power enhances melting, enabling dense electrolyte deposition by APS [88,90]. LPPS, by contrast, enhances mass and heat transfer and can suppress lamellar morphology, facilitating dense coatings [91,92]. SPS employs nanoparticle dispersion, whereas SPPS generates particles from precursor solutions in the plasma flame, followed by a reaction and calcination. Both are suited to produce fine-particle coatings with well-defined microstructures for both electrodes and electrolytes [87,93,94]. A further advantage of APS, LPPS, and SPS is that no subsequent sintering step is required [90,92,93].

3.2.6. Physical Vapor Deposition

Physical vapor deposition (PVD) is widely applied in SOC research. It is conducted in a vacuum chamber between a cathode and an anode, where a target material is vaporized by physical processes and condenses onto a substrate [9,14]. The reviewed studies employed sputtering, pulsed laser deposition (PLD), and electron-beam PVD.
Sputtering involves ion bombardment of the target, generating a vapor that deposits as a film. It is a common coating method to manufacture sliding surfaces, materials, and components with hard and wear-resistant layers. However, this method comes with the drawbacks of high costs, caused by the application of the vacuum itself. The vacuum chamber requirement and minimum deposition rates establish it as a time-consuming technique [95]. Consequently, in the research studies considered here, it is applied to create especially thin layers from hundreds of nanometers to several microns [96,97,98,99,100,101,102,103,104,105,106,107,108,109,110,111,112,113,114,115,116,117,118,119,120,121,122,123].
One characteristic feature of sputtering is columnar grain growth in the deposited layer, particularly on rough or porous substrates. This morphology results in vertical pores, with voids between columns but no internal grain boundaries [97,102,107,113,114,120,121]. This also results in low tortuosity between these columnar grains [97,100,113,114,120]. Importantly, grain growth can be controlled by process parameters such as power, voltage, and coating temperature, enabling fabrication of grain-controlled layers (GLCs) [96,102,103,107,114,115,119]. Co-sputtering enables deposition of two or more materials simultaneously by using multiple target materials, allowing precise adjustment of composition [97,114,120].
In contrast, PLD employs high-energy laser ablation of a target material. However, its underlying molecular mechanisms are not yet fully understood, limiting its use largely to experimental contexts [95]. The advantages exploited in the research, in addition to thin layer deposition, are easy control of the microstructure from very dense to defined porosity, also of columnar grains, and the variation in the composition from more than one material [27,124,125,126,127,128,129,130,131,132,133,134,135,136,137,138]. Another advantage is the elimination of the subsequent sintering step [132,135,136,137,139].
A further PVD method was applied in a single study with electron beam PVD to manufacture both electrodes and a thin, dense electrolyte. This process enables higher deposition rates up to several µm/s [140].

3.2.7. Chemical Vapor Deposition

In chemical vapor deposition (CVD), precursor gases are transported through a heated chamber and directed onto a substrate surface, where a chemical reaction deposits the target material. Reaction byproducts are simultaneously removed by the gas flow to the exhaust of the chamber [141].
Three studies applied aerosol-assisted CVD (AACVD) to deposit thin, dense electrolyte layers or to uniformly coat porous electrode structures with ultrathin electrolyte films [142,143,144]. This technique uses an ultrasonic nebulizer to evaporate a precursor solution and deliver the resulting aerosol into the carrier gas under atmospheric conditions [142,143].
Laser CVD was applied in one study to achieve rapid electrolyte deposition under vacuum conditions. A layer thickness of 15 µm was achieved within 20 min, but subsequent sintering caused crack formation, likely due to excessively fine grains [145].
Atomic layer deposition (ALD) enables the fabrication of uniform thin films, ranging from a few to several hundred nanometers, on rough or three-dimensional substrates. ALD operates by alternating injection of gaseous precursors, which undergo self-limiting surface reactions, forming single-atom layers that can be repeated to increase thickness [95,141]. Accordingly, ALD has been tested for the fabrication of thin electrolyte films and porous electrode structures [104,105,146,147,148,149].
A step further comes from using plasma in what is called plasma-enhanced ALD (PEALD) to excite the reactants already deposited so that they react more easily [98,150,151].
Although CVD processes generally exhibit low coating rates, a study on oxygen electrode fabrication demonstrated an increase to 25 µm/min by employing plasma and aqueous solutions [87].

3.2.8. Electrophoretic Deposition

Electrophoretic deposition (EPD) is a viable method for coating substrates, including porous and three-dimensional surfaces, with a dense material layer. In the reviewed studies, EPD was applied to deposit diverse electrolyte materials on electrode layers, achieving thicknesses from submicrometers to several tens of micrometers. The depositions can be realized within a scale of several minutes, but a subsequent sintering step at high temperatures is necessary afterwards [152,153,154,155,156,157,158,159,160,161].
The method is applied in a bath containing a stable dispersion of charged particles. An electric field is applied to the dispersion, and the particles are deposited on the oppositely charged electrode. As soon as the particles reach the substrate surface, neutralization happens, and a uniform, thick, and dense layer is formed [155,158].

3.2.9. Electrospinning

In one study, electrospinning was applied to fabricate highly porous electrode structures. This method generates ceramic nanofibers that can be deposited as gas-permeable layers. In the identified work, the spun material was suspended in a liquid solution and applied as a wet film (e.g., by brush painting) before sintering. The primary economic limitation is the low throughput of the spinning step, which converts only a few microliters of material into nanofibers per minute [162].

3.2.10. Post-Deposition Methods

Beyond the fabrication of single-component layers, the reviewed studies also reported post-deposition methods aimed at tailoring geometrical and material properties.
One method to enhance the conductivity properties of electrodes involves impregnating nanomaterials into porous electrode or electrolyte scaffolds using simple deposition techniques such as dip or drop coating. Multiple impregnation cycles with intermediate heat treatment are often required to achieve sufficient nanoparticle loading [163,164,165]. Inkjet deposition further enables precise droplet placement and the possibility of incorporating nanocomposite loading within processable inks [41,42,44,54,59].
For fabrication methods such as sputtering, dense and uniform electrolyte layers require flat electrode substrates. In one study, the surface of a porous electrode was pre-treated with electron beams in order to smooth it. This process affects only the surface layer, thereby avoiding densification of the bulk structure and maintaining the gas diffusivity, which is essential for electrode performance [110].
Nano-pulsed laser machining was applied to pre-sintered electrolyte plates to thin the center region while leaving a thicker ring at the edge, which improved structural stability. The laser process evaporated YSZ, generating nanoparticles that redeposited onto the electrolyte surface, producing a corrugated texture beneficial for electrolyte–electrode contact. The reported material removal rate was 0.2 µm/s [166]. For three-dimensional electrode–electrolyte interfaces, one study pressed a mesh into the green electrolyte layer before sintering [167].
To enhance gas permeability, another work applied freeze-drying to tape-cast green electrode layers. After freezing, particles precipitated within the solidified aqueous medium, and subsequent sublimation of ice created vertically aligned pores. The freeze-drying step took 12 h [168].

3.2.11. Powder Preparation

A crucial step preceding all deposition processes is powder synthesis, where some approaches have been investigated to optimize SOC component properties. The Pechini route was applied in two studies to generate nanocomposite particles comprising electrode and electrolyte material surrounding an electrolyte core [37,169].
Several works used SAT for powder production [76,170,171]. With increased nozzle-to-substrate distance, as presented in Figure 5, in-flight sintering of decomposed inorganic phases occurred, producing fine powders with controllable properties [76,171]. The method yielded nano- to submicrometer crystalline fragments with high specific surface areas [170].
In one case, powder ALD was utilized to load nanoparticles onto coarse oxygen-electrode particles, which were subsequently processed via screen printing onto electrolyte layers [172]. The process of powder-ALD in comparison to conventional ALD is presented in Figure 6.
The optimization approaches applied in the powder production step are especially valuable due to their upstream position in the process chain for solid oxide cell production, which can be easily applied as a detached step. Furthermore, it is a process engineering task allowing a pre-structuring and a positive impact on the resulting cell performance and quality, so obstacles in terms of costs and production rates can be overcome via scaling.

3.3. Applied Optimization Approaches

Optimization strategies can be grouped into four main fields. The first concerns geometric properties, particularly layer thicknesses, but also relates to material microstructure within dense components. Indeed, the optimization of the pore structure is also undoubtedly related to the microstructural properties of the components. However, enhancing the properties of the porous materials is also closely linked to gas permeability and is therefore listed as a separate approach. The third field of studies raised options for enhancing the reactivity using various methods. Furthermore, in the fourth field, some other approaches have been proposed with the aim of achieving improved structural stability of the cell structure.
Thus, this section summarizes the various means by which cell design can be improved at different points, initially without distinctive consideration of an applied manufacturing method. An overview of identified options to optimize SOC design is shown in Figure 7.

3.3.1. Enhancement of Geometrical and Microstructural Properties

A fundamental approach to enhancing the cell’s performance is reducing electrolyte thickness. Since ohmic resistance in this layer directly governs ion conduction, thinner electrolytes can compensate for the lower conductivity of conventional materials, particularly at lower operating temperatures. This has significant potential, particularly given that conventional cell designs rely on a thick electrolyte layer of several hundred micrometers to provide the cell with the necessary structural stability. Consequently, this approach, which exclusively focused on electrolyte thickness, has been implemented in a number of studies for both oxygen ion and proton-conducting electrolytes [25,28,29,43,45,81,98,123,140,145,148,157,166]. Further works particularly investigated the fabrication of a dense electrolyte, as this is another significant property, to separate the gas from the fuel and oxygen electrode sides [66,71,88,90,91,92,106,153,154,158,159,161]. A number of assessments have highlighted strategies that incorporate both thinner and denser electrolytes [27,30,32,36,58,93,104,110,118,119,122,146,156]. In view of the significance of the density requirement, a number of specific strategies have been identified.
The first strategy involves high-temperature deposition, where increased deposition energy or power intensity promotes particle melting or higher-impact collisions, thereby yielding denser coatings [66,88,90,118,119,158].
The second strategy addresses porous or rough substrates. One approach that has been employed is the grounding of the substrate surface onto which the electrolyte is to be deposited [86]. This is to obtain optimal conditions for downstream deposition methods, which result in non-uniform coating when applied to complex surfaces [27,71,106,110]. Alternatively, conformal deposition methods can be applied to coat finely structured or rough surfaces, reducing unevenness and enabling subsequent dense-layer formation [104,146,154,161].
Strategy three involves the use of finer particles or the deposition of small amounts of material. The aim is to achieve optimal grain growth and to prevent the formation of voids between larger grains [55,58,93,122,156].
The same considerations apply to barrier layers, which not only provide ionic conductivity but also inhibit undesirable element diffusion between the electrolyte and electrode. Furthermore, it is important to note that layer thicknesses are applied within this context, always representing a fraction of the electrolyte layer [28,34,47,67,70,73,80,128,155].
The approach of multi-layered electrolytes involves the application of specific electrolyte materials that exhibit superior oxygen ion conductivity at intermediate temperatures. However, it should be noted that all these materials inherently possess electron conductivity, thereby necessitating the incorporation of an electron-blocking layer, most commonly YSZ. Consequently, the requirement for this blocking layer is that it should be particularly thin. It has been indicated that research has been conducted on the exploitation of enhanced ion conductivity in gadolinium-doped ceria (GDC), as presented in Figure 8 [37,73,117,125,130,149,151]. Furthermore, the research demonstrates the potential of multilayer electrolytes in leveraging the advantages of SDC [72,126,135,137].
Design advancements have been achieved through tailoring the morphologies and microstructures of the materials themselves. On electrolyte surfaces, small grains provide more reaction sites, as reactions often occur at grain boundaries. Grain tailoring can be achieved by controlled grain growth [102,103,115,116,121,142,147,148] or by depositing smaller particles [93].
In terms of the material’s bulk structure, there is a correlation between increased grain size and reduced grain boundary density, linked with higher ion conductivity observed throughout the bulk [35,88].
The incorporation of tensile stresses into electrolyte materials is proposed once, with the objective of increasing ionic conductivity. This phenomenon can be attributed to the facilitation of oxygen ion migration by intrinsic tensile stress [116].
In addition, specific investigations into the optimization of thickness and adequate density have been conducted in the context of electrode layers. In the case of seven works, a completely dense functional electrode layer was applied at the interface to the electrolyte. The layer thicknesses were especially thin in the submicron range, thus ensuring that the exclusion of the gas phase did not become a disadvantage. In consideration of the composition of these layers, which consists of both electrode and electrolyte materials, or indeed mixed ionic electronic conducting (MIEC) materials, it is feasible to achieve an enlargement of triple-phase boundaries [79,82,84,109,111,138,139].
Another crucial property is the in-plane conductivity of electrode functional layers. As the region at the electrolyte electrode interface may contain all three important phases (i.e., ionic, electronic conductivity, and gas diffusivity), the existence of a percolating path for electron transport is nevertheless important to achieve conduction to the outer, coarse, porous electrode layer. Otherwise, the formation of dead zones in the electrochemically active region could occur. Consequently, ensuring in-plane conductivity is an important factor in the design of electrode functional layers to achieve sufficient performance across the entire cell surface. Investigations considered this optimization aspect of film deposition by vapor condensation methods, with the objective of ensuring adequate gas permeability. The reason is the columnar grain growth by this fabrication technique, which counteracts in-plane conductivity [99,107,132]. One way to counteract this is to increase the thickness of the layers, as shown in Figure 9a,b. Another specific technique was presented, involving the placement of thin, porous interlayers of MIEC material into the electrode bulk, see Figure 9c,d [26].

3.3.2. Permeability

Various methods are being investigated to optimize the porous electrode structures in order to enhance gas diffusivity from the outer electrode side to the electrode–electrolyte interface, thereby ensuring a sufficient supply of reactive species at the reaction site.
An important parameter is the control of the porosity. On the one hand, the porosity must be high enough to ensure sufficient gas permeability. On the other hand, excessive porosity is detrimental to the electrical conductivity or structural integrity of the electrode. Specifically, two strategies were identified. The first involves adjusting the porosity by varying the concentration of powder material in precursor solutions in the case of wet coating and spray deposition [57,77,85]. The second involves using process characteristics and parameters to achieve a specific porosity, as shown in Figure 10a,b [89,132,162].
Another property of permeable layers is the size of the particles within them. While smaller particles in the electrode can increase porosity, particles that are too small can be detrimental. Therefore, control over particle size is important for achieving good porosity control. Additionally, smaller particles directly increase TPB. The identified approaches achieved this control by adapting the process parameters. Direct control is important because the final particle size of the finished microstructure, after coating and subsequent treatments, is what ultimately matters. Especially given the highly complex nature of the particle formation process across these steps [68,77,85,87].
Three studies emphasized the importance of uniform pore distribution in ensuring sufficient permeability and conduction paths, without the creation of voids in between. The important aspects here are first, the stable deposition, which is thanks to the stable dispersion of pore formers in individual layers during component build-up [60,65]. A comparison between a detrimental porous structure and well-distributed pores can be found in Figure 11a,b. Secondly, the uniform formation of pores across the entire surface during layer formation, while ensuring they are not covered by subsequently deposited particles [171].
The size of the pores is also a relevant factor that significantly determines the properties of a coating. Precise control of the pore size was mainly achieved by adding pore formers, like starch or polymeric microspheres. These are dissolved particles that determine the desired diameter in the precursor solution, which are not very temperature stable. These pore formers are then removed by burning them out in subsequent heat treatments, see Figure 11c–f [40,60,83]. Another method of optimizing pore size involved removing pore-forming material phases by an etching technique, presented in Figure 11g [96].
Two publications have shown that gas permeability can be optimized by grading the pore sizes. The requirement that the outer layers of the electrode must predominantly exhibit electrical conductivity and higher gas permeability is addressed. When it comes to electrode areas at the interface with the electrolyte, though, smaller pore sizes are better because they lead to an increase in TPB. Grading the pore sizes, therefore, helps improve the supply and removal of the gases that feed the reaction. In both works, the pore sizes in the individual interlayers were controlled by adjusting the process parameters of the coating process, presented in Figure 12 [75,130].
As indicated in the relevant literature, a selection of approaches to pore optimization can also be summarized under the aspect of pore orientation. The primary objective in this instance is to attain vertical permeability perpendicular to the layer plane. This is an approach to enhance the functionality of pores with regard to gas transportation. The vertical alignment of the pores results in low tortuosity, thereby enabling reactants to reach the electrochemically active zone in a direct and efficient manner. This is especially advantageous when compared to conventional electrode layers, in which the randomly distributed pore structure forces gases to travel along convoluted paths. The research presented herein proposes methodologies for the fabrication of coarser-pored outer electrode layers [87,168], or for the fabrication of thinner electrode functional layers with a fine-pored structure [107,113,120,130,131,133]. Examples of vertical pore orientations realized by different manufacturing methods are presented in Figure 13.
The existing literature indicates that a potential method for enhancing gas transport to reaction sites is the creation of pore branching. The term “branching” is employed to denote the phenomenon of the paths of gas migration diverging from larger pores into smaller ones, thereby facilitating transport also in a horizontal direction towards reaction sites. One option is to realize fibrous structures on an electrode scaffold, presented in Figure 14a [113]. Other terms are utilized within the related literature, including but not limited to “coral microstructure”, which is employed in associated research that results from coating by means of fine spraying, thereby producing fine particles in the final layer, Figure 14c [69]. Another study described the production of a cauliflower microstructure achieved through controlled grain growth, Figure 14b [87].

3.3.3. Enhancement of Reactivity

The application of certain optimization methodologies has been demonstrated to result in an enhancement of the electrochemically active zone. This process entails a favorable interplay between the phases of electrical and ionic conduction, in conjunction with the gas phase. The objective is to facilitate the optimal supply and removal of the electrons, ions, and gases involved in the reaction.
In this regard, it is also important to reiterate the finding of an increase in grain boundary density in Section 3.3.1. on the surface of an ionically conducting material, which possesses a greater number of reaction sites in comparison to the bulk of electrolyte grains.
A frequently studied concept involves the creation of a three-dimensional contact surface between the electrolyte and the electrode. At this interface, all three phases meet: the ion-conducting electrolyte, the electrically conductive electrode material, and the gas phase in the electrode’s pores converge in the TPBs. Consequently, an increase in contact surface area through a three-dimensional design of the interface leads to an extension of the active cell surface area. The structuring of the three-dimensional interface was conducted by fabricating different features in the literature, involving pillars, pyramids, parallel walls, crossing lattice walls like waffle or honeycomb structures, and also creating pits into one component, as presented within Figure 15a–f. The presented heights in the literature can be distinguished into two scale categories. One group of heights ranges from 100 µm to 1000 µm [38,52,61,167]. Consequently, the interface extends into the outer electrode layers. In other projects, heights ranging from 5 to 100 µm were achieved [30,49,50,51,53,63]. Therefore, the introduction of a structured interface could be implemented within the functional layer of the electrode. Different architectures to achieve the interface structuring, by electrolyte or by electrode patterning, can be seen in Figure 15g. In addition to the creation of different structured interfaces on one component, it is imperative to achieve a uniform coating by the other component, particularly in light of the resulting unevenness and perpendicular surfaces [56,152,157].
A solitary investigation examined the methodology of patterning the electrode functional layer. In this instance, the electrode material was applied in the form of strips in each layer, with the individual layers oriented perpendicularly to each other. In addition to complete coverage, it is hypothesized that there will be an improvement due to an increase in TPB. This is expected to result from an increase in the number of pores between the strips, thereby achieving a higher active surface area from an increase in the number of reaction sites [48].
An enhancement can also be achieved by structuring the interface at the nanoscale. Hereby, the roughness of the contact area between electrolyte and electrode is tuned, which can be separated roughly into two types. One regime that has been deduced from the evidence presented is within a range of the size of deposited nanoparticle, i.e., down to 3 nm, up to about 1 µm. In two studies, fine electrolyte particles were deposited into the pores of the electrode material [54,153,159]. By another study, the deposition of electrolyte particles on the electrolyte surface was achieved, which was also assumed to result in an improvement by increasing the contact between the electrolyte and the electrode [166]. In a similar manner, layers of electrolyte or electrode material with thicknesses ranging from 50 nm to several hundred nanometers were applied, with one example shown in Figure 16 for nanoweb structured interface roughness [31,32,33,112].
In order to achieve an optimal build-up of ionic and electronic-conducting phases in the material bulk, with a view to increasing the three-phase boundaries, the literature has indicated different ways of enhancing the composition at the nanoscale. One field of study involves the control of composition at the level of individual grains. This was realized directly during the layer fabrication by process parameters [97,114,120,138,139]. One study attained control prior to the coating process by employing molecular precursor solutions, which comprised immiscible phases of two materials and suppressed grain growth [78]. Alternatively, the deposition of nanocomposite particles within porous electrode structures is a possible method of achieving the desired outcome. Also, in this instance, the establishment of a defined nano-composition can occur during the coating process or during the synthesis of the powder. Hereby, the production of simple composite particles with an undefined microstructure is one possible option [76,94,170]. Otherwise, core–shell particles are characterized by the surrounding of the electrolyte material by the electrode material, or vice versa [37,46,169].
The approach of depositing nano-film coatings on electrolytic material over finely structured, porous layers of electrode material is intended to achieve a large surface area of TPB, with the material in the core serving as an electronic conductor. The film thicknesses of electrolyte materials ranged from 2 nm to 150 nm. The various studies have indicated that the mechanism for achieving enhanced TPB may differ. One investigation involved the fabrication of thin coatings ranging from 2 nm to 9 nm on nano-rods of Ni. Although complete coverage was not achieved at low thicknesses, the coatings still provided sufficient coverage for substantial performance enhancements. It was hypothesized that electrolyte nanofilms with reduced thickness would impede detrimental isolation, thereby facilitating simultaneous electron and ionic conduction [105]. The application of a coating of mixed ionic and electronic conducting material was further demonstrated to be a feasible option [160]. Another option is the creation of an enlarged interface of electrolyte and electrode by means of the deposition of electrolyte material in the form of a nano-film electrolyte layer. The process of deposition of small material quantities onto porous electrode material results in the subsequent filling of the surface pores with electrolyte [150].
The enhancement of the electrochemically active zone of the electrolyte and electrode can also be achieved through electrode nanoparticle deposition into porous structures of electrolyte scaffolds near the interface of both components [59,83,134,164]. An alternative architecture is given by the loading of electrode porous scaffolds with nanoparticles of ionic conductive materials [41,42,44,163,165]. Both options are presented in Figure 17.
The objective of creating pores at the nanometer scale is to enhance gas accessibility to reaction sites. An increase in the number of nanopores directly corresponds to an increase in the number of points at which the gas phase meets the conducting material for ions and electrons. This, in turn, results in a direct extension of the TPB. Three distinct works sought to achieve this objective through the incorporation of nanosized pores with a vertical orientation, thereby facilitating unrestricted flow. One possibility, as presented in Figure 18a, achieved distinct vertical nanopores by an interface-engineered layer [101,112,133]. Furthermore, the integration of nanopores in the lateral direction of the component resulted in an enhancement of the surface-to-volume ratio, thereby leading to a further expansion of the electrochemical zone [94,108]. Two works attempted to enhance performance by incorporating nanopores into the thin electrode functional layer. One example is shown in Figure 18b,c. However, they acknowledged that more significant enhancements could be achieved by increasing the depth of the porous microstructure within the layer [124,127].

3.3.4. Enhancement of Robustness of Reactivity and Structure

An essential requirement for ensuring the sustained performance of cells is the ability to withstand mechanical and thermal loads. It is evident that specific optimizations in cell design have the potential to enhance reactivity. However, it should be noted that these optimizations are susceptible to deterioration due to detrimental influences that may arise during operation. The prevailing effect of performance degradation is attributable to thermal cycling of the cell. Elevated temperatures result in the extension of the component layers, thereby leading to the potential for interlaminar cracking. Increased thermal loads have also been demonstrated to induce coarsening of particles, which can result in the loss of beneficial properties, i.e., TPB length, within the pore structure or improved component interfaces.
In order to mitigate the impact of differing thermal expansion coefficients (TEC) in the electrode and electrolyte materials, two investigations have been conducted with similar design concepts. These investigations involved the implementation of material-graded electrode layers, characterized by a higher proportion of material exhibiting a TEC that is comparable to that of the electrolyte close to the interface [69,129].
One study raised the possibility of developing more flexible electrode structures to reduce stress between the two components. Specifically, a structure was created in which a grid pattern was formed by printing perpendicular strips of electrode material from one sub-layer to another [48].
Dense interlayers of electrode materials have also been shown to increase the contact area between the electrode and electrolyte, thereby enhancing the adhesion between these components. In the three studies, layers with a thickness not exceeding 1 µm were fabricated. There is a need to preserve the effect of the interaction of all three phases for the electrochemical reaction, and thereby layer thicknesses have to be maintained at a minimum [109,111,131]. An Example is illustrated in Figure 19a.
In some cases, an enhancement in layer adhesion was observed, which was attributed to an increase in the roughness of the contact surface between the two components. On the one hand, the nanostructured surface of the electrolyte layer made a significant contribution [31,33,153]. Furthermore, the deposition of electrolyte material into the open pores of the electrode was also a technique for increasing the roughness [152,168]. The existence of particular parameters and conditions during the coating process may also result in enhanced adhesion between the layers. Specifically, the sources cited examples of increased temperatures or pressures during deposition, which led to a stronger bond between the electrode and electrolyte materials [39,101]. As certain fabrication methodologies for electrolyte layers are sensitive to imperfections and porous substrates, in order to achieve dense microstructures, it has been demonstrated that a flattening of the electrode surface, as shown in Figure 19b–e, can assist in increasing the contact area and layer bonding. Nevertheless, this results in an inherent constraint on the potential for further enhancement of adhesion, as previously discussed in relation to methods that involve increased roughness above [86]. Therefore, caution is required by this optimization approach.
For the purpose of realizing the potential of the aforementioned design approaches for the optimization of microstructures in porous materials, in conjunction with high-temperature post-treatments and operating conditions, the implementation of comprehensive strategies to stabilize these is beneficial. Consequently, a number of sources have proposed strategies to mitigate the adverse effects of these circumstances. These assist in the suppression of undesired grain growth, the prevention of particle agglomeration, and the maintenance of a high surface area and TPB density. One potential solution involves the incorporation of additional materials that impede the growth and agglomeration of particles. The execution of this process may be undertaken during the coating process itself, as shown in Figure 20a, or by means of formulating the appropriate composition of the materials required. In a wet precursor solution, this enhancement can be promoted by creating immiscible phases of the electrode material and the stabilizing materials [78,114]. A more sophisticated approach involves loading electrode powder material with nanoparticles, which aid stabilization through the entire electrode structure, as shown in Figure 20b for powder-ALD [172]. An alternative approach is also seen in the coating of already fabricated porous layers with thin coatings of electrode materials, with the objective of encapsulating the particles in the structure, as presented in Figure 20c [105,144,160].

4. Discussion

The following discussion is based on the evaluation and excerpts of the main findings from the individual sources found. This has been documented in a table, which can be accessed in the Supplementary Material S2. The following discussion is accordingly based on a synthesis of the identified approaches and manufacturing methods that have been utilized or could be considered for the respective cell components. The objective is to address the central question of which approaches to design enhancements and which manufacturing methods represent an ideal strategy considering aspects like control on targeted component properties, scalability, or cost effectiveness to reach postulated optimization objectives like lower operation temperature, durability, or increased power density.

4.1. Outer Electrode Fabrication

The outer electrode layers fulfill two functions. This involves the conduction of an electron current to the interconnector plates surrounding the cell. Next, depending on the electrode side, it is vital to ensure optimum permeability of the fuel gas or oxygen, respectively, for oxygen-carrying air. Even acknowledging the established principle that electrical resistance increases with longer path lengths, this factor plays a less significant role in electronic conduction than in ionic conduction within electrolytes. Correspondingly, the optimizations identified relate exclusively to the gas permeability of this electrode region, which is not contributing to the electrochemical reaction that governs cell function. The predominant determining factor in this context is the formation of the pore structure in the electrode. Gas permeability is principally defined by the interconnectedness of the pores, their size and distribution, as well as their arrangement.

4.1.1. Optimizations on Porosity

A promising approach would be to control porosity precisely, including between interlayers. This would enable the direct optimization of gas permeability and distribution requirements, depending on the depth within the electrode layer. In this relation, one publication identified the possibility of achieving an optimal transition from an outer coarse-porous layer to a fine-porous layer, thereby improving gas distribution across the cell surface. The demonstration of inkjet in the source reveals an optimal approach for the control of inkjet porosity by adjusting the number of deposited layers and the greyscale [57].
Adjustments can also be made by optimizing the particle loading in the wet precursor solution. This can be achieved by adding a polymeric precursor, such as polyvinylpyrrolidone (PVP and C6H9NO), to ensure the necessary stabilization of the fine distribution. The stabilizing PVP materials in the solution were the decisive factor here, as they also play an active role in the debinding process. Evaporating these materials during the drying step provides an ideal basis for forming an optimally distributed pore structure. This was specifically achieved for Ultrasonic SAT [171]. The same principle applies to all processes in which the material is applied in a liquid solution during coating, like traditional screen printing and tape casting methods, as well as spraying with solution precursors or inkjet, for example. Consequently, it can be regarded as a straightforward and readily implementable optimization approach.
Pores in the electrode layers tend to form easily during subsequent sintering processes. This is due to either evaporation/burning out of the liquid phases of the liquid formulations between the individual particles, or, in the case of fuel electrodes, reduction in the particles from NiO to Ni. However, the employment of pore formers, such as polymer beads or starch, can also be utilized to achieve defined pore sizes. Although it may be conceivable to incorporate pore formers into more sophisticated processes, such as inkjet, SAT, digital light processing, and spray drying, this approach is equally applicable to conventional tape casting and screen printing methods. Consequently, attaining optimized gas permeability can be a relatively uncomplicated objective by employing this methodology.
As demonstrated by the freeze-drying approach, conventional manufacturing technology also allows for a vertical pore arrangement to enable optimized direct gas supply from the outside of the cell into the electrochemically active zone by this control mechanism for pore orientation [168].
It is evident that a unique selling point is offered by electrospinning. This is attributed to the fact that the porous electrode can be built up by fine thread-like structures, thereby allowing for the creation of large volumes of open pore space. The primary challenge pertains to the remarkably limited material throughput observed during the spinning phase, indicating that the utilization of this application may only become financially viable for substantially high throughput manufacturing through scaling [162]. A threshold above which the utilization of electrospinning would constitute a valuable investment seems an interesting topic for investigation within the framework of a techno-economic study.

4.1.2. Enhancement of Thermal Stability

Moreover, the pores should be fine and retain this fineness even after heat treatment during production and at high operating temperatures. Conserving this pore structure by introducing stabilizing materials to the electrode structure has been implemented using various manufacturing methods, specifically in demonstrations of SAT, powder ALD, and impregnation. In the case of the SAT, a fine distribution of oxygen-electrode material and the conserving component was achieved through the use of immiscible phases of the electrode and stabilizing materials. The fine distribution of both components in the final electrode microstructure significantly improves the stabilizing effect [78]. In addition to the SAT, other manufacturing methods using liquid precursor solutions could be considered, provided small particles in the sub-nanometer range are present in the solution. More specifically, suspension plasma spraying, solution precursor plasma spraying, wet powder spraying, and inkjet printing are worth investigating. Minor proportions of stabilizing material also supported stability and were applied to electrode particles using powder ALD and impregnation [44,172]. Although both methods achieved the optimization objective, both processes have their disadvantages. In the case of powder ALD, these are the complex process control of the ALD method itself and the need to comply with special atmospheric conditions. Impregnation, on the other hand, is disadvantaged by the need to repeat the coating process, resulting in a multi-step process chain.
With regard to fine-structured materials, whether for defined pore structures or increasing electrochemical performance, further developments of the liquid precursor formulations can be proposed as an alternative way to achieve optimal and defined structured porous materials. Here, it is possible to apply a wide range of methods for functionalising/modifying particle surfaces through applying colloidal and interface science. This would be upstream of the manufacturing steps for producing the cell components and faces process engineering hurdles during development. Optimal costs and production rates can, however, correspondingly be adapted through scaling. A necessary requirement of these approaches, which all aim to optimize the fine particle distributions inside the layers, is that the applied liquid formulations must have a long-term stability for mass production. Therefore, a further optimization of these basic liquid formulations seems to be a key issue for obtaining higher-performing cells.
Table 5 provides an overview of the applicability of the different manufacturing methods for optimizing outer electrodes between aspects of porous structure to improve electrochemical performance and thermal stability, thereby increasing robustness. Each method is also evaluated based on the above discussion, and its suitability for industrial use is assessed according to characterization in Section 3.2.

4.2. Electrode Functional Layers

Regarding electrode functional layers, which are located directly at the contact between the electrodes and the electrolyte, there are clearly more optimization approaches that have been identified. The rationale behind this circumstance is clear: the electrochemically active zone is situated at this interface, thus rendering it the primary lever for performance gains. Therefore, additional factors must be considered to ensure the formation of a favorable high TPB density. This is linked with a broad distribution of the gas phase, as well as sufficient electron and ion transport phases, in order to utilize the cell surface area completely. Furthermore, adequate adhesion of the layer between the electrode and electrolyte is also required.

4.2.1. Optimizations on Porosity

Ensuring sufficient gas permeability in the electrode’s functional layers is also a vital aspect. This is particularly significant because the pore sizes are smaller than those in the outer electrode layers. Controlling the pore size is therefore also advantageous in order to achieve an ideal balance between pore size and TPB density. One approach is presented by wet etching, involving pore formation by removing sputtered phases of the material. In the sputtering process, the dispersion of these phases, and thus the resulting pore sizes, can be precisely controlled. However, the high equipment costs and the additional wet etching step make this approach disadvantageous for cost-effective, high-throughput production. The literature specifies a necessary process time of around 60 s for the etching process [96]. The pore former approach has also been demonstrated for electrode functional layers, specifically in the application of SAT. In this case, the precursor solution was loaded with 400 nm poly(methyl methacrylate) (PMMA) microspheres, which were then removed in a subsequent calcination step at 650 °C. The pores formed were exactly the same shape as the microspheres [83].
The latter approach outlined is promising, as the addition of pore formers is conceivable using many manufacturing methods. The key to successful implementation involves ensuring an even distribution of the pore-forming components, which necessitates expertise in the controlled dispersion of diverse material components within precursor systems. Nevertheless, the feasibility of the application is conceivable for all techniques that process liquid precursor preparations. Straightforward removal of pore-forming materials can be conducted by subsequent heat treatment.
In a manner analogous to that described for the outer electrode layers, an approach of pore size grading in the functional layer has also been demonstrated. Here, too, SAT was used to vary the pore sizes by adjusting the process parameters [75]. Another possibility for controlling pore sizes across the intermediate layers would be conceivable with inkjet printing, whereby different mixing ratios of inks containing electrode material and pore formers could be used to achieve the desired setting. This would facilitate the simple adaptation of achieving gradation to be carried out in a single interlayer, similar to color gradations in conventional desktop printers.
Two porosity control options were achieved using atmospheric plasma spraying or pulsed laser deposition by adjusting the process parameters [89,132]. With regard to pulsed laser deposition, there are more cost-effective manufacturing methods that allow porosity to be influenced and more precisely by using pore-forming components in powders or liquid solutions, as discussed above. However, expertise in the relevant dispersion methods and powder technology is necessary.
To facilitate easy gas penetration, vertically aligned pore structures have been formed in the electrode functional layer. This purpose was served by PVD methods such as sputtering and pulsed laser deposition, which often result in a columnar layer structure, leaving vertically orientated empty spaces in between. Control over pores and column size was also achieved by adjusting the process parameters [133]. The influence of mechanical integrity, in-plane electronic conductivity, and TPB formation on gas permeability was also investigated, emphasizing the need for a favorable trade-off in design about all these aspects [107,120].
Also, TPCVD was utilized in a similar manner. However, although a column-like electrode structure was described using a different manufacturing method, it is not comparable to those produced using PVD techniques. This electrode, deposited by TPCVD, resulted in a finely structured surface on the columns, which causes pore branching. Branching of the pore volume will be discussed later in the discussion about functional electrode layers. Additionally, a significantly higher coating rate of tens of µm/min was reported, compared to a few µm/min using PVD methods [87]. Nevertheless, PVD methods must be recognized to have a unique selling point, given the numerous published studies on the formation and control of vertical pore structures. However, the challenge lies in the high cost of the equipment, which would only be economic on a large scale. The difficulty of application in large-scale production is increased by the low deposition rate.
A deliberate creation of nanopores is an approach that warrants careful consideration, given its complexity. While incorporating nanopores into the electrochemically active zone is feasible in terms of achieving a higher TPB density, ensuring sufficient gas diffusivity in the small channels created by small-sized pores demands further enhancement. Improvements have been achieved with random distribution and high-tortuosity pores in quite thin layers of 2–4 µm by PLD [108]. Even thicker layers have been successfully integrated into cell designs using vertical pores with layer thicknesses of 11 and 40 µm, via pulsed laser deposition and solution precursor plasma spraying, respectively [94,133]. Therefore, the above-discussed methods of vertical pore orientation are also worth considering here.
The main issue is the required thickness of the electrochemically active zone, as nanopores may enhance the gas phase contribution of the TPB in thicker layers. However, the increased length of the conduction paths for ions may have a detrimental effect on cell performance due to increased ohmic resistance.
The creation of surface nanopores on thin functional layers of 100 nm were fabricated by pulsed laser deposition. The limited increase in cell performance indeed raises the assumption that the thickness of the electrode functional layers is insufficient [127]. In summary, all the identified works on nanoporous structures indicate challenges of broad application due to the high equipment costs of sputtering and physical vapor deposition. Solution precursor plasma spraying may offer a slight advantage in this respect.
To ensure the optimal functionality of pores in the nanoscale range, structures exhibiting branching of larger pore channels into smaller ones can be considered ideal. This results in the creation of optimal conditions for both permeability and high TPB density. This approach was realized on one occasion by sputtering, whereby fibrous structures were created in the vertical channels [113]. The creation of cauliflower-like structures was achieved through the employment of a high-production volume method that utilized thermal plasma CVD [87]. It was found that a high degree of control over the formation of finely branched pore structures could be achieved using electrostatic spray deposition. In this study, reproducible coral microstructures were constructed within the electrode functional layer through the precise modulation of the physicochemical properties of the precursor solution and the process parameters [69].

4.2.2. Electrode Functional Layer Thickness

Accordingly to the above-mentioned issue of required electrode functional layer thickness, the optimum was investigated as a specific parameter with the aim of enhancing the design of cells.
In this regard, conventional fabrication techniques involving tape casting were also the subject of an investigation. Thicknesses of 17 and 40 µm were successfully achieved. It can also be concluded that the required thickness may vary according to the conditions of the electrode functional layer in use. This may be due to the conducting and reactivity properties of the materials utilized in the layer, or if the layer is applied to the fuel versus the oxygen electrode side [24,25].
The uniform deposition of these thin layers represents a key constraint, in addition to the properties of gas permeability that have been extensively discussed. Fine microstructures are required to enable reduced thickness. The reduction offers the distinct advantage that layers are more readily penetrated by gas phases, while maintaining their functionality in creating an active electrochemical reaction zone.
Advancements in this domain have been exemplified by inkjet printing, due to its ability to precisely regulate material amounts and deposit small quantities, thereby creating optimal preconditions for the manufacturing of thinner layers compared to conventional tape casting or screen printing [43,48].
Evidence from two separate investigations employing pulsed laser deposition suggests that the thickness of the electrode functional layer sometimes fails to reach the required threshold. The underlying factor that may have contributed to this phenomenon is the inability of TPB to adequately form in a layer of less than optimal thickness [124,127]. This claim is further supported by three additional studies that examined the optimal electrode functional layer thickness through the utilization of sputtering and PLD manufacturing techniques. This clearly demonstrated the trade-off between in-plane conductivity, sufficient TPB, and gas permeability [99,100,107,132].
To achieve sufficient in-plane connectivity, a different approach was demonstrated by tape casting. Thereby, porous interlayers of MIEC material were introduced into the electrode functional layer to avoid dead zones. However, this resulted in thicker layers of up to 20 µm [26].
The discourse on the optimal thickness of electrode functional layers underscores the necessity for a dual-faceted approach in the selection of manufacturing methodologies. On the one hand, this approach must encompass strategies that facilitate the production of thin layers. On the other hand, it must ensure a sufficiently high coating rate to produce adequate layer thicknesses in a cost-effective manner. Consequently, the utilization of flexibly controllable methods can be beneficial, with SAT and inkjet being prominent examples.

4.2.3. Dense Electrode Functional Layers

Further increase in TPB directly at the interface of the electrolyte layer can be achieved by insertion of a very thin and dense electrode functional layer. The main requirement is that the layer consists of a mixed ionic electronic conducting (MIEC) material. The low layer thickness under 1 µm phases out any issues of sufficient gas transport in this approach. An additional porous functional layer is conceivable to further enhance reactivity.
Dense functional interlayers of thicknesses between 300 nm and 1000 nm by sputtering were stated to additionally increase the contact to the electrolyte and therefore serve structural robustness [109,111]. Comparable thicknesses were achieved by PLD [138,139]. In contrast, the demonstration of even thinner layers, down to 75 nm, is facilitated by the more cost-efficient SAT method [79,82,84]. Furthermore, nanocomposite microstructures have been achieved using PVD methods, albeit also only for layer thicknesses quite below 1 µm.

4.2.4. Control of Composition

The attainment of fine material distributions at the nanoscale is a further particular benefit in porous electrode functional layers, where it facilitates the achievement of high TPB densities. This enables a high degree of variation between the two phases of ionic and electrical conduction to be obtained in a confined space. The requirement for fine distribution of different material phases indicates that SAT is particularly suitable for this application. In this regard, targeted control also proved achievable by adjusting the process parameters, even for thicker layers of up to 40 µm [76,170].
Layer fabrication was achieved through PLD, utilizing randomly distributed material compositions or alternating phases of columnar grains [138,139]. Greater precision in control was achieved through the utilization of the co-sputtering method [37,97,120]. The fine distribution of different material phases also enabled higher thermal stability through SAT and co-sputtering [78,114].
The approaches were also implemented in the production of the powders to be used in order to produce fine material compositions of alternating phases. This facilitated the fabrication of core–shell particles that were subsequently deposited in electrode functional layers through the utilization of tape casting and dip coating methodologies [37,169]. Inkjet printing was also employed to obtain coated electrode particles, with optimizations already made in the development of the ink. The inkjet printing process also further assisted in achieving a bimodal distribution of the material phases [46]. Potentials of solution precursor plasma spraying to offer high control over process parameters for the targeted achievement of material composition were also demonstrated. In this instance as well, supplementary enhancements were accomplished by advancing the formulation of the liquid precursor solution [94].
While PVD methods offer precise control over microstructure and enable the formation of fine nanocomposites, approaches like inkjet printing and solution precursor plasma spraying provide greater flexibility in tailoring material compositions and phase distributions. The comparison of all these methods highlights the importance of selecting the appropriate technique based on desired layer thickness, microstructural control, and scalability for advanced electrochemical applications.
A design strategy that has been implemented using different coating methods is the nanodecoration of the electrode functional layer, which results in enhanced electrocatalytic activity on the intrinsic surface of the porous structures. The most direct technique is to impregnate the already calcined pore structure with liquid solutions containing the designated nanoparticles.
In the literature, dip coating and drop coating are mentioned as methods of coating, necessitating several successive impregnation sequences, with the addition of a heat treatment step following each sequence [163,164,165].
Suitably, some investigations employing inkjet technology have been demonstrated, thereby overcoming disadvantages through precise material application, resulting in reduced material wastage [41,42,44,59]. Complexity remains in the production chain, however, due to the repetition of the impregnation and heat treatment steps.
In this regard, one approach has been identified that uses SAT to achieve a one-step impregnation process of electrode material on a porous electrolyte backbone. Conversely, the penetration depths attained were limited to 10 µm, and the microstructure of the electrode functional layer exhibited an absence of open porosity, attributable to the non-uniform distribution of material [83].
In the context of the findings presented here, it can be concluded that nanoparticle decoration represents a highly complex process for the optimization of electrode functional layer design. It is evident that each of the aforementioned approaches is accompanied by its own set of disadvantages, thereby hindering the potential for comprehensive enhancement in terms of production and performance.
For achieving the optimization goals, by contrast, the use of colloid chemistry methods and techniques could be promising. The implementation of this process would facilitate the realization of nano-structuring through the deposition of nanoscale functional particles onto carrier particles already during the preparation of the precursor materials. By adopting this approach at the beginning of the manufacturing process, the complexity of subsequent steps can be reduced or even avoided, ensuring precise placement and structuring of materials in the intended way.
Table 6 provides an overview of the applicability of the different manufacturing methods for optimizing electrode functional layers between porous structures to improve electrochemical performance, layer thickness to reduce operation temperature, dense layers, and control of composition at the nanoscale, thereby increasing robustness. Each method is also evaluated based on the above discussion, and its suitability for industrial use is assessed according to characterization in Section 3.2.

4.3. Electrolyte and Barrier Layers

In consideration of thickness and adequate density as pivotal factors for enhancement, a preliminary assessment of potential manufacturing methodologies is undertaken with a focus on these parameters. Subsequently, the discussion transitions to an examination of alternative design strategies.

4.3.1. Reducing Electrolyte Thickness and Increase in Density

Firstly, conventional fabrication techniques like screen printing or tape casting have inherent limitations that enable them to produce layers thinner than 10 µm. A single study was identified in the existing literature on the subject of co-tape casting, and it was found that this method resulted in the creation of a thin electrolyte layer that was of sufficient density. The simultaneous processing of the electrolyte and electrode functional layer also offered optimal contact between the fabricated layers. It is acknowledged that significant challenges have been identified in the complex development of slurry stability and precise coating processes. The necessity to address these issues is recognized in order to further exploit the cost efficiency and high production rate of tape casting [25]. Indeed, these problems cannot be ignored and must be addressed if any improvement is to be achieved in this conventional fabrication technique, particularly in relation to achieving an improvement due to thinner electrolytes.
Furthermore, other conventional wet deposition techniques, such as dip and spin coating, have been used to achieve layer thicknesses of approximately 1 µm [36,110]. However, due to their inherently discontinuous nature, these techniques offer a significant disadvantage in terms of large-scale adaptation.
It was demonstrated that favorable outcomes were attained through the utilization of inkjet [28,29,43,45,55,58]. Furthermore, the utilization of suspension plasma spraying techniques proved to be an effective method in achieving the desired design objective of minimal layer thickness [93]. Notably, suspension plasma spraying eliminates the necessity for sintering, a process that is otherwise integral to many coating procedures. The processing of very fine powders, with thicknesses of less than 1 µm, is particularly advantageous for low thicknesses. The mass production of printed materials can be achieved through the utilization of large-area coverage, facilitated by the application of suspension plasma spraying technology or the consecutive operation of multiple print heads in inkjet printing processes. Furthermore, the utilization of fine powders facilitates the formation of small grains and high grain boundary density at the electrode and electrolyte interface, thereby enhancing reactivity. However, this must be considered in the context of bulk conductivity, which exhibits a decline along the grain boundaries. In particular, inkjet can be classified as a superior thin-film fabrication process compared to other wet deposition methods.
Moreover, it has been demonstrated that electrophoretic deposition (EPD) is capable of achieving layers with dimensions even below 1 µm, which is a significant reduction in thickness [155,156,157]. The utilization of EPD was exclusive to the fabrication of electrolytes and barrier layers, a consequence of its capacity for dense layer formation, as evidenced in the compendium of references [153,154,159,161]. The process of deposition under an electric field has been shown to facilitate the compact packing of particles. Although the deposition is conducted within a liquid bath, which lends it a batch character, the equipment costs are minimal, enabling elevated production rates to be accomplished through scaling. The ability of EPD to coat porous, rough, and even 3D-structured interfaces while achieving high structural stability through its high layer adhesion establishes it as a promising fabrication process.
A further evaluation of the fabrication methodologies employed in the manufacture of thin electrolyte and barrier layers also involves PVD, CVD [27,32,98,106,110,118,119,122,123,128,140,145,146,148,149,151]. As a third option of available manufacturing techniques, SAT was identified within the sources. The process for the deposition of especially thin films by PVD and CVD is a complex technique that requires a vacuum or specific gas composition atmosphere. The equipment required for this process is costly, and the deposition rate is slow. Secondly, SAT encounters challenges in achieving dense layers [73,80]. However, a recent investigation successfully produced a dense 180 nm proton-conducting electrolyte, characterized by a homogeneous bulk microstructure and low boundary density [81]. Notably, this process is cost-effective and readily scalable. Consequently, advanced developments of SAT may be feasible, facilitating not only the manufacture of thin electrolytes but also enabling the production of proton-conducting cell architectures. A very thin barrier layer of 85 nm was achieved by the use of electrostatic spray deposition, highlighting the ability of this technique for producing extremely thin layers through finely distributed material application [70].

4.3.2. Multilayer Electrolytes

The design approach of multilayer electrolytes enables the use of alternative ion-conducting materials. However, the requirement for an additional electrolyte layer necessitates a further process step, thus making the production chain more complex. The necessity for an extremely thin layer thickness is equally applicable in this instance. As demonstrated in the identified literature, the following options are available for this purpose: ALD for layer thicknesses of less than one hundred nanometers and PVD for a few micrometers [117,125,126,135,136,137,151]. Nevertheless, these processes present significant challenges in terms of scalability and the substantial costs associated with equipment. Research findings have also demonstrated the existence of alternative cost-effective options, namely wet powder spraying and spray pyrolysis [72,73]. Other potential options worth considering include various spray techniques, inkjet printing, and EPD.
The approach of multilayer electrolytes could be transferred to proton-conducting ceramic cells. Potentials can lie in the utilization of stable materials at the electrode sides, or even the introduction of a stable, yet non-pure, proton- but also electronic-conducting material, comparable to the approaches inserting electronic–ionic conducting electrolytes in oxygen conducting solid oxide cells.

4.3.3. Control of Electrolyte Bulk Grains

An enhancement of ion conduction can be achieved through the optimization of the bulk microstructure configuration. As indicated by the literature, both the atmospheric plasma spraying method and wet chemical coating by spin or dip coating have been employed in order to achieve continuous bulk microstructures. These techniques were also capable of facilitating the formation of dense layers [35,88]. The decisive factor in the use of dip or spin coating was the processability of fine nanopowders, which favored the formation of larger grains. Therefore, the use of other manufacturing methods that have the ability to deposit fine powders would also be promising. Inkjet or electrostatic spray deposition could also be advantageous in terms of scalability and machine costs. It is noteworthy here that PVD methods have the capacity to enhance the formation of continuously grown columnar grains, which results in low boundary density in the thickness direction of the electrolyte layer. Nevertheless, concerns regarding density remain, given the presence of voids between grains.

4.3.4. Control of Surface Grains

Conversely, enhancement through optimization of higher grain boundary density on the electrolyte or barrier layer surface, and of the electrode, has been observed. The feasibility of this approach can be enabled by the processability of small powder particles or controlled grain growth (e.g., grain-controlled layers (GCL) by sputtering). The utilization of suspension plasma spraying has been demonstrated to be an effective method for achieving fine powder deposition, thereby resulting in the formation of high grain boundary density at the surface. The additional advantage of scalability is achieved through the elimination of sintering by this fabrication technique [93]. Alternatively, PVD and ALD represent proven methods for controlling grain boundary density via GCL [102,115,116,119,121,142,148]. However, a significant disadvantage associated with this approach is the substantial expense related to the equipment and the inherent batch process characteristics.
Table 7 provides an overview of the applicability of the different manufacturing methods for optimizing electrolyte and barrier layers between layer thickness and densities to reduce operation temperature; multilayer electrolytes, thereby increasing robustness and control of grains in the material microstructure, improve electrochemical performance. Each method is also evaluated based on the above discussion, and its suitability for industrial use is assessed according to characterization in Section 3.2.

4.4. Interface of Electrolyte and Electrodes

Several approaches have been identified in the literature that focus directly on enhancing the interface between the electrolyte and electrode layers or electrode functional layers of solid oxide cells. The performance of these cells is fundamentally linked to the design and structure of this interface, with numerous strategies aiming to increase the active surface area and improve electrochemical activity. Notably, the effectiveness of these design improvements often depends on the interplay between two or even more manufacturing methods used for the electrolyte and electrode layers. The aspects discussed here relate to the optimal formation of this surface itself. Even if they are partly connected with the manufacture of the electrode components or the electrolyte, however, it is difficult to separate them regarding specific components, which is why a dedicated section is devoted to the optimization of the interface.

4.4.1. Three-Dimensional Designs of Interfaces

One of the main parameters that characterizes the performance of a solid oxide cell is its active surface area. This may vary depending on the electrochemical activity of the cell components or the contact points between the electrodes and the electrolyte material. However, this parameter is primarily influenced by the extent of the interface area between the electrode and the electrolyte material. Therefore, an effective design strategy for improving cell performance is to create 3D-structured interfaces between the electrolyte and electrode layers rather than using conventional flat layouts. This strategy mostly involves manufacturing methods that do not fall within the scope of conventional SOC production. However, a study was identified in the literature that implements this strategy by pressing a mesh onto tape casted green electrolyte to create texturing in the form of pits on both sides of the electrolyte [167].
Another option is gel casting, shown in one study, in which the casting form already contains the interface honeycomb design. In this process, however, the resulting thickness of the electrolyte layer was 250 µm [38].
In terms of this design strategy, nevertheless, fabrication methods from the field of additive manufacturing can fully exploit their capabilities. Several options were demonstrated using inkjet technology. The manufacturability of very small features with a resolution of 12–30 µm was proven. In all these cases, the shape of the interface feature can be described as a pillar [49,50]. Performance improvements were also pursued, with larger feature heights of up to 300 µm being achieved. Both pillar structures and lattice structures consisting of walls (“well”/“waffle-like”) were produced. However, it is difficult to assess the potential for performance improvement as measurements and characterisations were carried out using different methods [51,52,53,56].
Regarding the component on which the features are printed, it should be noted that this can be achieved not only by printing electrolyte material onto the electrolyte layer, but also by structuring the surface of the electrode layers first. The electrolyte material is subsequently coated onto these three-dimensional electrode structures. In this instance, the fabrication of the electrolyte material by inkjet was also beneficial as precise material deposition aided coverage of the non-flat surface areas of the electrode substrate [50,51,56].
Investigations were also identified that tried to exploit digital light processing for the three-dimensional structuring of the electrolyte component surfaces. The electrolyte material is then coated onto these three-dimensional structures. Two studies achieved this structuring, but only on electrolyte layers with thicknesses of 500 µm and 1000 µm with similar feature resolution [61,62]. However, one study achieved layer thicknesses of only 10 µm with 5 µm feature height [63]. The literature reviewed also included one preliminary work on the selective laser sintering fabrication method. Although no structuring of the interface was displayed, layers with a thickness of 10 µm were produced. This opens up promising possibilities for feature resolutions on the same scale [30].
Another aspect to be considered here is the subsequent coating on these three-dimensional structured surfaces. Aside from the challenge of achieving this structuring, the uniform covering of corrugated surfaces must also be achieved. As mentioned above, inkjet printing seems to be a feasible solution. However, the capability of EPD also deserves a prominent mention at this stage of the discussion.
When analyzing the available literature, it is apparent that a wide variety of designs for three-dimensional interface structuring have been implemented, also in terms of feature resolution and size. It is difficult to compare individual research projects as different methodologies were used for characterization and measurements with different parameters, as well as different conditions. This means that it is not possible to derive an optimal geometry directly from already conducted research. One viable option to counteract this would be to develop and introduce a standard or normative procedure. Another noteworthy observation is the presence of sharp edges on the features and transitions to the layer on which they are constructed in some of the identified works. Consequently, areas of high stress are to be anticipated, and the necessity to test designs for durability and develop strategies to prevent cracks and layer delamination is raised.
In particular, the influence of shapes on the different path lengths of ionic conduction is also rarely discussed in the literature. While variations in feature widths and heights were executed, the heights were amplified by a multiple of the electrolyte layer thickness in some works without directly discussing the effect of the corresponding increase in ohmic resistance. This leaves further knowledge gaps regarding the optimal interface design. Moreover, none of the studies investigated an approach that adapts the path lengths of the ionic conduction, taking into account different rate-determining reactions on the respective electrode sides. The reaction of one electrode side could exhibit higher activity than that of the other. This could result in different requirements for the size of the electrochemically active surface at the respective electrode. Through the targeted design of the structures, it is possible to achieve an optimal ratio between the two interface sizes, thereby ensuring sufficient ion supply and removal for reactions on both sides. Appropriate investigations could already provide greater insight into this by using simulation methods.
In relation to the applicability of diverse fabrication techniques, additive methods must be accorded an inherent advantage over conventional ceramic technology manufacturing techniques due to their flexibility in terms of design. Not only does it allow this to facilitate the efficient testing of different design variations, but it also enables cells to be manufactured in future high-throughput production using the same equipment, which can be adapted to the different requirements of various operating scenarios. An essential consideration regarding the choice of fabrication technique is the necessity to facilitate optimal feature resolutions in layer thicknesses. Here, inkjet also seems well suited.

4.4.2. Interface Roughness Structuring

A potential strategy for enhancing adhesion and the active cell area may be to engineer the interface at the nanoscale. By deliberately increasing interfacial roughness and conformally coating surface pores, it is possible to extend the triple-phase boundary and thereby improve mechanical anchoring between electrolyte and electrode.
The concept of nano-interface structuring is defined here as a design improvement strategy that is predominantly associated with an increase in the roughness of the contact surface between the functional layer of the electrode and the electrolyte. The associated enhancements are related to increased electrochemical performance due to enlarged TPB and higher adhesive strength between the two layers. The list of sources identified two possible scenarios. One of these is characterized by slight infiltration of the surface electrode’s functional layer pores by the deposited electrolyte material. This phenomenon has been observed in a single study on the fabrication of electrolyte layers using inkjet technology [54]. A wide range of electrolytic particle sizes could also be processed using EPD, with studies showing that particles measuring 22 nm and 1.4 µm were deposited within the pores, respectively [153,159]. The second scenario involves the deposition of electrode material onto already manufactured electrolyte material. Dip coating was one technique for the very fine distribution of nanoparticles of MIEC material on the substrate’s surface [33]. In two instances, the employment of a nanoweb-structured film of the nanoparticles was even mentioned [31,32]. The creation of a nanoparticle was also observed in the process of laser machining of electrolyte material, in which small amounts of material were left on the surface during the procedure of material erosion [166]. An individual approach was also implemented for the production of an “interface engineered layer”. This process incorporated the deposition of a defined structure of small features, measuring approximately 100 nm, of YSZ on an existing electrolyte using the sputtering technique. In addition to increasing the TPB, this also controlled the formation of the subsequently sputtered electrode layer, resulting in fine vertical pores [112]. A comparison of the two scenarios reveals that the former has an advantage due to its capacity for simultaneous implementation with the deposition of the electrolyte layer. The second scenario invariably necessitates an additional manufacturing step for each approach. An alternative approach that deserves further investigation is the use of inkjet technology to achieve targeted roughness in the deposition of the top electrolyte layer through precise material application.
Three distinct investigations were conducted in order to study the nanofilm coating of surfaces on porous or nanostructured electrode materials for enhanced electrochemical performance. The thickness of the coated layers ranged from 100 to 150 nm. In one particular instance, the porous electrodes have been coated with a plasma-enhanced ALD (atomic layer deposition) solution, resulting in the formation of a 150 nm-thick layer that has also been observed to fill the pores. Consequently, a three-dimensional interface was achieved, which resulted in an increase in TPB [150]. A more delicate coating, measuring between 2 and 8 nm, was successfully demonstrated using the ALD method on a layer of 100 nm thick nanorod-structured electrode material. The consequence of this modification included an enlargement of TPB, as well as an enhancement of thermal stability [105]. Similar enhancements were achieved by exploiting aerosol-assisted CVD [144]. Furthermore, EPD has successfully achieved a 20 to 80 nm thin coating of a 100 nm thick porous layer. In this instance, an increase in TPB and stability was also accomplished [160]. A notable advantage emerges when comparing EPD to ALD methodologies, particularly in relation to equipment costs and process complexity. Despite this, it must be acknowledged that each of the three strategies has resulted in distinct microstructures with unique characteristics, thereby complicating any direct comparison.
A few more approaches to increase layer adhesion are also worth discussing. In addition to the aforementioned effects of improvements in this regard through increased interface roughness, another noteworthy method is the application of a vacuum to facilitate the deposition of electrolyte material into the pores of the electrode [39]. The approach of increasing surface roughness is further supported by findings on ground electrode substrates, where lower layer adhesion and reduced cell performance were observed compared to unprocessed substrates. Flat surfaces were intended to promote the formation of a gas-tight electrolyte layer through plasma spraying [86]. Another source identified the targeted creation of smooth surfaces as a means of facilitating the formation of a dense electrolyte layer through wet powder spraying [71]. It should also be emphasized in this context that, when controlling columnar layer growth in PVD methods, careful consideration must be given to layer adhesion when applying corresponding surface treatments.
Other feasible approaches were presented that act in the opposite way, by inserting a dense electrode functional interlayer onto an electrolyte substrate by sputtering to increase the contact area with subsequent screen-printed electrodes [109,111]. PLD methods also demonstrated an additional benefit of the high temperatures present at the deposition sites, which causes a strong material junction between the electrolyte and the applied electrode material [101,130].
During operation and due to certain manufacturing steps, stresses can arise from the different expansion rates of the electrolyte and electrode material layers. This can be compensated for by designing layers at the interface in a certain way of nanoporosity and grain structure. Using PLD, this was achieved by depositing a layer 2–4 µm thick to mitigate interlayer tensions [108].
Additionally, the TEC between the electrolyte and electrode layers was adjusted through material grading using electrostatic spray deposition and pulsed laser deposition of electrode functional layers [69,129]. In consideration of the capacity for exact material deposition and the potential for locally regulated ratios of two materials, the utilization of inkjet technology in this context is also a conceivable proposition. In this respect, SAT could be another viable option due to its capacity to modify the composition of materials.
The fabrication of flexible material structures was also claimed by printing gridded interlayers of electrode functional layers on top of each other using inkjet printing. However, the validity of the proposed structure could not be directly substantiated from the source material, thus giving cause for concern regarding the practicability of the approach. Moreover, no enhancement in cell performance could be evidenced [48]. Further, it is important to note that significant aspects of this approach are already present in the development of the inks. In order to ensure the effective retention of particles in the deposited layers, whilst preventing their precipitation into other layers, it is essential to employ a sophisticated ink formulation.
Table 8 provides an overview of the applicability of the different manufacturing methods for optimizing the interface of electrolyte and electrodes, including interface roughness, thereby increasing robustness and three-dimensional interface structuring to improve electrochemical performance. Each method is also evaluated based on the above discussion, and its suitability for industrial use is assessed according to characterization in Section 3.2.

5. Conclusions and Outlook

The PRISMA-ScR methodology approach proved effective in this review, identifying optimization approaches alongside suitable manufacturing methods. Critical assessment highlighted both scalability challenges and potential alternatives for the fabrication or modification of SOC components. Overall, the analysis shows substantial overlap between manufacturing methods and design strategies for SOC architectures.
By combining effective optimization approaches with the available manufacturing methods, the PRISMA-ScR methodology provided a solid foundation for identifying research gaps and developing targeted recommendations, which are presented in the outlook of this section.
Addressing research question 1, the evidence converges on the following SOC design measures as the most effective levers for performance, durability, and lower-temperature operation: Effective approaches to the design of solid oxide cells (SOCs) include thinning and densifying electrolytes (including multilayer ceria–yttria-stabilized zirconia (YSZ) blocking concepts) in order to reduce ohmic losses and enable operation at lower temperatures. At the electrodes, ultrathin, dense functional interlayers of mixed ionic-electronic conductors (MIECs) with assured in-plane conductivity, together with engineered porosity (graded, vertical, or branched) and three-dimensional or nano-roughened interfaces, increase the TPB and improve gas transport, adhesion, robustness, as well as electrochemical performance.
Regarding research question 2, the literature converges on a set of scalable manufacturing methods capable of implementing these design measures with precise control over thickness, porosity, composition, and 3D interfacial architecture.
Research question 3 can be addressed through a component-wise analysis, examining how each fabrication method enables the intended design optimizations under practical constraints (scalability, cost, and process control) across electrolytes, electrodes, and their interface.
High SOC performance relies heavily on careful electrolyte and barrier layer design combined with an appropriate choice of fabrication method. The central challenge is producing layers that are simultaneously thin and dense, while using methods that are both scalable and cost-effective. Modern approaches such as inkjet printing, solution aerosol thermolysis (SAT), and electrophoretic deposition (EPD) have proven effective in addressing these demands across multiple studies. While most investigations concentrated on achieving simultaneously reduced thickness and increased density, alternative concepts have been proposed. These include multilayer electrolytes employing composite materials and targeted microstructural engineering, particularly grain-size control. Conventional processes such as tape casting, screen printing, and dip and spin coating were used sparingly. This is largely due to their limitations: tape casting and screen printing cannot easily yield thin layers, while dip and spin coating are discontinuous. In contrast, methods such as spraying, plasma spraying, and pulsed laser deposition offer further advantages by eliminating the need for subsequent sintering.
Optimization strategies for SOC electrodes have targeted a wide range of design parameters, from pore formation to the development of fine material composites. In electrode functional layers, optimization was primarily directed toward achieving suitable layer thickness and density to improve performance and stability. Many studies applied downstream processing methods such as impregnation or surface modification, thereby increasing process-chain complexity. In contrast, relatively few approaches addressed upstream optimization, such as tailoring during slurry or solution preparation. In such cases, the approach referred to the Pechini method at best. In the context of electrode fabrication, nearly all reviewed techniques were identified as suitable, with the exception of EPD and thin-film approaches such as sputtering or atomic layer deposition.
At the electrode–electrolyte interface, optimization has focused on creating three-dimensional contact geometries or controlled roughness. Among the reviewed methods, electrophoretic deposition (EPD) and inkjet printing demonstrated clear advantages. The strength of EPD lies in its ability to uniformly coat porous, rough electrode surfaces, whereas inkjet printing affords fine control over the roughness of deposited films and further enables the fabrication of three-dimensional interfacial architectures.
In view of the findings, it is intended that our own deliberations on several aspects of the SOC research area and our own conceptualisations be formulated. The development of precursor materials, particularly wet pastes and inks, which are processed through a variety of manufacturing methods for the production of cell components, holds immense potential. This would facilitate the enhancement of porous fine-structured material compositions, which have typically been accomplished through complex or multi-step downstream methodologies such as wet etching, burning out pore formers, or impregnation so far. Consequently, we propose close collaboration with experts in surface chemistry and colloid science for future development in the field of SOC.
It is evident that certain manufacturing methods, such as PVD, CVD, and electrospinning, offer unique opportunities for SOC design enhancements, yet their elevated equipment costs and limited production rates currently set a high barrier to economic feasibility. To support the future ramp-up of SOC technology, robust techno-economic analyses will be required to identify when these methods might become cost-effective. While their rational application under present production scales is doubtful, their adoption in large-scale, high-volume manufacturing may become realistic.
Achieving intended design improvements further depends on the integration of complementary manufacturing methods across the various cell components. This is particularly evident in the fabrication of 3D interfaces, where, despite the diversity of achievable geometries, subsequent coating steps remain decisive for layer adhesion and mechanical stability. Further research is therefore needed to assess the related issues of uniform subsequent coating, structural strength, and crack formation. Additionally, little attention has been devoted to optimizing the relative surface-area ratios of electrochemically active regions across the fuel electrode, oxygen electrode, and electrolyte. Simulation-based studies could provide an effective starting point for addressing this gap.
Despite the scarcity of studies on proton-conducting SOCs, the findings of this review provide a promising basis for transferring design improvements to this cell type. One such approach is the use of graded electrolyte materials within electrodes, which can alleviate the problem of TEC mismatch—an issue more severe in PCCs than in oxide-ion-conducting systems. Similarly, the concept of multilayer electrolytes holds significant potential, where unstable proton-conducting electrolyte layers are reinforced by structurally supportive layers with complementary conductivity properties. The role of colloid science is equally evident here. By tailoring electrode materials to deliver electron, oxygen-ion, and proton conductivity simultaneously, it is possible to predefine material structure before sintering, thereby offering greater stability compared with post-synthesis impregnation approaches. With these self-formulated approaches, the strength of this review should be emphasized, as it is based on the broad presentation and discussion of various optimization approaches coupled with manufacturing methods. This facilitates rapid familiarization with the subject matter for developers and scientists interested in the field of SOCs and their possibilities. This should facilitate the initiation and implementation of their own developments, as well as the identification of their potential, including in the emerging field of proton-conducting cells.

Supplementary Materials

The following supporting information can be downloaded at: https://www.mdpi.com/article/10.3390/en18246420/s1, MS Excel S1: Search strings; MS Excel S2: Extracts of ident. literat.; MS Word Document S3: PRISMA-ScR Checklist.

Author Contributions

Conceptualization, B.M. and K.P.B.; approach, B.M.; implementation, B.M.; writing—original draft preparation, B.M.; writing—review and editing, F.-W.S., M.E. and K.P.B.; visualization, B.M.; supervision, K.P.B. All authors have read and agreed to the published version of the manuscript.

Funding

This research received no external funding.

Data Availability Statement

No new data were created or analyzed in this study.

Conflicts of Interest

The authors declare no conflicts of interest.

Abbreviations

The following abbreviations are used in this manuscript:
AACVDAerosol-Assisted Chemical Vapor Deposition
AIArtificial Intelligence
ALDAtomic Layer Deposition
APSAtmospheric Plasma Spraying
ASReviewActive-learning-assisted screening software for systematic reviews
CVDChemical Vapor Deposition
DLPDigital Light Processing
EPDElectrophoretic Deposition
ESDElectrostatic Spray Deposition
GCL (GCLs)Grain-Controlled Layer(s)
GDCGadolinium-Doped Ceria
GSVGranule Spraying in Vacuum
LPPSLow-Pressure Plasma Spraying
MIECMixed Ionic–Electronic Conductor
MS ExcelMicrosoft Excel
Ni-YSZNickel/Yttria-Stabilized Zirconia (cermet)
PCFCProton-Conducting Fuel Cell
PCECProton-Conducting Electrolysis Cell
PCC (PCCs)Proton-Conducting Ceramics/Proton-Conducting Cells (context-dependent)
PEALDPlasma-Enhanced Atomic Layer Deposition
PLDPulsed Laser Deposition
PMMAPolymethyl methacrylate
PRISMA-ScRPreferred Reporting Items for Systematic Reviews and Meta-Analyses—Extension for Scoping Reviews
PVDPhysical Vapor Deposition
PVPPolyvinylpyrrolidone
rSOC (rSOCs)Reversible Solid Oxide Cell(s)
SATSolution Aerosol Thermolysis (spray pyrolysis)
SDCSamaria-Doped Ceria (Samarium-doped ceria)
SLSSelective Laser Sintering
SOC (SOCs)Solid Oxide Cell(s)
SOEC (SOECs)Solid Oxide Electrolysis Cell(s)
SOFC (SOFCs)Solid Oxide Fuel Cell(s)
SPSSuspension Plasma Spraying
SPPSSolution Precursor Plasma Spraying
TECThermal Expansion Coefficient
TPBTriple-Phase Boundary
TPCVDThermal Plasma Chemical Vapor Deposition
UVUltraviolet
WoSWeb of Science
YSZYttria-Stabilized Zirconia
CO2Carbon Dioxide

References

  1. IEA: International Energy Agency. Global Energy Review 2025; IEA: Paris, France, 2025. [Google Scholar]
  2. EUR-Lex. 52021DC0550-EN-EUR-Lex: Fit for 55, 2021. Available online: https://eur-lex.europa.eu/legal-content/EN/TXT/?uri=celex:52021DC0550 (accessed on 14 September 2025).
  3. International Renewable Energy Agency. Global Energy Transformation: A Roadmap to 2050, Executive Summary; International Renewable Energy Agency: Abu Dhabi, United Arab Emirates, 2018. [Google Scholar]
  4. Schmidt, T. Wasserstofftechnik: Grundlagen, Systeme, Anwendung, Wirtschaft, 3rd ed.; Carl Hanser Verlag GmbH & Co. KG: Munich, Germany, 2024. [Google Scholar]
  5. Maric, R.; Mirshekari, G. Solid Oxide Fuel Cells: From Fundamental Principles to Complete Systems, 1st ed.; Taylor & Francis Group: Milton, UK, 2018; ISBN 9781466561175. [Google Scholar]
  6. Sitte, W.; Merkle, R. High-Temperature Electrolysis: From Fundamentals to Applications; IOP Publishing: Bristol, UK, 2023. [Google Scholar]
  7. Fan, L.; Zhu, B.; Su, P.-C.; He, C. Nanomaterials and technologies for low temperature solid oxide fuel cells: Recent advances, challenges and opportunities. Nano Energy 2018, 45, 148–176. [Google Scholar] [CrossRef]
  8. Ivanova, M.E.; Peters, R.; Müller, M.; Haas, S.; Seidler, M.F.; Mutschke, G.; Eckert, K.; Röse, P.; Calnan, S.; Bagacki, R.; et al. Technological Pathways to Produce Compressed and Highly Pure Hydrogen from Solar Power. Angew. Chem. Int. Ed. Engl. 2023, 62, e202218850. [Google Scholar] [CrossRef] [PubMed]
  9. Menzler, N.H.; Tietz, F.; Uhlenbruck, S.; Buchkremer, H.P.; Stöver, D. Materials and manufacturing technologies for solid oxide fuel cells. J. Mater. Sci. 2010, 45, 3109–3135. [Google Scholar] [CrossRef]
  10. Udomsilp, D.; Lenser, C.; Guillon, O.; Menzler, N.H. Performance Benchmark of Planar Solid Oxide Cells Based on Material Development and Designs. Energy Technol. 2021, 9, 2001062. [Google Scholar] [CrossRef]
  11. Timurkutluk, B.; Timurkutluk, C.; Mat, M.D.; Kaplan, Y. A review on cell/stack designs for high performance solid oxide fuel cells. Renew. Sustain. Energy Rev. 2016, 56, 1101–1121. [Google Scholar] [CrossRef]
  12. Xu, Y.; Cai, S.; Chi, B.; Tu, Z. Technological limitations and recent developments in a solid oxide electrolyzer cell: A review. Int. J. Hydrogen Energy 2024, 50, 548–591. [Google Scholar] [CrossRef]
  13. Mahmud, L.S.; Muchtar, A.; Somalu, M.R. Challenges in fabricating planar solid oxide fuel cells: A review. Renew. Sustain. Energy Rev. 2017, 72, 105–116. [Google Scholar] [CrossRef]
  14. Zakaria, Z.; Awang Mat, Z.; Abu Hassan, S.H.; Boon Kar, Y. A review of solid oxide fuel cell component fabrication methods toward lowering temperature. Int. J. Energy Res. 2020, 44, 594–611. [Google Scholar] [CrossRef]
  15. Yu, M.; Feng, Q.; Liu, Z.; Zhang, P.; Zhu, X.; Mu, S. Recent Novel Fabrication Techniques for Proton-Conducting Solid Oxide Fuel Cells. Crystals 2024, 14, 225. [Google Scholar] [CrossRef]
  16. Zhang, W.; Hu, Y.H. Progress in proton-conducting oxides as electrolytes for low-temperature solid oxide fuel cells: From materials to devices. Energy Sci. Eng. 2021, 9, 984–1011. [Google Scholar] [CrossRef]
  17. Zhang, J.; Lenser, C.; Menzler, N.H.; Guillon, O. Comparison of solid oxide fuel cell (SOFC) electrolyte materials for operation at 500 °C. Solid State Ion. 2020, 344, 115138. [Google Scholar] [CrossRef]
  18. Zhang, J.; Ricote, S.; Hendriksen, P.V.; Chen, Y. Advanced Materials for Thin-Film Solid Oxide Fuel Cells: Recent Progress and Challenges in Boosting the Device Performance at Low Temperatures. Adv. Funct. Mater. 2022, 32, 2111205. [Google Scholar] [CrossRef]
  19. Nechache, A.; Hody, S. Alternative and innovative solid oxide electrolysis cell materials: A short review. Renew. Sustain. Energy Rev. 2021, 149, 111322. [Google Scholar] [CrossRef]
  20. Wolf, S.E.; Winterhalder, F.E.; Vibhu, V.; de Haart, L.G.J.; Guillon, O.; Eichel, R.-A.; Menzler, N.H. Solid oxide electrolysis cells—Current material development and industrial application. J. Mater. Chem. A 2023, 11, 17977–18028. [Google Scholar] [CrossRef]
  21. Ramadhani, F.; Hussain, M.A.; Mokhlis, H.; Hajimolana, S. Optimization strategies for Solid Oxide Fuel Cell (SOFC) application: A literature survey. Renew. Sustain. Energy Rev. 2017, 76, 460–484. [Google Scholar] [CrossRef]
  22. Tricco, A.C.; Lillie, E.; Zarin, W.; O’Brien, K.K.; Colquhoun, H.; Levac, D.; Moher, D.; Peters, M.D.J.; Horsley, T.; Weeks, L.; et al. PRISMA Extension for Scoping Reviews (PRISMA-ScR): Checklist and Explanation. Ann. Intern. Med. 2018, 169, 467–473. [Google Scholar] [CrossRef]
  23. van de Schoot, R.; de Bruin, J.; Schram, R.; Zahedi, P.; de Boer, J.; Weijdema, F.; Kramer, B.; Huijts, M.; Hoogerwerf, M.; Ferdinands, G.; et al. An open source machine learning framework for efficient and transparent systematic reviews. Nat. Mach. Intell. 2021, 3, 125–133. [Google Scholar] [CrossRef]
  24. Budáč, D.; Carda, M.; Adamová, N.; Sádecká, M.; Paidar, M.; Híveš, J. On the benefits of structured composite electrodes in solid oxide cells. Monatshefte Fur Chem. 2024, 155, 369–376. [Google Scholar] [CrossRef]
  25. Park, S.; Hanantyo, M.; Park, J.; Lee, H.; Park, J.-Y.; Song, S.-J. Multilayer Co-casting method for enhanced performance anode-supported reversible solid oxide cells: Fabrication and effect of anode functional layer thickness on electrochemical performance. J. Power Sources 2025, 640, 236775. [Google Scholar] [CrossRef]
  26. Timurkutluk, B.; Dokuyucu, S.; Onbilgin, S. Novel structured anode-supported solid oxide fuel cells with porous GDC interlayers. Ceram. Int. 2020, 46, 11066–11074. [Google Scholar] [CrossRef]
  27. Noh, H.-S.; Son, J.-W.; Lee, H.; Song, H.-S.; Lee, H.-W.; Lee, J.-H. Low temperature performance improvement of SOFC with thin film electrolyte and electrodes fabricated by pulsed laser deposition. J. Electrochem. Soc. 2009, 156, B1484. [Google Scholar] [CrossRef]
  28. Li, C.; Shi, H.; Ran, R.; Su, C.; Shao, Z. Thermal inkjet printing of thin-film electrolytes and buffering layers for solid oxide fuel cells with improved performance. Int. J. Hydrogen Energy 2013, 38, 9310–9319. [Google Scholar] [CrossRef]
  29. Tomov, R.I.; Krauz, M.; Jewulski, J.; Hopkins, S.C.; Kluczowski, J.R.; Glowacka, D.M.; Glowacki, B.A. Direct ceramic inkjet printing of yttria-stabilized zirconia electrolyte layers for anode-supported solid oxide fuel cells. J. Power Sources 2010, 195, 7160–7167. [Google Scholar] [CrossRef]
  30. Asmedianova, A.; Logutenko, O.; Vorobyev, A.; Titkov, A. Formation of GDC electrolyte layers on the surface of NiO/GDC anode via laser thermolysis of cerium and gadolinium nitrates. Results Surf. Interfaces 2025, 18, 100446. [Google Scholar] [CrossRef]
  31. Jang, I.; Kim, S.; Kim, C.; Yoon, H.; Song, T. Enhancement of oxygen reduction reaction through coating a nano-web-structured La0.6Sr0.4Co0.2Fe0.8O3-δ thin-film as a cathode/electrolyte interfacial layer for lowering the operating temperature of solid oxide fuel cells. J. Power Sources 2018, 392, 123–128. [Google Scholar] [CrossRef]
  32. Jang, I.; Kim, S.; Kim, C.; Lee, H.; Yoon, H.; Song, T.; Paik, U. Interface engineering of yttrium stabilized zirconia/gadolinium doped ceria bi-layer electrolyte solid oxide fuel cell for boosting electrochemical performance. J. Power Sources 2019, 435, 226776. [Google Scholar] [CrossRef]
  33. Jang, I.; Chan, K.; Kim, S.; Yoon, H.; Paik, U. Fabrication of nanoparticle networked La0.6Sr0.4Co0.2Fe0.8O3-δ thin film layer between the cathode and electrolyte of solid oxide fuel cell by using a spin coating method. ECS Trans. 2017, 78, 741. [Google Scholar] [CrossRef]
  34. Hwang, S.; Lee, J.; Kang, G.; Choi, M.; Kim, S.J.; Lee, W.; Byun, D. A hydrogel-assisted GDC chemical diffusion barrier for durable solid oxide fuel cells. J. Mater. Chem. A 2021, 9, 11683–11690. [Google Scholar] [CrossRef]
  35. Han, F.; Mücke, R.; van Gestel, T.; Leonide, A.; Menzler, N.H.; Buchkremer, H.P.; Stöver, D. Novel high-performance solid oxide fuel cells with bulk ionic conductance dominated thin-film electrolytes. J. Power Sources 2012, 218, 157–162. [Google Scholar] [CrossRef]
  36. Mansilla, Y.B.; Jimenéz, C.E.; Basbus, J.F.; Troiani, H.E.; Többens, D.M.; Serquis, A.C.; Arce, M.D. Thermal evolution of sol-gel-synthesized 8YSZ thin films: Insights from coupled in situ synchrotron diffraction and electrical conductivity measurements. J. Mater. Chem. A 2025, 13, 15979–15988. [Google Scholar] [CrossRef]
  37. Lee, J.-J.; Moon, H.; Park, H.-G.; Yoon, D.I.; Hyun, S.-H. Applications of nano-composite materials for improving the performance of anode-supported electrolytes of SOFCs. Int. J. Hydrogen Energy 2010, 35, 738–744. [Google Scholar] [CrossRef]
  38. Morales, M.; Roda, V.; García-González, S.; Torres, R.; Husar, A.; Jiménez-Piqué, E. Monolithic electrolyte-supported solid oxide fuel cells fabricated by gel-casting on 3D-printed moulds. J. Eur. Ceram. Soc. 2025, 45, 117379. [Google Scholar] [CrossRef]
  39. Shi, N.; Yu, S.; Chen, S.; Ge, L.; Chen, H.; Guo, L. Dense thin YSZ electrolyte films prepared by a vacuum slurry deposition technique for SOFCs. Ceram. Int. 2017, 43, 182–186. [Google Scholar] [CrossRef]
  40. Li, C.; Chen, H.; Shi, H.; Tade, M.O.; Shao, Z. Green fabrication of composite cathode with attractive performance for solid oxide fuel cells through facile inkjet printing. J. Power Sources 2015, 273, 465–471. [Google Scholar] [CrossRef]
  41. Tomov, R.I.; Mitchell-Williams, T.; Gao, C.; Kumar, R.V.; Glowacki, B.A. Performance optimization of LSCF/Gd:CeO2 composite cathodes via single-step inkjet printing infiltration. J. Appl. Electrochem. 2017, 47, 641–651. [Google Scholar] [CrossRef]
  42. Wang, C.; Tomov, R.I.; Mitchell-Williams, T.B.; Kumar, R.V.; Glowacki, B.A. Inkjet printing infiltration of Ni-Gd:CeO2 anodes for low temperature solid oxide fuel cells. J. Appl. Electrochem. 2017, 47, 1227–1238. [Google Scholar] [CrossRef]
  43. Tomov, R.I.; Krauz, M.; Tluczek, A.; Kluczowski, R.; Krishnan, V.V.; Balasubramanian, K.; Kumar, R.V.; Glowacki, B.A. Vacuum-sintered stainless steel porous supports for inkjet printing of functional SOFC coatings. Mater. Renew. Sustain. Energy 2015, 4, 14. [Google Scholar] [CrossRef]
  44. Tomov, R.I.; Dudek, M.; Hopkins, S.C.; Krauz, M.; Wang, H.; Wang, C.; Shi, Y.; Tomczyk, P.; Glowacki, B.A. Inkjet Printing of Direct Carbon Solid Oxide Fuel Cell Components. ECS Trans. 2013, 57, 1359. [Google Scholar] [CrossRef]
  45. Schneller, T.; Griesche, D. Inkjet printed Y-substituted barium zirconate layers as electrolyte membrane for thin film electrochemical devices. Membranes 2019, 9, 131. [Google Scholar] [CrossRef]
  46. Rahumi, O.; Sobolev, A.; Rath, M.K.; Borodianskiy, K. Nanostructured engineering of nickel cermet anode for solid oxide fuel cell using inkjet printing. J. Eur. Ceram. Soc. 2021, 41, 4528–4536. [Google Scholar] [CrossRef]
  47. Qu, P.; Xiong, D.; Zhu, Z.; Gong, Z.; Li, Y.; Fan, L.; Liu, Z.; Wang, P.; Liu, C.; Chen, Z. Inkjet printing additively manufactured multilayer SOFCs using high quality ceramic inks for performance enhancement. Addit. Manuf. 2021, 48, 102394. [Google Scholar] [CrossRef]
  48. Pham, T.T.; Tu, H.P.; Dao, T.D.; To, T.D.; Doan, D.; Dang, M.C. Fabrication of an anode functional layer for an electrolyte-supported solid oxide fuel cell using electrohydrodynamic jet printing. Adv. Nat. Sci. Nanosci. Nanotechnol. 2019, 10, 015004. [Google Scholar] [CrossRef]
  49. Jenkins, C.; Tian, J.; Dou, Y.; Nian, Q.; Milcarek, R.J. Solid Oxide Fuel Cells with 3D Inkjet Printing Modified LSM-YSZ Interface. ECS J. Solid. State Sci. Technol. 2024, 13, 065003. [Google Scholar] [CrossRef]
  50. Jang, I.; Kelsall, G.H. Fabrication of 3D NiO-YSZ structures for enhanced performance of solid oxide fuel cells and electrolysers. Electrochem. Commun. 2022, 137, 107260. [Google Scholar] [CrossRef]
  51. Jang, I.; Hankin, A.; Xie, Z.; Skinner, S.J.; Kelsall, G.H. Structural Effects of 3D Inkjet-Printed Ni(O)-YSZ Pillared Electrodes on Performances of Solid Oxide Electrochemical Reactors. Small 2024, 20, 2306653. [Google Scholar] [CrossRef]
  52. Farandos, N.M.; Kleiminger, L.; Li, T.; Hankin, A.; Kelsall, G.H. Three-dimensional Inkjet Printed Solid Oxide Electrochemical Reactors. I. Yttria-stabilized Zirconia Electrolyte. Electrochim. Acta 2016, 213, 324–331. [Google Scholar] [CrossRef]
  53. Farandos, N.M.; Jang, I.; Alexander, J.C.; Kelsall, G.H. 3-D inkjet printed solid oxide electrochemical reactors III. Cylindrical pillared electrode microstructures. Electrochim. Acta 2022, 426, 140834. [Google Scholar] [CrossRef]
  54. Fakeeh, A.; Tomov, R.I.; Kumar, R.V.; Glowacki, B.A. Fabrication of bimetallic (NiFe) anode-supported SOFCs with direct ceramic inkjet printing. ECS Trans. 2015, 68, 1531. [Google Scholar] [CrossRef]
  55. Esposito, V.; Gadea, C.; Hjelm, J.; Marani, D.; Hu, Q.; Agersted, K.; Ramousse, S.; Jensen, S.H. Fabrication of thin yttria-stabilized-zirconia dense electrolyte layers by inkjet printing for high performing solid oxide fuel cells. J. Power Sources 2015, 273, 89–95. [Google Scholar] [CrossRef]
  56. El-Toni, A.M.; Yamaguchi, T.; Shimizu, S.; Fujishiro, Y.; Awano, M. Development of a dense electrolyte thin film by the ink-jet printing technique for a porous LSM substrate. J. Am. Ceram. Soc. 2008, 91, 346–349. [Google Scholar] [CrossRef]
  57. Chang, W.; Kang, E.H.; Jeong, H.J.; Choi, W.; Shim, J.H. Inkjet printing of perovskite ceramics for high-performance proton ceramic fuel cells. Energy 2023, 268, 126489. [Google Scholar] [CrossRef]
  58. Anelli, S.; Rosa, M.; Baiutti, F.; Torrell, M.; Esposito, V.; Tarancón, A. Hybrid-3D printing of symmetric solid oxide cells by inkjet printing and robocasting. Addit. Manuf. 2022, 51, 102636. [Google Scholar] [CrossRef]
  59. Anelli, S.; Moreno-Sanabria, L.; Baiutti, F.; Torrell, M.; Tarancón, A. Solid oxide cell electrode nanocomposites fabricated by inkjet printing infiltration of ceria scaffolds. Nanomaterials 2021, 11, 3435. [Google Scholar] [CrossRef]
  60. Yuan, J.; Chen, Y.; Yang, H.; Sun, J.; Cai, P.; Lin, M.; Chen, M.; Wang, H.; Bai, J. Vat photopolymerization 3D printing of NiO-YSZ anode for solid oxide fuel cells. J. Eur. Ceram. Soc. 2024, 44, 5068–5079. [Google Scholar] [CrossRef]
  61. Yang, G.; Nam, S.-H.; Han, G.; Fang, N.X.; Lee, D. Achieving Fast Oxygen Reduction on Oxide Electrodes by Creating 3D Multiscale Micro-Nano Structures for Low-Temperature Solid Oxide Fuel Cells. ACS Appl. Mater. Interfaces 2023, 15, 50427–50436. [Google Scholar] [CrossRef]
  62. Wei, L.Y.; Zhang, J.J.; Yu, F.Y.; Zhang, W.M.; Meng, X.X.; Yang, N.T.; Liu, S.M. A novel fabrication of yttria-stabilized-zirconia dense electrolyte for solid oxide fuel cells by 3D printing technique. Int. J. Hydrogen Energy 2019, 44, 6182–6191. [Google Scholar] [CrossRef]
  63. Lee, C.; Shin, S.S.; Choi, J.; Kim, J.; Son, J.-W.; Choi, M.; Shin, H.H. A micro-patterned electrode/electrolyte interface fabricated by soft-lithography for facile oxygen reduction in solid oxide fuel cells. J. Mater. Chem. A 2020, 8, 16534–16541. [Google Scholar] [CrossRef]
  64. Kostretsova, N.; Pesce, A.; Anelli, S.; Nuñez, M.; Morata, A.; Smeacetto, F.; Torrell, M.; Tarancón, A. Single-step fully 3D printed and co-sintered solid oxide fuel cells. J. Mater. Chem. A 2024, 12, 22960–22970. [Google Scholar] [CrossRef]
  65. Choi, Y.-G.; Park, J.-Y.; Song, H.; Kim, H.-R.; Son, J.-W.; Lee, J.-H.; Je, H.-J.; Kim, B.-K.; Lee, H.-W.; Yoon, K.J. Microstructure-polarization relations in nickel/gadolinia-doped ceria anode for intermediate-temperature solid oxide fuel cells. Ceram. Int. 2012, 39, 4713–4718. [Google Scholar] [CrossRef]
  66. Choi, J.-J.; Ahn, C.-W.; Kim, J.-W.; Ryu, J.; Hahn, B.-D.; Yoon, W.-H.; Park, D.-S. Anode-supported type SOFCs based on novel low temperature ceramic coating process. J. Korean Ceram. Soc. 2015, 52, 338–343. [Google Scholar] [CrossRef][Green Version]
  67. Exner, J.; Pöpke, H.; Fuchs, F.-M.; Kita, J.; Moos, R. Annealing of gadolinium-doped ceria (GDC) films produced by the aerosol deposition method. Materials 2018, 11, 2072. [Google Scholar] [CrossRef]
  68. Zhang, S.-L.; Shang, Y.-B.; Li, C.-X.; Li, C.-J. Vacuum cold sprayed nanostructured La0.6Sr0.4Co0.2Fe0.8O3−δ as a high-performance cathode for porous metal-supported solid oxide fuel cells operating below 600 °C. Mater. Today Energy 2021, 21, 100815. [Google Scholar] [CrossRef]
  69. Sar, J.; Charlot, F.; Almeida, A.; Dessemond, L.; Djurado, E. Coral microstructure of graded CGO/LSCF oxygen electrode by electrostatic spray deposition for energy (IT-SOFC, SOEC). Fuel Cells 2014, 14, 357–363. [Google Scholar] [CrossRef]
  70. Rossignol, C.; Roman, B.; Benetti, G.D.; Djurado, E. Elaboration of thin and dense CGO films adherent to YSZ by electrostatic spray deposition for IT-SOFC applications. New J. Chem. 2011, 35, 716–723. [Google Scholar] [CrossRef]
  71. Yan, R.; Ding, D.; Lin, B.; Liu, M.; Meng, G.; Liu, X. Thin yttria-stabilized zirconia electrolyte and transition layers fabricated by particle suspension spray. J. Power Sources 2007, 164, 567–571. [Google Scholar] [CrossRef]
  72. Shi, H.; Ran, R.; Shao, Z. Wet powder spraying fabrication and performance optimization of IT-SOFCs with thin-film ScSZ electrolyte. Int. J. Hydrogen Energy 2012, 37, 1125–1132. [Google Scholar] [CrossRef]
  73. Papastergiades, E.; Argyropoulos, S.; Rigakis, N.; Kiratzis, N.E. Fabrication of ceramic electrolytic films by the method of solution aerosol thermolysis (SAT) for solid oxide fuel cells (SOFC). Ionics 2009, 15, 545–554. [Google Scholar] [CrossRef]
  74. Tsimekas, G.; Papastergiades, E.; Kiratzis, N.E. Morphology and structure of Solid Oxide Fuel Cell (SOFC) components fabricated by spray pyrolysis. ECS Trans. 2017, 78, 1909. [Google Scholar] [CrossRef]
  75. Hamedani, H.A.; Dahmen, K.-H.; Li, D.; Peydaye-Saheli, H.; Garmestani, H.; Khaleel, M. Fabrication of gradient porous LSM cathode by optimizing deposition parameters in ultrasonic spray pyrolysis. Mater. Sci. Eng. B 2008, 153, 1–9. [Google Scholar] [CrossRef]
  76. Singh, V.; Hashigami, S.; Muroyama, H.; Matsui, T.; Inagaki, T.; Eguchia, K. Influence of fabrication routes on microstructure and electrochemical performance of Ni-GDC Cathode for high temperature CO2 Reduction in solid oxide electrolysis cells. J. Electrochem. Soc. 2016, 163, F3084. [Google Scholar] [CrossRef]
  77. Liu, L.; Kim, G.-Y.; Hillier, A.C.; Chandra, A. Microstructural and electrochemical impedance study of nickel-Ce0.9Gd0.1O1.95 anodes for solid oxide fuel cells fabricated by ultrasonic spray pyrolysis. J. Power Sources 2011, 196, 3026–3032. [Google Scholar] [CrossRef]
  78. Zamudio-García, J.; Caizán-Juanarena, L.; Dos Santos-Gómez, L.; Porras-Vázquez, J.M.; Losilla, E.R.; Marrero-López, D. Enhanced thermal and electrochemical properties in La0.8Sr0.2MnO3-δ-Pr6O11 nanocomposite cathodes for solid oxide fuel cells. Int. J. Hydrogen Energy 2025, 126, 552–561. [Google Scholar] [CrossRef]
  79. Zamudio-García, J.; Albarrán-Aroca, N.; Porras-Vázquez, J.M.; Losilla, E.R.; Marrero-López, D. Influence of Bi1.5Y0.5O3 Active Layer on the Performance of Nanostructured La0.8Sr0.2MnO3 Cathode. Appl. Nano 2020, 1, 3. [Google Scholar] [CrossRef]
  80. Szymczewska, D.; Karczewski, J.; Chrzan, A.; Jasinski, P. CGO as a barrier layer between LSCF electrodes and YSZ electrolyte fabricated by spray pyrolysis for solid oxide fuel cells. Solid State Ion. 2017, 302, 113–117. [Google Scholar] [CrossRef]
  81. Suzuki, I.; Tawarayama, H.; Majima, M.; Omata, T. Low-temperature growth of BaZrO3 and Ba(Zr,Y)O3-δ thin films via spray pyrolysis deposition. Thin Solid Films 2024, 792, 140249. [Google Scholar] [CrossRef]
  82. Molin, S.; Jasinski, P.Z. Improved performance of LaNi0.6Fe0.4O3 solid oxide fuel cell cathode by application of a thin interface cathode functional layer. Mater. Lett. 2017, 189, 252–255. [Google Scholar] [CrossRef]
  83. Dos Santos-Gómez, L.; Losilla, E.R.; Martín, F.; Ramos-Barrado, J.R.; Marrero-López, D. Novel microstructural strategies to enhance the electrochemical performance of La0.8Sr0.2MnO3-δ cathodes. ACS Appl. Mater. Interfaces 2015, 7, 7197–7205. [Google Scholar] [CrossRef]
  84. Beckel, D.; Muecke, U.P.; Gyger, T.; Florey, G.; Infortuna, A.; Gauckler, L.J. Electrochemical performance of LSCF based thin film cathodes prepared by spray pyrolysis. Solid State Ion. 2007, 178, 407–415. [Google Scholar] [CrossRef]
  85. Liu, L.; Kim, G.-Y.; Chandra, A. Fabrication of solid oxide fuel cell anode electrode by spray pyrolysis. J. Power Sources 2010, 195, 7046–7053. [Google Scholar] [CrossRef]
  86. Yu, G.; Chen, S.; Taikai, L.; Kui, W.; Xiaofeng, Z.; Jie, M.; Chunming, D.; Changguang, D.; Min, L.; Hanlin, L. Effect of plasma sprayed anode surface structure on metal-supported SOFC performance. Ceram. Int. 2025, 51, 7495–7501. [Google Scholar] [CrossRef]
  87. Ansar, A.; Soysal, D.; Schiller, G. Nanostructured functional layers for solid oxide fuel cells. Int. J. Energy Res. 2009, 33, 1191–1202. [Google Scholar] [CrossRef][Green Version]
  88. Zhang, S.-L.; Li, C.-X.; Li, C.-J. Plasma-sprayed Y2O3-stabilized ZrO2 electrolyte with improved interlamellar bonding for direct application to solid oxide fuel cells. J. Fuel Cell Sci. Technol. 2014, 11, 031005. [Google Scholar] [CrossRef]
  89. Zhu, Z.G.; Ning, H.L.; Song, C.; Lin, K.S.; Liu, T.K.; Wen, K.; Deng, C.G.; Liao, H.L.; Liu, M. Effect of Low Plasma Spraying Power on Anode Microstructure and Performance for Metal-Supported Solid Oxide Fuel Cells. J. Therm. Spray Technol. 2024, 33, 1725–1735. [Google Scholar] [CrossRef]
  90. Du, X.-H.; Song, C.; Du, K.; Zeng, D.-C.; Liu, T.-K.; Wen, K.; Dai, H.-L.; Wang, C.; Liu, M.; Liao, H.-L. High-energy atmospheric plasma spraying: A novel approach for fabricating dense electrolytes in metal-supported solid oxide fuel cells. Ceram. Int. 2025, 51, 27190–27198. [Google Scholar] [CrossRef]
  91. Yu, G.; Chen, S.; Dan, C.; Kaisheng, L.; Ke, D.; Zhigang, Z.; Taikai, L.; Kui, W.; Min, L.; Hanlin, L. Low-pressure plasma sprayed dense scandia-stabilized zirconia electrolyte and its effect on SOFC performance. J. Alloys Compd. 2024, 977, 173276. [Google Scholar] [CrossRef]
  92. Du, K.; Song, C.; Yuan, B.; Liu, T.; Wen, K.; Fan, X.; Liu, M.; Zhang, X.; Mao, J.; Liao, H. Plasma-sprayed dense yttria-stabilized zirconia electrolyte for metal-supported solid oxide fuel cells. Ceram. Int. 2025, 51, 9412–9420. [Google Scholar] [CrossRef]
  93. Wang, Y.; Legoux, J.G.; Neagu, R.; Hui, S.; Marple, B.R. Suspension Plasma Spray and Performance Characterization of Half Cells with NiO/YSZ Anode and YSZ Electrolyte. J. Therm. Spray Technol. 2012, 21, 7–15. [Google Scholar] [CrossRef]
  94. Shri Prakash, B.; Senthil Kumar, S.; Aruna, S.T. Microstructure and performance of LSM/YSZ based solid oxide fueW/l cell cathodes fabricated from solution combustion co-synthesized powders and by solution precursor plasma spraying. Surf. Coat. Technol. 2017, 310, 25–32. [Google Scholar] [CrossRef]
  95. Awan, T.I.; Afsheen, S.; Kausar, S. Thin Film Deposition Techniques; Springer Nature: Singapore, 2025. [Google Scholar]
  96. Yu, W.; Lee, S.; Choi, I.; Jeong, W.; Cho, G.Y.; Cha, S.W. A novel method to fabricate nanoporous gadolinium-doped ceria interlayer by combining wet-etching and thin film deposition. Ceram. Int. 2019, 45, 23788–23793. [Google Scholar] [CrossRef]
  97. Lim, Y.; Lee, H.; Hong, S.; Kim, Y.-B. Co-sputtered nanocomposite nickel cermet anode for high-performance low-temperature solid oxide fuel cells. J. Power Sources 2019, 412, 160–169. [Google Scholar] [CrossRef]
  98. Lee, S.; Cho, G.Y.; Park, T.; Lee, Y.H.; Yu, W.; Lee, Y.; Chang, I.; Cha, S.W. A nanoporous substrate-based low temperature solid oxide fuel cell using a thin film Ni anode. Thin Solid Film. 2018, 666, 177–181. [Google Scholar] [CrossRef]
  99. Lee, M.S.; Lee, S.; Jeong, W.; Ryu, S.; Yu, W.; Lee, Y.H.; Cho, G.Y.; Cha, S.W. Nanoporous nickel thin film anode optimization for low-temperature solid oxide fuel cells. Int. J. Hydrogen Energy 2021, 46, 36445–36453. [Google Scholar] [CrossRef]
  100. Lee, M.S.; Kim, Y.J.; Hwang, J.; Choi, I.; Yu, W.; Lee, Y.H.; Lee, J.W.; Zheng, C.; Cha, S.W. Effect of Ni–GDC anode thickness by Co-sputtering on the high-performance thin film solid oxide fuel cells on a nanoporous substrate for low-temperature operation. J. Power Sources 2023, 555, 232376. [Google Scholar] [CrossRef]
  101. Lee, J.; Ju, K.; Yoo, H.J.; Jo, S.E.; Kim, H.; Park, G.; Han, G.; Park, W.; Cho, G.Y.; Kim, H.J.; et al. A nanocrystalline La0.6Sr0.4Co0.4Fe0.6O3−δ interlayer for an enhanced oxygen electrode-electrolyte interface in solid oxide cells. J. Mater. Chem. A 2025, 13, 14743–14750. [Google Scholar] [CrossRef]
  102. Hong, S.; Son, J.; Lim, Y.; Yang, H.; Prinz, F.B.; Kim, Y.-B. A homogeneous grain-controlled ScSZ functional layer for high performance low-temperature solid oxide fuel cells. J. Mater. Chem. A 2018, 6, 16506–16514. [Google Scholar] [CrossRef]
  103. Hong, S.; Lim, Y.; Yang, H.; Bae, J.; Kim, Y.-B. Single-chamber fabrication of high-performance low-temperature solid oxide fuel cells with grain-controlled functional layers. J. Mater. Chem. A 2016, 5, 2029–2036. [Google Scholar] [CrossRef]
  104. Ha, S.; Su, P.-C.; Cha, S.-W. Combinatorial deposition of a dense nano-thin film YSZ electrolyte for low temperature solid oxide fuel cells. J. Mater. Chem. A 2013, 1, 9645–9649. [Google Scholar] [CrossRef]
  105. Cui, X.; Zdunek, A.D.; Jursich, G.; Takoudis, C.G. Nanostructured Ni-YSZ by atomic layer deposition. ECS J. Solid State Sci. Technol. 2015, 4, P429. [Google Scholar] [CrossRef]
  106. Wang, H.; Ji, W.; Zhang, L.; Gong, Y.; Xie, B.; Jiang, Y.; Song, Y. Preparation of YSZ films by magnetron sputtering for anode-supported SOFC. Solid State Ion. 2011, 192, 413–418. [Google Scholar] [CrossRef]
  107. Yu, W.; Lim, Y.; Lee, S.; Pandiyan, A.; Cho, G.Y.; Cha, S.W. Low-temperature, high-performance thin-film solid oxide fuel cells with tailored nano-column structures of a sputtered Ni anode. J. Mater. Chem. A 2020, 8, 21668–21679. [Google Scholar] [CrossRef]
  108. Solovyev, A.A.; Lebedynskiy, A.M.; Shipilova, A.V.; Ionov, I.V.; Smolyanskiy, E.A.; Lauk, A.L.; Remnev, G.E. Effect of magnetron sputtered anode functional layer on the anode-supported solid oxide fuel cell performance. Int. J. Hydrogen Energy 2019, 44, 30636–30643. [Google Scholar] [CrossRef]
  109. Solovyev, A.A.; Ionov, I.V.; Shipilova, A.V.; Kovalchuk, A.N.; Syrtanov, M.S. Magnetron-sputtered La0.6Sr0.4Co0.2Fe0.8O3 nanocomposite interlayer for solid oxide fuel cells. J. Nanopart. Res. 2017, 19, 87. [Google Scholar] [CrossRef]
  110. Sochugov, N.S.; Soloviev, A.A.; Shipilova, A.V.; Rabotkin, S.V.; Rotshtein, V.P.; Sigfusson, I.T. The effect of pulsed electron beam pretreatment of magnetron sputtered ZrO2:Y2O3 films on the performance of IT-SOFC. Solid State Ion. 2025, 231, 11–17. [Google Scholar] [CrossRef]
  111. Smolyanskiy, E.A.; Linnik, S.A.; Ionov, I.V.; Shipilova, A.V.; Semenov, V.A.; Lauk, A.L.; Solovyev, A.A. Magnetron sputtered LSC thin films for solid oxide fuel cell application. J. Phys. Conf. Ser. 2018, 1115, 1742–6596. [Google Scholar] [CrossRef]
  112. Ryu, S.; Yu, W.; Chang, I.; Park, T.; Cho, G.Y.; Cha, S.W. Three dimensional YSZ interface engineering layer for enhancement of oxygen reduction reactions of low temperature solid oxide fuel cells. Ceram. Int. 2020, 46, 12648–12655. [Google Scholar] [CrossRef]
  113. Minh, N.Q.; Lee, Y.H.; Tran, T.Q.; Ren, H.; Fullerton, E.; Wu, E.A.; Meng, Y.S. Sputtered thin-film solid oxide fuel cells. ECS Trans. 2021, 103, 67. [Google Scholar] [CrossRef]
  114. Hwang, J.; Gil, D.; Jeong, W.; Jang, Y.; Yoo, J.; Lee, S.; Yu, W.; Cha, S.W. Asymmetric glancing angle co-sputtering method for the nanostructural and compositional engineering of nanocomposite anodes for thin-film solid oxide fuel cells. J. Power Sources 2025, 631, 236252. [Google Scholar] [CrossRef]
  115. Hong, S.; Yang, H.; Lim, Y.; Prinz, F.B.; Kim, Y.-B. Grain-Controlled Gadolinia-Doped Ceria (GDC) Functional Layer for Interface Reaction Enhanced Low-Temperature Solid Oxide Fuel Cells. ACS Appl. Mater. Interfaces 2019, 11, 41338–41346. [Google Scholar] [CrossRef]
  116. Ryu, S.; Choi, I.W.; Kim, Y.J.; Lee, S.; Jeong, W.; Yu, W.; Cho, G.Y.; Cha, S.W. Nanocrystal Engineering of Thin-Film Yttria-Stabilized Zirconia Electrolytes for Low-Temperature Solid-Oxide Fuel Cells. ACS Appl. Mater. Interfaces 2023, 15, 42659–42666. [Google Scholar] [CrossRef]
  117. Zhang, J.; Lenser, C.; Russner, N.; Weber, A.; Menzler, N.H.; Guillon, O. Boosting intermediate temperature performance of solid oxide fuel cells via a tri-layer ceria–zirconia–ceria electrolyte. J. Am. Ceram. Soc. 2022, 106, 93–99. [Google Scholar] [CrossRef]
  118. Nédélec, R.; Uhlenbruck, S.; Sebold, D.; Haanappel, V.; Buchkremer, H.-P.; Stöver, D. Dense yttria-stabilised zirconia electrolyte layers for SOFC by reactive magnetron sputtering. J. Power Sources 2012, 205, 157–163. [Google Scholar] [CrossRef]
  119. Lim, Y.; Hong, S.; Bae, J.; Yang, H.; Kim, Y.-B. Influence of deposition temperature on the microstructure of thin-film electrolyte for SOFCs with a nanoporous AAO support structure. Int. J. Hydrogen Energy 2017, 42, 10199–10207. [Google Scholar] [CrossRef]
  120. Ko, S.; Jeong, W.; Jang, Y.; Gil, D.; Hwang, J.; Jeong, I.; Yu, W.; Cha, S.W. Highly active and stable nanocomposite anode for solid oxide fuel cells on non-conductive substrate. J. Alloys Compd. 2023, 968, 172046. [Google Scholar] [CrossRef]
  121. Hong, S.; Yang, H.; Lim, Y.; Kim, Y.-B. Microstructure-controlled deposition of yttria-stabilized zirconia electrolyte for low temperature solid oxide fuel cell performance stability enhancement. Thin Solid Films 2016, 618, 207–212. [Google Scholar] [CrossRef]
  122. Hernandez Londoño, C.I.; Combemale, L.; Billard, A. Reliability of NiO–GDC/GDC/LSCF–GDC Manufactured by Tape Casting and Reactive Magnetron Sputtering Processes for Their Application in Solid Oxide Fuel Cells. In Proceedings of the 7th European Fuel Cell Piero Lunghi Conference (EFC 2017), Naples, Italy, 12–15 December 2017; pp. 431–432. [Google Scholar]
  123. Coddet, P.; Pera, M.-C.; Billard, A. Planar solid oxide fuel cell: Electrolyte deposited by reactive magnetron sputtering and cell test. Fuel Cells 2010, 11, 158–164. [Google Scholar] [CrossRef]
  124. Noh, H.-S.; Son, J.-W.; Lee, H.; Kim, H.-R.; Lee, J.-H.; Lee, H.-W. Thin film (La0.7Sr0.3)0.95MnO3-δ fabricated by pulsed laser deposition and its application as a solid oxide fuel cell cathode for low-temperature operation. J. Korean Ceram. Soc. 2010, 47, 75–81. [Google Scholar] [CrossRef]
  125. Moon, M.; Guha, P.; Oh, S.; Jung, H.; Yang, S.; Lee, J.-H.; Jun, Y.; Son, J.-W.; Kwon, D.-H. Feasibility evaluation of low-temperature deposited thin-film electrolyte with successive post-annealing for solid oxide fuel cells. J. Power Sources 2024, 589, 233774. [Google Scholar] [CrossRef]
  126. Lu, Z.; Hardy, J.; Templeton, J.; Stevenson, J.; Fisher, D.; Wu, N.; Ignatiev, A. Performance of anode-supported solid oxide fuel cell with thin bi-layer electrolyte by pulsed laser deposition. J. Power Sources 2012, 210, 292–296. [Google Scholar] [CrossRef]
  127. Li, Y.; Wong, L.M.; Yu, C.-C.; Wang, S.; Su, P.-C. Pulsed laser deposition of Ba0.5Sr0.5Co0.8Fe0.2O3−δ thin film cathodes for low temperature solid oxide fuel cells. Surf. Coat. Technol. 2017, 320, 344–348. [Google Scholar] [CrossRef]
  128. Kim, Y.B.; Gür, T.M.; Prinz, F.B. Gadolinia-doped ceria cathode interlayer for low temperature solid oxide fuel cell. ECS Trans. 2011, 35, 1155. [Google Scholar] [CrossRef]
  129. Son, J.-W.; Myung, D.-H.; Hwang, J.; Lee, H.-W.; Lee, J.-H. Potential and limitation of application of pulsed laser deposited nano-structure LSC thin film cathode to YSZ electrolyte SOFC. ECS Trans. 2011, 35, 2423. [Google Scholar] [CrossRef]
  130. Noh, H.-S.; Yoon, K.J.; Kim, B.-K.; Je, H.-J.; Lee, H.-W.; Lee, J.-H.; Son, J.-W. The potential and challenges of thin-film electrolyte and nanostructured electrode for yttria-stabilized zirconia-base anode-supported solid oxide fuel cells. J. Power Sources 2014, 247, 105–111. [Google Scholar] [CrossRef]
  131. Su, Q.; Cho, S.; Bi, Z.; Chen, A.; Wang, H. Enhanced electrochemical properties of Bi-layer La0.5Sr0.5CoO3-δ cathode prepared by a hybrid method. Electrochim. Acta 2011, 56, 3969–3974. [Google Scholar] [CrossRef]
  132. Ryu, S.; Hwang, J.; Lee, S.; Jeong, W.; Lee, M.S.; Yu, W.; Cha, S.W. Nanostructured thin film SrCo0.8Nb0.1Ta0.1O3-δ cathode for low-temperature solid oxide fuel cells. Int. J. Hydrogen Energy 2025, 104, 558–565. [Google Scholar] [CrossRef]
  133. Jung, W.; Dereux, J.O.; Chueh, W.C.; Hao, Y.; Haile, S.M. High electrode activity of nanostructured, columnar ceria films for solid oxide fuel cells. Energy Environ. Sci. 2012, 5, 8682–8689. [Google Scholar] [CrossRef]
  134. Ji, S.; Chang, I.; Lee, Y.H.; Lee, M.H.; Cha, S.W. Performance enhancement of thin-film ceramic electrolyte fuel cell using bi-layered yttrium-doped barium zirconate. Thin Solid Films 2013, 539, 117–121. [Google Scholar] [CrossRef]
  135. Qian, J.; Zhu, Z.; Dang, J.; Jiang, G.; Liu, W. Improved performance of solid oxide fuel cell with pulsed laser deposited thin film ceria-zirconia bilayer electrolytes on modified anode substrate. Electrochim. Acta 2013, 92, 243–247. [Google Scholar] [CrossRef]
  136. Qian, J.; Zhu, Z.; Jiang, G.; Liu, W. Improved performance of ceria-based solid oxide fuel cell using doped LaGaO3 films deposited by pulsed laser deposition. J. Power Sources 2014, 246, 556–561. [Google Scholar] [CrossRef]
  137. Qian, J.; Tao, Z.; Xiao, J.; Jiang, G.; Liu, W. Performance improvement of ceria-based solid oxide fuel cells with yttria-stabilized zirconia as an electronic blocking layer by pulsed laser deposition. Int. J. Hydrogen Energy 2013, 38, 2407–2412. [Google Scholar] [CrossRef]
  138. Machado, M.; Baiutti, F.; Bernadet, L.; Morata, A.; Nuñez, M.; Ouweltjes, J.P.; Fonseca, F.C.; Torrell, M.; Tarancón, A. Functional thin films as cathode/electrolyte interlayers: A strategy to enhance the performance and durability of solid oxide fuel cells. J. Mater. Chem. A 2022, 10, 17317–17325. [Google Scholar] [CrossRef]
  139. Celikbilek, O.; Wells, M.P.; MacManus-Driscoll, J.L.; Kerherve, G.; Rapenne, L.; Muñoz-Rojas, D.; Burriel, M.; Steil, M.C.; Siebert, E.; Skinner, S.J. Ag-Ce0.9Gd0.1O2−δ-Based Nanocomposite Thin Film Air Electrodes for Low-Temperature Solid Oxide Cells. ACS Appl. Energy Mater. 2025, 8, 2828–2836. [Google Scholar] [CrossRef]
  140. Shin, T.H.; Shin, M.; Park, G.-W.; Lee, S.; Woo, S.-K.; Yu, J. Fabrication and characterization of oxide ion conducting films, Zr1-xMxO2-δ (M = Y, Sc) on porous SOFC anodes, prepared by electron beam physical vapor deposition. Sustain. Energy Fuels 2017, 1, 103–111. [Google Scholar] [CrossRef]
  141. Rudan, M.; Brunetti, R.; Reggiani, S. Springer Handbook of Semiconductor Devices; Springer International Publishing: Cham, Switzerland, 2023. [Google Scholar]
  142. Kim, J.W.; Jang, D.Y.; Kim, M.; Choi, H.J.; Shim, J.H. Nano-granulization of gadolinia-doped ceria electrolyte surface by aerosol-assisted chemical vapor deposition for low-temperature solid oxide fuel cells. J. Power Sources 2016, 301, 72–77. [Google Scholar] [CrossRef]
  143. Jang, D.Y.; Kim, M.; Kim, J.W.; Bae, K.; Son, J.-W.; Schlupp, M.; Shim, J.H. High performance anode-supported solid oxide fuel cells with thin film yttria-stabilized zirconia membrane prepared by aerosol-assisted chemical vapor deposition. J. Electrochem. Soc. 2017, 164, F484. [Google Scholar] [CrossRef]
  144. Choi, H.R.; Neoh, K.C.; Choi, H.J.; Han, G.D.; Jang, D.Y.; Kim, D.; Shim, J.H. Nanoporous silver cathode surface-treated by aerosol-assisted chemical vapor deposition of gadolinia-doped ceria for intermediate-temperature solid oxide fuel cells. J. Power Sources 2018, 402, 246–251. [Google Scholar] [CrossRef]
  145. Sakai, T.; Kato, T.; Tanaka, Y.; Goto, T. Preparation of an yttria-stabilized zirconia electrolyte on a porous Ni-based cermet substrate by laser chemical vapor deposition. Mater. Today Commun. 2022, 33, 104169. [Google Scholar] [CrossRef]
  146. Yu, W.; Ji, S.; Cho, G.Y.; Noh, S.; Tanveer, W.H.; An, J.; Cha, S.W. Atomic layer deposition of ultrathin blocking layer for low-temperature solid oxide fuel cell on nanoporous substrate. J. Vac. Sci. Technol. A 2015, 33, 01A145. [Google Scholar] [CrossRef]
  147. Yang, H.; Lee, H.; Lim, Y.; Kim, Y.-B. Atomic layer deposition of GDC cathodic functional thin films for oxide ion incorporation enhancement. J. Am. Ceram. Soc. 2020, 104, 86–95. [Google Scholar] [CrossRef]
  148. Park, J.; Lee, Y.; Chang, I.; Cho, G.Y.; Ji, S.; Lee, W.; Cha, S.W. Atomic layer deposition of yttria-stabilized zirconia thin films for enhanced reactivity and stability of solid oxide fuel cells. Energy 2016, 116, 170–176. [Google Scholar] [CrossRef]
  149. Jee, Y.; Cho, G.Y.; An, J.; Kim, H.-R.; Son, J.-W.; Lee, J.-H.; Prinz, F.B.; Lee, M.H.; Cha, S.W. High performance Bi-layered electrolytes via atomic layer deposition for solid oxide fuel cells. J. Power Sources 2014, 253, 114–122. [Google Scholar] [CrossRef]
  150. Park, T.; Cho, G.Y.; Lee, Y.H.; Tanveer, W.H.; Yu, W.; Lee, Y.; Kim, Y.; An, J.; Cha, S.W. Effect of anode morphology on the performance of thin film solid oxide fuel cell with PEALD YSZ electrolyte. Int. J. Hydrogen Energy 2016, 41, 9638–9643. [Google Scholar] [CrossRef]
  151. Lee, S.; Lee, Y.; Park, J.; Yu, W.; Cho, G.Y.; Kim, Y.; Cha, S.W. Effect of plasma-enhanced atomic layer deposited YSZ inter-layer on cathode interface of GDC electrolyte in thin film solid oxide fuel cells. Renew. Energy 2019, 144, 123–128. [Google Scholar] [CrossRef]
  152. Chauoon, S.; Meepho, M.; Chuankrerkkul, N.; Chaianansutcharit, S.; Pornprasertsuk, R. Fabrication of yttria stabilized zirconia thin films on powder-injected anode substrates by electrophoretic deposition technique for solid oxide fuel cell application. Thin Solid Films 2018, 660, 741–748. [Google Scholar] [CrossRef]
  153. Das, D.; Bagchi, B.; Basu, R.N. Nanostructured zirconia thin film fabricated by electrophoretic deposition technique. J. Alloys Compd. 2017, 693, 1220–1230. [Google Scholar] [CrossRef]
  154. Das, D.; Basu, R.N. Suspension chemistry and electrophoretic deposition of zirconia electrolyte on conducting and non-conducting substrates. Mater. Res. Bull. 2013, 48, 3254–3261. [Google Scholar] [CrossRef]
  155. Hu, S.; Li, W.; Yao, M.; Li, T.; Liu, X. Electrophoretic Deposition of Gadolinium-doped Ceria as a Barrier Layer on Yttrium-stabilized Zirconia Electrolyte for Solid Oxide Fuel Cells. Fuel Cells 2017, 17, 869–874. [Google Scholar] [CrossRef]
  156. Majhi, S.M.; Behura, S.K.; Bhattacharjee, S.; Singh, B.P.; Chongdar, T.K.; Gokhale, N.M.; Besra, L. Anode supported solid oxide fuel cells (SOFC) by electrophoretic deposition. Int. J. Hydrogen Energy 2011, 36, 14930–14935. [Google Scholar] [CrossRef]
  157. Meepho, M.; Chuankrerkkul, N.; Chauoon, S.; Pornprasertsuk, R. Process optimization and characterization of YSZ thin film electrolyte on anode substrate prepared by electrophoretic deposition technique. Key Eng. Mater. 2017, 751, 471–476. [Google Scholar] [CrossRef]
  158. Oskouyi, O.E.; Maghsoudipour, A.; Shahmiri, M.; Hasheminiasari, M. Preparation of YSZ electrolyte coating on conducting porous Ni-YSZ cermet by DC and pulsed constant voltage electrophoretic deposition process for SOFCs applications. J. Alloys Compd. 2019, 795, 361–369. [Google Scholar] [CrossRef]
  159. Oskouyi, O.E.; Shahmiri, M.; Maghsoudipour, A.; Hasheminiasari, M. Pulsed constant voltage electrophoretic deposition of YSZ electrolyte coating on conducting porous Ni–YSZ cermet for SOFCs applications. J. Alloys Compd. 2019, 785, 220–227. [Google Scholar] [CrossRef]
  160. Seo, H.G.; Choi, Y.; Koo, B.; Jang, A.; Jung, W. Robust nano-architectured composite thin films for a low-temperature solid oxide fuel cell cathode. J. Mater. Chem. A 2016, 4, 9394–9402. [Google Scholar] [CrossRef]
  161. Xu, Z.; Rajaram, G.; Sankar, J.; Pai, D. Electrophoretic deposition of YSZ electrolyte coatings for SOFCs. Fuel Cells Bull. 2007, 2007, 12–16. [Google Scholar] [CrossRef]
  162. Parbey, J.; Wang, Q.; Lei, J.; Espinoza-Andaluz, M.; Hao, F.; Xiang, Y.; Li, T.; Andersson, M. High-performance solid oxide fuel cells with fiber-based cathodes for low-temperature operation. Int. J. Hydrogen Energy 2020, 45, 6949–6957. [Google Scholar] [CrossRef]
  163. Yun, J.W.; Han, J.; Yoon, S.P.; Park, S.; Kim, H.S.; Nam, S.W. Ce0.8Gd0.2O2 modification on La0.6Sr0.4Co0.2Fe0.8O3 cathode for improving a cell performance in intermediate temperature solid oxide fuel cells. J. Ind. Eng. Chem. 2011, 17, 439–444. [Google Scholar] [CrossRef]
  164. Tong, X.; Hu, Z.; Li, A.; Han, H.; Wang, Q.; Zhang, Y.; Li, J.; Dong, C.; Wang, L.; Han, M.; et al. Rational design of YSZ trilayer-structured solid oxide cells for power generation and hydrogen production. Mater. Sci. Eng. B 2025, 318, 118330. [Google Scholar] [CrossRef]
  165. Ai, N.; Jiang, S.P.; Lü, Z.; Chen, K.; Su, W. Nanostructured (Ba,Sr) (Co,Fe) O3-δ impregnated (La,Sr) MnO3 cathode for intermediate-temperature solid oxide fuel cells. J. Electrochem. Soc. 2010, 157, B1033. [Google Scholar] [CrossRef]
  166. Cebollero, J.A.; Lahoz, R.; Laguna-Bercero, M.A.; Peña, J.I.; Larrea, A.; Orera, V.M. Fabrication and Microstructure of Self-Supporting Thin Ceramic Electrolytes Prepared by Laser Machining. ECS Trans. 2015, 68, 2129. [Google Scholar] [CrossRef]
  167. Timurkutluk, C.; Yildirim, F.; Timurkutluk, B. Development of patterned anode supported electrolytes for enhanced solid oxide fuel cell performance. Int. J. Hydrogen Energy 2025, 114, 142–151. [Google Scholar] [CrossRef]
  168. Chen, Y.; Zhang, Y.; Baker, J.; Majumdar, P.; Yang, Z.; Han, M.; Chen, F. Hierarchically oriented macroporous anode-supported solid oxide fuel cell with thin ceria electrolyte film. ACS Appl. Mater. Interfaces 2014, 6, 5130–5136. [Google Scholar] [CrossRef]
  169. Myung, J.-H.; Ko, H.-J.; Lee, J.-J.; Lee, J.-H.; Hyun, S.-H. Synthesis and characterization of NiO/GDC–GDC dual nano-composite powders for high-performance methane fueled solid oxide fuel cells. Int. J. Hydrogen Energy 2012, 37, 11351–11359. [Google Scholar] [CrossRef]
  170. Shimada, H.; Takami, E.; Takizawa, K.; Hagiwara, A.; Ihara, M. Highly dispersed anodes for solid oxide fuel cells using NiO/YSZ/BZY triple-phase composite powders prepared by spray pyrolysis. Solid State Ion. 2011, 193, 43–51. [Google Scholar] [CrossRef]
  171. Park, H.J.; Shao, Z.; Wang, W.; Moon, K.S. Electrochemical performance of a Ni and YSZ composite synthesised by ultrasonic spray pyrolysis as an anode for SOFCs. Fuel Cells 2011, 11, 654–660. [Google Scholar] [CrossRef]
  172. Jo, S.E.; Jeon, S.; Kim, H.J.; Yang, B.C.; Ju, K.; Gür, T.M.; Jung, W.; An, J. Simultaneous Performance and Stability Enhancement in Intermediate Temperature Solid Oxide Fuel Cells by Powder-Atomic Layer Deposited LSCF@ZrO2 Cathodes. Small Methods 2024, 8, 2300790. [Google Scholar] [CrossRef] [PubMed]
Figure 1. Selection flow diagram showing source acquisition steps and stage-specific exclusions throughout the screening process.
Figure 1. Selection flow diagram showing source acquisition steps and stage-specific exclusions throughout the screening process.
Energies 18 06420 g001
Figure 2. Overview of manufacturing methods to exploit identified optimization targets.
Figure 2. Overview of manufacturing methods to exploit identified optimization targets.
Energies 18 06420 g002
Figure 3. Illustration of the co-casting method, adapted from [25] with AI support.
Figure 3. Illustration of the co-casting method, adapted from [25] with AI support.
Energies 18 06420 g003
Figure 5. Influences of parameters of temperature profile and nozzle to substrate distance influence production options of film deposition and powder production, adapted from [73]. (a,b) for insufficient distance to form solid film, (c) to form solid caotings and (d) to produce powder and no coating of the substrate.
Figure 5. Influences of parameters of temperature profile and nozzle to substrate distance influence production options of film deposition and powder production, adapted from [73]. (a,b) for insufficient distance to form solid film, (c) to form solid caotings and (d) to produce powder and no coating of the substrate.
Energies 18 06420 g005
Figure 6. Process of powder-ALD in comparison with conventional ALD and visualization of uniform deposition of particles also inside the electrode structure [172].
Figure 6. Process of powder-ALD in comparison with conventional ALD and visualization of uniform deposition of particles also inside the electrode structure [172].
Energies 18 06420 g006
Figure 7. Overview of identified options to optimize SOC design.
Figure 7. Overview of identified options to optimize SOC design.
Energies 18 06420 g007
Figure 8. Example of a multilayer electrolyte on the basis of GDC and YSZ blocking layer [125].
Figure 8. Example of a multilayer electrolyte on the basis of GDC and YSZ blocking layer [125].
Energies 18 06420 g008
Figure 9. (a,b) Increasing in-plane conductivity with thicker layers in columnar grain-structured electrodes, adapted from [132], (c,d) avoiding dead zones by inserting porous MIEC interlayers, adapted from [26].
Figure 9. (a,b) Increasing in-plane conductivity with thicker layers in columnar grain-structured electrodes, adapted from [132], (c,d) avoiding dead zones by inserting porous MIEC interlayers, adapted from [26].
Energies 18 06420 g009
Figure 10. (a,b) Sintered electrode structures with high porosity due to uncrushed and crushed electrospun fibers [162].
Figure 10. (a,b) Sintered electrode structures with high porosity due to uncrushed and crushed electrospun fibers [162].
Energies 18 06420 g010
Figure 11. (a,b) Examples of uniform pore distribution to generate interconnected pores, adapted from [60] with AI support; (c,d) comparison of random porous structure and (e,f) well-defined pore sizes with pore formers [83]; (g) definition of pore sizes by wet-etching of Ag particles, adapted from [96].
Figure 11. (a,b) Examples of uniform pore distribution to generate interconnected pores, adapted from [60] with AI support; (c,d) comparison of random porous structure and (e,f) well-defined pore sizes with pore formers [83]; (g) definition of pore sizes by wet-etching of Ag particles, adapted from [96].
Energies 18 06420 g011
Figure 12. (a,b) Comparison of non-graded and graded electrode structure by adjusted PVD-parameters, adapted from [130]; (c) Example of pore size grading by varied SAT-deposition parameters, adapted from [75].
Figure 12. (a,b) Comparison of non-graded and graded electrode structure by adjusted PVD-parameters, adapted from [130]; (c) Example of pore size grading by varied SAT-deposition parameters, adapted from [75].
Energies 18 06420 g012
Figure 13. Examples of realized vertical pore orientations by (a) freeze drying [168]; (b) sputtering [107]; and (c,d) PLD (electrode thickness 2.62 µm) [133].
Figure 13. Examples of realized vertical pore orientations by (a) freeze drying [168]; (b) sputtering [107]; and (c,d) PLD (electrode thickness 2.62 µm) [133].
Energies 18 06420 g013
Figure 14. Examples of structures enabling pore branching: (a) Nanofibers on columnar grains in air and fuel electrodes, left side schematic and right transmission electron microscopy images [113]; (b) cauliflower electrode structures [87]; (c) coral-like electrode structures [69].
Figure 14. Examples of structures enabling pore branching: (a) Nanofibers on columnar grains in air and fuel electrodes, left side schematic and right transmission electron microscopy images [113]; (b) cauliflower electrode structures [87]; (c) coral-like electrode structures [69].
Energies 18 06420 g014
Figure 15. Illustration of 3D interface structuring: Examples of different shapes like (a) pyramids; (b,c) walls [63], (d) or honeycomb [38]; (e,f) pressed-in pits into green electrolyte, adapted from [167] with AI support; (g) cell architectures to achieve interface structuring [51].
Figure 15. Illustration of 3D interface structuring: Examples of different shapes like (a) pyramids; (b,c) walls [63], (d) or honeycomb [38]; (e,f) pressed-in pits into green electrolyte, adapted from [167] with AI support; (g) cell architectures to achieve interface structuring [51].
Energies 18 06420 g015
Figure 16. Illustration of nano-interface structuring, achieving a nanoweb electrode material structure–nanoweb lanthanum strontium cobalt ferrite (NW-LSCF), adapted from [32].
Figure 16. Illustration of nano-interface structuring, achieving a nanoweb electrode material structure–nanoweb lanthanum strontium cobalt ferrite (NW-LSCF), adapted from [32].
Energies 18 06420 g016
Figure 17. Options of realizing nanoparticle loading of porous structures: (a,b) Coating of porous electrolyte material scaffold with electrode nanoparticles [83]; (c) deposition of electrolyte nanoparticles onto porous electrode structure [163].
Figure 17. Options of realizing nanoparticle loading of porous structures: (a,b) Coating of porous electrolyte material scaffold with electrode nanoparticles [83]; (c) deposition of electrolyte nanoparticles onto porous electrode structure [163].
Energies 18 06420 g017
Figure 18. (a) vertical nanoporous structure for unrestricted flow, adapted from [112] with AI support; (b,c) nanopores in thin electrode functional layers, adapted from [127] with AI support.
Figure 18. (a) vertical nanoporous structure for unrestricted flow, adapted from [112] with AI support; (b,c) nanopores in thin electrode functional layers, adapted from [127] with AI support.
Energies 18 06420 g018
Figure 19. Illustration of options for modifying the contact surface between the electrode and electrolyte: (a) Increasing contact surface by dense electrode layer [111]; (b,c) comparison of conventional and grounded electrode surfaces with (d,e) associated cell cross sections [86].
Figure 19. Illustration of options for modifying the contact surface between the electrode and electrolyte: (a) Increasing contact surface by dense electrode layer [111]; (b,c) comparison of conventional and grounded electrode surfaces with (d,e) associated cell cross sections [86].
Energies 18 06420 g019
Figure 20. Options for stabilizing electrode microstructures: (a) finely dispersed material phases by co-sputtering, adapted from [114]; (b) loading of stabilizing material on electrode particles [172]; (c) nanocoating of stabilizing material on already fabricated electrode structures, adapted from [105].
Figure 20. Options for stabilizing electrode microstructures: (a) finely dispersed material phases by co-sputtering, adapted from [114]; (b) loading of stabilizing material on electrode particles [172]; (c) nanocoating of stabilizing material on already fabricated electrode structures, adapted from [105].
Energies 18 06420 g020
Table 1. Search strategy for oxide-ion-conducting solid oxide cells.
Table 1. Search strategy for oxide-ion-conducting solid oxide cells.
SOC TechnologyAndDesign AspectsAnd NotExcluding
Solid oxide cell Thickness Tubular design
Solid oxide fuel cell Geometry
Solid oxide electrolysis cell Triple Phase Boundaries
Microstructure
And
SOC TechnologyAndManufacturing TermAnd NotExcluding
Solid oxide cell Production Tubular design
Solid oxide fuel cell Fabrication
Solid oxide electrolysis cell Manufacturing
Table 2. Search strategy for proton-conducting solid oxide cells.
Table 2. Search strategy for proton-conducting solid oxide cells.
SOC TechnologyAndDesign AspectsAnd NotExcluding
Proton-conducting cell Thickness Polymer exchange membrane
Geometry Tubular design
Triple Phase Boundaries
Microstructure
And
SOC TechnologyAndManufacturing TermAnd NotExcluding
Proton-conducting cell Production Polymer exchange membrane
Fabrication
Manufacturing Tubular design
Table 3. Listing of all applied criteria during literature screening.
Table 3. Listing of all applied criteria during literature screening.
CriterionDescriptionTypeScreening Stage
(1) Peer-reviewedEligibility restricted to peer-reviewed sourcesInclusionLiterature database search
(2) Primary researchInclude journal articles and peer-reviewed conference papersInclusionLiterature database search
(3) Defined optimizationReporting of defined optimization in at least one cell componentInclusionTitle/abstract
(4) Precise fabrication descriptionReporting of a fabrication method employedInclusionTitle/abstract
(5) AvailabilityFull text not availableExclusionFull text
(6) Review scopeContent outside the predefined scopeExclusionFull text
(7) LanguageLanguage is not EnglishExclusionFull text
(8) Residual duplicatesRemaining duplicates after de-duplicationExclusionFull text
Table 4. Quantitative assessment of identified sources.
Table 4. Quantitative assessment of identified sources.
Outer ElectrodeElectrode Functional LayerElectrolyteEntire Cell
Total1457814
Operating temperature reduction931542
Fabrication temperature reduction07110
Reduction in the complexity of the production process0284
Improving robustness2810
Improving electrochemical Performance015140
SOFC949744
SOEC0100
SOC0730
PCFC2030
PCEC0000
PCC0000
Table 5. Assessment of different manufacturing methods regarding design optimization of outer electrode layers. ✓, suitable; (✓), limited or to be evaluated; X, not suitable; ? not assessable; good, medium, or bad feasibility in an industrial environment.
Table 5. Assessment of different manufacturing methods regarding design optimization of outer electrode layers. ✓, suitable; (✓), limited or to be evaluated; X, not suitable; ? not assessable; good, medium, or bad feasibility in an industrial environment.
Fabrication MethodPore StructureThermal StabilityCostScalabilityControl
Inkjet(✓)GoodGoodGood
PVD(✓)BadBadGood
SprayingGoodGoodMedium
Thermal spraying(✓)(✓)MediumMediumMedium
Freeze Drying?GoodBadMedium
SATGoodGoodGood
Electrospinning?MediumBadMedium
CVDXBadBadBad
ConventionalXGoodGoodBad
Powder preparation(✓)GoodGoodMedium
Table 6. Assessment of different manufacturing methods regarding design optimization of electrode functional layers. ✓, suitable; (✓), limited or to be evaluated; (X), impractical; X, not suitable; ? not assessable; good, medium, or bad feasibility in an industrial environment.
Table 6. Assessment of different manufacturing methods regarding design optimization of electrode functional layers. ✓, suitable; (✓), limited or to be evaluated; (X), impractical; X, not suitable; ? not assessable; good, medium, or bad feasibility in an industrial environment.
Fabrication MethodPore StructureLayer ThicknessDense LayersComposition ControlCostScalabilityControl
Inkjet(✓)GoodGoodGood
PVD(X)BadMediumGood
Spraying(✓)?(✓)(X)GoodGoodMedium
Thermal spraying?(✓)MediumMediumGood
Post-deposition(✓)??BadBadMedium
SAT(✓)GoodGoodGood
CVD(✓)(✓)(✓)(✓)BadBadGood
Conventional(✓)(X)(✓)(✓)GoodGoodMedium
Powder preparation(✓)??GoodGoodGood
EPDX(✓)(X)GoodGoodMedium
Table 7. Assessment of different manufacturing methods regarding design optimization of electrolyte and barrier layers. ✓, suitable; (✓), limited or to be evaluated; (X), impractical; X, not suitable; ? not assessable; good, medium, or bad feasibility in an industrial environment.
Table 7. Assessment of different manufacturing methods regarding design optimization of electrolyte and barrier layers. ✓, suitable; (✓), limited or to be evaluated; (X), impractical; X, not suitable; ? not assessable; good, medium, or bad feasibility in an industrial environment.
Fabrication MethodThickness and DensityMultilayer ElectrolytesControl of Bulk GrainControl of Surface GrainCostScalabilityControl
Inkjet(✓)(✓)GoodGoodGood
DLPX(X)??MediumMediumData
SLS???MediumBadBad
PVD(✓)(✓)BadBadGood
Spraying(✓)(✓)(✓)GoodGoodGood
Thermal spraying(✓)MediumGoodMedium
Laser machining(X)(X)(X)(✓)BadBadGood
SAT(✓)(✓)(✓)(✓)GoodGoodBad
CVD(✓)BadBadGood
Conventional(✓)(X)(✓)GoodGoodBad
Powder preparation??(✓)(✓)GoodGoodGood
EPD(✓)(✓)?GoodGoodGood
Table 8. Assessment of different manufacturing methods regarding design optimization of interface between electrolyte and electrodes. ✓, suitable; (✓), limited or to be evaluated; (X), impractical; X, not suitable; ? not assessable; good, medium, or bad feasibility in an industrial environment.
Table 8. Assessment of different manufacturing methods regarding design optimization of interface between electrolyte and electrodes. ✓, suitable; (✓), limited or to be evaluated; (X), impractical; X, not suitable; ? not assessable; good, medium, or bad feasibility in an industrial environment.
Fabrication MethodInterface Roughness3D Structured InterfaceCostScalabilityControl
InkjetGoodGoodGood
SLS?MediumBadBad
DLP?MediumMediumGood
PVDXBadBadGood
Spraying(✓)(✓)GoodGoodMedium
Thermal Spraying(✓)(X)MediumMediumMedium
Laser machining(✓)BadBadGood
Conventional(✓)GoodGoodBad
EPDGoodGoodGood
Disclaimer/Publisher’s Note: The statements, opinions and data contained in all publications are solely those of the individual author(s) and contributor(s) and not of MDPI and/or the editor(s). MDPI and/or the editor(s) disclaim responsibility for any injury to people or property resulting from any ideas, methods, instructions or products referred to in the content.

Share and Cite

MDPI and ACS Style

Malicek, B.; Speckmann, F.-W.; Entenmann, M.; Birke, K.P. Scoping Review of Potentials to Optimize Planar Solid Oxide Cell Designs for Use in Fuel Cell and Electrolysis Applications. Energies 2025, 18, 6420. https://doi.org/10.3390/en18246420

AMA Style

Malicek B, Speckmann F-W, Entenmann M, Birke KP. Scoping Review of Potentials to Optimize Planar Solid Oxide Cell Designs for Use in Fuel Cell and Electrolysis Applications. Energies. 2025; 18(24):6420. https://doi.org/10.3390/en18246420

Chicago/Turabian Style

Malicek, Bernhard, Friedrich-Wilhelm Speckmann, Marc Entenmann, and Kai Peter Birke. 2025. "Scoping Review of Potentials to Optimize Planar Solid Oxide Cell Designs for Use in Fuel Cell and Electrolysis Applications" Energies 18, no. 24: 6420. https://doi.org/10.3390/en18246420

APA Style

Malicek, B., Speckmann, F.-W., Entenmann, M., & Birke, K. P. (2025). Scoping Review of Potentials to Optimize Planar Solid Oxide Cell Designs for Use in Fuel Cell and Electrolysis Applications. Energies, 18(24), 6420. https://doi.org/10.3390/en18246420

Note that from the first issue of 2016, this journal uses article numbers instead of page numbers. See further details here.

Article Metrics

Back to TopTop